Nutrigenetics and Omega-3 and Gamma-Linolenic Acid Intake and Status in Patients with Cancer: A PRISMA Scoping Review of Research Trends and Challenges
Abstract
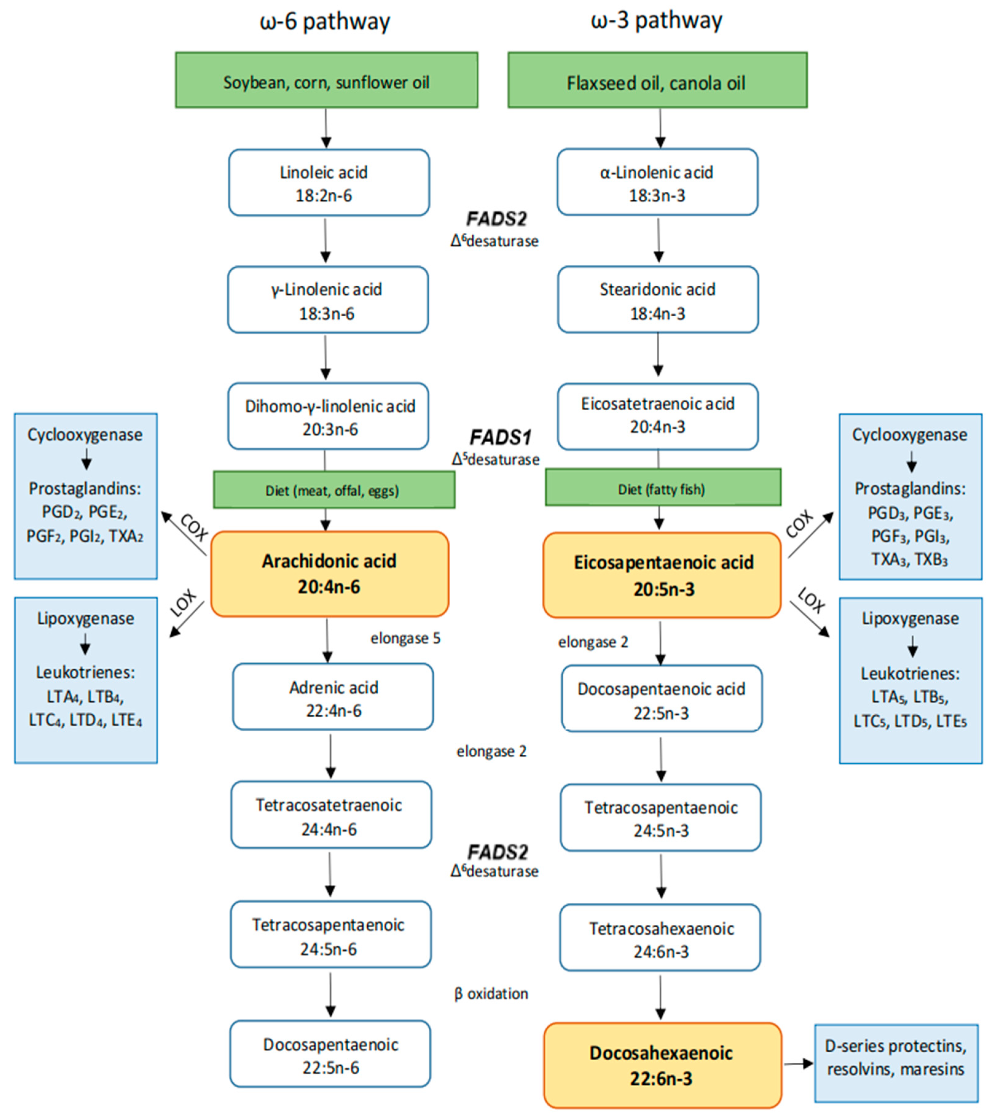
1. Introduction
2. Results
| Reference | Country | Cancer Area | Study Design | Sample Size, (n) | Age (Years) | Genetic Variation in the FADS1/FADS2 Gene Cluster | Dietary Assessment | Intervention/ Supplementation Duration | PUFA Status | Study-Related Conclusions |
|---|---|---|---|---|---|---|---|---|---|---|
| Azrad et al., 2012 [32] | USA | Prostate cancer | RCT | n = 161 I-control (n = 41), II-flaxseed (FS) (n = 40) | C-59 (36-71) FS-60 (44-73) | rs99780, rs174537, rs174545, rs174572, rs498793, rs3834458, rs968567 | NCI DHQ ALA intake: 1.23 vs. 7.57 g/day C vs. FS | Flaxseed (30 g/day) 30 days follow-up | Prostatic tissue |
|
| Reference | Country | Cancer Area | Study Design | Sample Size, n, Sex (%) | Age (Mean ± SD or Range) | Genetic Variation in the FADS1/FADS2 Gene Cluster | Dietary Assessment | PUFA Status: Blood/ Tissues | Associations Between FADS1 and FADS2 Genotypes | Study-Related Conclusions |
|---|---|---|---|---|---|---|---|---|---|---|
| Minas et al., 2023 [33] | Ghana, USA | Prostate Cancer | Case–control | n = 976; male -n = 489 African American n = 487 European American; 1033 controls, 485 African American and 548 European American | 50–74 years | rs174556 | Nutritional questionnaire | Whole blood | SNP significant associations with ω-6 FA (AA, DGLA, ADA, GLA) in European American men; exception: rs174556 SNP in FADS1 gene; SNPs did not influence ω-6 levels in African American or Ghanaian men | DHA, DPA, and EPA: inversely associated with prostate cancer among Ghanaian men
|
| Korbecki et al., 2020 [35] | Poland | Glioblastoma multiforme | Case–control | n = 28 (16 males, 12 females) | 60 ± 12 years | Quantitative determination of total FADS, FADS2 expression | No | mRNA expression levels of desaturase enzymes SCD and FADS2 |
FADS1 and FADS2 expression ↓ in growing tumor area and necrotic core vs. peritumoral area FADS2 expression in the peritumoral area: 2 times higher than in the necrotic core Expression of desaturases in GBM tumors does not differ between the sexes | Biosynthesis of MUFAs and PUFAs in GBM tumors is less intense than in the peritumoral area Nutritional deficiency increases the biosynthesis of MUFAs and PUFAs in GBM cells |
| Cui et al., 2016 [34] | USA | Prostate cancer | C-S | n = 60 55 European American, 4 African American, and 1 Asian | No data | rs174537 | No | Prostate tissue | G allele at rs174537: ↑ levels of AA and ADA ↑ ω-3 LC-PUFAs (DHA, DPA) and more efficient n-6 PUFA biosynthesis (higher AA/LA and AA/DGLA ratios) FADS1 activity: higher in G allele carriers |
AA: 15.8% of total FAs; ω-6 PUFA pathway in specimens from homozygous G individuals exhibited increasingly higher values vs. heterozygous and homozygous T individuals Efficient ω -6 PUFA biosynthesis: promotes tumor growth via lipid signaling Higher AA levels in homozygous GG may influence PCA |
| Reference | Country | Cancer Type | Study Design | Sample Size, n, Sex (%) | Age (Mean + SD/Range) | Genetic Variation in the FADS1/FADS2 Gene Cluster | Dietary Assessment or Intervention | PUFA Status: Blood/ Tissues | Gene–PUFA Interaction and Cancer Risk |
|---|---|---|---|---|---|---|---|---|---|
| White et al., 2019 [40] | Tennessee, USA | Colorectal cancer | RCT | n = 141 | 40 to 80 years | FADS1 rs174535 | No 3 fish oil capsules (1395 mg EPA +1125 mg DHA) 3 olive oil capsules oil (total 3g) | Red blood cells | RBC membrane:
|
| Porenta et al., 2013 [37] | California, USA | Colon cancer | RCT | n = 108 | 51.1–54.9 | rs3834458, rs174556, rs174561, rs174537 | Mediterranean diet group/ healthy eating group baseline and after 6 months 2-day food records and two 24 h recalls | Serum, colon tissue |
MD may reduce colon cancer risk in individuals with no minor alleles |
| Wang et al., 2017 [39] | China | Lung cancer | OCS/GWAS (observational, cross-sectional genome-wide association study) | n = 253 | FADS1 rs174548 | No | Liver Tissue | rs174548 Stronger effect on lung cancer risk in females Only mQTL variant of PUFAs reported by previous GWASs and explained a large proportion of heritability Plasma PUFAs causally associated with lung cancer based on the idea of Mendelian randomization | |
| Murff et al., 2021 [36] | Tennessee, USA | Colorectal cancer | RCT | n = 141 | 40-80 years | rs174535 | No dietary data Intervention: capsules fish oil (1395 mg EPA + 1125 mg DHA) | RBCs Rectal epithelial cells | FADS genotype: No influence on RBC membrane ω-3 LCPUFA percentages in response to supplementation
|
| Chen et al., 2017 [41] | China | Oral cancer | Case–control | n = 305 oral cancer patients; n = 579 healthy controls | 20 to 80 years | rs174549 | Fish intake | Whole blood |
|
| Preethika et al., 2022 [38] | India | Breast cancer | OCS | 102 | 25-60 age range | rs 174537 | No | Whole blood |
|
| Lee et al., 2018 [42] | Korea | Gastric cancer | Case–control | 402 cases 1.062 controls | Cases: 55.27 ± 10.91 Controls: 52.03 ± 8.60 | FADS1 rs174546 FADS2 rs174583 | Semi-quantitative FFQ composed of 106 food items | No |
|
3. Discussion
3.1. Omega-3 FA Intervention and FADS1/2 in Patients with Cancer
3.2. PUFA Status and FADS1/2 in Patients with Cancer
3.3. PUFA Intake and Status, FADS1/2 Genotypes, and Potential Risk Factors for Cancer
3.4. Genetic Variation in the FADS1 Gene and Its Role in Cancer Risk
3.5. Strengths and Limitations
4. Materials and Methods
4.1. Scoping Review Approach
4.2. Search Strategy
4.3. Eligibility Criteria
4.4. Data Extraction
5. Conclusions
6. Current Problems and Future Directions
Author Contributions
Funding
Conflicts of Interest
References
- World Health Organization. Cancer. WHO. 2022. Available online: https://www.who.int/news-room/fact-sheets/detail/cancer (accessed on 20 February 2025).
- Soerjomataram, I.; Bray, F. Planning for tomorrow: Global cancer incidence and the role of prevention 2020–2070. Nat. Rev. Clin. Oncol. 2021, 18, 663–672. [Google Scholar] [CrossRef] [PubMed]
- Monllor-Tormos, A.; García-Vigara, A.; Morgan, O.; García-Pérez, M.Á.; Mendoza, N.; Tarín, J.J.; Cano, A. Mediterranean diet for cancer prevention and survivorship. Maturitas 2023, 178, 107841. [Google Scholar] [CrossRef] [PubMed]
- Rautiainen, S.; Manson, J.E.; Lichtenstein, A.H.; Sesso, H.D. Dietary supplements and disease prevention—A global overview. Nat. Rev. Endocrinol. 2016, 12, 407–420. [Google Scholar] [CrossRef] [PubMed]
- Mondal, S.; Panda, D. Nutrigenomics: An Interface of Gene-Diet-Disease Interaction; IntechOpen: London, UK, 2021. [Google Scholar] [CrossRef]
- Otero, M.C.B.; Bernolo, L.F. General principles in nutrigenomics and nutrigenetics. In Role of Nutrigenomics in Modern-Day Healthcare and Drug Discovery; Dable-Tupas, G., Egbuna, C., Eds.; Elsevier: Amsterdam, The Netherlands, 2023; pp. 3–18. ISBN -10: 0128244127. [Google Scholar] [CrossRef]
- Meral, G.; Aslan, E.S.; Burkay, N.; Acar, E.G.; Karagöz, M.F.; Özkaya, M.; Sahin, E.; Alp, M.Y. Importance of using epigenetic nutrition and supplements based on nutrigenetic tests in personalized medicine. Cureus 2024, 16, e66959. [Google Scholar] [CrossRef]
- Yeates, A.J.; Love, T.M.; Engström, K.; Mulhern, M.S.; McSorley, E.M.; Grzesik, K.; Alhamdow, A.; Wahlberg, K.; Thurston, S.W.; Davidson, P.W.; et al. Genetic variation in FADS genes is associated with maternal long-chain PUFA status but not with cognitive development of infants in a high fish-eating observational study. Prostaglandins Leukot. Essent. Fat. Acids 2015, 102–103, 13–20. [Google Scholar] [CrossRef]
- Roke, K.; Walton, K.; Klingel, S.L.; Harnett, A.; Subedi, S.; Haines, J.; Mutch, D.M. Evaluating changes in omega-3 fatty acid intake after receiving personal FADS1 genetic information: A randomized nutrigenetic intervention. Nutrients 2017, 9, 240. [Google Scholar] [CrossRef]
- Santana, J.D.M.; Pereira, M.; Carvalho, G.Q.; Gouveia Peluzio, M.D.C.; Drumond Louro, I.; Santos, D.B.D.; Oliveira, A.M. FADS1 and FADS2 gene polymorphisms modulate the relationship of omega-3 and omega-6 fatty acid plasma concentrations in gestational weight gain: A NISAMI cohort study. Nutrients 2022, 14, 1056. [Google Scholar] [CrossRef]
- Glaser, C.; Lattka, E.; Rzehak, P.; Steer, C.; Koletzko, B. Genetic variation in polyunsaturated fatty acid metabolism and its potential relevance for human development and health. Matern. Child Nutr. 2011, 7 (Suppl. S2), 27–40. [Google Scholar] [CrossRef]
- Ristic-Medic, D.; Vucic, V.; Poštić, M.; Karadžić, I.; Glibetic, M. Polyunsaturated Fatty Acid in Health and Disease. J. Serbian Chem. Soc. 2013, 78, 1269–1289. [Google Scholar] [CrossRef]
- Furman, D.; Campisi, J.; Verdin, E.; Carrera-Bastos, P.; Targ, S.; Franceschi, C.; Ferrucci, L.; Gilroy, D.W.; Fasano, A.; Miller, G.W.; et al. Chronic inflammation in the etiology of disease across the life span. Nat. Med. 2019, 25, 1822–1832. [Google Scholar] [CrossRef]
- Larsson, S.C.; Carter, P.; Vithayathil, M.; Mason, A.M.; Michaëlsson, K.; Baron, J.A.; Burgess, S. Genetically predicted plasma phospholipid arachidonic acid concentrations and 10 site-specific cancers in UK Biobank and genetic consortia participants: A mendelian randomization study. Clin. Nutr. 2021, 40, 3332–3337. [Google Scholar] [CrossRef] [PubMed]
- Fodil, M.; Blanckaert, V.; Ulmann, L.; Mimouni, V.; Chénais, B. Contribution of n-3 long-chain polyunsaturated fatty acids to the prevention of breast cancer risk factors. Int. J. Environ. Res. Public Health 2022, 19, 7936. [Google Scholar] [CrossRef] [PubMed]
- Aglago, E.K.; Huybrechts, I.; Murphy, N.; Casagrande, C.; Nicolas, G.; Pischon, T.; Fedirko, V.; Severi, G.; Boutron-Ruault, M.C.; Fournier, A.; et al. Consumption of fish and long-chain n-3 polyunsaturated fatty acids is associated with reduced risk of colorectal cancer in a large European cohort. Clin. Gastroenterol. Hepatol. 2020, 18, 654–666.e6. [Google Scholar] [CrossRef] [PubMed]
- Hidaka, A.; Shimazu, T.; Sawada, N.; Yamaji, T.; Iwasaki, M.; Sasazuki, S.; Inoue, M.; Tsugane, S.; Japan Public Health Center–Based Prospective Study Group. Fish, n-3 PUFA consumption, and pancreatic cancer risk in Japanese: A large, population-based, prospective cohort study. Am. J. Clin. Nutr. 2015, 102, 1490–1497. [Google Scholar] [CrossRef]
- Paunovic, M.; Stojanovic, A.; Pokimica, B.; Martacic, J.D.; Cvetkovic, Z.; Ivanovic, N.; Vucic, V. Metabolic Reprogramming of Phospholipid Fatty Acids as a Signature of Lung Cancer Type. Cancers 2024, 16, 3320. [Google Scholar] [CrossRef]
- Reynolds, L.M.; Howard, T.D.; Ruczinski, I.; Kanchan, K.; Seeds, M.C.; Mathias, R.A.; Chilton, F.H. Tissue-specific impact of FADS cluster variants on FADS1 and FADS2 gene expression. PLoS ONE 2018, 13, e0194610. [Google Scholar] [CrossRef]
- Sergeant, S.; Keith, B.A.; Seeds, M.C.; Legins, J.A.; Young, C.B.; Vitolins, M.Z.; Chilton, F.H. Impact of FADS gene variation and dietary fatty acid exposure on biochemical and anthropomorphic phenotypes in a Hispanic/Latino cohort. Front. Nutr. 2023, 10, 1111624. [Google Scholar] [CrossRef]
- Haycock, P.C.; Borges, M.C.; Burrows, K.; Lemaitre, R.N.; Burgess, S.; Khankari, N.K.; Tsilidis, K.K.; Gaunt, T.R.; Hemani, G.; Zheng, J.; et al. The association between genetically elevated polyunsaturated fatty acids and risk of cancer. EBioMedicine 2023, 91, 104510. [Google Scholar] [CrossRef]
- Hu, Y.; Li, H.; Lu, L.; Manichaikul, A.; Zhu, J.; Chen, Y.D.; Sun, L.; Liang, S.; Siscovick, D.S.; Steffen, L.M.; et al. Genome-wide meta-analyses identify novel loci associated with n-3 and n-6 polyunsaturated fatty acid levels in Chinese and European-ancestry populations. Hum. Mol. Genet. 2016, 25, 1215–1224. [Google Scholar] [CrossRef]
- Brayner, B.; Kaur, G.; Keske, M.A.; Livingstone, K.M. FADS polymorphism, omega-3 fatty acids and diabetes risk: A systematic review. Nutrients 2018, 10, 758. [Google Scholar] [CrossRef]
- Rittenhouse, M.; Sambuughin, N.; Deuster, P. Optimization of Omega-3 Index Levels in Athletes at the US Naval Academy: Personalized Omega-3 Fatty Acid Dosage and Molecular Genetic Approaches. Nutrients 2022, 14, 2966. [Google Scholar] [CrossRef] [PubMed]
- Mahmoudinezhad, M.; Khosravaniardakani, S.; Saljoughi Badelou, L.; Fayyazishishavan, E.; Kahroba, H.; Farhangi, M.A. The integrative panel of fatty acid desaturase-2 (FADS2) rs174583 gene polymorphism and dietary indices (DQI-I and HEI) affects cardiovascular risk factors among obese individuals. BMC Endocr. Disord. 2023, 23, 41. [Google Scholar] [CrossRef]
- Jiao, F.; Sun, H.; Yang, Q.; Sun, H.; Wang, Z.; Liu, M.; Chen, J. Identification of FADS1 through common gene expression profiles for predicting survival in patients with bladder cancer. Cancer Manag. Res. 2020, 12, 8325–8339. [Google Scholar] [CrossRef]
- Wang, D.; Lin, Y.; Gao, B.; Yan, S.; Wu, H.; Li, Y.; Wu, Q.; Wei, Y. Reduced expression of FADS1 predicts worse prognosis in non-small-cell lung cancer. J. Cancer 2016, 7, 1226–1232. [Google Scholar] [CrossRef] [PubMed]
- Wang, J.; Zhang, Q.; Zhou, D.; Wang, Y.; Che, H.; Ge, Y.; Zhong, Z.; Wu, G. Systematic analysis of fatty acid desaturases in breast invasive carcinoma: The prognosis, gene mutation, and tumor immune microenvironment. Medicine 2024, 103, e38597. [Google Scholar] [CrossRef]
- Nisco, A.; Carvalho, T.M.A.; Tolomeo, M.; Di Molfetta, D.; Leone, P.; Galluccio, M.; Medina, M.; Indiveri, C.; Reshkin, S.J.; Cardone, R.A.; et al. Increased demand for FAD synthesis in differentiated and stem pancreatic cancer cells is accomplished by modulating FLAD1 gene expression: The inhibitory effect of Chicago Sky Blue. FEBS J. 2023, 290, 3795–3814. [Google Scholar] [CrossRef]
- Heravi, G.; Jang, H.; Wang, X.; Long, Z.; Peng, Z.; Kim, S.; Liu, W. Fatty acid desaturase 1 (FADS1) is a cancer marker for patient survival and a potential novel target for precision cancer treatment. Front. Oncol. 2022, 12, 942798. [Google Scholar] [CrossRef]
- Heravi, G.; Liu, Z.; Herroon, M.; Wilson, A.; Fan, Y.Y.; Jiang, Y.; Vakeesan, N.; Tao, L.; Peng, Z.; Zhang, K.; et al. Targeting Polyunsaturated Fatty Acids Desaturase FADS1 Inhibits Renal Cancer Growth via ATF3-Mediated ER Stress Response. Biomed. Pharmacol. J. 2025, 186, 118006. [Google Scholar] [CrossRef]
- Azrad, M.; Zhang, K.; Vollmer, R.T.; Madden, J.; Polascik, T.J.; Snyder, D.C.; Ruffin, M.T.; Moul, J.W.; Brenner, D.; Hardy, R.W.; et al. Prostatic alpha-linolenic acid (ALA) is positively associated with aggressive prostate cancer: A relationship which may depend on genetic variation in ALA metabolism. PLoS ONE 2012, 7, e53104. [Google Scholar] [CrossRef]
- Minas, T.Z.; Lord, B.D.; Zhang, A.L.; Candia, J.; Dorsey, T.H.; Baker, F.S.; Tang, W.; Bailey-Whyte, M.; Smith, C.J.; Obadi, O.M.; et al. Circulating trans fatty acids are associated with prostate cancer in Ghanaian and American men. Nat. Commun. 2023, 14, 4322. [Google Scholar] [CrossRef]
- Cui, T.; Hester, A.G.; Seeds, M.C.; Rahbar, E.; Howard, T.D.; Sergeant, S.; Chilton, F.H. Impact of genetic and epigenetic variations within the FADS cluster on the composition and metabolism of polyunsaturated fatty acids in prostate cancer. Prostate 2016, 76, 1182–1191. [Google Scholar] [CrossRef] [PubMed]
- Korbecki, J.; Kojder, K.; Jeżewski, D.; Simińska, D.; Tarnowski, M.; Kopytko, P.; Safranow, K.; Gutowska, I.; Goschorska, M.; Kolasa-Wołosiuk, A.; et al. Expression of SCD and FADS2 is lower in the necrotic core and growing tumor area than in the peritumoral area of glioblastoma multiforme. Biomolecules 2020, 10, 727. [Google Scholar] [CrossRef] [PubMed]
- Murff, H.J.; Shrubsole, M.J.; Cai, Q.; Su, T.; Dooley, J.H.; Cai, S.S.; Zheng, W.; Dai, Q. N-3 long chain fatty acids supplementation, fatty acids desaturase activity, and colorectal cancer risk: A randomized controlled trial. Nutr. Cancer 2022, 74, 1388–1398. [Google Scholar] [CrossRef] [PubMed]
- Porenta, S.R.; Ko, Y.-A.; Raskin, L.; Gruber, S.B.; Mukherjee, B.; Baylin, A.; Ren, J.; Djuric, Z. Interaction of fatty acid genotype and diet on changes in colonic fatty acids in a Mediterranean diet intervention study. Cancer Prev. Res. 2013, 6, 1212–1221. [Google Scholar] [CrossRef]
- Preethika, A.; Sonkusare, S.; Kumari, N.S. Single nucleotide polymorphism of fatty acid desaturase gene and breast cancer risk in estrogen receptor subtype. Gene 2022, 823, 146330. [Google Scholar] [CrossRef]
- Wang, C.; Qin, N.; Zhu, M.; Chen, M.; Xie, K.; Cheng, Y.; Dai, J.; Liu, J.; Xia, Y.; Ma, H.; et al. Metabolome-wide association study identified the association between a circulating polyunsaturated fatty acids variant rs174548 and lung cancer. Carcinogenesis 2017, 38, 1147–1154. [Google Scholar] [CrossRef]
- White, M.N.; Shrubsole, M.J.; Cai, Q.; Su, T.; Hardee, J.; Coppola, J.-A.; Cai, S.S.; Martin, S.M.; Motley, S.; Swift, L.L.; et al. Effects of fish oil supplementation on eicosanoid production in patients at higher risk for colorectal cancer. Eur. J. Cancer Prev. 2019, 28, 188–195. [Google Scholar] [CrossRef]
- Chen, F.; Lin, T.; Yan, L.; Liu, F.; Huang, J.; Liu, F.; Wu, J.; Qiu, Y.; Lin, L.; Cai, L.; et al. Novel polymorphism in FADS1 gene and fish consumption on risk of oral cancer: A case-control study in southeast China. Oncotarget 2017, 8, 15887–15893. [Google Scholar] [CrossRef]
- Lee, S.; Lee, J.; Choi, I.J.; Kim, Y.W.; Ryu, K.W.; Kim, Y.I.; Kim, J. Dietary n-3 and n-6 polyunsaturated fatty acids, the FADS gene, and the risk of gastric cancer in a Korean population. Sci. Rep. 2018, 8, 3823. [Google Scholar] [CrossRef]
- Grosso, G.; Bella, F.; Godos, J.; Sciacca, S.; Del Rio, D.; Ray, S.; Galvano, F.; Giovannucci, E.L. Possible role of diet in cancer: Systematic review and multiple meta-analyses of dietary patterns, lifestyle factors, and cancer risk. Nutr. Rev. 2017, 75, 405–419. [Google Scholar] [CrossRef]
- Glaser, C.; Heinrich, J.; Koletzko, B. Role of FADS1 and FADS2 Polymorphisms in Polyunsaturated Fatty Acid Metabolism. Metabolism 2010, 59, 993–999. [Google Scholar] [CrossRef] [PubMed]
- Mierziak, J.; Kostyn, K.; Boba, A.; Czemplik, M.; Kulma, A.; Wojtasik, W. Influence of the Bioactive Diet Components on the Gene Expression Regulation. Nutrients 2021, 13, 3673. [Google Scholar] [CrossRef] [PubMed]
- Arsic, A.; Krstic, P.; Paunovic, M.; Nedovic, J.; Jakovljevic, V.; Vucic, V. Anti-inflammatory effect of combining fish oil and evening primrose oil supplementation on breast cancer patients undergoing chemotherapy: A randomized placebo-controlled trial. Sci. Rep. 2023, 13, 6449. [Google Scholar] [CrossRef]
- Gleissman, H.; Segerström, L.; Hamberg, M.; Ponthan, F.; Lindskog, M.; Johnsen, J.I.; Kogner, P. Omega-3 fatty acid supplementation delays the progression of neuroblastoma in vivo. Int. J. Cancer 2011, 128, 1703–1711. [Google Scholar] [CrossRef]
- Souza, A.L.A.; Trindade, L.M.; Borges, A.D.; Leocadio, P.C.L.; Silva, J.O.; Fernandes, R.S.; Leite, J.I.A.; Cassali, G.D.; dos Reis, D.C.; Maioli, T.U.; et al. Omega-3 Fatty Acid Supplementation Attenuates Intestinal Mucositis and Tumor Growth in a Murine Model of Breast Cancer. J. Funct. Foods 2024, 115, 106096. [Google Scholar] [CrossRef]
- Loukil, I.; Mutch, D.M.; Plourde, M. Genetic association between FADS and ELOVL polymorphisms and the circulating levels of EPA/DHA in humans: A scoping review. Genes Nutr. 2024, 19, 11. [Google Scholar] [CrossRef]
- Saleh-Ghadimi, S.; Alizadeh, M.; Jafari-Vayghan, H.; Darabi, M.; Golmohammadi, A.; Kheirouri, S. Effect of flaxseed oil supplementation on the erythrocyte membrane fatty acid composition and endocannabinoid system modulation in patients with coronary artery disease: A double-blind randomized controlled trial. Genes Nutr. 2020, 15, 9. [Google Scholar] [CrossRef]
- Mitrović, N.; Adžić Bukvić, M.; Zarić Kontić, M.; Dragić, M.; Petrović, S.; Paunović, M.; Vučić, V.; Grković, I. Flaxseed oil alleviates trimethyltin-induced cell injury and inhibits the pro-inflammatory activation of astrocytes in the hippocampus of female rats. Cells 2024, 13, 1184. [Google Scholar] [CrossRef]
- Ander, B.P.; Edel, A.L.; McCullough, R.; Rodriguez-Leyva, D.; Rampersad, P.; Gilchrist, J.S.C.; Lukas, A.; Pierce, G.N. Distribution of omega-3 fatty acids in tissues of rabbits fed a flaxseed-supplemented diet. Metabolism 2010, 59, 620–627. [Google Scholar] [CrossRef]
- Sergeant, S.; Hugenschmidt, C.E.; Rudock, M.E.; Ziegler, J.T.; Ivester, P.; Ainsworth, H.C.; Vaidya, D.; Case, L.D.; Langefeld, C.D.; Freedman, B.I.; et al. Differences in arachidonic acid levels and fatty acid desaturase (FADS) gene variants in African Americans and European Americans with diabetes or the metabolic syndrome. Br. J. Nutr. 2012, 107, 547–555. [Google Scholar] [CrossRef]
- Liyanage, U.E.; Ong, J.S.; An, J.; Gharahkhani, P.; Law, M.H.; MacGregor, S. Mendelian randomization study for genetically predicted polyunsaturated fatty acids levels on overall cancer risk and mortality. Int. J. Cancer 2021, 148, 1689–1698. [Google Scholar] [CrossRef]
- Marino, P.; Mininni, M.; Deiana, G.; Marino, G.; Divella, R.; Bochicchio, I.; Giuliano, A.; Lapadula, S.; Lettini, A.R.; Sanseverino, F. Healthy lifestyle and cancer risk: Modifiable risk factors to prevent cancer. Nutrients 2024, 16, 800. [Google Scholar] [CrossRef]
- Yao, C.; Narumiya, S. Prostaglandin-cytokine crosstalk in chronic inflammation. Br. J. Pharmacol. 2019, 176, 337–354. [Google Scholar] [CrossRef]
- Nakanishi, M.; Rosenberg, D.W. Multifaceted roles of PGE2 in inflammation and cancer. Semin. Immunopathol. 2013, 35, 123–137. [Google Scholar] [CrossRef]
- Finetti, F.; Travelli, C.; Ercoli, J.; Colombo, G.; Buoso, E.; Trabalzini, L. Prostaglandin E2 and cancer: Insight into tumor progression and immunity. Biology 2020, 9, 434. [Google Scholar] [CrossRef]
- Qiang, E.; Xu, H. PGE2 synthesis and signaling in liver physiology and pathophysiology: An update. Prostaglandins Other Lipid Mediat. 2024, 174, 106875. [Google Scholar] [CrossRef]
- O’Callaghan, G.; Houston, A. Prostaglandin E2 and the EP receptors in malignancy: Possible therapeutic targets? Br. J. Pharmacol. 2015, 172, 5239–5250. [Google Scholar] [CrossRef]
- Xu, S.; Zhou, W.; Ge, J.; Zhang, Z. Prostaglandin E2 receptor EP4 is involved in the cell growth and invasion of prostate cancer via the cAMP PKA/PI3K Akt signaling pathway. Mol. Med. Rep. 2018, 17, 4702–4712. [Google Scholar] [CrossRef]
- Jayathilake, A.G.; Luwor, R.B.; Nurgali, K.; Su, X.Q. Molecular Mechanisms Associated with the Inhibitory Role of Long Chain n-3 PUFA in Colorectal Cancer. Integr. Cancer Ther. 2024, 23, 15347354241243024. [Google Scholar] [CrossRef]
- Morris, P.G.; Zhou, X.K.; Milne, G.L.; Goldstein, D.; Hawks, L.C.; Dang, C.T.; Modi, S.; Fornier, M.N.; Hudis, C.A.; Dannenberg, A.J. Increased levels of urinary PGE-M, a biomarker of inflammation, occur in association with obesity, aging, and lung metastases in patients with breast cancer. Cancer Prev. Res. 2013, 6, 428–436. [Google Scholar] [CrossRef]
- Rodrigues, P.; Bangali, H.; Hammoud, A.; Mustafa, Y.F.; Al-Hetty, H.R.A.K.; Alkhafaji, A.T.; Deorari, M.M.; Al-Taee, M.M.; Zabibah, R.S.; Alsalamy, A. COX 2-inhibitors; a thorough and updated survey into combinational therapies in cancers. Med. Oncol. 2024, 41, 41. [Google Scholar] [CrossRef] [PubMed]
- Yang, B.; Ren, X.L.; Li, Z.H.; Shi, M.Q.; Ding, F.; Su, K.P.; Guo, X.J.; Li, D. Lowering effects of fish oil supplementations on proinflammatory markers in hypertension: Results from a randomized controlled trial. Food Funct. 2020, 11, 1856–1864. [Google Scholar] [CrossRef] [PubMed]
- Marchand, N.E.; Choi, M.Y.; Oakes, E.G.; Cook, N.R.; Stevens, E.; Gomelskaya, N.; Kotler, G.; Manson, J.E.; Lasky-Su, J.; Mora, S.; et al. Over-the-counter fish oil supplementation and pro-resolving and pro-inflammatory lipid mediators in rheumatoid arthritis. Prostaglandins Leukot. Essent. Fatty Acids 2023, 190, 102542. [Google Scholar] [CrossRef]
- Xin, W.; Wei, W.; Li, X. Effects of fish oil supplementation on inflammatory markers in chronic heart failure: A meta-analysis of randomized controlled trials. BMC Cardiovasc. Disord. 2012, 12, 77. [Google Scholar] [CrossRef]
- Revelou, P.K.; Xagoraris, M.; Alexandropoulou, A.; Kanakis, C.D.; Papadopoulos, G.K.; Pappas, C.S.; Tarantilis, P.A. Chemometric study of fatty acid composition of virgin olive oil from four widespread Greek cultivars. Molecules 2021, 26, 4151. [Google Scholar] [CrossRef]
- Djuric, Z.; Turgeon, D.K.; Sen, A.; Ren, J.; Herman, K.; Ramaswamy, D.; Zhao, L.; Ruffin, M.T., 4th; Normolle, D.P.; Smith, W.L.; et al. The anti-inflammatory effect of personalized omega-3 fatty acid dosing for reducing prostaglandin E2 in the colonic mucosa is attenuated in obesity. Cancer Prev. Res. 2017, 10, 729–737. [Google Scholar] [CrossRef]
- Yan, S.; Lu, J.; Chen, B.; Yuan, L.; Chen, L.; Ju, L.; Cai, W.; Wu, J. The multifaceted role of alpha-lipoic acid in cancer prevention, occurrence, and treatment. Antioxidants 2024, 13, 897. [Google Scholar] [CrossRef]


Disclaimer/Publisher’s Note: The statements, opinions and data contained in all publications are solely those of the individual author(s) and contributor(s) and not of MDPI and/or the editor(s). MDPI and/or the editor(s) disclaim responsibility for any injury to people or property resulting from any ideas, methods, instructions or products referred to in the content. |
© 2025 by the authors. Licensee MDPI, Basel, Switzerland. This article is an open access article distributed under the terms and conditions of the Creative Commons Attribution (CC BY) license (https://creativecommons.org/licenses/by/4.0/).
Share and Cite
Zikic, V.; Paunovic, M.; Milovic-Kovacevic, M.; Vucic, V.; Ristic-Medic, D. Nutrigenetics and Omega-3 and Gamma-Linolenic Acid Intake and Status in Patients with Cancer: A PRISMA Scoping Review of Research Trends and Challenges. Int. J. Mol. Sci. 2025, 26, 4867. https://doi.org/10.3390/ijms26104867
Zikic V, Paunovic M, Milovic-Kovacevic M, Vucic V, Ristic-Medic D. Nutrigenetics and Omega-3 and Gamma-Linolenic Acid Intake and Status in Patients with Cancer: A PRISMA Scoping Review of Research Trends and Challenges. International Journal of Molecular Sciences. 2025; 26(10):4867. https://doi.org/10.3390/ijms26104867
Chicago/Turabian StyleZikic, Vladica, Marija Paunovic, Marijana Milovic-Kovacevic, Vesna Vucic, and Danijela Ristic-Medic. 2025. "Nutrigenetics and Omega-3 and Gamma-Linolenic Acid Intake and Status in Patients with Cancer: A PRISMA Scoping Review of Research Trends and Challenges" International Journal of Molecular Sciences 26, no. 10: 4867. https://doi.org/10.3390/ijms26104867
APA StyleZikic, V., Paunovic, M., Milovic-Kovacevic, M., Vucic, V., & Ristic-Medic, D. (2025). Nutrigenetics and Omega-3 and Gamma-Linolenic Acid Intake and Status in Patients with Cancer: A PRISMA Scoping Review of Research Trends and Challenges. International Journal of Molecular Sciences, 26(10), 4867. https://doi.org/10.3390/ijms26104867

