Molecular Simulation in Mineral Flotation Processes
A special issue of Processes (ISSN 2227-9717). This special issue belongs to the section "Chemical Processes and Systems".
Deadline for manuscript submissions: 15 April 2026 | Viewed by 1523
Special Issue Editors
Interests: mineral processing; flotation; molecular simulation; solid waste disposal; mineral hydration
Special Issue Information
Dear Colleagues,
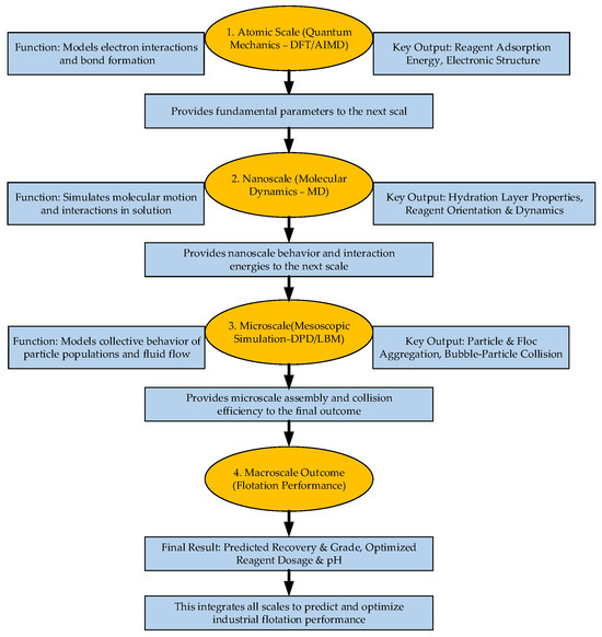
Molecular dynamics (MD) simulations have become an indispensable tool in mineral processing, providing valuable insights into the fundamental processes that drive mineral separation techniques such as flotation, adsorption, and surface interaction. At the molecular level, the interactions between flotation reagents, mineral surfaces, and water molecules are complex, and their accurate understanding is crucial for optimizing processing efficiency and selectivity. MD simulations allow for the detailed exploration of these interactions, offering a molecular-level view of phenomena such as reagent adsorption, surface hydrophobicity, and bubble–particle attachment dynamics, all of which are key factors in flotation performance. Recent advancements in computational power and simulation techniques have made it possible to simulate larger systems over longer time scales, providing even deeper insights into these critical processes. MD simulations not only improve our understanding of basic mechanisms but also aid in the development of new flotation reagents and processing strategies. By studying the interactions between different chemical species and mineral surfaces, MD simulations significantly optimize reagent dosages, enhance mineral recovery, and reduce environmental impact.
This Special Issue on ‘Molecular Simulation in Mineral Flotation Processes’ seeks to highlight the latest advancements in MD simulation techniques and their applications in mineral processing. Topics include, but are not limited to, the following:
- Development and application of MD simulations to study flotation chemistry.
- Interactions between flotation reagents and mineral surfaces.
- Simulation of bubble–particle interactions in flotation processes.
- Advancements in MD simulations for understanding surface wettability and hydrophobicity.
- Applications of MD simulations in the optimization of mineral processing processes.
We invite researchers to submit high-quality papers that explore the cutting-edge applications of MD simulations in mineral processing.
Prof. Dr. Wanzhong Yin
Dr. Yuan Tang
Guest Editors
Manuscript Submission Information
Manuscripts should be submitted online at www.mdpi.com by registering and logging in to this website. Once you are registered, click here to go to the submission form. Manuscripts can be submitted until the deadline. All submissions that pass pre-check are peer-reviewed. Accepted papers will be published continuously in the journal (as soon as accepted) and will be listed together on the special issue website. Research articles, review articles as well as short communications are invited. For planned papers, a title and short abstract (about 100 words) can be sent to the Editorial Office for announcement on this website.
Submitted manuscripts should not have been published previously, nor be under consideration for publication elsewhere (except conference proceedings papers). All manuscripts are thoroughly refereed through a single-blind peer-review process. A guide for authors and other relevant information for submission of manuscripts is available on the Instructions for Authors page. Processes is an international peer-reviewed open access monthly journal published by MDPI.
Please visit the Instructions for Authors page before submitting a manuscript. The Article Processing Charge (APC) for publication in this open access journal is 2400 CHF (Swiss Francs). Submitted papers should be well formatted and use good English. Authors may use MDPI's English editing service prior to publication or during author revisions.
Keywords
- molecular simulation
- flotation
- mineral surfaces
- adsorption
- surface wettability
- hydrophobicity
- flotation reagents
Benefits of Publishing in a Special Issue
- Ease of navigation: Grouping papers by topic helps scholars navigate broad scope journals more efficiently.
- Greater discoverability: Special Issues support the reach and impact of scientific research. Articles in Special Issues are more discoverable and cited more frequently.
- Expansion of research network: Special Issues facilitate connections among authors, fostering scientific collaborations.
- External promotion: Articles in Special Issues are often promoted through the journal's social media, increasing their visibility.
- Reprint: MDPI Books provides the opportunity to republish successful Special Issues in book format, both online and in print.
Further information on MDPI's Special Issue policies can be found here.

