Physicochemical Properties and Purification of Quartz Minerals
A special issue of Minerals (ISSN 2075-163X). This special issue belongs to the section "Crystallography and Physical Chemistry of Minerals & Nanominerals".
Deadline for manuscript submissions: closed (30 June 2025) | Viewed by 20539
Special Issue Editors
Interests: mineral deposits; application of high-purity quartz
Special Issues, Collections and Topics in MDPI journals
Interests: mineralogy; refining high-purity quartz
Special Issue Information
Dear Colleagues,
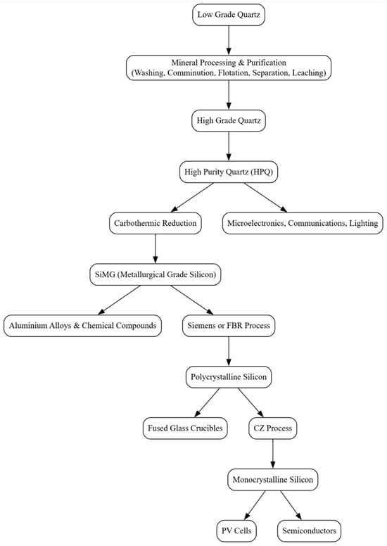
High-purity quartz is closely related to the new generation of information technology, new material industry, new energy, and other fields in strategic emerging industries, and it is an important supporting material in strategic emerging industries. At the same time, high-purity quartz raw material is a strategic nonmetallic mineral resource which is scarce in the world, and there is a shortage in China. With the rapid development of semiconductor, optical communication, photovoltaic, and other industries, the demand for high-purity quartz is growing rapidly, and the price of high-purity quartz sand is also rising. Previous studies mainly focused on the methods used for the purification of high-purity quartz sand, whereas there is less research into the mineral exploration of high-purity quartz raw. In the study of high-purity quartz sand purification technology, raw material evaluation and selection technology are the basis and premise of high-purity quartz purification technology, and this is a technical bottleneck that must be broken through in the development of high-purity quartz technology in our country. It is of great economic significance to search for high-purity quartz raw material deposits with good ore quality, stable quality, and large ore body size.
At present, the silica raw material resources of 4N8 (99.998%) grade and above are almost all from the United States, Norway, India, and a few other countries; quartz resources are rarely found in other regions of the World. It is of great significance to carry out research on mineral exploration technology and methods of obtaining high-purity quartz raw materials to realize the breakthrough of mineral exploration and submission of resource reserves for ensuring the security of strategic resources for the development of high-purity quartz. In the development of high-purity quartz resources, the priority is to develop ore resources, often including granitic pegmatite (such as the granitic pegmatite in the Spruce Pine mountain of the US) and quartz vein (e.g., the metamorphic quartz vein in Norway). Aiming to obtain different types of quartz resources in nature, we aim for this Special Issue to collate experimental studies on the mineralogy, petrology, and geochemistry of high-purity quartz, quartz minerals, and host rocks. Based on detailed studies of the different occurrences of quartz and geological bodies, the purified properties of quartz in different occurrences of geological bodies will be evaluated through purification experiments of quartz. We hope that this Special Issue lays a theoretical and experimental foundation for finding and developing high-purity quartz.
Prof. Dr. Xiaoyong Yang
Dr. Mei Xia
Dr. Jianguo Li
Guest Editors
Manuscript Submission Information
Manuscripts should be submitted online at www.mdpi.com by registering and logging in to this website. Once you are registered, click here to go to the submission form. Manuscripts can be submitted until the deadline. All submissions that pass pre-check are peer-reviewed. Accepted papers will be published continuously in the journal (as soon as accepted) and will be listed together on the special issue website. Research articles, review articles as well as short communications are invited. For planned papers, a title and short abstract (about 100 words) can be sent to the Editorial Office for announcement on this website.
Submitted manuscripts should not have been published previously, nor be under consideration for publication elsewhere (except conference proceedings papers). All manuscripts are thoroughly refereed through a single-blind peer-review process. A guide for authors and other relevant information for submission of manuscripts is available on the Instructions for Authors page. Minerals is an international peer-reviewed open access monthly journal published by MDPI.
Please visit the Instructions for Authors page before submitting a manuscript. The Article Processing Charge (APC) for publication in this open access journal is 2400 CHF (Swiss Francs). Submitted papers should be well formatted and use good English. Authors may use MDPI's English editing service prior to publication or during author revisions.
Keywords
- high-purity quartz
- silica resources
- theoretical and experimental studies
- mineralogy, petrology, and geochemistry
- different occurrences of geological bodies
- granitic pegmatite
Benefits of Publishing in a Special Issue
- Ease of navigation: Grouping papers by topic helps scholars navigate broad scope journals more efficiently.
- Greater discoverability: Special Issues support the reach and impact of scientific research. Articles in Special Issues are more discoverable and cited more frequently.
- Expansion of research network: Special Issues facilitate connections among authors, fostering scientific collaborations.
- External promotion: Articles in Special Issues are often promoted through the journal's social media, increasing their visibility.
- Reprint: MDPI Books provides the opportunity to republish successful Special Issues in book format, both online and in print.
Further information on MDPI's Special Issue policies can be found here.


