ijms-logo

Journal Browser

Journal Browser

Environmental Pollutants Exposure and Toxicity

A special issue of International Journal of Molecular Sciences (ISSN 1422-0067). This special issue belongs to the section "Molecular Toxicology".

Deadline for manuscript submissions: 20 August 2026 | Viewed by 2234

Special Issue Editor


E-Mail
Guest Editor
Department of Applied Genomics and GMO, National Centre of Public Health and Analyses, 15, Ivan Geshov, Blvd, 1431 Sofia, Bulgaria
Interests: toxicology; biochemistry; molecular biology; in vitro methods; health risk assessment

Special Issue Information

Dear Colleagues,

The challenges of modern times are particularly pronounced in our living, urban and working environment. We are exposed to a variety of chemical substances both as a result of human activity and natural sources.

Despite advances regarding the determination of the toxicological characteristics of chemical substances, we are now faced with problems caused by the simultaneous explosion of various pollutants from the environment, even in values at the regulatory limit values. For example, new categories of pollutants, including endocrine disruptors, persistent organic pollutants, microplastics, fine and ultrafine dust particles, etc., have been discovered. In addition, a novel approach employed in toxicological research is the application of alternative in vitro and in silico methods.

We welcome researchers in the field of toxicology and human and environmental safety to submit reviews or original scientific articles to this Special Issue. The scope of this Special Issue includes recent advances in the study of molecular mechanisms with toxic effects, as well as the application of molecular methods for the assessment of safety and the development of new informative biomarkers. We also welcome research in the field of modelling and computational toxicology.

Prof. Dr. Tzveta Georgieva
Guest Editor

Manuscript Submission Information

Manuscripts should be submitted online at www.mdpi.com by registering and logging in to this website. Once you are registered, click here to go to the submission form. Manuscripts can be submitted until the deadline. All submissions that pass pre-check are peer-reviewed. Accepted papers will be published continuously in the journal (as soon as accepted) and will be listed together on the special issue website. Research articles, review articles as well as short communications are invited. For planned papers, a title and short abstract (about 250 words) can be sent to the Editorial Office for assessment.

Submitted manuscripts should not have been published previously, nor be under consideration for publication elsewhere (except conference proceedings papers). All manuscripts are thoroughly refereed through a single-blind peer-review process. A guide for authors and other relevant information for submission of manuscripts is available on the Instructions for Authors page. International Journal of Molecular Sciences is an international peer-reviewed open access semimonthly journal published by MDPI.

Please visit the Instructions for Authors page before submitting a manuscript. There is an Article Processing Charge (APC) for publication in this open access journal. For details about the APC please see here. Submitted papers should be well formatted and use good English. Authors may use MDPI's English editing service prior to publication or during author revisions.

Keywords

  • environmental pollutants exposure assessment
  • molecular methods
  • biomarkers
  • human safety
  • environmental safety

Benefits of Publishing in a Special Issue

  • Ease of navigation: Grouping papers by topic helps scholars navigate broad scope journals more efficiently.
  • Greater discoverability: Special Issues support the reach and impact of scientific research. Articles in Special Issues are more discoverable and cited more frequently.
  • Expansion of research network: Special Issues facilitate connections among authors, fostering scientific collaborations.
  • External promotion: Articles in Special Issues are often promoted through the journal's social media, increasing their visibility.
  • Reprint: MDPI Books provides the opportunity to republish successful Special Issues in book format, both online and in print.

Further information on MDPI's Special Issue policies can be found here.

Published Papers (2 papers)

Order results
Result details
Select all
Export citation of selected articles as:

Research

17 pages, 20305 KB  
Article
Transcriptomic Analysis Identifies Acrolein Exposure-Related Pathways and Constructs a Prognostic Model in Oral Squamous Cell Carcinoma
by Yiting Feng, Lijuan Lou and Liangliang Ren
Int. J. Mol. Sci. 2026, 27(2), 632; https://doi.org/10.3390/ijms27020632 - 8 Jan 2026
Viewed by 617
Abstract
Acrolein, a highly reactive environmental toxicant widely present in urban air and tobacco smoke, has been implicated in the development of multiple malignancies. In oral tissues, chronic acrolein exposure induces oxidative stress, inflammation, and genetic mutations, all of which are closely linked to [...] Read more.
Acrolein, a highly reactive environmental toxicant widely present in urban air and tobacco smoke, has been implicated in the development of multiple malignancies. In oral tissues, chronic acrolein exposure induces oxidative stress, inflammation, and genetic mutations, all of which are closely linked to the development of oral squamous cell carcinoma (OSCC). Although accumulating evidence indicates a strong association between acrolein exposure and OSCC, its prognostic significance remains poorly understood. In this study, we analyzed transcriptome data to identify differentially expressed genes (DEGs) between tumor and adjacent normal tissues, and screened acrolein-related candidates by intersecting DEGs with previously identified acrolein-associated gene sets. Functional alterations of these genes were assessed using Gene Set Variation Analysis (GSVA), and a protein–protein interaction (PPI) network was constructed to identify key regulatory genes. A prognostic model was developed using Support Vector Machine–Recursive Feature Elimination (SVM-RFE) combined with LASSO-Cox regression and validated in an independent external cohort. Among the acrolein-related DEGs, four key genes (PLK1, AURKA, CTLA4, and PPARG) were ultimately selected for model construction. Kaplan–Meier analysis showed significantly worse overall survival in the high-risk group (p < 0.0001). Receiver operating characteristic (ROC) curve analysis further confirmed the strong predictive performance of the model, with area under the curve (AUC) values of 0.72 at 1 year, 0.72 at 3 years, and 0.75 at 5 years. Furthermore, the high risk score was significantly correlated with a ‘cold’ immune microenviroment, suggesting that acrolein-related genes may modulate the tumor immune microenvironment. Collectively, these findings highlight the role of acrolein in OSCC progression, suggesting the importance of reducing acrolein exposure for cancer prevention and public health, and call for increased attention to the relationship between environmental toxicants and disease initiation, providing a scientific basis for public health interventions and cancer prevention strategies. Full article
(This article belongs to the Special Issue Environmental Pollutants Exposure and Toxicity)
Show Figures

Figure 1

15 pages, 1310 KB  
Article
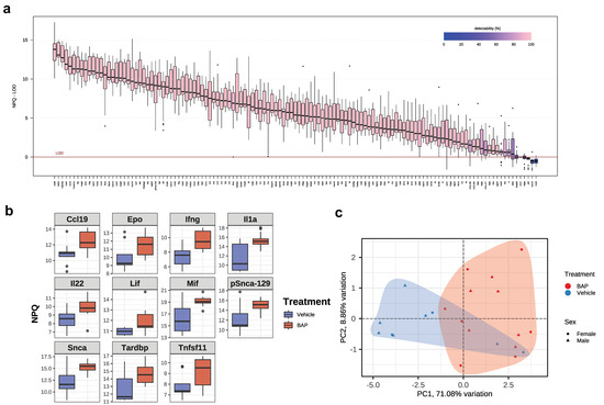
Discovery of Blood-Based Proteins That Mark Benzo[a]pyrene Modulation of Autoimmunity
by Kameron Kennicott, Yilin Nie and Yun Liang
Int. J. Mol. Sci. 2025, 26(20), 10242; https://doi.org/10.3390/ijms262010242 - 21 Oct 2025
Viewed by 919
Abstract
Environmental pollutants are thought to shape our immune landscape and drive the rise in autoimmune disease incidence worldwide. However, the molecular underpinnings of environmental impact on autoimmunity remain elusive and a quantitative measurement for immune dysfunction as a result of environmental exposure is [...] Read more.
Environmental pollutants are thought to shape our immune landscape and drive the rise in autoimmune disease incidence worldwide. However, the molecular underpinnings of environmental impact on autoimmunity remain elusive and a quantitative measurement for immune dysfunction as a result of environmental exposure is yet to be developed. To this end, we have performed a discovery study to identify blood-based, immune-associated proteins regulated by benzo[a]pyrene (BaP) using the autoimmune-prone murine model MRL. We report the upregulation of autoimmune-associated cytokines including IL1a and IFNg by BaP, months before the manifestation of autoimmune phenotypes. Additionally, the increased levels of proteins such as IL16, IL22 and SNCA in male MRL mice upon BaP exposure may be a molecular link to the increased risk in end organ damage in subsets of autoimmune disease patients. Further comparison with the transcriptomic analysis of BaP-stimulated skin and lungs suggests distinct patterns of immune regulation in peripheral organs versus blood. Altogether, our study supports the need for the early detection of BaP-induced immune changes for the prevention and management of autoimmune diseases and provides leads for the future development of these blood-based biomarkers. Full article
(This article belongs to the Special Issue Environmental Pollutants Exposure and Toxicity)
Show Figures

Figure 1

Back to TopTop