ijms-logo

Journal Browser

Journal Browser

Molecular Diagnosis and Treatment of Hematological Malignancies

A special issue of International Journal of Molecular Sciences (ISSN 1422-0067). This special issue belongs to the section "Molecular Oncology".

Deadline for manuscript submissions: closed (30 April 2025) | Viewed by 1930

Special Issue Editor


E-Mail Website
Guest Editor
Department of Hematology, “Agios Andreas” General Hospital of Patras, 26335 Patras, Greece
Interests: multiple myeloma; hematological malignancies; lymphoma

Special Issue Information

Dear Colleagues, 

If you are working in molecular hematology or treating patients with hematological malignancies, then we invite you to submit your work to our Special Issue, “Molecular Diagnosis and Treatment of Hematological Malignancies”.

Common hematologic malignancies include leukemia, multiple myeloma, and malignant lymphoma. With the development of new technologies, molecular testing is increasingly being used in the field of hematological malignancies. Accurate diagnosis is very important in the treatment of these diseases. This Special Issue will focus on recent advances in the understanding, diagnosis, and treatment of hematological malignancies at the molecular level. Our aim is to highlight new research data and recent developments in hematological oncology using molecular techniques; their use in diagnosis, risk stratification, prognosis; and the innovative therapeutic approaches that have emerged in recent years.

This Special Issue will feature articles from leading scientists and clinicians, aiming to provide a comprehensive picture of the current challenges and opportunities in this field, enhancing knowledge and improving clinical practice.

This Special Issue is open for submissions. 

Dr. Panagiotis Zikos
Guest Editor

Manuscript Submission Information

Manuscripts should be submitted online at www.mdpi.com by registering and logging in to this website. Once you are registered, click here to go to the submission form. Manuscripts can be submitted until the deadline. All submissions that pass pre-check are peer-reviewed. Accepted papers will be published continuously in the journal (as soon as accepted) and will be listed together on the special issue website. Research articles, review articles as well as short communications are invited. For planned papers, a title and short abstract (about 100 words) can be sent to the Editorial Office for announcement on this website.

Submitted manuscripts should not have been published previously, nor be under consideration for publication elsewhere (except conference proceedings papers). All manuscripts are thoroughly refereed through a single-blind peer-review process. A guide for authors and other relevant information for submission of manuscripts is available on the Instructions for Authors page. International Journal of Molecular Sciences is an international peer-reviewed open access semimonthly journal published by MDPI.

Please visit the Instructions for Authors page before submitting a manuscript. There is an Article Processing Charge (APC) for publication in this open access journal. For details about the APC please see here. Submitted papers should be well formatted and use good English. Authors may use MDPI's English editing service prior to publication or during author revisions.

Keywords

  • hematological malignancies
  • leukemia
  • multiple myeloma
  • lymphoma
  • molecular testing
  • precision treatment

Benefits of Publishing in a Special Issue

  • Ease of navigation: Grouping papers by topic helps scholars navigate broad scope journals more efficiently.
  • Greater discoverability: Special Issues support the reach and impact of scientific research. Articles in Special Issues are more discoverable and cited more frequently.
  • Expansion of research network: Special Issues facilitate connections among authors, fostering scientific collaborations.
  • External promotion: Articles in Special Issues are often promoted through the journal's social media, increasing their visibility.
  • Reprint: MDPI Books provides the opportunity to republish successful Special Issues in book format, both online and in print.

Further information on MDPI's Special Issue policies can be found here.

Published Papers (2 papers)

Order results
Result details
Select all
Export citation of selected articles as:

Research

17 pages, 2154 KB  
Article
Application of Optical Genome Mapping for the Diagnosis and Risk Stratification of Myeloid and Lymphoid Malignancies
by Lucía Ballesta-Alcaraz, Mónica Bernal, Jose Ramón Vilchez, Jorge Antonio Palacios, Pilar Jiménez, Pilar Garrido, Juan Francisco Gutiérrez-Bautista and Francisco Ruiz-Cabello
Int. J. Mol. Sci. 2025, 26(12), 5763; https://doi.org/10.3390/ijms26125763 - 16 Jun 2025
Cited by 1 | Viewed by 1022
Abstract
Optical genome mapping (OGM) is a novel, high-resolution technology for genome-wide detection of structural variants, offering clear advantages over conventional cytogenetics in hematologic malignancies. We applied OGM to a large cohort of patients with acute myeloid leukemia (AML), myelodysplastic syndromes (MDSs), and B-cell [...] Read more.
Optical genome mapping (OGM) is a novel, high-resolution technology for genome-wide detection of structural variants, offering clear advantages over conventional cytogenetics in hematologic malignancies. We applied OGM to a large cohort of patients with acute myeloid leukemia (AML), myelodysplastic syndromes (MDSs), and B-cell acute lymphoblastic leukemia (B-ALL) to evaluate its clinical utility. In AML and MDS, it revealed high-risk alterations such as deletions in 5q31–5q32 and 7q22, and cryptic fusions like NUP98::NSD1 that were missed by karyotyping or FISH. It also identified chromoanagenesis, a catastrophic chromosomal event linked to poor prognosis and often undetectable by standard methods. In B-ALL, OGM uncovered clinically relevant deletions in CDKN2A/B, PAX5, and IKZF1, as well as high-risk ploidy changes like hypodiploidy and hyperdiploidy, all important for risk assessment and frequently underdetected. OGM not only refines diagnosis and improves risk stratification but can also uncover cryptic and complex genomic abnormalities. Our findings support its integration into routine diagnostics to enhance classification, guide treatment decisions, and improve patient outcomes. Full article
(This article belongs to the Special Issue Molecular Diagnosis and Treatment of Hematological Malignancies)
Show Figures

Figure 1

14 pages, 2172 KB  
Article
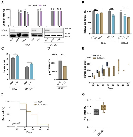
Overexpression of CDCA2 in Diffuse Large B-Cell Lymphoma Promotes Cell Proliferation and Bortezomib Sensitivity
by Hanne Due, Asta Brogaard, Issa Ismail Issa, Maja Zimmer Jakobsen, Cathrine Sylvester, Anne Krogh Nøhr, Louiza Bohn Thomsen, Martin Kristian Thomsen, Rasmus Froberg Brøndum and Karen Dybkær
Int. J. Mol. Sci. 2025, 26(12), 5596; https://doi.org/10.3390/ijms26125596 - 11 Jun 2025
Viewed by 608
Abstract
Numerous clinical trials have attempted to improve first-line R-CHOP treatment of diffuse large B-cell lymphoma (DLBCL) through the addition or substitution of drugs. The REMoDL-B trial, testing the addition of bortezomib (RB-CHOP), revealed that ABC and molecular high-grade DLBCL patients benefit from bortezomib. [...] Read more.
Numerous clinical trials have attempted to improve first-line R-CHOP treatment of diffuse large B-cell lymphoma (DLBCL) through the addition or substitution of drugs. The REMoDL-B trial, testing the addition of bortezomib (RB-CHOP), revealed that ABC and molecular high-grade DLBCL patients benefit from bortezomib. The aim of this study was to achieve a better understanding of the bortezomib response in DLBCL through a functional investigation of clinically identified markers. A retrospective analysis of transcriptional and clinical data from the REMoDL-B trial was conducted to identify genes associated with bortezomib response, identifying CDCA2. DLBCL patients with high expression of CDCA2 had a superior survival outcome when treated with RB-CHOP in comparison to R-CHOP, whereas no difference in outcome was observed for patients with low CDCA2. Moreover, CDCA2 was found to be overexpressed in DLBCL compared to non-malignant tissue, and to have higher levels in GCB and MYC/BCL2 double-expressor patients. Functional in vitro and in vivo studies revealed that knockout of CDCA2 decreased DLBCL cell proliferation and a bortezomib dose–response analysis showed less sensitivity in CDCA2 knockout cells compared to control cells. This study shows that DLBCL patients with high CDCA2 expression benefitted from the addition of bortezomib to R-CHOP and functional studies documented a direct impact of CDCA2 on the bortezomib response in DLBCL cells. Full article
(This article belongs to the Special Issue Molecular Diagnosis and Treatment of Hematological Malignancies)
Show Figures

Figure 1

Back to TopTop