ijms-logo

Journal Browser

Journal Browser

The Interactions Between Nutrients and Adipose Tissue

A special issue of International Journal of Molecular Sciences (ISSN 1422-0067). This special issue belongs to the section "Bioactives and Nutraceuticals".

Deadline for manuscript submissions: 20 June 2026 | Viewed by 2238

Special Issue Editor


E-Mail Website
Guest Editor
1. Nutrigenomics and Exercise Biology Laboratory, Department of Obstetrics, Gynecology and Reproductive Sciences, University of Maryland School of Medicine, Baltimore, MD 21201, USA
2. Department of Physiology, University of Maryland School of Medicine, Baltimore, MD 21201, USA
Interests: nutritional intervention; nutrients; metabolites; stem (progenitor) cell; myocytes; adipocytes

Special Issue Information

Dear Colleagues,

Adipose tissue plays a key role in metabolic health by actively responding to nutrient availability. When nutrient intake is balanced, adipose tissue helps maintain energy homeostasis by storing and releasing fat. However, excessive intake of calories, especially from unhealthy fats and sugars, can lead to adipose tissue dysfunction. This includes chronic inflammation, impaired insulin signaling, and abnormal secretion of adipokines, which contribute to metabolic disorders like obesity, insulin resistance, and type 2 diabetes. Moreover, the balance between white and brown adipose tissues, influenced by diet, affects energy expenditure, highlighting the importance of nutrition in metabolic regulation.

This Special Issue aims to explore how different nutrients influence the function of adipose tissue and, in turn, affect overall metabolic health. Understanding this relationship is key to preventing and managing metabolic disorders such as obesity and type 2 diabetes.

Dr. Junseok Son
Guest Editor

Manuscript Submission Information

Manuscripts should be submitted online at www.mdpi.com by registering and logging in to this website. Once you are registered, click here to go to the submission form. Manuscripts can be submitted until the deadline. All submissions that pass pre-check are peer-reviewed. Accepted papers will be published continuously in the journal (as soon as accepted) and will be listed together on the special issue website. Research articles, review articles as well as short communications are invited. For planned papers, a title and short abstract (about 250 words) can be sent to the Editorial Office for assessment.

Submitted manuscripts should not have been published previously, nor be under consideration for publication elsewhere (except conference proceedings papers). All manuscripts are thoroughly refereed through a single-blind peer-review process. A guide for authors and other relevant information for submission of manuscripts is available on the Instructions for Authors page. International Journal of Molecular Sciences is an international peer-reviewed open access semimonthly journal published by MDPI.

Please visit the Instructions for Authors page before submitting a manuscript. There is an Article Processing Charge (APC) for publication in this open access journal. For details about the APC please see here. Submitted papers should be well formatted and use good English. Authors may use MDPI's English editing service prior to publication or during author revisions.

Keywords

  • adipose tissue
  • nutrients
  • metabolic health
  • insulin resistance
  • inflammation
  • energy homeostasis
  • adipokines
  • obesity
  • lipolysis
  • thermogenesis

Benefits of Publishing in a Special Issue

  • Ease of navigation: Grouping papers by topic helps scholars navigate broad scope journals more efficiently.
  • Greater discoverability: Special Issues support the reach and impact of scientific research. Articles in Special Issues are more discoverable and cited more frequently.
  • Expansion of research network: Special Issues facilitate connections among authors, fostering scientific collaborations.
  • External promotion: Articles in Special Issues are often promoted through the journal's social media, increasing their visibility.
  • Reprint: MDPI Books provides the opportunity to republish successful Special Issues in book format, both online and in print.

Further information on MDPI's Special Issue policies can be found here.

Published Papers (2 papers)

Order results
Result details
Select all
Export citation of selected articles as:

Research

Jump to: Review

12 pages, 1550 KB  
Article
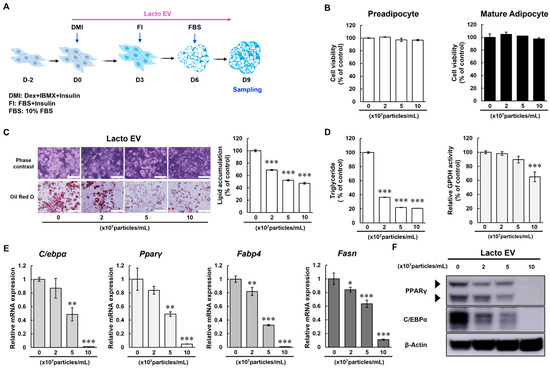
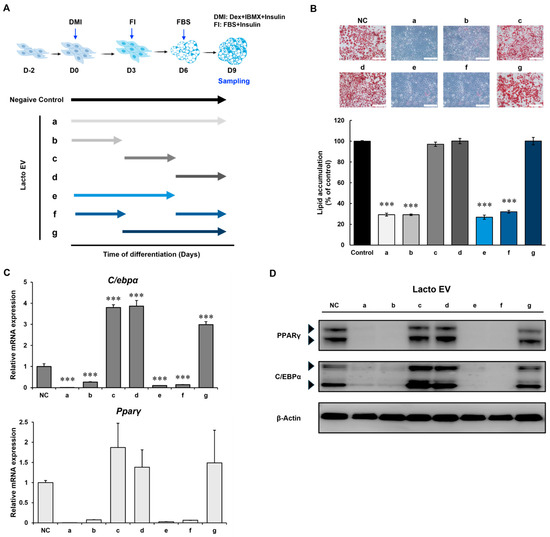
Extracellular Vesicles from Lactobacillus rhamnosus BS-Pro-08, Kefir Grain, Suppress Adipogenesis and Enhance Lipolysis in Adipocytes
by Bi-Oh Park, Ho Woon Lee, Chang-Hyun Song, Miji Yeom, Seoungwoo Shin, Hyesoo Wang, Junbo Sim, Eunae Cho, Deokhoon Park and Eunsun Jung
Int. J. Mol. Sci. 2025, 26(23), 11732; https://doi.org/10.3390/ijms262311732 - 4 Dec 2025
Viewed by 1004
Abstract
Extracellular vesicles (EVs) derived from probiotic bacteria have recently emerged as postbiotic mediators that regulate host cellular responses. This study investigated the effects of EVs from Lactobacillus rhamnosus BS-Pro-08, isolated from kefir grains (Lacto EV), on adipocyte differentiation and lipid metabolism. Lacto [...] Read more.
Extracellular vesicles (EVs) derived from probiotic bacteria have recently emerged as postbiotic mediators that regulate host cellular responses. This study investigated the effects of EVs from Lactobacillus rhamnosus BS-Pro-08, isolated from kefir grains (Lacto EV), on adipocyte differentiation and lipid metabolism. Lacto EV treatment markedly suppressed the differentiation of 3T3-L1 preadipocytes into mature adipocytes, as reflected by reduced lipid accumulation and decreased expression of the adipogenic transcription factors peroxisome proliferator-activated receptor γ (PPARγ) and CCAAT/enhancer-binding protein α (C/EBPα). This inhibitory effect was most pronounced at the early stage of adipogenesis. In mature adipocytes, Lacto EV enhanced lipolysis in a dose-dependent manner, accompanied by increased glycerol release and total lipase activity. Interestingly, these lipolytic responses occurred despite reduced protein levels of adipose triglyceride lipase (ATGL) and hormone-sensitive lipase (HSL), suggesting that Lacto EVs may mediate an EV-enhanced lipolysis that is not fully explained by canonical ATGL/HSL signaling. Collectively, these findings demonstrate that Lacto EV modulates both adipogenic and lipolytic processes in vitro, providing insight into the metabolic actions of probiotic-derived vesicles. Full article
(This article belongs to the Special Issue The Interactions Between Nutrients and Adipose Tissue)
Show Figures

Figure 1

Review

Jump to: Research

23 pages, 2075 KB  
Review
Cross-Generational Integration of Exercise and Nutritional Encoding in Offspring Adipose Genomics
by Song Ah Chae, Choongsung Yoo and Jun Seok Son
Int. J. Mol. Sci. 2026, 27(6), 2623; https://doi.org/10.3390/ijms27062623 - 13 Mar 2026
Viewed by 501
Abstract
Embryogenesis is a critical process for which nutritional and metabolic signals act as informational cues that shape adipose tissue development and establish long-lasting metabolic health. Emerging evidence indicates that adipose tissue is not a passive energy storage but a developmentally and metabolically dynamic [...] Read more.
Embryogenesis is a critical process for which nutritional and metabolic signals act as informational cues that shape adipose tissue development and establish long-lasting metabolic health. Emerging evidence indicates that adipose tissue is not a passive energy storage but a developmentally and metabolically dynamic organ. Cellular composition, functional capacity, and plasticity of adipose are programmed early through coordinated transcriptional, epigenetics, and proteomics processes. Maternal environments in nutritional challenge, including overnutrition and malnutrition, influence adipocyte lineage commitment, depot-specific expansion, and metabolic functionality, predisposing offspring to divergent risks of obesity and metabolic disease. The future of perinatal adipose biology and genomics relies on integrating multi-omics approaches with an artificial intelligence (AI)-driven analytical perspective to resolve complex developmental processes and predict long-lasting metabolic health. Furthermore, the incorporation of sex-specific models is important, which will be essential for capturing biological heterogeneity and ensuring translational relevance. Together, these advance perspectives are predisposed to shift the field from descriptive associations toward predictive and preventive paradigms, reinterpreting metabolic disease risk as a modifiable consequence of early-life adipose programming rather than an inevitable outcome of later-life exposures. Full article
(This article belongs to the Special Issue The Interactions Between Nutrients and Adipose Tissue)
Show Figures

Figure 1

Back to TopTop