Journal Description
FinTech
FinTech
is an international, peer-reviewed, open access journal on a variety of themes connected with financial technology, such as cryptocurrencies, risk management, robo-advising, crowdfunding, blockchain, new payment solutions, machine learning and AI for financial services, digital currencies, etc., published quarterly online by MDPI.
- Open Access— free for readers, with article processing charges (APC) paid by authors or their institutions.
- High Visibility: indexed within ESCI (Web of Science), Scopus, RePEc, and other databases.
- Journal Rank: CiteScore - Q1 (Economics, Econometrics and Finance (miscellaneous))
- Rapid Publication: manuscripts are peer-reviewed and a first decision is provided to authors approximately 20.2 days after submission; acceptance to publication is undertaken in 4.7 days (median values for papers published in this journal in the second half of 2025).
- Recognition of Reviewers: APC discount vouchers, optional signed peer review, and reviewer names published annually in the journal.
Latest Articles
Examining the Impact of FinTech and Artificial Intelligence on Financial Performance: The Moderating Role of Dynamic Capabilities
FinTech 2026, 5(2), 45; https://doi.org/10.3390/fintech5020045 - 21 May 2026
Abstract
This study examines the impact of artificial intelligence (AI) and the development of FinTech services on firms’ financial performance, with particular emphasis on the moderating role of dynamic capabilities. Drawing on the dynamic capabilities perspective, the study explains how organizations can effectively leverage
[...] Read more.
This study examines the impact of artificial intelligence (AI) and the development of FinTech services on firms’ financial performance, with particular emphasis on the moderating role of dynamic capabilities. Drawing on the dynamic capabilities perspective, the study explains how organizations can effectively leverage emerging digital technologies to enhance financial outcomes. The study is applied in purpose and adopts a descriptive correlational design. Data were collected using four structured questionnaires administered to 384 respondents, including senior executives, chief financial officers, and board members of companies listed on the Tehran Stock Exchange. A convenience sampling method was employed. The conceptual model and research hypotheses were tested using structural equation modeling based on the partial least squares structural equation modeling (PLS-SEM) approach, implemented using IBM SPSS Statistics version 29 and Smart PLS version 4. The results indicate that both artificial intelligence and FinTech have positive and statistically significant effects on firms’ financial performance. Although dynamic capabilities do not have a direct statistically significant effect on financial performance, they play a significant moderating role in the relationship between FinTech and financial performance. A disaggregated analysis of the dimensions of dynamic capabilities shows that only sensing capability has a positive and statistically significant moderating effect on the relationship between FinTech and financial performance, whereas seizing and reconfiguring capabilities do not show statistically significant moderating effects. By emphasizing the conditional and indirect role of dynamic capabilities, this study contributes to the growing literature on FinTech and artificial intelligence in emerging markets. The findings suggest that performance advantages from FinTech and AI stem less from the technologies themselves and more from firms’ ability to identify and interpret technological opportunities promptly. The study provides valuable practical insights for managers of publicly listed Iranian firms and clarifies how digital investments translate into improved financial performance.
Full article
(This article belongs to the Special Issue The Impact of AI in Business, Finance and Accounting)
►
Show Figures
Open AccessArticle
FinTech-Enabled Startup Portfolio Optimization Under Uncertainty: A Multi-Objective CVaR–ESG Framework
by
Zornitsa Yordanova and Hamed Nozari
FinTech 2026, 5(2), 44; https://doi.org/10.3390/fintech5020044 - 13 May 2026
Abstract
►▼
Show Figures
Startup investment decisions are always accompanied by high uncertainty, limited historical data, and the need to simultaneously consider financial performance, sustainability, and innovation. With the rapid expansion of financial technologies, the use of digital decision-support tools to manage this complex environment has become
[...] Read more.
Startup investment decisions are always accompanied by high uncertainty, limited historical data, and the need to simultaneously consider financial performance, sustainability, and innovation. With the rapid expansion of financial technologies, the use of digital decision-support tools to manage this complex environment has become increasingly important. This study presents a multi-objective optimization framework for startup portfolio selection that simultaneously maximizes expected returns, minimizes downside risk using the Conditional Value-at-Risk (CVaR) measure, improves sustainability performance based on ESG indicators, and considers liquidity constraints. The main innovation of this study is the simultaneous integration of financial and non-financial criteria alongside a set of realistic structural constraints, including budget constraints, the number of options available, the concentration ceiling, and the minimum required levels for ESG, innovation, and liquidity. The results show that the proposed model is able to create a transparent balance between return, risk, sustainability, and investment horizon, and by changing the parameters related to risk and sustainability, it can target capital flows towards more innovative startups with higher ESG scores. This framework can be used as a practical tool for investors, digital investment platforms, and policymakers in responsible and data-driven capital allocation.
Full article

Figure 1
Open AccessArticle
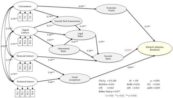
Determinants of Greek Banking Customers’ Intention to Use AI-Based Green Fintech Solutions
by
Paraskevi Gatzioufa, Vaggelis Saprikis, Georgios Avlogiaris, Ioannis Antoniadis and Konstantinos Panitsidis
FinTech 2026, 5(2), 43; https://doi.org/10.3390/fintech5020043 - 11 May 2026
Abstract
As Artificial Intelligence (AI) becomes increasingly integrated into financial services, its alignment with sustainability goals has given rise to a new domain: Green FinTech. This study investigates the Behavioural Intention (BI) of Greek banking customers to adopt AI chatbots in the context of
[...] Read more.
As Artificial Intelligence (AI) becomes increasingly integrated into financial services, its alignment with sustainability goals has given rise to a new domain: Green FinTech. This study investigates the Behavioural Intention (BI) of Greek banking customers to adopt AI chatbots in the context of sustainable digital finance. Building upon the Unified Theory of Acceptance and Use of Technology (UTAUT), the proposed model incorporates additional constructs, i.e., Trust, Digital AI Literacy (DAIL), Environmental Concern (ENC), and Consumer Social Responsibility (CnSR), to examine the behavioural intention (BI) to use AI chatbots in the context of sustainable digital finance. Unlike prior UTAUT-based research, which has mainly examined AI, FinTech, or chatbot adoption separately or in different contexts, the present study develops and empirically tests an extended green-oriented UTAUT model that integrates technological, environmental, and ethical dimensions within a single framework. In this way, the study addresses a geographical, contextual, and model-specific gap in the literature, as research on AI chatbot adoption in Green FinTech remains limited, particularly in the Greek banking context. The target population for this study consists of educated, working-age adults who have already used an AI chatbot for a banking transaction in the context of e-banking services. A structured questionnaire was administered to a sample of 209 users of AI chatbots in the banking context. Using Structural Equation Modelling (SEM) and factor analysis via Principal Component Analysis (PCA) in conjunction with orthogonal rotation (VARIMAX), the results show that Green Performance Expectancy (GPE), Green Effort Expectancy (GEE), Digital AI Literacy (DAIL), and Trust significantly influence Behavioural Intention (BI). Consumer Social Responsibility (CnSR) also has an indirect impact via Green Social Influence (GSI). The study extends UTAUT in the Green FinTech context by integrating sustainability- and AI chatbot usage-related constructs, showing that Green Performance Expectancy and trust are the strongest drivers of bank customers’ behavioural intention to use AI chatbots. The study therefore contributes theoretically by extending UTAUT into a green-oriented framework that captures sustainability-related and ethical drivers of AI chatbot adoption in banking, rather than examining technology-use determinants alone. More specifically, it explains AI chatbot adoption in Green FinTech through a unified framework that combines core UTAUT variables with Trust, Digital AI Literacy, Environmental Concern, and Consumer Social Responsibility in the underexplored context of Greek banking.
Full article
(This article belongs to the Special Issue The Impact of E-Business Practices on FinTech: Blockchain, AI, Social Media, and Digital Transformation for a Greener Future)
►▼
Show Figures

Figure 1
Open AccessArticle
Blockchain-Secured Digital Twin Framework for Fuzzy Multi-Objective Optimization in Supply Chain Finance
by
Hamed Nozari and Zornitsa Yordanova
FinTech 2026, 5(2), 42; https://doi.org/10.3390/fintech5020042 - 10 May 2026
Abstract
►▼
Show Figures
This research presents an integrated framework for supply chain finance in which digital twin, blockchain, and multi-objective fuzzy optimization are used in synergy to improve financial decision-making in dynamic and uncertain environments. In this framework, the digital twin acts as a real-time monitoring
[...] Read more.
This research presents an integrated framework for supply chain finance in which digital twin, blockchain, and multi-objective fuzzy optimization are used in synergy to improve financial decision-making in dynamic and uncertain environments. In this framework, the digital twin acts as a real-time monitoring and forecasting layer, blockchain acts as a trust and transparency infrastructure, and the optimization model acts as the decision-making core. To evaluate the proposed framework, a scenario-based mathematical model was developed and analyzed using a combination of real-world and simulated data. The results showed that the proposed framework was able to reduce the total cost by 18.6% and increase the return on investment to 12.4%. Also, the use of the digital twin framework significantly reduced financial risks and delays, while the integration of blockchain improved the transparency, traceability, and reliability of transactions and reduced operational errors. Overall, the findings show that this framework has high potential for developing smart, transparent, and resilient financial systems in the supply chain context.
Full article

Figure 1
Open AccessReview
Transparency by Design: A Narrative Synthesis of AI Disclosure, Explainability, and Trust in Consumer-Facing FinTech
by
Stefanos Balaskas
FinTech 2026, 5(2), 41; https://doi.org/10.3390/fintech5020041 - 6 May 2026
Abstract
Artificial intelligence is increasingly embedded in consumer-facing FinTech, but trust in AI-enabled finance depends not only on performance, but also on whether users can understand and appropriately evaluate algorithmic outputs. This review synthesizes research on AI disclosure, explainability, and related transparency cues in
[...] Read more.
Artificial intelligence is increasingly embedded in consumer-facing FinTech, but trust in AI-enabled finance depends not only on performance, but also on whether users can understand and appropriately evaluate algorithmic outputs. This review synthesizes research on AI disclosure, explainability, and related transparency cues in consumer-facing FinTech, with particular attention to whether these cues support trust calibration rather than merely increasing trust or adoption. Searches in Scopus and Web of Science identified nine formally included studies and six adjacent contextual studies. The available evidence base is concentrated in robo-advisory and adjacent AI-enabled investment advising, with only limited evidence on automated credit decisions and crowdfunding recommendation platforms. The most studied cues are explanation/explainable AI and broader advisory or platform transparency, whereas disclosure, responsibility attribution, user control, and information-quality cues remain underexamined. Across the formal corpus, transparency cues are generally associated with more positive trust-related outcomes, especially trust and adoption-oriented responses. However, only a small subset of studies addresses trust calibration through outcomes such as reliance, fairness, accountability, and contestability. Overall, the current literature supports transparency more strongly as an acceptance mechanism than as a basis for appropriately bounded trust.
Full article
(This article belongs to the Special Issue Modeling Behavioral and Cognitive Drivers of FinTech Adoption: Trust, Emotion and Digital Decision-Making)
►▼
Show Figures

Figure 1
Open AccessArticle
Artificial Intelligence and Financial Market Connectedness: Evidence from AI-Related Equities, Cryptocurrencies, and Global Assets
by
Shigeyuki Hamori
FinTech 2026, 5(2), 40; https://doi.org/10.3390/fintech5020040 - 6 May 2026
Abstract
The rapid expansion of artificial intelligence (AI), particularly with the rise of generative AI technologies, has attracted increasing attention in financial markets. This study examines how the recent AI boom relates to changes in the interconnectedness of global financial markets. Using daily data
[...] Read more.
The rapid expansion of artificial intelligence (AI), particularly with the rise of generative AI technologies, has attracted increasing attention in financial markets. This study examines how the recent AI boom relates to changes in the interconnectedness of global financial markets. Using daily data from January 2021 to December 2025, we analyze spillover dynamics among AI-related equities, cryptocurrencies, and traditional financial assets within a time-varying parameter vector autoregression (TVP-VAR) framework. Our findings indicate that the emergence of generative AI is not associated with a uniform increase in financial connectedness. Instead, the overall level of connectedness declines modestly following the public release of ChatGPT by OPENAI in November 2022, while the structure of spillovers undergoes significant changes. In particular, AI-related equities initially act as net transmitters of shocks, but their relative importance diminishes over time. In contrast, broader equity markets, proxied by the S&P 500, remain the dominant source of spillovers throughout the sample period. These results are robust to alternative model specifications, including different lag lengths and forecast horizons. Overall, the findings suggest that the impact of AI on financial markets is better understood as a structural transformation of interconnectedness rather than a simple intensification of linkages. This study contributes to the literature by providing new evidence on how technological innovation reshapes financial spillover networks and highlights the importance of considering both the level and structure of connectedness in assessing systemic risk.
Full article
(This article belongs to the Special Issue AI × DeFi × Sustainability: Redesigning the Operating System of Global Finance)
►▼
Show Figures

Figure 1
Open AccessEditorial
Financial Technology and Strategic AI Integration in FinTech: Transforming Banking, Payments, and Building a Sustainable Economy—Challenges and Opportunities
by
Otilia Manta, Valentina Vasile and Shigeyuki Hamori
FinTech 2026, 5(2), 39; https://doi.org/10.3390/fintech5020039 - 3 May 2026
Abstract
The accelerated digitalization of financial systems, intensified by the strategic integration of artificial intelligence (AI), marks a profound paradigm shift in the global financial architecture [...]
Full article
(This article belongs to the Special Issue Financial Technology and Strategic AI Integration in FinTech: Transforming Banking, Payments, and Building a Sustainable Economy—Challenges and Opportunities)
Open AccessReview
Security Challenges in Open Banking: A Systematic Review and Conceptualisation of a Tri-Dimensional Security Framework
by
Cristiano Wilson and Carlos Tam
FinTech 2026, 5(2), 38; https://doi.org/10.3390/fintech5020038 - 2 May 2026
Abstract
Background: Open banking (OB) is rapidly transforming financial ecosystems by enabling controlled data sharing among multiple actors through application programming interfaces (APIs). While this transformation promises innovation and competition, it also introduces complex security challenges that extend beyond purely technical considerations. Despite growing
[...] Read more.
Background: Open banking (OB) is rapidly transforming financial ecosystems by enabling controlled data sharing among multiple actors through application programming interfaces (APIs). While this transformation promises innovation and competition, it also introduces complex security challenges that extend beyond purely technical considerations. Despite growing attention in academic and professional domains, existing reviews provide limited integration of security concerns with global adoption patterns and cross regional variation. Methods: This systematic review analyses empirical and conceptual research on security in OB published between 1999 and 2025, capturing early digital banking studies that later informed the development of OB. The literature is structured into three distinct phases: foundational digital banking developments, regulatory formalisation of OB frameworks, and post-implementation expansion of OB ecosystems. A comprehensive search was conducted across major academic databases and scholarly portals, complemented by relevant regulatory and policy sources. Following duplicate removal, title and abstract screening, full-text eligibility assessment, and methodological quality appraisal, 117 studies were retained for qualitative synthesis. Results: The findings reveal recurring security challenges arising from the interaction between technological infrastructures, regulatory frameworks, and user behaviour within OB ecosystems. Technical safeguards such as APIs, strong customer authentication, and encryption are necessary but insufficient when they are misaligned with regulatory implementation and user behaviour. Behavioural factors, including trust, consent understanding, and security-related decision making, play a central role in shaping ecosystem resilience. Based on this synthesis, the study develops a tri-dimensional security framework integrating technological, regulatory, and behavioural dimensions. The bibliometric analysis of 117 studies reveals that technological security dominates the literature (58%), followed by regulatory governance (44%) and behavioural dimensions (42%). However, only 17.9% of studies integrate all three dimensions simultaneously. APIs and authentication mechanisms represent the most frequent technological terms, while PSD2 and GDPR dominate regulatory discourse. Trust and decision-making are the most recurrent behavioural constructs. The relatively low proportion of fully integrated studies confirms a structural fragmentation within OB security research, thereby empirically justifying the proposed tri-dimensional framework. Chronologically, early studies (1999–2015) predominantly focused on technical security mechanisms and regulatory compliance, whereas more recent research (2020–2025) increasingly highlights the interplay between regulatory frameworks and user behaviour, suggesting a shift towards a more holistic understanding of security within OB adoption. Conclusions: This systematic review concludes that integrating technological, regulatory, and behavioural perspectives advances a more comprehensive understanding of security in OB ecosystems. The proposed tri-dimensional security framework provides a structured foundation for future research and supports policy-relevant and practice-oriented security design.
Full article
(This article belongs to the Special Issue Fintech Innovations: Transforming the Financial Landscape)
►▼
Show Figures

Figure 1
Open AccessArticle
Cryptocurrency Adoption in Central and Eastern Europe: Psychological Decision-Making Mechanisms, Motives, and Barriers from a Qualitative Perspective
by
Kiryl Minkin and Dariusz Drążkowski
FinTech 2026, 5(2), 37; https://doi.org/10.3390/fintech5020037 - 2 May 2026
Abstract
Cryptocurrency adoption remains difficult to explain when treated as a single decision or static outcome. Addressing this limitation, the present study develops a qualitative, process-oriented account of cryptocurrency adoption among users in Central and Eastern Europe, with particular attention to how engagement emerges,
[...] Read more.
Cryptocurrency adoption remains difficult to explain when treated as a single decision or static outcome. Addressing this limitation, the present study develops a qualitative, process-oriented account of cryptocurrency adoption among users in Central and Eastern Europe, with particular attention to how engagement emerges, changes, and stabilizes over time. Semi-structured individual in-depth interviews were conducted with 25 cryptocurrency users, and the material was analyzed using reflexive thematic analysis within an interpretivist framework. The findings show that adoption unfolds as a multi-phase process embedded in users’ biographies, financial practices, and socio-technical environments. Across accounts, cryptocurrencies were described not only as speculative assets but also as tools of financial autonomy, learning, and optionality under conditions of institutional uncertainty and constrained access to conventional financial pathways, making the CEE context particularly revealing for a process-oriented understanding of adoption. The analysis identified six interrelated themes: adoption as a project of financial autonomy; the “conscious investor” identity; the market as a school of cost and irreversibility; platforms and communities as adoption infrastructures; the relational politics of visibility; and practice stabilization. Together, these themes show that factors already highlighted in prior adoption research—such as trust, risk, autonomy, and knowledge—do not function as stable predictors, but change their meaning across different phases of engagement. The study contributes to FinTech adoption research by proposing a processual model that reconceptualizes cryptocurrency adoption as a phased, experience-dependent pattern of participation rather than a static outcome of parallel determinants. In doing so, it extends existing variable-centered frameworks toward a more dynamic and interpretive understanding of financial technology use.
Full article
(This article belongs to the Special Issue Cryptocurrency and Digital Cash)
►▼
Show Figures

Figure 1
Open AccessArticle
Network Effects and Boom–Bust Dynamics in NFT Prices
by
Ding Ding, Yang Li, Poh Ling Neo, Zhiyuan Wang and Chongwu Xia
FinTech 2026, 5(2), 36; https://doi.org/10.3390/fintech5020036 - 1 May 2026
Abstract
►▼
Show Figures
This paper develops a tractable theoretical framework to study how network participation shapes the boom–bust dynamics of non-fungible token (NFT) prices. We model NFT pricing under network effects and heterogeneous consumers, and show that prices and participation are jointly determined in equilibrium. The
[...] Read more.
This paper develops a tractable theoretical framework to study how network participation shapes the boom–bust dynamics of non-fungible token (NFT) prices. We model NFT pricing under network effects and heterogeneous consumers, and show that prices and participation are jointly determined in equilibrium. The model implies a critical participation threshold that separates expansion from contraction regimes: above this threshold, positive feedback between participation and valuation generates self-reinforcing growth, while below it, weakening network benefits lead to contraction. We provide empirical evidence using data from the aggregate NFT market and prominent collections including Bored Ape Yacht Club (BAYC) and CryptoPunks. Reduced-form regressions show a positive association between prices and network participation, with stronger effects at the collection level than in the aggregate market. Threshold estimation further provides evidence consistent with regime-dependent dynamics, with clearer tipping behaviour in well-defined NFT communities than in the aggregate market. These findings suggest that NFT valuation is closely tied to network structure and participation dynamics. More broadly, this paper contributes a unified framework that links participation, price formation, and threshold behaviour in NFT markets.
Full article

Figure 1
Open AccessArticle
The Impact of Blockchain Technology Adoption in Enhancing Transparency and Accounting Disclosure Levels in Digital Financial Reports: Evidence from Jordanian Banks
by
Mohammad Motasem Alrfai, Mahmoud Khaled Al-Kofahi, Ali Hasan Alkharabsheh and Ibrahim Radwan Alnsour
FinTech 2026, 5(2), 35; https://doi.org/10.3390/fintech5020035 - 20 Apr 2026
Abstract
►▼
Show Figures
Despite growing recognition of blockchain technology’s potential to enhance traceability, verifiability, and integrity in financial reporting, empirical evidence from regulated banking environments in developing economies remains scarce. This study investigates whether blockchain adoption is positively associated with transparency and accounting disclosure in digital
[...] Read more.
Despite growing recognition of blockchain technology’s potential to enhance traceability, verifiability, and integrity in financial reporting, empirical evidence from regulated banking environments in developing economies remains scarce. This study investigates whether blockchain adoption is positively associated with transparency and accounting disclosure in digital financial reports among Jordanian listed banks. A structured questionnaire was distributed to managers, financial managers, and accountants across 15 banks listed on the Amman Stock Exchange, yielding 312 valid responses. Partial Least Squares Structural Equation Modeling (PLS-SEM) with 5000 bootstrap subsamples was employed for data analysis. The results show that blockchain adoption is positively and significantly associated with transparency (β = 0.361, p < 0.001) and accounting disclosure (β = 0.437, p < 0.001), explaining 13.0% and 19.1% of the variance, respectively. These findings suggest that blockchain-enabled systems are perceived by banking professionals as contributing to greater reporting credibility. By providing empirical evidence from a developing economy banking sector, this study indicates that blockchain adoption may serve as a governance-supporting mechanism associated with improved perceived transparency and disclosure quality.
Full article

Figure 1
Open AccessArticle
AI Agents in Financial Markets: Architecture, Applications, and Systemic Implications
by
Hui Gong
FinTech 2026, 5(2), 34; https://doi.org/10.3390/fintech5020034 - 19 Apr 2026
Abstract
►▼
Show Figures
Recent advances in large language models, tool-using agents, and financial machine learning are shifting financial automation from isolated prediction tasks to integrated decision systems that can perceive information, reason over objectives, and generate or execute actions. The paper develops an integrative framework for
[...] Read more.
Recent advances in large language models, tool-using agents, and financial machine learning are shifting financial automation from isolated prediction tasks to integrated decision systems that can perceive information, reason over objectives, and generate or execute actions. The paper develops an integrative framework for analysing agentic finance: financial market environments in which autonomous or semi-autonomous AI systems participate in information processing, decision support, monitoring, and execution workflows. The analysis proceeds in three steps. First, the paper proposes a four-layer architecture of financial AI agents covering data perception, reasoning engines, strategy generation, and execution with control. Second, it introduces the Agentic Financial Market Model (AFMM), a stylised agent-based representation linking agent design parameters such as autonomy depth, heterogeneity, execution coupling, infrastructure concentration, and supervisory observability to market-level outcomes including efficiency, liquidity resilience, volatility, and systemic risk. Third, it presents an illustrative empirical application based on event studies of AI-agent capability disclosures and heterogeneous market repricing. It argues that the systemic implications of AI in finance depend less on model intelligence alone than on how agent architectures are distributed, coupled, and governed across institutions. The empirical application is intentionally exploratory: it does not validate the full AFMM but shows how one observable expectations channel can be studied using public data. In the near term, the most plausible equilibrium is bounded autonomy, in which AI agents operate as supervised co-pilots, monitoring systems, and constrained execution modules embedded within human decision processes.
Full article

Figure 1
Open AccessArticle
Mergers and Acquisitions: Analyzing Global FinTech and RegTech Trends over the Period 2008–2025
by
Panagiotis Seitanidis, Eleftherios Aggelopoulos and Dimitrios Grypeos
FinTech 2026, 5(2), 33; https://doi.org/10.3390/fintech5020033 - 16 Apr 2026
Abstract
This paper examines the factors associated with valuation patterns in FinTech and RegTech mergers and acquisitions (M&A) using a global sample of 3739 completed transactions sourced from S&P Global Market Intelligence from 2008 to 2025. We develop and empirically validate an integrated theoretical
[...] Read more.
This paper examines the factors associated with valuation patterns in FinTech and RegTech mergers and acquisitions (M&A) using a global sample of 3739 completed transactions sourced from S&P Global Market Intelligence from 2008 to 2025. We develop and empirically validate an integrated theoretical framework combining digital platform theory, open innovation theory, and control-based theories of the firm. We test our five hypotheses using semi-log regression models with heteroskedasticity-robust standard errors. We document five main findings. First, full acquisitions are associated with valuation premiums nearly three times larger than traditional M&A control premiums in baseline specifications, which remain economically large (~188%) after correcting for sample selection. Second, cross-border transactions are associated with significantly higher valuations. Third, infrastructure-oriented FinTech and RegTech segments are valued more highly than consumer-facing segments. Fourth, transaction values increase systematically over time, consistent with declining uncertainty as the sector matures. Fifth, deal structure explains more variation in transaction values than temporal or geographic factors, reversing conventional valuation patterns observed in financial-sector M&A. We further document that tighter financing conditions significantly depress valuations, though the underlying structural drivers of the FinTech premium remain robust to these macroeconomic shifts. Our findings contribute to the banking and finance literature by demonstrating that M&A in FinTech and RegTech exhibit a distinct valuation regime shaped by digital platforms and innovation-driven control mechanisms.
Full article
(This article belongs to the Special Issue Fintech Innovations: Transforming the Financial Landscape)
►▼
Show Figures

Figure 1
Open AccessArticle
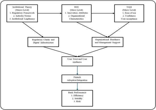
Triangulated Analytical Framework for a Sustainable FinTech Model: The Case of Latvia
by
Zakia Siddiqui and Claudio Andres Rivera
FinTech 2026, 5(2), 32; https://doi.org/10.3390/fintech5020032 - 9 Apr 2026
Abstract
This empirical study examines how FinTech innovation is adopted, scaled, and sustained in a small and highly regulated market, such as Latvia. The triangulated analytical framework is applied in this study, integrating Rogers’ Innovation Diffusion Theory (IDT), De Meyer’s Innovation Ecosystem framework, and
[...] Read more.
This empirical study examines how FinTech innovation is adopted, scaled, and sustained in a small and highly regulated market, such as Latvia. The triangulated analytical framework is applied in this study, integrating Rogers’ Innovation Diffusion Theory (IDT), De Meyer’s Innovation Ecosystem framework, and Value Chain Theory. This framework analyses the relationship between innovation characteristics, ecosystem relationships, and restructuring in the value chain. The data was collected from FinTech leaders, conventional financial institutions (banks), regulators, and associations, and was analysed thematically. Based on interviews with stakeholders, the relative advantage of Latvian FinTech lies in its flexibility, speed, and trialability; however, barriers to adoption result in complex regulation, an uneven distribution of technology in infrastructure, and differences in institutional readiness. The authors found strong collaboration among the ecosystem’s players but limited proactive regulatory engagement. This research provides a replicable model for cross-border or cross-sector analysis to assess the progress of innovation in regulatory and Environmental, Social and Governance (ESG) integration.
Full article
(This article belongs to the Special Issue Financial Technology and Strategic AI Integration in FinTech: Transforming Banking, Payments, and Building a Sustainable Economy—Challenges and Opportunities)
►▼
Show Figures

Figure A1
Open AccessArticle
Beyond FinTech Adoption: How AI-Enabled Financial Process Digitalization Shapes Entrepreneurship
by
Konstantinos S. Skandalis and Dimitra Skandali
FinTech 2026, 5(2), 31; https://doi.org/10.3390/fintech5020031 - 8 Apr 2026
Abstract
►▼
Show Figures
The digital transformation of entrepreneurial finance has progressed beyond basic FinTech adoption toward the deeper digitalization of financial processes and the integration of artificial intelligence (AI). Yet, firms, particularly non-financial SMEs, vary substantially in their ability to convert these technologies into superior entrepreneurial,
[...] Read more.
The digital transformation of entrepreneurial finance has progressed beyond basic FinTech adoption toward the deeper digitalization of financial processes and the integration of artificial intelligence (AI). Yet, firms, particularly non-financial SMEs, vary substantially in their ability to convert these technologies into superior entrepreneurial, market, and financial outcomes. This study develops and tests a capability-based model explaining how FinTech-enabled financial process digitalization (FPD) and AI use shape entrepreneurship by influencing entrepreneurial performance outcomes. In line with current developments in digital finance, AI use is conceptualized as an embedded and complementary feature of FinTech-enabled financial process digitalization rather than an independent technological category. Drawing on the resource-based view and behavioral finance, we propose digital financial capability (DFC) as a central mechanism through which FinTech-enabled digitalized finance creates value, while credit fear is conceptualized as a behavioral constraint that limits entrepreneurial outcomes. We further posit customer satisfaction as a market-facing outcome linking financial capabilities to firm performance. Using survey data from 318 non-financial SMEs operating in Greece and applying Partial Least Squares Structural Equation Modeling (PLS-SEM), the findings show that FPD and AI use significantly enhance DFC, which in turn increases customer satisfaction and entrepreneurial performance. In addition, financial process digitalization reduces credit fear, thereby mitigating its negative impact on entrepreneurial performance. By shifting the focus from technology adoption toward AI-supported capability development within digitally enabled financial processes and behavioral mechanisms, this study advances FinTech and entrepreneurship research and offers actionable insights for managers and policymakers seeking to leverage digital finance for sustainable entrepreneurial value creation.
Full article

Figure 1
Open AccessArticle
Women’s Reforms, Digital Payments, and Financial Inclusion in Saudi Arabia: Evidence from Global Findex 2014–2024
by
Tifani Husna Siregar, Adnan Ameen Bakather and Emilios Galariotis
FinTech 2026, 5(2), 30; https://doi.org/10.3390/fintech5020030 - 7 Apr 2026
Abstract
Saudi Arabia experienced rapid convergence in women’s financial inclusion between 2014 and 2024, a period marked by the 2018–2019 reforms expanding women’s economic rights and the accelerated deployment of digital payment infrastructure. Using four waves of Global Findex microdata (2014, 2017, 2021, and
[...] Read more.
Saudi Arabia experienced rapid convergence in women’s financial inclusion between 2014 and 2024, a period marked by the 2018–2019 reforms expanding women’s economic rights and the accelerated deployment of digital payment infrastructure. Using four waves of Global Findex microdata (2014, 2017, 2021, and 2024), this study estimates probability-weighted logit models with average marginal effects and decomposes gender gaps using nonlinear Kitagawa and Blinder–Oaxaca methods. Reform-era dynamics are examined by tracing changes in the gender gap across survey waves. The findings indicate that aggregate gender gaps in account ownership and digital payment usage narrowed substantially by 2024, with conditional gaps among employed adults no longer statistically significant, while sizable disparities persist among individuals outside the workforce. Decomposition results highlight increased female labor force participation as a key correlate of convergence, consistent with labor market integration playing a central role in women’s financial inclusion during the reform era.
Full article
(This article belongs to the Special Issue Modeling Behavioral and Cognitive Drivers of FinTech Adoption: Trust, Emotion and Digital Decision-Making)
►▼
Show Figures

Figure 1
Open AccessArticle
Duration Rotation in U.S. Treasury Fixed-Income ETFs: Evidence for a “Median” Strategy
by
Aishwarya Malhotra, Saiteja Puppala and Eugene Pinsky
FinTech 2026, 5(2), 29; https://doi.org/10.3390/fintech5020029 - 7 Apr 2026
Abstract
►▼
Show Figures
We examine a simple duration-rotation strategy applied to six U.S. Treasury ETFs spanning the full maturity spectrum, using data from 2007 to 2025. At each semi-annual rebalancing date, ETFs are ranked by prior-period return and divided into three equal groups—Winners, Median, and Losers.
[...] Read more.
We examine a simple duration-rotation strategy applied to six U.S. Treasury ETFs spanning the full maturity spectrum, using data from 2007 to 2025. At each semi-annual rebalancing date, ETFs are ranked by prior-period return and divided into three equal groups—Winners, Median, and Losers. Contrary to conventional momentum logic, the middle group consistently outperforms. The Median strategy grows USD 100 to USD 199.90 by end-2025, a CAGR of 3.79% against 2.17% for the passive benchmark, with a higher Sharpe ratio (0.606 vs. 0.494) and a shallower maximum drawdown ( vs. ). Newey–West HAC and Lo (2002) tests confirm statistical significance ( and ), and an expanding-window walk-forward procedure yields across 27 out-of-sample evaluations from 2012 to 2025. The result is robust to calendar alignment, evaluation endpoint, lookback window, and execution timing, and survives transaction costs by a wide margin. The strategy requires no interest rate forecasts, no proprietary data, and is implementable with standard ETF brokerage access.
Full article

Figure 1
Open AccessArticle
Cryptocurrency Market Maturation and Evolving Risk Profiles: A Comparative Analysis of Bitcoin and Ethereum Tail Risk Dynamics
by
Oksana Liashenko, Bogdan Adamyk and Oksana Adamyk
FinTech 2026, 5(2), 28; https://doi.org/10.3390/fintech5020028 - 1 Apr 2026
Abstract
►▼
Show Figures
This paper examines the market maturation hypothesis in cryptocurrency markets through a three-stage analysis of the evolution of tail risk in Bitcoin (BTC) and Ethereum (ETH). Using daily closing prices from January 2015 to February 2026 for BTC (n = 4058) and
[...] Read more.
This paper examines the market maturation hypothesis in cryptocurrency markets through a three-stage analysis of the evolution of tail risk in Bitcoin (BTC) and Ethereum (ETH). Using daily closing prices from January 2015 to February 2026 for BTC (n = 4058) and November 2017 to February 2026 for ETH (n = 3015), we employ 365-day rolling windows—reflecting the continuous 24/7 operation of cryptocurrency markets—to trace the temporal dynamics of Value-at-Risk (VaR), Conditional Value-at-Risk (CVaR), and Maximum Drawdown (MDD). The empirical strategy combines (i) Newey–West trend tests on rolling risk metrics, (ii) regime-conditional analysis across market states (Bull, Bear, or Neutral) and volatility regimes (high/low uncertainty), and (iii) exceedance correlation analysis to capture asymmetric BTC–ETH tail dependence. The results are consistent with the market maturation hypothesis: all ten trend coefficients across both assets are statistically significant (p < 0.001), with linear time trends explaining up to 46.8% (BTC VaR1%) and 67.5% (ETH VaR1%) of variation in rolling tail risk. Sub-period comparisons confirm economically meaningful declines—BTC VaR1% fell by 22.0% and ETH VaR1% by 26.6% between the early and late subsamples. However, maturation is markedly asymmetric across uncertainty regimes: tail-risk reductions concentrate in low-uncertainty periods, whereas BTC MDD in high-uncertainty regimes shows no significant improvement (+1.0%, p = 0.176). Excess correlation analysis reveals a persistent and widening downside asymmetry (ρ− = 0.847 vs. ρ+ = 0.246 at the 90th percentile), with late-period upper-tail correlation turning negative (ρ+ = −0.175 at the 95th percentile), implying that portfolio diversification within the cryptocurrency asset class remains illusory during market stress. These findings carry direct implications for institutional risk management, stress-testing frameworks, and prudential regulation of digital assets.
Full article

Figure 1
Open AccessArticle
Institutional Trust, Risk-Taking, and FinTech Adoption: Evidence from an Emerging Economy
by
Zsuzsanna Deák and Ádám Béla Horváth
FinTech 2026, 5(2), 27; https://doi.org/10.3390/fintech5020027 - 1 Apr 2026
Cited by 1
Abstract
This paper explores the relationship between risk-taking attitudes, different dimensions of trust, and the adoption of financial technology (FinTech) in an emerging Central European economy. Based on survey data collected via LimeSurvey (October to December 2025) in Hungary, multivariate linear regression models were
[...] Read more.
This paper explores the relationship between risk-taking attitudes, different dimensions of trust, and the adoption of financial technology (FinTech) in an emerging Central European economy. Based on survey data collected via LimeSurvey (October to December 2025) in Hungary, multivariate linear regression models were estimated to explore the relationship between FinTech usage, individual risk-taking propensity, and four dimensions of trust, while controlling for socioeconomic variables. The results indicate that higher institutional trust in independent financial actors facilitates FinTech adoption. However, higher institutional trust in domestic financial and governmental actors has an inhibiting effect. When trust dimensions are added to the model, the positive association with general risk-taking propensity becomes statistically marginal, indicating that trust-related factors account for a substantial share of the observed variation. Further tests regarding the possible direction of this causation confirm that FinTech use is also linked to increased trust in independent financial actors. This study adds to the FinTech literature by demonstrating that usage is related not only to generalized trust and individual risk propensity but also to differentiated institutional trust attitudes. The findings highlight that institutional background is an important determinant of digital financial behavior in emerging economies.
Full article
(This article belongs to the Special Issue Modeling Behavioral and Cognitive Drivers of FinTech Adoption: Trust, Emotion and Digital Decision-Making)
►▼
Show Figures

Figure 1
Open AccessArticle
Study on the Validity of Volatility Trading
by
Alberto Castillo and Jose Manuel Mira Mcwilliams
FinTech 2026, 5(1), 26; https://doi.org/10.3390/fintech5010026 - 20 Mar 2026
Abstract
►▼
Show Figures
This study examines the role of volatility mean reversion in option pricing and evaluates the performance of commonly used volatility estimators within a broad market context. Using a comprehensive dataset of end-of-day option chains for the 100 most actively traded U.S. equities from
[...] Read more.
This study examines the role of volatility mean reversion in option pricing and evaluates the performance of commonly used volatility estimators within a broad market context. Using a comprehensive dataset of end-of-day option chains for the 100 most actively traded U.S. equities from 2018 to 2023, we apply several established statistical techniques—including unit root tests, variance ratio analysis, Hurst exponent estimation, and GARCH modeling—to quantify the presence and strength of mean reversion in volatility. To assess the accuracy and practical usability of volatility metrics for option valuation, we compare realized volatility, GARCH-based forecasts, range-based estimators, and widely used implied volatility measures such as the VIX and daily implied volatility averages, benchmarking each against contract-specific implied volatility. The results indicate that more than 65% of the analyzed tickers exhibit statistically significant mean-reverting behavior, and that the 30-day average implied volatility consistently provides the most reliable predictive performance among the tested metrics, while range-based estimators perform poorly when applied to end-of-day data. Finally, backtests of six delta-neutral option strategies informed by these findings did not yield consistent profitability or statistically significant outperformance, suggesting that although volatility mean reversion is measurable, its direct application to systematic trading remains challenging.
Full article

Figure 1
Highly Accessed Articles
Latest Books
E-Mail Alert
News
Topics
Topic in
Clean Technol., Economies, FinTech, JRFM, Sustainability
Green Technology Innovation and Economic Growth
Topic Editors: David (Xuefeng) Shao, Miaomiao Tao, Selena ShengDeadline: 31 December 2026
Topic in
IJFS, JRFM, Risks, Sustainability, FinTech, Platforms
Innovations of Digital Finance, Green Finance, Climate Finance and Financial Risk in the AI Era
Topic Editors: Qian Li, Canzhong YaoDeadline: 1 February 2027
Topic in
AI, BDCC, FinTech, IJFS, JTAER, Risks
Artificial Intelligence Applications in Financial Technology, 2nd Edition
Topic Editors: Albert Y.S. Lam, Andy ChunDeadline: 28 February 2027
Topic in
Businesses, Economies, FinTech, JRFM, Sustainability, Information, AI, Technologies, Applied Sciences, Encyclopedia
AI-Driven Information Governance for Sustainable Decision Making and Innovation
Topic Editors: Won Sang Lee, Yonghan JuDeadline: 30 April 2027
Conferences
Special Issues
Special Issue in
FinTech
Creativity and Innovation in the Digital Economy: Finance and Economic Perspectives
Guest Editors: Mirela Panait, Irina Gabriela Rǎdulescu, Bogdan George Tudorică, Catalin Popescu, Marian Catalin VoicaDeadline: 30 June 2026
Special Issue in
FinTech
Modeling Behavioral and Cognitive Drivers of FinTech Adoption: Trust, Emotion and Digital Decision-Making
Guest Editors: Stefanos Balaskas, Yannis C. Stamatiou, George S. AndroulakisDeadline: 31 August 2026
Special Issue in
FinTech
Cryptocurrency and Digital Cash
Guest Editors: Juraj Fabuš, Shyan-Ming YuanDeadline: 30 November 2026
Special Issue in
FinTech
Fintech and Financial Regulation
Guest Editors: Yiannis Anagnostopoulos, Emmanouil NoikokyrisDeadline: 30 November 2026


