Immersive Learning: A Systematic Literature Review on Transforming Engineering Education Through Virtual Reality
Abstract
1. Introduction
- Improving engagement, knowledge, and practical abilities.
- It is an effective way to teach learners and apprentices complex ideas.
- It can accurately simulate real-world scenarios and realise desired outcomes.
- Trainees can gain abilities in virtual environments that would be challenging to learn within conventional instructional and educational settings.
- Virtual environments can also boost passion and improve academic and cognitive abilities [1].
- Experiments can be conducted virtually and repeatedly, thus reinforcing knowledge.
- The structure of this article is as follows:
2. Related Work
2.1. Literature Review
2.2. Search Strategy
- Inclusion and Exclusion Criteria
| Inclusion Criteria | Exclusion Criteria |
|---|---|
| Studies that have been printed in conference proceedings or peer-reviewed journals. | Articles without peer review, including editorials, opinion pieces, and magazine articles. |
| Studies concentrating on the application of virtual reality to engineering instruction. | Research is not especially connected to the teaching of engineering. |
| English-language articles. | Articles released prior to 2019. |
| Research using case studies, quasi-experimental, or experimental approaches. | Research lacking significant qualitative analysis or empirical data. |
| Studies in book chapters. | |
| Studies with peer review that were released between 2019 and 2023. | Studies that do not discuss enhancement of skills or educational results. |
| Empirical research on the application of virtual reality (VR) in undergraduate and graduate engineering education. | Studies that do not concentrate on engineering education or virtual reality. |
| Studies that gauge improvement of skills, participation by students, or educational results. |
- Data Extraction and Synthesis
- Title and Abstract Screening
- Full-Text Screening
- Data Synthesis
- Quality Assessment
- Limitations
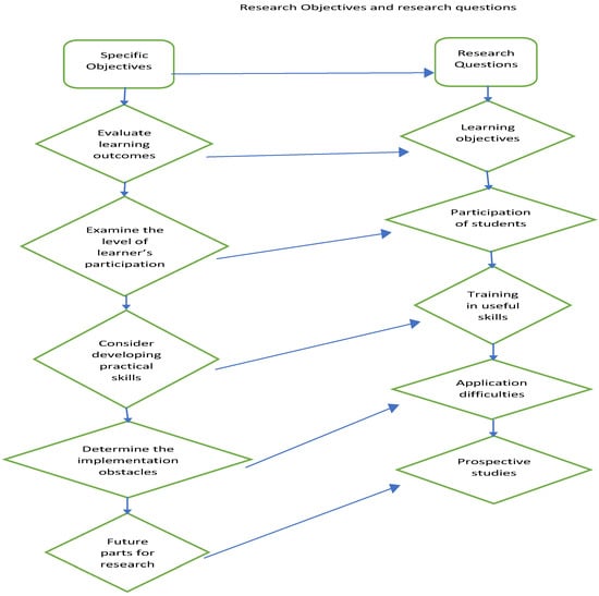
- Objectives and Research Questions
- Research Objectives
- Secondary Objectives:
- List the benefits and difficulties of applying virtual reality to intricate engineering ideas.
- Examine the long-term effects of VR on the involvement of learners, practical abilities, and recall of knowledge.
- Examine the successful and sustainable integration of virtual reality into current engineering programmes.
- Questions for Research
- In what ways do virtual reality tools improve engineering education’s student achievement, recall of information, and the acquisition of professional skills?
- What difficulties and technological obstacles exist when utilising virtual reality in education for engineers, and how may they be overcome?
- In comparison to conventional teaching approaches, how does virtual reality impact student inspiration and participation?
- What opinions do educators and students have about VR integration within the curriculum.
3. Materials and Methods
Methodology
- Study Design
- Search Strategy
- Systematic Literature Review Process
4. Results and Discussion
4.1. Benefits of Virtual Reality in Engineering Education
- Safe Environment for Experimentation: virtual reality offers trainees a risk-free platform to carry out studies and hone skills without worrying about getting hurt or paying for materials that come with actual-life testing [36].
4.2. Virtual Reality Uses in Engineering Education
- By taking learners to factories, building sites, and technical sites across the globe, virtual reality could offer them an understanding of practical uses and industrial processes [2].
- Multiple-user virtual reality settings support cooperative tasks, allowing participants to collaborate on technical issues no matter where they are in the world [18].
4.3. Challenges in Using Virtual Reality in Engineering Education
- Since virtual reality technology is still developing, issues with resolution, latency, and field of vision may affect how users interact [20].
- Certain educational facilities and professionals could be reluctant to embrace technological advances, favouring more conventional approaches to instruction [25].
4.4. Future Directions
- Developments in VR Technologies: as VR hardware and software keep developing, the quality and availability of VR experiences will improve, making them more widely available and reasonably priced [16].
- According to studies, educators and scientists should consider using 360-degree videos alongside various immersive technologies not used in the classroom. These movies work best when viewed on smartphones and whiteboards or streamed straight to a head-mounted display. Very beneficial in learning environments are 360° videos. The first factor that makes 360° videos accessible is the low cost of the essential equipment required to see them, including a smartphone and a cardboard box—a device that learners typically hold. Secondly, viewers may employ their expected sensory–motor contingencies—such as head movements—to explore the environment presented from a selfish point of view. Viewers feel encouraged to start processes related to immersion, which promotes education. Despite being extremely straightforward and simple, they still provide an immersive encounter [13].
- Field visits in STEM fields like geoscience are essential to developing skills, integrating information, and readiness for continuous education. As new technologies proliferate and IVR becomes more widely available, virtual field trips (VFTs) are becoming increasingly recognised as a viable teaching tool to augment or replace authentic field trips (AFTs), given the documented efficacy of educational technology. The applications of VFTs in place-based STEM education have, however, received little attention from researchers, and there currently needs to be more empirical information comparing the educational experiences and results achieved by learners on field trips in virtual reality with VFTs viewed on computers [15].
- Increased immersive response has been obtained from our study using 3D scene reconstruction approaches that use point cloud models from technologies like iDAR and depth cameras to overcome these restrictions. But there are still difficulties. Large data volumes that hinder analysis and exchange between the robot and controller make real-time model rendering challenging for many three-dimensional reconstruction methods that rely on raw point cloud data. Furthermore, the lack of physical features like weight and collision detection in these point cloud models makes it more challenging to develop a more complex control system based on physical models [16]. We recommend more research in this area.
- Institutions and educators should ideally research the use of technology in education because it impacts them directly in the natural world. Emphasis should be on the significance of collaborative methods to the investigation as a way that brings together a specialist academic community to deal with and resolve problems that unavoidably occur when employing novel technologies in education settings. It additionally improves the trustworthiness and validity of results from studies beyond their current investigation setting [18].
- Summary
- Effective Learning Outcomes:
- Virtual laboratories in engineering education significantly impact how well students learn. Most institutions closed amid the COVID-19 pandemic; thus, learners virtually took lessons to finish the study. Many were having trouble completing their laboratory tests, though. Without lowering the standard of instruction, VLs will assist the trainees in such circumstances as finishing their experimental assignments [24].
- The effective incorporation of technology into the classroom depends on the active engagement and dedication of those instructors who are inherently resistant to transformation [57].
- Retention and Recall:
- This study has discovered that virtual reality enhances these skills. Participants who participated in VR-based instruction recalled material more effectively and had more excellent memory than those who utilised conventional educational instruments [6].
- From an educational standpoint, we advise scientists to consider how well the suggested instructional approach and the employed evaluation methods align. Although most research employs tests to gauge proficiency following IVR, incorporating additional instructional metrics can be more appropriate. A study suggested integrating metrics for learning—like requesting scholars to participate in solving challenges and illustrate their competence over the environment—with retention initiatives. Asking them to record everything they can recall regarding the subject matter they went through would more accurately determine the efficacy of training [13].
5. Conclusions
Author Contributions
Funding
Acknowledgments
Conflicts of Interest
References
- di Lanzo, J.A.; Valentine, A.; Sohel, F.; Yapp, A.Y.; Muparadzi, K.C.; Abdelmalek, M. A review of the uses of virtual reality in engineering education. Comput. Appl. Eng. Educ. 2020, 28, 748–763. [Google Scholar] [CrossRef]
- Jaya Sudha, J.S.; Nandakumar, N.; Raveendran, S.; Sandeep, S. VR Classroom for Interactive and Immersive Learning with Assessment of Students Comprehension. In Advances in Computing and Network Communications: Proceedings of CoCoNet 2020; Springer: Singapore, 2021; Volume 1, pp. 133–145. [Google Scholar]
- Salah, B.; Abidi, M.H.; Mian, S.H.; Krid, M.; Alkhalefah, H.; Abdo, A. Virtual reality-based engineering education to enhance manufacturing sustainability in industry 4.0. Sustainability 2019, 11, 1477. [Google Scholar] [CrossRef]
- Kamińska, D.; Sapiński, T.; Wiak, S.; Tikk, T.; Haamer, R.E.; Avots, E.; Helmi, A.; Ozcinar, C.; Anbarjafari, G. Virtual reality and its applications in education: Survey. Information 2019, 10, 318. [Google Scholar] [CrossRef]
- Hernández-de-Menéndez, M.; Vallejo Guevara, A.; Morales-Menendez, R. Virtual reality laboratories: A review of experiences. Int. J. Interact. Des. Manuf. (IJIDeM) 2019, 13, 947–966. [Google Scholar] [CrossRef]
- Soliman, M.; Pesyridis, A.; Dalaymani-Zad, D.; Gronfula, M.; Kourmpetis, M. The application of virtual reality in engineering education. Appl. Sci. 2021, 11, 2879. [Google Scholar] [CrossRef]
- Van den Beemt, A.; MacLeod, M.; Van der Veen, J.; Van de Ven, A.; Van Baalen, S.; Klaassen, R.; Boon, M. Interdisciplinary engineering education: A review of vision, teaching, and support. J. Eng. Educ. 2020, 109, 508–555. [Google Scholar] [CrossRef]
- Wolfartsberger, J. Analyzing the potential of Virtual Reality for engineering design review. Autom. Constr. 2019, 104, 27–37. [Google Scholar] [CrossRef]
- Pellas, N.; Dengel, A.; Christopoulos, A. A scoping review of immersive virtual reality in STEM education. IEEE Trans. Learn. Technol. 2020, 13, 748–761. [Google Scholar] [CrossRef]
- Marougkas, A.; Troussas, C.; Krouska, A.; Sgouropoulou, C. Virtual reality in education: A review of learning theories, approaches and methodologies for the last decade. Electronics 2023, 12, 2832. [Google Scholar] [CrossRef]
- Pirker, J.; Dengel, A. The potential of 360 virtual reality videos and real VR for education—A literature review. IEEE Comput. Graph. Appl. 2021, 41, 76–89. [Google Scholar] [CrossRef]
- Hamad, A.; Jia, B. How virtual reality technology has changed our lives: An overview of the current and potential applications and limitations. Int. J. Environ. Res. Public Health 2022, 19, 11278. [Google Scholar] [CrossRef] [PubMed]
- Di Natale, A.F.; Repetto, C.; Riva, G.; Villani, D. Immersive virtual reality in K-12 and higher education: A 10-year systematic review of empirical research. Br. J. Educ. Technol. 2020, 51, 2006–2033. [Google Scholar] [CrossRef]
- Xie, B.; Liu, H.; Alghofaili, R.; Zhang, Y.; Jiang, Y.; Lobo, F.D.; Li, C.; Li, W.; Huang, H.; Akdere, M.; et al. A review on virtual reality skill training applications. Front. Virtual Real. 2021, 2, 645153. [Google Scholar] [CrossRef]
- Zhao, J.; LaFemina, P.; Carr, J.; Sajjadi, P.; Wallgrün, J.O.; Klippel, A. Learning in the field: Comparison of desktop, immersive virtual reality, and actual field trips for place-based STEM education. In Proceedings of the 2020 IEEE Conference on Virtual Reality and 3D User Interfaces (VR), Atlanta, GA, USA, 22–26 March 2020; pp. 893–902. [Google Scholar]
- Zhou, T.; Zhu, Q.; Du, J. Intuitive robot teleoperation for civil engineering operations with virtual reality and deep learning scene reconstruction. Adv. Eng. Inform. 2020, 46, 101170. [Google Scholar] [CrossRef]
- Mystakidis, S.; Berki, E.; Valtanen, J.P. Deep and meaningful e-learning with social virtual reality environments in higher education: A systematic literature review. Appl. Sci. 2021, 11, 2412. [Google Scholar] [CrossRef]
- Southgate, E.; Smith, S.P.; Cividino, C.; Saxby, S.; Kilham, J.; Eather, G.; Scevak, J.; Summerville, D.; Buchanan, R.; Bergin, C. Embedding immersive virtual reality in classrooms: Ethical, organisational and educational lessons in bridging research and practice. Int. J. Child-Comput. Interact. 2019, 19, 19–29. [Google Scholar] [CrossRef]
- Concannon, B.J.; Esmail, S.; Roduta Roberts, M. Head-mounted display virtual reality in post-secondary education and skill training. In Frontiers in Education; Frontiers Media SA: Lausanne, Switzerland, 2019; Volume 4, p. 80. [Google Scholar]
- Lin, Y.; Wang, S. The study and application of adaptive learning method based on virtual reality for engineering education. In International Conference on Image and Graphics; Springer International Publishing: Cham, Switzerland, 2019; pp. 372–383. [Google Scholar]
- McKnight, R.R.; Pean, C.A.; Buck, J.S.; Hwang, J.S.; Hsu, J.R.; Pierrie, S.N. Virtual reality and augmented reality—Translating surgical training into surgical technique. Curr. Rev. Musculoskelet. Med. 2020, 13, 663–674. [Google Scholar] [CrossRef]
- Philippe, S.; Souchet, A.D.; Lameras, P.; Petridis, P.; Caporal, J.; Coldeboeuf, G.; Duzan, H. Multimodal teaching, learning and training in virtual reality: A review and case study. Virtual Real. Intell. Hardw. 2020, 2, 421–442. [Google Scholar] [CrossRef]
- Mulders, M.; Buchner, J.; Kerres, M. A framework for the use of immersive virtual reality in learning environments. Int. J. Emerg. Technol. Learn. (IJET) 2020, 15, 208–224. [Google Scholar] [CrossRef]
- Kapilan, N.; Vidhya, P.; Gao, X.Z. Virtual laboratory: A boon to the mechanical engineering education during COVID-19 pandemic. High. Educ. Future 2021, 8, 31–46. [Google Scholar] [CrossRef]
- Ziyatdinova, J.N.; Fakhretdinova, G.; Giliazova, D.R.; Pavlova, I.V. VR-Technologies in Foreign Language Learning for Engineering Students. In Lecture Notes in Networks and Systems; Springer: Berlin/Heidelberg, Germany, 2022; Volume 390, pp. 1027–1034. [Google Scholar]
- Malik, H.A.; Ferdinand, R.; Aurelius, B.; Fajar, M.; Suri, P.A. Applications of Virtual Reality in Computer Sciences Education. A Systematic Literature Review. In Proceedings of the 2023 International Conference on Informatics, Multimedia, Cyber and Informations System (ICIMCIS), Jakarta Selatan, Indonesia, 7–8 November 2023; pp. 659–664. [Google Scholar]
- Calderón, R.R.; Ruíz, M.Á. Learning physics with virtual environment. In Proceedings of the 2019 IEEE World Conference on Engineering Education (EDUNINE), Bogota, Colombia, 15–18 March 2020; pp. 1–5. [Google Scholar]
- Krajčovič, M.; Gabajová, G.; Matys, M.; Furmannová, B.; Dulina, Ľ. Virtual reality as an immersive teaching aid to enhance the connection between education and practice. Sustainability 2022, 14, 9580. [Google Scholar] [CrossRef]
- Halabi, O. Immersive virtual reality to enforce teaching in engineering education. Multimed. Tools Appl. 2020, 79, 2987–3004. [Google Scholar] [CrossRef]
- De Back, T.; Tinga, A.M.; Nguyen, P.; Louwerse, M.M. Benefits of immersive collaborative learning in CAVE-based virtual reality. Int. J. Educ. Technol. High. Educ. 2020, 17, 1–18. [Google Scholar] [CrossRef]
- Page, M.J.; McKenzie, J.E.; Bossuyt, P.M.; Boutron, I.; Hoffmann, T.C.; Mulrow, C.D.; Shamseer, L.; Tetzlaff, J.M.; Akl, E.A.; Brennan, S.E.; et al. The PRISMA 2020 statement: An updated guideline for reporting systematic reviews. BMJ 2021, 372, n71. [Google Scholar] [CrossRef] [PubMed]
- Salehi, F.; Mohammadpour, J.; Abbassi, R.; Cheng, S.; Diasinos, S.; Eaton, R. Developing an interactive digital reality module for simulating physical laboratories in fluid mechanics. Australas. J. Eng. Educ. 2022, 27, 100–114. [Google Scholar] [CrossRef]
- Chen, L.; Wu, L.; Li, X.; Xu, J. An immersive VR interactive learning system for tenon structure training. In Proceedings of the 2019 2nd International Conference on Data Intelligence and Security (ICDIS), South Padre Island, TX, USA, 28–30 June 2019; pp. 115–119. [Google Scholar]
- Jing, Z.; Wang, D.; Zhang, Y. The effect of virtual reality game teaching technology on students’ immersion. Int. J. Emerg. Technol. Learn. 2023, 18, 183. [Google Scholar] [CrossRef]
- Solmaz, S.; Kester, L.; Van Gerven, T. Preliminary investigation of a CFD-assisted virtual reality experience in engineering education. In Proceedings of the Towards a New Future in Engineering Education, New Scenarios that European Alliances of Tech Universities Open, Barcelona, Spain, 19–22 September 2022; Universitat Politècnica de Catalunya: Barcelona, Spain; pp. 2207–2211. [Google Scholar]
- Pletz, C. Which factors promote and inhibit the technology acceptance of immersive virtual reality technology in teaching-learning contexts? Results of an expert survey. Int. J. Emerg. Technol. Learn. (IJET) 2021, 16, 248–272. [Google Scholar] [CrossRef]
- Konrad, E.R.B.; Behr, A.S. Teaching Fluid Mechanics in a Virtual-Reality Based Environment. In Proceedings of the 2020 IEEE Global Engineering Education Conference (EDUCON), Porto, Portugal, 27–30 April 2020; pp. 1563–1567. [Google Scholar] [CrossRef]
- Bhatia, D.; Hesse, H. Enhancing Student Engagement in Engineering and Education Through Virtual Reality: A Survey-Based Analysis. In Proceedings of the TENCON 2023 IEEE Region 10 Conference (TENCON), Chiang Mai, Thailand, 31 October–3 November 2023; pp. 170–175. [Google Scholar] [CrossRef]
- Wilkerson, M.; Maldonado, V.; Sivaraman, S.; Rao, R.R.; Elsaadany, M. Incorporating immersive learning into biomedical engineering laboratories using virtual reality. J. Biol. Eng. 2022, 16, 20. [Google Scholar] [CrossRef]
- Cai, Y.; van Joolingen, W.; Veermans, K. (Eds.) Virtual and Augmented Reality, Simulation, and Serious Games for Edsucation; Springer: New York, NY, USA, 2021. [Google Scholar]
- Abbas, A.; Choi, M.; Seo, J.; Cha, S.H.; Li, H. Effectiveness of immersive virtual reality-based communication for construction projects. KSCE J. Civ. Eng. 2019, 23, 4972–4983. [Google Scholar] [CrossRef]
- Sundaram, S.; Khanna, A.; Gupta, D.; Mann, R. Assisting Students to Understand Mathematical Graphs Using Virtual Reality Application. Adv. Comput. Intell. Tech. Virtual Real. Healthc. 2020, 875, 49–62. [Google Scholar]
- Bahceci, O.C.; Pena-Rios, A.; Gupta, V.; Conway, A.; Owusu, G. Work-in-progress-using immersive virtual reality in field service telecom engineers training. In Proceedings of the 2021 7th International Conference of the Immersive Learning Research Network (iLRN), Eureka, CA, USA, 17 May–10 June 2021; pp. 1–3. [Google Scholar]
- Ramadhan, A.; Rosmansyah, Y. Critical Factors of Immersive Learning in Higher Education: A Systematic Literature Review. In Proceedings of the 2023 10th International Conference on ICT for Smart Society (ICISS), Bandung, Indonesia, 6–7 September 2023; pp. 1–8. [Google Scholar]
- del Álamo, A.C.; Megía, P.; Plaza, J.; Casado, C.; Van Grieken, R.; Martínez, F.; Molina, R. FLUID-LABVIR, an immersive online platform as complement to enhance the student’s learning experience in experimental laboratories of Fluid Mechanics and Fluid Engineering. Educ. Chem. Eng. 2022, 41, 1–13. [Google Scholar] [CrossRef]
- Azman, M.A.; Azman, A.H.; Abu-Samah, A.; Md Jedi, M.A. A Review on Recent Trends and Challenges of Virtual Immersive Learning in Engineering Education. Asean J. Teach. Learn. High. Educ. 2023, 15, 388. [Google Scholar]
- Liubchak, V.O.; Zuban, Y.O.; Artyukhov, A.E. Immersive learning technology for ensuring quality education: Ukrainian university case. In Proceedings of the CTE Workshop Proceedings, Waltham, MA, USA, 21 March 2022; Volume 9, pp. 336–354. [Google Scholar]
- Pletz, C.; Zinn, B. Evaluation of an immersive virtual learning environment for operator training in mechanical and plant engineering using video analysis. Br. J. Educ. Technol. 2020, 51, 2159–2179. [Google Scholar] [CrossRef]
- Schnieder, M.; Williams, S.; Ghosh, S. Comparison of In-Person and Virtual Labs/Tutorials for Engineering Students Using Blended Learning Principles. Educ. Sci. 2022, 12, 153. [Google Scholar] [CrossRef]
- Pérez, G.; Rodríguez, X.F.; Burgués, J.M.; Solé, M.; Coma, J. 3D immersive learning in architecture and construction areas= Aprendizaje inmersivo 3D en el campo de la arquitectura y construcción. Adv. Build. Educ. 2020, 4, 9–19. [Google Scholar] [CrossRef]
- Peña-Rios, A.; Bahceci, O.C.; Gupta, V.; Conway, A.; Owusu, G. Work-in-progress—A web-based virtual reality training simulator for field service telecommunications engineers. In Proceedings of the 2020 6th International Conference of the Immersive Learning Research Network (iLRN), San Luis Obispo, CA, USA, 21–25 June 2020; pp. 316–319. [Google Scholar]
- Zhao, X.; Ren, Y.; Cheah, K.S. Leading Virtual Reality (VR) and Augmented Reality (AR) in education: Bibliometric and content analysis from the web of science (2018–2022). SAGE Open 2023, 13, 21582440231190821. [Google Scholar] [CrossRef]
- Milo, A.; Hornikx, M.C. Acoustic virtual reality as a learning framework for built environment students. In Proceedings of the Euronoise 2021, Madeira, Portugal, 25–27 October 2021; p. 1. [Google Scholar]
- Lai, J.K.; Cheong, K.H. Adoption of Virtual and Augmented Reality for Mathematics Education: A Scoping Review. IEEE Access 2022, 10, 13693–13703. [Google Scholar] [CrossRef]
- Sakr, A.; Abdullah, T. Virtual, augmented reality and learning analytics impact on learners, and educators: A systematic review. Educ. Inf. Technol. 2024, 29, 1–50. [Google Scholar] [CrossRef]
- Triejunita, C.N.; Putri, A.; Rosmansyah, Y. A Systematic Literature Review on Virtual Laboratory for Learning. In Proceedings of the 2021 International Conference on Data and Software Engineering (ICoDSE), Bandung, Indonesia, 3–4 November 2021; pp. 1–6. [Google Scholar]
- Muzata, A.R.; Pershina, V.A.; Stepanov, M.S.; Ndimumahoro, F.; Ndayikunda, J. The Modeling of Elastic Traffic Transmisson by the Mobile Network with NB-IoT Functionality. In Proceedings of the 2021 Systems of Signals Generating and Processing in the Field of on-Board Communications, Moscow, Russia, 6 March 2021; pp. 1–7. [Google Scholar]
- Nesenbergs, K.; Abolins, V.; Ormanis, J.; Mednis, A. Use of Augmented and Virtual Reality in Remote Higher Education: A Systematic Umbrella Review. Educ. Sci. 2021, 11, 8. [Google Scholar] [CrossRef]
- Elmqaddem, N. Augmented Reality and Virtual Rreality in Education. Myth or Reality? Int. J. Emerg. Technol. Learn. 2019, 14, 234–242. [Google Scholar] [CrossRef]
- Barteit, S.; Lanfermann, L.; Bärnighausen, T.; Neuhann, F.; Beiersmann, C. Augmented, Mixed, and Virtual Reality-Based Head-Mounted Devices for Medical Education: Systematic Review. JMIR Serious Games 2021, 9, e29080. [Google Scholar] [CrossRef] [PubMed]
- Rojas-Sánchez, M.A.; Palos-Sánchez, P.R.; Folgado-Fernández, J.A. Systematic Literature Review and Bibliometric Analysis on Virtual Reality and Education. Educ. Inf. Technol. 2023, 28, 155–192. [Google Scholar] [CrossRef] [PubMed]
- Makransky, G.; Borre-Gude, S.; Mayer, R.E. Motivational and Cognitive Benefits of Training in Immersive Virtual Reality Based on Multiple Assessments. J. Comput. Assist. Learn. 2019, 35, 691–707. [Google Scholar] [CrossRef]
- Sharrab, Y.O.; Almutiri, N.T.; Tarawneh, M.; Alzyoud, F.; Al-Ghuwairi, A.R.; Al-Fraihat, D. Toward Smart and Immersive Classroom Based on AI, VR, and 6G. Int. J. Emerg. Technol. Learn. 2023, 18, 4–16. [Google Scholar] [CrossRef]
- Kizilkaya, B.; Zhao, G.; Sambo, Y.A.; Li, L.; Imran, M.A. 5G-Enabled Education 4.0: Enabling Technologies, Challenges, and Solutions. IEEE Access 2021, 9, 166962–166969. [Google Scholar] [CrossRef]
- Guo, Z.; Zhang, P.; Xia, J. Design of Virtual Reality Education Platform Based on 5G MEC. In Proceedings of the 2021 20th International Conference on Ubiquitous Computing and Communications (IUCC/CIT/DSCI/SmartCNS), London, UK, 20–22 December 2021; pp. 572–578. [Google Scholar]
- Huang, Y.; Zhao, Y.; Zhu, L.; Han, B.; Li, Z. Challenges and Reflections on Vocational Education in 6G Era. In Proceedings of the International Conference on 5G for Future Wireless Networks, Harbin, China, 17–18 December 2022; Springer Nature: Cham, Switzerland, 2022; pp. 342–353. [Google Scholar]









| Reference | Approach | Strengths | Challenges |
|---|---|---|---|
| [54] | Survey and case study | The stimulation of an immersive engagement. Full spectrum of sensations, including tactile, auditory, and aromatic immersion. | High Costs Absence of monetary and managerial assistance Teachers’ sluggish uptake and shortage of excitement for using XR technologies in the learning environment Creates a virtual environment with numerous scenarios for testing and details, which takes a lot of background effort. Lowering users’ emotional experience. |
| [9] | Qualitative and Quantitative or mixed methods | Enhancements in perceived ease of use, favourable opinions on the user experience as well as educational results or accomplishments. | Despite the growing popularity of VR simulations, there are still few analyses available to educate teachers and trainers about the application of VR in STEM fields. |
| [55] | PRISMA instructions | Among every kind of school, the greatest benefit was observed in increased enthusiasm and focus rates. Entertaining exercises that inspire students to participate Strives to improve colleges and universities students’ retention of information. Fostering the students’ self-assurance Help in instruction” was the impact on teachers. Teachers will become content facilitators rather than content providers. | The expenses related to the implementation and upkeep of technology The price and accessibility of software It takes a specialist with the required abilities and knowledge in 3D modelling, computing, and a thorough comprehension of the topic to create such content. Another obstacle was discovered to be a lack of reality. Immersion technology can frequently be complicated and difficult to use, particularly for freshmen or those who need to improve their technological skills. Unfavourable encounter with technologies Possible negative consequences of extended usage of immersive technology, like eyestrain or motion sickness |
| [56] | Systematic literature review | You may utilise the virtual laboratory from wherever at any moment. Experiments can be conducted by students without regard to time, money, or space constraints. | The paper focused on benefits only. |
| [57] | Survey | HMDs, which offer complete immersion through 3D virtual environments that mimic reality, are the foundation of most contemporary VR solutions currently in use. | It has no additional extensive study. |
| [58] | Systematic umbrella review | Positive influence on participation as well as performance of students | It is also important to remember that, despite declining costs, virtual reality remains a somewhat complicated and costly product. |
| [59] | Comparison | A form of education that more effectively satisfies the demands of learners in today’s world, who seek pleasure, interaction, involvement, and manipulation of items. | It will not be possible to effectively integrate VR into classroom instruction unless certain technological and societal problems are fixed, and educational curricula are modified to fully utilise the technology’s capabilities. |
| [60] | Systematic review according to PRISMA | Head-mounted devices (HMDs) may open new ways of teaching medical content for low-resource settings. In many healthcare specialities, HMDs allow for repetition with no harm to the patients. They may also open new avenues to study complicated healthcare stuff and remove ethical, monetary, and supervisory restrictions on the use of cadavers and other skills lab equipment, which are conventional healthcare teaching tools. | Many HMD-based treatments were trial projects with limited scope. The use of HMDs in surgery and anatomy is very common, but it is unclear if and how other medical specialities could benefit. |
| [61] | Quantitative exploration with a bibliometric study | Virtual platforms can offer a secure setting for testing things that may be risky and frequently mimic school settings. Every level of study has seen a rise in the usage of technological tools, which instructors are implementing to enhance students’ educational experiences. | The ability of these didactic tools to increase their instruction efficiency in comparison with various conventional approaches constitutes one of their main limitations. Equal opportunity for all pupils and user confidentiality are additional factors that need to be considered. |
| [62] | Participants and design | Several research findings have revealed that desktop virtual reality has a higher motivating impact than traditional instruction. Investigations comparing the success rate of complete immersion virtual reality (i.e., heads-mounted displays) with traditional training methods have repeatedly demonstrated that immersive virtual reality is more efficient in terms of inspirational effects, such as pleasure, inspiration, and confidence measured by self-reports. | Prior research examining the effectiveness of virtual reality-based safety instruction in comparison to conventional techniques has been inconsistent. Owing to the novelty of the interaction and lack of experience with controlling gadgets, training can be negatively impacted by inexperience in technology. |
Disclaimer/Publisher’s Note: The statements, opinions and data contained in all publications are solely those of the individual author(s) and contributor(s) and not of MDPI and/or the editor(s). MDPI and/or the editor(s) disclaim responsibility for any injury to people or property resulting from any ideas, methods, instructions or products referred to in the content. |
© 2024 by the authors. Licensee MDPI, Basel, Switzerland. This article is an open access article distributed under the terms and conditions of the Creative Commons Attribution (CC BY) license (https://creativecommons.org/licenses/by/4.0/).
Share and Cite
Muzata, A.R.; Singh, G.; Stepanov, M.S.; Musonda, I. Immersive Learning: A Systematic Literature Review on Transforming Engineering Education Through Virtual Reality. Virtual Worlds 2024, 3, 480-505. https://doi.org/10.3390/virtualworlds3040026
Muzata AR, Singh G, Stepanov MS, Musonda I. Immersive Learning: A Systematic Literature Review on Transforming Engineering Education Through Virtual Reality. Virtual Worlds. 2024; 3(4):480-505. https://doi.org/10.3390/virtualworlds3040026
Chicago/Turabian StyleMuzata, Artwell Regis, Ghanshyam Singh, Mikhail Sergeevich Stepanov, and Innocent Musonda. 2024. "Immersive Learning: A Systematic Literature Review on Transforming Engineering Education Through Virtual Reality" Virtual Worlds 3, no. 4: 480-505. https://doi.org/10.3390/virtualworlds3040026
APA StyleMuzata, A. R., Singh, G., Stepanov, M. S., & Musonda, I. (2024). Immersive Learning: A Systematic Literature Review on Transforming Engineering Education Through Virtual Reality. Virtual Worlds, 3(4), 480-505. https://doi.org/10.3390/virtualworlds3040026

