You are currently viewing a new version of our website. To view the old version click .
Aquaculture Journal
  • Article
  • Open Access

26 December 2022

Stress and Disease Resistance in Crayfish (Procambarus clarkii) Breed “Huachizhen-1”

,
,
,
,
and
1
National Key Laboratory of Crop Genetic Improvement, Shuangshui Shuanglü Institute, Huazhong Agricultural University, Wuhan 430070, China
2
Hubei Hongshan Laboratory, Wuhan 430070, China
3
College of Fisheries, Huazhong Agricultural University, Wuhan 430070, China
4
Engineering Research Center of Green Development for Conventional Aquatic Biological Industry in the Yangtze River Economic Belt, Ministry of Education, Wuhan 430070, China
This article belongs to the Special Issue Feature Papers in Aquaculture 2022

Abstract

Stress and disease are critical factors hindering the industrial development of red swamp crayfish (Procambarus clarkii). Breeding crayfish with stress- and disease-resistant characteristics can overcome these limitations and promote their industrial development. In this study, the crayfish breed F3, which exhibits rapid growth and a favoured haplotype combination of the immune genes R, ALF, and crustin2, encoding the Toll-like receptor, anti-lipopolysaccharide factor, and antimicrobial peptide, respectively, were selected as parents to breed offspring (the selected group (SG)). The genotype, stress resistance, and disease resistance of crayfish in the SG and unselected group (USG) were compared. The results showed that the ratio of the favoured haplotype was higher in the SG crayfish than in the USG crayfish, leading to stronger stress and disease resistance. Compared to that of the USG crayfish, the mortality of the SG crayfish subjected to stress during eight days of transport and challenged with bacteria (Aeromonas hydrophila or Vibrio parahaemolyticus) or white spot syndrome virus were significantly reduced by 60% and 20%, respectively (p < 0.05). Based on these results, the stress- and disease-resistant SG crayfish were named the “Huachizhen-1” breed. Additionally, the ratio of the unfavoured homozygous genotypes of R, ALF, and crustin2 sharply decreased, whereas those of the heterozygous genotypes increased together with stress and disease resistance during crayfish maturation under natural conditions, indicating that the heterozygotes of these genes also exhibit strong stress and disease resistance. All of this taken together, the crayfish breed “Huachizhen-1” may be applicable for improving stress and disease resistance and the production of crayfish.

1. Introduction

The red swamp crayfish (Procambarus clarkii), which originated in the southern United States and northern Mexico, was introduced to Nanjing, China, in 1930 [1,2]. Over the last two decades, red swamp crayfish have become a critical freshwater aquaculture resource in China. This crayfish is primarily cultured in the Yangtze River Basin region, including in Hubei Province, Hunan Province, Jiangsu Province, Anhui Province, and other provinces in China, using a variety of culture methods such as rice–crayfish, ponds, and crayfish–crab farming. Among these methods, rice–crayfish farming is dominant because of its positive effects on both rice and crayfish [3]. Crayfish production in China is increasing annually with the continuous development of the farming scale. In 2021, the culture area of crayfish in China was 1,734,200 hectares, with a production of 2,633,600 tons and gross annual value of more than RMB 422 billion (China Crayfish Industry Development Report (2022)).
Diseases caused by pathogens, including Aeromonas hydrophila (AH), Vibrio parahaemolyticus (VP), and white spot syndrome virus (WSSV), frequently occur during crayfish culture in China [4]. The mortality of crayfish infected by the Gram-negative bacteria VP or AH often reaches 90% within five days, accompanied by intestinal damage and reduced feeding and activity. WSSV is a baculovirus with a wide range of hosts, multiple transmission routes, and a high fatality rate [5,6,7]. Development of the industrial chain of crayfish is critically hindered by diseases caused by these pathogens [8]. Although some progress has been made in disease prevention and control using improved cultural methods and techniques by farmers, these diseases have not been resolved and lead to high mortality of crayfish in the juvenile stage and low production per unit area [9]. In addition, the freshness of aquatic products is a critical factor influencing flavour. Expanding the geographical range of fresh crayfish transportation can increase the consumer market, thereby promoting the development of the industrial chain. However, the high mortality and poor quality of post-transport-stress crayfish restrict the expansion of the transport time and distance of fresh crayfish.
The seed industry is the foundation of agriculture, and breeding crayfish with stress and disease-resistance characteristics can overcome the limitations described above. Hybrid breeding is a crucial approach for breeding disease-resistant crayfish. However, germplasm resources of crayfish are limited, and the genetic diversity of crayfish in China is low compared to that in its region of origin [10,11], making it difficult to perform crayfish hybridization breeding using heterosis [12]. In addition, breeding strategies based on phenotypic selection are time-consuming and show lower efficiency compared to those based on molecular-assisted breeding (MAS) [13,14]. The recent completion of the genome sequencing of red swamp crayfish has provided a foundation for studies of its functional genome [15]. However, except for the considerably small number of homologous genes cloned in crayfish to date [16,17], few genes related to critical economic traits, including disease resistance, have been cloned by positive cloning in crayfish. Therefore, identifying disease-resistance genes and developing molecular markers can provide gene resources and markers for crayfish breeding using MAS [18].
Toll-like receptors, antimicrobial peptides, and anti-lipopolysaccharide factor are crucial immune proteins in crayfish [19,20,21]. We previously demonstrated that three immune protein-coding genes (R, ALF, and crustin2) contain numerous genetic variations among crayfish germplasms in China, with large differences in disease resistance observed among the different gene haplotypes [18]. To generate a crayfish breed with the favoured phenotypes of stress resistance, disease resistance, and rapid growth, we used the crayfish breed F3, developed through phenotypic selection for rapid growth, as the basic population to select parents for breeding disease-resistance traits using MAS. Parents with the favoured haplotypes of R, ALF, and crustin2 were selected using previously reported single-nucleotide polymorphism (SNP) markers [18] and crossed to generate offspring with stress and disease-resistance traits to decrease the mortality and increase the production of crayfish as well as extend the time and distance of their transport. This breed may play a substantial role in the development of the crayfish industry in China.

2. Materials and Methods

2.1. Experimental Materials

In previous studies, crayfish germplasm resources from 37 locations (25 individuals per location) were collected [22], from which the abdominal muscle of the crayfish was collected for genomic DNA extraction. F3 generation crayfish showing fast growth and a large size were obtained by phenotypic selection (10% selection pressure) from the basic population derived from wild germplasm resources from Weishan Lake, Hongze Lake, Dongting Lake, Hong Lake, and Poyang Lake in China. F3 was used to further select parents for breeding crayfish with stress and disease resistance; the population was individually cultured in marked nylon cages (length 15 cm × width 15 cm × height 20 cm) at a water temperature of 25 °C, during which the crayfish were provided with compound feed (5% of crayfish weight) (Haida, Guangdong, China) each day. We used 200 mature crayfish (male:female, 3:1) with the favoured and heterozygous genotypes of R, ALF, and crustin2 selected from the above F3 population, as described previously [18], for hybrid breeding of the offspring in a crayfish-free pond on the rice–crayfish farmland of Yongxingjie village, Jiangling, Hubei Province in China. The offspring population (named the selected group, SG) was used in stress and pathogen challenge experiments. Crayfish collected from the rice–crayfish farmland of Shuangshui Shuanglü Institute of Huazhong Agricultural University in Jianli and from rice–crayfish farmlands in the villages of Yongxingjie and Sanjiang in Jiangling, Hubei Province, China, were used as the control group (named the unselected group, USG). The young, juvenile, and mature crayfish used to analyse the ratios of different genotypes were obtained from the rice–crayfish farmland of Shuangshui Shuanglü Institute of Huazhong Agricultural University.

2.2. DNA Extraction, Polymerase Chain Reaction (PCR) Amplification, and Electrophoresis

Genomic DNA was extracted from the crayfish abdominal muscle (germplasm population) and fifth pereiopod (SG), using a previously reported method [11], and 100 µL ddH2O was added to dissolve the DNA. The primers used for SNP detection of the three immune genes (R, ALF, and crustin2) and simple-sequence repeat (SSR) markers (PCM901, PCM1383, PCM1650, PCM2038, PCM2092, PCM2096, and PCM2858) were reported previously [11,18], and the DNA was used as a template for polymerase chain reaction (PCR) amplification, as previously reported [11,18]. The amplification products were examined using electrophoresis on an agarose gel (2%) and polyacrylamide gel (4%).

2.3. Stress Resistance of Crayfish

A total of 32 juvenile crayfish (25 g, female:male, 1:1) were collected between 7:00 and 8:00 a.m. and kept in two boxes containing grass. SG and USG crayfish were simultaneously transported by car to the aquaculture farm of Huazhong Agricultural University (transportation time was 4 h at 25 °C). They were stored in two culture boxes and dried at 29–32 °C for 10 h in the farm, and then submerged in cool water (25 °C). The number of dead crayfish was recorded every 24 h to calculate the mortality rate. Given that the three USGs were from different rice–crayfish farmlands, the above experiments were performed independently for the three collected groups.

2.4. Pathogen Challenge for Crayfish

SG and USG crayfish were transported to the aquaculture farm of Huazhong Agricultural University, as described in Section 2.3, and then kept in different tanks for 5 days. All investigated crayfish were injected with phosphate-buffered saline from the fifth pereiopod, surviving for 5 days. Thirty (fifteen males and fifteen females for each test) healthy juvenile crayfish (25 g) and mature crayfish (35 g) were subsequently challenged with pathogens. Bacterial solution (500 μL; AH and VP, both at 106 colony-forming units/mL) or WSSV (105 copies/mL) was injected into the crayfish from the fifth pereiopod using a sterile syringe (1 mL). The injection volume was determined as the ratio of 1:10 of body weight (g) to the injection volume (μL). The number of dead crayfish was recorded every 24 h after injection to calculate the mortality rate. Three independent experiments were performed for each pathogen in the challenge test.

2.5. Data Analysis

The genotypes of SG and USG crayfish were identified based on SSR markers, and the observed heterozygosity (Ho), expected heterozygosity (He), and polymorphic information content (PIC) of the two populations were analysed using POPGENE3.2 software [23]. A t-test was used to analyse the significance level (p < 0.05).

3. Results

3.1. Selection of Parents for Breeding “Huachizhen-1” Crayfish

Previous research showed that five SNPs in the coding region of three immune genes (R, ALF, and crustin2) in crayfish were associated with disease resistance (such as VP-induced disease), and the favoured haplotypes were identified [18]. We examined the genotype of each SNP. As shown in Figure 1A, the red, green, and yellow arrows indicate the homozygous unfavoured genotype (TT), favoured genotype (CC), and heterozygous genotype (C/T) of SNP-R1, respectively (Figure 1A). PCR amplification was performed using previously described primers [18] and genomic DNA from the F3 population (1000 mature crayfish) as a template, as described in Section 2.1. The PCR product was examined using electrophoresis to determine the genotypes of the crayfish (examples are shown in Figure 1B). There were approximately 25% of the individuals with the homozygous favoured or unfavoured genotype (green or red) at five SNP loci in this population; 50% had the heterozygous genotype (yellow). By selecting homozygous favoured genotypes and excluding homozygous unfavoured genotypes, while including but avoiding heterozygous genotypes, 200 crayfish were selected as parents (female:male = 3:1) to generate the offspring (F1) population (Figure 1C); these crayfish were named the SG.
Figure 1. Selection of parents and breeding of offspring for stress and disease resistance in crayfish. (A) Electrophoresis gel images of partial PCR products for examining single-nucleotide polymorphism (SNP) (R1) genotype; red, green, and yellow arrows indicate homozygous unfavoured genotype TT, favoured genotype CC, and heterozygous genotype C/T, respectively. (B) Genotype diagram of F3 population selected for rapid growth divided into five columns; horizontal and vertical rows represent different individuals and R1, R2, R3, ALF, and Cru SNP sites in each column, respectively. (C) Flowchart of crayfish breeding of “Huachizhen1” for stress and disease resistance generated using molecular-assisted selection. Except for individuals with homozygous unfavoured genotypes, individuals with favoured genotypes and a small number of heterozygous genotypes in the F3 population were selected as parents to breed the offspring F1 population.

3.2. No Significant Difference in Genetic Diversity between the SG and USG Populations

To clarify the difference in genetic diversity between the SG and USG populations, seven reported SSR molecular markers [11] were randomly selected to detect the genotypes of the SG and USG populations. The results showed that the average PIC of the SG and USG populations were 0.36 and 0.37, observed heterozygosity values (Ho) were 0.43 and 0.45, and expected heterozygosity (He) values were 0.41 and 0.44, respectively. There was no significant difference (p > 0.05) between these two populations (Table 1).
Table 1. Genetic diversity analysis of crayfish populations of SG and USG.

3.3. Crayfish in SG Showed Stronger Stress Resistance Than Those in USG

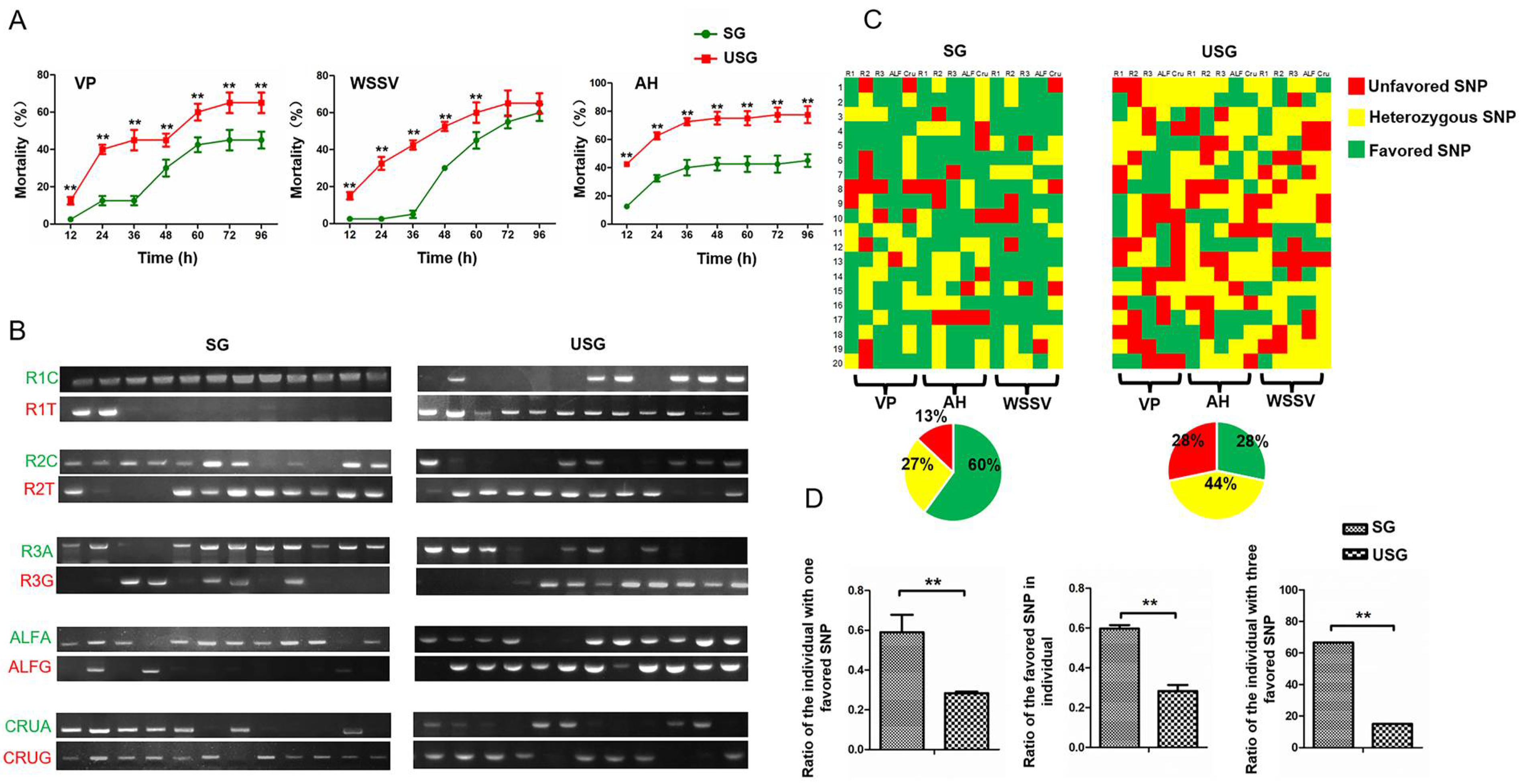
To compare the differences in the stress resistance of juvenile crayfish between the SG and USG, their mortality rates were compared after transport stress (Figure 2A). The mortality of juvenile crayfish in the SG was significantly lower than that in the USG in three repeated tests (p < 0.05). Particularly, within 8 days after transport, the mortality of juvenile crayfish in the SG did not exceed 20%, whereas that of the USG was more than 80%. Furthermore, the number of favoured alleles at three SNPs (R1, R3, and ALF) in the three immune genes (R, ALF, and crustin2) of crayfish in the SG was considerably larger than that in the same genes in the USG. Two other SNPs (R2 and Cru) did not differ between crayfish in these two populations (Figure 2B,C). In addition, the average ratio of the favoured SNP in each juvenile crayfish (78%), average ratio of juvenile crayfish with a single favoured SNP, and ratio of juvenile crayfish with three favoured SNPs (78% and 100%, respectively) in the SG population were significantly larger than those in the USG population (38%, 38%, and 24%, respectively) among the five SNP sites (p < 0.05) (Figure 2D). These results show that juvenile crayfish in the SG with more favoured alleles in the three immune genes had a stronger ability to resist stress than those in the USG.
Figure 2. Genotypes and comparison of stress resistance of juvenile crayfish between selected group (SG) and unselected group (USG). (A) Mortality of juvenile crayfish stressed by transport (evaluated in triplicate). (B) Electrophoresis gel images of PCR products to detect SNP (R1, R2, R3, ALF, and Cru) genotypes of SG and USG individuals. (C) Genotype diagram of SG and USG individuals; horizontal (including two individuals per row) and vertical rows of rectangle represent different individuals and R1, R2, R3, ALF, and Cru SNP sites, respectively; the favoured SNP alleles are indicated by green squares include homozygous favoured and heterozygous genotypes. (D) Ratio of favoured genotypes between SG and USG. “**” indicates p < 0.01.

3.4. Crayfish in SG Showed Stronger Disease Resistance Than Those in USG

To compare the differences in disease resistance between the SG and USG juvenile crayfish, their mortality under different pathogen stresses was statistically analysed (Figure 3A). The mortality rates of juvenile crayfish in the SG challenged with VP, AH, and WSSV were significantly lower than those in the USG (p < 0.05). The average mortality rates of juvenile crayfish in the SG and USG were approximately 40% and more than 60%, respectively, at 60 h after injection of the three pathogens. Furthermore, genotypic differences in the three immune genes (R, ALF, and crustin2) were detected in juvenile crayfish from the two populations using PCR (Figure 3B,C). The number of favoured alleles in the SNP (R1, R3, and ALF) loci of juvenile crayfish in the SG was substantially larger than that in the USG. In addition, juvenile crayfish with the homozygous favoured, unfavoured, and heterozygous alleles in the SNPs accounted for 60%, 13%, and 27% of the total SG population, respectively, whereas their proportions in the USG were 28%, 28%, and 44%, respectively (Figure 3C). Furthermore, the average ratios of the favoured SNP in each juvenile crayfish (60%), average ratio of juvenile crayfish with a single favoured SNP, and ratio of juvenile crayfish with three favoured SNPs (60% and 66%, respectively) in the SG were significantly larger than those in the USG (28%, 28%, and 18%) among the five SNP sites (p < 0.05) (Figure 3D). Together, these results show that juvenile crayfish in the SG with more favoured alleles in the three immune genes had stronger disease resistance compared to that of the USG.
Figure 3. Genotypes and comparison of disease resistance of juvenile crayfish between selected group (SG) and unselected group (USG). (A) Mortality of juvenile crayfish challenged with Vibrio parahaemolyticus (VP), Aeromonas hydrophila (AH), and white spot syndrome virus (WSSV). (B) Electrophoresis gel images of PCR products to detect SNP (R1, R2, R3, ALF, and Cru) genotypes of SG and USG individuals. (C) Genotype diagram of SG and USG individuals; horizontal and vertical rows of rectangle represent different individuals and R1, R2, R3, ALF, and Cru SNP sites, respectively. (D) Ratio of favoured genotypes between SG and USG. ”**” indicates p < 0.01.

3.5. Elimination of Crayfish with Unfavoured Genotype and Retention of Those with the Heterozygous Genotype under Natural Conditions

Every year, the crayfish population experiences hypoxia and disease in May and high temperatures (>32 °C) and drought stress from July to August. The surviving crayfish reach sexual maturity. Differences in the disease resistance of the SG and USG mature crayfish were compared following challenge with VP, AH, and WSSV. The results showed that the mortality rate of mature crayfish in the SG was significantly lower than that in the USG within 48 h after injection (p < 0.05), whereas the mortality of these two populations did not significantly differ at 72 and 96 h after injection (Figure 4A). Thus, R had a major effect on disease resistance compared to that of crustin2 and ALF, as reported in a previous study [18]. Therefore, the SNPs R1, R2, and R3 were evaluated to determine the genotypes of mature crayfish in the SG and USG. The results showed that the sum of the ratios of mature crayfish with homozygous favoured (53%) and heterozygous (44%) genotypes in the SG was similar to that in the USG (17% + 75%). Only 3% and 8% of mature crayfish had homozygous unfavoured genotypes in the two groups (SG and USG), respectively (Figure 4B). These results show that the proportions of heterozygote mature crayfish (44% and 75%) in the two groups were higher than those of heterozygote juvenile crayfish (27% and 44%) (Figure 3C and Figrue 4B).
Figure 4. Comparison of disease resistance of mature crayfish between selected group (SG) and unselected group (USG), and genotypes of crayfish population in three growth stages. (A) Mortality of mature crayfish challenged with Vibrio parahaemolyticus (VP), Aeromonas hydrophila (AH), and white spot syndrome virus (WSSV). (B) Genotype diagram of SG and USG individuals; horizontal (including three individuals per row) and vertical rows of rectangle represent different individuals and R1, R2, R3, ALF, and Cru SNP sites, respectively. (C) Electrophoresis gel images of PCR products to detect SNP (R1) genotypes of some young, juvenile, and mature crayfish in the cultured population. (D) Genotype diagram of young, juvenile, and mature crayfish in the cultured population; horizontal (including two individuals per row) and vertical rows of rectangle represent different individuals and R1, R2, R3, ALF, and Cru SNP sites, respectively. “*” indicates p < 0.05.
To verify that the young and juvenile crayfish with unfavoured genotypes of the three immune genes were eliminated by stress and disease under natural conditions, whereas heterozygous crayfish survived, 120 crayfish (40 individuals in each group), including young (around 15 g), juvenile (around 25 g), and mature crayfish (around 35 g), were randomly collected in May, June, and August from the rice–crayfish farmland of Shuangshui Shuanglü Institute of Huazhong Agricultural University. The five SNP genotypes in the three genes were investigated in young, juvenile, and mature crayfish (partial genotypes of R1 locus are shown in Figure 4C). The proportions of heterozygous crayfish in the young, juvenile, and mature crayfish populations were 32%, 44%, and 60%, respectively. In contrast, the proportions of crayfish with homozygous unfavoured genotypes in the young, juvenile, and mature crayfish populations were 42%, 29%, and 16%, respectively. The proportions of crayfish with homozygous favoured genotypes in the three populations were 24–27% (Figure 4D). Together, these results show that the proportion of crayfish with unfavoured homozygous genotypes in R, ALF, and crustin2 sharply decreased, whereas the heterozygotes substantially increased as the crayfish matured under natural conditions. To support the universality of these results, mature crayfish populations from 37 locations in China were collected from August to September over three years (2018, 2020, and 2021); five SNP genotypes in the three genes were examined in these samples. The proportions of crayfish with homozygous favoured, unfavoured, and heterozygous genotypes were 22–44%, 5–20%, and 50–60% among the 37 populations, respectively (Figure 5). Therefore, crayfish with homozygous favoured and heterozygous genotypes for the three genes survived from the juvenile to mature stages under natural conditions, whereas most crayfish with the homozygous unfavoured genotype were eliminated.
Figure 5. Ratio of three genotypes in mature crayfish from 37 locations in China.

4. Discussion

4.1. Immune Genes Can Be Applied in Stress- and Disease-Resistance Breeding in Crayfish

Proteins encoded by pleiotropic genes typically determine or affect multiple functions in organisms [24]. For example, HSP70 can play a role in resisting high-temperature and hypoxia stress as well as participate in immune-disease resistance by regulating cell apoptosis [25,26,27]. The AMP, mitogen-activated protein kinase, and phosphatidylinositol 3-kinase-protein kinase B signalling pathways in red swamp crayfish can respond to hypoxia and pathogen stress [5,28]. In this study, the SG crayfish showed excellent disease resistance as well as significant improvement in their stress-resistance properties, indicating that the immune genes R, ALF, and crutin2 are simultaneously involved in regulating resistance to immune diseases and stress and demonstrating their application potential in crayfish breeding.

4.2. Stress- and Disease-Resistant Crayfish Bred Using MAS

In recent years, although the total area and output of cultured crayfish have increased, the unit area yield has not increased (China Crayfish Industry Development Report (2022)). In addition to their slow growth and small size, the high mortality of young and juvenile crayfish subjected to stress and disease is a critical factor preventing increases in the unit area yield [29,30]. Breed is the foundation of aquaculture. The crayfish breed is the “source” of the industrial chain, and breeding is substantial in improving the yield and quality. However, an improved crayfish breed has not been reported. Crayfish with favoured alleles or haplotypes can be specifically selected in MAS, which is more specific than phenotypic selection, reducing unpredictability and considerably improving selection efficiency [31,32]. In our previous study, major disease-resistance genes (R, ALF, and crustin2) were identified in crayfish, and SNP markers were developed [18]. Based on these results, a stress- and disease-resistant crayfish breed was generated and named “Huachizhen-1” in the current study. Compared with that of the USG, the mortality of juvenile crayfish in the SG (“Huachizhen-1”) decreased by 60% at 8 days after transport, drought stress, and temperature changes. The mortality of juvenile crayfish challenged with VP, AH, or WSSV decreased by 20% (Figure 2 and Figure 3). These results indicate that “Huachizhen-1” crayfish have higher stress and disease resistance compared to the USG crayfish.

4.3. Hybridization Breeding Can Improve Stress and Disease Resistance in Crayfish

Hybridization breeding is commonly performed in both plants and animals [33,34]. Abundant germplasm resources enable hybridization breeding. However, red swamp crayfish is an alien species first introduced into Nanjing, China, from Japan. According to records, only 20 crayfish were introduced into Japan from Louisiana, USA [10]. Therefore, the genetic diversity of crayfish germplasm resources in China is lower than that of crayfish in the original region of Louisiana, which is consistent with a recent report [35]. However, more than 90 years have passed since crayfish were introduced into China, during which a few genetic variations in the germplasm have developed. In our previous study, wherein wild and cultured crayfish populations were collected from various locations in China, we identified that the genetic diversity of wild populations was higher than that of cultured populations and that genetic differentiation occurred in both populations [22]. Thus, these crayfish germplasms in China can provide resources for hybridization breeding in crayfish. In addition, the ratio of crayfish with heterozygous SNP loci in the three immune genes (R, ALF, and crustin2) considerably increased as the crayfish matured under natural conditions (Figure 4 and Figure 5). Heterozygous crayfish (in the SNP loci of the immune genes R, ALF, and crustin2) showed strong stress and disease resistance and, thus, could survive under hypoxia, high-temperature, and disease stress. Therefore, hybridization breeding may be an effective approach for breeding crayfish that can resist stress and disease.

4.4. Application and Prospects of “Huachizhen-1”

The consumer market is the terminus of the crayfish industry chain. Expanding the consumer market is critical for promoting development of the industry chain and increasing the output value. The major consumer markets for crayfish are the provinces and cities of the Yangtze River Basin in China. However, people in the north, northeast, and northwest of China and other regions do not consume fresh crayfish on a large scale. Although fresh crayfish are transported on ice, they show a high mortality rate because of the stress caused by temperature changes and packing density. Moreover, the physical vitality of living crayfish is poor, and the propagation of bacteria or viruses is not efficiently inhibited by the immune system, resulting in a rotten smell from muscle proteins and ultimately leading to a poor taste after cooking. These factors considerably restrict the expansion of the consumer market for crayfish. In addition, expanding the consumer market leads to increases in demand. How to improve crayfish yield (unit area yield), while ensuring high quality and large size using aquaculture, also requires further analysis. The stress- and disease-resistant crayfish breed “Huachizhen-1” can increase the unit area yield by decreasing mortality and improving the survival rate and freshness after transport, to expand the consumer market, boost development of the crayfish industrial chain, and further increase the total output value.

5. Conclusions

Breed is a crucial factor in the industrial development of crayfish. We generated the red swamp crayfish breed “Huachizhen-1”, which can resist stress and disease because of the genotypes of the three immune genes R, ALF, and crustin2. However, further studies are essential to investigate whether the favoured phenotypes of “Huachizhen-1” can be maintained in farms in which the environments differ from those in China. “Huachizhen-1” shows potential for increasing production in crayfish farming.

Author Contributions

X.R., data curation, writing original draft, and reviewing; L.X. and Y.T., crayfish cultivation and breeding; X.L. and X.Z., samples collection; X.B., experiment design, reviewing and editing, supervision, and funding acquisition. All authors have read and agreed to the published version of the manuscript.

Funding

This work was financially supported through grants from the Key Research and Development Program of Hubei Province (2021BBA232), the earmarked fund for CARS-48, and the research start-up fund for high-level talent introduction of Huazhong Agricultural University.

Institutional Review Board Statement

Not applicable.

Data Availability Statement

Not applicable.

Conflicts of Interest

The authors declare no conflict of interest.

References

  1. Barbaresi, S.; Fani, R.; Gherardi, F.; Mengoni, A.; Souty-Grosset, C. Genetic variability in European populations of an invasive American crayfish: Preliminary results. Biol. Invasions 2003, 5, 269–274. [Google Scholar] [CrossRef]
  2. Yue, G.H.; Feng, J.B.; Xia, J.H.; Cao, S.Y.; Wang, C.M. Inferring the invasion mechanisms of the red swamp crayfish in China using mitochondrial DNA sequences. Aquac. Fish. 2021, 6, 35–41. [Google Scholar] [CrossRef]
  3. Li, Y.; Guo, X.; Chen, L.; Bai, X.; Wei, X.; Zhou, X.; Huang, S.; Wang, W. Inferring invasion history of red swamp crayfish (Procambarus clarkii) in China from mitochondrial control region and nuclear intron sequences. Int. J. Mol. Sci. 2015, 16, 14623–14639. [Google Scholar] [CrossRef] [PubMed]
  4. Ren, X.; Peng, G.H.; Zhang, H.Y.; Peng, B.; Bai, X.F. Sex differences in the disease resistance of red swamp crayfish (Procambarus clarkii). Aquaculture 2022, 548, 737712. [Google Scholar] [CrossRef]
  5. Zhou, J.; Zhao, H.; Huang, Z.; Ye, X.; Zhang, L.; Li, Q.; Zhao, Z.; Su, X.; Liu, G.; Du, J.; et al. Differential transcriptomic analysis of crayfish (Procambarus clarkii) from a rice coculture system challenged by Vibrio parahaemolyticus. Comp. Biochem. Physiol. Part D Genom. Proteom. 2020, 36, 100741. [Google Scholar] [CrossRef] [PubMed]
  6. Liu, Q.N.; Huang, L.; Wang, S.Y.; Li, Y.T.; Tang, Y.Y.; Zhang, D.Z.; Tang, B.P.; Yang, H.; He, J.X.; Ding, F.; et al. Transcriptome analysis of differentially expressed genes in the red swamp crayfish Procambarus clarkii challenged with Aeromonas hydrophila. Fish Shellfish. Immunol. 2021, 119, 280–288. [Google Scholar] [CrossRef] [PubMed]
  7. Lai, Y.; Zhu, F.; Xu, Y. WSSV proteins and DNA genome released by ultrasonic rupture can infect crayfish as effectively as intact virions. J. Virol. Methods 2020, 283, 113917. [Google Scholar] [CrossRef] [PubMed]
  8. Longshaw, M. Diseases of crayfish: A review. J. Invertebr. Pathol. 2011, 106, 54–70. [Google Scholar] [CrossRef]
  9. Chang, Y.H.; Kumar, R.; Ng, T.H.; Wang, H.C. What vaccination studies tell us about immunological memory within the innate immune system of cultured shrimp and crayfish. Dev. Comp. Immunol. 2018, 80, 53–66. [Google Scholar] [CrossRef]
  10. Oficialdegui, F.J.; Clavero, M.; Sánchez, M.I.; Green, A.J.; Boyero, L.; Michot, T.C.; Klose, K.; Kawai, T.; Lejeusne, C. Unravelling the global invasion routes of a worldwide invader, the red swamp crayfish (Procambarus clarkii). Freshw. Biol. 2019, 64, 1382–1400. [Google Scholar] [CrossRef]
  11. Sun, J.X.; Peng, G.H.; Xiong, L.J.; Tan, C.; Li, Y.; Bai, X.F. Genome-wide SSR marker development and application in genetic diversity analysis of red swamp crayfish Procambarus clarkii in China. Crustaceana 2021, 94, 189–205. [Google Scholar] [CrossRef]
  12. Xing, Z.J.; Jian, H.C.; Lu, W. Genetic diversity analysis of eight Procambarus clarkii stocks in Jiangsu Province based on microsatellites. Acta Shanghai Ocean. Univ. 2014, 23, 656–662. [Google Scholar]
  13. Wendy, C.P.L.; Mohammad, A.L.; Mohd, Y.R.; Mohd, R.I.; Adam, P. Advances to improve the eating and cooking qualities of rice by marker-assisted breeding. Crit. Rev. Biotechnol. 2016, 36, 87–98. [Google Scholar]
  14. Mwamahonje, A.; Eleblu, J.S.Y.; Ofori, K.; Deshpande, S.; Feyissa, T.; Tongoona, P. Drought tolerance and application of marker-assisted selection in Sorghum. Biology 2021, 10, 1249. [Google Scholar] [CrossRef] [PubMed]
  15. Xu, Z.; Gao, T.; Xu, Y.; Li, X.; Li, J.; Lin, H.; Yan, W.; Pan, J.; Tang, J. A chromosome-level reference genome of red swamp crayfish Procambarus clarkii provides insights into the gene families regarding growth or development in crustaceans. Genomics 2021, 113, 3274–3284. [Google Scholar] [CrossRef]
  16. Jiravanichpaisal, P.; Lee, S.Y.; Kim, Y.A.; Andrén, T.; Söderhäll, I. Antibacterial peptides in hemocytes and hematopoietic tissue from freshwater crayfish Pacifastacus leniusculus: Characterization and expression pattern. Dev. Comp. Immunol. 2007, 31, 441–455. [Google Scholar] [CrossRef]
  17. Zhang, X.W.; Han, K.K.; Yang, C.H.; Xia, X.H.; Ren, Q.; Zhang, H.W. A stomach-specific lectin plays a crucial role in the innate immunity of red swamp crayfish, Procambarus clarkii. Fish Shellfish Immunol. 2020, 103, 285–292. [Google Scholar] [CrossRef]
  18. Ren, X.; Peng, G.H.; Peng, B.; Tan, Y.F.; Bai, X.F. Robust strategy for disease resistance and increasing production breeding in red swamp crayfish (Procambarus clarkii). Fish Shellfish Immunol. 2022, 122, 57–66. [Google Scholar] [CrossRef]
  19. Chen, D.; Wang, H. Redclaw crayfish (Cherax quadricarinatus) responds to Vibrio parahaemolyticus infection by activating toll and immune deficiency signaling pathways and transcription of associated immune response genes. Fish Shellfish Immunol. 2022, 127, 611–622. [Google Scholar] [CrossRef]
  20. Du, Z.Q.; Li, B.; Shen, X.L.; Wang, K.; Du, J.; Yu, X.D.; Yuan, J.J. A new antimicrobial peptide isoform, Pc-crustin 4 involved in antibacterial innate immune response in fresh water crayfish, Procambarus clarkii. Fish Shellfish Immunol. 2019, 94, 861–870. [Google Scholar] [CrossRef]
  21. Yin, C.M.; Pan, X.Y.; Cao, X.T.; Li, T.; Zhang, Y.H.; Lan, J.F. A crayfish ALF inhibits the proliferation of microbiota by binding to RPS4 and MscL of E. coli. Dev. Comp. Immunol. 2021, 121, 104106. [Google Scholar] [CrossRef] [PubMed]
  22. Tan, Y.F.; Peng, G.H.; Xiong, L.J.; Peng, B.; Wu, Y.B.; Song, C.W.; Bai, X.F. Genetic diversity and structure analysis of 13 red swamp crayfish (Procambarus clarkii) populations in Yangtze River basin. J. Huazhong Agric. Univ. 2020, 39, 33–39. [Google Scholar]
  23. Yeh, F.C.; Boyle, T.J.B. Population genetic analysis of codmminant and dominant markers and quantitative traits. Belg. J. Bot. 1997, 129, 129–157. [Google Scholar]
  24. Paaby, A.B.; Rockman, M.V. The many faces of pleiotropy. Trends Genet. 2013, 29, 66–73. [Google Scholar] [CrossRef] [PubMed]
  25. Fernández-Fernández, M.R.; Valpuesta, J.M. Hsp70 chaperone: A master player in protein homeostasis. F1000Research 2018, 7, 1497. [Google Scholar] [CrossRef]
  26. Fan, K.P.; Hua, X.T.; Liu, Y.F.; Zhang, Z.Q.; Li, X.H.; Liu, Y.; Liu, P.F. HSP70 gene expression responses to the temperature stress in pufferfish (Takifugu rubripes). Biosci. Biotechnol. Biochem. 2021, 85, 1088–1096. [Google Scholar] [CrossRef]
  27. Roufayel, R.; Kadry, S. Molecular chaperone HSP70 and key regulators of apoptosis-a review. Curr. Mol. Med. 2019, 19, 315–325. [Google Scholar] [CrossRef]
  28. Zhang, L.; Song, Z.W.; Zhong, S.; Gan, J.H.; Liang, H.W.; Yu, Y.L.; Wu, G.; He, L. Acute hypoxia and reoxygenation induces oxidative stress, glycometabolism, and oxygen transport change in red swamp crayfish (Procambarus clarkii): Application of transcriptome profiling in assessment of hypoxia. Aquac. Rep. 2022, 23, 101029. [Google Scholar] [CrossRef]
  29. Lin, F.Y.; Gao, Y.; Wang, H.; Zhang, Q.X.; Zeng, C.L.; Liu, H.P. Identification of an anti-lipopolysacchride factor possessing both antiviral and antibacterial activity from the red claw crayfish Cherax quadricarinatus. Fish Shellfish Immunol. 2016, 57, 213–221. [Google Scholar] [CrossRef]
  30. Zhao, B.R.; Zheng, Y.; Gao, J.; Wang, X.W. Maturation of an antimicrobial peptide inhibits aeromonas hydrophila infection in crayfish. J. Immunol. 2020, 204, 487–497. [Google Scholar] [CrossRef]
  31. Hasan, N.; Choudhary, S.; Naaz, N.; Sharma, N.; Laskar, R.A. Recent advancements in molecular marker-assisted selection and applications in plant breeding programmes. J. Genet. Eng. Biotechnol. 2021, 19, 1–26. [Google Scholar] [CrossRef] [PubMed]
  32. Oliveira, P.; Barbosa, A.C.O.; Diniz, R.P.; Oliveira, E.J.; Ferreira, C.F. Molecular marker assisted selection for increasing inbreeding in S1 populations of cassava. An. Acad. Bras. Cienc. 2018, 90, 3853–3869. [Google Scholar] [CrossRef] [PubMed]
  33. Longin, C.F.; Mühleisen, J.; Maurer, H.P.; Zhang, H.; Gowda, M.; Reif, J.C. Hybrid breeding in autogamous cereals. Theor. Appl. Genet. 2012, 125, 1087–1096. [Google Scholar] [CrossRef] [PubMed]
  34. Cooper, M.; Gho, C.; Leafgren, R.; Tang, T.; Messina, C. Breeding drought-tolerant maize hybrids for the US corn-belt: Discovery to product. J. Exp. Bot. 2014, 65, 6191–6204. [Google Scholar] [CrossRef]
  35. Li, Y.H. Invasion Genetics of Procambarus Clarkii in China; Huazhong Agricultural University: Hubei, China, 2013. [Google Scholar]
Disclaimer/Publisher’s Note: The statements, opinions and data contained in all publications are solely those of the individual author(s) and contributor(s) and not of MDPI and/or the editor(s). MDPI and/or the editor(s) disclaim responsibility for any injury to people or property resulting from any ideas, methods, instructions or products referred to in the content.

Article Metrics

Citations

Article Access Statistics

Multiple requests from the same IP address are counted as one view.