Smarter Technologies, Innovation, and Managerial Capabilities Driving Hotel Sustainability: The Integration of Resource-Based View and Dynamic Capabilities Perspective
Abstract
1. Introduction
- How does IoT implementation influence sustainable performance, DDM, and IC in the hotel industry?
- To what extent do DDM and IC mediate the relationship between IoT implementation and sustainable performance?
- How does the AI application moderate the links between IoT and HSP, DDM, and IC?
2. Theoretical Background and Hypothesis Development
2.1. Resource-Based View (RBV) and Dynamic Capabilities Theory (DCT)
2.2. The Impact of IoT on Hotel Sustainable Performance
2.3. The Impact of IoT on Data-Driven Decision-Making
2.4. The Impact of IoT on Innovation Capability
2.5. The Impact of Data-Driven Decision-Making on Hotel Sustainable Performance
2.6. The Impact of Innovation Capability on Hotel Sustainable Performance
2.7. Mediating Effect of Data-Driven Decision-Making in the IoT–Hotel Sustainable Performance Relationship
2.8. Mediating Effect of Innovative Capabilities in the IoT–Hotel Environmental Performance Relationship
2.9. Moderating the Role of AI Applications
3. Materials and Methods
3.1. Sampling and Procedure
3.2. Measures of the Study and Data Analysis
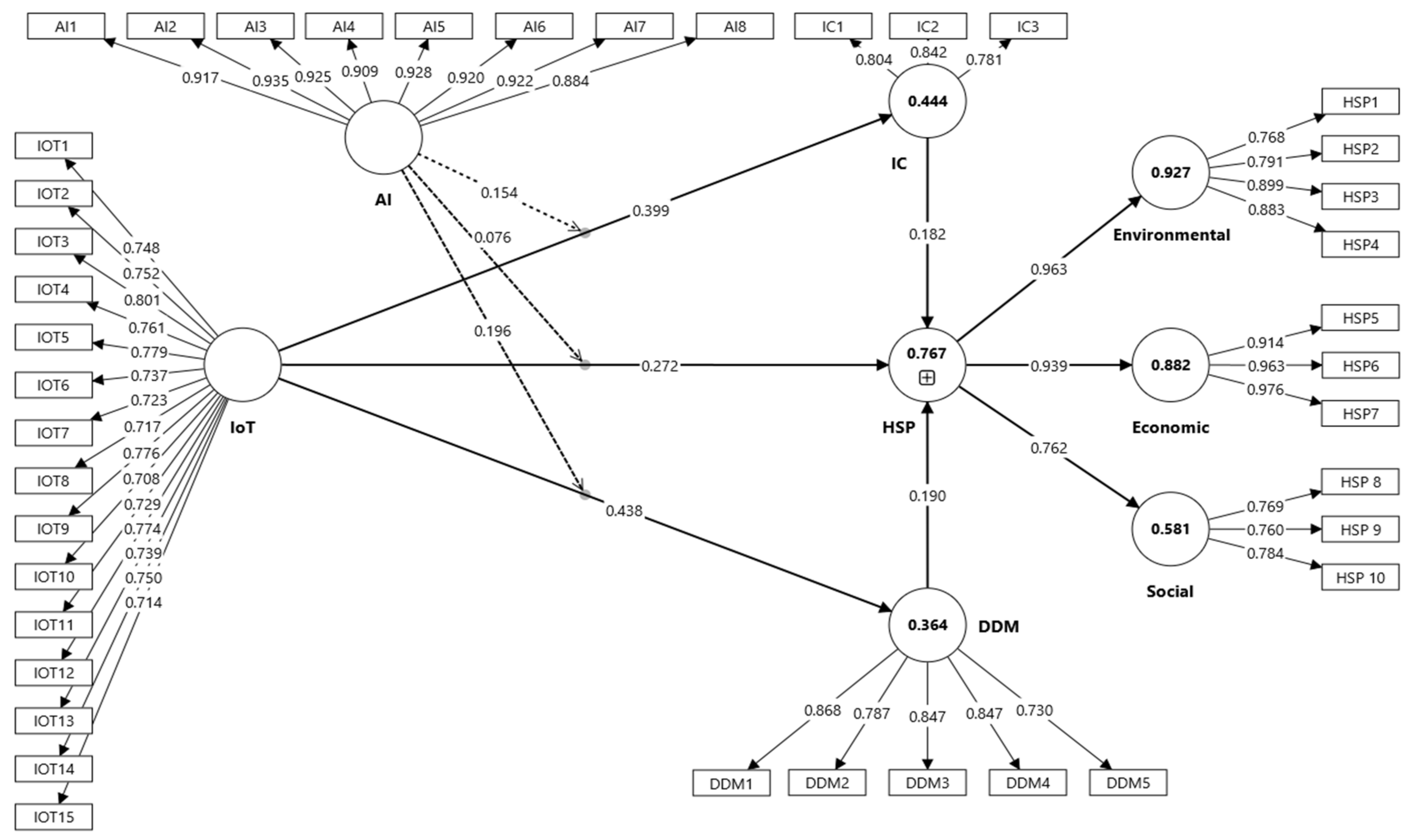
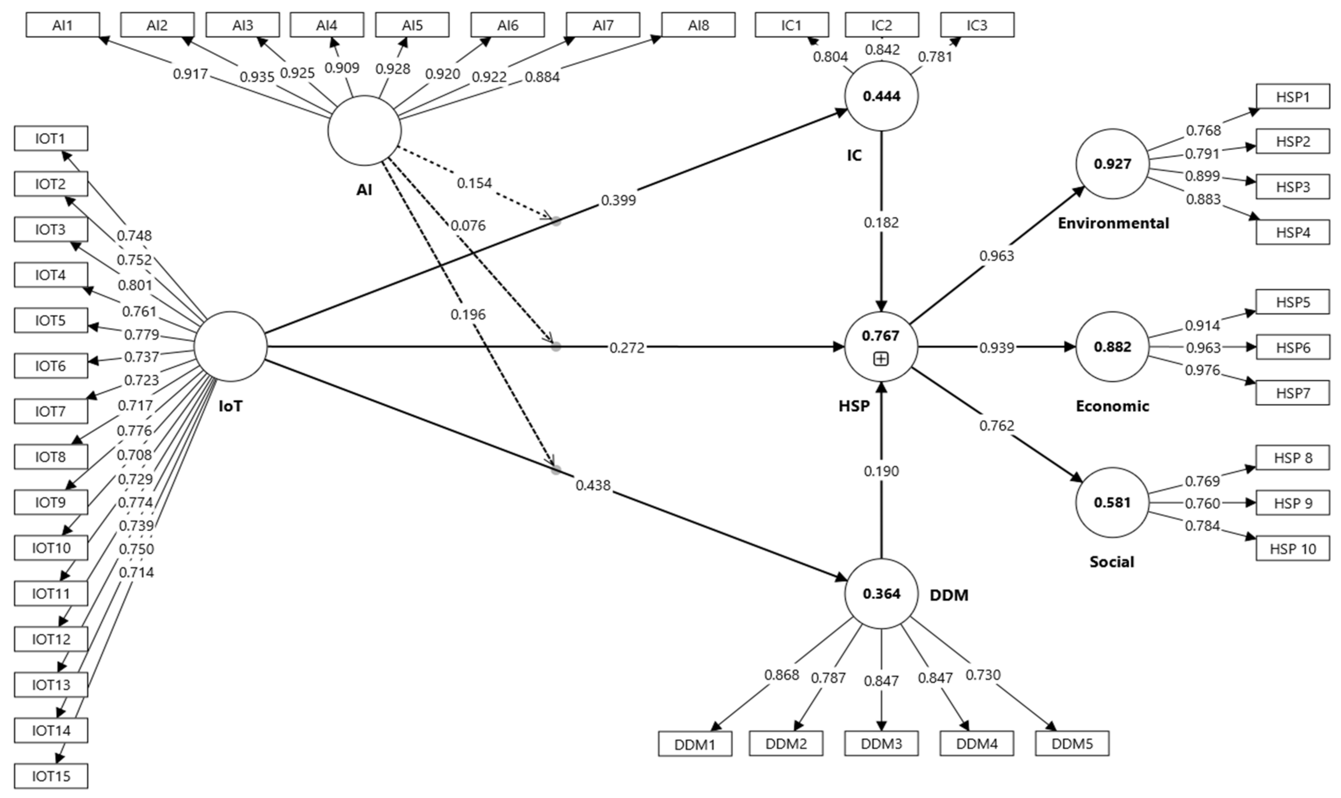
4. Results
4.1. Common Method Bias
4.2. Measurement Model Assessment
4.3. Structural Model Assessment
4.4. Explanatory Power and Predictive Relevance of the Structural Model
5. Discussion and Implications
5.1. Discussion
5.2. Theoretical Implications
5.3. Practical Implications
6. Limitations and Future Research
Funding
Institutional Review Board Statement
Informed Consent Statement
Data Availability Statement
Conflicts of Interest
References
- Abdou, A. H., Hassan, T. H., Salem, A. E., Elsaied, M. A., & Elsaed, A. A. (2022a). Determinants and consequences of green investment in the Saudi Arabian hotel industry. Sustainability, 14, 16905. [Google Scholar] [CrossRef]
- Abdou, A. H., Shehata, H. S., Mahmoud, H. M. E., Albakhit, A. I., & Almakhayitah, M. Y. (2022b). The effect of environmentally sustainable practices on customer citizenship behavior in eco-friendly hotels: Does the green perceived value matter? Sustainability, 14, 7167. [Google Scholar] [CrossRef]
- Agyapong, A., Mensah, H. K., & Ayuuni, A. M. (2018). The moderating role of social network on the relationship between innovative capability and performance in the hotel industry. International Journal of Emerging Markets, 13, 801–823. [Google Scholar] [CrossRef]
- Al Aqad, M. H., Sorayyaei Azar, A., Albattat, A., & Singh, A. (2025). Ai-powered hospitality in the metaverse: Data-driven insights for enhanced guest satisfaction. In Navigating AI and the metaverse in scientific research (pp. 435–448). IGI Global Scientific Publishing. [Google Scholar]
- Ali, A. S., Abdelmoez, M. N., Heshmat, M., & Ibrahim, K. (2022). A solution for water management and leakage detection problems using IoTs based approach. Internet of Things, 18, 100504. [Google Scholar] [CrossRef]
- Al-Okbi, N. K., Khodadadi, N., Kumar, M., Şahin, C. B., Khishe, M., Raza, A., Thanh, H. V., Smera, A., Gandomi, A. H., & Abualigah, L. (2025). The intersection of AI and the Internet of Things (IoT): Transforming data into intelligence. In A to Z of deep learning and AI (1st ed., pp. 149–155). CRC Press. [Google Scholar]
- Al-Romeedy, B. S., & Alharethi, T. (2024). Reimagining sustainability: The power of AI and intellectual capital in shaping the future of tourism and hospitality organizations. Journal of Open Innovation: Technology, Market, and Complexity, 10, 100417. [Google Scholar] [CrossRef]
- Ashaari, M. A., Singh, K. S. D., Abbasi, G. A., Amran, A., & Liebana-Cabanillas, F. J. (2021). Big data analytics capability for improved performance of higher education institutions in the Era of IR 4.0: A multi-analytical SEM & ANN perspective. Technological Forecasting and Social Change, 173, 121119. [Google Scholar] [CrossRef]
- Aslam, F., Aimin, W., Li, M., & Rehman, K. U. (2020). Innovation in the era of IoT and industry 5.0: Absolute Innovation Management (AIM) Framework. Information, 11, 124. [Google Scholar] [CrossRef]
- Awan, U., Shamim, S., Khan, Z., Zia, N. U., Shariq, S. M., & Khan, M. N. (2021). Big data analytics capability and decision-making: The role of data-driven insight on circular economy performance. Technological Forecasting and Social Change, 168, 120766. [Google Scholar] [CrossRef]
- Aziz, N. A., Al Mamun, A., Reza, M. N. H., & Naznen, F. (2024). The impact of big data analytics on innovation capability and sustainability performance of hotels: Evidence from an emerging economy. Journal of Enterprise Information Management, 37, 1044–1068. [Google Scholar] [CrossRef]
- Barney, J. (1991). Firm resources and sustained competitive advantage. Journal of Management, 17, 99–120. [Google Scholar] [CrossRef]
- Becker, J., Cheah, J., Gholamzade, R., Ringle, C. M., & Sarstedt, M. (2023). PLS-SEM’s most wanted guidance. International Journal of Contemporary Hospitality Management, 35, 321–346. [Google Scholar] [CrossRef]
- Bibri, S. E., Alexandre, A., Sharifi, A., & Krogstie, J. (2023). Environmentally sustainable smart cities and their converging AI, IoT, and big data technologies and solutions: An integrated approach to an extensive literature review. Energy Informatics, 6, 1–39. [Google Scholar] [CrossRef] [PubMed]
- Boomsma, A. (1982). The robustness of LISREL against small sample sizes in factor analysis models. Systems Under Indirect Observation: Causality, Structure, Prediction, 1, 149–173. [Google Scholar]
- Budijono, K., Hariyanto, M., Adnan, A. M., & Rosman, D. (2024, May 23–24). The impact of robotic, artificial intelligence, and service automation adoption on job security perception and work performance in hospitality sector. 2024 9th International Conference on Business and Industrial Research (ICBIR), Bangkok, Thailand. [Google Scholar]
- Car, T., Stifanich, L. P., & Šimunić, M. (2019). Internet of Things (IoT) in tourism and hospitality: Opportunities and challenges (pp. 163–175). University of Rijeka, Faculty of Tourism & Hospitality Management. [Google Scholar]
- Chandran, V., Ahmed, T., Jebli, F., Josiassen, A., & Lang, E. (2024). Developing innovation capability in the hotel industry, who and what is important? A mixed methods approach. Tourism Economics: The Business and Finance of Tourism and Recreation, 30, 728–748. [Google Scholar] [CrossRef]
- Chang, K. A., Norazlin, A. A., Lim, J. P., & Zaidi, Z. M. (2025). Adopting circular food practices in Malaysian hotels: The influence of isomorphic pressures and environmental beliefs. International Journal of Hospitality Management, 127, 104113. [Google Scholar] [CrossRef]
- Chatterjee, S., Chaudhuri, R., Vrontis, D., & Thrassou, A. (2023). Impacts of big data analytics adoption on firm sustainability performance. Qualitative Research in Financial Markets, 15, 589–607. [Google Scholar] [CrossRef]
- Chaudhuri, R., Chatterjee, S., Mariani, M. M., & Wamba, S. F. (2024). Assessing the influence of emerging technologies on organizational data driven culture and innovation capabilities: A sustainability performance perspective. Technological Forecasting and Social Change, 200, 123165. [Google Scholar] [CrossRef]
- Chen, M., Jiang, Z., Xu, Z., Shi, A., Gu, M., & Li, Y. (2022). Overviews of internet of things applications in China’s hospitality industry. Processes, 10, 1256. [Google Scholar] [CrossRef]
- Chung, K. C., & Tan, P. J. B. (2025). Artificial intelligence and internet of things to improve smart hospitality services. Internet of Things, 31, 101544. [Google Scholar] [CrossRef]
- Cohen, J. (1988). Statistical power analysis for the behavioral sciences (2nd ed.). Psychology Press. [Google Scholar]
- de Waal Malefyt, T. (2025). “Hacking the senses” to mitigate hotel food waste. The Senses and Society, 20, 188–196. [Google Scholar] [CrossRef]
- Domínguez-Cid, S., Ropero, J., Barbancho, J., Lora, P., Cortes, J., & Leon, C. (2022). Cyber-physical system for predictive maintenance in HVAC installations in hotels (pp. 1–8). IEEE. [Google Scholar]
- Elkhwesky, Z., & Elkhwesky, E. F. Y. (2023). A systematic and critical review of Internet of Things in contemporary hospitality: A roadmap and avenues for future research. International Journal of Contemporary Hospitality Management, 35, 533–562. [Google Scholar] [CrossRef]
- El Shafeey, T., & Trott, P. (2014). Resource-based competition: Three schools of thought and thirteen criticisms. European Business Review, 26, 122–148. [Google Scholar] [CrossRef]
- Ferreira, V. B. (2023). The impact of IoT-enabled energy management systems on hotel operating costs and sustainability out-comes. ProQuest. [Google Scholar]
- Filimonau, V., Ashton, M., Derqui, B., & Hernandez-Maskivker, G. (2025). Exploring how Artificial Intelligence (AI) can enable sustainability in the hospitality industry. Sustainable Development, 1–21. [Google Scholar] [CrossRef]
- Gajić, T., Petrović, M. D., Pešić, A. M., Conić, M., & Gligorijević, N. (2024). Innovative approaches in hotel management: Integrating Artificial Intelligence (AI) and the Internet of Things (IoT) to enhance operational efficiency and sustainability. Sustainability, 16, 7279. [Google Scholar] [CrossRef]
- Gandhi, P., & Kumar, R. (2024). Artificial Intelligence of Things (AIoT) for Intelligent Data Design. In Reshaping intelligent business and industry (pp. 507–517). John Wiley & Sons, Inc. [Google Scholar]
- Grissemann, U., Plank, A., & Brunner-Sperdin, A. (2013). Enhancing business performance of hotels: The role of innovation and customer orientation. International Journal of Hospitality Management, 33, 347–356. [Google Scholar] [CrossRef]
- Hair, J. F., Risher, J. J., Sarstedt, M., & Ringle, C. M. (2019). When to use and how to report the results of PLS-SEM. European Business Review, 31, 2–24. [Google Scholar] [CrossRef]
- Hassan, S. A. Z., & Eassa, A. M. (2025). SHMIS: An integrated IoT context awareness framework for hotel management to enhance guest experience and operational efficiency. Information Technology & Tourism, 27, 579–612. [Google Scholar] [CrossRef]
- Henseler, J., Ringle, C. M., & Sarstedt, M. (2015). A new criterion for assessing discriminant validity in variance-based structural equation modeling. Journal of the Academy of Marketing Science, 43, 115–135. [Google Scholar] [CrossRef]
- Hernández-Perlines, F., Ariza-Montes, A., Han, H., & Law, R. (2019). Innovative capacity, quality certification and performance in the hotel sector. International Journal of Hospitality Management, 82, 220–230. [Google Scholar] [CrossRef]
- Hindle, G. A., & Vidgen, R. (2018). Developing a business analytics methodology: A case study in the foodbank sector. European Journal of Operational Research, 268, 836–851. [Google Scholar] [CrossRef]
- Horng, J., Liu, C. S., Chou, S., Tsai, C., & Hu, D. (2018). Developing a sustainable service innovation framework for the hospitality industry. International Journal of Contemporary Hospitality Management, 30, 455–474. [Google Scholar] [CrossRef]
- Hu, M. (2025). Internet of Things and big data in the hospitality industry: Current state and future prospects. In Handbook on big data marketing and management in tourism and hospitality (pp. 194–212). Edward Elgar. [Google Scholar]
- Huang, J., Irfan, M., Fatima, S. S., & Shahid, R. M. (2023). The role of lean six sigma in driving sustainable manufacturing practices: An analysis of the relationship between lean six sigma principles, data-driven decision making, and environmental performance. Frontiers in Environmental Science, 11, 1184488. [Google Scholar] [CrossRef]
- Jabeen, F., Al Zaidi, S., & Al Dhaheri, M. H. (2022). Automation and artificial intelligence in hospitality and tourism. Tourism Review, 77, 1043–1061. [Google Scholar] [CrossRef]
- Jonathan, J. (2025). The transformation of the hospitality industry in facing the digital technology era: Opportunities, challenges, and innovations. AIRA (Artificial Intelligence Research and Applied Learning), 4, 79–95. [Google Scholar]
- Kalsi, N., Carroll, F., Minor, K., & Platts, J. (2023). IoT in Practice: Investigating the Benefits and Challenges of IoT Adoption for the Sustainability of the Hospitality Sector. In CS & IT Conference Proceedings (Vol. 13, No. 13). AIRCC Publishing Corporation. [Google Scholar]
- Kalsi, N., Carroll, F., Minor, K., & Platts, J. (2025). Optimising Hotel Sustainability Through Smart Technology: A User-Centred Approach to Measuring Water Usage via IoT Sensors in Housekeeping Operations. Journal of Smart Tourism, 5, 108–120. [Google Scholar] [CrossRef]
- Kalsoom, T., Ahmed, S., Rafi-Ul-Shan, P. M., Azmat, M., Akhtar, P., Pervez, Z., Imran, M. A., & Ur-Rehman, M. (2021). Impact of IoT on manufacturing industry 4.0: A New Triangular Systematic Review. Sustainability, 13, 12506. [Google Scholar] [CrossRef]
- Kang, J., Shin, H., & Kang, C. (2024). Hospitality labor leakage and dynamic turnover behaviors in the age of artificial intelligence and robotics. Journal of Hospitality and Tourism Technology, 15, 916–933. [Google Scholar] [CrossRef]
- Kavitha, D., & Chinnasamy, A. (2021, December 1–2). AI Integration in data driven decision making for resource management in Internet of Things (IoT): A Survey. 2021 10th International Conference on Internet of Everything, Microwave Engineering, Communication and Networks (IEMECON) (pp. 1–5), Jaipur, India. [Google Scholar]
- Khatua, P. K., Ramachandaramurthy, V. K., Kasinathan, P., Yong, J. Y., Pasupuleti, J., & Rajagopalan, A. (2020). Application and assessment of internet of things toward the sustainability of energy systems: Challenges and issues. Sustainable Cities and Society, 53, 101957. [Google Scholar] [CrossRef]
- Kock, N. (2015). Common method bias in PLS-SEM. International Journal of e-Collaboration, 11, 1–10. [Google Scholar] [CrossRef]
- Kumar, K., Kumar, V., & Seema. (2023, November 15–17). Integration of artificial intelligence and machine learning for internet of things. 2023 International Conference on Sustainable Communication Networks and Application (ICSCNA) (pp. 491–497), Theni, India. [Google Scholar]
- Li, C., Wang, J., Wang, S., & Zhang, Y. (2024). A review of IoT applications in healthcare. Neurocomputing, 565, 127017. [Google Scholar] [CrossRef]
- Li, Q., Koo, C., Lu, L., & Han, J. (2020). A real-time management system for the indoor environmental quality and energy efficiency in a hotel guestroom. International Journal of RF Technologies, 11, 109–125. [Google Scholar] [CrossRef]
- Limna, P. (2023). Artificial Intelligence (AI) in the hospitality industry: A review article. International Journal of Computing Sciences Research, 7, 1306–1317. [Google Scholar] [CrossRef]
- Lin, Y., & Wu, L. (2014). Exploring the role of dynamic capabilities in firm performance under the resource-based view framework. Journal of Business Research, 67, 407–413. [Google Scholar] [CrossRef]
- Lindell, M. K., & Whitney, D. J. (2001). Accounting for common method variance in cross-sectional research designs. Journal of Applied Psychology, 86, 114–121. [Google Scholar] [CrossRef] [PubMed]
- Liu, S. Q., Bilgihan, A., & Kandampully, J. (2025). The intersection of technology, sustainability and consumer experiences in hospitality and tourism for new horizons. Journal of Hospitality and Tourism Horizons, 1, 87–109. [Google Scholar] [CrossRef]
- Malik, S. (2024). Data-driven decision-making: Leveraging the IoT for real-time sustainability in organizational behavior. Sustainability, 16, 6302. [Google Scholar] [CrossRef]
- Mansoor, M., Jam, F. A., & Khan, T. I. (2025). Fostering eco-friendly behaviors in hospitality: Engaging customers through green practices, social influence, and personal dynamics. International Journal of Contemporary Hospitality Management, 37, 1804–1826. [Google Scholar] [CrossRef]
- Mariani, M., & Baggio, R. (2022). Big data and analytics in hospitality and tourism: A systematic literature re-view. International Journal of Contemporary Hospitality Management, 34, 231–278. [Google Scholar] [CrossRef]
- Mercan, S., Cain, L., Akkaya, K., Cebe, M., Uluagac, S., Alonso, M., & Cobanoglu, C. (2021). Improving the service industry with hyper-connectivity: IoT in hospitality. International Journal of Contemporary Hospitality Management, 33, 243–262. [Google Scholar] [CrossRef]
- Nadkarni, S., Kriechbaumer, F., Rothenberger, M., & Christodoulidou, N. (2020). The path to the Hotel of Things: Internet of Things and Big Data converging in hospitality. Journal of Hospitality and Tourism Technology, 11, 93–107. [Google Scholar] [CrossRef]
- Nancarrow, C., Brace, I., & Wright, L. T. (2001). “Tell me lies, tell me sweet little lies”: Dealing with socially desirable responses in market research. The Marketing Review, 2, 55–69. [Google Scholar] [CrossRef]
- Nisar, Q. A., Nasir, N., Jamshed, S., Naz, S., Ali, M., & Ali, S. (2021). Big data management and environmental performance: Role of big data decision-making capabilities and decision-making quality. Journal of Enterprise Information Management, 34, 1061–1096. [Google Scholar] [CrossRef]
- Njoroge, M., Anderson, W., & Mbura, O. (2019). Innovation strategy and economic sustainability in the hospitality industry. The Bottom Line, 32, 253–268. [Google Scholar] [CrossRef]
- Ozen, E., Singh, A., Taneja, S., Rajaram, R., & Davim, J. P. (2024). Automation and Robotics in Resource Recovery and Waste Man-agement: Case Studies and Real-World Applications. In Sustainability, Innovation, and Consumer Preference (pp. 279–306). IGI Global Scientific Publishing. [Google Scholar]
- Pascual-Fernández, P., Santos-Vijande, M. L., López-Sánchez, J. Á., & Molina, A. (2021). Key drivers of innovation capability in hotels: Implications on performance. International Journal of Hospitality Management, 94, 102825. [Google Scholar] [CrossRef]
- Phillips-Wren, G., & Hoskisson, A. (2014). Decision support with big data: A case study in the hospitality industry. In DSS 2.0–supporting decision making with new technologies (pp. 401–413). IOS Press. [Google Scholar]
- Podsakoff, P. M., MacKenzie, S. B., Lee, J., & Podsakoff, N. P. (2003). Common method biases in behavioral research: A critical review of the literature and recommended remedies. Journal of Applied Psychology, 88, 879–903. [Google Scholar] [CrossRef] [PubMed]
- Poullas, M. S., & Kakoulli, E. (2023, June 19–21). IoT for Sustainable Hospitality: A Systematic Review of Opportunities and Challenges for the Hospitality Industry Revolution. 2023 19th International Conference on Distributed Computing in Smart Systems and the Internet of Things (DCOSS-IoT) (pp. 740–747), Pafos, Cyprus. [Google Scholar]
- Rajesh, S., Algani, Y. M. A., Al Ansari, M. S., Balachander, B., Raj, R., Muda, I., Bala, B. K., & Balaji, S. (2022). Detection of features from the internet of things customer attitudes in the hotel industry using a deep neural network model. Measurement: Sensors, 22, 100384. [Google Scholar] [CrossRef]
- Saber, A. F., Helmy, S. H., & Gaber, M. H. A. (2025). The role of internet of things in improving hotel operations in hospitality and tourism services and its impact on customers loyalty. Journal of Tourism, Hotels and Heritage, 10, 102–126. [Google Scholar] [CrossRef]
- Saha, H. N., Auddy, S., Pal, S., Kumar, S., Pandey, S., Singh, R., Singh, A. K., Banerjee, S., Ghosh, D., & Saha, S. (2017, August 16–18). Waste management using Internet of Things (IoT). 2017 8th Annual Industrial Automation and Electromechanical Engineering Conference (IEMECON) (pp. 359–363), Bangkok, Thailand. [Google Scholar]
- Sahoo, S., Kumar, S., Donthu, N., & Singh, A. K. (2024). Artificial intelligence capabilities, open innovation, and business performance—Empirical insights from multinational B2B companies. Industrial Marketing Management, 117, 28–41. [Google Scholar] [CrossRef]
- Salem, I. E., Fathy, E. A., Fouad, A. M., Elbaz, A. M., & Abdien, M. K. (2025). Navigating green innovation via absorptive capacity and the path to sustainable performance in hotels. Journal of Hospitality and Tourism Insights, 8, 2140–2161. [Google Scholar] [CrossRef]
- Shaik, M. (2019). IoT and predictive maintenance in hospitality infrastructure. International Journal of Innovative Research in Engineering & Multidisciplinary Physical Sciences, 7, 1–9. [Google Scholar]
- Shani, S., Majeed, M., Alhassan, S., & Gideon, A. (2023). Internet of Things (IoTs) in the hospitality sector: Challenges and opportunities. In Advances in information communication technology and computing (Vol. 628, pp. 67–81). Springer Nature Singapore. [Google Scholar]
- Sharma, U., & Gupta, D. (2021). Analyzing the applications of internet of things in hotel industry. Journal of Physics. Conference Series, 1969, 12041. [Google Scholar] [CrossRef]
- Shasha, Z. T., & Weideman, M. (2025). The negative aspects of digital transformation adoption in the hotel industry: A comprehensive narrative review of literature. International Journal of Applied Research in Business and Management, 6, 1–31. [Google Scholar] [CrossRef]
- Shkalenko, A. V., & Nazarenko, A. V. (2024). Integration of AI and IoT into corporate social responsibility strategies for financial risk management and sustainable development. Risks, 12, 87. [Google Scholar] [CrossRef]
- Singh, R., Gehlot, A., Akram, S. V., Thakur, A. K., Gupta, L. R., Priyadarshi, N., & Twala, B. (2024). Integration of advanced digital technologies in the hospitality industry: A technological approach towards sustainability. Sustainable Engineering and Innovation, 6, 37–56. [Google Scholar] [CrossRef]
- Stankevičiūtė, Ž. (2024). Data-driven decision making: Application of people analytics in human resource management. In Digital transformation (Vol. 253, pp. 239–262). Springer. [Google Scholar]
- Talukder, M. B., Kumar, S., & Tyagi, P. K. (2024). Innovative approaches to sustainable hospitality: Leveraging AI and technology for energy efficiency, waste reduction, and eco-friendly mobility. In Hotel and travel management in the AI era (pp. 379–400). IGI Global Scientific Publishing. [Google Scholar]
- Tariq, M. U. (2025). Merging artificial intelligence with the internet of things (1st ed.). IGI Global Scientific Publishing. [Google Scholar]
- Teece, D. J., Pisano, G., & Shuen, A. (1997). Dynamic capabilities and strategic management. Strategic Management Journal, 18, 509–533. [Google Scholar] [CrossRef]
- Thakur, N., & Sharma, C. (2026). Employee readiness and challenges in adopting smart technology in hospitality and tourism industry: Evidence from India. In Smart operations and enhancing guest experience in the hospitality industry (pp. 241–270). IGI Global Scientific Publishing. [Google Scholar]
- Vafaei-Zadeh, A., Nikbin, D., Danaraj, T., & Hanifah, H. (2025). Internet of Things adoption and manufacturing firms’ performance: The role of innovation capabilities. Journal of Manufacturing Technology Management, 36, 1215–1241. [Google Scholar] [CrossRef]
- Xu, F., La, L., Zhen, F., Lobsang, T., & Huang, C. (2019). A data-driven approach to guest experiences and satisfaction in sharing. Journal of Travel & Tourism Marketing, 36, 484–496. [Google Scholar] [CrossRef]
- Zahidi, F., Kaluvilla, B. B., & Mulla, T. (2024). Embracing the new era: Artificial intelligence and its multifaceted impact on the hospitality industry. Journal of Open Innovation: Technology, Market, and Complexity, 10, 100390. [Google Scholar] [CrossRef]
- Zrelli, I., & Rejeb, A. (2024). A bibliometric analysis of IoT applications in logistics and supply chain management. Heliyon, 10, e36578. [Google Scholar] [CrossRef]



| Category | Frequency (n = 312) | % |
|---|---|---|
| Gender | ||
| Male | 272 | 87.2 |
| Female | 40 | 12.8 |
| Experience in the current hotel | ||
| 1–5 years | 190 | 60.9 |
| 6–10 years | 54 | 17.3 |
| 11–15 years | 43 | 13.8 |
| More than 15 | 25 | 8.0 |
| Education | ||
| High school/Diploma | 59 | 18.9 |
| Bachelor degree | 221 | 70.8 |
| Postgraduate degree | 32 | 10.3 |
| Position | ||
| GM/Hotel Manager | 25 | 8.0 |
| Assistant GM | 38 | 12.2 |
| Department Director/Executive | 108 | 34.6 |
| Department heads | 76 | 24.4 |
| Assistant Dep. Heads/supervisor | 65 | 20.8 |
| Construct | Item | AI | DDM | Environmental | Economic | Social | IC | IoT |
|---|---|---|---|---|---|---|---|---|
| AI application | AI1 | 0.917 | 0.462 | 0.695 | 0.704 | 0.514 | 0.550 | 0.505 |
| AI2 | 0.935 | 0.380 | 0.668 | 0.688 | 0.491 | 0.508 | 0.471 | |
| AI3 | 0.925 | 0.417 | 0.686 | 0.712 | 0.476 | 0.515 | 0.471 | |
| AI4 | 0.909 | 0.443 | 0.683 | 0.675 | 0.514 | 0.539 | 0.494 | |
| AI5 | 0.928 | 0.366 | 0.643 | 0.662 | 0.467 | 0.502 | 0.445 | |
| AI6 | 0.920 | 0.408 | 0.665 | 0.691 | 0.454 | 0.507 | 0.453 | |
| AI7 | 0.922 | 0.360 | 0.638 | 0.655 | 0.462 | 0.488 | 0.437 | |
| AI8 | 0.884 | 0.382 | 0.612 | 0.650 | 0.429 | 0.469 | 0.430 | |
| Data-driven decision-making | DDM1 | 0.373 | 0.868 | 0.545 | 0.442 | 0.502 | 0.463 | 0.465 |
| DDM2 | 0.391 | 0.787 | 0.460 | 0.362 | 0.491 | 0.547 | 0.403 | |
| DDM3 | 0.350 | 0.847 | 0.505 | 0.412 | 0.482 | 0.436 | 0.447 | |
| DDM4 | 0.371 | 0.847 | 0.562 | 0.455 | 0.489 | 0.509 | 0.430 | |
| DDM5 | 0.312 | 0.730 | 0.504 | 0.466 | 0.461 | 0.405 | 0.427 | |
| Environmental performance | HP1 | 0.466 | 0.576 | 0.768 | 0.533 | 0.551 | 0.627 | 0.482 |
| HP2 | 0.447 | 0.535 | 0.791 | 0.566 | 0.567 | 0.595 | 0.502 | |
| HP3 | 0.736 | 0.515 | 0.899 | 0.869 | 0.526 | 0.497 | 0.507 | |
| HP4 | 0.720 | 0.512 | 0.883 | 0.718 | 0.523 | 0.520 | 0.471 | |
| Economic performance | HP5 | 0.682 | 0.487 | 0.738 | 0.914 | 0.528 | 0.525 | 0.472 |
| HP6 | 0.702 | 0.488 | 0.816 | 0.963 | 0.530 | 0.482 | 0.510 | |
| HP7 | 0.731 | 0.519 | 0.748 | 0.976 | 0.550 | 0.508 | 0.513 | |
| Social performance | HP8 | 0.343 | 0.433 | 0.447 | 0.363 | 0.769 | 0.420 | 0.548 |
| HP9 | 0.358 | 0.430 | 0.436 | 0.443 | 0.760 | 0.428 | 0.601 | |
| HP10 | 0.486 | 0.503 | 0.585 | 0.488 | 0.784 | 0.642 | 0.488 | |
| Innovation capabilities | IC1 | 0.504 | 0.464 | 0.528 | 0.444 | 0.532 | 0.804 | 0.505 |
| IC2 | 0.486 | 0.503 | 0.585 | 0.488 | 0.784 | 0.842 | 0.488 | |
| IC3 | 0.338 | 0.426 | 0.471 | 0.336 | 0.468 | 0.781 | 0.362 | |
| Internet of Things (IoT) | IOT1 | 0.343 | 0.433 | 0.447 | 0.363 | 0.669 | 0.420 | 0.748 |
| IOT2 | 0.411 | 0.452 | 0.485 | 0.402 | 0.602 | 0.481 | 0.752 | |
| IOT3 | 0.358 | 0.430 | 0.436 | 0.443 | 0.760 | 0.428 | 0.801 | |
| IOT4 | 0.469 | 0.363 | 0.464 | 0.427 | 0.562 | 0.451 | 0.761 | |
| IOT5 | 0.352 | 0.399 | 0.416 | 0.435 | 0.719 | 0.390 | 0.779 | |
| IOT6 | 0.449 | 0.334 | 0.455 | 0.398 | 0.541 | 0.441 | 0.737 | |
| IOT7 | 0.332 | 0.419 | 0.429 | 0.345 | 0.639 | 0.407 | 0.723 | |
| IOT8 | 0.383 | 0.442 | 0.458 | 0.373 | 0.552 | 0.462 | 0.717 | |
| IOT9 | 0.338 | 0.391 | 0.410 | 0.410 | 0.694 | 0.384 | 0.776 | |
| IOT10 | 0.303 | 0.399 | 0.414 | 0.330 | 0.625 | 0.385 | 0.708 | |
| IOT11 | 0.378 | 0.434 | 0.445 | 0.367 | 0.564 | 0.450 | 0.729 | |
| IOT12 | 0.333 | 0.405 | 0.411 | 0.412 | 0.714 | 0.419 | 0.774 | |
| IOT13 | 0.464 | 0.337 | 0.439 | 0.405 | 0.536 | 0.424 | 0.739 | |
| IOT14 | 0.331 | 0.383 | 0.391 | 0.402 | 0.691 | 0.360 | 0.750 | |
| IOT15 | 0.436 | 0.326 | 0.425 | 0.368 | 0.527 | 0.434 | 0.714 |
| Construct | DDM | Environmental | Economic | Social | HSP | IC |
|---|---|---|---|---|---|---|
| AI | 1.443 | 1.793 | 1.443 | |||
| DDM | 1.733 | |||||
| HSP | 1.000 | 1.000 | 1.000 | |||
| IC | 1.983 | |||||
| IoT | 1.355 | 1.806 | 1.355 | |||
| AI × IoT | 1.143 | 1.241 | 1.143 |
| First-Order Construct | Second-Order Construct | Items | Factor Loading | VIF | α | CR | AVE |
|---|---|---|---|---|---|---|---|
| Internet of Things | IOT1 | 0.748 *** | 1.105 | 0.944 | 0.950 | 0.559 | |
| IOT2 | 0.752 *** | 1.896 | |||||
| IOT3 | 0.801 *** | 1.711 | |||||
| IOT4 | 0.761 *** | 1.579 | |||||
| IOT5 | 0.779 *** | 2.338 | |||||
| IOT6 | 0.737 *** | 1.406 | |||||
| IOT7 | 0.723 *** | 1.941 | |||||
| IOT8 | 0.717 *** | 1.578 | |||||
| IOT9 | 0.776 *** | 1.855 | |||||
| IOT10 | 0.708 *** | 1.473 | |||||
| IOT11 | 0.729 *** | 2.110 | |||||
| IOT12 | 0.774 *** | 1.441 | |||||
| IOT13 | 0.739 *** | 1.706 | |||||
| IOT14 | 0.750 *** | 1.332 | |||||
| IOT15 | 0.714 *** | 1.302 | |||||
| Data-driven decision-making | DDM1 | 0.868 *** | 1.875 | 0.874 | 0.909 | 0.668 | |
| DDM2 | 0.787 *** | 1.624 | |||||
| DDM3 | 0.847 *** | 1.227 | |||||
| DDM4 | 0.847 *** | 1.458 | |||||
| DDM5 | 0.730 *** | 1.114 | |||||
| Innovation capability | IC1 | 0.804 *** | 1.397 | 0.739 | 0.851 | 0.655 | |
| IC2 | 0.842 *** | 1.511 | |||||
| IC3 | 0.781 *** | 1.678 | |||||
| Environmental performance | HSP1 | 0.768 *** | 1.448 | 0.857 | 0.903 | 0.701 | |
| HSP2 | 0.791 *** | 1.593 | |||||
| HSP3 | 0.899 *** | 1.346 | |||||
| HSP4 | 0.883 *** | 1.239 | |||||
| Economic performance | HSP5 | 0.914 *** | 1.758 | 0.947 | 0.966 | 0.905 | |
| HSP6 | 0.963 *** | 1.299 | |||||
| HSP7 | 0.976 *** | 1.887 | |||||
| Social performance | HSP8 | 0.769 *** | 2.111 | 0.785 | 0.815 | 0.594 | |
| HSP9 | 0.760 *** | 2.421 | |||||
| HSP10 | 0.784 *** | 1.909 | |||||
| Hotel Sustainable Performance | Environmental performance | 0.963 *** | 2.211 | 0.921 | 0.936 | 0.602 | |
| Economic performance | 0.939 *** | 2.412 | |||||
| Social performance | 0.762 *** | 1.975 | |||||
| AI application | AI1 | 0.917 *** | 1.392 | 0.937 | 0.977 | 0.842 | |
| AI2 | 0.935 *** | 1.312 | |||||
| AI3 | 0.925 *** | 2.548 | |||||
| AI4 | 0.909 *** | 1.453 | |||||
| AI5 | 0.928 *** | 2.848 | |||||
| AI6 | 0.920 *** | 1.789 | |||||
| AI7 | 0.922 *** | 2.695 | |||||
| AI8 | 0.884 *** | 2.474 |
| Constructs | AI | DDM | HSP | IC | IoT | AI × IoT |
|---|---|---|---|---|---|---|
| AI | ||||||
| DDM | 0.476 | |||||
| HSP | 0.782 | 0.728 | ||||
| IC | 0.642 | 0.714 | 0.849 | |||
| IoT | 0.528 | 0.584 | 0.770 | 0.666 | ||
| AI × IoT | 0.349 | 0.011 | 0.177 | 0.125 | 0.256 |
| Paths | Path Coefficient | t-Values | p-Values | f2 | 2.5% | 97.5% | Remarks |
|---|---|---|---|---|---|---|---|
| Direct paths | |||||||
| IoT -> HSP | 0.272 | 6.797 | 0.000 | 0.176 | 0.195 | 0.352 | Accepted |
| IoT -> DDM | 0.438 | 9.006 | 0.000 | 0.222 | 0.342 | 0.534 | Accepted |
| IoT -> IC | 0.399 | 7.806 | 0.000 | 0.211 | 0.301 | 0.500 | Accepted |
| DDM -> HSP | 0.190 | 4.029 | 0.000 | 0.089 | 0.099 | 0.287 | Accepted |
| IC -> HSP | 0.182 | 3.567 | 0.000 | 0.072 | 0.079 | 0.278 | Accepted |
| Mediation paths | |||||||
| IoT -> DDM -> HSP | 0.083 | 3.387 | 0.001 | 0.040 | 0.137 | Accepted | |
| IoT -> IC -> HSP | 0.073 | 3.393 | 0.001 | 0.032 | 0.115 | Accepted | |
| Moderation paths | |||||||
| AI × IoT -> HSP | 0.076 | 2.436 | 0.015 | 0.024 | 0.016 | 0.136 | Accepted |
| AI × IoT -> DDM | 0.196 | 5.406 | 0.000 | 0.065 | 0.128 | 0.270 | Accepted |
| AI × IoT -> IC | 0.154 | 3.579 | 0.000 | 0.046 | 0.069 | 0.237 | Accepted |
| Constructs | R2 | Q2predict |
|---|---|---|
| Innovation capability | 0.444 | 0.423 |
| Data-driven decision-making | 0.364 | 0.342 |
| Hotel sustainable performance | 0.767 | 0.701 |
Disclaimer/Publisher’s Note: The statements, opinions and data contained in all publications are solely those of the individual author(s) and contributor(s) and not of MDPI and/or the editor(s). MDPI and/or the editor(s) disclaim responsibility for any injury to people or property resulting from any ideas, methods, instructions or products referred to in the content. |
© 2025 by the author. Licensee MDPI, Basel, Switzerland. This article is an open access article distributed under the terms and conditions of the Creative Commons Attribution (CC BY) license (https://creativecommons.org/licenses/by/4.0/).
Share and Cite
Abdou, A.H. Smarter Technologies, Innovation, and Managerial Capabilities Driving Hotel Sustainability: The Integration of Resource-Based View and Dynamic Capabilities Perspective. Tour. Hosp. 2025, 6, 252. https://doi.org/10.3390/tourhosp6050252
Abdou AH. Smarter Technologies, Innovation, and Managerial Capabilities Driving Hotel Sustainability: The Integration of Resource-Based View and Dynamic Capabilities Perspective. Tourism and Hospitality. 2025; 6(5):252. https://doi.org/10.3390/tourhosp6050252
Chicago/Turabian StyleAbdou, Ahmed Hassan. 2025. "Smarter Technologies, Innovation, and Managerial Capabilities Driving Hotel Sustainability: The Integration of Resource-Based View and Dynamic Capabilities Perspective" Tourism and Hospitality 6, no. 5: 252. https://doi.org/10.3390/tourhosp6050252
APA StyleAbdou, A. H. (2025). Smarter Technologies, Innovation, and Managerial Capabilities Driving Hotel Sustainability: The Integration of Resource-Based View and Dynamic Capabilities Perspective. Tourism and Hospitality, 6(5), 252. https://doi.org/10.3390/tourhosp6050252
