Next Article in Journal
Advancing Self-Social Engineering in Tourism-Related Environmental Management: Integrating Environmental Psychology, Planned Behavior, and Norm Activation Theories
Next Article in Special Issue
Knowledge, Attitudes, and Practices (KAP) Towards Climate Change Among Tourists: A Systematic Review
Previous Article in Journal
Digitalisation of the Tourism Industry and Self-Employment: Challenges of the Gig-Economy
Previous Article in Special Issue
Resilience Components in Mexican Whale-Watching Regulation
 
 
Font Type:
Arial Georgia Verdana
Font Size:
Aa Aa Aa
Line Spacing:
Column Width:
Background:
Article

Multi-Stakeholder Analysis in Building Tourism Resilience: Collaborative Governance Implementation in the Majapahit House Heritage Area, Indonesia

by
Muhammad Roisul Basyar
1,2,*,
Antun Mardiyanta
3 and
Erna Setijaningrum
3
1
Department of Public Administration, Universitas 17 Agustus 1945, Surabaya 60118, Indonesia
2
Doctoral Program in Social Sciences, Universitas Airlangga, Surabaya 60115, Indonesia
3
Department of Public Administration, Universitas Airlangga, Surabaya 60115, Indonesia
*
Author to whom correspondence should be addressed.
Tour. Hosp. 2025, 6(1), 5; https://doi.org/10.3390/tourhosp6010005
Submission received: 9 November 2024 / Revised: 7 December 2024 / Accepted: 30 December 2024 / Published: 4 January 2025

Abstract

The Majapahit House heritage area in Trowulan, Indonesia, represents a significant initiative where local communities, government agencies, and cultural organizations collaborate to preserve traditional architecture while developing cultural tourism. This study examines how these stakeholders interact in implementing heritage tourism governance, focusing on the challenges of coordinating preservation efforts with development objectives. Through semi-structured interviews with key stakeholders and field observations, we analyze how different actors influence program implementation and outcomes. Our analysis employs interest–influence matrices to identify how stakeholders’ varying capabilities affect program success, while actor linkage analysis reveals specific patterns of collaboration and conflict in governance processes. Findings demonstrate how implementation success varies across villages based on local leadership effectiveness, resource coordination, and community engagement levels. This study reveals that successful heritage tourism development requires balancing provincial directives with community initiatives, particularly in aligning preservation requirements with local development needs. This research advances understanding of stakeholder dynamics in heritage tourism by providing a framework for analyzing collaborative governance in cultural contexts while offering practical insights for improving stakeholder coordination. Recommendations focus on strengthening institutional frameworks and enhancing coordination mechanisms between government agencies and community organizations.

1. Introduction

The governance of cultural heritage tourism requires sophisticated approaches to address complex challenges in sustainable development. While existing research has examined various aspects of heritage tourism management, there remains a critical gap in understanding how collaborative governance mechanisms function in complex cultural contexts, particularly in developing countries. This knowledge gap is especially evident in understanding how multiple stakeholders navigate competing interests and objectives in heritage tourism development. This study addresses these gaps by analyzing stakeholder dynamics and governance challenges in the Majapahit House heritage program in Indonesia.
The Majapahit House heritage area in Trowulan presents unique governance challenges where multiple stakeholders interact across different administrative levels. Initial field observations reveal significant implementation tensions: conflicts over resource allocation between provincial and local governments, divergent objectives between preservation advocates and tourism developers, and varying levels of community engagement across villages. These challenges exemplify what Bianchi et al. (2021) describe as “wicked problems” in public service delivery—issues requiring coordinated responses across multiple sectors and governance levels.
These “wicked problems” manifest distinctively in the Indonesian cultural heritage context, particularly in the Majapahit House program where traditional governance structures intersect with modern tourism development needs. While Bianchi et al. (2021) framework helps explain the fundamental complexity of these challenges, the Indonesian case reveals additional layers of difficulty in harmonizing preservation imperatives with economic development goals. The program’s experience demonstrates how traditional administrative boundaries and cultural preservation mandates can create unique implementation challenges in the context of developing countries.
The integration of multiple governance levels adds another dimension to these challenges, particularly in coordinating between provincial, district, and village administrations. This multi-level structure amplifies the complexity of resource allocation and policy implementation, creating situations where traditional governance approaches often prove insufficient. The interplay between formal administrative structures and informal cultural networks further complicates the coordination process, requiring innovative approaches to stakeholder engagement and resource management.
These governance challenges highlight the critical need for adaptive and resilient management systems in heritage tourism development. The varying success rates across different villages in the Majapahit House program demonstrate how local contexts and governance capacities can significantly influence program outcomes. This situation underscores the importance of developing flexible yet robust governance mechanisms that can accommodate both administrative requirements and local cultural dynamics.
Building tourism resilience through effective governance is crucial for heritage destinations. Romão (2020) argues that tourism’s contribution to local development depends on stakeholder collaboration and adaptive governance mechanisms. Our research examines how different stakeholders influence development processes and how their interactions affect program outcomes. This analysis aligns with Watson and Deller’s (2022) finding that effective regional tourism governance can protect against external shocks, while adding new insights about stakeholder dynamics in cultural heritage contexts.
The implementation of collaborative governance in Majapahit House reveals significant variations across participating villages, providing critical insights about governance effectiveness. While some villages have successfully developed sustainable tourism activities through strong stakeholder coordination, others struggle with resource management and community engagement. These variations raise important questions about the factors enabling or hindering effective collaborative governance in heritage tourism development, particularly regarding institutional frameworks, leadership capacity, and community participation mechanisms.
This study makes three distinct contributions to heritage tourism governance research. First, it provides empirical evidence of how collaborative governance mechanisms function in Asian cultural contexts, addressing a significant gap in the literature. Second, it develops a framework for analyzing stakeholder dynamics in heritage tourism development that is particularly relevant for developing countries. Third, it offers practical insights for improving multi-stakeholder coordination in cultural heritage management, with implications for policy development and implementation.
Through systematic stakeholder analysis and an examination of governance patterns, this research investigates the complex interplay between formal institutional structures and informal stakeholder networks in heritage tourism development. The findings advance both the theoretical understanding of collaborative governance and practical approaches to stakeholder management in cultural heritage tourism, while providing valuable lessons for similar initiatives in other developing countries.
This research aims to advance understanding of collaborative governance in heritage tourism through three key objectives: (1) to analyze how different stakeholders collaborate and compete in implementing cultural preservation and tourism development programs; (2) to identify patterns of successful collaboration and barriers to effective implementation across different village contexts; and (3) to develop evidence-based recommendations for strengthening institutional frameworks and enhancing coordination between government agencies and community organizations in cultural heritage tourism development.

2. Literature Review

2.1. Collaborative Governance in Cultural Heritage Tourism

The management of cultural heritage tourism sites increasingly demands sophisticated governance approaches that can address complex challenges while ensuring sustainable development. Ansell and Gash conceptualize collaborative governance as a structured arrangement where public agencies actively engage non-state stakeholders in formal, consensus-oriented decision-making processes (Ansell & Gash, 2018). This framework becomes particularly relevant in cultural heritage tourism, where the delicate balance between preservation and development necessitates coordinated action among diverse stakeholders (Timothy & Boyd, 2006).
Recent empirical studies have demonstrated the transformative potential of collaborative governance in heritage tourism management. Research by Aas highlights how power-sharing mechanisms between government agencies and local communities can lead to more sustainable tourism outcomes (Aas et al., 2005). Their findings suggest that when local communities are given meaningful roles in decision-making processes, both tourism development and heritage preservation objectives are more likely to be achieved. Building on this, Jamal and Dredge emphasize the critical role of trust-building in maintaining long-term collaboration among stakeholders (Jamal & Dredge, 2014). Their research reveals that successful heritage tourism initiatives often depend on establishing mutual trust through transparent communication and consistent engagement practices.
However, implementing collaborative governance in heritage tourism contexts presents significant challenges. Schönherr identifies three primary obstacles that often hinder effective collaboration. First, institutional fragmentation frequently leads to coordination difficulties and policy inconsistencies. Second, conflicting stakeholder interests can create tensions between preservation goals and development objectives. Third, resource allocation issues often complicate the implementation of collaborative initiatives, particularly in developing regions where resources are limited (Schönherr et al., 2023). These challenges underscore the need for carefully designed governance mechanisms that can address multiple stakeholder needs while maintaining a focus on long-term sustainability.

2.2. Stakeholder Analysis in Tourism Development

The complexity of heritage tourism development necessitates sophisticated approaches to understanding and managing stakeholder relationships. The stakeholder analysis framework has emerged as a valuable tool for mapping and analyzing the intricate web of relationships in heritage tourism contexts. The interest–influence matrix provides a systematic method for categorizing stakeholders and understanding their potential roles in tourism development initiatives (Reed et al., 2009).
Recent research has expanded our understanding of stakeholder dynamics in heritage tourism contexts. Dimitrovski emphasizes the importance of identifying both direct and indirect stakeholders in tourism development projects (Dimitrovski et al., 2021). Their research demonstrates that overlooking indirect stakeholders can lead to unexpected challenges and resistance during implementation phases. Building on this, Li proposes refined methods for measuring stakeholder influence and interest, incorporating both quantitative metrics and qualitative assessments to create more nuanced stakeholder profiles (Li et al., 2020).
The management of stakeholder relationships has emerged as a critical factor in successful heritage tourism development. Iazzi presents evidence that structured stakeholder engagement strategies can significantly improve project outcomes. Their research shows that regular stakeholder mapping and relationship assessment can help identify potential conflicts early and enable proactive management approaches (Iazzi et al., 2020). This is particularly relevant in heritage contexts where stakeholder interests often evolve over time as tourism development progresses.

2.3. Building Tourism Resilience Through Heritage Management

Tourism resilience has become increasingly crucial in heritage site management, particularly in the face of changing visitor preferences and external disruptions. Romão conceptualizes tourism resilience as a destination’s capacity to adapt to changes while maintaining its core functions and cultural integrity (Romão, 2020). This perspective emphasizes the need for balanced approaches that consider economic, social, and cultural dimensions of resilience.
Recent research has identified several key mechanisms for building tourism resilience in heritage contexts. Farsari demonstrates how adaptive capacity development can enhance a destination’s ability to respond to challenges while preserving its cultural authenticity (Farsari, 2023). Their findings suggest that successful heritage destinations often combine traditional preservation practices with innovative management approaches. Watson and Deller further emphasize the importance of stakeholder collaboration mechanisms in building resilience, showing how strong partnerships between public, private, and community actors can create more robust tourism systems (Watson & Deller, 2022).

2.4. Community-Based Tourism in Heritage Areas

Community-based tourism (CBT) has emerged as a fundamental approach to sustainable heritage management, particularly in culturally rich destinations. Mokoena demonstrates through extensive case studies how successful CBT initiatives depend on meaningful local participation in decision-making processes (Mokoena, 2020). Their research reveals that when communities are genuinely empowered in tourism development, both economic benefits and cultural preservation objectives are more likely to be achieved.
The relationship between CBT and heritage preservation has been further illuminated by recent research. Ma provides compelling evidence that well-designed CBT programs can simultaneously strengthen cultural identity, generate sustainable income streams, and preserve traditional practices (Ma et al., 2021). Their study of multiple heritage sites shows how community involvement in tourism management often leads to enhanced cultural awareness and pride among local residents, creating a positive feedback loop that supports both tourism development and heritage preservation.

2.5. Research Gap and Theoretical Framework

Despite the rich body of literature on heritage tourism management, significant gaps remain in our understanding of how collaborative governance mechanisms function in specific cultural contexts, particularly in Indonesia. While existing research provides valuable insights into individual aspects of heritage tourism management, there is limited understanding of how various elements interact in complex cultural settings. The current literature has primarily focused on Western contexts of collaborative governance, leaving a notable gap in our understanding of how these principles apply in Asian cultural contexts.
This research addresses these gaps by integrating multiple theoretical perspectives into a comprehensive framework for analyzing heritage tourism governance. By combining Ansell and Gash’s collaborative governance model with Reed’s stakeholder analysis framework and Romão’s tourism resilience theory (Ansell & Gash, 2018; Reed et al., 2009; Romão, 2020), this study creates a unique analytical lens for examining heritage tourism management in Indonesia. This integrated approach enables a deeper understanding of how multiple stakeholders interact in building tourism resilience while preserving cultural heritage.
The theoretical framework developed for this study specifically addresses the complexities of heritage tourism management in Indonesia by incorporating local cultural contexts and governance structures. This approach allows for a more nuanced analysis of how collaborative governance mechanisms can be effectively implemented in heritage tourism contexts while considering local cultural norms and institutional arrangements. Through this integrated theoretical framework, this study aims to contribute both to academic understanding and the practical implementation of collaborative governance in heritage tourism management.

3. Materials and Methods

This research employs a collective case study approach rather than a single case study to examine collaborative governance implementation in the Majapahit House heritage area. As Yin notes, “multiple case studies can yield more compelling and robust findings compared to single case designs, particularly when examining complex social phenomena (Yin, 2018)”. The collective case study design was chosen for three key reasons. First, tourism governance in Trowulan involves multiple interconnected villages, each with distinct implementation dynamics. While a single case study could provide depth in one location, examining six villages enables a comparative analysis of success factors and barriers across different contexts. Second, the Majapahit House program spans multiple administrative areas with varying levels of tourism development and heritage preservation activities. A collective approach allows the examination of how governance mechanisms function across these different settings. Third, stakeholder relationships and program implementation vary significantly between villages. Studying multiple sites provides richer insights into governance patterns than would be possible from a single location.
The data collection process involved three primary methods: in-depth interviews, participatory observation, and document analysis. Ten key informants were selected through purposive sampling, representing diverse stakeholder groups including government officials, community representatives, and NGO members. The sample size of ten key informants aligns with similar qualitative research in heritage tourism governance, such as the studies by Li et al. (2020) and Romão (2020), where sample sizes between 8–12 participants were found sufficient for reaching theoretical saturation in stakeholder analysis. This sample size proved sufficient to reach data saturation while ensuring comprehensive coverage of different perspectives. The government officials included representatives from the Mojokerto Tourism Office, Public Works Department, and Cultural Heritage Protection Office, while community representatives comprised leaders of tourism awareness groups, cultural preservation activists, and local business owners. NGO representatives were drawn from Sanggar Bagaskara, Save Trowulan, and Yayasan Mandala Majapahit, organizations actively involved in heritage preservation and tourism development.
Semi-structured interviews were conducted using a carefully designed protocol that explored participants’ roles in tourism development, their perceptions of collaborative governance implementation, and their views on challenges and opportunities in heritage management. These interviews, lasting between 60–90 min, were recorded and transcribed for detailed analysis. The interview process was complemented by extensive participatory observation conducted over six months, from January to June 2023. During this period, the researcher attended numerous community meetings, cultural events, tourism development planning sessions, and stakeholder coordination meetings, gathering rich observational data on stakeholder interactions and decision-making processes.
Data triangulation was achieved through systematic cross-verification between:
  • Interview transcripts and recordings
  • Field observation notes from 24 site visits.
Policy documents included:
  • Government regulations and decrees
  • Implementation reports
  • Meeting minutes
  • Program evaluation documents
  • Financial and administrative records.
This multi-method approach enabled comprehensive validation of findings while capturing both formal governance structures and informal stakeholder dynamics that shape program implementation across different village contexts.
During the six-month observation period, the researcher’s role as a participant-observer involved active engagement in community meetings while maintaining analytical distance. This dual role enabled a deep understanding of stakeholder dynamics while minimizing potential researcher bias. The researcher participated in cultural activities, attended planning meetings, and engaged in informal discussions with community members, but refrained from direct involvement in decision-making processes to maintain objectivity. This approach allowed for authentic interaction with community members while preserving the integrity of the research process.
Document analysis formed the third pillar of data collection, encompassing a wide range of materials including policy documents, administrative records, and development reports. Key documents reviewed included Government Regulation No. 50/2011 on National Tourism Development, Minister of Education decision number 260/M/2013, local tourism development plans, and various implementation reports. These documents provided valuable historical context and helped track the evolution of policy implementation and stakeholder engagement over time.
This study employed an inductive thematic analysis approach, allowing themes to emerge from the data rather than using predetermined categories. Following Bianchi’s framework while remaining open to emergent patterns, the coding process proceeded through three stages (Bianchi et al., 2021). In the open coding phase, interview transcripts and field notes were analyzed line-by-line to identify initial concepts. Statements about community meetings were coded as “stakeholder communication”, while discussions about program implementation became “governance practices”. This process generated 47 initial codes reflecting stakeholder interactions, governance mechanisms, and implementation challenges.
During axial coding, related codes were grouped into broader categories. Codes about “community resistance”, “program adaptation”, and “local participation” were consolidated into “community engagement dynamics”. Using Mermaid visualization techniques, relationships between categories were mapped to identify patterns in stakeholder interactions and governance processes.
The selective coding phase integrated categories into core themes through iterative analysis. Themes emerged when multiple categories showed consistent patterns. For example, the theme “adaptive governance mechanisms” emerged from categories including “leadership responses”, “policy modifications”, and “stakeholder feedback integration”. Theme identification followed specific criteria including recurrence across multiple data sources, relevance to research questions, and support from stakeholder perspectives. Divergent cases and contradictory evidence were explicitly analyzed to ensure theme robustness.
Following Reed’s stakeholder analysis framework, the analysis focused on understanding patterns of collaboration and identifying barriers to effective governance. To ensure research quality, validation strategies included data triangulation through cross-referencing between different sources, member checking with key informants, and regular peer review sessions (Reed et al., 2009). The analysis process was documented through analytical memos, creating an audit trail of theme development and analytical decisions while maintaining research integrity through ethical considerations including informed consent and confidentiality protection.
To ensure research quality and reliability, several validation strategies were employed. Data triangulation was achieved by cross-referencing findings between different data sources and methods. Member checking involved sharing preliminary findings with key informants for validation and feedback. Regular peer review sessions with research supervisors and external experts helped maintain analytical rigor and theoretical consistency. Throughout the research process, ethical considerations were carefully observed, including obtaining informed consent from all participants, protecting confidentiality, and ensuring secure data management.
The methodology design specifically addresses the complex nature of heritage tourism governance while maintaining scientific rigor and ethical standards. The combination of multiple data collection methods and systematic analysis procedures enables a comprehensive understanding of how collaborative governance operates in practice within the Majapahit House heritage area. This approach allows for both a detailed examination of specific stakeholder interactions and a broader analysis of governance patterns and challenges in heritage tourism development.

4. Results

4.1. Tourism Development Context

Analysis of visitor statistics across Trowulan’s heritage sites, which are integrated with the Majapahit House tourism complex, demonstrates significant fluctuations in tourism patterns during 2017–2023 (see Table 1). These heritage sites are strategically positioned around Majapahit Houses, creating an interconnected cultural tourism network where visitors to temples and museums are also potential users of Majapahit House facilities.
In the pre-pandemic period (2017–2019), all heritage sites experienced a consistent decline in visitation despite the completion of construction to Majapahit House. The number of visitors to Museum Trowulan decreased from 49,989 to 36,744, while heritage temples adjacent to Majapahit House clusters showed similar downward trends—the number of visitors to Candi Bajang Ratu declined from 25,912 to 15,057, from 28,437 to 16,598 for Candi Tikus, and from 25,793 to 14,714 for Candi Brahu. This decline coincided with the early implementation phase of the Majapahit House program, suggesting challenges in integrating new tourism infrastructure with existing heritage sites.
During the COVID-19 pandemic (2020–2021), data collection was suspended as management focused on recovery planning and tourism activities were severely limited. However, post-pandemic data show encouraging signs of recovery across the integrated heritage tourism network. Museum Trowulan experienced significant improvement from 21,725 visitors in 2022 to 39,405 in 2023. Temple sites surrounded by Majapahit Houses also demonstrated gradual recovery, with Candi Bajang Ratu increasing from 8253 to 12,058 visitors, Candi Tikus from 7157 to 11,530, and Candi Brahu from 8708 to 12,250.
While visitor numbers have not returned to pre-pandemic levels, the substantial increase between 2022 and 2023 indicates growing tourism resilience within the integrated cultural heritage complex. This recovery momentum provides an important context for understanding stakeholder dynamics in the implementation of the Majapahit House program, highlighting the critical need for coordinated management approaches that leverage the symbiotic relationship between heritage sites and Majapahit House facilities to enhance overall tourism development.

4.2. Stakeholder Roles in Trowulan Cultural Tourism Development

4.2.1. Regional Leadership Roles

At the provincial level, Governor Soekarwo’s leadership was marked by both strategic vision and concrete financial commitment (see Table 2). The program’s implementation through two substantial funding phases demonstrated serious institutional backing. The budget allocation in Phase One (2014) and Phase Two (2015) shows a significant increase in provincial funding, highlighting the government’s growing commitment to the program development.
The significance of gubernatorial leadership emerged clearly through interviews with the Department of Public Works: “The Governor played the most important role for Majapahit House. There was already a Provincial and District team collecting data for phase three budgeting, but since the Governor changed, there seems to be no follow-up”. This testimony reveals a critical vulnerability in the program’s structure—its heavy dependence on individual leadership rather than institutional frameworks. The Governor’s personal commitment manifested through hands-on involvement, as evidenced in his detailed vision for development: “This development is a form of Majapahit restoration that becomes cultural wealth which is a new destination…We must be able to manage this great and grand wealth to become a good destination.” (Governor Soekarwo). His approach demonstrated a sophisticated understanding of tourism development requirements, particularly in integrating cultural preservation with tourism infrastructure: “First, we must build the sapta pesona—the people must be friendly, complemented with culinary offerings. And this Majapahit culinary has been discovered by the Regent’s team…Next there must be annual activities at the Village Head’s place. In Bejijong village, ruwatan ceremonies are held twice annually”.
At the district level, Regent Mustofa KP’s leadership complemented the provincial initiative, suggesting effective vertical coordination. This synergy was captured by Mr. Luhuri from the District Arts Council: “Mr. Mustofa had discussed with me about further development plans after construction in Phase Three. But Mr. Mustofa faced issues so until now there has been no follow-up, though he had great hopes for building Majapahit in Mojokerto Regency”. The Regent’s vision aligned closely with provincial objectives, particularly in connecting heritage preservation to economic development: “Majapahit’s glory represents the sovereignty of the Unitary State of Indonesia that was formed since ancient times…With these temple buildings, it automatically also improves the economy of surrounding communities because they can sell their respective crafts.” (Regent Mustofa KP). However, the subsequent stagnation of the program following leadership transitions reveals a fundamental weakness in implementation strategy. Despite substantial financial investment and a clear initial vision, the program lacked institutional mechanisms to ensure continuity beyond individual leadership terms. This suggests that while strong leadership catalyzed initial development, insufficient attention was paid to creating sustainable organizational structures for long-term program management.

4.2.2. Policy Implementation by Government Agencies

Analysis of specific implementation documents, including architectural blueprints, construction permits, and quarterly progress reports (2014–2015), revealed the East Java Provincial Public Works Department’s systematic approach to policy execution. As explained by a senior public works official: “Our challenge was balancing authentic Majapahit architectural elements with modern building standards. Each design decision required careful consideration of both heritage preservation and practical functionality” (GO3/Public Works/2023; Interview with Senior Official of Public Works Department. East Java Provincial Government: Surabaya, Indonesia, 2023).
Weekly construction monitoring reports documented a two-phase implementation strategy. Phase one focused on structural design testing in Bejijong village, while phase two incorporated lessons learned across the remaining locations. A technical officer detailed the learning process: “The phased approach allowed us to learn from initial implementation challenges and adjust our methods for the second phase. For example, we modified roof angles from 45 to 40 degrees after community feedback about maintenance concerns” (GO4/Technical Division/2023; Interview with Technical Division Officer. East Java Provincial Government: Surabaya, Indonesia, 2023). Direct field observations, conducted through 24 site visits between January–June 2023, revealed intricate stakeholder coordination patterns. Technical supervision records showed: “Regular coordination between the Public Works Department, Tourism Office, and Cultural Heritage Protection Office ensured adherence to both technical standards and cultural preservation requirements. Weekly site meetings addressed construction challenges in real-time” (Document Analysis/Site Meeting Minutes/March 2023). Implementation success relied on three documented mechanisms:
1.
Technical expertise: Detailed architectural guidelines incorporating traditional Majapahit elements, verified through heritage expert consultations.
2.
Budget management: Monthly financial tracking systems with variance analysis.
3.
Stakeholder coordination: Structured bi-weekly meetings with documented action items.
Field observations captured adaptation examples. An NGO representative noted: “When we found that initial design specifications didn’t fully accommodate local needs, the Public Works team modified entrance orientations and added service areas while maintaining cultural authenticity” (NGO1/Sanggar Bagaskara/2023; Interview with NGO Sanggar Bagaskara Representative. Cultural Heritage Preservation NGO: Mojokerto, Indonesia, 2023). Final evaluation reports detailed quantifiable outcomes: 596 Majapahit houses constructed across six villages, with a 95% completion rate. Construction quality assessments showed 92% compliance with heritage guidelines while meeting modern safety standards.

4.2.3. Role of the Village Government and Local Community Engagement

Village-level analysis during 2019–2023 documented differentiated implementation patterns across Trowulan District’s six designated villages. Field research and semi-structured interviews with village officials revealed three distinct categories of engagement in the Majapahit House tourism development program:
  • High-Engagement Implementation
Bejijong Village demonstrated optimal program execution through systematic community development. The Village Service Chief articulated their methodological approach: “We implement bottom-up engagement, progressively developing tourism consciousness. Environmental maintenance by one household catalyzes neighboring participation. Strategic preparation is essential for tourism receptivity” (Village Service Chief/Bejijong/2023).
  • Moderate Implementation Efficacy
Two villages exhibited partial program success. Sentonorejo Village established recurring cultural events, as documented by local administration: “Our cultural calendar includes Khol Syeh Jumadil Qubro celebrations and community-initiated parades. While not directly targeting physical infrastructure, these generate tourism engagement” (Service Chief/Sentonorejo/2023). Trowulan Village adapted implementation to support indigenous culinary enterprises: “Program utilization is assured through integration with local wader sambal culinary businesses. However, homestay development requires independent infrastructure segregated from primary residences” (Village Head/Trowulan/2023).
  • Limited Implementation
Three villages demonstrated minimal program development, citing structural constraints:
1.
Infrastructure deficiencies: “Trans-road location impedes access without supporting facilities” (Administrative Chief/Watesumpak/2023).
2.
Geographic limitations: “Insufficient proximate attractions restrict homestay viability” (Finance Chief/Temon/2023).
3.
Administrative discontinuity: “Leadership transition diminished cultural programming priority” (General Affairs/Jatipasar/2023).
The findings indicate that implementation success correlates strongly with leadership capacity and contextual enablers. High-performing villages demonstrated both administrative commitment and favorable circumstantial conditions, while implementation barriers in other locations stemmed from infrastructural, geographic, or institutional constraints. This suggests that successful program realization requires the alignment of leadership engagement and environmental facilitators.
The results align with previous research on heritage tourism implementation (Watson & Deller, 2022), which emphasizes the criticality of local administrative capacity and contextual suitability for program success.

4.2.4. Contribution of Non-Governmental Organizations

Analysis of field data and organization records (2019–2023) reveals three key NGOs with distinct but complementary roles in the development of Majapahit House. Each organization contributed uniquely to the program’s implementation while maintaining synergistic relationships with other stakeholders.
Sanggar Bagaskara emerged as a central facilitator in the development process, establishing the Majapahit House Association and demonstrating exemplary operational management capabilities. Their comprehensive approach encompassed managing 30 active homestay units, forming tourism management groups, and developing essential infrastructure through strategic collaboration with Bank Indonesia. The organization also established a Tourism Information Center and organized monthly cultural festivals while facilitating international tourist engagement through Booking.com. According to village officials, “Mas Supriadi from Sanggar Bagaskara has extensive networks, quickly organizing activities. Their success with brass casting production and cultural programs has created significant impact” (Service Chief/Bejijong/2023).
The second key organization, Yayasan Mandala Majapahit (YMM), established under the parent foundation Yayasan Arsari Djojokusumo (YAD) and Hashim Djojohadikusumo’s leadership, focused on research and educational initiatives. Their academic network facilitated substantial research collaborations, as evidenced by the YMM Coordinator’s statement: “Research activities inviting several professors to study Trowulan came through YMM’s network led by Mr. Hashim, Prabowo’s brother. Three universities are involved in their network and participate in YMM research: Udayana, Unhas and UGM. Additionally, they always support Majapahitan cultural activities with funding like kirab budaya” (YMM Coordinator/2023).
The third organization, SaveTrowulan, specializes in cultural event organization and tourism package development. Their role centered on coordinating traditional ceremonies and festivals while creating integrated cultural tourism experiences. As stated by a SaveTrowulan member, “We coordinate with YMM and Disparpora for traditional ceremonies and festivals. We’ve developed integrated tourism packages linking cultural sites” (SaveTrowulan Member/2023).
Field observations documented varying levels of impact among these organizations, with Sanggar Bagaskara demonstrating direct operational influence through homestay management, YMM contributing through academic research and cultural heritage preservation, and SaveTrowulan focusing on event-based cultural promotion. This tripartite approach effectively addressed crucial implementation gaps through complementary roles in operational management, academic research, and cultural programming, though their influence varied significantly by organization and location. These findings align with the heritage tourism management literature, emphasizing the importance of non-governmental actors in program implementation and community engagement (Pujiyono et al., 2019).

4.3. Stakeholder Analysis and Categorization in Trowulan Cultural Tourism Development

After obtaining an overview of the role of each stakeholder involved, this study will then conduct stakeholder category groups using popular methods that look at interests and influences to classify stakeholders into “Key players”, “Context setters”, “Subjects”, and “Crowd”. This can then help determine how stakeholders can be involved, for example, for instrumental purposes. Key players, for example, are stakeholders who must be actively prepared, because they have a high interest and influence over certain phenomena (Reed et al., 2009).

4.3.1. Key Players Analysis

The analysis of key players in the development of the Majapahit House program can be developed in more depth by referring to the theoretical framework of stakeholder analysis. The conceptualization of key players put forward by Reed emphasizes the combination of equally high levels of interest and influence (Reed et al., 2009), as illustrated in Figure 1. These characteristics create a unique strategic position in the dynamics of heritage resource management.
In the context of governance, the position of the Governor of East Java, Mr. Soekarwo, as a key player reflects the concept of a policy entrepreneur, which is shown by his strong influence through regulatory authority combined with strong interests in building new cultural destinations based on Majapahit, showing a dual role as a policy maker and cultural visionary (Gunn, 2017). The vision of cultural restoration and the creation of a Majapahit nuance is in line with the concept of heritage tourism development put forward by Timothy and Boyd (2006), where aspects of nostalgia and authenticity become the main driving force for developing heritage destinations.
At the district level, the position of the Regent of Mojokerto, Mr. Mustofa KP, as a key player presents the economic development dimension in the management of cultural heritage. The approach that integrates the preservation of cultural heritage with the empowerment of the community economy reflects the paradigm of sustainable development (Chandra et al., 2024). The presence of Sanggar Bagaskara as a key player from the community element provides a new dimension in stakeholder analysis. The complex role played by Sanggar Bagaskara reflects the ideal model of civil society involvement in cultural heritage management. The initiative to establish the Paguyuban Rumah Majapahit, cooperation with Bank Indonesia in infrastructure development, and collaboration with higher education institutions (University of Surabaya and Airlangga University) demonstrate the implementation of the multi-stakeholder partnership concept.
Sanggar Bagaskara’s achievement in managing 10 houses with 350 visitors until 2020 demonstrates the effectiveness of the community-based tourism development approach. This is in line with the importance of involving local communities in managing heritage destinations (Aas et al., 2005). Sanggar Bagaskara’s interest in providing economic impact through the development of homestays, art shops, and tourism packages, as well as efforts to build a sense of community ownership of Trowulan tourism, reflects the implementation of the principles of sustainable tourism development (Hall & McArthur, 1993). This analysis shows that the existence of multiple key players with diverse but complementary characteristics and interests creates a conducive ecosystem for the development of Majapahit House. The interaction between government authorities and community initiatives reflects the ideal model of collaborative heritage management, where aspects of cultural preservation, economic development, and community empowerment can operate harmoniously and sustainably.

4.3.2. Analysis of Context Setters

The concept of context setters was put forward by Reed and is one of the key categories in stakeholder mapping, characterized by the characteristics of high influence but low interest (Reed et al., 2009). In the context of the Mojokerto Regency Tourism Office, this position creates its own complexity in the management of cultural heritage, which reflects the institutional phenomenon, where there is an overlap between institutional mandates and operational interests (Scott, 2013). Mojokerto Regency Tourism Office, as a context setter, has a significant influence as an implementer of tourism policies, but its authority is limited to the development of Pokdarwis (tourism awareness group) and the organization of cultural events. This shows that there are several gaps in the implementation (Hill & Varone, 2021), including the holding of cultural events which tend to be temporary in nature without a sustainable development roadmap, as well as limitations in the development of Majapahit House, which creates a disconnection between tourism and cultural preservation aspects.
It is observed that the Tourism Section of Mojokerto Regency Tourism Office focuses on developing tourism businesses, while the Culture Section has dual interests in preserving culture and developing tourist attractions. This situation creates a missing link between the two interests, which has implications for the effectiveness of the development of Majapahit House as a whole. This finding enriches the understanding of context setters by showing that high influence does not always correlate with implementation effectiveness, while low interest may result from a suboptimal division of authority (Schinkel et al., 2020). Referring to the collaborative governance model developed by Ansell and Gash (2018), a series of comprehensive solutions are needed, starting from the formation of a cross-sectional coordination team and the preparation of integrated SOPs to the alignment of work programs. In the medium term, the development of a comprehensive Majapahit House masterplan is needed, accompanied by strengthening human resource capacity and implementing an integrated monitoring and evaluation system. Meanwhile, in the long term, it is necessary to consider organizational restructuring to optimize functions, the development of a collaborative governance model, and the formation of a special body for managing cultural heritage.
The position of the Mojokerto Regency Tourism Office as a context setter thus requires a more integrative and strategic management approach, in line with the concept of adaptive governance put forward by Andrijevic et al. (2019). A transformation from a sectoral approach to a holistic approach that harmoniously combines tourism and cultural preservation aspects is needed. Periodic evaluation is also needed to ensure the effectiveness of the context setter’s role in the development of Majapahit House, considering the dynamics of stakeholder interests and influences that can change over time. Through this more integrated and strategic approach, it is hoped that a balance can be created between tourism development and the preservation of cultural values in the management of Majapahit House.

4.3.3. Subjects Analysis

According to Reed et al. (2009), subjects with high interests but low influence are often marginalized in decision-making related to tourism development. At the village level, the Sentonorejo Village Government emerges as a striking example. Although they have limited influence in terms of human resources (HR) and budget, this village government has a strong interest in developing Majapahit House as a homestay for pilgrims. This limitation is a challenge in itself, but the village government remains committed to maximizing tourism potential as a way to improve the local economy and preserve their culture. This is in line with other studies, which show that tourism development involving local communities can strengthen cultural identity and empower the community (Jamal & Dredge, 2014).
Likewise, the Trowulan and Bejijong Village Governments have shown a high level of interest in developing Majapahit House, although they also face similar constraints in terms of resources. Trowulan, for example, is trying to develop a culinary business called “sambel wader”, which not only increases community income but also attracts tourists. Meanwhile, Bejijong Village is eyeing the potential of Majapahit House as a homestay, statue showroom, and exhibition place for Majapahit artwork. The Mandala Majapahit Foundation also plays an important role in preserving culture, although they have limited influence in determining regulations. With the presence of NGOs such as SaveTrowulan, which act as implementers in cultural activities such as the Cultural Parade and Festival, collaboration with the village government and other institutions is becoming increasingly important. These efforts, as explained by Jamal and Dredge (2014), shows that despite limitations, collaboration between stakeholders can create greater opportunities for cultural preservation and the development of sustainable tourism packages.

4.3.4. Crowd Analysis

According to Reed et al. (2009), the crowd category includes stakeholders who have low interest and influence, and this is seen in the context of tourism development in the region. One example is the Public Works Department of East Java Province, which functions as the implementer of the program desired by Governor Soekarwo. Although they have the responsibility of reviewing and designing the buildings to be built, their role is often limited due to the lack of connection with other stakeholders, so that their influence in tourism development is low. Research by Eyisi shows that unclear roles among various government agencies can hinder progress in tourism projects, create confusion, and reduce the effectiveness of collaboration (Eyisi et al., 2021).
Furthermore, the Village Governments of Watesumpak, Temon, and Jatipasar also reflect this dynamic. These three villages have limited influence due to limited human resources (HR) and budgets, as well as a narrow focus on the restoration of community houses and the development of basic infrastructure. For example, Watesumpak Village has received limited attention due to the non-strategic position of Majapahit House, while Temon and Jatipasar Villages tend to be pessimistic about the potential for tourism development, considering that their areas have limited tourist attractions and a lack of support from village heads for cultural activities. Research from Scheyvens and Biddulph (2018) emphasized that to optimize tourism potential in areas with limited resources, a more inclusive and innovative strategy is needed that actively involves the community. In this context, the courage to take the initiative and collaborate with various parties is important in order to create a greater positive impact on the development of cultural tourism in these villages.

4.4. Analysis of Stakeholder Relationships and Interactions in Trowulan Cultural Tourism Development

In this study, to analyze the relationship between stakeholders, the Actor Linkage Matrices method was used (Actor Linkage Matrix). According to Reed et al. (2009), this is to determine whether the relationship between each stakeholder is conflicting, complementary, or cooperative. From the research results, as visualized in Figure 2, the following results were obtained.
The relationship between the East Java Provincial Government and local NGOs in Trowulan, such as Sanggar Bagaskara, Save Trowulan, and the Mandala Majapahit Foundation, still needs to be improved. Although there is coordination with Sanggar Bagaskara regarding development preparations, this relationship has not been established directly and comprehensively. More intensive coordination should be established with the Mojokerto Regency Government, which has shown support for the development of the Majapahit House program. However, this dynamic has the potential to cause conflict due to leadership uncertainty after the two regional heads who were the main initiators are no longer in office. This uncertainty can disrupt the continuity of the vision and mission of the development (Eyisi et al., 2021). Despite these challenges, the potential for collaboration remains wide open. The NGO Sanggar Bagaskara, which has been developing Majapahit House independently, can act as a facilitator for activities involving the local community. In addition, Save Trowulan has the opportunity to collaborate with the Provincial Government in organizing cultural performances that can attract tourists. The Mandala Majapahit Foundation also contributes to cultural preservation by providing a learning center about Majapahit heritage. The complementary relationship between the village and provincial governments will provide significant benefits for the development of cultural tourism and the preservation of local identity.
Internal conflicts within the structure of the Mojokerto Regency Government, especially between the Tourism and Culture Section of the Mojokerto Regency Tourism Office, reflect classic problems in public bureaucratic coordination. Overlapping authority such as this often occurs in complex organizations that handle multidimensional objects such as Majapahit House, which has both cultural and tourism aspects (Mintzberg & Van der Heyden, 1999). The phenomenon of “passing responsibility” between the two parties indicates the existence of a grey area in the division of tasks, in line with Peters’ findings that unclear division of authority often arises when an object has cross-sectoral characteristics, such as in the case of Majapahit House, which is at the intersection of cultural preservation and tourism development (Peters, 2015). This situation is complicated by the existence of the central–regional relationship dimension in the management of the Trowulan area. Complexity increases when multiple layers of government are involved in one area. In this context Peters (2015), the position of the Trowulan area means that the responsibility of the East Java Provincial Government adds a layer of complexity to regional governance. The potential for conflict due to changes in regional heads presents an additional dimension to this analysis, although changes in political leadership often bring significant changes in policy orientation and development priorities (Blanco et al., 2011).
The dynamics of the relationship between the District Government and Local NGOs in Trowulan reflect the complexity of collaborative governance of cultural heritage. The collaboration between the Mojokerto Regency Tourism Office and local NGOs (Sanggar Bagaskara, SaveTrowulan, and Yayasan Mandala Majapahit) shows an effort to implement the governance network model. However, the monotonous training pattern without concrete follow-up indicates an implementation gap similar to the findings Damayanti and Puspitasari in their study on heritage tourism destination management in Indonesia (Damayanti & Puspitasari, 2024).
The phenomenon of pessimism shown by Sanggar Bagaskara and the Mandala Majapahit Foundation reflects a failure to create a collaborative advantage (Huxham & Vangen, 2013). On the other hand, SaveTrowulan’s consistent involvement in Mojokerto Regency Tourism Office activities shows the potential for a more effective partnership model, similar to the successful heritage tourism partnership pattern identified in a study in Norway (Yttredal & Homlong, 2020). The relationship between the District Government and the Village Government faces similar challenges to those found by Hermawan in their study on community-based tourism destination management (Hermawan, 2016). The problem of tour guides not being accommodated after training shows a gap between capacity development and implementation, a phenomenon also found in the study by Prayogi about the development of tourism human resources in heritage areas (Prayogi et al., 2023).
Internal conflicts within the Regency Government, particularly related to overlapping duties between the Tourism and Culture Sections, reflect the cross-sector coordination problems commonly encountered in heritage area management, as expressed in Muliawanti and Susanti (2020) in the Borobudur Temple area. This situation is reinforced by the existence of the central–regional relationship dimension in the management of the Trowulan area.

5. Discussion

The dynamics of cultural tourism development in the Majapahit House area show the complexity of implementing collaborative governance, which is in line with the theoretical framework of Bianchi on the importance of overcoming “wicked problems” in public services (Bianchi et al., 2021). The Majapahit House area faces multi-level, multi-actor, and multi-sectoral challenges, which require a collaborative approach to achieve resilience in heritage tourism development. Watson and Deller assert that “regional economic development policymakers might consider proactively investing in more local and regional tourism promotion as a hedge against shocks to national and international tourism” (Watson & Deller, 2022), which is very relevant to efforts to develop tourism resilience in the Majapahit House area. The research findings show that the development of Majapahit House reflects the characteristics of a “public service ecosystem” that involves various stakeholders such as the East Java Provincial Government, the Mojokerto Regency Tourism Office, the village government, NGOs (Sanggar Bagaskara and SaveTrowulan), and local communities.
The Majapahit House case study makes an important contribution to the understanding of the implementation of collaborative governance in the context of cultural heritage tourism. As Farsari explains, “Complex systems theory can integrate resilience and evolutionary approaches…adaptive process involving multiple developmental trajectories and policy options rather than as an end goal” (Farsari, 2023). This research theoretically expands the understanding of the role of collaborative leadership in the context of cultural heritage and identifies key factors in building tourism resilience. Practically, this study provides an implementation model of collaborative governance for cultural heritage areas and identifies strategies to overcome barriers to multi-stakeholder collaboration.
The development of tourism resilience in the Majapahit House area requires a comprehensive collaborative governance approach. In accordance with the argument of Bianchi et al. (2021), successful implementation depends on the ability to manage the complexity of inter-stakeholder relationships, build trust, and develop effective coordination mechanisms. Romão asserts that “tourism potentially contributes to the emergence and consolidation of place-based networks embedded in the territory” and the adaptive capacity of a tourist destination depends on “different processes of co-creation based on pre-existing tourism dynamics, economic structures, or interactions between tourism companies and the surrounding ecosystem” (Romão, 2020). The collaborative governance model developed should be adaptive and responsive to change while maintaining a focus on preserving cultural heritage and empowering local communities.
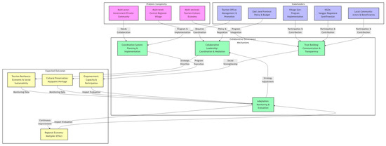
Figure 3 illustrates the implementation model of collaborative governance in the development of cultural tourism in the Majapahit House area, which shows the complexity and interconnectedness of system components. This model identifies the three main dimensions of complexity (wicked problems) faced, namely multi-level challenges involving central–regional–village coordination, multi-actor complexity including government–private–community interactions, and multi-sectoral challenges in integrating tourism, culture, and economic aspects. In responding to this complexity, collaborative governance involves five main stakeholders—the East Java Provincial Government as a provider of policies and budgets, the Tourism Office as a manager and promoter, the Village Government as a program implementer, NGOs (Sanggar Bagaskara and SaveTrowulan) as companions, and local communities as actors and beneficiaries. The governance mechanisms developed include collaborative leadership for coordination and mediation, a coordination system for planning and implementation, building trust through communication and transparency, and adaptation through monitoring and evaluation. This model shows that the success of the development of the Majapahit House area depends on the achievement of four main outcomes: tourism resilience that includes economic and social sustainability, preservation of Majapahit cultural heritage, empowerment through capacity building and participation, and regional economic development through multiplier effects. The feedback system demonstrated through data monitoring and impact evaluation allows for continuous adjustment of strategies, reflecting the characteristics of an adaptive system in accordance with the theoretical framework used in this study.
This research advances the theoretical understanding of tourism management by demonstrating how stakeholder dynamics shape heritage tourism resilience in developing Asian contexts, particularly in cultural heritage sites such as Majapahit House. The findings expand stakeholder theory through empirical evidence of how power–interest relationships influence collaborative outcomes in Indonesian cultural heritage management. This study enriches the collaborative governance literature by providing a framework for analyzing multi-level stakeholder interactions in heritage tourism contexts, building on Ansell and Gash’s collaborative governance model (Ansell & Gash, 2018).
The findings yield significant practical implications for heritage tourism development in Indonesia. Government agencies at provincial and district levels can utilize this framework to develop integrated policies that harmonize preservation goals with development needs while establishing clear coordination mechanisms for resource allocation in heritage areas such as Trowulan. Local organizations, including Sanggar Bagaskara and other NGOs, can implement this model to create effective community engagement programs that support both cultural preservation and tourism development, as demonstrated in successful village implementation cases. This study shows that sustainable heritage tourism emerges through formalized collaboration mechanisms, consistent stakeholder dialogue, and meaningful community participation, particularly evident in villages such as Bejijong.
This collaborative model offers valuable insights for other Indonesian regions facing similar heritage tourism challenges, supporting Farsari’s findings on tourism resilience (Farsari, 2023). The framework can be adapted to various cultural contexts by adjusting stakeholder engagement approaches to local conditions, developing context-appropriate institutional structures, and implementing monitoring systems that ensure tourism sustainability. Most importantly, the model emphasizes creating inclusive development mechanisms that empower local communities while preserving cultural heritage, providing a blueprint for sustainable tourism development across Indonesia’s diverse cultural settings.
Future research agendas need to focus on developing better evaluation methods to measure the effectiveness of collaborative governance, as well as identifying factors that influence the sustainability of collaboration in the context of cultural heritage tourism. This is in line with Bianchi et al.’s view on the importance of continuous evaluation in collaborative governance. The success of sustainable tourism development in the Majapahit House area will depend on the ability of stakeholders to build and maintain effective collaboration while continuing to adapt to changing conditions and the needs of the local community.

6. Practical Implications

This research offers significant practical implications for heritage tourism development, particularly in the context of developing countries managing cultural assets. Government agencies at both provincial and district levels can utilize the findings to develop integrated policies that effectively balance preservation goals with development needs. This study demonstrates that successful heritage tourism management requires establishing clear coordination mechanisms between different governance levels, particularly in resource allocation and program implementation. These mechanisms should be formalized through standard operating procedures while maintaining flexibility to accommodate local contexts.
The findings particularly benefit local organizations and village governments in developing effective community engagement programs. The success of villages such as Bejijong provides a replicable model for community participation in tourism development, showing how local initiatives can be structured to generate sustainable income while preserving cultural heritage. This model emphasizes the importance of building local capacity through targeted training programs and establishing regular forums for community input in tourism planning and implementation.
The collaborative governance framework developed through this research offers practical guidance for heritage site managers in creating sustainable tourism operations. This includes establishing clear protocols for homestay management, cultural event organization, and heritage site maintenance. This study shows that sustainable heritage tourism emerges through formalized collaboration mechanisms, consistent stakeholder dialogue, and meaningful community participation, which is particularly evident in successful village implementation cases.

7. Study Limitations and Future Research Directions

This study has several limitations that should be considered when interpreting its findings. The research focused on six villages within one heritage area in Indonesia, which may limit the generalizability of results to other cultural contexts or geographic regions. Data collection occurred during the post-pandemic recovery period, potentially affecting stakeholder perspectives and implementation patterns. Additionally, while this study captured formal institutional perspectives comprehensively, informal sector participants and international tourist viewpoints were not fully represented.
Future research should address these limitations through comparative studies across different cultural contexts and geographic regions. Longitudinal research would be valuable in understanding how stakeholder relationships and community participation evolve over time, particularly in tracking the long-term impacts of heritage tourism development on local communities. There is also a need for developing standardized evaluation methods to measure the effectiveness of collaborative governance in heritage tourism contexts.
Researchers should focus on developing frameworks for assessing community benefit distribution and monitoring tourism’s impact on cultural heritage. This includes creating metrics for measuring both the tangible and intangible aspects of cultural preservation success. Such research would contribute to both theoretical understanding and the practical implementation of collaborative governance in heritage tourism, particularly in developing countries managing significant cultural assets.

8. Conclusions

The implementation of collaborative governance in the development of cultural tourism in the Majapahit House area shows the importance of a systemic and integrated approach in overcoming the complexity of multi-dimensional challenges. This study reveals that the success of the development of the Majapahit House area does not only depend on the existence of a formal governance structure but also on the effectiveness of collaboration mechanisms between stakeholders such as the East Java Provincial Government, the Mojokerto Regency Tourism Office, village governments, NGOs, and local communities. The collaborative governance model developed provides a comprehensive framework for building tourism resilience through collaborative leadership, effective coordination systems, building trust, and responsive adaptation mechanisms to change. The research findings contribute to the development of collaborative governance theory and practice in the context of cultural heritage tourism and provide operational strategies to overcome obstacles in multi-stakeholder collaboration, which ultimately supports the achievement of the goals of preserving cultural heritage and empowering local communities in a sustainable manner.

Author Contributions

M.R.B. conceptualized the study, performed the data collection, conducted analysis, and wrote the original manuscript draft. A.M. and E.S. performed supervision, providing guidance throughout the writing process, supervising the research methodology, and contributing to data interpretation and analysis. All authors have read and agreed to the published version of the manuscript.

Funding

This research was self-funded and did not receive any specific grant from funding agencies in the public, commercial, or not-for-profit sectors.

Institutional Review Board Statement

Ethical review and approval were waived for this study due to UU No. 25/2009 about Public Services (https://eppid.mahkamahagung.go.id/files/shares/uu%2025%20tahun%202009-pelayanan%20publik.pdf) (accessed on 5 November 2024) and Mojokerto Regent Regulation No. 101/2021 (https://peraturan.bpk.go.id/Download/262454/perbup%20no%20101%202021%20ttg%20kedudukan,susunan%20organisasi%20,tugas%20dan%20fungsi%20serta%20tata%20kerja%20%20badan%20kes.pdf) (accessed on 5 November 2024).

Informed Consent Statement

Informed consent was obtained from all subjects involved in the study.

Data Availability Statement

The original data presented in the study are openly available in Ministry of Tourism of the Republic of Indonesia at (https://satudata.kemenparekraf.go.id/) (accessed on 2 October 2024).

Acknowledgments

The authors thank the Social Sciences Department and Department of Public Administration, Universitas Airlangga, and Department of Public Administration, Universitas 17 Agustus 1945 Surabaya for their support. We appreciate all respondents’ valuable contributions and the reviewers’ constructive feedback that enhanced this manuscript. All individuals have consented to be acknowledged.

Conflicts of Interest

The authors declare no conflicts of interest.

References

  1. Aas, C., Ladkin, A., & Fletcher, J. (2005). Stakeholder collaboration and heritage management. Annals of Tourism Research, 32(1), 28–48. [Google Scholar] [CrossRef]
  2. Andrijevic, M., Crespo Cuaresma, J., Muttarak, R., & Schleussner, C.-F. (2019). Governance in socioeconomic pathways and its role for future adaptive capacity. Nature Sustainability, 3(1), 35–41. [Google Scholar] [CrossRef]
  3. Ansell, C., & Gash, A. (2018). Collaborative platforms as a governance strategy. Journal of Public Administration Research and Theory, 28(1), 16–32. [Google Scholar] [CrossRef]
  4. Bianchi, C., Nasi, G., & Rivenbark, W. C. (2021). Implementing collaborative governance: Models, experiences, and challenges. Public Management Review, 23(11), 1581–1589. [Google Scholar] [CrossRef]
  5. Blanco, I., Lowndes, V., & Pratchett, L. (2011). Policy networks and governance networks: Towards greater conceptual clarity. Political Studies Review, 9(3), 297–308. [Google Scholar] [CrossRef]
  6. Chandra, R. A., Kumar, N. N., Toua, J., Chand, M., Chand, P., & Sharma, K. K. (2024). Obstacles faced by women entrepreneurs in community-based tourism: Insights from economic and socio-cultural empowerment lenses. In Interlinking SDGs and the bottom-of-the-pyramid through tourism (pp. 116–142). IGI Global. [Google Scholar]
  7. Damayanti, R. A., & Puspitasari, A. Y. (2024). Kajian potensi daya tarik wisata heritage di Indonesia. Jurnal Kajian Ruang, 4(1), 13–34. [Google Scholar] [CrossRef]
  8. Dimitrovski, D., Lemmetyinen, A., Nieminen, L., & Pohjola, T. (2021). Understanding coastal and marine tourism sustainability—A multi-stakeholder analysis. Journal of Destination Marketing and Management, 19, 100554. [Google Scholar] [CrossRef]
  9. Eyisi, A., Lee, D., & Trees, K. (2021). Facilitating collaboration and community participation in tourism development: The case of South-Eastern Nigeria. Tourism and Hospitality Research, 21(3), 275–288. [Google Scholar] [CrossRef]
  10. Farsari, I. (2023). Exploring the nexus between sustainable tourism governance, resilience and complexity research. Tourism Recreation Research, 48(3), 352–367. [Google Scholar] [CrossRef]
  11. Gunn, A. (2017). Policy entrepreneurs and policy formulation. In Handbook of policy formulation (pp. 265–282). Edward Elgar Publishing. [Google Scholar]
  12. Hall, C. M., & McArthur, S. (1993). Heritage management: An introductory framework. In Heritage management in New Zealand and Australia (pp. 1–19). Oxford University Press. [Google Scholar]
  13. Hermawan, H. (2016). Dampak pengembangan Desa Wisata Nglanggeran terhadap ekonomi masyarakat lokal. Jurnal Pariwisata, 3(2), 105–117. [Google Scholar]
  14. Hill, M., & Varone, F. (2021). The public policy process. Routledge. [Google Scholar] [CrossRef]
  15. Huxham, C., & Vangen, S. (2013). Managing to collaborate: The theory and practice of collaborative advantage. Routledge. [Google Scholar]
  16. Iazzi, A., Pizzi, S., Iaia, L., & Turco, M. (2020). Communicating the stakeholder engagement process: A cross-country analysis in the tourism sector. Corporate Social Responsibility and Environmental Management, 27(4), 1642–1652. [Google Scholar] [CrossRef]
  17. Jamal, T., & Dredge, D. (2014). Tourism and community development issues. In R. Sharpley, & D. Telfer (Eds.), Tourism and development. Concepts and issues (2nd ed., pp. 178–204). Channel View. [Google Scholar]
  18. Li, Y., Lau, C., & Su, P. (2020). Heritage tourism stakeholder conflict: A case of a World Heritage Site in China. Journal of Tourism and Cultural Change, 18(3), 267–287. [Google Scholar] [CrossRef]
  19. Ma, X., Wang, R., Dai, M., & Ou, Y. (2021). The influence of culture on the sustainable livelihoods of households in rural tourism destinations. Journal of Sustainable Tourism, 29(8), 1235–1252. [Google Scholar] [CrossRef]
  20. Ministry of Tourism of the Republic of Indonesia. (2020). Tourism product portfolio in Indonesia. Available online: https://satudata.kemenparekraf.go.id/#topikdata (accessed on 1 June 2024).
  21. Mintzberg, H., & Van der Heyden, L. (1999). Organigraphs: Drawing how companies really work. Harvard Business Review, 77, 87–95. [Google Scholar]
  22. Mokoena, L. G. (2020). Cultural tourism: Cultural presentation at the Basotho cultural village, Free State, South Africa. Journal of Tourism and Cultural Change, 18(4), 470–490. [Google Scholar] [CrossRef]
  23. Muliawanti, L., & Susanti, D. (2020). Digitalisasi destinasi sebagai strategi pengembangan promosi pariwisata di Kabupaten Magelang. Warta Ikatan Sarjana Komunikasi Indonesia, 3(2), 135–143. [Google Scholar] [CrossRef]
  24. Peters, B. G. (2015). Pursuing horizontal management: The politics of public sector coordination. University Press of Kansas. [Google Scholar]
  25. Prayogi, P. A., Suardhika, I. N., & Rihayana, I. G. (2023). Strategi pengelolaan desa wisata berkelanjutan pada pokdarwis desa wisata kuwum di kabupaten badung. Prosiding Seminar Nasional Pengabdian Masyarakat (Senema), 2(2), 1048–1053. [Google Scholar]
  26. Pujiyono, B., Kismartini, T. Y., & Dwimawanti, I. H. (2019). Stakeholder analysis on tourism collaborative governance in tanjung lesung tourism, pandeglang regency, banten province, Indonesia. African Journal of Hospitality, Tourism and Leisure, 8(3), 1–11. [Google Scholar]
  27. Reed, M. S., Graves, A., Dandy, N., Posthumus, H., Hubacek, K., Morris, J., Prell, C., Quinn, C. H., & Stringer, L. C. (2009). Who’s in and why? A typology of stakeholder analysis methods for natural resource management. Journal of Environmental Management, 90(5), 1933–1949. [Google Scholar] [CrossRef] [PubMed]
  28. Romão, J. (2020). Tourism, smart specialisation, growth, and resilience. Annals of Tourism Research, 84, 102995. [Google Scholar] [CrossRef]
  29. Scheyvens, R., & Biddulph, R. (2018). Inclusive tourism development. Tourism Geographies, 20(4), 589–609. [Google Scholar] [CrossRef]
  30. Schinkel, M. P., Tóth, L., & Tuinstra, J. (2020). Discretionary authority and prioritizing in government agencies. Journal of Public Administration Research and Theory, 30(2), 240–256. [Google Scholar] [CrossRef]
  31. Schönherr, S., Peters, M., & Kuščer, K. (2023). Sustainable tourism policies: From crisis-related awareness to agendas towards measures. Journal of Destination Marketing and Management, 27, 100762. [Google Scholar] [CrossRef]
  32. Scott, W. R. (2013). Institutions and organizations: Ideas, interests, and identities. Sage Publications. [Google Scholar]
  33. Timothy, D. J., & Boyd, S. W. (2006). Heritage tourism in the 21st century: Valued traditions and new perspectives. Journal of Heritage Tourism, 1(1), 1–16. [Google Scholar] [CrossRef]
  34. Watson, P., & Deller, S. (2022). Tourism and economic resilience. Tourism Economics, 28(5), 1193–1215. [Google Scholar] [CrossRef]
  35. Yin, K. R. (2018). Case study research and alications: Design and metods (6th ed.). SAGE Publications. [Google Scholar]
  36. Yttredal, E. R., & Homlong, N. (2020). Perception of Sustainable Development in a Local World Heritage Perspective. Sustainability, 12(21), 8825. [Google Scholar] [CrossRef]
Figure 1. Majapahit House stakeholder categories in the interest–influence matrix.
Figure 1. Majapahit House stakeholder categories in the interest–influence matrix.
Tourismhosp 06 00005 g001
Figure 2. Visualization of the relationship between stakeholders.
Figure 2. Visualization of the relationship between stakeholders.
Tourismhosp 06 00005 g002
Figure 3. Collaborative Governance Implementation Model in the Development of Cultural Tourism in the Majapahit House Area.
Figure 3. Collaborative Governance Implementation Model in the Development of Cultural Tourism in the Majapahit House Area.
Tourismhosp 06 00005 g003
Table 1. Table of tourist visits to tourist attractions around the Majapahit house.
Table 1. Table of tourist visits to tourist attractions around the Majapahit house.
Name of Tourist Attraction20172018201920222023
Musium Trowulan49.98957.71036.74421.72539.405
Candi Bajang Ratu25.91222.80115.057825312,058
Candi Tikus28.43726.63416.5987.15711.530
Candi Brahu25.79321.72314.7148.70812.250
Table 2. Details of budget sharing between Provinces and Districts.
Table 2. Details of budget sharing between Provinces and Districts.
Phase One 2014Provincial Budget: IDR 5,920,000,000
District Budget: IDR 1,480,000,000
Phase Two 2015Provincial Budget: IDR 7,400,000,000
District Budget: IDR 1,500,000,000
Disclaimer/Publisher’s Note: The statements, opinions and data contained in all publications are solely those of the individual author(s) and contributor(s) and not of MDPI and/or the editor(s). MDPI and/or the editor(s) disclaim responsibility for any injury to people or property resulting from any ideas, methods, instructions or products referred to in the content.

Share and Cite

MDPI and ACS Style

Basyar, M.R.; Mardiyanta, A.; Setijaningrum, E. Multi-Stakeholder Analysis in Building Tourism Resilience: Collaborative Governance Implementation in the Majapahit House Heritage Area, Indonesia. Tour. Hosp. 2025, 6, 5. https://doi.org/10.3390/tourhosp6010005

AMA Style

Basyar MR, Mardiyanta A, Setijaningrum E. Multi-Stakeholder Analysis in Building Tourism Resilience: Collaborative Governance Implementation in the Majapahit House Heritage Area, Indonesia. Tourism and Hospitality. 2025; 6(1):5. https://doi.org/10.3390/tourhosp6010005

Chicago/Turabian Style

Basyar, Muhammad Roisul, Antun Mardiyanta, and Erna Setijaningrum. 2025. "Multi-Stakeholder Analysis in Building Tourism Resilience: Collaborative Governance Implementation in the Majapahit House Heritage Area, Indonesia" Tourism and Hospitality 6, no. 1: 5. https://doi.org/10.3390/tourhosp6010005

APA Style

Basyar, M. R., Mardiyanta, A., & Setijaningrum, E. (2025). Multi-Stakeholder Analysis in Building Tourism Resilience: Collaborative Governance Implementation in the Majapahit House Heritage Area, Indonesia. Tourism and Hospitality, 6(1), 5. https://doi.org/10.3390/tourhosp6010005

Article Metrics

Back to TopTop