Next Article in Journal
Long-Term Dynamics of the Thermal State of Technogenic Plots in Siberia Based on Satellite Data
Previous Article in Journal
Climate Change, Forest Mortality, and the Need for a Solid Scientific Foundation in Forestry
 
 
Please note that, as of 4 December 2024, Environmental Sciences Proceedings has been renamed to Environmental and Earth Sciences Proceedings and is now published here.
Font Type:
Arial Georgia Verdana
Font Size:
Aa Aa Aa
Line Spacing:
Column Width:
Background:
Proceeding Paper

Determinants of Farmers’ Climate-Smart Agriculture Adoption in the Photohar Region †

by
Asif Sardar
1,*,
Aneela Afzal
1,2,
Arshad Mahmood Malik
1,3,
Muhammad Jehanzeb Masud Cheema
1,4,
Saddam Hussain
5,6 and
Sidra Javed
1
1
National Center of Industrial Biotechnology (NCIB), PMAS Arid Agriculture University Rawalpindi, Rawalpindi 44000, Pakistan
2
Department of Agriculture Extension, PMAS Arid Agriculture University, Rawalpindi 44000, Pakistan
3
Department of Economics, Faculty of Social Sciences, PMAS Arid Agriculture University, Rawalpindi 44000, Pakistan
4
Department of Agriculture Engineering and Technology, PMAS Arid Agriculture University Rawalpindi, Rawalpindi 44000, Pakistan
5
Department of Irrigation and Drainage, University of Agriculture Faisalabad, Faisalabad 38000, Pakistan
6
Department of Biological and Agricultural Engineering, University of California Davis (UC Davis), Davis, CA 95616, USA
*
Author to whom correspondence should be addressed.
Presented at the International Precision Agriculture Pakistan Conference 2022 (PAPC 2022)—Change the Culture of Agriculture, Rawalpindi, Pakistan, 22–24 September 2022.
Environ. Sci. Proc. 2022, 23(1), 5; https://doi.org/10.3390/environsciproc2022023005
Published: 25 November 2022

Abstract

:
Long-term changes in climate variability, vulnerability, a rise in average temperature, and changes in precipitation patterns threaten crop productivity, food security, and the livelihoods of people across the globe. Lower crop yields with higher dependence on food imports, global economic shocks, and climate change exacerbate more challenges to food security, specifically in developing countries. Therefore, adaptation to climate change is necessary to promote farmers’ sustainable livelihoods and mitigate carbon emissions. The adoption of Climate-Smart Agriculture (CSA) practices can potentially help reduce greenhouse gas (GHG) emissions without compromising agricultural production. To confront the challenges regarding the adoption of CSA practices, this study reviews the relevant literature and suggests policy recommendations on how socioeconomic determinants and considerations affect sustainable agriculture development systems. It focuses on the optimization problem of a farmer as a social planner, in which a farmer seeks to maximize his welfare objectives now and in the future. Farmers’ choices of CSA adoption, as well as their adaptive capacity and adaptation constraints, are discussed. This study has implications for policymakers in terms of raising the frequency of adopters through innovations and policy design.

1. Introduction

Climate change poses an environmental threat to the whole world. Developing countries, such as Pakistan, are more vulnerable to climate-induced events. Every year, Pakistan allocates limited resources for climate change mitigation. Climate change, poverty, and hunger are major issues in Pakistan, where the majority of the population is engaged in the agriculture sector. Between 19 and 29% of total GHG emissions are emitted from the agriculture sector in Pakistan. The Potohar zone lies from about 32.5° N to 34.0° N in latitude and from about 72° E to 74° E in longitude. Barley, bajra, wheat, maize, and groundnuts are the main crops produced in this region. Around two-thirds of the climate of Pakistan is arid, mountainous, and humid. In the Potohar region, agriculture production depends upon the monsoon rainfall. The Photohar region’s climate is changing, as evidenced by changes in rainfall intensity and pattern. This may be due to natural processes, but anthropogenic activities are also responsible for this climate change [1]. As a result, Climate-Smart Agriculture (CSA) practices are essential for reducing emissions. CSA is defined as an integrated approach that is used to manage livestock, fisheries, forests, landscapes, and cropland [2]. It addresses the issue of food security by minimizing the impacts of climate change. CSA increases productivity and resilience and reduces emissions [3,4]. CSA is an integrated approach that is comprised of tree planting, crop rotation, soil, and water management measures, and the adoption of smart measures for agriculture production. The adoption of CSA depends on socioeconomic determinants, the adaptive capacity of the farmers, and the socioeconomic profiles of the region. Climate change has impacted livelihoods, particularly the livelihoods of those who rely on the agriculture sector [5]. Therefore, the adoption of CSA is necessary to mitigate the impact of climate change and raise food security. The purpose of this study was to investigate which factors that affect the determinants of CSA adoption and how farmers’ adaptive capacity can help them to adopt.

2. Theoretical Framework

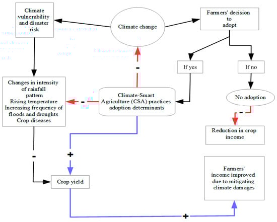
The conceptual framework for the adoption of CSA depends upon climate change and its vulnerability, adaptation process, and outcome. In this study, we assumed that a rational farmer wants to adopt CSA practices to maximize their expected profits in the following ways (see Figure 1). This framework demonstrates that a farmer’s adoption of CSA is characterized by their adaptive capacity, which is determined by their socioeconomic characteristics.

3. Methodology

We reviewed published research papers and reports. We filtered out research articles that were published in local and international peer-reviewed journals. We assessed articles on climate-smart agriculture adoption, taking into account the drivers characterized by farmers’ socioeconomic determinants that may have influenced adaptation and their intention to adopt CSA practices. Environmental and socioeconomic factors and key constraints determining the adoption of CSA practices were explored. Therefore, the graphical, empirical, and descriptive literature was used to fill the research gap, which can be helpful for policymakers in designing a framework to encourage the adoption of innovative agriculture technologies at the farm level.

4. Results and Discussion

When farmers, as social planners, decide to improve their households’ welfare, they must consider different kinds of constraints, such as political, social, behavioral, biophysical, and institutional constraints, to understand the heterogeneous effects of climate change. This expands opportunities to invest in CSA research and development while also assisting farmers by providing farm-level resources and technologies [6]. Selecting a suitable and reasonable model is critical. It depends on socioeconomic and environmental factors. Therefore, in calculating socially optimal solutions, we must take all four elements of food security into account to obtain robust estimates through modeling [7]. According to the study, the socioeconomic characteristics of the farmers are important drivers of CSA adoption (see Figure 2).
Therefore, to obtain a reliable estimate of CSA adoption, a farmer must take all relevant factors into account for the modeling, which helps with weighing the multiple objectives to drive a reliable solution. These measures would be helpful in obtaining the best outcome from the socially optimal possible solutions to the farmers’ problems to maximize crop revenue. The study also found that in order to increase the frequency of adoption, consumer-driven barriers to CSA adoption must be reduced while taking into account political, behavioral, and social contexts to encourage farmers. Social organizations and networking can assist the farming community in understanding the damage caused by climate change and how to mitigate it. Overall, adopters remained in benefits and gained more farm income, ranging from 45% to 48% more per hectare (ha) than the farmers who did not adopt. Therefore, adopters are better off in terms of gains in crop yield and farm income than the rest of the farmers [3].

5. Conclusions

We (people) are responsible for climate change as ‘donors’ due to our anthropogenic activities. We are also ‘receptors’ of these impacts. Climate change impacts are determined by countries’ coping capacities, which are based on socioeconomic determinants. Adoption is required to mitigate rising environmental damage in agriculture production, environmental sustainability, and food security. This study found that technological and financial resource availability, higher crop yield and input use efficiency, coordination among the various levels of institutions and departments, social networking, and improvements in social capital for enhancing farmers’ adaptive capacity are important determinants of CSA adoption. Overall, adopters of CSA practices remain better off than nonadopters. Effective participation is required to implement CSA measures at the farm level. To increase the number of adopters, socioeconomic policy instruments, such as defining property rights, encouraging social bonding, and networking, providing subsidies for CSA technology, and imposing Pigouvian taxes to discourage nonadopting farmers from engaging in polluting activities at the farm level, are suggested.

Author Contributions

Conceptualization, A.S. and A.A.; methodology, S.J. and A.S.; investigation, A.S., A.A., A.M.M., M.J.M.C. and S.H.; writing—original draft preparation, S.J., A.S., A.A., A.M.M., M.J.M.C. and S.H.; writing—review and editing and A.S., A.A., A.M.M., M.J.M.C. and S.H; supervision A.S., A.A. and M.J.M.C.; project administration, A.A. and M.J.M.C. All authors have read and agreed to the published version of the manuscript.

Funding

The study is a part of PSDP-funded project No. 321.

Institutional Review Board Statement

Not applicable.

Informed Consent Statement

Not applicable.

Data Availability Statement

Not applicable.

Acknowledgments

We thank the organizing committee of the First International Precision Agriculture Pakistan Conference 2022 as well as the Environmental Sciences Proceedings. The authors also gratefully acknowledge PSDP-funded project No. 321, “Establishment of National Center of Industrial Biotechnology for Pilot Manufacturing of Bioproducts Using Synthetic Biology and Metabolic Engineering Technologies at PMAS-Arid Agriculture University Rawalpindi”, executed through the Higher Education Commission, Islamabad, Pakistan.

Conflicts of Interest

The authors declare no conflict of interest.

References

  1. Jat, H.S.; Choudhary, M.; Datta, A.; Yadav, A.K.; Meena, M.D.; Devi, R.; Gathala, M.K.; Jat, M.L.; McDonald, A.; Sharma, P.C. Temporal changes in soil microbial properties and nutrient dynamics under climate smart agriculture practices. Soil Tillage Res. 2020, 199, 104595. [Google Scholar] [CrossRef] [PubMed]
  2. Amin, A.; Nasim, W.; Mubeen, M.; Sarwar, S.; Urich, P.; Ahmad, A.; Wajid, A.; Khaliq, T.; Rasul, F.; Hammad, H.M.; et al. Regional climate assessment of precipitation and temperature in Southern Punjab (Pakistan) using SimCLIM climate model for different temporal scales. Theor. Appl. Climatol. 2018, 131, 121–131. [Google Scholar] [CrossRef]
  3. Sardar, A.; Kiani, A.K.; Kuslu, Y. Does adoption of climate-smart agriculture (CSA) practices improve farmers’ crop income? Assessing the determinants and its impacts in Punjab province, Pakistan. Environ. Dev. Sustain. 2021, 23, 10119–10140. [Google Scholar] [CrossRef]
  4. Mizik, T. Climate-Smart Agriculture on Small-Scale Farms: A Systematic Literature Review. Agronomy 2021, 11, 1096. [Google Scholar] [CrossRef]
  5. Taneja, G.; Pal, B.D.; Joshi, P.K.; Aggarwal, P.; Tyagi, N.K. Farmers’ Preferences for Climate-Smart Agriculture—An Assessment in the Indo-Gangetic Plain. In Climate Smart Agriculture in South Asia; Springer: Singapore, 2019; pp. 91–111. [Google Scholar]
  6. Taylor, M. Climate-smart agriculture: What is it good for? J. Peasant. Stud. 2017, 45, 89–107. [Google Scholar] [CrossRef]
  7. Martey, E.; Etwire, P.M.; Abdoulaye, T. Welfare impacts of climate-smart agriculture in Ghana: Does row planting and drought-tolerant maize varieties matter? Land Use Policy 2020, 95, 104622. [Google Scholar] [CrossRef]
  8. Sardar, A.; Kiani, K.A.; Kuslu, Y. An Assessment of Willingness for Adoption of Climate-Smart Agriculture (CSA) Practices through the Farmers’ Adaptive Capacity Determinants. Yüzüncü Yil Üniversitesi J. Agric. Sci. 2019, 29, 781–791. [Google Scholar]
Figure 1. Theoretical framework for the determinants of CSA adoption [3].
Figure 1. Theoretical framework for the determinants of CSA adoption [3].
Environsciproc 23 00005 g001
Figure 2. Main socioeconomic determinants of CSA adoption [8].
Figure 2. Main socioeconomic determinants of CSA adoption [8].
Environsciproc 23 00005 g002
Disclaimer/Publisher’s Note: The statements, opinions and data contained in all publications are solely those of the individual author(s) and contributor(s) and not of MDPI and/or the editor(s). MDPI and/or the editor(s) disclaim responsibility for any injury to people or property resulting from any ideas, methods, instructions or products referred to in the content.

Share and Cite

MDPI and ACS Style

Sardar, A.; Afzal, A.; Malik, A.M.; Cheema, M.J.M.; Hussain, S.; Javed, S. Determinants of Farmers’ Climate-Smart Agriculture Adoption in the Photohar Region. Environ. Sci. Proc. 2022, 23, 5. https://doi.org/10.3390/environsciproc2022023005

AMA Style

Sardar A, Afzal A, Malik AM, Cheema MJM, Hussain S, Javed S. Determinants of Farmers’ Climate-Smart Agriculture Adoption in the Photohar Region. Environmental Sciences Proceedings. 2022; 23(1):5. https://doi.org/10.3390/environsciproc2022023005

Chicago/Turabian Style

Sardar, Asif, Aneela Afzal, Arshad Mahmood Malik, Muhammad Jehanzeb Masud Cheema, Saddam Hussain, and Sidra Javed. 2022. "Determinants of Farmers’ Climate-Smart Agriculture Adoption in the Photohar Region" Environmental Sciences Proceedings 23, no. 1: 5. https://doi.org/10.3390/environsciproc2022023005

APA Style

Sardar, A., Afzal, A., Malik, A. M., Cheema, M. J. M., Hussain, S., & Javed, S. (2022). Determinants of Farmers’ Climate-Smart Agriculture Adoption in the Photohar Region. Environmental Sciences Proceedings, 23(1), 5. https://doi.org/10.3390/environsciproc2022023005

Article Metrics

Back to TopTop