Abstract
In contrast to rural distribution grids, which are mostly “feed-in oriented” in terms of electrical power, urban distribution grids are “load oriented”, as the number of customer connections and density of loads in urban areas is significantly higher than in rural areas. Taking into account the progressive electrification of the transport and heating sector, it is necessary to assess the required grid optimization or expansion measures from a conventional, as well as an innovative point of view. This is necessary in order to be able to contain the enormous investment volumes needed for transforming the energy system and aligning the infrastructures to their future requirements in time. Therefore, this article first explains the methodological approach of allocating scenarios of the development of electric mobility and heat pumps to analyzed grids. The article continues with describing which power values need to be applied and which conventional and innovative planning measures are available for avoiding voltage band violations and equipment overloads within the framework of strategic grid planning. Subsequently, the results of grid planning studies are outlined and evaluated with an assessment model that evaluates capital as well as operational costs. On this basis, planning and operation guidelines for urban low-voltage grids are derived. The main result is that low-voltage grids can accommodate charging infrastructure for electric mobility, as well as heat pumps to a certain degree. In addition, it is concluded that conventional planning measures are not completely avoidable, but can be partially avoided or deferred through dynamic load management.
1. Introduction
Technological progress is changing the energy industry, which is currently characterized by the increasing electrification of the mobility and heating sectors. Distribution system operators (DSOs) in particular are faced with the task of integrating more and more charging infrastructure (CI) for electric vehicles and electric heat pumps (HPs) for supplying heat to residential buildings in the future. For grid planning of low-voltage (LV) grids, DSOs usually apply planning and operation guidelines (POGs). The guidelines offer the advantage that not each grid has to be planned individually; general planning principles can be applied for the majority of grids using, for instance, predefined standard grid equipment. This standard equipment is kept in stock, e.g., a sufficient number of distribution transformers (DTs) or LV lines for the LV level, in order to be utilized quickly in the event of a fault. However, due to ever-increasing electrical loads, the planning guidelines need to be adapted in general and the currently available power classes of DTs and LV lines must be reviewed and adjusted specifically. Therefore, based on extensive LV grid planning, new POGs for urban LV grids are derived in the context of this article.
1.1. Literature Review and Novelty
POGs are not fundamentally new. In most cases, each DSO defines its own, company-specific POGs and reviews or updates them in fixed time intervals, which can even be longer than a decade. However, due to the increasing electrification of the mobility and heating sector, existing POGs must be reviewed in a timely manner, as the current standard equipment may no longer be sufficient. In publications, POGs have already been updated and in some cases supplemented, but to the best of our current knowledge, no extensive grid planning has, to date, been carried out with various grid plans supporting these POGs.
Therefore, this article carries out strategic grid planning with diverse power development scenarios for representative LV grids, and then evaluates the results. Subsequently, POGs are derived based on the evaluations. The diverse power assumptions offer the advantage that publications [1,2,3,4,5,6,7] have not yet considered high charging capacities in LV grids for public charging points (PuCPs) with a simultaneous consideration of private charging points (PrCPs). This article also analyses the impact of different load management systems for private and/or public CI as well as HPs on grid planning. Furthermore, a sensitivity analysis of the underlying costs for a grid-serving dynamic load management (DLM) is performed and analyzed. These aspects were not examined at this level of detail in previous publications, such as [8,9,10], either.
1.2. Structure and Objective
In this article, first the procedure for strategic grid planning is explained in Section 2. This includes both the basic planning steps and the handling of new loads (CI and HPs). For the latter, the development scenarios are selected, and the method for allocation of CI and HPs at grid level is explained in order to interpret the results accordingly. Section 3 explains the general grid conditions under which the grid planning is performed. In addition to the basic power assumptions, further planning parameters are determined, such as the operating points (OPs), the planning perspectives with their associated simultaneity factors (SFs), and the technical limits for the grid operation. Section 4 explains conventional and innovative planning measures that are available for applying in the LV level in order to avoid the expected limit violations. To assess individual planning studies, all grid planning variants are evaluated in Section 5 based on an assessment model consisting of a primary and a secondary assessment model. In Section 6, the POGs are derived based on the results of the primary assessment model and then explained in detail. This article concludes with a discussion of the results.
2. Strategic Grid Planning
First, this Section explains the basics of strategic grid planning and the steps necessary for fulfilling the respective planning objective. Based on this, new requirements for grid planning with regard to new loads are presented. These new requirements need to be taken into account in the future as part of the energy transition.
2.1. Basic Planning Steps
Starting with the definition of basic planning objectives, it is important to note that these must comply with the current laws, regulations, standards, ordinances, and directives, as well as the commonly acknowledged rules of technology and technical guidelines. These general framework conditions can be supplemented by company-specific requirements, which must first be identified. It is possible to define the standards, that need to be taken into account more strictly, such as standard DIN EN 50160 [11] with regard to the voltage band, if this is necessary from the point of view of grid engineering. In addition, specifications must be made concerning to the integration of new loads. Once all the relevant conditions are available, the corresponding information and data must be obtained and processed. It should be noted that the greater this information density, the less robust the respective grid must be in the event of deviations from these forecasts. Therefore, it is important to derive information that is not available with suitable models, if necessary, or to approach it in some other way. On the basis of this information, suitable conventional and innovative planning measures are selected, used to develop various target grid planning studies, subsequently compared, and finally evaluated on the basis of various criteria. The result is an optimal target grid planning which is used as the basis for the implementation [12,13,14,15,16].
2.2. New Loads in Urban Low-Voltage Grids
CI and HPs play an increasingly important role in the dimensioning of urban LV grids. Furthermore, according to [16], decentralized energy conversion systems such as photovoltaic systems (PVSs) are particularly relevant for grid planning of rural and suburban areas.
2.2.1. Charging Infrastructure for Electric Vehicles
Figure 1 shows different development scenarios for electric vehicles (EVs) in Germany. To create a corridor, a conservative (cons) scenario (Q) from the lower development range and a progressive (prog) scenario (R) from the upper development range are used for further grid planning. The corresponding sources are listed in Table 1.
Figure 1.
Ramp-up trajectories for EV development scenarios in Germany based on [17].
Table 1.
Researched scenarios for the development of electric vehicles.
According to the apportionment methodology in [17], the values of the scenarios for Germany are apportioned to city level using various factors and weightings. To apportion the number of EVs to the LV level, commercial market and geodata from [33,34] are used. For the distribution at the respective LV grids, an iterative Saint-Laguë technique [35] is employed for private EVs. Commercial EVs and commuter EVs are allocated based on building types. The methods apply data available at street level regarding the building and income structures. A more detailed description of the apportionment methodology can be found in [17].
2.2.2. Electric Heat Pumps
In accordance with the apportionment methodology for electric mobility, different scenarios for the development of HPs can be taken from Figure 2 with the sources listed in Table 2. Scenarios G (cons) and H (prog) are selected for the grid planning.
Figure 2.
Ramp-up trajectories of heat pump development scenarios for Germany based on [17].
Table 2.
Studies used as a basis for the development of heat pumps.
Additionally, analogous to EVs, the values of the scenarios are apportioned with various factors to the city level. A further distribution to the LV grids uses market and geodata from [33]. A more detailed description of the apportionment methodology can be found in [17].
2.2.3. Photovoltaic Systems
This article focuses on new loads. However, as PVSs are also relevant, especially at the LV level, scenarios of the installed photovoltaic capacity in Germany (analogous to Figure 1 and Figure 2, see Figure 3 with sources stated in Table 3), in particular scenario (A) and scenario (E), are assessed. A more detailed description of the apportionment methodology can be found in [40] and is not part of the present analysis.
Figure 3.
Ramp-up trajectories of photovoltaic power development scenarios for Germany based on [41].
Table 3.
Studies used as a basis for the development of heat pumps.
3. General Grid Conditions
In addition to the scenarios for new loads presented in the previous Section, it must be determined how these loads are taken into account in grid planning in terms of their power value. The first step is to specify the relevant OPs. These OPs are then valid for certain planning perspectives, for each of which different SFs are applied. After the LV grid has been modelled for the specified planning perspectives, the grid limit violations must be determined on the basis of the permissible limit values for the voltage band and the equipment loading.
3.1. Power Value Assumptions
For new loads, power values must be assumed for using in strategic grid planning. Therefore, possible charging capacities of CI are firstly analyzed. Here, a distinction is made between PrCPs and PuCPs, as the categories are assigned to different power classes. For example, PrCPs usually have 3.7 kW, 11 kW, or 22 kW, whereas PuCPs also cover 50 kW and 150 kW at LV level. Higher charging capacities or charging parks are generally connected to the medium-voltage (MV) and high-voltage (HV) levels [50].
For HPs, the assumption of suitable power values is somewhat more challenging, as each building has a different insulation standard and different heat requirements. As a result, each HP should be specifically designed. To take into account different configurations, three power values 3.0 kW, 6.5 kW, and 9.0 kW are assumed. HP variant 1 (HP-V1) represents a HP without an additional heating element as a minimum power value. HP-V3, on the other hand, takes into account additional heating elements with an average electrical output of 6.0 kW as a maximum power value. HP-V2 represents a combination of the two variants with further assumptions, resulting in 6.5 kW per HP. All three HP variants are applied to the conservative and progressive scenarios for EVs [50].
Table 4 shows a consolidation of power value assumptions for CPs with the corresponding assumed development over the years 2030, 2040, and 2050.
Table 4.
Power value assumptions for private and public charging infrastructure over three years for grid planning, based on [50], note: Details of the distribution or number of the respective additions per year.
3.2. Operating Points
In general, LV grids are dimensioned for certain OPs, i.e., certain grid use cases. The two most common OPs are “peak generation” (PG, or OP-PG) and “peak load” (PL, or OP-PL) [14,15,16]. The OP-PG defines a summer day on which, for example, the highest feed-in from decentralized PVSs and minimum power consumption can be expected at midday. The OP-PL defines a winter day in the early evening on which there is no feed-in from PVSs with simultaneous maximum power demand from HPs, CI and conventional loads.
Alternatively, power time series can also be used for grid planning. However, as no power time series are available for all nine different new loads at the time of the analysis and these can be taken into account indirectly via SFs, the following two OPs are used:
- Peak load: It is assumed that the loads draw the maximum simultaneous power demand while grid feed-in is minimal [51].
- Peak generation: Here, it is assumed that the feed-in in the grid area is maximum, while load demand is minimum [51].
3.3. Planning Perspectives and Simultaneity Factors
Based on both OPs, different planning perspectives must be taken into account in order to dimension the equipment correctly. Otherwise, either over-dimensioning leads to unnecessary costs or under-dimensioning leads to overloading of the equipment. Therefore, the so-called SFs are used for grid planning. The SF is defined as the ratio of the maximum simultaneous sum reference to the sum of the maximum individual powers [51].
According to Figure 4, two planning perspectives are considered for the subsequent analyses. For dimensioning the respective DT, all loads in the grid are considered (left side). For the dimensioning of main feeders, all loads connected per feeder are considered with the corresponding SF. A feeder is defined as a line that is laid from the DT to the first load. SF calculations are carried out separately for conventional loads, CI and HPs. The resulting power is then cumulated, yielding the total load. However, it must be noted with these two planning perspectives that, depending on the circumstances, there is an over- or under-dimensioning of the ends of the lines, as the SF is not determined and modelled with node precision. However, as the feeder, which is important for the fundamental supply of many end consumers, is correctly dimensioned, this procedure represents a trade-off between the dimensioning of relevant equipment close to the feeder and the avoidance of over- or under-dimensioning of distant lines.
Figure 4.
Planning perspectives taking into account the respective simultaneity factor (SF).
3.3.1. Simultaneity Factors for Charging Points
Due to the diverse power values for charging points (CPs), there are different ways to calculate SFs. Therefore, four different calculations (C1 to C4) with Equations (1)–(4) are presented below [17].
where I = charging power type; PCPi = charging power per charging point type; Pi = charging power per type; nCPi = number of charging points per charging power; ∑nCP = number of all charging points; and PØ = average charging power based on the distribution in the respective grid.
- Calculation 1: The respective charging power multiplied with the SF for the respective charging power for the number of CPs for this charging power (several SFs per grid or feeder).
- Calculation 2: The respective charging power multiplied with the SF for the respective charging power for the number of all CPs and all charging powers (several SFs per grid or feeder).
- Calculation 3: The respective charging power multiplied with the SF for the average charging power based on the respective distribution for the number of CPs for this charging power (several SFs per grid or feeder).
- Calculation 4: The respective charging power multiplied with the SF for the average charging power based on the respective distribution for the number of all CPs and all charging powers (one SF per grid or feeder).
The calculation results are shown for three examples in Figure 5. It can be seen that the calculation methods C1 and C3 may result in an overestimation of simultaneity as the different charging powers are considered separately from each other. C4 follows an aggregated approach in which the charging powers are combined in an SF based on an average charging power per feeder, which is a practicable approach for grid planning and results in a lower SF. C4 is therefore used in the analyses here. Similarly, it is assumed that EVs can use either PrCPs or PuCPs for charging.
Figure 5.
Example of cumulative charging capacities with a different calculation of simultaneities for charging points (CPs).
Figure 6 shows the SFs for CPs which are used for C4. The SF curves of the main five charging powers are shown in colors. The figure also shows the SF for charging powers between 3.7 and 22 kVA in 1 kVA steps, which are later on required for C4.
Figure 6.
Simultaneity factors for electromobility based on [52].
3.3.2. Simultaneity Factors for Heat Pumps
Figure 7 shows the SFs for HPs. It is apparent that within a grid area, the simultaneity does not decrease as much with an increasing number of HPs as it does for the CI. The reason for this is that the same outdoor temperature is present almost everywhere in a grid area, so that the HPs normally operate simultaneously for heat generation.
Figure 7.
Simultaneity factors for heat pumps based on [53].
3.4. Limit Violations for Grid Planning
In order to identify limit violations after the grid modelling, the voltage band and the equipment loading capacity must first be defined.
Regarding the voltage band, DIN EN 50160 [11] must always be maintained. It specifies that slow voltage changes must not exceed ∆Umax/Un = ±10%. Although there are loading specifications in VDE-AR-N 4100 [54], no specific requirements are made for the OP-PL. In contrast, VDE-AR-N 4105 [55] recommends that slow voltage changes caused by decentralized generation and storage facilities with a grid connection point on the LV level may not exceed 3% of the original voltage level without such generation plants and energy storages. However, this recommendation may be deviated from according to the DSOs specifications, e.g., if regulated DTs (RDTs) are used. This is particularly relevant for the OP-PG. Based on these assumptions, the available voltage band is divided according to Figure 8 and used for grid planning. On the LV level, a voltage drop of 5% of the nominal voltage at the OP-PL and a voltage increase of 3% at the OP-PG is allowed.
Figure 8.
Assumed voltage band division.
As for equipment loading, DIN EN 60076-1 [56] specifies that the DTs may be operated with 100% of their rated apparent power. As for lines, DIN VDE 0276-1000 [57] specifies that they may be operated with the maximum permissible current capacity Iz (current carrying capacity). As line installations differ from grid to grid in the type of installation, as well as the accumulation and degree of loading, standard loading conditions are assumed for the derivation of general POGs. This ensures that a uniform system is used for all performed analyses.
4. Planning Measures
After identifying the limit value violations according to the previous Section, the violations can then be remedied with the following appropriate measures. The conventional measures correspond to the current state of the art, have been tried and tested, and are generally accepted. Innovative measures, on the other hand, are already being applied in isolated cases, yet do not represent the current state of the art as they cannot draw on years of experience.
4.1. Conventional Measures
Conventional measures are, in many cases, carried out without taking the direct influence on the other voltage levels into account, such as a subsequent adjustment of the voltage band. Apart from that, dimensioning takes place for a specific year in the future. Thus, for example, a transformer is not designed for its current power demand, but for a specific power demand in the future. This way, it will not have to be replaced over its lifespan, resulting in cost savings.
Conventional measures are used as a reference planning variant for the subsequent analyses and are explained in detail below.
4.1.1. Replacement or Reinforcement of Local Distribution Transformers
If, depending on the load development, the power of the installed DT is no longer sufficient, it must be replaced or reinforced by a second transformer. The latter is possible only if the corresponding space is available. Normally, an existing DT is replaced without changes to the substation. However, it must also be checked whether a new local substation is needed if a larger transformer is to be installed in a compact substation and there is not enough available space.
4.1.2. Tap Changer (Load or Voltage-Free Switchable Tap Changer)
In most cases, a tap changer can be used to adjust the voltage of conventional DTs. This is accomplished in the load-free state. For analyses, it is assumed that a tap changer is always available and that it provides a total of five taps, each with a voltage change of ∆U/Un = ±2.5%. Depending on the OP, the voltage for the downstream LV grid can thus be raised or lowered by a total of 5.0% [58].
4.1.3. Replacement of Lines
For many DSOs, line replacements are subject to asset management and thus DSO-specific strategies. The approach chosen for the analyses is therefore that lines are replaced if they are overloaded and also have an old insulation type or no longer correspond to the standard line cross-section q = 150 mm2.
4.1.4. Reinforcement of Lines
If a line with a modern insulation type or with the standard line cross-section q = 150 mm2 is overloaded, it can be assumed in most cases that, in contrast to lines with older insulation types, the end of its useful life has not yet been reached and the asset therefore still has a value for the DSO. Therefore, in this case, it is not replaced in the analyses but reinforced. There are three different options for reinforcements, which are briefly explained below.
- Minimum ReinforcementIf, for example, a feeder in a radial grid is overloaded up to a certain load, it can be checked to which point a new feeder can be laid as the shortest route if the existing connection is severed at this connection point.
- Maximum ReinforcementIf the nearest line distribution cabinet (LDC) is only a few meters away in the case of a line separation, no joints are set up to the connection point as the shortest route, but a new feeder is laid up to the LDC. In the LDC, the other line can then be disconnected so that it can continue to be fed from the existing feeder.
- Parallel Line with Redistribution of LoadsA new feeder is laid. The loads are distributed between the two parallel lines so that both lines are subjected to similar loads.
Figure 9 shows the above-mentioned line and transformer measures. In principle, no line reduction factors are applied as it is assumed that the lines have been laid at a sufficient distance from each other and the OPs are not permanently in operation. For assumptions that deviate from this in practice, grid-specific derating factors must be taken into account.
Figure 9.
Conventional planning measures in the low-voltage level.
4.1.5. Separation of Grids
In addition to the transformer and line measures, the existing grid can also be split up. However, corresponding properties for new local substations must be available for this, as local DTs are placed in the respective load center based on optimal voltage distribution and equipment loading. As the respective ownership structures are not available for all grids, this measure is not considered within the framework of the uniform grid planning.
4.1.6. Topology Change
The last conventional measure is to change the grid topology. For example, a radial grid is changed to a meshed grid or vice versa. The greatest difficulty with topology changes is that the existing protection concepts may also have to be affected. For these reasons, this measure is also not considered for further analysis.
4.2. Innovative Measures
Independent of the conventional measures applied in practice, there are also a number of innovative measures that are already applied on a small scale, such as RDT, or are currently being researched and tested in selected grids, such as DLM. The relevant innovative measures are shown in Table 5 with effects on all voltage levels (as well as the conventional measures) and are briefly explained below with their significance for the LV level.
Table 5.
Overview of the effects of innovative equipment and technologies on the various voltage levels when used in or for the low-voltage level as well as for complementary conventional measures based on [41].
4.2.1. Voltage Regulation at the HV/MV-Substation
Voltage regulation at the HV/MV-substation (VRS) is the permanent voltage adjustment at the MV busbar by changing the tap position of the HV/MV-transformer(s). Depending on the supply task of the MV and the downstream LV grids, the voltage can thus be increased or reduced. According to Figure 8, the setpoint value is Utarget/Un = 102% and the control tolerance is ∆U/Un = ±2.0%. Within the scope of grid planning, it is assumed that the setpoint can be adjusted in six steps of ∆U/Un = ±0.5% each. If limit value violations persist despite VRS, conventional planning measures are carried out.
4.2.2. Regulated Distribution Transformer
An RDT is a transformer in a local substation that is equipped with a switchable actuator, a so-called on-load tap changer, and a control unit. In contrast to conventional DTs with a tap changer, voltage adjustments can take place under load and thus lead to a better decoupling of the MV and LV levels with regard to voltage maintenance and therefore to a more flexible division of the available voltage band [59].
The modelling considers an RDT that has nine taps including neutral position, each with a voltage step of ∆U/Un = ±3%, so that a total band of ∆U/Un = ±12.0% is possible. If limit value violations persist despite RDT, conventional planning measures are carried out.
4.2.3. Dynamic Load Management
A DLM accesses CI and HPs, considering them controllable consumers according to the DSOs’ specifications. This happens without customer-side load management to ensure safe grid operation. The active power is controlled or regulated depending on the current grid status in terms of voltage and current.
The basic mode of operation of the employed DLM is shown in Figure 10. Limit violations are first identified for each planning perspective. These can be voltage band violations and/or equipment overloads. To ensure that the end consumer does not feel any loss of comfort, HPs are switched off before CPs, as the HPs usually have a heat storage to bypass the so-called blocking periods. Blocking periods are defined as periods in which an electrical system is temporarily, automatically and actively disconnected (switched off/blocked) from the distribution grid by the DSO and is not (fully) available to be connected by the consumer during this time [60]. If limit violations persist, the charging power of the CPs are reduced gradually to a minimum of 3.7 kW. If limit violations are still present despite the use of a DLM, additional conventional planning measures are carried out [61].
Figure 10.
Basic operating principle of dynamic load management.
Within the framework of the DLM, three different variants are considered as use cases according to Table 6. DLM-V1 regulates HPs and PrCPs, DLM-V2 only PrCPs, and DLM-V3 only PuCPs. It should be noted that DLM-V1 and DLM-V3 are rather theoretical scenarios. On the one hand, HPs usually switch back on with full power after the blocking period is over, and on the other hand, there are currently no large-scale efforts to regulate PuCPs. Nevertheless, the three DLM variants span a relevant corridor for grid planning and offer tendencies for the grid-serving use of a DLM with the inclusion of various loads [61].
Table 6.
Control of the loads within the DLM variants (DLM-V1, DLM-V2, and DLM-V3) [61].
In addition to the proposed DLM variants, a sensitivity analysis is carried out for the measurement, information, and communication technology (MICT) to be used and is taken into account in the evaluation as part of the economic efficiency analysis.
Figure 11 therefore shows the measuring equipment to be used for radial grids (a.1 and a.2) and meshed grids (b.1 and b.2). Each measuring device can take up to four measurements.
Figure 11.
Examples of consideration of a grid automation system for different topologies with (A-1) radial grid with five overloaded feeders, (A-2) radial grid with four overloaded feeders, (B-1) meshed grid with one overloaded mesh and three feeders, and (B-2) meshed grid with one overloaded mesh and five feeders.
The following four variants are calculated for the economic efficiency analysis:
| Basic amount (remote terminal unit) |
| + feeder measurement (current) | |
| + worst node measurement (voltage) | |
| Basic amount (remote terminal unit) |
| + feeder measurement (current) | |
| Basic amount (remote terminal unit) |
| no MICT |
The basic amount represents the remote terminal unit (RTU) as well as the hardware and software integration into the local substation. Feeder measurements are current measurements and worst node measurements are voltage measurements. The latter are not included in (M), as it is assumed that these values will be made available in the future via existing smart metering systems at the end consumers.
4.2.4. Grid-Serving Energy Storages
A grid-serving energy storage (ES) can act as a source or load in order to decrease or remedy limit violations. Its position and dimensioning depends on the type and extent of the identified violations. For this purpose, the necessary active power is determined and used as the basis for the ES dimensioning.
4.2.5. Measures Not Considered
In Table 5, all identified measures were presented for reasons of complete equipment and technology research. Similarly, all innovative planning measures were taken into account in the grid planning. However, for certain operating equipment and technologies, it was foreseeable at an early stage that they would have no relevance for grid planning. Hence, corresponding planning measures, described below, are no longer taken into account.
Line Voltage Regulator
Line voltage regulators (LVRs) were not used for the LV grid studies here for two basic reasons. First: for meshed LV grids that were also part of the assessment sample aside from grids with radial topology, LVRs have only very limited applications. Second: for radial grids, mostly line overloads could be identified in almost all feeders depending on the scenario and could not be eliminated with an LVR. Consequently, the use of an LVR was in any case more expensive than conventional grid expansion.
Reactive Power Management
Reactive power management was applied for the LV level. As the adjustment of the power factor cos(φ) in the majority of cases made it possible to eliminate voltage band violations at certain nodes, however, equipment overloads were intensified and, in some cases, increased, reactive power management is not considered further.
5. Assessment Model
To compare all planning variants, they must be evaluated using a uniform approach. According to the development in [41], an assessment model is used for this purpose. This model consists of a primary and a secondary assessment model.
In both models, only equipment is taken into account that was newly introduced into the grid compared to the base year 2021. Thus, no maintenance, renewal, and equipment costs for the existing grid are considered in the assessment. The basic structure of the assessment model is shown in Figure 12 and is explained below.
Figure 12.
Assessment model with different assessment criteria.
5.1. Primary Assessment Model
The primary assessment model is used to derive the POGs. The costs (Appendix A) for equipment are used as the main criterion, consisting of both capital expenditures (CapEx) and operational expenditures (OpEx) and the residual values for the period between year 2021 and year 2050. The resulting total costs are calculated using the net present value method. Figure 13 illustrates the basic principle of discounting, which makes it possible to objectively compare different planning variants on the basis of net present values despite different investment dates. The equipment costs are taken into account annually and also discounted to the year 2021. For the DSOs, the resulting total costs are in most cases a decisive factor, as they intend to plan the grid in a cost-optimal, and thus economical, way as much as possible.
Figure 13.
Method of the primary assessment model based on the determination of the net present value.
5.2. Secondary Assessment Model
If DSOs want to focus on additional parameters rather than solely on costs, a secondary assessment model can be used that takes four other criteria into account and applies different weightings.
5.2.1. Secondary Criteria and Weightings
Equipment costs, which represent the investment costs in euros, are again the basic criterion of the secondary assessment model. These are supplemented by the grid losses as an additional secondary criterion and are described as the increase in annual energy in relation to the original grid as percentage. They represent a technical criterion that evaluates the efficiency of the grid and must be borne permanently by the DSO as equipment costs. The attractiveness of a planning variant decreases with increasing grid loss energy in the respective grid.
The third secondary criterion is the failure rate based on a simplified reliability calculation which indirectly estimates the maintenance effort. The failure rate is calculated using Equation (5).
where H = failure rate per grid in 1/a; nk = number of affected assets in pieces or meters per equipment type; and Hk = failure rate per equipment type.
The failure rate H per grid for the respective quantity structure nk in pieces or meters per equipment type in the grid is determined with the respective failure rate Hk per equipment type. The mean value of the years 2013 [62], 2014 [63], 2016 [64], and 2018 [65] of stochastic failures for the LV level is used for calculation.
The fourth secondary criterion is defined as voltage stability and represents the robustness of a planning variant to a change in the supply task, where ∆U/Un corresponds to the largest voltage drop in percent from the grid interconnection to the upstream grid to the furthest point in the grid without occurring voltage band violations.
The fifth secondary criterion reflects the extent of resource expenditures, i.e., the expenditure for construction activities. Here, the length of a line’s route, in which several lines can be located, is determined. This criterion is relevant as, especially in urban LV grids, construction work causes noise and road closures, so that the attractiveness of a planning variant decreases with the length of the necessary construction work.
To be able to carry out different assessments with the five secondary criteria, five different weightings are introduced with the addition of a sixth weighting, whose percentage distribution can be seen in Table 7. In the weighting “Equally weighted”, all criteria have the same importance in determining the optimal planning variant. In the weighting “Cost-oriented”, the equipment costs play the greatest role in identifying an optimal planning variant. For the weighting “Grid resilience”, the failure rate and the voltage stability against unpredictable grid conditions have the greatest importance. In a “Technically oriented” weighting, technical aspects of grid operation are given greater relevance than non-technical criteria. In the “Resource-saving” weighting, a resource-saving measure is rated highly in terms of both grid losses and resource expenditures. The weighting “Use of primary equipment” focuses on the equipment costs and the resource expenditure, aiming at evaluating each planning variant with regard to the share of required primary equipment.
Table 7.
Six different weightings for the secondary criteria.
5.2.2. Scoring System
Methodically, the input parameters per planning measure are first determined, as they can be taken from Table 8 for a hypothetical example.
Table 8.
Exemplary input parameters of six planning variants (PV) for the secondary assessment model.
Subsequently, the value range per secondary criterion is identified. Here, either the highest value can correspond to the “worst” result (e.g., equipment costs) or the lowest value to the “best” result (e.g., grid losses). Afterwards, the score (“baselining”) per secondary criterion (SC) and planning variant (PV) is determined in the form of a point system according to Equation (6):
The TopScore is defined for all assessments and used for all secondary criteria.
The respective planning variants are then calculated with the weighting factors (WF) to an overall result 𝑆𝑐𝑜𝑟𝑒Σ according to Equation (7):
Finally, the evaluation of the planning alternatives is carried out depending on the overall result. Here, the planning measure with the highest 𝑆𝑐𝑜𝑟𝑒Σ represents the optimal overall result for the respective weighting.
The scoring result of the “baselining”, based on the input parameters, can be found in Table 9. On the one hand, it can be seen that the “worst” planning measure per secondary criterion receives no points (e.g., PV1 voltage stability). Furthermore, a value close to the optimum shows that the respective score is approaching the top score and the top score is almost reached (e.g., PV1 grid losses). The values of the other planning measures are calculated according to the equation.
Table 9.
Exemplary “baselining” for six planning variants (PV) in the secondary assessment model with a defined TopScore of 6 (without taking weightings into account).
Figure 14 shows the respective total scores (𝑆𝑐𝑜𝑟𝑒Σ) of the planning measures per weighting. The example of planning variant PV5 shows that it performs best in the weighting in “Cost-oriented” due to the high score for equipment costs, among other things. Within the weighting “Resource saving”, on the other hand, PV5 has the most points for equipment costs, but PV6 has significantly more points for grid losses and resource expenditures, which is why PV6 can be identified here as the optimal planning variant.
Figure 14.
Exemplary overall results of different weightings of the secondary assessment model for six planning variants (PV).
6. New Planning and Operation Guidelines for Urban Low-Voltage Grids
For the LV level, there is generally a reactive and short-term need for planning measures in the case of acute problems, which can largely be defined in standardized POGs, as this involves a large number of similar planning and construction measures. The challenge here is usually the variety of necessary measures over time and the reconciliation with the equipment available at the DSO and its subcontractors. These measures are driven, especially in the area of CI and HPs, by the corresponding political subsidies and are regulated by the use of public transport routes for local general supply via route utilization contracts within the framework of concession awards.
6.1. Load Development
In order to derive POGs, grids are first required to which the methodology described in Section 2 can be applied. For this purpose, 20 representative LV grids (Appendix B) have been selected from 4200 grids on the basis of [66], and are shown in Figure 15.
Figure 15.
Results of a clustering for the low-voltage level and grid selection based on [66].
Based on the scenarios and apportionment methodology, Figure 16 shows the respective load development for all 20 LV grids from the perspective of the DTs. The currently installed transformer capacity is also indicated (horizontal black dotted lines). The grey bars represent the conventional household and commercial loads. Building on this, the private charging power is shown in purple and the public charging power in turquoise. The continuous green bar then shows the power for the 3.0-kW-HP variant. The bar on top of this (green left hatched line) represents the power increase that must be considered if the 6.5-kW-HP variant is adopted. As for the 9.0-kW-HP variant (green right hatched line), the same applies to the last green hatched bar accordingly. It can be seen that more suburban grids with a correspondingly higher proportion of HPs are reaching their limits from the perspective of the DTs (e.g., G11). In contrast, more inner-city grids show a higher robustness against the integration of new loads (e.g., G01), which are comparatively fewer than in suburban grids. It can be seen that a significantly higher utilization of the transformers by new loads can be assumed in the future, a factor that must be taken into account in the grid planning. As an alternative calculation of SFs for calculation method C4, the last blue dotted bar shows the additional power results when private and public CI is determined with calculation method 4 and on the assumption of a simultaneity factor of 1 separate to each other (C4s).
Figure 16.
Load development and installed capacity from the perspective of local distribution transformers for 20 low-voltage grids.
6.2. Technical-Economic Evaluation
Applying the relevant conventional and innovative planning variants for the LV grids described in Section 4.1 and Section 4.2 results in the consolidated line measures shown in Figure 17 across all analyzed planning variants for each scenario, HP variant, and year. It can be seen that the line measures decrease from the VRS through the RDT to the ES. There are also differences within the DLM variants. As for the resulting costs, Figure 18 shows that conventional grid expansion is the most economical planning variant next to the VRS. One should keep in mind that, if full equipment is necessary for the DLM due to shorter useful lives of the MICT components, renewals are necessary at least once during the lifetime of conventional equipment of these same components. The use of RDT is also partly more expensive as it primarily resolves voltage band violations, so that further measures are necessary in the event of line overloads. ES is the most expensive planning measure. As an alternative cost representation, Figure 19 shows the respective saving potential compared to conventional planning representing the 0-%-line. It can be seen that the DLM-V1 with necessary full equipment is less expensive than the conventional grid expansion in approximately 23% of all planning variants. ES is also cheaper than conventional expansion, but only in very few planning variants.
Figure 17.
Necessary line measures consolidated across all conventional and innovative planning variants from the perspective of the feeders for 18 low-voltage grids.
Figure 18.
Resulting costs (CapEx + OpEx—residual values) consolidated across all conventional and innovative planning variants for 18 low-voltage grids.
Figure 19.
Savings potential related to the conventional planning variant as a reference variant consolidated across all innovative planning variants for 18 low-voltage grids, note: not shown further than −100%.
6.3. Derivation of New Planning and Operation Guidelines
Based on the findings of the individual grid planning variants as well as the corresponding technical-economic assessment from Section 5, seven new POGs for urban LV grids are defined (in italics) in Section 6.4, Section 6.5, Section 6.6, Section 6.7, Section 6.8, Section 6.9 and Section 6.10 and explained.
The first guideline provides power value assumptions for different (new) loads, which can be used for grid planning if no own reliable findings are available. Following these assumptions, the relevant OP for the design of urban LV grids is identified. Afterwards, recommendations for standard equipment are made for lines and DTs. Subsequently, innovative measures, primarily voltage regulating measures, are discussed with regard to their effects on grid planning. Based on this, the different DLM variants are thoroughly investigated. The last guideline then discusses the grid structures and where there is a need for grid reinforcement. Thus, all strategically important topics are dealt with within the framework of the principles for the LV level, which can be supplemented by DSO-specific POGs.
Note: The LV grids G02 and G12 can integrate the new loads without limit violations. so that some evaluations include only 18 LV grids instead of 20. Likewise, G10 has only one transformer overload, which is why only 17 instead of 20 grids are considered for the secondary assessment model in Section 6.12.
6.4. First Planning and Operation Guideline
For the dimensioning of local distribution transformers, an average effective power for private charging points per building connection of PPrCP,DT,BC = [1.7; 2.9] kW or alternatively PPrCP,DT,MP = [0.4; 0.8] kW per metering point plus Pconv,DT,OTFH = 2.0 kW for conventional loads of one- and two-family detached houses or Pconv,DT,MFH = 1.0 kW per metering point for multi-family houses in the grid is recommended.
For the dimensioning of the low-voltage feeders, PPrCP,Feeder,BC = [8.2; 12.0] kW or alternatively PPrCP,Feeder,MP = [3.2; 4.3] kW per metering point plus Pconv,Feeder,OTFH = 2.7 kW for conventional loads of one- and two-family detached houses or Pconv,Feeder,MFH = 1.3 kW per metering point for multi-family houses are recommended.
If additional electric heat pumps are to be considered, it is recommended to add an additional power of PHP = [3; 9] kW per heat pump, which is equally valid for local distribution transformers and low-voltage feeders [41].
For the future development and planning of urban LV grids, it is important to plan with appropriate power value assumptions. The first POG therefore aims to provide the grid planner with power values that can be used for conventional loads, PrCPs and HPs. Taking into account the scenarios used and the apportionment methodology and SF calculation carried out (further explanations in [41]), the power values for PrCPs given in Figure 20, Figure 21, Figure 22, Figure 23, Figure 24 and Figure 25 are developed for different planning perspectives (DT, feeder, building connection, metering point, and CP) for 20 LV grids. The public CI is not shown here, as it can be assumed that the DSO can plan them much better than the private CI. Due to the applied SF calculation method, it should be noted that public CI is indirectly taken into account. For the predominant share of the grids, the presented power value assumptions represent applicable values that reflect a balanced distribution of charging services.
Figure 20.
Average effective charging power of private charging points per building connection from the perspective of local distribution transformers for 20 low-voltage grids based on [41].
Figure 21.
Average effective charging capacity of private charging points per building connection from the perspective of feeders (not including feeders without private charging infrastructure) for 20 low-voltage grids based on [41].
Figure 22.
Average effective charging power of private charging points per metering point from the perspective of local distribution transformers for 20 low-voltage grids based on [41].
Figure 23.
Average effective charging capacity of private charging points per metering point from the perspective of feeders (not including feeders without private charging infrastructure) for 20 low-voltage grids based on [41].
Figure 24.
Average effective charging power per private charging point from the perspective of local distribution transformers for 20 low-voltage grids based on [41].
Figure 25.
Average effective charging capacity per private charging point from the perspective of feeders (not including feeders without private charging infrastructure) for 20 low-voltage grids based on [41].
As the DSOs do not always have all grid parameters for each grid, the values necessary for strategic grid planning is displayed for different grid parameters. In particular, in analogy to Section 3.3 regarding the dimensioning of DTs and feeders, different SFs in the area of the CI are applied, which accordingly result in different power value assumptions. Furthermore, the power value assumptions currently represent the greatest uncertainty as, to date, only limited reliable knowledge is available for the grid-wide load behavior. Hence, the following six figures show different value assumptions for private CI depending on the considered grid parameter. Figure 20 shows both the detailed results and, among other values, the average values for private CI from the perspective of the DT based on the building connections per grid. Figure 21 shows corresponding values to Figure 20, however from the perspective of the feeders. Figure 22 and Figure 23 represent, analog to Figure 20 and Figure 21, respectively, the values for private CI but on the basis of the metering points, and Figure 24 and Figure 25 per CP. These evaluations form the basis of the power value assumptions for private CI in Table 10.
Table 10.
Power value assumptions for different loads in the low-voltage level.
Figure 26, Figure 27 and Figure 28 show evaluations of conventional loads. Although they represent the smallest share of future impacts according to Figure 16, these must also be differentiated for different building types and taken into account in grid planning.
Figure 26.
Performance ranges of conventional loads per building type and planning perspective based on [41].
Figure 27.
Distribution of conventional loads per building type and planning perspective based on [41].
Figure 28.
Maximum simultaneous conventional power consumption per household metering point based on [41].
If HPs are to be taken into account, an additional value of 3 to 9 kW must be applied in the grid planning, which hardly differs between the planning perspectives DTs and feeders due to the SF shown in Figure 7 and can therefore be used for both planning perspectives.
An overview and summary of all power value assumptions can be seen in Table 10.
6.5. Second Planning and Operation Guideline
For urban low-voltage grids, the operating point “peak load” is the relevant operating point for grid dimensioning.
To determine the relevant OP for urban LV grids, it is necessary to investigate the extent to which limit value violations are caused by loads and feed-ins in both analyzed OPs. For this purpose, Figure 29 shows an evaluation for the conservative and progressive scenario with 9.0 kW HPs. Equipment overloads are not shown here, as equipment overloads do not occur in the OP-PG, neither from the perspective of the DT, nor from the perspective of the feeders. With regard to the voltage band being respected according to [11], it is clear that the OP-PL is more important for grid planning. Voltage band violations occur due to feed-ins (progressive scenario) in only four suburban grids. Voltage band violations, however, occur in 17 of 20 grids due to new loads, some of which are severe (progressive scenario). In addition, Figure 30 shows the year in which limit violations occur for the first time. Figure 29 and Figure 30 should therefore be considered in combination, as they also show that the OP-PL is relevant for the planning of urban LV grids.
Figure 29.
Maximum voltage change for the operating points “peak generation” and “peak load” for 20 low-voltage grids at the year 2050 in the progressive scenario with 9.0 kW heat pumps for the conservative (cons.) and progressive (prog.) scenario.
Figure 30.
First occurrence of limit value violations for low-voltage lines for the operating points “peak generation“ and “peak load” consolidated for 20 low-voltage grids based on [41].
6.6. Third Planning and Operation Guideline
It is recommended to supplement the current standard line cross-section q = 150 mm2 (Al) with a second new standard line cross-section q = 240 mm2 (Al) for urban low-voltage grids.
Standard line cross-sections are another essential component of POGs. They are kept in stock for short-term line measures, so that a restriction of line cross-sections is intended here in order to keep storage costs at a minimum. Figure 31 therefore shows an evaluation that essentially recommends the cross-sections q = 150 mm2 (Aluminum, short: Al) and q = 240 mm2 (Al). Among the different line measures given in Section 4.1, the cross-section q = 150 mm2 (Al) is sufficient for line reinforcement in approximately 83% of all line measures. On the other hand, in the case of a line replacement, a cross-section of q = 240 mm2 (Al) is necessary in a quarter of all the cases, which also covers q = 185 mm2 (Al). In the case of a “forced” replacement, i.e., if no parallel q = 150 mm2 (Al) line is installed to redistribute the loads, but rather is replaced by a higher dimensioned line, a line cross-section q = 240 mm2 (Al) is already necessary in one third of all the cases.
Figure 31.
Shares of line measures by cross-section for 18 consolidated grids.
It is therefore recommended to introduce a further cross-section of q = 240 mm2 (Al) in addition to the current standard line cross-section of q = 150 mm2 (Al), which equally covers q = 185 mm2 (Al).
6.7. Fourth Planning and Operation Guideline
Regarding standard transformer classes, it is recommended to increase the respective existing dimension by one power class in relation to the rated power.
In addition to lines, standard DTs, which are also kept in stock in order to react quickly as a DSO, must also be defined. Figure 32 shows the necessary power classes of DTs that result from the respective planning variants. It can be seen that the standard size of 630 kVA—used by most DSOs—is still significantly important to be kept in stock. However, it then replaces lower power classes such as 400 kVA and below. Furthermore, it can be seen that 800 kVA DTs and 1000 kVA DTs will also become necessary in some grids, despite the application of the DLM described in Section 4.2.3. It is therefore recommended to define a standard size of 800 kVA in addition to the current standard size of 630 kVA, which is henceforth to be defined as the smallest size. Alternatively, it can be examined whether two 630 kVA DTs can be used instead of one 1000 kVA DT if an 800 kVA DT is not sufficient.
Figure 32.
Necessary increases in the power classes of local distribution transformers for 18 consolidated grids in the presence of limit violations.
6.8. Fifth Planning and Operation Guideline
Innovative voltage regulation measures do not offer a long-term advantage for the elimination of limit violations, as in urban low-voltage grids, equipment overloads are the dimensioning factor for reinforcement measures [41].
Figure 30 has shown that in the years 2030 and 2040, voltage band violations can also occur without the presence of equipment overloads. These can be remedied almost free of charge by applying the tap changer. Only negligible costs are incurred by the operating personnel who have to adjust the tap on site. In the case of voltage band violations and equipment overloads, the same remedy applies. If voltage band violations persist, they can almost always be remedied in the same way equipment overloads are remedied.
As, according to the second POG, the OP-PL is relevant to the planning and it is shown in Figure 30 that line overloads are predominant, these usually cannot be remedied with innovative voltage regulating measures.
In addition to this fundamental observation, the RDT must be considered for another reason. According to [17,38,48], this is recommended when the OP-PG also becomes relevant in suburban grids.
6.9. Sixth Planning and Operation Guideline
Grid-serving load management can defer and partly avoid conventional grid expansion. If the acquisition of measurement, information and communication technology (MICT) is fully necessary, conventional planning measures are usually more cost-effective and are therefore recommended. However, if the MICT is already available or its deployment is independently planned and can be used for load management, load management is always significantly more cost-efficient and is therefore recommended [41].
Figure 17 already shows that, with a DLM, considerable line measures can be saved. On the other hand, it was evident in Figure 18 and Figure 19 that a DLM is the economical solution in only very few cases when the MICT has to be built, and that conventional grid expansion is still necessary to a small extent in most cases. Therefore, a sensitivity analysis with further cost calculations can be taken from Figure 33 and Figure 34 in relation to Section 4.2.3. This clearly shows that if existing MICT is used, or if it is already planned and can be used, a DLM is considerably more cost-effective than conventional grid expansion. In the case that either reduced measurement sensors or only a RTU is to be considered, DLM does become more economical in some variants, but at maximum in 49% of the variants. This proportion is still too low to qualify for a new recommendation. However, if the necessary MICT equipment is already available in the respective grids, DLM can be recommended, as it is cheaper in at least 88% of the planning variants and even in approximately 50% of all variants, in some cases significantly more than 50% in DLM-V2.
Figure 33.
Resulting costs (CapEx + OpEx—residual values) consolidated over all analyzed variants for 18 low-voltage grids in different variants of dynamic load management based on [41].
Figure 34.
Savings potential of different variants of dynamic load management related to conventional reference variant based on the conventional reference variant for 18 low-voltage grids based on [41]; note: not shown further from −100%.
In principle, it should be noted that the regulation of private CI has a higher effectiveness, as this outweighs public CI in terms of numbers in the grids. The DLM is also more successful if in early years, such as in the year 2030, the base load is not yet so high due to new loads and thus limit violations are avoided.
Furthermore, it is recommended to include HPs in DLM in addition to the private CI, as the grid load can be temporarily reduced in any peak load time window through the intelligent use of blocking periods.
6.10. Seventh Planning and Operation Guideline
For inner-city low-voltage grids in which no building renovations or new constructions are planned and which have an average load density of more than 10 metering points per building connection, it can be assumed that no significant need for reinforcement of the low-voltage lines is required [41].
To interpret the results in Figure 35, it should first be noted that there were no underground garages or larger garage yards in any of the analyzed 20 LV grids. In particular, this leads to the fact that no limit violations were identified in G02 from cluster 2 and G12 from cluster 7. The grids have a load density of approximately 38 and 12 metering points per building connection, respectively. This is also the case in G09 from cluster 9, with approximately 19 metering points per building connection, where a negligible reinforcement due to public CI is identified. Similarly, in grid G07 from cluster 7, with approximately 12 metering points per building connection, the need for expansion is significantly lower compared to suburban areas with less than 10 metering points per building connection on average. Accordingly, provided that no building renovations or new buildings are planned, and no underground parking garages are available, it can be assumed that no significant expansion is required with an average load density of approximately 10 metering points or more per building connection.
Figure 35.
Analyzed low-voltage grids with more than 10 metering points per building connection in the cluster evaluation based on [41].
6.11. Overarching New Planning and Operation Guidelines over All Voltage Levels
From the new POGs for LV grids derived in Section 6.4, Section 6.5, Section 6.6, Section 6.7, Section 6.8, Section 6.9 and Section 6.10, the following three POGs in Section 6.11.1, Section 6.11.2 and Section 6.11.3 can be derived from the LV level, which basically apply to all voltage levels.
6.11.1. First Overarching POG concerning All Voltage Levels
In principle, a cross-voltage level consideration of HV, MV and LV grids should be aimed for.
The first POG concerning all voltage levels addresses the importance of an overarching and target-oriented consideration of the three voltage levels relevant for distribution grids. As the LV and MV grids, in particular, are coupled via still largely conventional DTs, a voltage increase in the MV level results in a voltage increase in the LV level. Thus, voltage band violations can be solved simultaneously by adjusting the permissible voltage band in both voltage levels. Vice versa, a DLM in the LV level results in a load reduction in the MV level and thus also eliminates not only equipment overloads in the LV level but also those in the MV level.
6.11.2. Second Overarching POG concerning All Voltage Levels
Equipment overloads are the driving factor behind the need for expansion of urban distribution grids, whereas voltage band violations are not.
The second POG concerning all voltage levels, in combination with the second POG from the LV level, addresses the fact that the new loads such as CI and HPs, which are mostly connected in the LV level, also have a considerable impact on the two upstream voltage levels in the distribution grid. According to Figure 29, Figure 30, and Figure 32, these power increases primarily result in equipment overloads. Voltage band violations, on the other hand, can be remedied almost free of charge in most cases, especially via tap positions in DTs, so that voltage band violations play a subordinate role.
6.11.3. Third Overarching POG concerning All Voltage Levels
Innovative technologies, such as grid-serving load management or energy storages, are the most economical solution only in some parts of the grids. In the remaining grids, conventional expansion is recommended.
The third POG concerning all voltage levels is to be understood in combination with the second POG over all voltage levels and the sixth POG in the LV level. Although the measures primarily driven by equipment overloads can in principle be remedied by a grid-serving DLM, conventional measures are still required in many cases in addition to the DLM. If the MICT then has to be installed, a DLM is usually significantly more expensive. However, it becomes particularly interesting where the necessary MICT can already be used or is already in the planning stage. Regardless of this purely economic consideration, a DLM can make sense wherever there are time or resource bottlenecks for the grid expansion, grid conversion or renewal requirements.
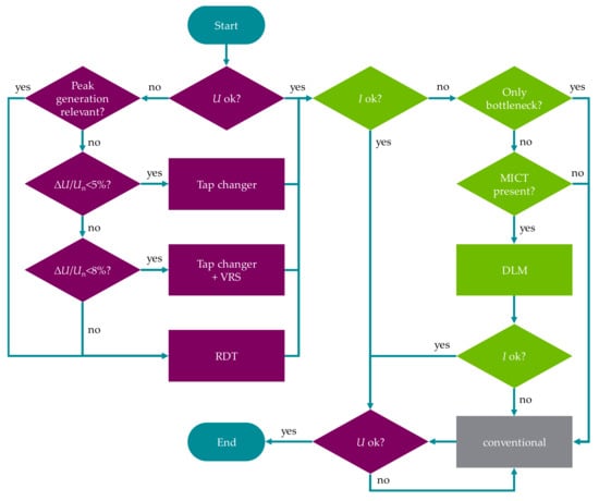
6.12. Decision Path for Strategic Grid Planning
Based on the new POGs for the LV level, a decision path (see Figure 36) is derived that takes into account both conventional and innovative planning measures. Based on the underlying limit value violations (voltage band violations or equipment overloads) for LV grids, decision-making for suitable planning measures is thus facilitated. It should be noted, however, that this is a highly simplified flowchart that cannot replace the POGs described in detail and must be supplemented by the specific requirements of the respective DSO.
Figure 36.
Decision path for strategic grid planning of urban low-voltage grids, with: “ok” = compliance with the specified limit values, bottleneck = short line section (length and/or small cross-section), ΔU/Un = additional voltage difference beyond the lower voltage band according to [11].
6.13. Results from the Perspective of the Secondary Assessment Model
With regard to the secondary assessment model presented in Section 5.2, the results consolidated over 17 LV grids can be seen in Figure 37 and Figure 38 for the progressive scenario with 9.0-kW-HPs and year 2050.
Figure 37.
Percentage distribution of the ranking consolidated for 17 low-voltage grids in relation to the individual secondary criteria for the progressive scenario with 9.0-kW-HPs.
Figure 38.
Percentage distribution of the ranking consolidated for 17 low-voltage grids in relation to the different weightings for the progressive scenario with 9.0-kW-HPs.
Figure 37 shows, in analogy to the primary assessment model, that conventional planning and VRS perform best when only the secondary criterion “Equipment costs” is used as a basis for evaluation. They both have a predominantly high rank between 5 and 7, whereas rank 7 is the best and rank 1 is the worst in terms of the underlying assessment. VRS and RDT score best regarding the secondary criterion “voltage stability” and DLM on the secondary criterion “Resource expenditure”.
If the evaluations of the secondary criteria are combined in the respective weightings, Figure 38 shows a different picture depending on the weighting to be considered. If, for example, the weighting “Cost-oriented” is left out, conventional planning no longer performs as well, as other secondary criteria are assigned a higher relevance. Thus, in all other weightings, the RDT and DLM-V1 measures are in the lead. In summary, it can be said that when grid-related criteria are given a higher relevance, other planning measures come out ahead of conventional planning.
7. Discussion
Finally, it should be noted that urban LV grids have a certain capability for integrating new loads, depending on the area structure, so that the load growth driven by CI and HPs does not lead to limit violations in every case. The POGs derived for the LV level therefore enable DSOs to develop, standardize, or supplement DSO-specific POGs, taking into account conventional and innovative planning and operating variants for a cost-optimal reinforcement of the grids.
Furthermore, it should be noted that, in many cases and in the near future, voltage band violations can be partially or completely eliminated by conventional voltage regulation measures, such as tap changers, without additional investment costs. On the other hand, equipment overloads often have to be remedied by conventional means if measurement, information, and communication technology is not yet available for the use of load management, even though load management can defer and partially prevent planning measures in many variants.
If costs are not to be the only criterion to be considered, the secondary assessment model has shown that other innovative planning measures can also be beneficial in contrast to conventional planning measures. In any case, the results show that target grid planning for urban LV grids and the revision or expansion of the company’s own planning and operation guidelines are urgently needed.
Author Contributions
Conceptualization, P.W., S.A.A., J.M. and B.G.; methodology, P.W. and S.A.A.; validation, M.Z. and A.S.; formal analysis, J.M.; resources, M.Z.; data curation, P.W. and S.A.A.; writing—original draft preparation, P.W.; writing—review and editing, S.A.A. and J.M.; supervision, M.Z.; project administration, M.Z.; and funding acquisition, M.Z. All authors have read and agreed to the published version of the manuscript.
Funding
This research is a result of the project “PuBStadt” which was funded by the German Federal Ministry for Economic Affairs and Energy following the decision of the “German Bundestag”, “grant number 0350038A”.

Acknowledgments
The used data were provided by the six German DSOs Stromnetz Berlin GmbH, Stuttgart Netze GmbH, Rheinische NETZGesellschaft mbH, SachsenNetze GmbH, Enercity Netz GmbH and Erlangener Stadtwerke AG.
Conflicts of Interest
The authors declare no conflict of interest. The funders had no role in the design of the study; in the collection, analyses, or interpretation of data; in the writing of the manuscript, or in the decision to publish the results.
Appendix A
Table A1.
Cost assumptions for low-voltage equipment based on [41].
Table A1.
Cost assumptions for low-voltage equipment based on [41].
| Cost Position | Parameter | Value | Unit |
|---|---|---|---|
| NAYY cables | Service life | 45 | a |
| Operating costs | 2.5 | % 1 | |
| Cost increase | 0.5 | %/a | |
| NAYY 150 single 2 | Cables and installation | 150 | Euro/m |
| NAYY 150 parallel 3 | Cables and installation | +20 | Euro/m |
| NAYY 185 single 2 | Cables and installation | 175 | Euro/m |
| NAYY 185 parallel 3 | Cables and installation | +40 | Euro/m |
| NAYY 240 single 2 | Cables and installation | 200 | Euro/m |
| NAYY 240 parallel 3 | Cables and installation | +60 | Euro/m |
| Distribution transformer (DT) | Service life | 40 | a |
| Operating costs | 2.5 | % 1 | |
| 1.630-kVA-DT | Costs | 10,000 | Euro/Piece |
| 1.800-kVA-DT | Costs | 12,500 | Euro/Piece |
| 1000-kVA-DT | Costs | 15,000 | Euro/Piece |
| 1200-kVA-DT | Costs | 18,500 | Euro/Piece |
| 1600-kVA-DT | Costs | 25,000 | Euro/Piece |
| Regulated DT (RDT) | Service life | 40 | a |
| Operating costs | 2.5 | % 1 | |
| 1.630-kVA-RDT | Costs | 21,500 | Euro/Piece |
| 1.800-kVA-RDT | Costs | 24,200 | Euro/Piece |
| 1000-kVA-RDT | Costs | 27,500 | Euro/Piece |
| 1200-kVA-RDT | Costs | 30,000 | Euro/Piece |
| 1600-kVA-RDT | Costs | 36,000 | Euro/Piece |
| Remote terminal unit | Basic amount | 9500 | Euro/Piece |
| Service life | 15 | a | |
| Operating costs | 2.5 | % 1 | |
| Measuring sensors (up to 4) | Service life | 15 | a |
| Operating costs | 3500 | Euro/Piece | |
| Line cabinet distribution | Service life | 40 | a |
| Operating costs | 2.5 | % 1 | |
| Installation | 5000 | Euro/Piece | |
| Line voltage regulator | Service life | 30 | a |
| Operating costs | 2.5 | % 1 | |
| Installation costs | 1000 | Euro/Piece | |
| Capacity costs | 78 | Euro/kVA | |
| Grid-serving energy storage | Service life | 16 | a |
| Operating costs | 2.5 | % 1 | |
| Basic amount | 16,500 | Euro/Piece | |
| Capacity costs (2 h) | 550 | Euro/kW |
1 Percent of capital expenditures per anno. 2 These lump-sum cost figures include, among other things, costs for construction work, joints, etc. 3 For the cost calculation, with parallel cables of different cross-sections, the larger cross-section is used as the basis for the cost and the smaller cross-section is used for the additional cost of the parallel cable (cables and installation).
Appendix B
Table A2.
Grid structure parameters of the low-voltage grids (values of the scenarios: first line in each case conservative, second line in each case progressive, first column in each case 2030, second column in each case 2040, third column in each case 2050) based on [41].
Table A2.
Grid structure parameters of the low-voltage grids (values of the scenarios: first line in each case conservative, second line in each case progressive, first column in each case 2030, second column in each case 2040, third column in each case 2050) based on [41].
|
Grid Cluster |
Installed Transformer Capacity in kVA |
Power Line Length in m |
Building Connections in Pieces |
Metering Points in Pieces |
Feeders/Meshes in Pieces |
Charging Points (Private + Public) in Pieces |
Heat Pumps in Pieces |
Photovoltaic Systems in Pieces | ||||||
|---|---|---|---|---|---|---|---|---|---|---|---|---|---|---|
| G01 C01 | 630 | 1233 | 40 | 353 | 4 | 20 | 31 | 66 | 1 | 1 | 2 | 3 | 3 | 5 |
| 26 | 55 | 94 | 1 | 2 | 2 | 4 | 5 | 8 | ||||||
| G02 C02 | 400 | 1042 | 10 | 382 | 5 | 12 | 16 | 21 | 0 | 0 | 0 | 1 | 1 | 1 |
| 14 | 21 | 24 | 0 | 0 | 0 | 1 | 1 | 2 | ||||||
| G03 C03 | 1430 | 4757 | 41 | 94 | 13 | 8 | 18 | 32 | 0 | 0 | 0 | 2 | 2 | 4 |
| 15 | 39 | 74 | 0 | 0 | 0 | 3 | 4 | 8 | ||||||
| G04 C04 | 400 | 2043 | 40 | 245 | 5 | 15 | 33 | 75 | 2 | 3 | 4 | 4 | 4 | 7 |
| 29 | 69 | 89 | 3 | 7 | 7 | 5 | 7 | 13 | ||||||
| G05 C05 | 1600 | 2058 | 59 | 150 | 9 | 24 | 39 | 68 | 5 | 7 | 8 | 8 | 8 | 15 |
| 36 | 85 | 118 | 7 | 11 | 17 | 10 | 16 | 28 | ||||||
| G06 C06 | 630 | 4017 | 192 | 448 | 4 | 37 | 84 | 180 | 2 | 2 | 4 | 14 | 14 | 25 |
| 68 | 158 | 327 | 2 | 7 | 10 | 18 | 27 | 47 | ||||||
| G07 C07 | 1200 | 2173 | 44 | 521 | 14 | 37 | 65 | 97 | 0 | 0 | 1 | 2 | 2 | 4 |
| 59 | 100 | 112 | 0 | 3 | 4 | 3 | 4 | 8 | ||||||
| G08 C08 | 630 | 1493 | 99 | 226 | 6 | 35 | 67 | 149 | 3 | 5 | 10 | 13 | 13 | 23 |
| 54 | 136 | 175 | 6 | 17 | 31 | 16 | 25 | 44 | ||||||
| G09 C09 | 400 | 2097 | 29 | 486 | 7 | 9 | 13 | 33 | 0 | 0 | 0 | 2 | 2 | 3 |
| 10 | 27 | 55 | 0 | 0 | 0 | 2 | 4 | 7 | ||||||
| G10 C10 | 630 | 5054 | 189 | 489 | 6 | 46 | 99 | 214 | 9 | 11 | 14 | 22 | 22 | 39 |
| 79 | 187 | 303 | 11 | 18 | 26 | 28 | 43 | 75 | ||||||
| G11 C05 | 630 | 9412 | 226 | 289 | 2 | 93 | 180 | 286 | 24 | 37 | 50 | 18 | 18 | 35 |
| 160 | 299 | 320 | 38 | 79 | 106 | 23 | 35 | 61 | ||||||
| G12 C07 | 630 | 2529 | 26 | 306 | 2 | 11 | 18 | 35 | 0 | 0 | 1 | 1 | 1 | 2 |
| 18 | 35 | 53 | 0 | 2 | 2 | 2 | 3 | 5 | ||||||
| G13 C10 | 630 | 2486 | 88 | 111 | 4 | 15 | 39 | 87 | 5 | 5 | 6 | 10 | 10 | 18 |
| 29 | 77 | 137 | 5 | 8 | 11 | 13 | 19 | 34 | ||||||
| G14 C05 | 400 | 3892 | 91 | 119 | 8 | 21 | 44 | 99 | 4 | 5 | 8 | 10 | 10 | 18 |
| 37 | 87 | 142 | 5 | 9 | 15 | 13 | 20 | 35 | ||||||
| G15 C05 | 250 | 1299 | 27 | 51 | 3 | 4 | 14 | 35 | 0 | 0 | 0 | 3 | 3 | 5 |
| 13 | 30 | 59 | 0 | 1 | 4 | 4 | 6 | 10 | ||||||
| G16 C05 | 1000 | 3003 | 88 | 287 | 10 | 9 | 36 | 103 | 6 | 9 | 12 | 7 | 7 | 13 |
| 43 | 92 | 178 | 9 | 14 | 18 | 9 | 14 | 24 | ||||||
| G17 C05 | 315 | 4010 | 108 | 231 | 6 | 15 | 36 | 92 | 3 | 6 | 6 | 9 | 9 | 15 |
| 32 | 84 | 178 | 6 | 8 | 16 | 1 | 16 | 29 | ||||||
| G18 C05 | 250 | 2458 | 72 | 301 | 1 | 36 | 63 | 101 | 6 | 7 | 10 | 10 | 10 | 18 |
| 58 | 115 | 152 | 7 | 14 | 23 | 13 | 19 | 34 | ||||||
| G19 C05 | 1600 | 1832 | 37 | 140 | 8 | 47 | 75 | 78 | 12 | 19 | 24 | 7 | 7 | 13 |
| 71 | 81 | 89 | 20 | 26 | 26 | 9 | 14 | 24 | ||||||
| G20 C06 | 630 | 4991 | 231 | 166 | 4 | 35 | 74 | 146 | 5 | 7 | 8 | 77 | 77 | 77 |
| 65 | 139 | 193 | 7 | 11 | 18 | 77 | 77 | 77 | ||||||
Table A3.
Classification of building and urban structure based on location and building types for 20 low-voltage grids (with: OTFH = One- and two-family detached house, MFH = multi-family house, CB = commercial buildings, S = Suburban, U = Urban, I = Inner-city, X = high proportion, O = low proportion, - = negligible or not present) based on [41].
Table A3.
Classification of building and urban structure based on location and building types for 20 low-voltage grids (with: OTFH = One- and two-family detached house, MFH = multi-family house, CB = commercial buildings, S = Suburban, U = Urban, I = Inner-city, X = high proportion, O = low proportion, - = negligible or not present) based on [41].
| Structure | G01 | G02 | G03 | G04 | G05 | G06 | G07 | G08 | G09 | G10 | G11 | G12 | G13 | G14 | G15 | G16 | G17 | G18 | G19 | G20 |
|---|---|---|---|---|---|---|---|---|---|---|---|---|---|---|---|---|---|---|---|---|
| OTFH | - | - | - | O | X | X | - | X | - | X | X | - | X | X | X | X | X | X | X | X |
| MFH | X | X | - | X | O | O | X | O | X | O | - | X | - | - | - | X | O | X | X | O |
| CB | - | - | X | - | - | - | O | - | O | - | - | O | - | - | - | - | - | - | - | - |
| S | X | X | X | X | X | X | X | X | X | X | X | X | X | X | ||||||
| U | X | X | X | |||||||||||||||||
| I | X | X | X |
References
- Meinecke, S.; Klettke, A.; Sarajlic, D.; Dickert, J.; Hable, M.; Fischer, F.; Braun, M.; Moser, A.; Rehtanz, C. General Planning and Operational Principles in German Distribution Systems Used for SimBench. In Proceedings of the CIRED 2019 Conference, Madrid, Spain, 3–6 June 2019; p. 139. [Google Scholar]
- Müller, M.; Schulze, Y. Future grid load with bidirectional electric vehicles at home. In Proceedings of the International ETG Congress, Wuppertal, Germany, 18–19 May 2021. [Google Scholar]
- Möller, C.; Kotthaus, C.; Zdrallek, M.; Schweiger, F. Comparison of Incentive Models for Grid-supporting Flexibility Usage of Private Charging Infrastructure. In Proceedings of the International ETG Congress, Wuppertal, Germany, 18–19 May 2021. [Google Scholar]
- Wruk, J.; Cibis, K.; Resch, M.; Sæle, S.; Zdrallek, M. Optimized strategic planning of future Norwegian low-voltage networks with a genetic algorithm applying empirical electric vehicle charging data. Electricity 2021, 2, 91–109. [Google Scholar] [CrossRef]
- Ramaswamy, P.C.; Chardonnet, C.; Rapoport, S.; Czajkowski, C.; Sanchez, R.R.; Arriola, I.G.; Bulto, G.O. Impact of electric vehicles on distribution network operation: Real world case studies. In Proceedings of the CIRED Workshop, Helsinki, Finland, 14–15 June 2016; p. 415. [Google Scholar]
- Stoeckl, G.; Witzmann, R.; Eckstein, J. Analyzing the Capacity of Low Voltage Grids for Electric Vehicles. In Proceedings of the IEEE Electrical Power and Energy Conference, Winnipeg, MB, Canada, 3–5 October 2011; ISBN 978-1-4577-0404-8. [Google Scholar]
- Kreutmayr, S.; Storch, D.J.; Niederle, S.; Steinhart, C.J.; Gutzmann, C.; Finkel, M.; Witzmann, R. Time-Dependent and Location-Based Analysis of Power Consumption at Public Charging Stations in Urban Areas. In Proceedings of the CIRED 2021 Conference, Geneva, Switzerland, 20–23 September 2021; p. 82. [Google Scholar]
- Propst, A.; Siegel, M.; Braun, M.; Tenbohlen, S. Impacts of electric mobility on distribution grids and possible solution through load management. In Proceedings of the 21st International Conference on Electricity Distribution, Frankfurt, Germany, 6–9 June 2011; p. 126. [Google Scholar]
- Schoen, A.; Ulffers, J.; Maschke, H.; Junge, E.; Bott, C.; Thurner, L.; Braun, M. Considering Control Approaches for Electric Vehicle Charging in Grid Planning. In Proceedings of the International ETG Congress, Wuppertal, Germany, 18–19 May 2021. [Google Scholar]
- Petrou, K.; Quiros-Tortos, J.; Ochoa, L.F. Controlling Electric Vehicle Charging Points for Congestion Management of UK LV Networks. In Proceedings of the IEEE/PES Innovative Smart Grid Technologies ISGT 2015 Conference, Washington, DC, USA, 17–20 February 2015. [Google Scholar] [CrossRef] [Green Version]
- DKE Deutsche Kommission Elektrotechnik Elektronik Informationstechnik in DIN und VDE. DIN EN 50160:2020-11—Voltage Characteristics of Electricity Supplied by Public Electricity Networks; German Version EN 50160:2010 + Cor.:2010 + A1:2015 + A2:2019 + A3:2019; Beuth Verlag GmbH: Berlin, Germany, 2020. [Google Scholar]
- Harnisch, S.; Steffens, P.; Thies, H.; Monscheidt, J.; Münch, L.; Böse, C.; Gemsjäger, B.; Zdrallek, M. Planungs- und Betriebsgrundsätze für Ländliche Verteilungsnetze—Leitfaden zur Ausrichtung der Netze an ihren Zukünftigen Anforderungen; Bergische Universität: Wuppertal, Germany, 2016; Volume 8. [Google Scholar]
- Sallam, A.A.; Malik, O.P. Electric Distribution Systems, 2nd ed.; Wiley-IEEE Press: Hoboken, NJ, USA, 2018; ISBN 978-1-119-50933-2. [Google Scholar]
- Riedlinger, T.; Wintzek, P.; Wierzba, B.B.; Zdrallek, M. Cross-sectoral planning of energy grids in development areas with different heating concepts. In Proceedings of the Power and Energy Student Summit (PESS), online, Germany, 5–7 October 2020; ISBN 978-3-8007-5337-6. [Google Scholar]
- Steffens, P.; Harnisch, S.; Zdrallek, M.; Monscheidt, J.; Münch, L.; Böse, C. New Planning Guidelines for Rural Distribution Grids. In Proceedings of the International ETG Congress 2017, Bonn, Germany, 28–29 November 2017. [Google Scholar]
- Harnisch, S.; Steffens, P.; Thies, H.H.; Zdrallek, M.; Lehde, B. New Planning Principles for Low Voltage Networks with a High Share of Decentralised Generation. In Proceedings of the CIRED Workshop, Helsinki, Finland, 14–15 June 2016; p. 0086. [Google Scholar]
- Wintzek, P.; Ali, S.A.; Kotthaus, K.; Wruk, J.; Zdrallek, M.; Monscheidt, J.; Gemsjäger, B.; Slupinski, A. Application and Evaluation of Load Management Systems in Urban Low-Voltage Grid Planning. World Electr. Veh. J. 2021, 12, 91. [Google Scholar] [CrossRef]
- Zimmerman, L. Progress Report 2018—Market Ramp-Up Phase; German National Platform for Electric Mobility NPE: Berlin, Germany, 2018. [Google Scholar]
- Bundesministerium für Umwelt, Naturschutz und nukleare Sicherheit BMU. Langfristszenarien und Strategien für den Ausbau der Erneuerbaren Energien in Deutschland bei Berücksichtigung der Entwicklung in Europa und Global; Bundesministerium für Umwelt, Naturschutz und nukleare Sicherheit BMU: Bonn, Germany, 2012. [Google Scholar]
- Shell Deutschland Oil GmbH. Shell Passenger Car Scenarios for Germany to 2040; Shell Deutschland Oil GmbH: Hamburg, Germany, 2014. [Google Scholar]
- Öko-Institut e.V. eMobil 2050; Öko-Institut e.V.: Berlin, Germany, 2014. [Google Scholar]
- Institut für Mobilitätsforschung ifmo. Die Zukunft der Mobilität; Institut für Mobilitätsforschung Ifmo: Munich, Germany, 2015. [Google Scholar]
- PricewaterhouseCoopers PwC. Autofacts; PricewaterhouseCoopers PwC: Frankfurt, Germany, 2016. [Google Scholar]
- Center of Automotive Management CAM. Marktentwicklung von Elektrofahrzeugen für das Jahr 2030; Center of Automotive Management CAM: Bergisch Gladbach, Germany, 2017. [Google Scholar]
- Fraunhofer-Institut für System-und Innovationsforschung ISI. Entwicklung der Regionalen Stromnachfrage und Lastprofile; Fraunhofer-Institut für System-und Innovationsforschung ISI: Karlsruhe, Germany, 2016. [Google Scholar]
- Transmission System Operators in Germany. Netzentwicklungsplan Strom 2035, Version 2021; Zweiter Entwurf, Übertragungsnetzbetreiber CC-BY-4.0; 50Hertz Transmission GmbH, Amprion GmbH, TenneT TSO GmbH, TransnetBW GmbH: Berlin, Germany, 2021. [Google Scholar]
- The Boston Consulting Group BCG. The Electric Car Tipping Point; The Boston Consulting Group BCG: Munich, Germany, 2018. [Google Scholar]
- BloombergNEF. Electric Vehicle Outlook 2018. 2018. Available online: https://europeanlithium.com/electric-vehicle-outlook-2018-bloomberg/ (accessed on 23 June 2021).
- RBC Capital Markets. Electric Vehicle Forecast through 2050 & Primer. 2018. Available online: http://www.fullertreacymoney.com/system/data/files/PDFs/2018/May/14th/RBC%20Capital%20Markets_RBC%20Electric%20Vehicle%20Forecast%20Through%202050%20%20Primer_11May2018.pdf (accessed on 23 June 2021).
- Deutsche Energie-Agentur dena. dena-Leitstudie Integrierte Energiewende—Ergebnisbericht; Deutsche Energie-Agentur dena: Berlin, Germany, 2018. [Google Scholar]
- Transmission System Operators in Germany. Netzentwicklungsplan Strom 2030, Version 2019; Zweiter Entwurf, Übertragungsnetzbetreiber; 50Hertz Transmission GmbH, Amprion GmbH, TenneT TSO GmbH, TransnetBW GmbH: Berlin, Germany, 2019. [Google Scholar]
- Nationale Plattform Zukunft der Mobilität. Roadmap—Markthochläufe alternativer Antriebe und Kraftstoffe aus Technologischer Perspektive; Bundesministerium für Verkehr und Digitale Infrastruktur (BMVI): Berlin, Germany, 2021. [Google Scholar]
- GfK SE Growth from Knowledge. Population Structure Data; GfK SE Growth from Knowledge: Nuremberg, Germany, 2018. [Google Scholar]
- Federal Office of Statistics. Census Database 2011; Federal Office of Statistics: Wiesbaden, Germany, 2011. [Google Scholar]
- Plurality and Majority Systems. Available online: www.britannica.com/topic/election-political-science/Plurality-and-majoritysystems (accessed on 6 February 2021).
- Bundesverband Wärmepumpe BWP. Branchenstudie 2018: Marktanalyse-Szenarien Handlungsempfehlungen; Bundesverband Wärmepumpe BWP e.V.: Berlin, Germany, 2018. [Google Scholar]
- Fraunhofer-Institut für Windenergie und Energiesystemtechnik IWES. Wärmewende 2030; Fraunhofer-Institut für Windenergie und Energiesystemtechnik IWES: Kassel, Germany, 2017. [Google Scholar]
- The Boston Consulting Group BCG. Klimapfade für Deutschland; The Boston Consulting Group BCG: Munich, Germany, 2018. [Google Scholar]
- Deutsche Energie-Agentur GmbH dena. Gebäudestudie-Szenarien für eine Marktwirtschaftliche Klima- und Ressourcenschutzpolitik 2050 im Gebäudesektor; Deutsche Energie-Agentur GmbH dena: Berlin, Germany, 2017. [Google Scholar]
- Göbelsmann, F.; Wintzek, P.; Ali, S.A.; Zdrallek, M.; Monscheidt, J.; Gemsjäger, B.; Slupinski, A. Potentials of a cost-optimized application of regulated distribution transformers in urban low-voltage grid planning with a high share of charging infrastructure, heat pumps and photovoltaic systems. In Proceedings of the Power and Energy Student Summit (PESS), online, Germany, 25–26 November 2021. [Google Scholar]
- Wintzek, P.; Ali, S.A.; Monscheidt, J.; Gemsjäger, B.; Slupinski, A.; Zdrallek, M. Planungs- und Betriebsgrundsätze für Städtische Verteilnetze—Leitfaden zur Ausrichtung der Netze an Ihren Zukünftigen Anforderungen; Zdrallek, M., Ed.; Neue Energie aus Wuppertal, Bergische Universität: Wuppertal, Germany, 2021. [Google Scholar]
- German Environment Agency. Rescue—Resource-Efficient Pathways to Greenhouse-Gas-Neutrality; German Environment Agency: Dessau-Roßlau, Germany, 2020.
- Fraunhofer ISI. Langfristszenarien für die Transformation des Energiesystems in Deutschland; Fraunhofer ISI: Karlsruhe, Germany, 2017. [Google Scholar]
- World Wide Fund for Nature (WWF). Zukunft Stromsystem II—Regionalisierung der erneuerbaren Stromerzeugung; World Wide Fund for Nature (WWF): Berlin, Germany, 2018; ISBN 978-3-946211-22-8. [Google Scholar]
- EWI Energy Research & Scenarios GmbH. Energiemarkt 2030 und 2050—Der Beitrag von Gas- und Wärmeinfrastruktur zu Einer Effizienten CO2-Minderung; EWI Energy Research & Scenarios GmbH: Düsseldorf, Germany, 2017. [Google Scholar]
- Zentrum für Sonnenenergie- und Wasserstoff-Forschung Baden-Württemberg (ZSW). Dynamische Simulation der Ausbauszenarien für Erneuerbare Stromversorgung in Baden-Württemberg bis 2050; Zentrum für Sonnenenergie- und Wasserstoff-Forschung Baden-Württemberg (ZSW): Stuttgart, Germany, 2014. [Google Scholar]
- Bundesnetzagentur. Genehmigung des Szenariorahmens 2021–2035; Bundesnetzagentur: Bonn, Germany, 2020. [Google Scholar]
- Bundesnetzagentur. Genehmigung in dem Verwaltungsverfahren Wegen der Genehmigung des Szenariorahmens für die Netzentwicklungsplanung und Offshore-Netzentwicklungsplanung gem. § 12a Abs. 3 EnWG.; Bundesnetzagentur: Bonn, Germany, 2014. [Google Scholar]
- CDU Deutschlands, CSU-Landesleitung und SPD. Deutschlands Zukunft gestalten, Koalitionsvertrag zwischen CDU, CSU und SPD; Union Betriebs-GmbH: Rheinbach, Germany, 2013. [Google Scholar]
- Monscheidt, J.; Gemsjäger, B.; Slupinski, A.; Yan, X.; Ali, S.A.; Wintzek, P.; Zdrallek, M. An energy demand model for electric load forecast in urban distribution networks. In Proceedings of the CIRED Workshop, Berlin, Germany, 22–23 June 2020. [Google Scholar]
- Wintzek, P.; Göbelsmann, F.; Ali, S.A.; Zdrallek, M.; Brinkmann, F.; Monscheidt, J.; Gemsjäger, B.; Slupinski, A. Relevant Operating Points for Future Grid Planning of Urban Low-Voltage Grids. In Proceedings of the CIRED 2021 Conference, Geneva, Switzerland, 20–23 September 2021; p. 0472. [Google Scholar]
- Ali, S.A.; Wintzek, P.; Zdrallek, M.; Böse, C.; Monscheidt, J.; Gemsjäger, B.; Slupinski, A. Demand Factor Identification of Electric Vehicle Charging Points for Distribution System Planning. In Proceedings of the CIRED 2021 Conference, Geneva, Switzerland, 20–23 September 2021; p. 0470. [Google Scholar]
- Rehtanz, C.; Greve, M.; Häger, U.; Hagemann, Z.; Kippelt, S.; Kittl, C.; Klouobert, M.-L.; Pohl, O.; Rewald, F.; Wagner, C. Verteilnetzstudie für das Land Baden-Württemberg; ef.Ruhr GmbH: Dortmund, Germany, 2017. [Google Scholar]
- VDE Verband der Elektrotechnik Elektronik Informationstechnik e.V. Technical Rules for the Connection and Operation of Customer Installations to the Low Voltage Network (TAR Low Voltage); VDE-AR-N 4100:2019-04; VDE-Verlag GmbH: Berlin, Germany, 2019. [Google Scholar]
- VDE Verband der Elektrotechnik Elektronik Informationstechnik e.V. Generators Connected to the Low-Voltage Distribution Network—Technical Requirements for the Connection to and Parallel Operation with Low-Voltage Distribution NETWORKS; VDE-AR-N 4105:2018-11; VDE-Verlag GmbH: Berlin, Germany, 2018. [Google Scholar]
- DKE Deutsche Kommission Elektrotechnik Elektronik Informationstechnik in DIN und VDE. Power Transformers—Part 1: General (IEC 60076-1:2011), German version EN 60076-1:2011; Beuth Verlag GmbH: Berlin, Germany, 2012. [Google Scholar]
- Deutsche Elektrotechnische Kommission im DIN und VDE (DKE). Power Cables—Part 1000: Current-Carrying Capacity, General, Conversion Factors; DIN VDE 0276-1000:1995-06; VDE-Verlag GmbH: Berlin, Germany, 1995. [Google Scholar]
- DKE Deutsche Kommission Elektrotechnik Elektronik Informationstechnik in DIN und VDE. Medium Power Transformers 50 Hz with Highest Voltage for Equipment not Exceeding 36 kV—Part 1: General Requirements; German Version EN 50588-1:2017; VDE-Verlag GmbH: Berlin, Germany, 2019. [Google Scholar] [CrossRef]
- FNN-Hinweis. rONT—Einsatz in Netzplanung und Netzbetrieb; Forum Netztechnik/Netzbetrieb im VDE: Berlin, Germany, 2016. [Google Scholar]
- Becker, M.; Jung, D.; Wintzek, P.; Müller, T.; Zdrallek, M. Rechtliche Rahmenbedingungen zur Anwendung von Sperrzeiten bei Wärmepumpen für die Integration in ein Lastmanagement. Z. Energ. 2021, 45, 271–285. [Google Scholar] [CrossRef]
- Wintzek, P.; Ali, S.A.; Talmond, F.; Zdrallek, M.; Röstel, T.; Monscheidt, J.; Gemsjäger, B.; Slupinski, A. Influence of a dynamic load management on the future grid planning of urban low-voltage grids. In Proceedings of the International ETG Congress, Wuppertal, Germany, 18–19 May 2021; ISBN 978-3-8007-5549-3. [Google Scholar]
- FNN-Hinweis. Störungs- und Verfügbarkeitsstatistik—Berichtsjahr 2013; Forum Netztechnik/Netzbetrieb im VDE: Berlin, Germany, 2014. [Google Scholar]
- FNN-Hinweis. Störungs- und Verfügbarkeitsstatistik—Berichtsjahr 2014; Forum Netztechnik/Netzbetrieb im VDE: Berlin, Germany, 2015. [Google Scholar]
- FNN-Hinweis. Störungs- und Verfügbarkeitsstatistik—Berichtsjahr 2016; Forum Netztechnik/Netzbetrieb im VDE: Berlin, Germany, 2017. [Google Scholar]
- FNN-Hinweis. Störungs- und Verfügbarkeitsstatistik—Berichtsjahr 2018; Forum Netztechnik/Netzbetrieb im VDE: Berlin, Germany, 2019. [Google Scholar]
- Wintzek, P.; Ali, S.A.; Möhrke, F.; Zdrallek, M.; Asman, A.; Brinkmann, F.; Monscheidt, J.; Gemsjäger, B.; Slupinski, A. Identification of typical urban grid structures across voltage levels by clustering distribution grid big data. In Proceedings of the International ETG Congress, Wuppertal, Germany, 18–19 May 2021; ISBN 978-3-8007-5549-3. [Google Scholar]
Publisher’s Note: MDPI stays neutral with regard to jurisdictional claims in published maps and institutional affiliations. |
© 2021 by the authors. Licensee MDPI, Basel, Switzerland. This article is an open access article distributed under the terms and conditions of the Creative Commons Attribution (CC BY) license (https://creativecommons.org/licenses/by/4.0/).