Abstract
This study aims to reveal the characteristics of the digital transformation of classroom teaching in health education. The key links of the digital transformation process in classroom teaching were identified to determine an implementation pathway. Based on the results, theoretical and practical guidance for the implementation of digital transformation in health education was proposed.
1. Introduction
Digital transformation and innovation are fundamental issues in educational reform and practice. In 2022, the Ministry of Education of China announced the implementation of the initiative for digitalization and smart education on the public service platform [1]. Digital transformation is a revolutionary and systematic approach to education innovation and reform [2], during which it is important to use data. This allows for the shared development of technology and education and effective talent cultivation [3]. The classroom is regarded as the front line of digital transformation in education. The utilization of data flow is a significant driving force for the structural transformation of classroom teaching as a necessary option to reduce the academic burden and improve the quality and efficiency of teaching [4]. Data flow is also important in the modernization and development of education [5]. Therefore, the digital transformation of classrooms based on data is emphasized.
Health is fundamental and necessary for humans [6]. Effective health education helps to improve the perspective on life, health, and safety. It also fosters the development of health, virtue, habits, and lifestyles, and the adoption and practice of healthy behaviors. These are a solid foundation for lifelong health [7]. The health education curriculum is crucial in implementing moral education and cultivating talents. It is important to foster talents for the possession of the necessary skills and qualities.
On this basis, the characteristics of digital transformation in classroom teaching in health education under the initiatives of digital transformation were studied in this research. A theoretical model was constructed to elucidate the key links of the digital transformation process and propose an implementation pathway for such transformation. Theoretical and practical guidance were also suggested for the implementation of digital transformation in the classroom.
2. Digital Transformation in Teaching of Health Education
The characteristics of digital transformation in classrooms are important for research and practice in education. Such transformation emphasizes the collaboration between teachers and students based on data accumulation, exchange, processing, and analyses using smart technologies that automate teaching processes on demand and intelligent learning [8]. Digital transformation in education is characterized by data collection, representation, and use.
2.1. Data Collection
For digital transformation in the classroom, classroom data need to be collected on a large scale. Data collection in health education is essential in addressing the problems and difficulties of using the Internet of Things (IoT), big data, and blockchain in teaching and ensuring a smooth and efficient connection between classrooms.
2.2. Use of Data for Objective Representation
The digital transformation in health education is based on the personalized processing and representation of data. Data are crucial in the teaching environment using smart technologies and are a foundation for adjusting teaching methods and adapting learning approaches.
2.3. Agile Adjustment of Collaborative Data
The digital transformation is based on the intelligent analysis and application. Therefore, the data are crucial to conducting teaching activities to meet the related needs and development of individual students. This approach significantly reduces irrelevant teaching activities and maximizes the efficiency of dynamic and creative classroom teaching.
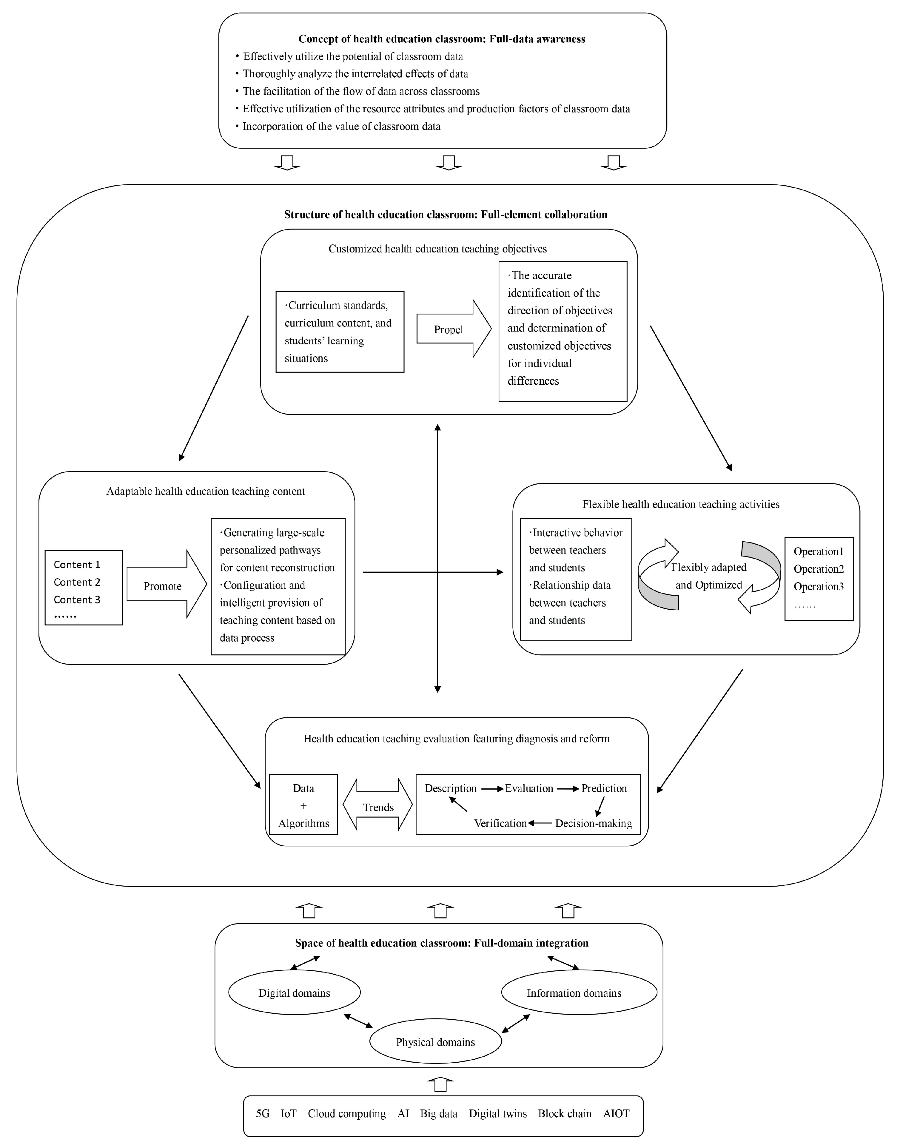
3. Model for Digital Transformation
It is essential to facilitate digital transformation and data vitality and understand the concept of the transformation of health education to enhance the quality and efficiency of health education. Digital transformation and data vitality are also essential for the education of talents for competence and innovative capability in a digital society (Figure 1).
Figure 1.
Theoretical model for digital transformation in health education.
3.1. Health Education: Data Awareness
As an action plan and implementation guide for teaching activities in health education, classrooms play a strategic, guiding, and leading role. Successful digital transformation in health education demands classroom data and their analysis. The results are used to facilitate the data flow and use the attributes and factors of data. The digital transformation in health education demands fundamental theories and principles of education and teaching. Innovative thinking with digitalization and intelligence is the fundamental principle for the development of health education. The data allow for educational outcomes by enhancing the effectiveness of talent cultivation in the classroom. The data are also used to empower students and provide guidance on personalized growth, focusing on individual needs and adaptive development. This approach enhances the quality and efficiency of health education, stimulates the transformation of the classroom and student learning, and cultivates talents with advanced competence and key abilities for problem-solving and knowledge transfer.
3.2. Domain Integration of Classroom
The classroom encompasses material, spiritual, and social entities [9]. It consists of teacher–student communication, interaction, and collaboration. The incorporation and application of digital technologies allow for teaching in classrooms with integrated domains. Those also lead to the data-driven, platform-supported, resource-allocated, and intelligent adaptation of digital technologies. The incorporation of digital transformation into the classroom is based on the educational infrastructure. It needs the integration and interoperability of classroom data to remove the barriers between the physical, information, and digital domains and connect them in teaching. It is necessary to construct the digital twins of the classroom entity, teaching process, and learning using models for data analyses and prediction. The models are used to assist health education.
3.3. Structure of Classroom
The classroom in health education is important for the evolution of the teaching system. The classroom demands a scientific design to connect and interact between various elements including teachers, students, teaching objectives, teaching content, teaching activities, and teaching evaluation. The classroom structural reform in health education demands data and technologies such as AI and big data to improve teaching objectives, content, activities, and evaluation.
3.3.1. Teaching Objectives
The objectives of health education are important for the evaluation. Teachers establish teaching objectives following curriculum standards, content, and learning situations. The identification of objectives is challenging when considering individual differences. To improve the quality and efficiency of teaching, digital transformation with replication, connection, simulation, and feedback is demanded. It is also necessary to define knowledge points, classroom profiles, and personalized growth data of students. The relationship between teaching objectives and evaluation needs to be analyzed for customized teaching.
3.3.2. Teaching Content
The teaching content affects students’ learning outcomes. Thus, the refinement, reconstruction, and adaptation of the content are needed for efficient teaching. Individual differences of students must be respected in the digital transformation of health education. Semantic networks and knowledge graphs are used to eliminate irrelevant content, while data are used as the basis for generating personalized pathways for content development to support the continued improvement in teaching content. In addition, technologies such as virtual reality, augmented reality, and extended reality are necessary for the continuous innovation of teaching content. The on-demand configuration of teaching content needs to be implemented based on the data according to students’ learning needs and abilities to develop health education.
3.3.3. Teaching Activities
Based on the teacher–student bond and behavior, teaching activities are necessary according to teaching objectives to promote individual development. The diversification of teaching activities is a goal of traditional teaching to improve the quality and efficiency of teaching. The digital transformation of health education supports the integration of data, quantifies the relationship between teachers and students, and automates data collection, processing, analyses, application, and optimization. Then, teaching activities can be optimized through iteration for students’ learning needs.
3.3.4. Teaching Evaluation
Evaluation is important in adjusting teaching activities and reviewing teaching objectives. Accurate teaching evaluation is necessary to improve the quality and efficiency of teaching. In the digital transformation of health education, the data must be used to process, integrate, process, optimize, diagnose, and reform teaching. Driven by the data, the transformation provides a new diagnostic and reform decision-making method to remove uncertainty in evaluation and transfer subjective evaluation to a data-driven decision. Then, the accurate verification of teaching is allowed to promote personalized and optimized configuration and student-centric education.
4. Key Links of Digital Transformation
For health education and its interdisciplinary practice, the systematic adjustment of teaching objectives, content, activities, and evaluation is important [10]. Based on the ideas and requirements of the Physical Education and Health Curriculum Standards for Compulsory Education (2022) [11], the classroom structure is constructed with the key links as shown in Figure 2.
Figure 2.
Key links for digital transformation of health education.
4.1. Reshaping Teaching Objectives
In health education, skills, qualities, and values are important for students’ subject learning. It is important to develop the core competencies of students using data in the digital transformation and reshape teaching objectives based on the gap in the learning situation.
4.2. Reconstructing Teaching Content
The integrity and correlation of knowledge are crucial to develop students’ core competencies. A subject knowledge graph can be used using data fusion and flow to integrate and reconstruct the existing teaching content.
4.3. Reconstructing Teaching Activities
It is important to conduct subject-specific and interdisciplinary practices based on real-world problems. In the digital transformation, smart technologies need to be used to create teaching scenarios and personalized learning resources through knowledge construction. Attention needs to be paid to students’ deep learning trends to adjust teaching activities accordingly.
4.4. Reconstructing Teaching Evaluation
The standards of health education are described based on the performance of students and their core competencies. In the digital transformation, the standards of the curricula must be used to provide competency-based guidance. A method using machine learning can be developed based on multimodal data for the implementation of knowledge diagnoses and reform, and the evaluation of quality and educational effectiveness.
5. Implementation Pathway of Digital Transformation
There are implementation steps required to advance the digital transformation in health education. The digital transformation can be implemented from five aspects: the teaching concept, environment, design, process, and evaluation. These are used to develop health education (Figure 3). This approach is implemented by reforming the five aspects through the integration of digital and smart technologies.
Figure 3.
Pathway of digital transformation in health education classroom teaching.
5.1. Data Awareness and Teaching Concepts
It is important to increase data awareness and transform the teaching concept for the digital transformation of health education. Data are essential for digital transformation, and the resource attributes and production of classroom data are key to promoting the transformation of teaching concepts in health education. It is necessary to enhance quality and efficiency and reduce the academic burden. Students are independent individuals and personalized scenarios must be created for effective learning for training students’ core competencies. It is important to understand data utility and its potential. The teaching process needs to be quantified and characterized, and technologies must be integrated with an innovative mindset to demonstrate the key links of the classroom teaching system. On this basis, teaching design and practice must be conducted based on human–technology collaboration to inspire students’ motivation and enhance their engagement in learning. This can further increase the effectiveness of education and cultivate talents with digital awareness and innovative capabilities.
5.2. Scenarios and Teaching Environment
For the digital transformation of health education, it is important to create scenarios in teaching environments. The infrastructure is important in driving the digital transformation. The smart classroom can be constructed to connect smart devices and collect and use data generated from teaching to ensure multi-dimensional interconnection and intelligent perception. Learning scenarios and educational activities need to be constructed based on the problems and needs of health education. It is important to establish a digital classroom teaching environment online and offline using ubiquitous interconnectivity, human–machine collaboration, and reality–virtuality integration. This supports the development of teachers and students in the smart health education classroom.
5.3. Digital Intelligence
Digital intelligence helps to improve teaching design and support the digital transformation of health education for the improvement in quality and efficiency in the classroom. For innovative teaching design, it is necessary to establish the theoretical model by incorporating multimodal data and teachers’ expertise. Then, accurate data on teachers, students, and classrooms can be created to design the model of health education.
5.4. Digital and Smart Technologies
To promote digital transformation in health education and reconstruct the teaching process, digital and smart technologies are used. The teaching process of health education consists of teaching activities, and the process demands an appropriate teaching environment. This entails the simulation, adjustment, and optimization of the existing teaching process, and the predetermination of the teaching process. On this basis, intelligent education is enabled to connect diverse teaching activities and manage data. The teaching process also enables personalized teaching through digital and intelligent integration, effectively improving the quality of health education.
5.5. Promoting Evidence-Based Diagnosis, Reform, and Evaluation
Evidence-based diagnoses, reform, and evaluation are important in the digital transformation as subjective recognition is changed to an objective one. It is also a new direction of development of the teaching evaluation in the digital transformation. Teachers must use smart technologies to collect and integrate academic, language, behavioral, psychological, and physiological data generated in teaching. Based on the data, dynamic interactive charts can be created to construct the digital profile of teachers and students and establish a feature–behavior–data mapping framework. This framework provides a credible, quantitative, and visual evaluation of health education and helps teachers and students effectively adjust their teaching strategies and activities.
6. Conclusions
The rapid development of smart technologies has led to digital transformation in education. Digital transformation with smart technologies is used to cultivate innovative talents. In this study, the characteristics of digital transformation in health education were explored to determine the initiatives of digital transformation and establish a theoretical model in education. The key links of the digital transformation in health education were determined for the implementation. Theoretical and practical guidance were proposed for the implementation of digital transformation in health education.
Author Contributions
Conceptualization, H.W.; methodology, H.W.; software, H.W.; validation, H.W.; formal analysis, H.W.; investigation, H.W.; resources, H.W.; writing—original draft preparation, H.W.; writing—review and editing, H.W.; visualization, H.W.; supervision, H.W.; project administration, H.W.; funding acquisition, H.W. All authors have read and agreed to the published version of the manuscript.
Funding
This research received no external funding.
Institutional Review Board Statement
Not applicable.
Informed Consent Statement
Not applicable.
Data Availability Statement
No new data were created or analyzed in this study. Data sharing is not applicable to this article.
Conflicts of Interest
The author declares no conflicts of interest.
References
- Ministry of Education of the People’s Republic of China. Highlights for the Work of the Ministry of Education of the People’s Republic of China in 2022. Available online: http://www.moe.gov.cn/jyb_sjzl/moe_164/202202/t20220208_597666.html (accessed on 8 February 2022).
- Zhu, Z.; Hu, J. The Logic of Practice and Opportunities for Digital Transformation in Education. J. E-Educ. Res. 2022, 43, 5–15. [Google Scholar]
- General Office of the Central Committee of the CPC and the General Office of the State Council. Opinions on Further Reducing the Burdens of Homework and Off-Campus Training for Students during the Period of Compulsory Education. Available online: http://www.gov.cn/zhengce/2021-07/24/content_5627132.htm (accessed on 24 July 2021).
- Huang, H.; Yang, J. Connotation and Implementation Pathway of Education Digital Transformation. China Education News, 6 April 2022; 16–18. [Google Scholar]
- Xie, Y.; Luo, W.; Zhang, R.; Liu, Y. Theoretical Exploration and Evolutionary Path of Digital Transformation of Classroom Teaching under the Background of “Double Reduction”. J. E-Educ. Res. 2022, 353, 14–21. [Google Scholar]
- Ministry of Education of the People’s Republic of China. Notice on the Guidelines for Health and Safety Education in Primary and Secondary School Curriculum. Available online: http://www.moe.gov.cn/srcsite/A26/s8001/202111/t20211115_579815.html (accessed on 2 November 2021).
- Ministry of Education of the People’s Republic of China. National Guideline for Health Education in Primary and Secondary Schools. Available online: http://www.moe.gov.cn/srcsite/A17/moe_943/moe_946/200812/t20081201_80266.html (accessed on 1 December 2008).
- Wang, H. Development and Future of Creativity Teaching-Intellectual Economy, Science and Technology, Neuroscience and Creativity. In Proceedings of the 3rd International Conference on Arts, Design and Contemporary Education (ICADCE 2017), Moscow, Russia, 29–30 May 2017; pp. 780–783. [Google Scholar] [CrossRef]
- Xu, B. Reconsideration of the Implication and Value of Classroom Space from the Perspective of Sociology. J. Educ. Res. 2022, 33, 104–109. [Google Scholar]
- Wang, H.; Liu, Y.; Han, Z.; Wu, J. Extension of media literacy from the perspective of artificial intelligence and implementation strategies of artificial intelligence courses in junior high schools. In Proceedings of the 2020 International Conference on Artificial Intelligence and Education (ICAIE2020), Tianjin, China, 26–28 June 2020; pp. 63–66. [Google Scholar] [CrossRef]
- Ministry of Education of the People’s Republic of China. Physical Education and Health Curriculum Standards for Compulsory Education (2022); Beijing Normal University Publishing House: Beijing, China, 2022; p. 1. [Google Scholar]
Disclaimer/Publisher’s Note: The statements, opinions and data contained in all publications are solely those of the individual author(s) and contributor(s) and not of MDPI and/or the editor(s). MDPI and/or the editor(s) disclaim responsibility for any injury to people or property resulting from any ideas, methods, instructions or products referred to in the content. |
© 2024 by the author. Licensee MDPI, Basel, Switzerland. This article is an open access article distributed under the terms and conditions of the Creative Commons Attribution (CC BY) license (https://creativecommons.org/licenses/by/4.0/).


