Theoretical Model and Practical Pathway for Digital Transformation of Classroom Teaching in Health Education Using Big Data Technology †
Abstract
1. Introduction
2. Digital Transformation in Teaching of Health Education
2.1. Data Collection
2.2. Use of Data for Objective Representation
2.3. Agile Adjustment of Collaborative Data
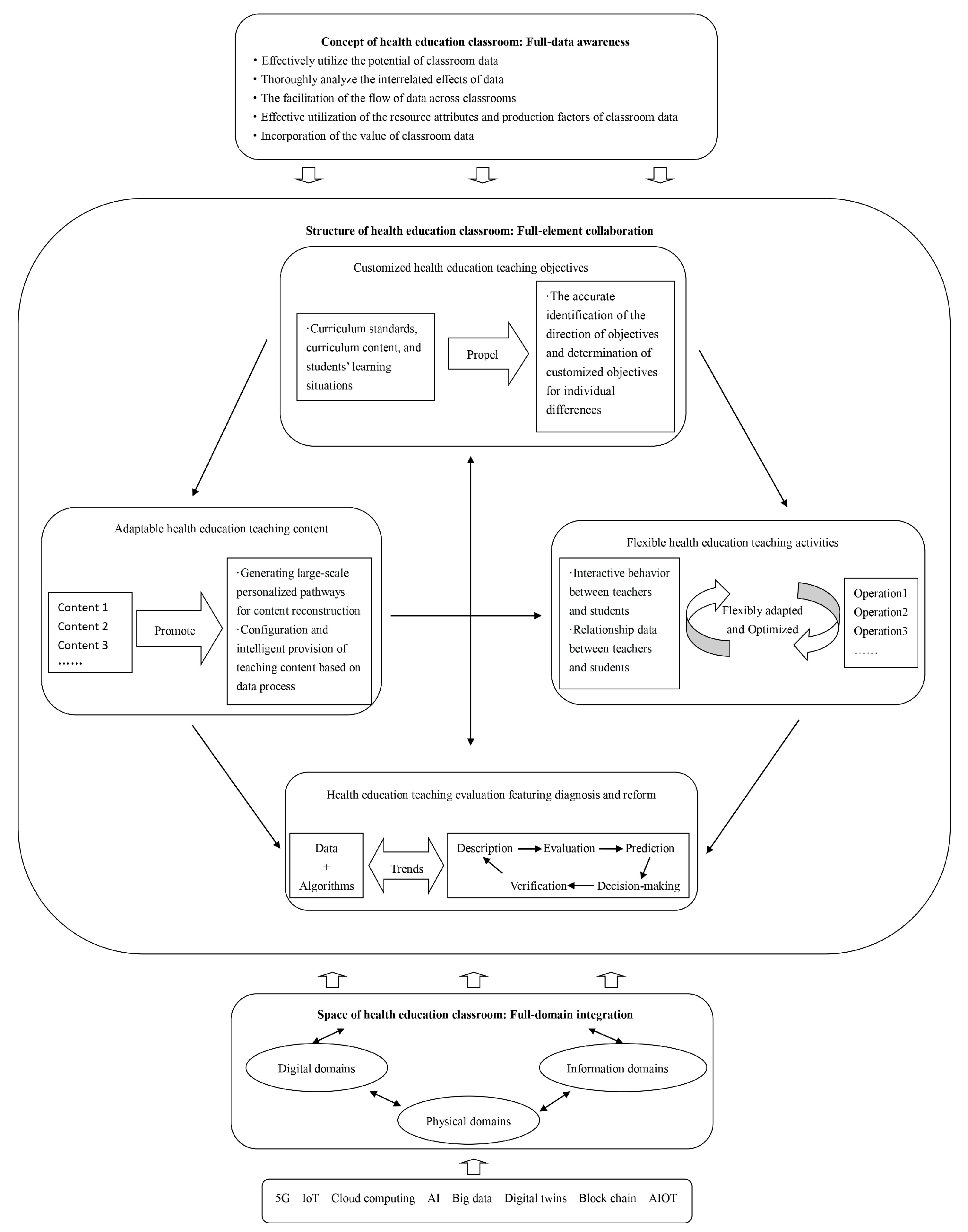
3. Model for Digital Transformation
3.1. Health Education: Data Awareness
3.2. Domain Integration of Classroom
3.3. Structure of Classroom
3.3.1. Teaching Objectives
3.3.2. Teaching Content
3.3.3. Teaching Activities
3.3.4. Teaching Evaluation
4. Key Links of Digital Transformation
4.1. Reshaping Teaching Objectives
4.2. Reconstructing Teaching Content
4.3. Reconstructing Teaching Activities
4.4. Reconstructing Teaching Evaluation
5. Implementation Pathway of Digital Transformation
5.1. Data Awareness and Teaching Concepts
5.2. Scenarios and Teaching Environment
5.3. Digital Intelligence
5.4. Digital and Smart Technologies
5.5. Promoting Evidence-Based Diagnosis, Reform, and Evaluation
6. Conclusions
Author Contributions
Funding
Institutional Review Board Statement
Informed Consent Statement
Data Availability Statement
Conflicts of Interest
References
- Ministry of Education of the People’s Republic of China. Highlights for the Work of the Ministry of Education of the People’s Republic of China in 2022. Available online: http://www.moe.gov.cn/jyb_sjzl/moe_164/202202/t20220208_597666.html (accessed on 8 February 2022).
- Zhu, Z.; Hu, J. The Logic of Practice and Opportunities for Digital Transformation in Education. J. E-Educ. Res. 2022, 43, 5–15. [Google Scholar]
- General Office of the Central Committee of the CPC and the General Office of the State Council. Opinions on Further Reducing the Burdens of Homework and Off-Campus Training for Students during the Period of Compulsory Education. Available online: http://www.gov.cn/zhengce/2021-07/24/content_5627132.htm (accessed on 24 July 2021).
- Huang, H.; Yang, J. Connotation and Implementation Pathway of Education Digital Transformation. China Education News, 6 April 2022; 16–18. [Google Scholar]
- Xie, Y.; Luo, W.; Zhang, R.; Liu, Y. Theoretical Exploration and Evolutionary Path of Digital Transformation of Classroom Teaching under the Background of “Double Reduction”. J. E-Educ. Res. 2022, 353, 14–21. [Google Scholar]
- Ministry of Education of the People’s Republic of China. Notice on the Guidelines for Health and Safety Education in Primary and Secondary School Curriculum. Available online: http://www.moe.gov.cn/srcsite/A26/s8001/202111/t20211115_579815.html (accessed on 2 November 2021).
- Ministry of Education of the People’s Republic of China. National Guideline for Health Education in Primary and Secondary Schools. Available online: http://www.moe.gov.cn/srcsite/A17/moe_943/moe_946/200812/t20081201_80266.html (accessed on 1 December 2008).
- Wang, H. Development and Future of Creativity Teaching-Intellectual Economy, Science and Technology, Neuroscience and Creativity. In Proceedings of the 3rd International Conference on Arts, Design and Contemporary Education (ICADCE 2017), Moscow, Russia, 29–30 May 2017; pp. 780–783. [Google Scholar] [CrossRef][Green Version]
- Xu, B. Reconsideration of the Implication and Value of Classroom Space from the Perspective of Sociology. J. Educ. Res. 2022, 33, 104–109. [Google Scholar]
- Wang, H.; Liu, Y.; Han, Z.; Wu, J. Extension of media literacy from the perspective of artificial intelligence and implementation strategies of artificial intelligence courses in junior high schools. In Proceedings of the 2020 International Conference on Artificial Intelligence and Education (ICAIE2020), Tianjin, China, 26–28 June 2020; pp. 63–66. [Google Scholar] [CrossRef]
- Ministry of Education of the People’s Republic of China. Physical Education and Health Curriculum Standards for Compulsory Education (2022); Beijing Normal University Publishing House: Beijing, China, 2022; p. 1. [Google Scholar]



Disclaimer/Publisher’s Note: The statements, opinions and data contained in all publications are solely those of the individual author(s) and contributor(s) and not of MDPI and/or the editor(s). MDPI and/or the editor(s) disclaim responsibility for any injury to people or property resulting from any ideas, methods, instructions or products referred to in the content. |
© 2024 by the author. Licensee MDPI, Basel, Switzerland. This article is an open access article distributed under the terms and conditions of the Creative Commons Attribution (CC BY) license (https://creativecommons.org/licenses/by/4.0/).
Share and Cite
Wang, H. Theoretical Model and Practical Pathway for Digital Transformation of Classroom Teaching in Health Education Using Big Data Technology. Eng. Proc. 2024, 74, 79. https://doi.org/10.3390/engproc2024074079
Wang H. Theoretical Model and Practical Pathway for Digital Transformation of Classroom Teaching in Health Education Using Big Data Technology. Engineering Proceedings. 2024; 74(1):79. https://doi.org/10.3390/engproc2024074079
Chicago/Turabian StyleWang, Haoyu. 2024. "Theoretical Model and Practical Pathway for Digital Transformation of Classroom Teaching in Health Education Using Big Data Technology" Engineering Proceedings 74, no. 1: 79. https://doi.org/10.3390/engproc2024074079
APA StyleWang, H. (2024). Theoretical Model and Practical Pathway for Digital Transformation of Classroom Teaching in Health Education Using Big Data Technology. Engineering Proceedings, 74(1), 79. https://doi.org/10.3390/engproc2024074079

