Abstract
The subject of this publication is a synthesized description of an S-parameter linear analysis for the improvement of a particular RF amplifier. The model is applied in a simulation environment as a 100–500 MHz two-port device under test with control of the input and output impedance of the RF amplifier. The main goal of the exploration is to achieve a near-perfect impedance match in the input and output stages of a particular RF amplifying schematic. For that purpose, a computing sub-application was created and used in the simulation environment of Keysight Genesys. An appropriate sweep of the parameters’ values of the respective elements of the schematic allows simultaneous changes of the working point position on the diagrams corresponding to the maximum efficient operating mode of the amplifier for the operating frequency range. The upgrade of the initial schematic design usually achieves much better performance and overall behavior of the RF amplifiers from the perspective of the optimum gain and efficiency.
1. Introduction
Although the availability of the scattering parameter data of the device under test (DUT) theoretically gives an accurate and flexible methodology for a very precise analysis, it is true that the physical measuring of the high-power S-parameters has met a lot of difficulties through the years as it needs sensitive, accurate equipment with easy changeable and correctable features in order to control precisely the impedance in all control and contact points. It is also necessary to implement a correct mathematical model in the programming realization of the simulation applications, so a lot of effort has been expended in the last twenty years on it. Nowadays, the measurement of the scattering parameters of any DUT is a reliable well-working instrument, and using the measured data of S-parameters provides very realistic and maximum efficiency power amplifier designs, concerning the goals set, especially at high and extremely high frequencies [1,2].
There are some problems, which should be considered too. One is that if a spontaneous oscillation arises in a high-power DUT, S-parameter data, collected by the measurement equipment, are easily compromised and not correct.
Another important concern of basing the power amplifier design on high-power S-parameters is the impedance matching schematic structures of the RF device input and output in order that high-power S-parameters yield the best power efficiency and gain.
A portable Vector network analyzer NanoVNA-FV2 is used for collecting the measured S-parameter data of the designed RF amplifier. It also provides the measured data in an appropriate file format for detailed analysis in the simulation programming tool Keysight Genesys.
2. Design of the RF Amplifier for 100 to 500 MHz
2.1. Initial Schematic Design
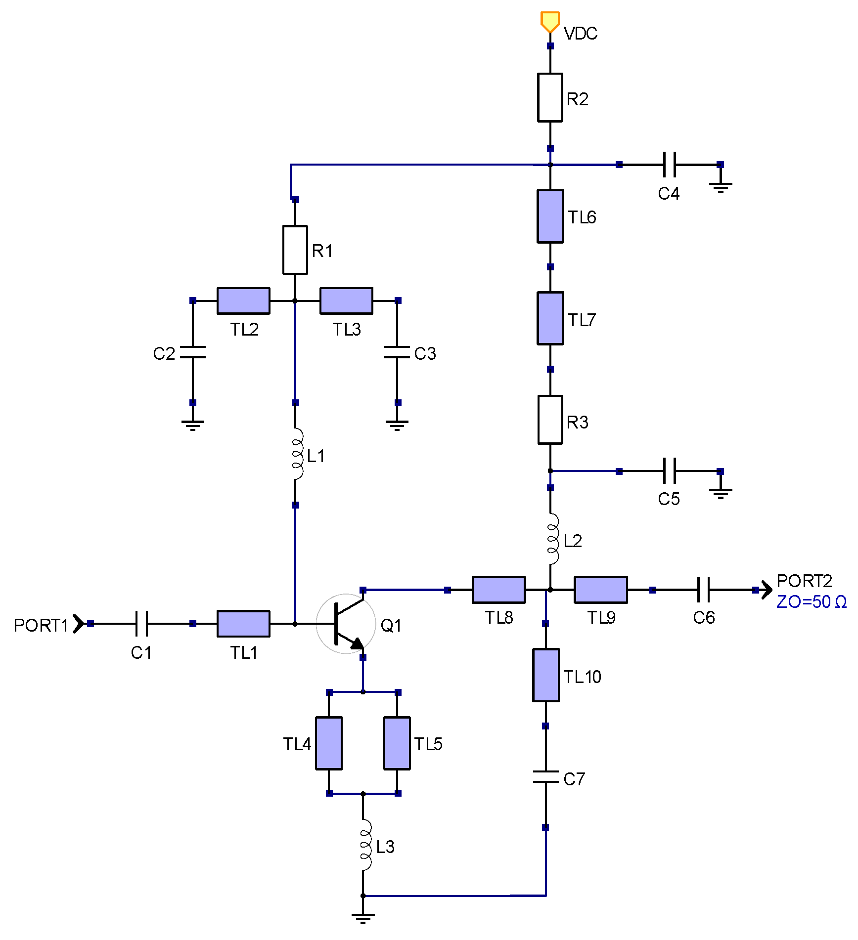
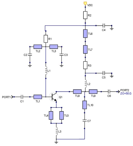
The designed last-stage RF power amplifier is constructed of microstrip elements, calculated for the frequency range of about 100 to 500 MHz, in order to be used for the setup and tuning of amateur radio equipment or for other similar purposes such as the maintenance of equipment or activities in that particular RF range. The initial schematic topology is depicted in Figure 1.
Figure 1.
Initial schematic of the designed RF amplifier for the range 100–500 MHz.
The initial design of the RF amplifier is constructed and simulated on the desktop platform of Keysight Genesys. A Low Noise SiGe: C Bipolar RF Transistor BFP620 is used as it has a well-made realistic spice model, provided by Keysight, and some advantageous features like highly linear low-noise performance, outstanding performance for a wide range of wireless applications, based on Infineons reliable high-volume Silicon Germanium technology, its collector design provides high linearity of 14.5 dBm OP1dB for low-voltage applications, has maximum stable gain Gms = 21.5 dB up to 1.8 GHz, etc.
The impedance at Port 1 normally is set to 50 Ω in the simulation, but in the physically realized schematic, it varies depending on the source signal settlement. Port 2 is reliably set to 50 Ω, either in the simulation or in the real RF amplifier [3,4,5].
The input impedance of the initial schematic at the input terminal of capacitor C1 (Figure 1) normally is different than 50 Ω. This fact makes it necessary to develop an input impedance matching network structure of appropriate microstrip elements, with their respective RLC values as an integral part of the RF amplifier upgraded topology, and to apply it between the signal source at Port 1 and the input terminal of capacitor C1.
Also, the output impedance of the initial schematic at the output terminal of capacitor C6 (Figure 1) normally is different than 50 Ω. That requires the development of an output impedance matching network structure of appropriate microstrip elements, with their respective RLC values as an integral part of the RF amplifier upgraded topology, and to apply it between the output terminal of capacitor C6 and Port 2 [3,6].
2.2. Algorithm for Calculation of Impedance Match, Applicable to the Simulation Platform Functionalities
The impedance matching schematics at the input and load network of the amplifier normally are designed by RLC structures. Their values are calculated automatically by a programmable module, part of the simulation platform, and based on MATLAB.
Impedance matching components (Figure 2) are calculated by applying the following mathematical model [7]:
Figure 2.
(a) RLC structure matching the impedance; (b) Equivalent parallel to serial RLC structure to convert impedance accordingly; (c) Equivalent serial to parallel RLC structure to convert impedance in a proper way.
The quality factor of the load is:
The serial reactance beyondB line to the right is:
The reactance quality factor beyond the line B to the right is:
The resistance to match the complex impedance Z shall be obtained by the equation:
The reactance to match the complex impedance Z shall be obtained by the following formula:
The values of resistances and reactances from 1 to 7 above are preset in advance. Those active and reactive (capacitive and inductive) resistances are transformed easily in complex impedances, realized by respective microstrip elements. The schematic structures of these microstrip elements are very appropriate to modify the initial schematic of the amplifier [4]. Moreover, this approach can be used and applied successfully in various RF applications and in wide frequency ranges.
3. Consecution of Measurements and Results
3.1. Measurement of S-Parameters of the RF Amplifier Schematics by NanoVNA-FV2
Scattering parameters are measured in order to collect data, necessary to prepare a proper model of the RF amplifier. There is a sweep of the values’ input and output impedance around the value of the characteristic impedance of the initial circuit of the amplifier.
The RF power amplifier is a two-port device, so the model for simulation is a quadrupole. The instrument gives detailed information about the most important parameters measured. They are the input signal group delay, power gain, characteristic impedance, and the phase of the amplified signal. The Vector network analyzer displays the Smith chart of chosen S-values, visually comparing S11 and S21, showing digital information on the necessary values of inductance and/or capacitance to Smith chart correction, return loss, and quality factor. The time domain depicture is a very useful regime.
An important functionality of the used vector network analyzer is that a precise calibration can be made before any RF measurements. The calibration is an important action that eliminates the parasitic and undesired impedances of the connecting tracts. This allows very accurate measurements to be achieved [9].
In all cases of the S-parameter measurements of two-port DUT, an additional procedure for calibration, called “through”, is performed before the measurement. It directly connects Port 1 to Port 2 by a pair of cables, connected by a right connector, as shown in Figure 3, or by a benchmark coaxial single cable.
Figure 3.
Vector analyzer calibration procedure “through” schematic.
The initial schematic is realized physically after a series of optimizing procedures to establish the final parameter values of all discrete elements, as described below. The final simulations are made after the scattering parameters matrix is derived by measuring the real S-parameter performance of the physical amplifier. The measured data are supplied to the simulation platform Keysight Genesys as files with formats *.s1p (for 1 port elements) and *.s2p (for 2 port elements). The graphical data shared below present the results of analyses of the measured data and a simulation of the recommended impedance match improvement of the initial schematic [6,10].
3.2. Simulated Data Results and Graphics
The initially designed RF amplifier is simulated and the S-parameters matrix is derived using the functionalities of the simulation platform. The next step is to set criteria for optimization concerning the performance of the amplifier in the desired frequency range of 100–500 Mhz. Two limit levels of scattering parameters S11 (input reflection coefficient) and S21 (coefficient of transmission) are expressed by a system of two equations S11 < −25 dB and S21 > 25 dB. A new simulation is started that follows an integrated algorithm for optimizing the performance of the amplifier over the selected band. This is done by an automated process of a step-by-step series of changing particular element values in the schematic and calculations of S-parameters and others.
A result of this optimizing procedure is shown in Figure 4. It is evident that these extreme levels of reflection and transmission coefficients need to be on the edge to be fully achieved.
Figure 4.
Optimized amplifier’s S-parameters before impedance match.
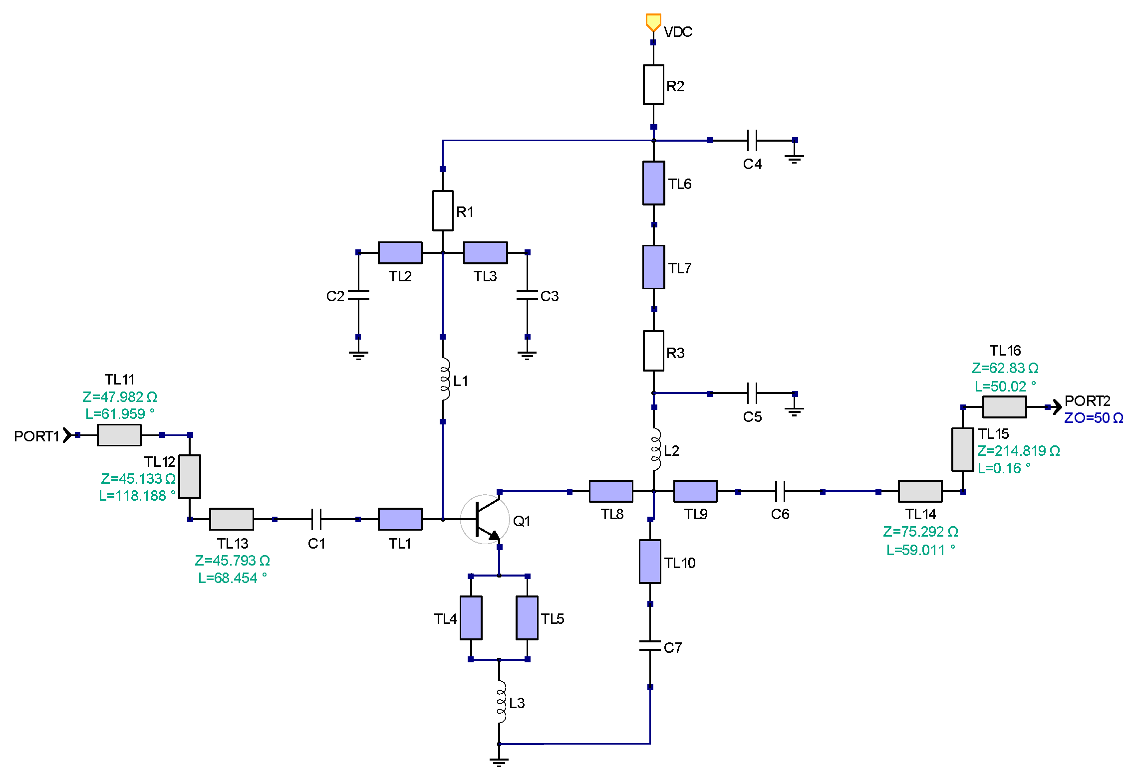
In order to improve the overall performance of the amplifier, additional microstrip elements for impedance matching are included in the input and output networks of the amplifier, as depicted in Figure 5, where the full initial schematic of the amplifier is replaced with a block with a typical triangle-shape pictogram symbol. The calculated impedance values of these elements are presented as the magnitude of the impedance |Z| in Ω and electrical length in deg. The respective calculations are made for a characteristic impedance of 50 Ω.
Figure 5.
Added microstrip structures convert according to the impedance of the input and output.
It is important to clarify that the recommended impedance sequencing structures are included in their values, with the values of the impedances belonging to the contact nodes or connectors, which are unavoidable factors for correct analysis. This requirement has to be obeyed when a physical realization of the recommended improvement is to be undertaken, because any additional constructive entity adds its own impedance change signature to the calculated values of the impedances, and this must be taken into account.
Normally, when a practical realization of a particular electronic schematic of an RF amplifier is completed, many small factors impact the values of the impedances. Sometimes the correction of the resistance or reactance happens after a small cut of the microstrip in order to change its geometry and respective electro-magnetic parameters.
4. Simulation and Analysis for Optimization
4.1. Simulation of S-Parameters of the Impedance Matched RF Amplifier Schematics
Figure 6 shows the results of optimization after the impedance matching upgrade and the overall performance of the RF amplifier into the set frequency band from an S-parameter perspective.
Figure 6.
Simulated performance of the amplifier with the impedance matching upgrade.
If the graphical results in Figure 4 and Figure 6 are compared, it is evident that a sensible improvement in the gain of about 2 dB (represented by S21 values) over the whole band occurs at the cost of a slight aggravation of the reflection coefficient S11.
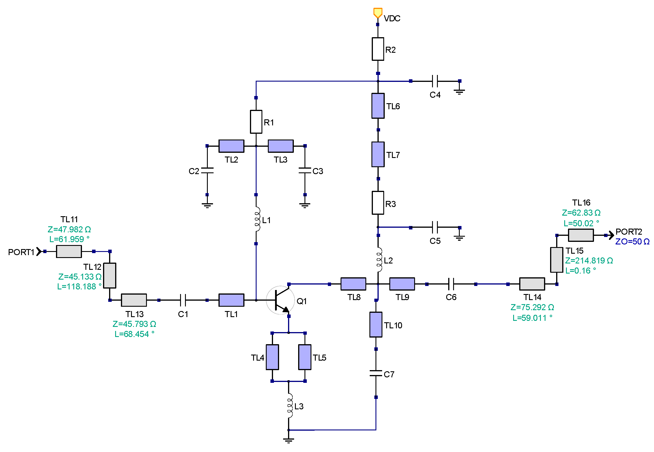
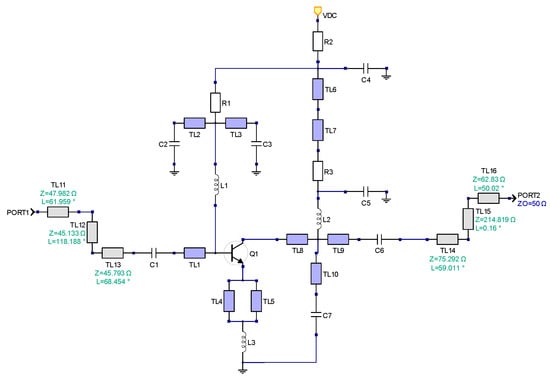
The view of the upgraded RF amplifier is shown in Figure 7. The input and output impedance matching structures are calculated and their impact on the performance of the initial amplifier’s schematic is only simulated and analyzed. They are not yet a physical part of the amplifier, and because of that, the color of the simulated additional microstrip elements is different in Figure 7.
Figure 7.
The optimized schematic design of the amplifier after the impedance matching upgrade.
4.2. Results by Further Exploration of Upgraded RF Amplifier’s Network
Some useful results from the further exploration of the upgraded RF amplifier’s network are presented below concerning comparisons between measured parameters and their simulated analogs in the simulation after the improvement of the initial schematic. In Figure 8, a comparison between measured and simulated values of both transmission coefficients S21 and S12 of the amplifier as a quadrupole over the selected frequency band is shown.
Figure 8.
Simulated and measured transmission coefficients S21 and S12.
It can be seen that the simulated reverse transmission ratio S12 practically matches the measured values. The simulated forward transmission ratio S21 has more than 2 dB lower values than its measured values at the respective frequencies, although both curves “move” in parallel, keeping a constant value difference.
Figure 9 shows a comparison between measured and simulated values of reflection coefficients S11 and S22 at the input and output ports of the RF amplifier over the explored frequency band.
Figure 9.
Simulated and measured reflection coefficients S11 and S22.
This gives the impression that the simulated reflection coefficient S11 at the input port of the amplifier has a slight deviation of about 0.1 dB, and when at higher frequencies, practically matches its measured values. The simulated reflection coefficient at output port S22 has less than 0.2 dB lower values than its measured values at the respective frequencies. Both curves visibly “move” in parallel keeping a constant value difference.
5. Conclusions
The measurements and analysis described above show the importance of inserting impedance matching components into both the input and output of the radio frequency amplifier in order to improve its performance. To achieve this main goal, proper circuits have to be established to match the optimal impedance values and the parameters of the discreet elements of impedance transformation.
As the chosen frequency band 100–500 MHz is wide, much better performance could be achieved if narrow sub-bands were set for optimization. For example, these could be the bands 144–146 MHz and 430–440 MHz, available for radio amateur activity. The exploration of the possibilities for the optimization of the performance of the particular RF amplifier design in those sub-bands finds much better achievement of the above-reported parameters, either separately for each of the sub-bands or optimized performance simultaneously for both sub-bands together.
Those experiments and results could be developed with the aim of either reaching a more effective RF signal distribution in other frequency bands or exploring other specific parameters of RF amplifiers.
Author Contributions
All authors contributed equally to this work. All authors have read and agreed to the published version of the manuscript.
Funding
This research received no external funding.
Institutional Review Board Statement
Not applicable.
Informed Consent Statement
Not applicable.
Data Availability Statement
Data are contained within the article.
Acknowledgments
The presented work is supported under project 2403Е/2024 “Development of IoT/4G/5G-based communication solutions for Smart City platforms, systems and services” by the University Center for Research and Technology at the Technical University of Gabrovo. Thanks to all staff of the Department of Communications Equipment and Technologies at the Technical University of Gabrovo.
Conflicts of Interest
The authors declare no conflicts of interest.
References
- Hamam, R.; Karalis, A.; Joannopoulos, J.; Soljacic, M. Coupled-mode theory for general free-space resonant scattering of waves. Phys. Rev. A 2007, 75, 053801. [Google Scholar] [CrossRef]
- Nedelchev, I.; Tomov, M. Optimization of High Efficient RF Power Amplifying Schematics by Automated S-matrix Analysis. In Proceedings of the Scientific Conference of Angel Kanchev University of Ruse 2016, Ruse, Bulgaria, 21–23 October 2016; Volume 55, Series 3.2. pp. 8–12. [Google Scholar]
- Grebennikov, A. High-efficiency Class-FE tuned power amplifiers. IEEE Trans. Circuits Syst. I Regul. Pap. 2008, 55, 3284–3292. [Google Scholar] [CrossRef]
- Raab, F.H.; Asbeck, P.; Cripps, S.; Kenington, P.B.; Sokal, N.O. RF and Microwave Power Amplifier and Transmitter Technologies. High Freq. Electron. 2003, 2, 22–36. [Google Scholar]
- Grebennikov, A. RF and Microwave Power Amplifier Design; McGraw-Hill: New York, NY, USA, 2004. [Google Scholar]
- Kenle, C.; Peroulis, D. Design of Broadband Highly Efficient Harmonic-Tuned Power Amplifier Using In-Band Continuous Class-F-1/F Mode Transferring. IEEE Trans. Microw. Theory Tech. 2012, 60, 4107–4116. [Google Scholar] [CrossRef]
- Zarghami, S.; Hayati, M.; Kazimierczuk, M.; Sekiya, H. Continuous Class-F Power Amplifier Using Quasi-Elliptic Low-Pass Filtering Matching Network. IEEE Trans. Circuits Syst. II Express Briefs 2020, 67, 2407–2411. [Google Scholar] [CrossRef]
- Nedelchev, I.; Tomov, M. Optimized Gain Achievement at Efficiency over 90% and Minimized Noise of RF Power Amplifiers by S-parametric correction. In Proceedings of the UNITECH’2016-Gabrovo, Gabrovo, Bulgaria, 18–19 November 2016; pp. 168–172. [Google Scholar]
- Weber, R.J. Introduction to Microwave Circuits; Wiley-IEEE Press: Piscataway, NJ, USA, 2001. [Google Scholar]
- Nedelchev, I.; Sadinov, S.; Tomov, M. Radio Frequency Parallel Circuit Class E Power Amplifier. In Proceedings of the UNITECH’2016-Gabrovo, Gabrovo, Bulgaria, 18–19 November 2016; pp. 102–107. [Google Scholar]
Disclaimer/Publisher’s Note: The statements, opinions and data contained in all publications are solely those of the individual author(s) and contributor(s) and not of MDPI and/or the editor(s). MDPI and/or the editor(s) disclaim responsibility for any injury to people or property resulting from any ideas, methods, instructions or products referred to in the content. |
© 2024 by the authors. Licensee MDPI, Basel, Switzerland. This article is an open access article distributed under the terms and conditions of the Creative Commons Attribution (CC BY) license (https://creativecommons.org/licenses/by/4.0/).








