Abstract
Water scarcity is a growing problem in many regions. Therefore, intelligent management of the available water is needed. Aside from using water mains directly in households and farms, hydrophores are often used for local water system creation. Water tanks are filled with water when available in the water mains, and then the water is extracted with a hydrophore. Wells are also used as alternative water sources. Filling the tank manually requires human presence and can lead to water overflow. It is also better if the hydrophore is protected by switching it on or off depending on the water level measured, current, and pressure in its balloon. This paper presents a water management system designed to address these issues. The system utilizes various sensors to monitor water levels, pressure, and current. Microcontrollers analyze sensor data and control hydrophores and valves based on user-defined parameters. The system offers remote monitoring capabilities and can be configured for different water source scenarios (tanks vs. wells). The system was successfully implemented in real-world settings, including a factory. The benefits of the water management system include hydrophore protection, autonomous water management, and valuable data on well recovery rates and hydrophore operation cycles.
1. Introduction
Water is essential for human life. It makes up a large part of the human body and is also important for hygiene, industries, farming, etc. Climate changes lead to widespread drought [1,2]. There are a lot of regions in Europe that are under a water supply regime. The affected people are seeking alternative water sources, such as water wells and water tanks. Expensive hydrophores are often bought and used for water supply from alternative water sources or tanks. There is a necessity for an efficient water supply management and monitoring system. This paper presents a system used for controlling and observing the water supply of households by using alternative water sources. Several types of devices were developed in order to meet the requirements of different scenarios. Various sensors and electronic components were used to collect information about the presence of water and the smooth operation of the equipment. The system is capable of autonomous work and provides a user interface for configuration. Data are sent periodically to a web server used for monitoring. The main advantages of utilizing the system include effective water management, reduced water waste, cost savings, reduced need for attendance, and increased hydrophore lifespan. This paper consists of four sections. Section 2 presents the importance of using water monitoring and control systems and defines a conception of such systems. Similar systems are also reviewed. In Section 3, a working system is presented. Section 4 presents the results of the study and suggests topics for a new study.
2. Necessity and Conception of the Water Monitoring and Control System
2.1. Necessity
Water scarcity in some regions is a problem that is difficult to resolve. In some regions, the local water supply authorities apply a water supply regime [3]. One solution is to fill a water tank when there is water available. Another issue is that the water from those tanks or wells must be supplied to consumers (houses, farms, gardens, and industries). Most often a hydrophore is used in order to achieve smooth flowing. When the water in the tank or in the well is low, the hydrophore begins to suck in air, which leads to the following problems:
- Although some hydrophores are self-venting, in some cases the venting mechanism does not work, for example, when the hydrophore extracts water from a deep well.
- The hydrophore can be damaged if the mechanism continues working when the tank is empty. There are hydrophores that have intelligent protection for low and high pressure, but most often a mechanical pressure switch is used due to its affordability.
Therefore, a reliable system capable of observing the level of water in the tank or in the well and making adjustments based on the measurements is needed.
2.2. Conception
The development of a system for monitoring and controlling water flow must be tailored to the specific situation. However, the two most common scenarios are as follows:
- A water tank is filled to a specified level by controlling the water flow. When there is enough water in the tank, a hydrophore is turned on. When the water level in the tank reaches the specified minimum level, the hydrophore is turned off;
- The second scenario is similar to the above, but instead of a tank, a well is used. Therefore, a module that controls the filling of the well is not required.
There are also other cases, such as using an underground stream that is strong enough to provide water without storing it.
2.3. Components
Most often, water monitoring and control systems consist of the following parts:
- Level sensor: A level sensor is used for observing the level of water in the tank. There are different sensors that can be used. Most often the following types are used:
- ○
- Ultrasonic sensors: Ultrasonic sensors determine the water level by measuring the distance from the sensor (usually placed at the top of the water tank) to the water surface. However, ultrasonic sensors are unreliable when used in water management systems (condensation on the sensor or interference from the tank walls can lead to false readings).
- ○
- Float switches: Float switches are simple and easy to use; however, if more precise measurement and monitoring of water level is needed, these switches are not the best choice.
- ○
- Conductive level sensors: There are two basic types of conductive level sensors: sensors that detect the presence or absence of water at different level points and sensors that can determine the water level precisely, using the varying resistance between the electrodes. However, the installation of such sensors can be difficult in some cases.
- ○
- Pressure transducers: Pressure transducers are capable of measuring the water level precisely. This type of sensor is used in the system presented in this study.
- Microcontroller (MCU): In the context of this study, the MCU is capable of controlling other devices, such as valves, pumps, hydrophores, etc. It can also make adjustments autonomously based on water level observations, timers, or other parameters from other sensors such as the humidity of the soil, the pressure inside the system, etc.
- Other sensors and electronics: Other sensors and electronics include relays for controlling pumps, electromagnetic valves for water input/output control, etc.
- User interface: Some systems may provide a user interface for observing the data monitored and also editing configurations of the device.
2.4. Existing Systems
The problem with drought and scarcity of water is widespread and constantly increasing. A lot of researchers are looking for a solution and optimizations [4,5]. In [6], a water tank filling system is demonstrated. The system was not capable of distant monitoring of the water level, but data were collected by using a computer connected to the device that was stored for analysis. In another study [7], a system for water tank filling is presented. The system uses an ultrasonic sensor to determine the level of the water. The data shown in the graphs are from the experimental phase, and there are no graphs depicting the usage of the system in real-world operations. In [8], a microcontroller-based automated water level sensing and controlling system is presented. The system is capable of autonomous filling of water tanks. The system does not have motor protection in the absence of water. In [9], an experimental water level management system using an ultrasonic sensor is discussed. An LCD display is used to indicate the level of water in the tank. However, there are no real-world operation examples. Also, tanks of the same size were used in the study. Therefore, if the system is applied to tanks with different dimensions, the calculated percentages would not be correct. More detailed information about using an ultrasonic sensor for water level measurements is presented in another study [10]. Although the abovementioned studies reported successful results and covered some important basics of water management, there was a lack of results demonstrating prolonged use in real-world conditions.
3. System Design
In order to develop a reliable system for water management, reliable components must be selected and different usage scenarios should be considered. Development of the system included the following stages:
3.1. Determining the System’s Functionality
Figure 1 presents the components of the developed system. The water tank is connected to a hydrophore that supplies different water-consuming objects. The device controls the hydrophore relative to the water level measured. Users can change device settings by using a web browser from any device connected to the same network as the water management device. web monitoring is achieved by sending data to a web server.
Figure 1.
System illustration of the WTHC device.
The system is expected to perform the following functions:
- Measuring and monitoring the level of a water container or well precisely;
- Controlling a device that is used to extract water from the container/well;
- Providing user interface for configuration;
- Sending data to a web server in order to achieve distant data monitoring.
If a water tank is used (Figure 1), then a few more functionalities should be implemented:
- Controlling an electromagnetic valve is used to fill the tank with water from the water main. The valve is closed when the desired water level is reached in order to avoid water overflow;
- Checking water availability in the water main when filling the tank. A capacitive water detection sensor can be used for this function;
- Periodically checking for availability of water in the water main in case of registered absence. The valve used for filling should not be left open when water is not available.
Although measuring the water level is essential for such a system, there are cases when it is not important. In such cases, the following functionalities should be implemented:
- Measuring the pressure in the hydrophore system: Although the hydrophores have a pressure switch, it does not protect them from low pressure, which occurs when the water supply is low. Running the hydrophore with no water will damage it.
- Using a water detection sensor in the hydrophore inlet (optional): In addition to measuring the pressure, a water detection sensor can be used to detect when the water from the water source is depleted. However, when the water is low, the pressure in the hydrophore may fall but the water detection sensor can still indicate water availability due to short bursts of water;
- Measuring the current of the hydrophore (optional): As an additional protection, the current of the hydrophore can be measured. If the current is too high, this means that the device is being overworked and can be damaged.
3.2. Choosing Software and Hardware Components
Hardware: The following components were used for the development of the system:
- Water level sensor based on hydrostatic pressure: This sensor is precise enough and easy to mount. Physically, this sensor consists of a long cable that ends with a metal cylinder, which is actually a transducer. A vertical sensor position is recommended. In a previous project, an ultrasonic distance sensor was used for water level measurement but was determined to be unreliable because of condensation and false readings.
- ESP32 microcontroller [11]: The ESP32 is a low-power system on a chip microcontroller that can be used for a wide range of applications. It has Wi-Fi and Bluetooth capabilities. The microcontroller has a built-in 12-bit Analog-to-Digital-Converter with 18 channels. The channels can be used to read signals from the water level sensor or other sensors with analog output. The precision of the ADC is enough for this project’s purpose, even though it does not have a linear behavior [12].
- Development board: A development board that includes four relays, ESP32, and an onboard power supply was used. One relay is used to control the hydrophore. Another one is used to control the electromagnetic valve that fills the water tank from the local water system. Another two relays can be used for future improvements, for example, adding more water pumps and making a more complex water system.
- Other sensors: Additional sensors can be added, for example, a current sensor, water detection sensor, and environmental conditions sensor.
Software: The firmware of the microcontroller ESP32 was written in C++ using the Arduino IDE 2.3.2 platform [13,14]. The performance of C++ is superior to that of Micropython/Lua, which is important for resource-constrained devices.
3.3. Software/Firmware Implementation
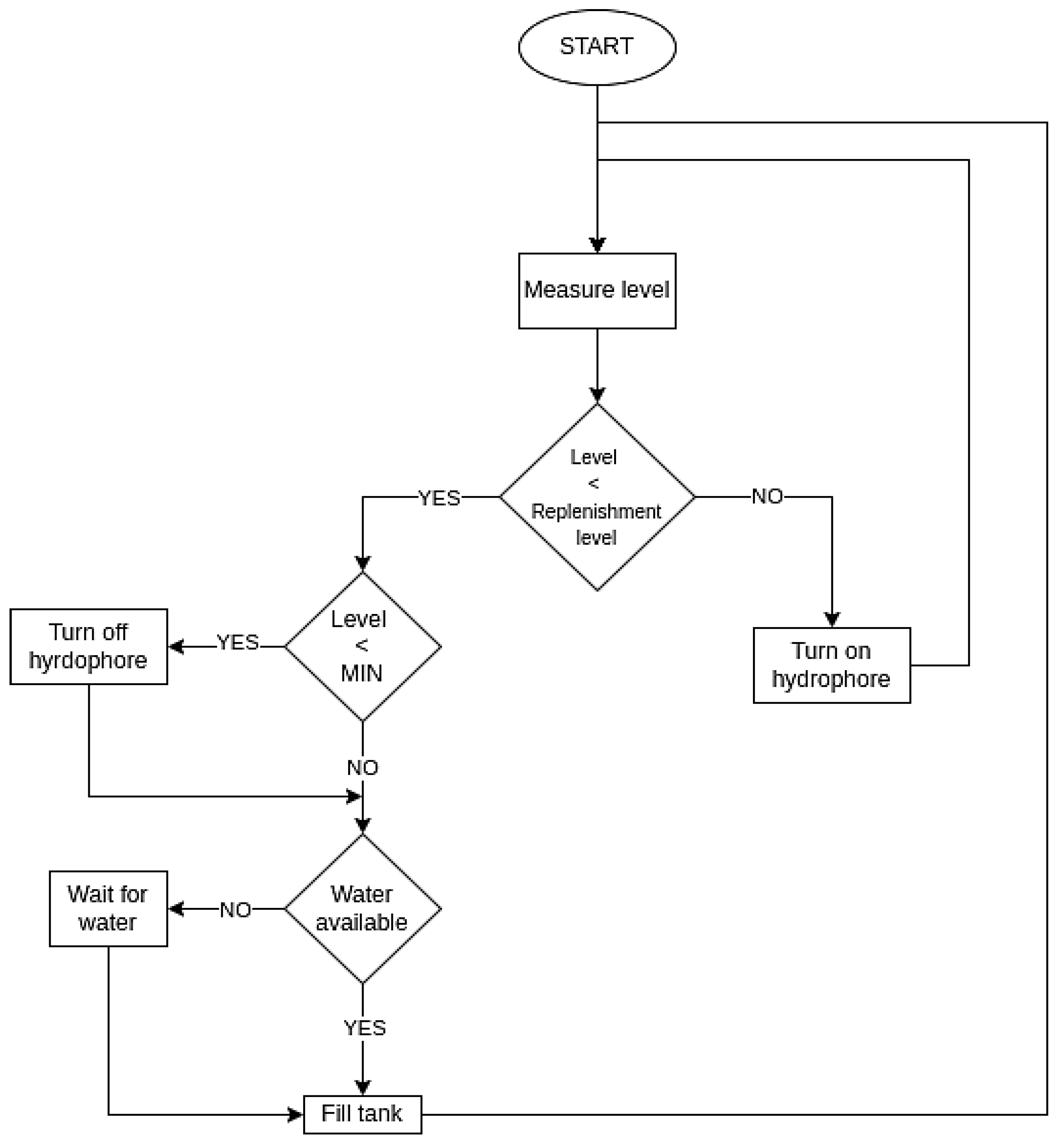
The devices send data to a web server that is used for monitoring. The server stores the data received in the database and provides graphs for data visualization [15]. Apart from sending data to the web server, the devices execute other tasks periodically, such as water level/pressure/current checking and filling control. A simplified workflow of an example task can be seen in Figure 2.
Figure 2.
Simplified workflow of water management tasks.
The tasks in the figure are related to water management in a system that includes a water tank. If the water level is lower than the replenishment level, then an attempt to fill the tank is made. The hydrophore is controlled accordingly. At the same time, the devices provide a user interface for device configuration. This is carried out by hosting a web server. However, multitasking does not account for delays (busy/waiting). Therefore, the processor of the MCU must switch between tasks. In order to implement pseudo-multitasking, the following architecture was used (Figure 3):
Figure 3.
Design for pseudo-multitasking.
During operation, the devices pass through different states, such as filling the water tank, waiting for a drop in the water level to start replenishment, and waiting for water availability. The code below demonstrates defining and using status constants. The device status is represented by a variable of type uint8_t. A switch statement is used to execute code, depending on the current status. The switch statement is placed within an if statement, which executes periodically. When a certain task is executed, for example, calling function begin_filling(), then the status is set to the constant STATUS_FILLING and the corresponding case from the switch statement executes. Other tasks are executed outside the switch statement. Such tasks include sending data to the server, checking for critically low water levels, and checking timers used to define time diapason for filling (used if the water regime is consistent and the availability of water from the water mains is known). Outside the if statement used for periodical task execution, are tasks that should be executed without delay, for example, managing client connections (for the configuration interface).
| void loop(){ now = millis(); if (now - last_cycle_time > cycle_interval) { water_level = get_water_level(); switch (device_status){ case STATUS_INIT: if (water_level <= water_replenishment_level){ begin_filling(); } else begin_waiting(); send_data_to_server(); break; case STATUS_FILLING: if (is_time_for_level_check()){ if (is_level_rising() && is_water_available()){ last_level = water_level; reset_level_check_counter(); } else { // no water begin_waiting_for_water(); send_data_to_server(); break; } } if (is_water_replenished()){ // water tank filled begin_waiting(); send_data_to_server(); break; } break; case STATUS_WAITING: if (water_level <= water_replenishment_level){ begin_filling(); send_data_to_server(); } break; case STATUS_WAITING_FOR_WATER: if (waiting_time_elapsed()){ begin_filling(); send_data_to_server(); } break; } // end of switch statement // do other tasks like sending data to the server, checking timers, etc. } server.handleClient(); // do tasks without delay } |
The same principle is also used for the development of devices for other scenarios. Three different devices were developed in order to meet the usage requirements:
- WTHC (WaterTankHydrophoreController): This device is used to control a hydrophore connected to a water tank and the filling of the tank via an electromagnetic valve. A water level sensor is inserted into the water tank. Its workflow is as follows:
- When the device is powered on, it retrieves its configuration from memory. The configuration holds information such as Wi-Fi credentials, timer settings, and specific settings about water level control.
- The device connects to the specified Wi-Fi network.
- The current time is obtained from an NTP server.
- The HTTP server is initialized, which provides a user interface for configuration.
- If enough time has passed, the level of water is measured. The time of measurement is recorded.
- If the obtained value is not within normal limits, the relay controlling the hydrophore and the electromagnetic valve is turned off.
- If the device is in the initialization stage/status, and if the water level is less than the filling level, the device enters the filling stage. If the water level is more than the filling level, the device waits for the level to drop to the filling level (waiting stage).
- During the initialization of the filling stage, the valve is turned on, so the water mains start filling the water tank. The current water level and initialization time are recorded.
- If the device is in a filling cycle, it periodically checks the water level. If the water level is not rising or the water detection sensor connected to the incoming water indicates that there is no water available, the device enters the waiting-for-water stage. If the water level is rising, the device waits for the tank to be filled to a specified level, and then the valve is turned off.
- If the device is in the waiting-for-water stage, it periodically attempts to fill the water tank. The filling attempt interval can be configured. The device supports filling timers. For example, if the water is known to be available during a certain time interval, using timers for filling can prevent redundant filling attempts.
- If the tank is filled, the device waits for the water level to drop to a specified level before initiating the filling stage again.
- Periodically, the device sends the current water level and status to the server used for data monitoring. When the device changes its status (enters a different stage), it sends data again. When the server receives a status that indicates no available water or an empty tank, a status notification email can be sent to the user.
- WHC (WellHydrophoreController): This device is used for wells. A water level sensor is inserted in the well. The workflow of this device is similar to the WTHC device. The difference is that it does not have an electromagnetic valve because the well is filled with underground water. Using timers is also redundant.
- PHC (PressureHydrophoreController): This device does not use a water level sensor. It relies on constant water sources, for example, a water stream. Its purpose is to protect the hydrophore from damage. Therefore, the hydrostatic pressure in the hydrophore and the current are measured. If a three-phase hydrophore is used, the current can be measured in a single phase. The hydrophore is controlled via a relay. If a three-phase hydrophore is used, the relay is switched to a contactor. The following functionalities were implemented:
- Minimum and maximum values of pressure and maximal value for current are configured via a user interface;
- If the pressure is within normal range and the current is normal, the controlling relay is kept turned on;
- If the current exceeds the maximum configured value for more than the preset time, the hydrophore is turned off until the device is restarted manually;
- If the pressure is low for more than the preset time in seconds, the hydrophore is turned off and after a preset interval of time has passed, the hydrophore is turned on and a new attempt is made. If there are three unsuccessful attempts, the hydrophore is turned on until the device is restarted manually;
- If the pressure is high for more than the preset time in minutes, the hydrophore is turned off until the device is restarted manually;
- The data are sent periodically to the server used for monitoring.
4. Results
All devices worked as expected. The hydrophores and pumps were protected from running without water available. The WTHC device contributed to autonomous water filling, which was adopted by local water regimes. Figure 4 shows real-world system applications. Besides the expected results, some unexpected benefits from using the system were found. The strength of underground streams and their correlation with the season were observed.
Figure 4.
System application.
Figure 5 shows the performance of a WHC device. The device was used to fill a water tank for gardening periodically. The volume of the tank is 1000 L and the aim was for the tank to be filled about 80% periodically. The graph shows the changes in the water level of the well for about one year. From 23 November to 24 March, the system was not used because no watering was required.
Figure 5.
Monitoring of the water level of a well.
After the spring rain season, there is enough underground water, and thus the water level in the well is around 3 m. There is a noticeable increase in the water level during June due to high rainfall. Small drops in the water level are observed, which coincide with the filling of the tank. However, during and after the summer, due to low rain, the water level restores a lot slower. This can be observed in Figure 6 and Figure 7. Figure 6 shows how quickly the water level restores after extracting 800 L of water. The graph is from June. Figure 7 shows how slowly the water level restores during September. Only about 400 L are extracted before the device turns the hydrophore off at a water level of around 100 cm. It then takes about 2 days for the water level to be restored.
Figure 6.
Replenishment rate of a well at the beginning of summer.
Figure 7.
Replenishment rate of a well in autumn.
Figure 7 also shows the precision of the shutdown function of the device. The hydrophore is turned off when the water level in the well reaches 100 cm. This prevents the hydrophore from running without water.
The relation between rainfall amount and the rate of recovery of the water level in a well could be examined in a future study. A precipitation sensor could be used, and 800 L of water could be extracted periodically. By monitoring the water level of the well and the amount and intensity of the rain, a correlation can be established between the amount of precipitation and the rate of recovery. Also, it is known that non-intense but continuous rain has more effect on underground water than pelting rain; this factor could also be examined. The PHC devices contributed to device protection.
In Figure 8, the work of a device used in an industrial company is presented. The pressure is within the normal range and the hydrophore is working. Because the installation is large, small leaks in the tank are difficult to observe; however, the effect of the leaks is recorded in the graph during the non-working days when the pressure drops slightly. On working days, the work of the hydrophore can be observed. Also, on 30th January, a registered pressure of 0 atm was recorded.
Figure 8.
Data from a PHC device.
5. Conclusions
The intensifying effects of global warming are leading to drought and unpredictable precipitation patterns in some regions. We can all contribute to a more sustainable future by utilizing water resources more efficiently and minimizing waste. The water management system presented in this paper allows people affected by water scarcity to adapt more easily while simultaneously minimizing water wastage. The system has integrated equipment protection and has been successfully implemented in real-world applications, including a factory setting. Beyond protecting equipment, the presented system demonstrates the value of automation in optimizing resource utilization. The monitoring system provides valuable insights into well recovery rates and hydrophore work cycles. Currently, the devices transmit data to a general purpose monitoring system while offering a web-based user interface for configuration.
Future development plans include a centralized system with an intuitive user interface to further simplify the operation of the system. The system’s capabilities could be further extended by incorporating additional sensors and functionalities. For example, the system could be extended to an intelligent farming system that controls irrigation based on soil moisture using water from a water tank or well. Such a system would need a more complex user interface, enabling users to define irrigation zones, set automated watering schedules based on timers, and monitor water usage for informed decision-making.
To further refine our understanding of drought trends, a more detailed study could be conducted to observe the relationship between precipitation patterns and the availability and strength of underground water sources. Monitoring both factors for several years and analyzing the collected data would provide valuable insights into the rate of drought intensification.
Author Contributions
Conceptualization, T.T. and V.T.; methodology, T.T. and V.T.; software, T.T. and V.T.; validation, T.T. and V.T.; formal analysis, T.T. and V.T.; investigation, T.T. and V.T.; resources, T.T. and V.T.; data curation, T.T. and V.T.; writing—original draft preparation, T.T. and V.T.; writing—review and editing, T.T. and V.T.; visualization, T.T. and V.T.; supervision, T.T. and V.T.; project administration, T.T. and V.T.; funding acquisition, T.T. and V.T. All authors have read and agreed to the published version of the manuscript.
Funding
This research received no external funding.
Institutional Review Board Statement
Not applicable.
Informed Consent Statement
Not applicable.
Data Availability Statement
Data are contained within the article.
Conflicts of Interest
The authors declare no conflicts of interest.
References
- Ostad-Ali-Askari, K.; Su, R.; Liu, L. Water resources and climate change. J. Water Clim. Chang. 2018, 9, 239–251. [Google Scholar] [CrossRef]
- Li, P.; Wu, J. Water Resources and Sustainable Development. Water 2023, 16, 134. [Google Scholar] [CrossRef]
- Wu, C.; Liu, W.; Deng, H. Urbanization and the Emerging Water Crisis: Identifying Water Scarcity and Environmental Risk with Multiple Applications in Urban Agglomerations in Western China. Sustainability 2023, 15, 12977. [Google Scholar] [CrossRef]
- Lawniczak-Malińska, A.; Nowak, B.; Pajewski, K. Agricultural Pressures on the Quality of Ground and Surface Waters in Catchments of Artificial Reservoirs. Water 2023, 15, 661. [Google Scholar] [CrossRef]
- Soares Ascenção, É.; Melo Marinangelo, F.; Meschini Almeida, C.F.; Kagan, N.; Dias, E.M. Applications of Smart Water Management Systems: A Literature Review. Water 2023, 15, 3492. [Google Scholar] [CrossRef]
- Prima, E.C.; Munifaha, S.S.; Salam, R.; Aziz, M.H.; Suryani, A.T. Automatic Water Tank Filling System Controlled Using Arduino Based Sensor for Home Application. Procedia Eng. 2017, 170, 373–377. [Google Scholar] [CrossRef]
- Durga, S.; Ramakrishna, M.; Dayanandam, G. Autonomous Water Tank Filling System using IoT. Int. J. Comput. Sci. Eng. 2018, 6, 123–141. [Google Scholar] [CrossRef]
- Reza, S.K.; Tariq, S.A.; Reza, S.M. Microcontroller Based Automated Water Level Sensing and Controlling: Design and Implementation Issue. In Proceedings of the World Congress on Engineering and Computer Science (WCECS 2010), San Francisco, CA, USA, 20–22 October 2010; pp. 220–224. [Google Scholar]
- Varun, K.S.; Kumar, K.A.; Chowdary, V.R.; Raju, C.S.K. Water Level Management Using Ultrasonic Sensor(Automation). Int. J. Comput. Sci. Eng. 2018, 6, 799–804. [Google Scholar] [CrossRef]
- Mohammed, S.L.; Al-Naji, A.; Farjo, M.M.; Chahl, J. Highly Accurate Water Level Measurement System Using a Microcontroller and an Ultrasonic Sensor. IOP Conf. Ser. Mater. Sci. Eng. 2019, 518, 042025. [Google Scholar] [CrossRef]
- ESP32 Datasheet. Available online: https://www.espressif.com/sites/default/files/documentation/esp32_datasheet_en.pdf (accessed on 26 April 2024).
- ADS1115. Available online: https://www.ti.com/lit/ds/symlink/ads1114.pdf (accessed on 26 April 2024).
- Arduino Software. Available online: https://www.arduino.cc/en/software (accessed on 26 April 2024).
- ESP-IDF. Available online: https://docs.espressif.com/projects/esp-idf/en/stable/esp32/get-started/index.html (accessed on 26 April 2024).
- Todorov, T.; Tonkov, V. IoT based beehive monitoring system. In Proceedings of the 24th International Conference on Computer Systems and Technologies, Ruse, Bulgaria, 16–17 June 2023; pp. 24–30, ISBN 979-8-4007-0047-7. [Google Scholar]
Disclaimer/Publisher’s Note: The statements, opinions and data contained in all publications are solely those of the individual author(s) and contributor(s) and not of MDPI and/or the editor(s). MDPI and/or the editor(s) disclaim responsibility for any injury to people or property resulting from any ideas, methods, instructions or products referred to in the content. |
© 2024 by the authors. Licensee MDPI, Basel, Switzerland. This article is an open access article distributed under the terms and conditions of the Creative Commons Attribution (CC BY) license (https://creativecommons.org/licenses/by/4.0/).







