An Auditory System Interface for Augmented Accessibility: Empowering the Visually Impaired †
Abstract
1. Introduction
2. Background and Related Works
3. Proposed Methodology
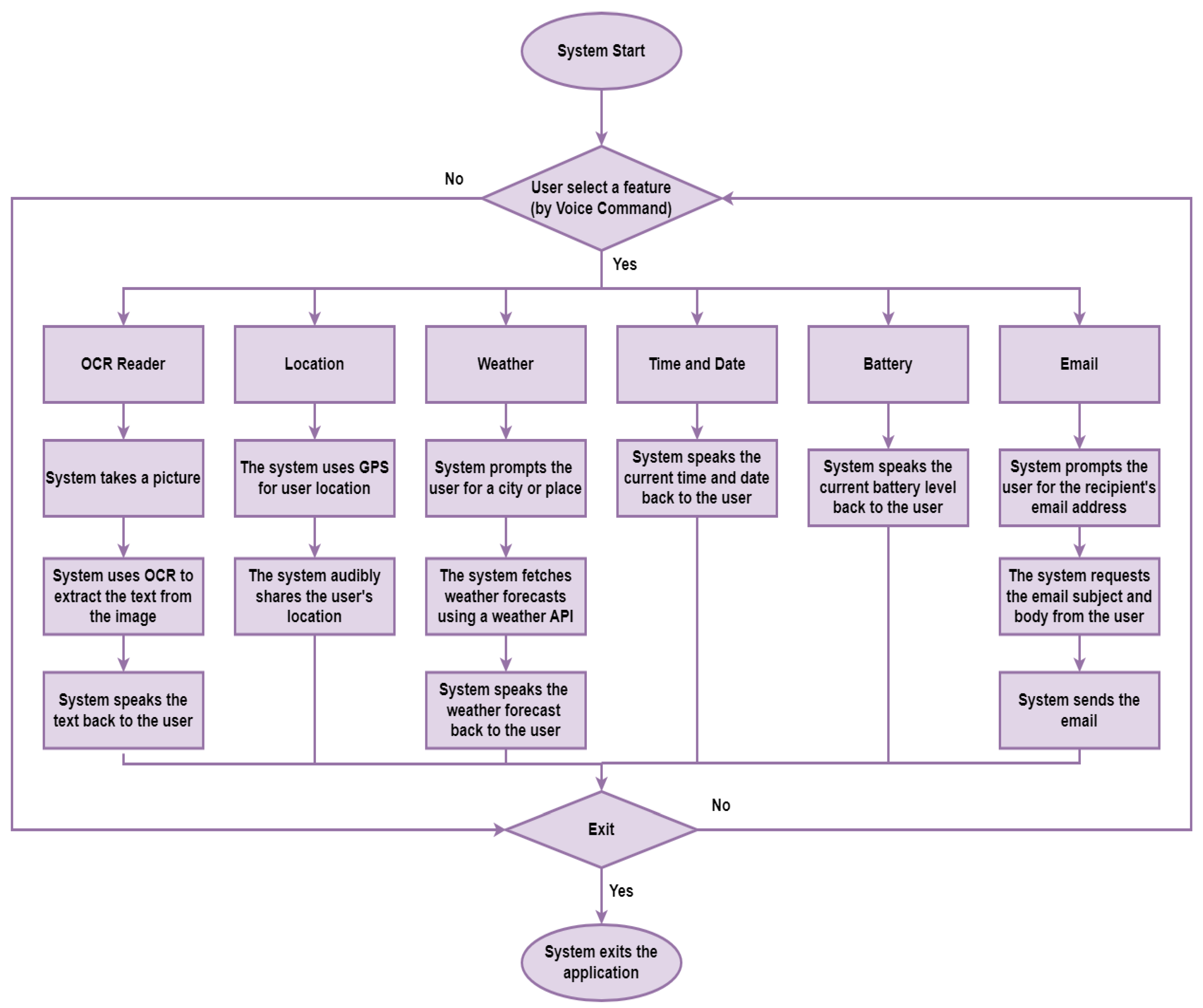
4. Methods Applied
- Text to speech (TTS) is a technique for turning written text into spoken speech. For speech output and voice feedback for the user, TTS is crucial. TTS is used in applications when audio support is necessary. TTS will translate a voice command the user enters into text and carry out the specified activity.
- Voice to text (STT): Android comes with a built-in function called “speech-to-text” that enables a user to provide a speech input. The speech input will be translated to text in the background while TTS activities are carried out.
5. Result and Discussion
- ▪
- OCR reader: After swiping right on the screen, the user must say “read”, at which point the system will ask if the user wants to read; they must select yes to proceed or no to return to the menu. An illustration of how to convert a picture to text is shown in Figure 3.
- ▪
- Email: “Voice Command” enables spoken commands for email composition and inspection, allowing hands-free email control.
- ▪
- Location: In this scenario, the user must first say “position” before tapping on the screen to see their present location.
- ▪
- Calculator: “Calculator” must be said by the user. Subsequently, the user must tap the screen and indicate what needs to be calculated; the application will then provide the result.
- ▪
- Date and time: The user must state current date and time in order to check them.
- ▪
- Battery: The user must say “battery” in order to view the phone’s current battery state.
- ▪
- Weather: The user in this scenario would first say “weather”, followed by the name of the city. The weather for that particular city will be shown after that application. Figure 4 depicts an example of a weather report.
6. Conclusions
Author Contributions
Funding
Institutional Review Board Statement
Informed Consent Statement
Data Availability Statement
Acknowledgments
Conflicts of Interest
References
- Burton, M. The Lancet Global Health Commission on global eye health: Vision beyond 2020. IHOPE J. Ophthalmol. 2022, 1, 16–18. [Google Scholar] [CrossRef]
- Blindness and Vision Impairment. Available online: https://www.who.int/news-room/fact-sheets/detail/blindness-and-visual-impairment (accessed on 10 August 2023).
- Vijayalakshmi, N.; Kiruthika, K. Voice Based Navigation System for the Blind People. Int. J. Sci. Res. Comput. Sci. Eng. Inf. Technol. 2019, 5, 256–259. [Google Scholar] [CrossRef]
- Rizky, F.D.; Yurika, W.A.; Alvin, A.S.; Spits, W.H.L.H.; Herry, U.W. Mobile smart application b-help for blind people community. CIC Express Lett. Part B Appl. 2020, 11, 1–8. [Google Scholar] [CrossRef]
- Available online: https://www.wbur.org/npr/131050832/a-mystery-why-can-t-we-walk-straight (accessed on 10 August 2023).
- Suresh, A.; Paulose, B.; Jagan, R.; George, J. Voice Based Email for Blind. Int. J. Sci. Res. Sci. Eng. Technol. (IJSRSET) 2016, 2, 93–97. [Google Scholar]
- Badigar, M.; Dias, N.; Dias, J.; Pinto, M. Voice Based Email Application For Visually Impaired. Int. J. Sci. Technol. Eng. (IJSTE) 2018, 4, 166–170. [Google Scholar]
- Ingle, P.; Kanade, H.; Lanke, A. Voice Based email System for Blinds. Int. J. Res. Stud. Comput. Sci. Eng. (IJRSCSE) 2016, 3, 25–30. [Google Scholar]
- Souman, J.L.; Frissen, I.; Sreenivasa, M.N.; Ernst, M.O. Walking Straight into Circles. Curr. Biol. 2009, 19, 1538–1542. [Google Scholar] [CrossRef]
- Guth, D. Why Does Training Reduce Blind Pedestrians Veering? In Blindness and Brain Plasticity in Navigation and Object Perception; Psychology Press: Mahwah, NJ, USA, 2007; pp. 353–365. [Google Scholar]
- Khan, R.; Sharma, P.K.; Raj, S.; Verma, S.K.; Katiyar, S. Voice Based E-Mail System using Artificial Intelligence. Int. J. Eng. Adv. Technol. 2020, 9, 2277–2280. [Google Scholar] [CrossRef]
- Randhawa, S.M.; Ahmad, T.; Chen, J.; Raza, A.A. Karamad: A Voice-based Crowdsourcing Platform for Underserved Populations. In Proceedings of the 2021 CHI Conference on Human Factors in Computing Systems (CHI’21). Association for Computing Machinery, New York, NY, USA, 8–13 May 2021; pp. 1–15. [Google Scholar] [CrossRef]
- Annapoorani, A.; Kumar, N.S.; Vidhya, V. Blind—Sight: Object Detection with Voice Feedback. Int. J. Sci. Res. Eng. Trends 2021, 7, 644–648. [Google Scholar]
- See, A.R.; Sasing, B.G.; Advincula, W.D. A Smartphone-Based Mobility Assistant Using Depth Imaging for Visually Impaired and Blind. Appl. Sci. 2022, 12, 2802. [Google Scholar] [CrossRef]
- Devika, M.P.; Jeswanth, S.P.; Nagamani, B.; Chowdary, T.A.; Kaveripakam, M.; Chandu, N. Object detection and recognition using tensorflow for blind people. Int. Res. J. Mod. Eng. Technol. Sci. 2022, 4, 1884–1888. [Google Scholar]
- Shivani, S.; Kushwaha, V.; Tyagi, V.; Rai, B.K. Automated Voice Assistant. In ICCCE 2021; Springer: Singapore, 2022; pp. 195–202. [Google Scholar]




| Region | Percentage of Blind People |
|---|---|
| World | 0.62% |
| Africa | 0.95% |
| Asia | 0.57% |
| Europe | 0.41% |
| Latin America and the Caribbean | 0.40% |
| North America | 0.26% |
| Oceania | 0.35% |
| Feature/ Category | Voice-Based System For People Who Are Visually Impaired | Existing Systems |
|---|---|---|
| Accessibility | Specifically designed to cater to the needs of users who are visually impaired, providing audio-based interactions and feedback, making them more accessible and inclusive. | May or may not have accessibility features for users who are visually impaired, which can pose challenges to their usability. |
| Input Method | Relies primarily on voice commands and audio feedback for input and output, making them accessible for users who may have limited or no visual acuity. | Typically relies on visual input methods, such as touch or visual cues, which can be challenging for users who are visually impaired to interact with. |
| Output Method | Provides audio output in the form of synthesized speech or auditory cues, making it easier for users who are visually impaired to receive information and feedback. | Provides visual output, such as text or graphical interfaces, which may not be accessible to users who are visually impaired without customization or adaptation. |
| Navigation | Can provide audio-based navigation instructions and guidance, allowing users who are visually impaired to navigate through menus, options, and content using voice commands. | Relies on visual cues, gestures, or touch-based navigation, which can be challenging for users who are visually impaired to follow or interact with. |
| User Interface | May have minimal or no visual interface, with an emphasis on audio-based interactions, making them more user-friendly for users who are visually impaired. | Usually has a visual interface, which may require customization or adaptation for users who are visually impaired, posing challenges to usability. |
| Dependency on Visual Information | Relatively low dependency on visual information, as the primary mode of interaction is through voice commands and audio feedback, making them more accessible for users who are visually impaired. | Relies on visual information for input, output, and navigation, which can pose challenges for users who are visually impaired who may have limited or no visual acuity. |
| Independence | Can promote independence for users who are visually impaired by providing them with a means to interact with technology and access information without relying heavily on visual cues or assistance from others. | May require assistance or customization to be accessible for users who are visually impaired, limiting their independence in using the application effectively. |
Disclaimer/Publisher’s Note: The statements, opinions and data contained in all publications are solely those of the individual author(s) and contributor(s) and not of MDPI and/or the editor(s). MDPI and/or the editor(s) disclaim responsibility for any injury to people or property resulting from any ideas, methods, instructions or products referred to in the content. |
© 2024 by the authors. Licensee MDPI, Basel, Switzerland. This article is an open access article distributed under the terms and conditions of the Creative Commons Attribution (CC BY) license (https://creativecommons.org/licenses/by/4.0/).
Share and Cite
Kumar, L.; Kushwaha, A.S.; Jain, A. An Auditory System Interface for Augmented Accessibility: Empowering the Visually Impaired. Eng. Proc. 2024, 62, 8. https://doi.org/10.3390/engproc2024062008
Kumar L, Kushwaha AS, Jain A. An Auditory System Interface for Augmented Accessibility: Empowering the Visually Impaired. Engineering Proceedings. 2024; 62(1):8. https://doi.org/10.3390/engproc2024062008
Chicago/Turabian StyleKumar, Lalit, Ajay Shriram Kushwaha, and Agrim Jain. 2024. "An Auditory System Interface for Augmented Accessibility: Empowering the Visually Impaired" Engineering Proceedings 62, no. 1: 8. https://doi.org/10.3390/engproc2024062008
APA StyleKumar, L., Kushwaha, A. S., & Jain, A. (2024). An Auditory System Interface for Augmented Accessibility: Empowering the Visually Impaired. Engineering Proceedings, 62(1), 8. https://doi.org/10.3390/engproc2024062008

