Next Article in Journal
Full-Field Modal Analysis Using Video Measurements and a Blind Source Separation Methodology
Previous Article in Journal
An Analytical Model for Dynamic Spectrum Sensing in Cognitive Radio Networks Using Blockchain Management
 
 
Font Type:
Arial Georgia Verdana
Font Size:
Aa Aa Aa
Line Spacing:
Column Width:
Background:
Proceeding Paper

Development of Decision-Making Methods for Bioenergy Production from Microorganisms †

by
Beatriz Pereira Silva
1,*,
Ernandes Benedito Pereira
2 and
Fábio de Oliveira Neves
3
1
Department of Biotechnology, Institute of Exact Sciences, Federal University of Alfenas, Alfenas 37130000, Minas Gerais State, Brazil
2
Pharmaceutical Sciences Faculty, Food and Medicine Department, Federal University of Alfenas, Alfenas 37130000, Minas Gerais State, Brazil
3
Department of Environmental Science, Institute of Exact Sciences, Federal University of Alfenas, Alfenas 37130000, Minas Gerais State, Brazil
*
Author to whom correspondence should be addressed.
Presented at the 4th International Electronic Conference on Applied Sciences, 27 October–10 November 2023; Available online: https://asec2023.sciforum.net/.
Eng. Proc. 2023, 56(1), 286; https://doi.org/10.3390/ASEC2023-15958
Published: 9 November 2023
(This article belongs to the Proceedings of The 4th International Electronic Conference on Applied Sciences)

Abstract

:
Society heavily relies on fossil fuels for energy generation, which poses risks like geopolitical conflicts, environmental degradation, and climate change. Opting for renewable energy sources, such as bioenergy from microorganisms, presents a potential solution to these challenges. Harnessing the energy-producing capabilities of microorganisms enables large-scale renewable energy production, without harming the environment or human activities. Thus, the primary objective of this study was to develop a decision-making method for microbial energy generation, using Mamdani-type fuzzy logic to handle the inherent uncertainties and inaccuracies in this field. A four-level indication structure was created, employing triangular and trapezoidal functions at its endpoints. For fuzzy rule development, five input fuzzy sets and five output fuzzy sets were used when two indicators were involved in the fuzzy machinery, while three input fuzzy sets and five output fuzzy sets were used when three or more indicators were part of the fuzzy machinery. Five scenarios were developed, ranging from 0 to 10 on the following scale: High Criticality (10–8), Tolerable (8–6), Adequate (6–4), Desirable (4–1.5), and Low Criticality (1.5–0). This model is expected to optimize decision-making processes and promote renewable energy alternatives, potentially reducing the dependence on fossil fuels in the future.

1. Introduction

Society has a strong preference for fossil fuels, with approximately 21,371 TWh of electrical energy consumed worldwide, roughly 80% of which comes from the burning of non-renewable sources [1]. This preference poses certain risks to humanity, as this method of energy production generates geopolitical conflicts due to its scarcity. Furthermore, it contributes to climate change, as its combustion increases the emission of CO2 into the atmosphere [2].
However, it is possible that, with the utilization of other sources, whether renewable or non-renewable, the climate impact may decrease. The production of bioenergy through microorganisms has the potential to generate renewable energy on a large scale, without causing harm to the environment or human activities [2]. In this situation, microorganisms are used because of their photosynthetic capacity, through which they capture energy from sunlight and store it in lipids that can be used for biodiesel production [2].
In this context, the research conducted by [3,4,5] significantly contributes to the exploration of bioenergy production and anaerobic digestion. Ref. [3] focused on the kinetic modeling of pressurized anaerobic digestion, offering predictive insights into dynamic performance. Ref. [5] investigated the pressurized anaerobic digestion of leachate from raw compost, a pioneering study that addressed the effects of operational pressures on biogas quality and COD removal. Ref. [4] proposed a two-stage pressurized anaerobic digestion concept, demonstrating the viability of continuous methane reactor operation under high pressures. These studies collectively enhance our understanding of anaerobic digestion processes and offer valuable contributions to sustainable energy production and waste management, aligning with the ongoing pursuit of alternative energy sources and reduced fossil fuel dependency.
Decision making is an essential step aimed at selecting the best alternative. However, this task is not as straightforward, and it requires time for analysis and the establishment of criteria with which to enhance decision making. Fuzzy logic operates with a range of information that is vague and uncertain, allowing propositions to take on intermediate values between “true” and “false”. In this way, statements can assume any value between 0 (completely false) and 1 (completely true), providing relative responses [6]. In summary, decision-making methods, such as fuzzy logic, can be developed and applied to reduce uncertainties and enhance the decision-making process.
Furthermore, it is crucial to emphasize the importance of obtaining bioenergy from microorganisms, since this method has the potential to be a sustainable and renewable source of energy, thus reducing the significant dependence on fossil fuels that society still maintains. Additionally, it can be highlighted for its ability to minimize greenhouse gas emissions, and also as a potential solution to the geopolitical conflicts caused by currently used energy sources. However, despite the possibility of obtaining bioenergy through microorganisms, and its significance, there is a lack of studies on this topic, reaffirming the relevance and necessity of this work.
Given the above, this research project aimed to develop decision-making methods, such as fuzzy methodology, for producing bioenergy from microorganisms using biotechnological indicators.
This research introduces an innovative and interdisciplinary approach to bioenergy production through microorganisms, emphasizing input indicators that represent specificities crucial for the efficient control of energy generation by these microorganisms. These indicators play fundamental roles in customizing the growth environment, allowing for the precise adjustment of conditions to meet the specific needs of different microorganisms, and resulting in increased efficiency and sustainability in bioenergy production. This approach represents a significant contribution to the fields of biotechnology and sustainable energy production, and addresses the growing demand for alternative energy sources and the need to reduce the dependence on fossil fuels.

2. Methodological Proposal

In this study, four stages were employed to achieve the proposed objective. The first stage involved conducting a literature review to identify relevant indicators. In the second stage, a fuzzy mathematical model was developed to enhance external decision-making methods. These initial strategies, including the careful selection of indicators and the adoption of fuzzy set theory, constitute the fundamental foundations of the model. Furthermore, to ensure the consistency and robustness of the model, the construction of a hypothetical database was incorporated, which was essential for testing all the rules and validating the approaches. The following sections will detail how each of these strategies was implemented, as well as their contributions to the results of this study.

2.1. Selection of Indicators

The first step involved a literature review to identify indicators for fuzzy modeling in sustainable bioenergy generation. Indicators were systematically selected through this review.

2.2. Fuzzy Modeling

In the second phase, following identifying indicators, we proceeded with the fuzzy modeling process. Fuzzy set theory is renowned for its analysis of sets characterized by imprecise values and degrees of pertinence, rather than binary true or false values (as described by [7]). Utilizing a curve, fuzzy sets define degrees of relevance, as expressed in Equation (1), below:
χ → [0,1]
Here, χ originates from a universal set, always considered a classical set. The function µ A x assesses the degree of relevance of x to fuzzy set A, where µ A x = 0 indicates no membership, and µ A x = 1 signifies full membership.
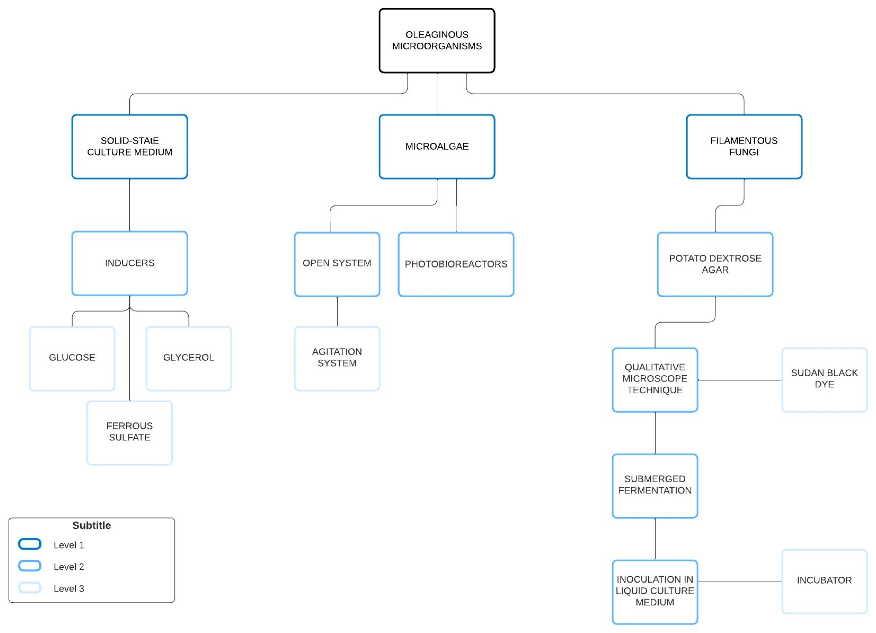
The set operations in this study primarily involve intersection, adhering to the “and” operator pattern. This choice aligns with the indicators’ characteristics and associated membership functions, as depicted in Figure 1. This approach effectively accommodates uncertainties and inaccuracies inherent in the modeling process.
During the “fuzzification” step, linguistic variables were developed by domain experts Barros, Bassanezi, and Lodowick, 2017. Trapezoidal functions were utilized for the extreme values, while triangular functions were applied for the central values of the membership functions. This selection activated multiple appropriate fuzzy functions, while excluding those that did not align with the desired characteristics.
To construct the rule bases, we adhered to a standard format for relating variables, using the “If <antecedent> and then <consequent>” structure. The antecedent comprises a set of conditions that, when partially satisfied, activate the consequent rules through a fuzzy inference mechanism, indicating rule activation [7].
To provide consistency and robustness to the model, a hypothetical database was constructed, allowing for the testing of all fuzzy model rules. This ensured the validation of the model across various situations and scenarios.
To complete the fuzzy modeling process, we applied the Mamdani structure, encompassing three key steps: aggregation, finalization, and composition [7].
  • Aggregation involved determining the level at which the rules’ section (SE) would be fulfilled using the conjunction operator (MIN), effectively representing the intersection;
  • During finalization, the degree of participation determined the level of service (DOS), or the significance of each rule. This was measured within a domain ranging from 0 to 1, with 1 indicating the highest allowed significance or greatest weight;
  • Composition was represented by the union operator (MAX), used to validate the condition of the conclusion.
In the final mathematical output, centroid defuzzification was employed, as calculated in Equation (2), below:
µ F C ( x k , y k ) = i = 1 υ i µ υ ( x k , y k , υ i ) i = 1 µ υ ( x k , y k , υ i )
Here, µ F C ( x k ,   y k )   represents the fuzzification output, µ υ ( x k , y k , υ i ) is the aggregate membership function, and υ i s ϵ Ս is a discrete element of the fuzzy output set.

3. Model

The construction of the model reflecting energy biogeneration is related to the characteristics of microorganisms, as well as the structures of their development. Figure 1 presents the fuzzy architecture for the index of the present method. It is based on multi-level fuzzy aggregations, in which the input indicators generate other sub-indices until the final aggregation results in the index of energy biogeneration by microorganisms.
Figure 1 depicts the overall architecture of the criticality index. The index comprises three levels. The first level, through input variables, is responsible for the development of level 2. The second level, derived from the indicators, generates the microorganism energy biogeneration index (3rd level).
It is worth noting that, following the assignment of linguistic terms, trapezoidal functions were used at the ends, and triangular functions were used in the middle (Figure 2). An analysis involving three variables established a knowledge base with 125 linguistic rules, as we employed five fuzzy sets each for input and output. The fuzzy sets for the criticality index included Low Criticality (0,0,1,3), Desirable (1,3,5), Acceptable (3,5,7), Tolerable (5,7,9), and High Criticality (7,9,10,10), utilizing the Mamdani inference method. The response characteristic always reflects the worst-case scenario of the inputs to emphasize critical points. Finally, we utilized the center of gravity as the defuzzification process.
Similarly, the same input sets were employed for the subsequent sub-indices. In this manner, a ranking was constructed to guide stakeholders in the implementation process of bioenergy derived from microorganisms (Table 1).
The description of the results of this study reveals that the index presented in Table 1 plays a fundamental role in diagnosing the behavior of bioenergy generation from microorganisms. As illustrated in Figure 1, through the input indicators at level 1, it is possible to influence the overall behavior of the bioenergy generation model. The intermediate levels leading to the final level are determined by the input level. By referring to the score indicated in Table 1, the key points of the intermediate levels and the input indicator that need improvement to raise the bioenergy index score can be identified. This criticality index provides a comprehensive view of the performance of bioenergy generation by microorganisms, allowing for a targeted approach through which to enhance its efficiency and sustainability.
Our study tackled the crucial issue of enhancing bioenergy generation through microorganisms. One of the key strategies we adopted was the inclusion of input indicators representing supplements for the growth of different types of energy-generating microorganisms. This allowed us to tailor the growth environment to meet the specific needs of each microorganism, achieving more precise control and more efficient operational dynamics. This promising approach has the potential to significantly contribute to the effectiveness and sustainability of microbiological bioenergy generation, an increasingly important field in renewable energy production.
It is important to emphasize that this project does not address case studies, as it is still in the final implementation phase.

4. Conclusions

In conclusion, the presented criticality index, depicted in Figure 1 and grounded in a robust knowledge base of 125 linguistic rules, provides a comprehensive framework for evaluating the biogeneration of energy from microorganisms. Its multi-level architecture, along with the use of fuzzy sets and the Mamdani inference method, ensures a nuanced assessment of criticality across various factors, such as environmental quality, cost management, and industrial efficiency. While this index serves as a valuable tool for guiding stakeholders in the implementation of bioenergy projects, it is essential to note that its application should be considered within the context of the project’s ongoing implementation phase, as real-world data and conditions may influence its effectiveness.

Author Contributions

Conceptualization, B.P.S.; methodology, F.d.O.N.; software, B.P.S.; validation, B.P.S. and E.B.P.; formal analysis, B.P.S.; investigation, B.P.S.; resources, B.P.S.; data curation, B.P.S.; writing—original draft preparation, B.P.S.; writing—review and editing, B.P.S. and F.d.O.N.; visualization, B.P.S.; supervision, E.B.P. and F.d.O.N.; project administration, B.P.S. and F.d.O.N.; funding acquisition, B.P.S. All authors have read and agreed to the published version of the manuscript.

Funding

This work was supported by the Fundação de Amparo à Pesquisa do Estado de Minas Gerais (PIBICT/FAPEMIG).

Institutional Review Board Statement

Not applicable.

Informed Consent Statement

Not applicable.

Data Availability Statement

The data presented in this study are available upon request from the corresponding author.

Conflicts of Interest

The authors declare no conflict of interest.

References

  1. International Energy Agency. World Energy Outlook 2019—Analysis—IEA. IEA. 2019. Available online: https://www.iea.org/reports/world-energy-outlook-2019 (accessed on 27 September 2023).
  2. Rittmann, B.E. Opportunities for Renewable Bioenergy Using Microorganisms. Biotechnol. Bioeng. 2008, 100, 203–212. [Google Scholar] [CrossRef] [PubMed]
  3. De Crescenzo, C.; Marzocchella, A.; Karataza, D.; Molino, A.; Ceron-Chafla, P.; Lindeboom, R.E.F.; van Lier, J.B.; Chianese, S.; Musmarra, D. Modelling of Autogenerative High-Pressure Anaerobic Digestion in a Batch Reactor for the Production of Pressurised Biogas. Biotechnol. Biofuels Bioprod. 2022, 15, 20. [Google Scholar] [CrossRef] [PubMed]
  4. Merkle, W.; Baer, K.; Lindner, J.; Zielonka, S.; Ortloff, F.; Graf, F.; Kolb, T.; Jungbluth, T.; Lemmer, A. Influence of Pressures up to 50 Bar on Two-Stage Anaerobic Digestion. Bioresour. Technol. 2017, 232, 72–78. [Google Scholar] [CrossRef] [PubMed]
  5. Siciliano, A.; Limonti, C.; Curcio, G.M. Performance Evaluation of Pressurized Anaerobic Digestion (PDA) of Raw Compost Leachate. Fermentation 2021, 8, 15. [Google Scholar] [CrossRef]
  6. Garcia, K.C.; Teixeira, M.G.; Maria, C.; Alves, R.N. Concepção de Um Modelo Matemático de Avaliação de Projetos de Responsabilidade Social Empresarial (RSE). Gestão Produção 2007, 14, 535–544. [Google Scholar] [CrossRef]
  7. Carvalho, L.; Bassanezi, R.C.; Lodwick, W.A. A First Course in Fuzzy Logic, Fuzzy Dynamical Systems, and Biomathematics; Springer: Berlin/Heidelberg, Germany, 2017. [Google Scholar]
Figure 1. Architecture for microorganism bioenergy.
Figure 1. Architecture for microorganism bioenergy.
Engproc 56 00286 g001
Figure 2. Membership functions for the microorganism index.
Figure 2. Membership functions for the microorganism index.
Engproc 56 00286 g002
Table 1. Bioenergy index.
Table 1. Bioenergy index.
RangeBioenergy Index
[0–1.5]Low Critical
[1.5–4]Desirable
[4–6]Acceptable
[6–8]Tolerable
[8–10]High Criticality
Disclaimer/Publisher’s Note: The statements, opinions and data contained in all publications are solely those of the individual author(s) and contributor(s) and not of MDPI and/or the editor(s). MDPI and/or the editor(s) disclaim responsibility for any injury to people or property resulting from any ideas, methods, instructions or products referred to in the content.

Share and Cite

MDPI and ACS Style

Silva, B.P.; Pereira, E.B.; Neves, F.d.O. Development of Decision-Making Methods for Bioenergy Production from Microorganisms. Eng. Proc. 2023, 56, 286. https://doi.org/10.3390/ASEC2023-15958

AMA Style

Silva BP, Pereira EB, Neves FdO. Development of Decision-Making Methods for Bioenergy Production from Microorganisms. Engineering Proceedings. 2023; 56(1):286. https://doi.org/10.3390/ASEC2023-15958

Chicago/Turabian Style

Silva, Beatriz Pereira, Ernandes Benedito Pereira, and Fábio de Oliveira Neves. 2023. "Development of Decision-Making Methods for Bioenergy Production from Microorganisms" Engineering Proceedings 56, no. 1: 286. https://doi.org/10.3390/ASEC2023-15958

APA Style

Silva, B. P., Pereira, E. B., & Neves, F. d. O. (2023). Development of Decision-Making Methods for Bioenergy Production from Microorganisms. Engineering Proceedings, 56(1), 286. https://doi.org/10.3390/ASEC2023-15958

Article Metrics

Back to TopTop