Next Article in Journal
Rare-Earth Ion-Doped Zinc Oxide as a Viable Photoanode Material for Dye-Sensitized Solar Cells: Optoelectrical and Wettability Aspects
Previous Article in Journal
Aluminum Beams with Composite Thermal Barriers: Recent Developments in Analysis (Part 1)
 
 
Font Type:
Arial Georgia Verdana
Font Size:
Aa Aa Aa
Line Spacing:
Column Width:
Background:
Proceeding Paper

Three-Phase Load Balancing in Distribution Systems Using Load Sharing Technique †

Department of Electrical Engineering, University of Engineering and Technology Mardan, Mardan 23200, Pakistan
*
Author to whom correspondence should be addressed.
Presented at the 8th International Electrical Engineering Conference, Karachi, Pakistan, 25–26 August 2023.
Eng. Proc. 2023, 46(1), 18; https://doi.org/10.3390/engproc2023046018
Published: 20 September 2023
(This article belongs to the Proceedings of The 8th International Electrical Engineering Conference)

Abstract

:
Electrical Power quality in distribution systems is crucial to both utility and consumers simultaneously. The main issue that affects the quality factor of electrical distribution systems is phase load imbalance. Phase imbalance is a major issue in distribution networks in Pakistan, India, the United States, China, and other nations and regions. The distribution system in Pakistan is normally a three-phase, four-wire system, whereas our residential and commercial loads are often single-phase, resulting in an unbalanced system. These unbalanced circumstances in the system result in single-phasing, overloading, and overheating situations, and the return of current to neutral, as well as increased power system investment and operational expenses. In this paper, several methodologies for phase balance are being studied. After researching several techniques of phase balancing and building on that methodology, a simulation prototype is developed, and different unbalanced situations are studied. To analyze unbalanced conditions in practical mode, a hardware prototype is developed on the basis of simulation. Examined some unbalanced loads on the simulation prototype and then on the hardware prototype and achieved the best possible load balancing on phases.

1. Introduction

The electrical distribution system has undergone significant changes, both calculation and interpretation-based, because of technological advancements [1]. Distribution supervision technologies such as distribution automation, improved metering infrastructure, fault location, automatic reconfiguration, and volt-ampere reactive control have been investigated globally, and some of them have been successfully applied in todays distribution network [2]. Pakistan’s distribution system continues to suffer from technical losses as a result of poor infrastructure and maintenance. Transmission and Distribution Losses are classified into two types: (1) Technical Losses and (2) Non-Technical Losses. Power theft is a major cause of non-technical losses. Technical losses cannot be eliminated completely, but they can be decreased by controlling the causes that cause them to rise, such as low power factor, uneven loading, overloading, and incorrect joints. Technical Loss reduction saved annually PKR = 2.68 million over one feeder [3].
Currently, Pakistan has no imbalance load detection circuitry due to some major flaws in the hierarchy of the electrical distribution system. Due to this reason, the electrical system within Pakistan is suffering from a severe energy demand crisis. Since Pakistan is an underdeveloped country, it suffers from a lack of control and monitoring systems to ensure the safety of the distribution system. Our distribution system is a three-phase, four-wire system, and domestic loads are usually single-phase. When loads on one or more phases are different from others, it causes an unbalanced situation, which sometimes causes loss of phase, which is called single-phasing. Unbalancing loads causes energy losses, overloading, and return current to neutral. This study focuses on technical distribution line losses in Pakistan.
In Pakistan, a distribution feeder is usually a three-phase, four-wire system. Our domestic loads are usually a single phase that is connected to a three-phase distribution system. Unbalancing is caused because of the unequal loads connected to different phases. When loads on one phase are different from others, it causes unbalancing in the distribution network, which results in energy losses, overloading situations, and returning the current to neutral. This imbalance is the root cause of the huge amount of neutral current losses and system instability. To avoid these imbalances and losses, control of power distribution and balancing of the load becomes a stake factor in system efficiency. Autonomous and real-time balancing of the distribution system becomes the ultimate solution for avoiding the above-mentioned shortcomings of the conventionally adopted load distribution systems [4].

1.1. Balanced Load

According to study [5], in a three-phase balanced power system, the voltage phasor components have the same magnitudes but are 120 degrees different from each other. So, from the above definition, all the parameters of power, voltage, and current are balanced among all three phases. The current flow in the neutral wire is zero in the balance condition.
(1) Power for Resistive loads: In the case of resistive loads, the instantaneous powers are constant at all times,
P = V I
P L i = V L i 2 R
P T o t a l = i P L i
P T o t a l = 3 V P 2 2 R
By changing phase voltage to RMS voltage,
V r m s = 2 V P
P T o t a l = 3 V 2 R
(2) Power for Non-Resistive loads: When the load is non-resistive, it may be written as,
Z = Z e j φ
The peak value of the current,
I p = V p | Z |
The instantaneous currents of all phases are given as,
I R = I P sin ( θ φ )
I Y = I P sin ( θ 2 3 π φ )
I B = I P sin ( θ 4 3 π φ )
Calculating power from the above current equations,
P R = V R I R = V P I P sin ( θ ) sin ( θ φ )
P Y = V Y I Y = V P I P sin ( θ 2 3 π ) sin ( θ 2 3 π φ )
P B = V B I B = V P I P sin ( θ 4 3 π ) sin ( θ 4 3 π φ )

1.2. Unbalanced Load

When the amplitude of three-phase voltages and current is different, and the angle between the phases is shifted by 120°, it is called unbalanced.
Neutral Current: By adding the three-phase currents together as complex numbers and then converting from rectangular to polar coordinates form, which determined the neutral current of the 3-phase unbalanced system. If the three-phase root mean square (RMS) currents are,
I R I Y I B
The neutral RMS current is:
I N = I R + I Y cos 2 3 π + j I Y sin 2 3 π + I B cos 4 3 π + j I B sin ( 3 2 π )
which simplify to
I N R N I Y 1 2 I B 1 2 + j 3 2 ( I Y I B )
The three phases are generally labeled as Red, Blue, and Yellow. This three-phase distribution system is affected by a non-uniform power curve and non-zero neutral-current(In) as a result of unbalancing. The main reasons for unbalancing in a three-phase distribution system are higher load on one phase, Absence of proper consumer distribution across the lines, Uncertainty in the load factor of the consumer, Low quality, unbalanced, and ill-maintained 3-phase appliances.
Basic laws of circuit provide that where there is phase imbalance, the current increases in the neutral wire (In) of the system. Neutral-current(In) flow in the fourth wire neutral-wire adds to the system losses and is hazardous to the system’s overall health. Furthermore, it also adds adverse effects to the efficiency of the electrical power system, randomly trips protection devices(Relays), and damages power-system tools and appliances.

2. Analysis of Technical Research

As is shown in Table 1, in Ref. [6], phase swapping guidance is provided for data-scarce low voltage networks, which lack both time-series network measurements and customer metering data. Data is collected yearly from the substations for ten (10) minutes. This technique can reduce unbalancing in LV networks by 35%. The proposed technique collects data yearly from substations, so in the absence of data, the proposed approach can achieve a 14.3% reduction in imbalance compared to approaches with rich data. In Ref. [7], a neural network is proposed using real and simulated test data. It is compared to a heuristic method applied to six loads with 500 data points tested. The neural network performs similarly to the heuristic method (67%), worse than the heuristic method (10%), and better than the heuristic method (14%). In Ref. [4], the Load Flow Balancing Method is applied to a 400 V LV distribution network to minimize losses and maintain stability. This method must be used before electrical installation to arrange loads and distribute them in three phases efficiently. In Ref. [8], the proposed heuristic method is applied to a real LV rural network with strong imbalances. Energy losses decreased from an unbalance factor of 1.287 to 1.003. Energy losses of 65.23% were obtained in one day. When compared to the proposed PSPL (phase swapping at pole level) method with PSDSL (Phase Swapping of Distribution Substation Level) and PSLB (Phase Swapping of Lateral Branches), the PSPL method leads to the smallest energy losses, reducing them from 20.25 kWh to 7.04 kWh (65.23%). PSDSL reduced energy losses by 46.96%, while PSLB led to a reduction of 33.08%. In Ref. [9], a genetic algorithm is applied to a modified IEEE 37 bus test feeder within a practical time frame. The proposed technique is applied to a system with a large number of small-sized single-phase solar-based generators, resulting in a minimum energy loss reduction in the distribution system of 17.19%. In Ref. [10], a backward sweep technique-based nodal phase balancing algorithm is developed for the secondary distribution system applied to the IEEE 13 bus feeder. Balancing without lumped load results in 582.3019 kW of losses, reduced by 6.38%. Balancing with lumped load results in 581.1808 kW of losses, reduced by 6.56%. Balancing with movable feeder laterals results in 564.723 kW of losses, reduced by 9.21%. In Ref. [11], a fuzzy optimization problem for a re-phasing strategy is presented using a BF-PSO algorithm applied to feeder No. 3062 in Iran, which consists of 72 nodes. Before balancing, the neutral current was 333 A and power loss was 308 kW. After re-phasing with BF-PSO, the current reduced to 113 A and power loss reduced to 289 kW. The annual cost savings from the BF-PSO algorithm are $4033/year, better than the BF, GA, and IA algorithms. In Ref. [12], an intelligent dynamic residential LT scheme is proposed. In this scheme, an end-user controller installed at each house transmits the power consumption of the house to a central controller installed at the distribution transformer. The central controller then analyzes the network VU and total power consumption in each phase and determines the house(s) to be transferred from an initially connected phase to another. The maximum network VU was 2.23%, reduced to 0.16% after LTs. The maximum VU experienced in the considered 24-h period after LTs is 0.77%. In Ref. [13], fuzzy logic is implemented as a simulation base. It is assumed that each feeder contains 50 domestic loads in South Africa, totaling 150 loads on the three-phase system. The simulation results show that fuzzy logic has the ability to balance three phases and reduce power losses from 108.6 kW to 3.33 kW. Due to random data assumptions, a 6 kW error has occurred.

3. Methodology

This balancing system is intended to serve as a replacement for a consumer connection. It can handle a broad range of voltages and currents. It will supply a resilient customer Connection in real time in response to distinct loading situations. If the customer is connected to the phase with maximum loading, it will automatically move to the minimum loading position to control the current, reduce the difference of load on the phases, and finally balance all three phases.
In Figure 1, PZEM 004T module is used in monitoring systems to determine the values of current, voltage, and power factor. It contains different sensors that measure these parameters in collaboration and transmit the values in the form of data strings via serial connection according to Figure 1.
After monitoring different parameters, comparing loads is the system’s next phase. Data from monitoring sensors are kept in their appropriate arrays. The data, together with the status flag, aid in establishing the position of the load placement. The arrays are added together to determine the relevant loads on each phase. The readings are then compared to determine which phases have the highest and lowest currents.
To balance the currents among phases, the data are first passed through a switching algorithm to get the most efficient and balanced switching pattern. The relay module gets the final efficient switching pattern and switches the loads accordingly. The serial monitor displays the three-phase readings and selected switching pattern connections.

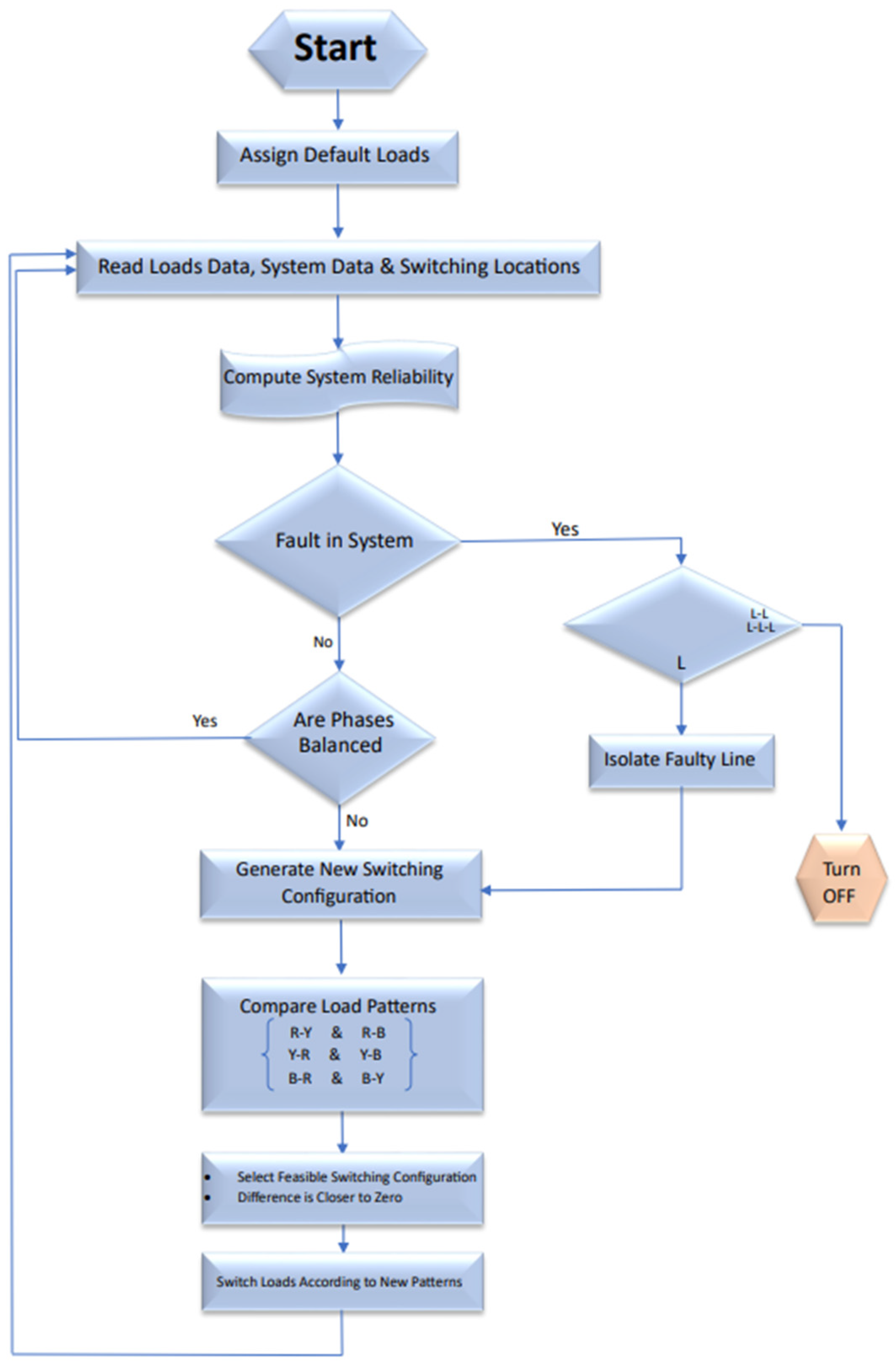
3.1. System Flowchart

When the system initiates, the single-phase loads will be distributed equally into three phases. The system will read load data and phase data in the form of current, voltage, and power and reveal the connection between load and phase. After reading the phase-load data, the next stage is computing system reliability. In this stage, there are two conditions for reliability checking. The first condition is checking faults in the three-phase distribution system; if there is any fault detected in the system, the system will react according to the fault severity mentioned in the flowchart in Figure 2. The second condition of reliability is checking phases balancing using the difference of loads on phases; if the system is balanced, it will return to the reading phase-load stage again, and if there is any new pattern found for connection between loads and phases, the system will shift to the stage of generation of a new pattern of connections. In this stage, the system creates all possible patterns of connection between loads and phases to achieve the best possible pattern of connection. After selecting the best possible pattern of connection, the loads shift to phases according to the new pattern to achieve balancing among phases.

3.2. Implementation

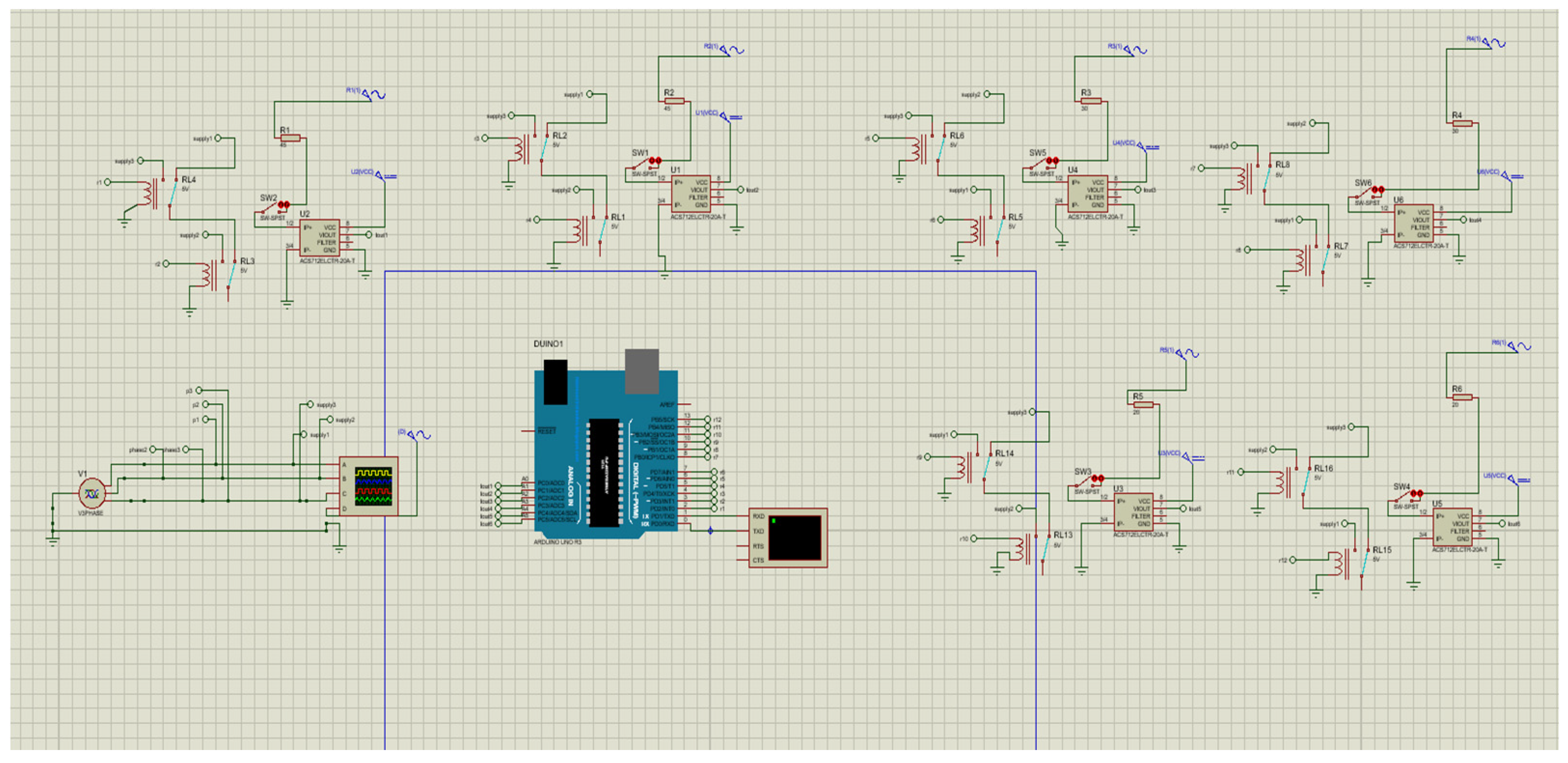
In order to analyze and implement the system, our six residential single-phase loads are connected to a three-phase distribution system. The PZEM energy meters and switching relays are connected between each residential load and the three-phase distribution system. The controller module receives real-time current, voltage, and power factor readings using PZEM energy meters. The controller module monitors load and applies a balancing algorithm, which decides which consumer’s load needs to switch to other phases to achieve balancing among phases. The proposed system is implemented first simulation-based and analyzes unbalancing situations among phases mentioned in Figure 3; after achieving balancing of loads on phases in simulation software, we intend to implement a practical prototype of the proposed system mentioned in Figure 4.
  • Software implementation
Figure 3. Simulation Implementation.
Figure 3. Simulation Implementation.
Engproc 46 00018 g003
  • Hardware implementation
Figure 4. Hardware Implementation.
Figure 4. Hardware Implementation.
Engproc 46 00018 g004

4. Results

By default, the single-phase loads are equally distributed to the three phases, but due to the variation in single phase loads, the system becomes unbalanced. The energy meters collect readings of loads and send them to the control system for comparison and balancing. The control system produces 36 possible patterns of connection between loads and phases. The proposed balancing method finds the most efficient pattern and switches loads accordingly. In Table 2, the left side readings are the input unbalanced data tested on simulation software, and the right side readings are the balanced output. In Table 3, the left side readings are the unbalanced data tested on the hardware prototype designed on the basis of a simulation model, and the right side readings are the balanced output. In Table 2 and Table 3, the left side readings are the unbalanced current data that is given to the system for balancing load equally on three-phases. When the system finds that the given unbalance is more than the threshold value, the system switches loads in the best possible pattern to achieve balancing among phases. Figure 5 and Figure 6 are the load curves of the unbalanced and balanced tables data. Figure 7 shows the unbalanced and disturbed values of the three-phase system, and similarly. Figure 8 shows the balanced readings of the three-phase system. These two graphs show the deviation between unbalanced and balanced systems.

5. Conclusions

Load balancing is an inherited problem of our modern power distribution system due to its fast-growing demand. The imbalance in the phases leads the system to numerous problems, resulting in system instability and huge power losses.
The load imbalance results in phase unbalancing problems. These unbalancing problems can be addressed and eliminated using an automated balancing scheme, which will also reduce manpower and provide an elastic connection to the consumer across the three phases. This proposed system improves load balancing to a very high efficiency level. This project can adapt itself to any size of the sub-system. Its full-time monitoring and swift balancing matrix will save a large amount of power annually.
Future possibilities in the application of this project are innumerous. This project opens new ways of connecting, monitoring, and billing consumers, facilitating the consumers as well as reducing losses for the power supply companies. Automation reduces the man labor and error probability. Additionally, the conventional manual billing system is a very time-consuming and tiresome procedure; if it is replaced with this automatic system, it can become extremely fast and efficient with reduced error probability.

Author Contributions

Conceptualization, A.K.; methodology, A.K.; software, A.K.; validation, A.K.; formal analysis, A.K.; investigation, A.K.; resources, M.A.; data curation, A.K.; writing—original draft preparation, A.K.; writing—review and editing, M.A.; supervision, M.A.; project administration, A.K. All authors have read and agreed to the published version of the manuscript.

Funding

This research received no external funding.

Institutional Review Board Statement

Not applicable.

Informed Consent Statement

Not applicable.

Data Availability Statement

Not applicable.

Conflicts of Interest

The authors declare no conflict of interest.

References

  1. Mahzarnia, M.; Moghaddam, M.P.; Baboli, P.T.; Siano, P. A Review of the Measures to Enhance Power Systems Resilience. IEEE Syst. J. 2020, 14, 4059–4070. [Google Scholar] [CrossRef]
  2. Zhao, J.; Wang, C.; Zhao, B.; Lin, F.; Zhou, Q.; Wang, Y. A review of active management for distribution networks: Current status and future development trends. Electr. Power Compon. Syst. 2014, 42, 280–293. [Google Scholar]
  3. Sahito, A.A.; Memon, Z.A.; Shaikh, P.H.; Rajper, A.A.; Memon, S.A. Unbalanced Loading; An Overlooked Contributor to Power Losses in HESCO. Sindh Univ. Res. J. 2016, 47, 779–782. [Google Scholar]
  4. Mansouri, K.; Hamed, M.B.; Sbita, L.; Dhaoui, M. Three-phase balancing in a LV distribution smart-grids using electrical load flow variation: L.F.B.M. In Proceedings of the 2015 16th International Conference on Sciences and Techniques of Automatic Control and Computer Engineering (STA), Monastir, Tunisia, 21–23 December 2015; pp. 427–431. [Google Scholar]
  5. Haq, S.U.; Arif, B.; Khan, A.; Ahmed, J. Automatic three phase load balancing system by using fast switching relay in three phase distribution system. In Proceedings of the 2018 1st International Conference on Power, Energy and Smart Grid (ICPESG), Mirpur Azad Kashmir, Pakistan, 9–10 April 2018; pp. 1–6. [Google Scholar]
  6. Fang, L.; Ma, K.; Zhang, X. A statistical approach to guide phase swapping for data-scarce low voltage networks. IEEE Trans. Power Syst. 2019, 35, 751–761. [Google Scholar] [CrossRef]
  7. Ukil, A.; Siti, W.; Jordaan, J. Feeder load balancing using neural network. In Proceedings of the Advances in Neural Networks-ISNN 2006: Third International Symposium on Neural Networks, Chengdu, China, 28 May–1 June 2006; Proceedings, Part II 3. Springer: Berlin/Heidelberg, Germany, 2006; pp. 1311–1316. [Google Scholar]
  8. Grigoras, G.; Gavrilas, M.; Neagu, B.C.; Ivanov, O.; Triștiu, I.; Bulac, C. An efficient method to optimal phase load balancing in low voltage distribution network. In Proceedings of the 2019 International Conference on ENERGY and ENVIRONMENT (CIEM), Timisoara, Romania, 17–18 October 2019; pp. 323–327. [Google Scholar]
  9. Mostafa, H.A.; El-Shatshat, R.; Salama, M.M.A. Phase balancing of a 3-phase distribution system with a considerable penetration of single phase solar generators. In Proceedings of the 2014 IEEE PES T&D Conference and Exposition, Chicago, IL, USA, 14–17 April 2014; pp. 1–5. [Google Scholar]
  10. Mansani, S.; Yaragatti, U.R. Backward sweep technique based phase balancing algorithm for secondary distribution system. In Proceedings of the 2017 IEEE PES Asia-Pacific Power and Energy Engineering Conference (APPEEC), Bangalore, India, 8–10 November 2017; pp. 1–6. [Google Scholar]
  11. Hooshmand, R.A.; Soltani, S. Fuzzy optimal phase balancing of radial and meshed distribution networks using BF-PSO algorithm. IEEE Trans. Power Syst. 2011, 27, 47–57. [Google Scholar] [CrossRef]
  12. Shahnia, F.; Wolfs, P.J.; Ghosh, A. Voltage unbalance reduction in low voltage feeders by dynamic switching of residential customers among three phases. IEEE Trans. Smart Grid 2014, 5, 1318–1327. [Google Scholar] [CrossRef]
  13. Daud, J.G.; Kondoj, M.; Patabo, M. Reconfiguration distribution network with ant colony. In Proceedings of the 2018 International Conference on Applied Science and Technology (iCAST), Manado, Indonesia, 26–27 October 2018; pp. 349–353. [Google Scholar]
Figure 1. Three-Phase Load Balancer.
Figure 1. Three-Phase Load Balancer.
Engproc 46 00018 g001
Figure 2. System Working Flowchart.
Figure 2. System Working Flowchart.
Engproc 46 00018 g002
Figure 5. Unbalanced Load Curve.
Figure 5. Unbalanced Load Curve.
Engproc 46 00018 g005
Figure 6. Balanced Load Curve.
Figure 6. Balanced Load Curve.
Engproc 46 00018 g006
Figure 7. Unbalanced Load.
Figure 7. Unbalanced Load.
Engproc 46 00018 g007
Figure 8. Balanced Load.
Figure 8. Balanced Load.
Engproc 46 00018 g008
Table 1. Analysis of Technical Papers.
Table 1. Analysis of Technical Papers.
Ref.MethodologyLoss FormulaImplementationReal TimeTest SystemAdvantagesDisadvantages
Current BasePower
Base
Hardware BaseSimulation Base
[6]Statistical Approach🗶🗶LV Distribution network (415 V)Reduced the imbalance of Low voltage system by 35% When there is a low number of data, this strategy can produce a balance of less than 14.3% when compared to rich data.
[7]Neural Network🗶🗶Applied to 6 loadsNeural networks outperform heuristic approaches by 14%.9% of neural networks fail to converge or produce incorrect results
[4]Load Flow Balancing Method🗶🗶🗶400 V distribution SystemThis method efficiently balances three-phase demand during electrical installation.It is only utilized prior to the installation of an electrical system.
[8]Heuristic Method🗶Real LV rural distribution networkReduce the imbalance factor from 1.287 to 1.003 and power losses by up to 65.23%.Heuristic method performs worse 14% than Neural network
[9]Genetic Algorithm🗶🗶IEEE 37 bus feeder17.19% of unbalancing reduced in distribution systemDue to a lack of data, it cannot balance phases in real time.
[10]Analytical/Backward Sweep Phase Balancing🗶🗶IEEE 13 bus feederPower losses in feeder laterals reduced 9.21% and simple mathematical terms usedCannot balance the heavy load
[11]Fuzzy Optimization and BF-PSO🗶🗶Feeder no: 3062 in IranReduced the neutral current from 333 A to 113 A and power losses from 308 kW to 289 kWRephrasing takes more time to minimize neutral current.
[12]Intelligent Residential Load Transfer Scheme🗶LV feederVoltage unbalance reduced from 2.23% to 0.16%A failure in the central controller will stop load transfer, if the switch fails the house connection will be disconnect
[13]Fuzzy Logic🗶🗶🗶Domestics feeder in South AfricaReduced the unbalancing from 108.67 kW to 3.33 kWDue to random data assumption, a 6 kW error has occurred
Table 2. Simulation-based Results.
Table 2. Simulation-based Results.
UNBALANCED LOAD(A)BALANCED LOAD(A)
RYB RYB
23.914.210.7 18.116.414.2
913.625.8 17.316.713.6
2214.611 16.516.414.6
10.424.413.7 17.517.413.5
14.417.29.6 13.514.313.4
18.220.49.4 1514.714.9
10.214.223.2 1716.514.2
2013.39.7 14.814.813.5
8.912.516.9 12.912.512.9
13.521.411.4 17.414.213.5
9.413.821.4 17.413.915.4
19.810.213.3 15.514.413.3
16.915.18.9 12.912.913.8
10.213.821.4 17.414.213.8
Table 3. Hardware-based Results.
Table 3. Hardware-based Results.
UNBALANCED LOAD(A)BALANCED LOAD(A)
RYB RYB
1.270.420.77 0.880.830.78
0.1100.31 0.140.160.11
0.450.770 0.450.430.33
00.840.33 0.430.410.33
0.670.670.15 0.550.480.45
0.4700.90 0.450.470.45
0.820.450 0.470.450.35
0.870.220.64 0.640.450.64
00.390.79 0.390.470.32
0.930.420 0.470.420.46
00.820.31 0.390.430.32
1.340.420.77 0.940.810.77
0.560.450.37 0.460.450.47
0.130.250 0.140.060.19
Disclaimer/Publisher’s Note: The statements, opinions and data contained in all publications are solely those of the individual author(s) and contributor(s) and not of MDPI and/or the editor(s). MDPI and/or the editor(s) disclaim responsibility for any injury to people or property resulting from any ideas, methods, instructions or products referred to in the content.

Share and Cite

MDPI and ACS Style

Khan, A.; Ali, M. Three-Phase Load Balancing in Distribution Systems Using Load Sharing Technique. Eng. Proc. 2023, 46, 18. https://doi.org/10.3390/engproc2023046018

AMA Style

Khan A, Ali M. Three-Phase Load Balancing in Distribution Systems Using Load Sharing Technique. Engineering Proceedings. 2023; 46(1):18. https://doi.org/10.3390/engproc2023046018

Chicago/Turabian Style

Khan, Abbas, and Muhammad Ali. 2023. "Three-Phase Load Balancing in Distribution Systems Using Load Sharing Technique" Engineering Proceedings 46, no. 1: 18. https://doi.org/10.3390/engproc2023046018

APA Style

Khan, A., & Ali, M. (2023). Three-Phase Load Balancing in Distribution Systems Using Load Sharing Technique. Engineering Proceedings, 46(1), 18. https://doi.org/10.3390/engproc2023046018

Article Metrics

Back to TopTop