Next Article in Journal
Comparative Analysis of Japanese Rice Wine Export Trends: Large Firms in the Nada Region vs. SMEs in Other Regions
Previous Article in Journal
A Circular Economy Approach to Addressing Waste Management Challenges in Tamale’s Waste Management System
 
 
Font Type:
Arial Georgia Verdana
Font Size:
Aa Aa Aa
Line Spacing:
Column Width:
Background:
Article

Influential Factors on Clean Food Purchasing Decisions: A Case Study of Consumers in the Lower Northeastern Region of Thailand

by
Adisak Suvittawat
1,* and
Nutchanon Suvittawat
2
1
School of Management Technology, Suranaree University of Technology, Nakhon Ratchasima 30000, Thailand
2
Engineering Systems and Design, Singapore University of Technology and Design, Singapore 487372, Singapore
*
Author to whom correspondence should be addressed.
World 2024, 5(3), 683-699; https://doi.org/10.3390/world5030035
Submission received: 30 July 2024 / Revised: 17 August 2024 / Accepted: 23 August 2024 / Published: 27 August 2024

Abstract

This study examines the determinants influencing clean food purchasing decisions among consumers in the lower northeastern region of Thailand. It addresses the significant research gap in understanding the interplay between product attributes, cultural background, and healthy eating behaviors. Using the Theory of Planned Behavior, this study employs a questionnaire survey with 392 valid responses, analyzed through structural equation modeling. Results indicate that both product attributes and cultural background significantly impact healthy eating behaviors, which, in turn, mediate their effects on clean food purchasing decisions. Specifically, healthy eating behaviors were found to partially mediate the relationship between product attributes and purchasing decisions, as well as between cultural background and purchasing decisions. The findings underscore the importance of promoting product attributes and cultural awareness to enhance healthy eating behaviors, thereby encouraging clean food purchases. This research provides valuable insights for policymakers and marketers aiming to foster healthier eating habits through targeted interventions and culturally sensitive marketing strategies.

1. Introduction

In recent years, the pursuit of excellent physical health and well-being has become a global priority, integrating aspects of both physical activity and dietary choices. Nutrition plays a vital role in human health, and dietary patterns have evolved significantly due to the shift from agrarian to industrialized societies. This transition has led to rapid technological, economic, social, and environmental changes, which have subsequently altered eating habits. As a result, various nutritional issues have emerged, such as hypercholesterolemia, cancer, ischemic heart disease, and obesity. In Thailand, a preference for intensely flavored foods often takes precedence, potentially leading to the consumption of low-quality food with minimal nutritional value. Hence, the selection of clean, unprocessed food is crucial for maintaining optimal health and vitality.
Clean eating involves consuming minimally processed or chemical-free foods, characterized by their freshness and simplicity. Advocates of clean eating stress the importance of balanced meals that include appropriate proportions of carbohydrates, proteins, and vegetables, while avoiding pre-seasoned or pre-packaged meats. This approach is increasingly popular among individuals aiming for weight loss, fat reduction, and overall health maintenance. Despite the growing focus on achieving a desirable physique and radiant complexion in Thai society, many consumers continue to adhere to unhealthy dietary habits. This underscores the need to make clean food more palatable without sacrificing nutritional value, catering to those who seek both taste and health benefits. Moreover, there is a rising interest in disease prevention and healthcare, leading to a higher demand for clean food that aligns with dietary preferences and health goals. Consequently, modern clean food products strive to balance taste and health, meeting the needs of consumers who prioritize both enjoyment and wellness in their diets.
Clean food consumption habits refer to the practices and behaviors associated with selecting and consuming foods that are minimally processed and free from artificial additives, preservatives, and contaminants. These habits emphasize the intake of whole, natural foods, such as fruits, vegetables, whole grains, lean proteins, and healthy fats. The focus is on food safety, nutrition, and the overall quality of ingredients, often involving preferences for organic and locally sourced products [1].
Healthy consumption habits, on the other hand, encompass a broader range of behaviors aimed at maintaining or improving overall health and well-being through diet. These habits include balanced-meal planning, portion control, and the inclusion of a variety of nutrient-dense foods. Additionally, healthy consumption habits involve reducing the intake of unhealthy components such as saturated fats, added sugars, and sodium, and increasing the consumption of fiber, vitamins, and minerals. This holistic approach to eating is often guided by dietary guidelines and recommendations from health organizations [2].
In contemporary Thai society, there is a growing emphasis on achieving a desirable physique and radiant complexion. However, despite this trend, many consumers maintain dietary habits that are not conducive to attaining such goals. Consequently, there is a pressing need to enhance the palatability of clean food options without compromising their nutritional integrity, catering to the preferences of individuals who seek both delicious taste and health benefits. Moreover, there is a rising interest among consumers in disease prevention and healthcare, leading to an increased demand for information regarding clean food choices that align with their dietary preferences and health objectives. Consequently, modern clean food offerings have evolved to strike a balance between tastiness and healthiness, catering to the needs and desires of consumers who prioritize both enjoyment and wellness in their dietary choices.

1.1. Background and Rationale

Past studies on clean food purchase behavior have primarily focused on natural nutritional content, product quality, nutritional value, food labeling, and branding. Notably, three main factors—natural nutrition, product quality, and nutritional value—have been identified as significant influencers in clean food purchasing decisions [3]. The COVID-19 pandemic has further influenced dietary habits, underscoring the need to examine the interplay between clean food consumption behavior, product attributes, and cultural backgrounds, which represents a research gap in prior studies. This study aims to investigate the impact of healthy eating behavior, product characteristics, and cultural backgrounds on clean food purchasing decisions among Thai consumers in the lower northeastern region.

1.2. Section Plan

This research employs the Theory of Planned Behavior (TPB) to study the relationship between attitudes and behavior, widely used in psychology to predict and estimate behavior. The study explores how product attributes, cultural backgrounds, and healthy eating behaviors influence clean food purchasing decisions. The study presents a conceptual model illustrating the interrelationships among healthy eating behaviors (HB), product attributes (PA), cultural background (CB), and clean food purchasing decisions (PD) using structural equation modeling (SEM). The analysis reveals significant relationships between these variables, highlighting the importance of promoting product attributes and cultural awareness to enhance healthy eating behaviors and encourage clean food purchases. This research contributes to understanding the complex interplay between cultural background, product attributes, and dietary behaviors, offering insights for policymakers and marketers aiming to promote healthier eating habits.

2. Materials and Methods

The research and literature review used the Theory of Planned Behavior, which is a very popular theory in studying the relationship between attitudes and behavior in the field of psychology. This theory is popular and widely used in the study of behavior and helps in predicting and estimating behavior.
The Theory of Planned Behavior (TPB) is a psychological framework developed by Icek Ajzen in 1991. This theory posits that an individual’s intention to engage in a specific behavior is influenced by three key components: attitudes toward the behavior, subjective norms, and perceived behavioral control. Attitudes refer to the individual’s positive or negative evaluation of performing the behavior. Subjective norms involve the perceived social pressure to perform or not perform the behavior. Perceived behavioral control pertains to the individual’s perception of their ability to execute the behavior. TPB extends the Theory of Reasoned Action by incorporating perceived behavioral control, thus offering a more comprehensive understanding of the factors that drive behavioral intentions and actions [4].

2.1. From Product Attributes and Cultural Backgrounds to Healthy Eating Behaviors

Healthy eating habits emphasize consuming foods that are free from chemical processing or are minimally processed, incorporating a diverse range of ingredients. These habits prioritize the enjoyment of food, the exercise of self-discipline in eating, and contentment with body weight [5]. It also involves getting proper sleep, eating a balanced diet, controlling your weight, and avoiding foods that can cause stress, such as caffeine, alcohol, and drugs [6]. It is related to character traits such as proper hand-washing, tooth cleaning, hygienic garbage-disposal, eating foods that contain all nutrient groups, and being safe [7]. Having a good understanding of healthy eating habits can help promote eating less-processed foods. The significance of brand plays a crucial role in the decision-making process for purchasing clean food [8].
There are many factors related to the cultural background and healthy eating behaviors of an individual. The social, economic, and environmental factors are important factors [9]. Social norms, social participation, and food preferences affect eating behavior [10]. Social factors such as social norms and media influences have a strong influence on cultural background and eating attitudes [11]. There are many factors in product attributes that influence healthy eating behavior, including personal factors such as attention to health and understanding of nutrients on product labels, which show the importance of providing health information on labels [12]. Additionally, online communication can provide product information quickly and face-to-face communication also influences consumers’ healthy eating behavior. Both tactile and intangible product properties such as taste, packaging, and nutritional information influence consumers’ healthy eating behavior [13].
Cultural background influences healthy eating behavior. Research has found that cultural differences are related to personal persuasion, especially persuasion in terms of eating intentions [14]. Social culture such as social norms and values play a role in shaping the unhealthy eating habits of women in Fujian [15]. Understanding cultural practices and values, such as food and exercise culture, is a fundamental component in promoting healthy eating behaviors [16].
Product characteristics play an important role in consumer attitudes toward healthy eating. Attributes regarding reasonable price create a good experience and influence consumer perception [17]. Additionally, packaging labels that show the source of protein influence consumer awareness of environmentally friendly products and create demand for a food [18]. In addition, the characteristics of food that indicate the value that consumers will receive influence their perception and decision to purchase food products [19]. An understanding of product characteristics that influence consumer preferences will influence the creation of strategies to promote healthy eating behaviors. Using packaging labels that emphasize low calories and beneficial nutrients can be an effective marketing strategy to promote healthy eating behaviors [20].
Differences in consumer culture that arise from different perceptions and needs result in different cultural backgrounds and affect the demand for products with different characteristics. The globalization trend that causes cultural exchange has resulted in an increasing diversity of cultures, which will influence the design of products that require an understanding of each culture [21]. Tourists from different countries will have different needs for tourism products due to their different cultural backgrounds [22]. Moreover, each group of Malaysian consumers will choose to buy mobile phones with different features, such as after-sales service, and based on the influence of advertising media depending on their preferences [23]. From the review of the past literature, it is found that different cultural backgrounds will result in the demand for products with different characteristics.
Food purchasing decisions are shaped by numerous factors, such as personal preferences, socioeconomic status, characteristics of the store, and marketing tactics. A comprehensive understanding of these influences is essential for designing interventions aimed at encouraging healthier food choices and minimizing food waste. Customers who shop at natural or gourmet stores generally make healthier purchases than those who shop at conventional supermarkets or convenience stores. Additionally, older adults, women, and individuals with higher levels of education are more likely to make healthier food choices [24]. Consumers’ purchasing decisions are influenced by their perceptions of the environmental impact of different food production systems, such as organic, GMO, and conventional methods. Increasing consumer education is necessary to decrease uncertainty and encourage more informed choices [25].
H1. 
Product attributes have a positive relationship with healthy eating behaviors.
H2. 
Culture backgrounds have a positive relationship with healthy eating behaviors.
H3. 
Product attributes have a positive relationship with culture backgrounds.

2.2. From Healthy Eating Behaviors to Clean Food Purchasing Decision

Factors that affect the decision to purchase clean food in terms of healthy eating behavior are divided into two factors: internal factors and external factors. Internal factors include gender, socioeconomics, and product confidence [26]. External factors include price, product quality, marketing activities, product appearance, cultural fundamentals, service quality, and influence on health [27]. Consumer involvement with products is considered an important factor in decisions in purchasing clean food products [8]. In addition, factors such as age, income, product design, brand reliability, price strategy, and ease of purchase can be considered as factors affecting clean food product purchasing decisions [3]. Consumers can identify nutrients, product quality, and nutritional quality by reading package labels, which will have an important impact on clean food product purchasing decisions [28]. In addition, consumer participation and product knowledge will play a very important role in making purchasing decisions for clean food products.
H4 
. Healthy eating behaviors have a positive relationship with clean food purchasing decisions.

2.3. From Product Attributes and Culture Backgrounds to Clean Food Purchasing Decision

Consumers place great importance on product attributes when deciding to purchase clean food products. Research has found that consumers value product attributes in various aspects, using raw materials that have undergone minimal processing, removed unnecessary substances, and used familiar raw materials, in making clean food purchasing decisions [29]. In addition, it was found that factors related to participation in the product production, nutritional products, and product labels have an influence on differentiating clean food products from traditional products, which in turn influences consumers’ purchasing decisions.
Cultural background influences food purchasing decisions, especially clean food types. A variety of factors, such as cultural perceptions and lifestyle influences, affect food purchasing decisions in different countries [30]. Further research has found that cultural differences affect purchasing decisions, such as the country of production of the food and personal beliefs affecting the personal characteristics of consumers. Cultural values affect purchasing decisions for green customers. Marketers must produce products that are specific to this group of customers [31].
H5. 
Product attributes have a positive relationship with clean food purchasing decision.
H6. 
Cultural backgrounds have a positive relationship with clean food purchasing decision.
H7. 
Product attributes have a positive relationship with clean food purchasing decision with healthy eating behavior as a mediator.
H8. 
Cultural backgrounds have a positive relationship with clean food purchasing decision with healthy eating behavior as a mediator.

2.4. Clean Food Purchasing Decision Model

Figure 1 presents a conceptual model illustrating the interrelationships among variables that influence consumers’ decisions to purchase clean food.
The proposed model includes three endogenous latent variables, namely healthy eating behaviors (HB), product attributes (PA), and clean food purchase decision (PD) (m = 3), along with one exogenous latent variable, culture background (CB) (n = 1). The structural equation model (SEM) depicting the relationships among these variables is illustrated in Figure 1.
The clean food purchasing decision model proposed in the study examines the intricate relationships among several key variables: cultural background, product attributes, healthy eating behaviors, and clean food purchasing decisions. The model uses the Theory of Planned Behavior (TPB) as its theoretical foundation and employs structural equation modeling (SEM) to analyze these relationships.
Cultural Background (CB): This exogenous latent variable influences both product attributes (PA) and healthy eating behaviors (HB). Cultural background encompasses personal persuasion, social culture, cultural values, and cultural practices, all of which shape consumers’ perceptions and attitudes toward food.
Product Attributes (PA): This endogenous variable includes product labeling, product communication, reasonable pricing, and product packaging. Product attributes are influenced by cultural background and, in turn, affect healthy eating behaviors and clean food purchasing decisions.
Healthy Eating Behaviors (HB): This endogenous variable mediates the relationship between product attributes and clean food purchasing decisions, as well as between cultural background and clean food purchasing decisions. Healthy eating behaviors include factors such as happiness in eating, self-control, body weight control, and character traits.
Clean Food Purchasing Decisions (PD): This is the primary endogenous variable, directly influenced by cultural background, product attributes, and healthy eating behaviors. It represents the outcome of the model, indicating consumers’ decisions to buy clean food.

2.5. Research Methodology

2.5.1. Research Design

This exploratory research begins with a comprehensive literature review on the factors influencing clean food purchasing decisions, focusing on the latent variables involved. The study aims to uncover the relationships among various factors that affect these decisions. It examines the interactions between cultural background, healthy eating behaviors, and product attributes, and their collective impact on clean food purchasing decisions. Additionally, the research investigates how these variables individually and collectively influence consumers’ decisions to buy clean food.

2.5.2. Data-Collection Process

This research adopts a quantitative approach, utilizing questionnaires as the primary data-collection tool. The questionnaire is divided into two main sections: the first section gathers demographic information about clean food consumers, while the second section explores the relationships between cultural background, healthy eating behavior, and product attributes, and their influence on clean food purchasing decisions. A Likert scale, ranging from 1 (strongly disagree) to 5 (strongly agree), was used to measure consumers’ attitudes on cultural background, healthy eating behavior, product attributes and clean food purchasing decision. The collected questionnaires were then subjected to statistical analysis to interpret the research findings and survey results.
In addition to Likert scale questions, the survey included multiple-choice and open-ended questions to capture a broader range of responses and insights regarding clean food purchasing decisions. The multiple-choice questions focused on respondents’ demographic information, such as age, education level, income, and geographic location. The open-ended questions allowed participants to elaborate on their motivations, barriers, and perceptions related to clean food purchasing.
The survey was conducted using a mixed-methods approach, combining online distribution with face-to-face interviews to ensure comprehensive data collection. The online survey was distributed through social media platforms and email lists targeting individuals interested in clean food and sustainable practices. Face-to-face interviews were conducted in various locations, including urban and rural areas, to ensure representation across different demographic groups.
The sample was collected using a stratified sampling technique to ensure that it corresponded as closely as possible to the general population of Thailand. The sample was stratified by key demographic categories, including age, education level, and income. This approach allowed for a more accurate reflection of the Thai population in terms of these critical variables, ensuring that the findings could be generalized with greater confidence to the broader population. Additionally, post-survey weighting was applied to adjust for any discrepancies between the sample and the general population.

2.5.3. Data Analysis

The data analysis began with a data-cleaning process, involving the identification of multivariate outliers using the Mahalanobis Distance method in SPSS Version 26. Outliers with a p-value less than 0.001 were excluded from further analysis. From the initial 400 samples, 8 outliers were identified, leaving 392 samples for subsequent analysis. Construct validity was then assessed using factor-loading values greater than 0.4. The reliability of the questionnaire was evaluated using Cronbach’s alpha, with values exceeding 0.7 indicating acceptable reliability. Following these steps, the data were analyzed using descriptive statistics, and further analysis was conducted using structural equation modeling (SEM) with the AMOS statistical program.
The structural equations detailing the mathematical relationships between variables in the proposed structural equation model (SEM) for clean food purchasing decision, as depicted in Figure 2, are provided below.
The mathematical structures corresponding to the structural equations are illustrated in Figure 2. The provided structural equation model (SEM) diagram illustrates the relationships between cultural background (ξ CB), healthy eating behaviors (η_HB), product attributes (η_PA), and clean food purchasing decision (η_PD). Each construct is represented by latent variables, which are indicated by circles, and observed variables, indicated by rectangles. The model also includes error terms (ε and ζ) to account for measurement error in observed and latent variables, along with the structural equations themselves, which are detailed in Equation (1).
Structural Equation for Path Coefficient:
η = β η + Γ ξ + ζ η H B η P A η P D = 0 β 1 0 0 0 0 β 2 β 3 0 η H B η P A η P D + γ 1 γ 2 γ 3 ξ C B + ζ 1 ζ 2 ζ 3
The mathematical structures corresponding to the structural equations depicted in Figure 2, as well as the structural equations outlined in Equations (2)–(5), describe the relationships where p = 12 represents the endogenous variables and q = 4 represents the exogenous variables.
Structural Equation for Endogenous Variables:
y = Λ y η + ε
y H B 1 y H B 2 y H B 3 y H B 4 y P A 1 y P A 2 y P A 3 y P A 4 y P D 1 y P D 2 y P D 3 y P D 4 = λ H B 1 y 0 0 λ H B 2 y 0 0 λ H B 3 y 0 0 λ H B 4 y 0 0 0 λ P A 1 y 0 0 λ P A 2 y 0 0 λ P A 3 y 0 0 λ P A 4 y 0 0 0 λ P D 1 y 0 0 λ P D 2 y 0 0 λ P D 3 y 0 0 λ P D 4 y η H B η P A η P D + ε H B 1 ε H B 2 ε H B 3 ε H B 4 ε P A 1 ε P A 2 ε P A 3 ε P A 4 ε P D 1 ε P D 2 ε P D 3 ε P D 4
Structural Equation for Exogenous Variables:
x = Λ x ξ + δ
x C B 1 x C B 2 x C B 3 x C B 4 = λ C B 1 x λ C B 2 x λ C B 3 x λ C B 4 x ξ C B + δ C B 1 δ C B 2 δ C B 3 δ C B 4

3. Results

3.1. Demographic Information of Consumers Making Clean Food Purchasing Decisions

Table 1 presents the demographic characteristics of respondents who participated in the questionnaire survey. The majority of clean food consumers were female (n = 286), comprising 72.9% of the sample, while 27.1% were male (n = 106). Regarding age distribution, 39% of respondents fell within the 30–39 years age bracket (n = 153), followed by 28.8% aged 40–49 years (n = 113), 18.1% aged 20–29 years (n = 71), and 14% aged over 49 years (n = 55). In terms of monthly income, 44.1% reported earning between 516–830 USD (n = 173), 32.9% earned between 831–1143 USD (n = 129), 19.1% earned more than 1144 USD (n = 75), and 3.8% earned between 215–515 USD (n = 15). Regarding educational attainment, 57.9% held a bachelor’s degree (n = 227), 31.6% held a master’s degree (n = 124), 8.6% had education levels below a bachelor’s degree (n = 34), and 1.7% had education levels higher than a master’s degree (n = 7).

3.2. Reliability Testing

In the statistical analysis, Cronbach’s Alpha (CA) was employed as a measure to assess the reliability of the survey data coefficients. Table 2 indicates that the Cronbach’s Alpha values ranged from 0.854 to 0.877, surpassing the recommended threshold of 0.7 [32] for each latent variable. These results affirm the reliability of the survey measurements.
The convergent validity analysis, as depicted in Table 2, revealed that each observed and latent variable satisfied the criteria for convergent validity. This was evidenced by (1) all observed variables exhibiting statistically significant factor loadings ranging from 0.722 to 0.945, surpassing the threshold of 0.5, and (2) the convergent validity exceeding the cutoff value of 0.6 [32].
Table 2 presents the average explained variance (AVE) findings. The results indicated that the AVE values for all latent variables ranged from 0.627 to 0.670, satisfying the discriminant validity criterion of being above 0.5.
Structural Equation for Path Coefficient:
η = β η + Γ ξ + ζ η H B η P A η P D = 0 0.459 0 0 0 0 0.440 0.203 0 η H B η P A η P D + 0.320 0.750 0.208 ξ C B + 0.466 0.437 0.412
η H B = 0.459 η P A + 0.320 ξ C B + 0.466
η P A = 0.750 ξ C B + 0.437
η P D = 0.440 η H B + 0.203 η P A + 0.208 ξ C B + 0.412
Structural Equation for Endogenous Variables:
y = Λ y η + ε
y H B 1 y H B 2 y H B 3 y H B 4 y P A 1 y P A 2 y P A 3 y P A 4 y P D 1 y P D 2 y P D 3 y P D 4 = 0.850 0 0 0.800 0 0 0.769 0 0 0.838 0 0 0 0.754 0 0 0.768 0 0 0.769 0 0 0.870 0 0 0 0.835 0 0 0.722 0 0 0.753 0 0 0.945 η H B η P A η P D + 0.278 0.360 0.409 0.298 0.432 0.410 0.408 0.243 0.303 0.479 0.432 0.108
Structural Equation for Exogenous Variables:
x = Λ x ξ + δ
x C B 1 x C B 2 x C B 3 x C B 4 = 0.788 0.722 0.828 0.853 ξ C B + 0.379 0.479 0.315 0.273

3.3. Structural Equation Analysis (SEM Analysis)

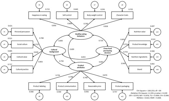
The path analysis diagram of the proposed research model is given in the Figure 3. In the proposed model depicted in Figure 3, the statistical analysis revealed a χ2 value of 100.25 (df = 84, p = 0.1), indicating a statistically significant result. The relative Chi-Square value of 1.193 falls within the acceptable range of 0 to 2, suggesting a good model fit according to Hair et al. (2005). Model fit indices were calculated, with RMSEA = 0.022, NFI = 0.976, and GFI = 0.996. Notably, the RMSEA value being less than 0.05 indicates a perfect fit for the model. These findings affirm the validity of the proposed model for understanding clean food purchasing decisions.

3.4. Relationships of Causality among Latent Variables

The findings derived from Table 3 and the structural equation analysis revealed that an augmentation of one unit in healthy eating behaviors correlates with a 0.459 (p < 0.001) unit rise in product characteristics and a 0.32 (p < 0.001) unit increase in cultural background according to the data analysis. The structural equation analysis revealed a significant association between the inclination toward consuming minimally processed food and cultural background. Consumers’ dietary choices are influenced by societal norms, values, and individual characteristics, leading to a preference for less-processed food. Furthermore, the analysis results indicated that healthy eating behaviors, influenced by factors such as enjoyment in eating, self-discipline, and weight management, impact product attributes. These attributes encompass labeling, information provision, and pricing strategies tailored to customer preferences.
The structural equation analysis further revealed that a one-unit augmentation in product attributes correlates with a 0.750 (p < 0.001) unit increase in cultural background. The data indicate that product attributes, encompassing aspects like labeling, communication strategies, and pricing, exert an influence on the cultural background of consumers, encompassing their beliefs, cultural practices, and social values. Furthermore, the data analysis revealed a positive association between product attributes and clean food purchasing decisions. Specifically, a one-unit increase in product attributes corresponds to a 0.203 (p < 0.01) unit increase in clean food purchasing decisions. The data indicate that product attributes, comprising elements such as product labeling, communication strategies, and suitable pricing, exert a positive impact on clean food purchasing decisions, considering factors like nutritional value, product knowledge, and brand significance.
According to the data analysis, it was additionally observed that there exists a favorable correlation between cultural background and the decision to purchase clean food, indicating a correlation coefficient of 0.280 (p < 0.01). Furthermore, the study revealed that cultural backgrounds imbued with societal values and cultural norms exert an influence on the decision-making process regarding clean food purchases. This influence encompasses considerations such as the nutritional value of products, familiarity with the items, and the significance placed on brand reputation. Analysis of the data also revealed that there is a significant correlation, with a coefficient of 0.440 (p < 0.001), between healthy eating habits and the decision to purchase clean food. This indicates that healthy eating behaviors, encompassing aspects such as enjoyment in food consumption, self-regulation, and weight management, are linked to decisions regarding the purchase of clean food. These decisions are influenced by factors including the nutritional content and familiarity with the product, as well as the significance attributed to brand reputation.
The structural equation analysis encompassing all latent variables revealed that a 1-unit augmentation in the association with clean food purchasing decisions led to a 0.440-unit elevation in healthy eating behaviors, a 0.203-unit increase in product attributes, and a 0.208-unit increase in cultural background. This indicates a positive correlation between clean food purchasing decisions and healthy eating behaviors, product attributes, and cultural background.

3.5. Findings from Hypothesis Testing

Table 3 reveals that the standardized estimate of the path coefficient is less than 1. The hypothesis testing indicates that the relationship between these product attributes is positively correlated and statistically distinct from healthy eating behaviors (H1) (β = 0.459, p < 0.001). The hypothesis testing reveals that cultural background is positively correlated with, and statistically distinct from, healthy eating behaviors (H2) (β = 0.320, p < 0.001). Hypothesis testing indicates that the relationship between cultural background and product attributes is positively correlated and statistically significant (H3) (β = 0.750, p < 0.001). Hypothesis testing indicates that product attributes have a positive correlation with, and are statistically distinct from, clean food purchase decision-making (H4) (β = 0.203, p < 0.01). Hypothesis testing reveals that cultural backgrounds are positively correlated with clean food purchasing decisions and exhibit statistical distinctiveness (H5) (β = 0.208, p < 0.01). Testing the hypothesis indicates that there is a positive correlation between healthy eating behaviors and clean food purchasing decisions, and that this correlation is statistically distinct (H6) (β = 0.440, p < 0.001).

3.6. Mediation Analysis

The examination of mediation variables constitutes another aspect of structural equation analysis. It quantifies the indirect impact of two causal variables, namely the independent and dependent variables. In this study, a single mediating variable, healthy eating behaviors, serves as an intermediary in the relationship between product attributes and the decision to purchase clean food and between cultural background and clean food purchasing decision.
Table 4 examines the mediation variable of healthy eating behaviors within the relationship between product attributes and clean food purchasing decisions. The study’s findings indicate statistically distinct coefficients of indirect effect from product attributes to clean food purchasing decisions. Moreover, the direct-effect relationships also demonstrate statistical distinctiveness (H7) between direct effect (β = 0.208, p < 0.01) and indirect effect (β = 0.260, p < 0.01), which supports the hypothesis. Examining the relationship between cultural background and clean food purchasing decisions with healthy eating behaviors as the intermediary variable, the study revealed statistically distinct coefficient values for both direct and indirect effects. Consequently, it suggests that healthy eating behaviors partially mediate this relationship (H8) through direct effect (β = 0.208, p < 0.01) and indirect effect (β = 0.169, p < 0.01).

4. Discussion

The aim of this research is to investigate the factors influencing consumer decisions to purchase clean food in the lower northeastern region of Thailand. A review of the existing literature on cultural background, healthy eating behaviors, product attributes, and clean food purchasing decisions reveals a gap in research examining the interrelationships of these variables specifically within the context of clean food purchases.
Consequently, this study investigates these relationships using a structural equation model. The results of the study, utilizing structural equation modeling, indicate that Hypothesis 1 is supported. Consumer product preferences shape the consumer experience by impacting both emotional responses and overall satisfaction. Previous research has indicated that consumers generally purchase products that align with their personal characteristics, influenced by their preferences and choices in product selection [33]. African American individuals who strongly identified with their cultural heritage demonstrated reduced occurrence of maladaptive eating patterns and attitudes, highlighting a link between cultural attitudes and eating behaviors [34]. This hypothesis examined the relationship between product attributes, including product labeling, product communication, reasonable pricing, packaging, and healthy eating behaviors, characterized by variables such as happiness in eating, self-control, body weight control, and personality traits. The findings reveal a statistically significant positive influence of product attributes on healthy eating behaviors. The investigation into the relationship between cultural background measured through observable variables such as personal persuasion, social culture, cultural values, cultural practices, and healthy eating behaviors found a positive and statistically significant relationship. These findings support Hypothesis 2. Product or service quality significantly impacts customer satisfaction. Numerous studies affirm that elements such as product quality, service delivery, and the ambiance of a location play crucial roles in shaping customers’ purchasing choices [35]. Furthermore, the study found a positive and statistically significant relationship between cultural background variables and product attribute variables, supporting Hypothesis 3. Consumers’ cultural backgrounds shape their perceptions and preferences regarding product attributes. Factors like cultural background, familiarity with products, health information, and product labeling significantly influence how consumers perceive products [36].
Furthermore, it was determined that the product attributes exhibit a positive relationship and statistically significant difference with clean food purchasing decision, thereby supporting Hypothesis 4. In summary, cultural background influences individuals’ attitudes and behaviors when deciding to purchase clean food. Marketers can leverage this knowledge to develop culturally tailored marketing strategies aimed at influencing purchasing decisions for clean food. The examination of the relationship between the cultural background and clean food purchasing decision demonstrated a positive correlation and statistically significant difference, thereby validating Hypothesis 5. Additionally, the analysis revealed a positive and statistically significant relationship between healthy eating behaviors and clean food purchasing decision, thereby supporting Hypothesis 6. Focusing only on the nutritional value of food purchases may not be successful. A focus on the fun and value of food purchases is required to influence the motivation to purchase food beneficial to health [37].
Finally, this research tests the indirect effect of the relationship between cultural background and clean food purchasing decision, using healthy eating behaviors and product attributes as mediator variables. The research results indicate that healthy eating behaviors and product attributes act as mediator variables in the relationship between cultural background and clean food purchasing decision, aligning with the findings of previous studies which support H7 and H8. Consumers exhibiting elevated levels of sub-national ethnocentrism demonstrate increased intention and frequency to purchase food items bearing protected geographical indications [38]. The impact of hedonistic values and health consciousness on the decision to purchase organic food is mediated through attitudes toward organic food and intentions toward a healthy lifestyle [39]. The influence of cultural background on the connection between persuasion and intentions toward healthy eating varies, wherein self-persuasion proves more effective in individualistic cultural contexts, while direct persuasion is more effective in collectivistic cultural contexts [14]. Attitudes toward environmentally friendly products and the intention to purchase them serve as mediators for the influence of environmental concern, environmental knowledge, social influence, and price sensitivity on consumers’ decisions to purchase green products [40]. The perceived naturalness and health benefits of a food product act as mediators in the association between consumers’ perception of a food package’s responsibility and their intention to buy the product [41].

5. Conclusions

The demographic overview provides insights into the composition of the sample group, highlighting a predominance of females, a significant representation of individuals aged 30–39 years, a concentration of income within the 516–830 USD range, and a high level of educational attainment, particularly at the bachelor’s degree level.
The model demonstrates a comprehensive view of how cultural background influences healthy eating behaviors and product attributes, which in turn affect clean food purchasing decisions. The significant loading factors indicate strong relationships among the constructs, emphasizing the critical role of cultural factors and product attributes in shaping consumer behavior regarding clean food purchases. The good-fit indices suggest that the model is well-specified and adequately represents the underlying data structure.
The constructs and their associated items demonstrate strong factor loadings, indicating a significant relationship between each item and its respective construct. The high composite reliability and Cronbach’s alpha values suggest excellent internal consistency across all constructs. The AVE values exceed the recommended threshold of 0.5, confirming convergent validity. The squared multiple correlations (r2) indicate the proportion of variance explained by each item. The MSV and ASV values support discriminant validity, ensuring that the constructs are distinct from one another.
All hypothesized relationships are supported, demonstrating significant positive effects among the constructs. Specifically: Product attributes significantly influence healthy eating behaviors (H1). Cultural background significantly affects both healthy eating behaviors (H2) and product attributes (H3). Both product attributes (H4) and cultural background (H5) have significant direct impacts on clean food purchasing decisions. Healthy eating behaviors are a strong predictor of clean food purchasing decisions (H6). The path coefficients and significance levels indicate robust relationships, confirming the hypothesized model structure and the interconnections among cultural background, product attributes, healthy eating behaviors, and clean food purchasing decisions.
The analysis confirms that cultural background directly influences clean food purchasing decisions. Additionally, healthy eating behaviors and product attributes partially mediate this relationship, indicating that cultural background also impacts clean food purchasing decisions indirectly through these constructs. Specifically: H7: Cultural background affects clean food purchasing decisions indirectly through healthy eating behaviors as a partial mediation effect, supported by a significant indirect effect (p = 0.008). H8: Cultural background also influences clean food purchasing decisions indirectly through product attributes as a partial mediator, evidenced by a significant indirect effect (p = 0.004). These findings highlight the complex interplay between cultural background, healthy eating behaviors, product attributes, and clean food purchasing decisions, underscoring the importance of considering both direct and indirect pathways in understanding consumer behavior.
The SEM diagram effectively captures the intricate relationships among cultural background, healthy eating behaviors, product attributes, and clean food purchasing decisions. It shows how cultural background influences both healthy eating behaviors and product attributes, which in turn affect clean food purchasing decisions. The inclusion of error terms ensures the model accounts for measurement inaccuracies, providing a comprehensive understanding of the factors driving clean food purchasing behavior.

5.1. Research Limitation and Suggestions for Further Research

5.1.1. Research Limitations

This study is limited by its focus on consumers in the lower northeastern region of Thailand, which may not fully represent the diversity of cultural, economic, and social factors influencing clean food purchasing decisions in other regions of the country or globally. Additionally, the cross-sectional design of the research captures consumer behavior at a single point in time, potentially overlooking variations over time or in response to external influences such as economic changes or public health crises. The reliance on self-reported data through questionnaires also introduces the possibility of response biases, where participants might overreport socially desirable behaviors such as healthy eating. Furthermore, the study primarily investigates the influence of product attributes, cultural background, and healthy eating behaviors on clean food purchasing decisions, potentially neglecting other relevant factors such as environmental concerns, ethical considerations, or the impact of social media on consumer choices.

5.1.2. Future Research Directions

Future research should expand the geographic scope beyond the lower northeastern region of Thailand to include a more diverse range of regions and countries, allowing for a more comprehensive understanding of the global factors influencing clean food purchasing decisions. Longitudinal studies are recommended to track changes in consumer behavior over time, especially in response to emerging trends or health crises like the COVID-19 pandemic. Additionally, further research should explore the psychological aspects of consumer behavior, such as the role of social media and digital marketing in shaping perceptions and attitudes toward clean food. Investigating the effectiveness of educational interventions in raising awareness and knowledge about the benefits of clean food could also provide valuable insights for promoting healthier eating habits. Finally, future studies could consider a broader range of factors, including environmental and ethical considerations, to offer a more holistic view of the determinants influencing clean food purchasing decisions.

5.2. Applicability of Study Results in Practice

The findings of this study are highly applicable in practice, particularly for policymakers, marketers, and health educators. Policymakers can use these insights to develop targeted health campaigns that emphasize the importance of clean food consumption and address cultural and social barriers to healthy eating. By understanding the significant influence of cultural background and product attributes on purchasing decisions, policymakers can tailor their initiatives to resonate with diverse demographic groups.
For marketers, the study highlights the importance of emphasizing product attributes such as nutritional value, natural ingredients, and transparent labeling in their marketing strategies. Creating culturally sensitive advertising campaigns that align with the values and preferences of different consumer groups can enhance the effectiveness of marketing efforts and drive clean food sales.
Health educators can leverage the findings to design educational programs that promote healthy eating behaviors by addressing both individual and cultural factors. By focusing on the benefits of clean food and providing practical tips for incorporating such foods into daily diets, educators can encourage more consumers to make healthier food decisions.

Author Contributions

Conceptualization, A.S. and N.S.; methodology, A.S.; validation, A.S. and N.S.; formal analysis, A.S.; investigation, A.S.; resources, A.S.; data curation, A.S.; writing—original draft preparation, A.S.; writing—review and editing, A.S.; visualization, A.S.; supervision, A.S.; project administration, A.S.; funding acquisition, A.S. All authors have read and agreed to the published version of the manuscript.

Funding

No funding supported.

Institutional Review Board Statement

The study has been granted exemption from Human Research Ethics Committee Suranaree University of Technology. Referring to Suranaree University of Technology announcement, data collection does not specify the sample or people could be exempt.

Informed Consent Statement

Informed consent was obtained from all subjects involved in the study.

Data Availability Statement

Data available on request.

Conflicts of Interest

The authors declare no conflicts of interest.

References

  1. Silva, P.; Araújo, R.; Lopes, F.; Ray, S. Nutrition and food literacy: Framing the challenges to health communication. Nutrients 2023, 15, 4708. [Google Scholar] [CrossRef]
  2. Sadighi, J.; Montazeri, A.; Jahangiri, K. Towards a holistic approach to healthy diet: Evidence from Iranian health perception study. Iran J. Public Health 2014, 46, 828–834. [Google Scholar]
  3. Amanda, G.; Lucas, C.; Germán, V. The influence of clean food labels on consumers’ perception. Packag. Technol. Sci. 2023, 36, 757–766. [Google Scholar] [CrossRef]
  4. Ajzen, I. The theory of planned behavior. Organ. Behav. Hum. Decis. Process. 1991, 50, 179–211. [Google Scholar] [CrossRef]
  5. Queiroz, F.; Raposo, A.; Han, H.; Nader, M.; Ariza-Montes, A. Eating competence, food consumption and health outcomes: An overview. Int. J. Environ. Res. Public Health 2022, 18, 4484. [Google Scholar] [CrossRef]
  6. Romas, J.; Sharma, M. Eating behavior for healthy lifestyles. In Practical Stress Management, 8th ed.; Academic Press: Cambridge, MA, USA, 2022; pp. 139–164. [Google Scholar]
  7. Puspita, W.; Sulistyorini, M.; Wibowo, B. Learning clean, healthy and safe life behavior in inclusive early childhood education. In Proceedings of the International Conference on Early Childhood Education and Parenting 2019 (ECEP 2019), Jakarta, Indonesia, 4–7 November 2019. [Google Scholar]
  8. Hongpisuttikul, S.; Sookcharoen, W. Marketing strategy framework for clean food business. In Proceedings of the 2021 6th International Conference on Business and Industrial Research (ICBIR), Bangkok, Thailand, 20–21 May 2021. [Google Scholar]
  9. Babashahi, M.; Shokri, S. Social, cultural and economic factors affecting food behaviors in immigrants; a review study. J. Health 2021, 12, 285–300. [Google Scholar] [CrossRef]
  10. Dao, M. Cultural influences on the regulation of energy intake and obesity: A qualitative study comparing food customs and attitudes to eating in adults from France and the United States. Nutrients 2020, 13, 63. [Google Scholar] [CrossRef]
  11. Zeeni, N.; Gharibeh, N.; Katsounari, I. The influence of sociocultural factors on the eating attitudes of Lebanese and Cypriot students: A cross-cultural study. J. Hum. Nutr. Diet. 2013, 26, 45–52. [Google Scholar] [CrossRef]
  12. Huo, L.; Yuan, W. Effect of individual and enterprise behaviors on the interplay between product-attributes information propagation and word-of-mouth communication in multiplex networks. Int. J. Mod. Phys. 2023, 34, 2350009. [Google Scholar] [CrossRef]
  13. Bolha, A.; Blaznik, U.; Korošec, M. Influence of intrinsic and extrinsic food attributes on consumers’ acceptance of reformulated food products: A systematic review. Slov. J. Public Health 2020, 60, 72–78. [Google Scholar] [CrossRef]
  14. Li, S.; Halen, V.; Baaren, V.; Müller, B. Self-persuasion increases healthy eating intention depending on cultural background. Int. J. Environ. Res. Public Health 2020, 7, 3405. [Google Scholar] [CrossRef]
  15. Buksh, S.; Wit, J.; Hay, P. Sociocultural influences contribute to overeating and unhealthy eating: Creating and maintaining an obesogenic social environment in indigenous communities in urban Fiji. Nutrients 2022, 14, 2803. [Google Scholar] [CrossRef]
  16. Kaufusi, V. Culturally tailored health strategies: Grounded theory analysis of tongan American dietary experiences. Glob. J. Health Sci. 2023, 15, 1–10. [Google Scholar] [CrossRef]
  17. Antoniak, M.; Szymkowiak, A.; Pepliński, B. The source of protein or Its value? Consumer perception regarding the importance of meat(-like) product attributes. Appl. Sci. 2022, 12, 4128. [Google Scholar] [CrossRef]
  18. Plasek, B.; Lakner, Z.; Temesi, Á. I believe it is healthy—Impact of extrinsic product attributes in demonstrating healthiness of functional food products. Nutrients 2021, 13, 3518. [Google Scholar] [CrossRef]
  19. Dolgopolova, I.; Li, B.; Pirhonen, H.; Roosen, J. The effect of attribute framing on consumers’ attitudes and intentions toward food: A Meta-analysis. Bio Based Appl. Econ. 2022, 10, 253–264. [Google Scholar] [CrossRef]
  20. Vidal, M.; Castellano-Tejedor, C. Identification of marketing strategies influencing consumers’ perception of healthy food products and triggering purchasing decisions. Businesses 2022, 2, 410–422. [Google Scholar] [CrossRef]
  21. Johann, M. Cross-cultural differences in tourism product preferences. Int. Conf. Mark. Bus. Dev. J. 2017, 1, 31–40. [Google Scholar]
  22. Asghar, S.; Torrens, G.; Harland, R. Cross-cultural influences on the semantics ascribed to assistive technology product and its envisaged user cross-cultural influences on the semantics ascribed to assistive technology product and Its envisaged user. In Proceedings of the Asian Conference on Media, Communication & Film (MediAsia) 2018, Tokyo, Japan, 9–11 October 2018. [Google Scholar]
  23. O’Donovan, J.; Nakajima, S.; Höllerer, T.; Ueda, M.; Matsunami, Y. A cross-cultural analysis of explanations for product reviews. In Proceedings of the CEUR Workshop Proceedings 1679, CEUR-WS.org 2016, Boston, MA, USA, 16 September 2016. [Google Scholar]
  24. Chrisinger, B.; Kallan, M.; Whiteman, E.; Hillier, A. Where do U.S. households purchase healthy foods? An analysis of food-at-home purchases across different types of retailers in a nationally representative dataset. Prev. Med. 2018, 112, 15–22. [Google Scholar] [CrossRef]
  25. Wunderlich, S.; Gatto, K.; Smoller, M. Consumer knowledge about food production systems and their purchasing behavior. Environ. Dev. Sustain. 2018, 20, 2871–2881. [Google Scholar] [CrossRef]
  26. Rizkitania, A.; Auliyah, A.; Wani, Y. Factors affecting consumer purchasing decisions on healthy catering. J. Media Gizi Indones. 2022, 17, 183–190. [Google Scholar] [CrossRef]
  27. Hsu, J.; Sung, C.; Tseng, J. Willingness-to-pay for ready-to-eat clean label food products at convenient stores. Future Foods 2023, 7, 100237. [Google Scholar] [CrossRef]
  28. Chang, M.; Chen, H. Understanding consumers’ intentions to purchase clean label products: Evidence from Taiwan. Nutrients 2022, 14, 3684. [Google Scholar] [CrossRef]
  29. Cao, Y.; Miao, L. Consumer perception of clean food labels. Br. Food J. 2023, 125, 433–448. [Google Scholar] [CrossRef]
  30. Jeong, S.; Lee, J. Effects of cultural background on consumer perception and acceptability of foods and drinks: A review of latest cross-cultural studies. Curr. Opin. Food Sci. 2021, 42, 248–256. [Google Scholar] [CrossRef]
  31. Mkik, S.; Mkik, M. The influence of cultural values and social responsible consumer behavior: A Case Study of Moroccans Consumers. Int. J. Innov. Appl. Stud. 2020, 30, 660–666. [Google Scholar]
  32. Hair, J.; Black, W.; Babin, B.; Anderson, R.; Tatham, R. Multivariate Data Analysis, 6th ed.; Pearson Prentice Hall: Hoboken, NJ, USA, 2006. [Google Scholar]
  33. Jiang, H.; Sabetzadeh, F.; Chan, K. Developing nonlinear customer preferences models for product design using opining mining and multiobjective PSO-Based ANFIS Approaca. Comput. Intell. Neurosci. 2023, 2023, 6880172. [Google Scholar] [CrossRef]
  34. Oney, C.; DePaulo, D.; Lewis, R.; Sellers, R. Eating behaviors and related cultural attitudes of African American men and women. Health Psychol. Open 2015, 2, 181–187. [Google Scholar] [CrossRef]
  35. Rachaman, A.; Wardhana, I.; Musa, M. The effect of Product quality and service quality on customer satisfaction at SLV room boutique. Econ. Bus. J. 2023, 1, 399–410. [Google Scholar] [CrossRef]
  36. Kurnia, M.; Hasyim, I. The influence of consumer perceptions on product attributes towards brand preferences of alpina outdoor sport and eiger adventure. Int. J. Entrep. Bus. Creat. Econ. 2023, 3, 61–73. [Google Scholar] [CrossRef]
  37. Cassandra, S.; Katie, E.; Jacqueline, B. Understanding family food purchasing behaviour of low-income urban UK families: An analysis of parent capability, opportunity and motivation. Appetite 2024, 195, 107183. [Google Scholar] [CrossRef]
  38. Drews, R.; Lamsom, M. The Case for Culture in Expansion Strategy. In Market Entry into the USA; Management for Professionals; Springer: Cham, Switzerland, 2016; Volume 323, pp. 1–10. [Google Scholar] [CrossRef]
  39. Setiyaningrum, A.; Batu, L.; Andriyansah, N. What triggers the purchase of green products in Indonesia? Qual. Access Success 2019, 20, 136–142. [Google Scholar]
  40. Diep, B. Environmental change needs behavioral change: Consumer’s green purchase behavior in Vietnam. In Proceedings of the IOP Conference Series: Earth and Environmental Science, Virtual Online, 16 December 2021; IOP Publishing: Bristol, UK, 2021. [Google Scholar]
  41. D’Astous, A.; Labrecque, A. The impact of responsible food packaging perceptions on naturalness and healthiness inferences, and consumer buying intentions. Foods 2021, 10, 2366. [Google Scholar] [CrossRef] [PubMed]
Figure 1. Proposed structural model of clean food purchasing decision.
Figure 1. Proposed structural model of clean food purchasing decision.
World 05 00035 g001
Figure 2. Mathematical relationship between variables in the proposed SEM for clean food.
Figure 2. Mathematical relationship between variables in the proposed SEM for clean food.
World 05 00035 g002
Figure 3. The empirical structural equation model for clean food purchasing decision.
Figure 3. The empirical structural equation model for clean food purchasing decision.
World 05 00035 g003
Table 1. Demographic results.
Table 1. Demographic results.
ItemsDetailsFrequencyPercentage
GenderMale10627.1
Female28672.9
Age20–29 years7118.2
30–39 years15339.0
40–49 years11328.8
More than 49 years5514.0
Income USD (monthly)215–515153.9
516–82817344.1
829–114212932.9
More than 11427519.1
Education levelLower than bachelor’s degree348.6
Bachelor’s degree22757.9
Master’s degree12431.7
Higher than master’s degree71.8
Source: Author.
Table 2. Convergent validity, discriminant validity, and reliability results.
Table 2. Convergent validity, discriminant validity, and reliability results.
ConstructVariablesFactor LoadingCRAVECronbach’s Alpha
Clean food purchasing decisionNutrition value0.8350.8890.6700.887
Product knowledge0.722
Nutrition ingredients0.753
Brand0.945
Product attributesProduct labeling0.7540.8700.6270.854
Product communication0.768
Reasonable price0.769
Product packaging0.870
Cultural backgroundPersonal persuasion0.7880.8760.6390.865
Social culture0.722
Culture value0.828
Culture practice0.853
Healthy eating behaviorsHappiness in eating 0.8500.8870.6640.849
Self-control0.800
Body weight control0.769
Character traits0.838
Source: Author.
Table 3. The hypothesis testing.
Table 3. The hypothesis testing.
HypothesisPathPath Coefficientp-ValueRelationship
H1PA >> HEB0.459 ***<0.001Supported
H2CB >> HEB0.320 ***<0.001Supported
H3CB >> PA0.750 ***<0.001Supported
H4PA >> CFP0.203 **0.006Supported
H5CB >> CFP0.208 **0.003Supported
H6HEB >> CFP0.440 ***<0.001Supported
Note: ** Sig. at 0.01 level, *** Sig. at 0.001 level. Source: Author.
Table 4. Mediation analysis.
Table 4. Mediation analysis.
HypothesisPathDirect EffectIndirect Effectp-ValueMediationRelationship
H7CB >> CFP0.208 **-0.006 Supported
CB >> HEB >> CFP 0.260 **0.008PartialSupported
H8CB >> CFP0.208 ** 0.003 Supported
CB >> PA >> CFP 0.169 **0.004PartialSupported
Note: ** Sig. at 0.01 level, Source: Author.
Disclaimer/Publisher’s Note: The statements, opinions and data contained in all publications are solely those of the individual author(s) and contributor(s) and not of MDPI and/or the editor(s). MDPI and/or the editor(s) disclaim responsibility for any injury to people or property resulting from any ideas, methods, instructions or products referred to in the content.

Share and Cite

MDPI and ACS Style

Suvittawat, A.; Suvittawat, N. Influential Factors on Clean Food Purchasing Decisions: A Case Study of Consumers in the Lower Northeastern Region of Thailand. World 2024, 5, 683-699. https://doi.org/10.3390/world5030035

AMA Style

Suvittawat A, Suvittawat N. Influential Factors on Clean Food Purchasing Decisions: A Case Study of Consumers in the Lower Northeastern Region of Thailand. World. 2024; 5(3):683-699. https://doi.org/10.3390/world5030035

Chicago/Turabian Style

Suvittawat, Adisak, and Nutchanon Suvittawat. 2024. "Influential Factors on Clean Food Purchasing Decisions: A Case Study of Consumers in the Lower Northeastern Region of Thailand" World 5, no. 3: 683-699. https://doi.org/10.3390/world5030035

APA Style

Suvittawat, A., & Suvittawat, N. (2024). Influential Factors on Clean Food Purchasing Decisions: A Case Study of Consumers in the Lower Northeastern Region of Thailand. World, 5(3), 683-699. https://doi.org/10.3390/world5030035

Article Metrics

Back to TopTop