Traditional Nomadism Offers Adaptive Capacity to Northern Mongolian Geohazards
Abstract
1. Introduction and Study Area
2. Materials and Methods
2.1. Semi-Structured Interviews and Mobile Ethnographies
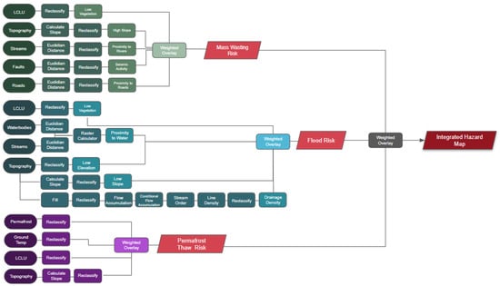
2.2. Indigenous Knowledge-Informed Geohazard Mapping
2.2.1. Data Acquisition and Preprocessing
2.2.2. Analytical Hierarchy Process (AHP), Map Integration, and Validation
3. Results
4. Discussion
5. Conclusions
Author Contributions
Funding
Data Availability Statement
Acknowledgments
Conflicts of Interest
References
- Wheeler, W.A. Lords of the Mongolia Taiga: An Ethnohistory of the Dukha Reindeer Herders. Master’s Thesis, Indiana University, Bloomington, IN, USA, 2000. Available online: https://scholarworks.iu.edu/dspace/bitstream/handle/2022/18631/Wheeler%202000-Lords%20of%20the%20Mongolian%20Taiga-Dukha%20Ethnohistory.pdf?sequence=1&isAllowed=y (accessed on 19 October 2022).
- Ulaanbaatar Tourism Department. Statistics on Tourism Performance. Available online: https://tourism.ub.gov.mn/?p=8801 (accessed on 27 April 2023).
- World Bank Group. World Bank: Air Transport and Sector Coordination Issues Among the Top Obstacles for Mongolia’s Tourism Sector. World Bank. 23 March 2022. Available online: https://www.worldbank.org/en/news/press-release/2022/03/17/world-bank-air-transport-and-sector-coordination-issues-among-the-top-obstacles-for-mongolia-s-tourism-sector#:~:text=Tourism%20is%20an%20important%20contributor,2020%20due%20to%20COVID%2D19 (accessed on 19 October 2022).
- Tsogtsaikhan, P.; Mendsaikhan, B.; Jargalmaa, G.; Ganzorig, B.; Weidel, B.C.; Filosa, C.; Free, C.M.; Young, T.; Jensen, O.P. Age and growth comparisons of Hovsgol grayling (Thymallus nigrescens Dorogostaisky, 1923), Baikal grayling (T. baicalensis Dybowski, 1874), and lenok (Brachymystax lenok Pallas, 1773) in lentic and lotic habitats of Northern Mongolia. J. Appl. Ichthyol. 2017, 33, 108–115. [Google Scholar] [CrossRef]
- Haas, R.; Surovell, T.A.; O’Brien, M. Dukha Mobility in a Constructed Environment: Past Camp Use Predicts Future Use in the Mongolian Taiga. Am. Antiq. 2018, 84, 215–233. [Google Scholar] [CrossRef]
- O’Brien, M.; Surovell, T.A. Spatial Expression of Kinship among the Dukha Reindeer Herders of Northern Mongolia. Arct. Anthropol. 2017, 54, 110–119. [Google Scholar] [CrossRef]
- Hatcherson, J. Tourism, Representation and Compensation among the Dukha Reindeer Herders of Mongolia. Open Agric. 2019, 4, 608–615. [Google Scholar] [CrossRef]
- Haas, R.; Surovell, T.A.; O’Brien, M.J. Occupancy and the Use of Household Space Among the Dukha. Ethnoarchaeology 2018, 10, 1–15. [Google Scholar] [CrossRef]
- Küçüküstel, S. Embracing Landscape: Living with Reindeer and Hunting among Spirits in South Siberia; Berghahn Books: New York, NY, USA, 2021; Available online: https://www.berghahnbooks.com/title/KucukustelEmbracing#toc (accessed on 19 October 2022).
- Kuklina, V.; Sandag, K.; Nyland, K.; Kobylkin, D.; Kuklina, M. MӨP: Following Nomadic Tracks and Trails in Northern Mongolia; Admont Press: Ulaanbaatar, Mongolia, 2023. [Google Scholar]
- Government of Mongolia. Vision-2050 Long-Term Development Policy of Mongolia. Vision 2050. 2021. Available online: https://vision2050.gov.mn/eng/v2050.html (accessed on 28 April 2023).
- MAD Investment Solutions LLC. Urban Redevelopment Law 2015: Legal Analysis and Case Study. 2015. Available online: http://www.madurb.com/wp-content/uploads/2015/11/Urban-Redevelopment-Law-Legal-Analysis-Case-Study-Final.pdf (accessed on 7 March 2023).
- Valdez, R.; Frisina, M.R.; Buyandelger, U. Wildlife Conservation and Management in Mongolia. Wildl. Soc. Bull. 1973–2006 1995, 23, 640–645. Available online: http://www.jstor.org/stable/3782994 (accessed on 19 October 2022).
- Rossabi, M. Mongolia’s Environmental Crises: An Introduction. Educ. About Asia 2021, 26, 41–48. Available online: https://www.asianstudies.org/wp-content/uploads/RossabiSpring2021EAA.pdf (accessed on 19 October 2022).
- Law on Special Protected Areas. November 1994. Available online: https://faolex.fao.org/docs/pdf/mon77268E.pdf (accessed on 2 March 2023).
- Mongolian Law on Buffer Zones. 23 October 1997. Available online: https://events.development.asia/system/files/materials/1997/10/199710-mon-mongolian-law-buffer-zones.pdf (accessed on 2 March 2023).
- Bezuijen, M.R.; Russell, M.; Zomer, R.J.; Enkhtaivan, D. Building the Climate Change Resilience of Mongolia’s Blue Pearl; Asian Development Bank: Manila, Philippines, 2021; ISBN 978-92-9262-609-9. [Google Scholar] [CrossRef]
- Korytny, L.M.; Kichigina, N.V. Geographical analysis of river floods and their causes in southern East Siberia. Hydrol. Sci. J. 2006, 51, 450–464. [Google Scholar] [CrossRef]
- Tyszkowski, S.; Kaczmarek, H.; Słowiński, M.; Kozyreva, E.; Brykała, D.; Rybchenko, A.; Babicheva, V.A. Geology, permafrost, and lake level changes as factors initiating landslides on Olkhon Island (Lake Baikal, Siberia). Landslides 2014, 12, 573–583. [Google Scholar] [CrossRef]
- Kichigina, N.V. Flood Hazard on the Rivers of the Baikal Region. Geogr. Nat. Resour. 2018, 39, 120–129. [Google Scholar] [CrossRef]
- Kichigina, N.V. Geographical analysis of river flood hazard in Siberia. Int. J. River Basin Manag. 2020, 18, 255–264. [Google Scholar] [CrossRef]
- Harwati, L.N. Ethnographic and Case Study Approaches: Philosophical and Methodological Analysis. Int. J. Educ. Lit. Stud. 2019, 7, 150. [Google Scholar] [CrossRef]
- Hallett, R.E.; Barber, K. Ethnographic Research in a Cyber Era. J. Contemp. Ethnogr. 2014, 43, 306–330. [Google Scholar] [CrossRef]
- Taylor, M.C. Interviewing. In Qualitative Research in Health Care; Holloway, I., Ed.; McGraw-Hill Education: Maidenhead, UK, 2005; pp. 39–55. [Google Scholar]
- Bernard, H.R. Interviewing: Unstructured and Semistructured. In Research Methods in Anthropology, 4th ed.; AltaMira Press: Lanham, MD, USA, 2006; Available online: https://indiachinainstitute.org/wp-content/uploads/2017/05/9Ain-Russell-Bernard-2002.pdf (accessed on 19 October 2022).
- DiCicco-Bloom, B.; Crabtree, B.F. The qualitative research interview. Med. Educ. 2006, 40, 314–321. [Google Scholar] [CrossRef] [PubMed]
- Kallio, H.; Pietilä, A.; Johnson, M.; Kangasniemi, M. Systematic methodological review: Developing a framework for a qualitative semi-structured interview guide. J. Adv. Nurs. 2016, 72, 2954–2965. [Google Scholar] [CrossRef] [PubMed]
- Galletta, A. Mastering the Semi-Structured Interview and Beyond: From Research Design to Analysis and Publication; New York University Press: New York, NY, USA, 2013. [Google Scholar] [CrossRef]
- Hardon, A.; Hodgkin, C.; Fresle, D. How to Investigate the Use of Medicines by Consumers; World Health Organization and University of Amsterdam: Geneva, Switzerland, 2004; Available online: http://apps.who.int/medicinedocs/en/d/Js6169e/ (accessed on 26 January 2023).
- Gill, P.; Stewart, K.; Treasure, E.; Chadwick, B.L. Methods of data collection in qualitative research: Interviews and focus groups. Br. Dent. J. 2008, 204, 291–295. [Google Scholar] [CrossRef] [PubMed]
- Saaty, T.L. The Analytic Hierarchy Process: Planning, Priority Setting, Resource Allocation; McGraw: New York, NY, USA, 1980. [Google Scholar]
- Microsoft Office Professionals Plus. Microsoft Excel. 2019. Available online: https://office.microsoft.com/excel (accessed on 19 October 2022).
- ArcGIS Pro, version 3.0.3; Esri Inc.: Redlands, CA, USA, 2022.
- Wang, J.; Wei, H.; Cheng, K.; Ochir, A.; Shao, Y.; Yao, J.; Wu, Y.; Han, X.; Davaasuren, D.; Chonokhuu, S.; et al. Updatable dataset revealing decade changes in land cover types in Mongolia. Geosci. Data J. 2022, 9, 341–354. [Google Scholar] [CrossRef]
- Jarvis, A.; HIReuter ANelson, E. Guevara, 2008, Hole-Filled Seamless SRTM Data V4, International Centre for Tropical Agriculture (CIAT). Available online: https://srtm.csi.cgiar.org (accessed on 19 October 2022).
- Gigović, L.; Pamučar, D.; Bajić, Z.; Drobnjak, S. Application of GIS-Interval Rough AHP Methodology for Flood Hazard Mapping in Urban Areas. Water 2017, 9, 360. [Google Scholar] [CrossRef]
- Stieglitz, M.; Rind, D.; Famiglietti, J.S.; Rosenzweig, C. An Efficient Approach to Modeling the Topographic Control of Surface Hydrology for Regional and Global Climate Modeling. J. Clim. 1997, 10, 118–137. [Google Scholar] [CrossRef]
- El Jazouli, A.; Barakat, A.; Khellouk, R. GIS-multicriteria evaluation using AHP for landslide susceptibility mapping in Oum Er Rbia high basin (Morocco). Geoenviron. Disasters 2019, 6, 3. [Google Scholar] [CrossRef]
- Chen, W.; Panahi, M.; Pourghasemi, H.R. Performance evaluation of GIS-based new ensemble data mining techniques of adaptive neuro-fuzzy inference system (ANFIS) with genetic algorithm (GA), differential evolution (DE), and particle swarm optimization (PSO) for landslide spatial modelling. CATENA 2017, 157, 310–324. [Google Scholar] [CrossRef]
- Nourani, V.; Hosseini Baghanam, A.; Adamowski, J.; Kisi, O. Applications of hybrid wavelet–Artificial Intelligence models in hydrology: A review. J. Hydrol. 2014, 514, 358–377. [Google Scholar] [CrossRef]
- Glenn, E.P.; Morino, K.; Nagler, P.L.; Murray, R.S.; Pearlstein, S.; Hultine, K.R. Roles of saltcedar (Tamarix spp.) and capillary rise in salinizing a non-flooding terrace on a flow-regulated desert river. J. Arid Environ. 2012, 79, 56–65. [Google Scholar] [CrossRef]
- Swanson, D.A. Permafrost thaw—Related slope failures in Alaska’s Arctic National Parks, c. 1980–2019. Permafr. Periglac. Process. 2021, 32, 392–406. [Google Scholar] [CrossRef]
- USGS Earthquake Catalog. 11 January 2021. Available online: https://earthquake.usgs.gov/earthquakes/search/ (accessed on 25 February 2023).
- He, Y.; Wang, T.; Zhao, L. The 2021 Mw6.7 Lake Hovsgol (Mongolia) Earthquake: Irregular Normal Faulting with Slip Partitioning Controlled by an Adjacent Strike-Slip Fault. Remote Sens. 2022, 14, 4553. [Google Scholar] [CrossRef]
- Parfenov, L.M.; Khanchuk, A.I.; Badarch, G.; Miller, R.J.; Naumova, V.V.; Nokleberg, W.J.; Ogasawara, M.; Prokopiev, A.V.; Yan, H. Geodynamics map of Northeast Asia: U.S. Geological Survey Scientific Investigations Map 3024, 2 Sheets, Sheet 1 Scale 1:5,000,000. 2013. Available online: https://pubs.usgs.gov/sim/3024/ (accessed on 7 March 2023).
- Yilmaz, I. Comparison of landslide susceptibility mapping methodologies for Koyulhisar, Turkey: Conditional probability, logistic regression, artificial neural networks, and support vector machine. Environ. Earth Sci. 2009, 61, 821–836. [Google Scholar] [CrossRef]
- Park, S.; Choi, C.; Kim, B.; Kim, J. Landslide susceptibility mapping using frequency ratio, analytic hierarchy process, logistic regression, and artificial neural network methods at the Inje area, Korea. Environ. Earth Sci. 2012, 68, 1443–1464. [Google Scholar] [CrossRef]
- Defense Mapping Agency (DMA). Digital Chart of the World; Four CD-ROMs; Defense Mapping Agency: Fairfax, VA, USA, 1992. [Google Scholar]
- Bui, D.T.; Lofman, O.; Revhaug, I.; Dick, O. Landslide susceptibility analysis in the Hoa Binh province of Vietnam using statistical index and logistic regression. Nat. Hazards 2011, 59, 1413–1444. [Google Scholar] [CrossRef]
- Lee, C.F.; Li, J.; Xu, Z.W.; Dai, F.C. Assessment of landslide susceptibility on the natural terrain of Lantau Island, Hong Kong. Environ. Geol. 2001, 40, 381–391. [Google Scholar] [CrossRef]
- Obu, J.; Westermann, S.; Kääb, A.; Bartsch, A. Ground Temperature Map, 2000–2016, Northern Hemisphere Permafrost; Alfred Wegener Institute, Helmholtz Centre for Polar and Marine Research: Bremerhaven, Germany, 2019. [Google Scholar] [CrossRef]
- Suh, J.; Choi, Y. Mapping hazardous mining-induced sinkhole subsidence using unmanned aerial vehicle (drone) photogrammetry. Environ. Earth Sci. 2017, 76, 1–15. [Google Scholar] [CrossRef]
- Ramage, J.; Jungsberg, L.; Wang, S.; Westermann, S.; Lantuit, H.; Heleniak, T. Population Living on Permafrost in the Arctic. Popul. Environ. 2021, 43, 22–38. [Google Scholar] [CrossRef]
- Landers, K.; Streletskiy, D. (Un)Frozen Foundations: A Study of Permafrost Construction Practices in Russia, Alaska, and Canada. Ambio 2023, 52, 1170–1183. [Google Scholar] [CrossRef]
- Hjort, J.; Streletskiy, D.; Doré, G.; Wu, Q.; Bjella, K.; Luoto, M. Impacts of Permafrost Degradation on Infrastructure. Nat. Rev. Earth Environ. 2022, 3, 24–38. [Google Scholar] [CrossRef]
- Third National Communication of Mongolia to the UNFCCC. In United Nations Framework Convention on Climate Change; Ministry of Environment and Tourism: New York, NY, USA, 2018; Available online: https://unfccc.int/sites/default/files/resource/06593841_Mongolia-NC3-2-Mongolia%20TNC%202018%20pr.pdf (accessed on 28 April 2023).
- Instanes, A.; Kokorev, V.; Janowicz, R.; Bruland, O.; Sand, K.; Prowse, T. Changes to Freshwater Systems Affecting Arctic Infrastructure and Natural Resources. J. Geophys. Res. Biogeosci. 2016, 121, 567–585. [Google Scholar] [CrossRef]
- Povoroznyuk, O.; Vincent, W.F.; Schweitzer, P.; Laptander, R.; Bennett, M.; Calmels, F.; Sergeev, D.; Arp, C.; Forbes, B.C.; Roy-Léveillée, P.; et al. Arctic Roads and Railways: Social and Environmental Consequences of Transport Infrastructure in the Circumpolar North. Arct. Sci. 2022, 9, 297–330. [Google Scholar] [CrossRef]
- Prowse, T.D.; Furgal, C.; Chouinard, R.; Melling, H.; Milburn, D.; Smith, S.L. Implications of Climate Change for Economic Development in Northern Canada: Energy, Resource, and Transportation Sectors. Ambio 2009, 38, 272–281. [Google Scholar] [CrossRef] [PubMed]
- Hovelsrud, G.K.; Poppel, B.; van Oort, B.; Reist, J.D. Arctic Societies, Cultures, and Peoples in a Changing Cryosphere. Ambio 2011, 40, 100–110. [Google Scholar] [CrossRef]
- Kettle, N.P.; Dow, K.; Tuler, S.; Webler, T.; Whitehead, J.; Miller, K.M. Integrating Scientific and Local Knowledge to Inform Risk-Based Management Approaches for Climate Adaptation. Clim. Risk Manag. 2014, 4–5, 17–31. [Google Scholar] [CrossRef]
- International Federation of Red Cross and Red Crescent Societies. Mongolia: Flash Floods. 2020. Available online: https://www.ifrc.org/docs/Appeals/20/IBMMff170720.pdf (accessed on 19 October 2022).
- Usenyuk, S.; Hyysalo, S.; Whalen, J. Proximal Design: Users as Designers of Mobility in the Russian North. Technol. Cult. 2016, 57, 866–908. [Google Scholar] [CrossRef]
- Cho, L.; Jull, M. Mediating Environments—ARCTIC DESIGN GROUP; Applied Research and Design: Novato, CA, USA; San Francisco, CA, USA, 2019. [Google Scholar]
- Nicewonger, T.; Fritz, S.; Mcnair, L. Complexities in Alaskan Housing: Critical reflections on social forces shaping cold climate building projects. In Proceedings of the American Society of Engineering Education 2022 Annual Conference & Exposition, Minneapolis, MN, USA, 26–29 June 2022. [Google Scholar]
- Kontar, Y.Y.; Koнтapь, E.E. Comparative Analysis of Spring Flood Risk Reduction Measures in Alaska, United States and the Sakha Republic, Russia. Ph.D. Thesis, University of Alaska Fairbanks, Fairbanks, AK, USA, 2017. [Google Scholar]
- Wang, X.; Liu, S.-W.; Zhang, J.-L. A New Look at Roles of the Cryosphere in Sustainable Development. Adv. Clim. Chang. Res. 2019, 10, 124–131. [Google Scholar] [CrossRef]









| Pairwise Comparison Matrix | Weight | |||||
|---|---|---|---|---|---|---|
| Criteria | LCLU | Slope | Dist. to Fault | Dist. to Stream | Dist. to Road | |
| LCLU | 1 | 1/4 | 1/2 | 1/3 | 3 | 0.13 |
| Slope | 4 | 1 | 3 | 3 | 3 | 0.42 |
| Dist. to Fault | 2 | 1/3 | 1 | 1/2 | 1 | 0.13 |
| Dist. to Stream | 3 | 1/3 | 2 | 1 | 2 | 0.22 |
| Dist. to roads | 1/3 | 1/3 | 1 | 1/2 | 1 | 0.1 |
| CR = 0.09 | ||||||
| Pairwise Comparison Matrix | Weight | |||||
|---|---|---|---|---|---|---|
| Criteria | LCLU | Slope | Elevation | Dist. to Water | Drainage Density | |
| LCLU | 1 | 1 | 1/4 | 1/4 | 1/4 | 0.07 |
| Slope | 1 | 1 | 1/3 | 1/3 | 1/4 | 0.08 |
| Elevation | 4 | 3 | 1 | 1/3 | 1/3 | 0.17 |
| Dist. to Water | 5 | 3 | 3 | 1 | 3 | 0.41 |
| Drainage Density | 4 | 4 | 3 | 1/3 | 1 | 0.27 |
| CR = 0.07 | ||||||
| Pairwise Comparison Matrix | Weight | ||||
|---|---|---|---|---|---|
| Criteria | Permafrost Zonation | Ground Temp. | Slope | LCLU | |
| Permafrost Zonation | 1 | 1 | 4 | 4 | 0.40 |
| Ground Temp. | 1 | 1 | 4 | 3 | 0.37 |
| Slope | 1/4 | 1/4 | 1 | 1/3 | 0.08 |
| LCLU | 1/4 | 1/3 | 3 | 1 | 0.15 |
| CR = 0.05 | |||||
| N | 1 | 2 | 3 | 4 | 5 | 6 | 7 | 8 | 9 | 10 |
|---|---|---|---|---|---|---|---|---|---|---|
| RI | 0.00 | 0.00 | 0.58 | 0.9 | 1.12 | 1.24 | 1.32 | 1.41 | 1.46 | 1.49 |
| Criteria | Class | Index | Ranks of Hazard Levels | Weight (%) |
|---|---|---|---|---|
| LCLU Types | Forest | 2 | Low | 13% |
| Meadow Steppe | 6 | High | ||
| Real Steppe | 6 | High | ||
| Desert Steppe | 8 | Very High | ||
| Cropland | 2 | Low | ||
| Water | 1 | Very Low | ||
| Built Area | 1 | Very Low | ||
| Barren | 10 | Extremely High | ||
| Slope (°) | 0–2 | 2 | Low | 43% |
| 2.1–4.2 | 4 | Moderate | ||
| 4.3–6.6 | 6 | High | ||
| 6.9–10.6 | 8 | Very High | ||
| 10.7–24.7 | 10 | Extremely High | ||
| Distance from Fault Lines (km) | <20 | 10 | Extremely High | 13% |
| 40 | 8 | Very High | ||
| 60 | 6 | High | ||
| 80 | 4 | Moderate | ||
| 81< | 2 | Low | ||
| Distance from Streams (m) | <1000 | 10 | Extremely High | 21% |
| 1001–2500 | 8 | Very High | ||
| 2501–5000 | 6 | High | ||
| 5001–10,000 | 4 | Moderate | ||
| 10,001< | 2 | Low | ||
| Distance from Roads (km) | <0.5 | 10 | Extremely High | 10% |
| 1 | 8 | Very High | ||
| 2.5 | 6 | High | ||
| 5 | 4 | Moderate | ||
| 10 | 2 | Low |
| Criteria | Class | Index | Ranks of Hazard Levels | Weight (%) |
|---|---|---|---|---|
| LCLU Types | Forest | 2 | Low | 7% |
| Meadow Steppe | 6 | High | ||
| Real Steppe | 6 | High | ||
| Desert Steppe | 8 | Very High | ||
| Cropland | 2 | Low | ||
| Water | 1 | Very Low | ||
| Built Area | 1 | Very Low | ||
| Barren | 10 | Extremely High | ||
| Slope (°) | 0–2 | 10 | Extremely High | 8% |
| 2.1–4.2 | 8 | High | ||
| 4.3–6.6 | 6 | High | ||
| 6.9–10.6 | 4 | Moderate | ||
| 10.7–24.7 | 2 | Low | ||
| Elevation (m) | <1600 | 10 | Extremely High | 17% |
| 1601–1800 | 8 | Very High | ||
| 1800–2000 | 6 | High | ||
| 2001–2200 | 4 | Moderate | ||
| 2201< | 2 | Low | ||
| Dist. from Water (m) | <5000 | 10 | Extremely High | 41% |
| 5001–10,000 | 8 | Very High | ||
| 10,001–15,000 | 6 | High | ||
| 15,001–20,000 | 4 | Moderate | ||
| 20,001< | 2 | Low | ||
| Drainage Density | 0.001–1.4 | 2 | Low | 27% |
| 1.5–3.6 | 4 | Moderate | ||
| 3.7–6 | 6 | High | ||
| 6.1–9 | 8 | Very High | ||
| 9.1–16.5 | 10 | Extremely High |
| Criteria | Class | Index | Ranks of Hazard Levels | Weight (%) |
|---|---|---|---|---|
| LCLU Types | Forest | 2 | Low | 15% |
| Meadow Steppe | 6 | High | ||
| Real Steppe | 6 | High | ||
| Desert Steppe | 8 | Very High | ||
| Cropland | 2 | Low | ||
| Water | 1 | Very Low | ||
| Built Area | 1 | Very Low | ||
| Barren | 10 | Extremely High | ||
| Slope (°) | 0–2 | 10 | Extremely High | 8% |
| 2.1–4.4 | 8 | Very High | ||
| 4.5–7 | 6 | High | ||
| 7.1–10.8 | 4 | Moderate | ||
| 10.9–24.72 | 2 | Low | ||
| Permafrost Zonation | Continuous | 2 | Low | 40% |
| Discontinuous | 4 | Moderate | ||
| Sporadic | 7 | High | ||
| Isolated Patches | 10 | Extremely High | ||
| Ground Temperature (°C) | (−9.8)–(−6.3) | 1 | Very Low | 37% |
| (−6.4)–(−5.2) | 2 | Low | ||
| (−5.1)–(−4.2) | 3 | Moderately Low | ||
| (−4.1)–(−3.2) | 4 | Moderate | ||
| (−3.1)–(−2.2) | 5 | Moderately High | ||
| (−2.1)–(−1.4) | 6 | High | ||
| (−1.3)–(−0.4) | 7 | High to Very High | ||
| (−0.3)–0.6 | 8 | Very High | ||
| 0.6–1.9 | 9 | Very to Extremely High | ||
| 2–4 | 10 | Extremely High |
Disclaimer/Publisher’s Note: The statements, opinions and data contained in all publications are solely those of the individual author(s) and contributor(s) and not of MDPI and/or the editor(s). MDPI and/or the editor(s) disclaim responsibility for any injury to people or property resulting from any ideas, methods, instructions or products referred to in the content. |
© 2023 by the authors. Licensee MDPI, Basel, Switzerland. This article is an open access article distributed under the terms and conditions of the Creative Commons Attribution (CC BY) license (https://creativecommons.org/licenses/by/4.0/).
Share and Cite
Moreau, G.L.; Nyland, K.E.; Kuklina, V.V. Traditional Nomadism Offers Adaptive Capacity to Northern Mongolian Geohazards. GeoHazards 2023, 4, 328-349. https://doi.org/10.3390/geohazards4030019
Moreau GL, Nyland KE, Kuklina VV. Traditional Nomadism Offers Adaptive Capacity to Northern Mongolian Geohazards. GeoHazards. 2023; 4(3):328-349. https://doi.org/10.3390/geohazards4030019
Chicago/Turabian StyleMoreau, Gabrielle L., Kelsey E. Nyland, and Vera V. Kuklina. 2023. "Traditional Nomadism Offers Adaptive Capacity to Northern Mongolian Geohazards" GeoHazards 4, no. 3: 328-349. https://doi.org/10.3390/geohazards4030019
APA StyleMoreau, G. L., Nyland, K. E., & Kuklina, V. V. (2023). Traditional Nomadism Offers Adaptive Capacity to Northern Mongolian Geohazards. GeoHazards, 4(3), 328-349. https://doi.org/10.3390/geohazards4030019

