Highlights
What are the main findings?
- Development of a blockchain-based smart contract system for secured operation of electric vehicle (EV) charging infrastructure within smart cities.
- The system prevents cyber-attacks on EV ecosystems through decentralized authentication, secure transaction validation, immutable record-keeping, and smart contract rules.
- Simulation results demonstrate the system’s efficacy in real-time operation with low computational cost and scalability for rapid expansion of EV charging networks.
What are the implications of the main findings?
- Significantly enhances cyber resilience of EVs and their charging networks and increases public trust in their secured operation.
- Accelerates EV adoption, contributing to net-zero transition and smart city sustainability.
Abstract
Increasing adoption of electric vehicles (EVs) and the expansion of EV charging infrastructure present opportunities for enhancing sustainable transportation within smart cities. However, the interconnected nature of EV charging stations (EVCSs) exposes this infrastructure to various cyber threats, including false data injection, man-in-the-middle attacks, malware intrusions, and denial of service attacks. Financial attacks, such as false billing and theft of credit card information, also pose significant risks to EV users. In this work, we propose a Hyperledger Fabric-based blockchain network for EVCSs to mitigate these risks. The proposed blockchain network utilizes smart contracts to manage key processes such as authentication, charging session management, and payment verification in a secure and decentralized manner. By detecting and mitigating malicious data tampering or unauthorized access, the blockchain system enhances the resilience of EVCS networks. A comparative analysis of pre- and post-implementation of the proposed blockchain network demonstrates how it thwarts current cyberattacks in the EVCS infrastructure. Our analyses include performance metrics using the benchmark Hyperledger Caliper test, which shows the proposed solution’s low latency for real-time operations and scalability to accommodate the growth of EV infrastructure. Deployment of this blockchain-enhanced security mechanism will increase user trust and reliability in EVCS systems.
1. Introduction
Rapid urbanization and the advancement of enabling technologies have fueled the growth of smart cities around the world. Smart cities leverage interconnected systems, sensors, IoT, data analytics, and renewable energy technologies to optimize urban infrastructure and utility usage, improve management, and enhance the quality of life for citizens. The importance of smart cities lies in their ability to address modern urban challenges such as traffic congestion, energy consumption, water supply, and environmental care, leading to sustainable living. By 2050, 68% of the world’s population is expected to live in urban areas [1], and this makes efficient and timely service delivery a significant challenge due to already strained and limited resources. By integrating enabling technologies into daily operations, smart cities make services more efficient and cost-effective, reduce resource wastage, enhance environmental protection, and improve public safety and care.
Transportation is a critical aspect of smart cities, and electric vehicles (EVs) have a significant impact on reducing greenhouse gas emissions and supporting the transition to net-zero emissions. A recent study by Oliveri et al. [2] shows that a significant 50% reduction in greenhouse gas emissions can be achieved by using EVs instead of traditional combustion engine vehicles. Smart city authorities and governments around the world are pressing for increased adoption of EVs to meet their carbon emission targets as outlined in the Paris Agreement. The integration of EVs, renewable energy sources, and smart grids contributes towards the creation of cleaner transportation systems for smart cities, which indirectly help improve citizens’ health and overall living conditions. Consequently, the global EV market is growing rapidly, with 145 million electric cars projected to be on the road by 2030 [3]. Another study by the International Energy Agency (IEA) predicts that the share of EVs in total vehicle sales needs to reach around 60% to achieve IEA’s Net Zero by 2050 Roadmap [4].
Electric vehicles rely heavily on home-based and public charging systems for easy availability and accessibility of charging infrastructure. Home charging, though relatively slow at charging (Level 1 and 2 chargers), offers EV owners the convenience of charging overnight. In contrast, public charging stations offer faster (Level 3 charger) and on-the-move charging essential for long-distance travel and urban commuting. In addition, many organizations now offer office-based charging at their parking lots, allowing employees to charge their EVs while at work. Shifting charging from home to public charging stations improves grid operation and stability [5].
The EV charging station ecosystem is a comprehensive, interconnected network comprising linked hardware parts, software elements, communication protocols, and power supply. The hardware elements, which include the physical charging units with power outlets, cables, and connectors, are designed to support a range of power supplies depending on the type of charging. Electric vehicle supply equipment (EVSE) integrates hardware and software elements and facilitates seamless and safe operations while meeting the varied requirements of EV users and charging station operators [6]. Advanced communication and software features with suitable interfaces have been developed for better user experience and ease of using EV charging infrastructure. EV users can choose from multiple authentication and billing options, such as external identification means (EIMs) using QR codes, RFID cards, and NFC technology, or internal identification methods (IIMs), where the vehicle self-authenticates using technologies like Autocharge [7] and Plug & Charge [8]. Most of the leading EV manufacturers nowadays support standard or proprietary Plug & Charge. The IIM requires data exchange between the EV and EVSE for EV authentication purposes on behalf of the driver. This data exchange is implemented following the ISO 15118 standard [9], a Vehicle-to-Grid (V2G) communication standard, using Power Line Communication (PLC) via the HomePlug Green PHY modem. Additionally, EVSE must establish and maintain the communication session with the charging station management system (CSMS). The open charge point protocol (OCPP) [10] is utilized for that purpose, enabling remote authentication, authorization, monitoring, and software update capabilities. The power management systems ensure efficient energy distribution, preventing grid overloads during peak demand. The charging infrastructure is connected to a cloud-based platform for managing charging sessions, handling user data, billing of consumed electricity, and performing real-time data analytics.
The interconnection of charging stations, service providers, EVSE, EVMS, and cloud, and the interaction of the EV users with other components create a complex system and exchange of data over the Internet, making the entire EV charging infrastructure vulnerable to various cyber threats. One key concern in EV charging security is false data injection attacks, where attackers manipulate communication between EVSE, smart meters, and CSMS, and alter charging rates and battery status, which can lead to overcharging or even impact grid instability. Man-in-the-middle (MITM) attacks intercept and modify communication, impacting billing and charging. Denial-of-service (DoS) attacks flood systems with excessive requests, disabling charging stations, which can badly impact the operation of emergency vehicles, and thereby compromise public safety.
EV charging infrastructure is also susceptible to malware injection attacks. Once malware is introduced, it can spread rapidly throughout the network and threaten not only individual charging stations but also broader charging networks, including the power grid. Such attacks can result in data breaches, including the theft of sensitive user information like credit card details. Similarly, a ransomware attack can target EVSE and/or CSMS, locking operators out of the system until a ransom is paid. This could disrupt charging services and cause significant operational downtime before the system can be restored. A detailed description of attacks is presented in Section 2.
In recent times, blockchain technology has emerged as a robust solution for securing digital transactions and data exchanges. Using features like secure authentication and distributed consensus, it offers an attractive solution to thwart cyber threats in various sectors, including healthcare, supply chain, finance, and energy. Combining cryptographic techniques and a decentralized ledger, blockchain can address key security challenges by creating traceable and immutable records of transactions and, therefore, can significantly reduce data integrity violations or unauthorized access.
In the context of EV charging infrastructure, the above characteristics of Blockchain make it a dependable technology to prevent attacks like false data injection, MITM, and ransomware by ensuring the integrity and authenticity of communication between EV, EVSE, CSMS, and other related components of the infrastructure. Blockchain-based smart contracts have the potential to provide a secured charging environment by verifying user credentials, payment information, and vehicle identity, enforcing secure billing and energy metering. These can also automate and enforce transaction regulations. Consensus mechanisms can immediately detect any unauthorized modification of charging data or transactions and reject the change. Blockchain has the potential to thwart DoS attacks by distributing the verification process across multiple nodes in the blockchain network, making it difficult for an attacker to create a single point of failure to disrupt the system. The transparency provided by Blockchain gives both users and service providers confidence in using EV charging facilities.
In EV charging systems, blockchain has already demonstrated numerous benefits across various applications. For instance, it has been used to enhance coordination and trust among energy companies [11], autonomously select optimal EV charging stations [12], enable dynamic tariff decisions while ensuring privacy [13], and facilitate transparent billing transactions [14]. Additionally, blockchain helps prevent collusion among charging stations [15], supports energy trading and load balancing [16], and reduces operational costs for EV adoption [17]. However, its usability and efficacy for protecting EV charging infrastructure from cyberattacks have not been properly investigated.
In applying blockchain for the secured operation of the EV charging network and infrastructure, this paper makes the following contributions:
- Introduce a blockchain-based smart contract to mitigate major types of cyberattacks on EV charging ecosystems. Though blockchain has been used in other aspects of EV and EV charging, no blockchain-based smart contract has been proposed to prevent attacks.
- Define the access privileges of stakeholders in the charging network and rules for smart contracts, embedding them in the blockchain. These access privileges and rules enable forensic analysis in the event of a breach.
- Through extensive simulation and performance evaluation, it is demonstrated that our proposed smart contract-based blockchain can effectively mitigate cyberattacks on EVCS infrastructure. The Caliper benchmark performance test shows that it scales well in terms of resource consumption, read throughput, and latency as transaction rates increase, indicating its suitability for real-time applications.
The paper is organized as follows. Section 2 provides a brief overview of security threats to EV charging infrastructure and examines blockchain’s potential as a security solution for the EVCS ecosystem. Section 3 identifies key stakeholders within EVCS networks and outlines their roles in a blockchain framework, while Section 4 details the data workflow and access rights. Section 5 introduces the proposed blockchain-based smart contract for EVCS networks, and Section 6 demonstrates its implementation to mitigate attacks. Section 7 presents the performance evaluation of this approach, and the paper is finally concluded in Section 8.
2. Literature Review
An EV charging station (EVCS) has several vulnerable components that can be used as attack points for launching cyberattacks, these include the following: (i) EV connector that physically connects the vehicle to the charging station for charging and communicating between the EV and EVSE. (ii) User terminal, comprising display panel, card reader, or touchscreen, that allows a driver to interact with the charging system. It manages EV authentication, charging process, and payment procedure. (iii) Internet connection, wired or wireless, to provide connectivity for authentication and payment, as well as allowing remote access by the providers through CSMS. (iv) Maintenance terminal providing a specialized interface for routine checks, system troubleshooting, firmware updates, and overall system maintenance. Thus, an EV charging station contains EVSEs, user terminals, communication modules, power supply units, control units, CSMS, etc.
Considering the vulnerabilities of all components of EV charging station infrastructure, the major cyberattacks discussed in the literature are the following:
False data injection (FDI): This attack intercepts communication channels and manipulates data among components such as EV, EVSE, and CSMS by exploiting vulnerabilities of communication protocols [18,19]. By altering critical parameters like charging rates or battery status, attackers can cause battery overcharging, reduce vehicle performance, and even disrupt grid stability [20]. FDI manipulation can lead to compromised charging operations and incorrect decisions causing cascaded effects on the entire charging ecosystem.
Man-in-the-middle (MITM): Typically, MITM attacks focus on the data exchanges between the EV and EVSE or EVSE and CSMS. An EVSE-to-CSMS attack risks leaking information regarding prices, firmware, and access control policies while an EV-to-EVSE attack may expose EV location, user credentials, and payment information. These attacks can result in tampered charging requests, overcharging or undercharging of EV batteries, incorrect billing, reduced vehicle performance, compromised user privacy, and adversely affect the charging network’s overall reliability.
Denial of Service (DoS): Attacks flood the network with dubious charging requests to prevent legitimate EVs from accessing charging services [21]. Some subtypes of DoS attacks, such as grayhole (selective forwarding messages to the next hop) and blackhole (dropping all messages) attacks, can severely compromise protocols like OCPP, leading to operational inefficiencies and communication failures within the EV charging infrastructure. Another subtype of attack involves an attacker intentionally triggering authentication failures, forcing other EVs to wait until the series of failures concludes [22].
Malware injection (MI): Vulnerabilities in the charging network allow attackers to inject malware into the EVSE, which can then propagate across the network, compromising the entire EV charging ecosystem, and even power grids. MI is likely to be initiated by someone with physical access to the system or who holds a privileged account [23]. The attack may lead to data leakage and energy theft. Korba et al. [24] describe a malware attack where the attacker manipulates electricity price by increasing it during specific time slots which discourages other customers from charging and allows the attacker to charge at a lower cost. Another severe form of MI is ransomware, which locks the charging system cryptographically and demands payment for unlocking.
Table 1 lists various types of cyberattacks and their potential impacts on EV charging stations and infrastructure within a smart city. Figure 1 shows how cyberattacks can infect EVs and their charging networks.
Table 1.
Major e that changes to the position of figures and tables may occur during the final steps, since all figures/tables should be placed bellow the first citation, or a few paragraphs lower in order to reduce blanks in the page. types of cyber attacks and their impacts on EV charging stations, infrastructure, and vehicles in a smart city environment.
Figure 1.
Cybersecurity threat targeting EVCS.
2.1. Blockchain Applied in EV Charging Networks
Blockchain technology has been applied to various aspects of EVs and their charging infrastructure. This section reviews several key studies on the use of blockchain in EV charging networks in a range of services.
Fu et al. [11] proposed an EV charging system using consortium blockchain to improve coordination and transparency among energy companies, and validated it with a case study in Beijing. Blockchain was used to ensure secure, decentralized management of charging data, fostering cooperation and trust, and smart contracts optimized resource allocation and billing processes. In another study, Pustišek and Kos [12] presented a blockchain-based system that autonomously selects the best electric vehicle charging station (EVCS) based on price, location, and waiting times. Smart contracts were used to automate machine-to-machine transactions, allowing drivers to receive bids from charging stations and choose the optimal option.
Knirsch et al. [13] introduced an approach that allows EV users to query multiple charging stations for the best price while preserving the privacy of their location and energy needs. Blockchain ensures that bidding processes between stations and users are transparent and verifiable. Pustišek et al. [14] presented a blockchain-based billing system for EVs and charging stations. It decentralizes the billing process, incorporates mutual authentication protocols, and ensures transparency and immutability of billing data.
The energy management aspect of EV charging has been addressed by Lin et al. [15]. The work introduces a blockchain-based intelligent CSMS, integrating AI and IoT to manage power transactions and optimize charging and discharging operations. The platform enables transparent power trading, reduces costs, and improves efficiency in handling large numbers of EV charging piles.
Huang et al. [16] introduced a blockchain-based energy trading mechanism for EVs that functions in both day-ahead and real-time markets. EV users submit bids using a double auction model, and a charging system operator (CSO) manages trade contracts on the blockchain. Case studies demonstrate improved transaction efficiency, increased profits for both buyers and sellers, and better power load balance. Ping et al. [25] utilized a blockchain-based coordination platform for EV charging, built on Ethereum, to prevent collusion and dishonest behavior among charging stations and coordinators. Mathematical and simulation analyses show the platform improves social welfare by preventing price manipulation. Dorokhova et al. [17] proposed a blockchain-supported framework for EV charging management, utilizing Ethereum and smart contracts to automate energy exchanges between EVs and charging stations. Tested in Switzerland, the framework reduces costs for private and semi-private stations.
2.2. Blockchain-Based Cybersecurity Solution in Other Domains
Various studies have applied blockchain across domains like healthcare, supply chain, finance, energy, and smart cities to address critical security and privacy challenges. Kirimtat et al. [26] conducted an advanced smart city study, examining data management strategies for smart governance, smart economizing, smart environment, and smart living; however, they did not address secure city solutions. Ahmad et al. [27] investigated issues like security and robustness in data and algorithms for AI-driven, human-centric smart city applications, and discussed the role of blockchain in data auditing. Singh et al. [28] examined the integration of blockchain and AI for the development of intelligent transportation systems in smart cities. Majeed et al. [29] reviewed blockchain’s role in IoT-based smart cities, noting advances and real-world cases but omitting comprehensive security challenges for advanced applications. El Bekkali et al. [30] highlighted blockchain’s potential for enhancing smart city data security and proposed a framework encompassing blockchain, big data, and AI, which was tested on smart grid datasets. Their results underscored the framework’s effectiveness, validating its real-world applicability in tackling cybersecurity challenges for smart cities.
As discussed above, blockchain technology is proposed for managing EV charging infrastructure and remains a promising solution for enabling secure and efficient operations. It is particularly important to note that, to the best of our knowledge, no technique currently exists in the literature that leverages blockchain-based smart contracts to address the specific cybersecurity threats mentioned earlier. Despite research on security and privacy in smart cities in other aspects, current studies fall short of addressing targeted cybersecurity measures for EVCS networks, leaving them vulnerable to various types of cyberattacks and risks of operational disruption. Blockchain offers a robust solution for these risks, enabling decentralized authentication, secure transaction validation, and immutable record-keeping to enhance the cyber resilience of EVCS networks. To bridge the current gap, our proposed blockchain-based EVCS framework is designed specifically to protect EVCS networks from such threats, ensuring a secure, scalable foundation that aligns with smart city infrastructure goals and the growing demands of EV technology.
3. Stakeholders in EVCS Networks in Blockchain
Identifying stakeholders in a blockchain-based EVCS network is crucial for defining the roles, responsibilities, and access rights of each entity involved. Stakeholders such as electric vehicles, charging stations, energy providers, billing platforms, and maintenance groups interact with the system to execute transactions and manage operations securely. Defining these stakeholders helps establish the rules and permissions for data access, authentication, and transaction validation. This, in turn, enables the implementation of smart contracts and access control mechanisms, ensuring that only authorized participants can engage in certain network activities. The stakeholders and their roles and functionalities are presented below.
3.1. Electric Vehicles
Role: EVs are the end-users or consumers within the network, each having a unique identity on the blockchain. All interactions of an EV with charging stations are recorded on blockchain.
Functionality: EVs communicate with charging stations to initiate, track, and complete charging sessions. They also interact with billing platforms to handle payments.
Service Providers: An EV can be associated with multiple service providers, such as city councils, shopping centers, car manufacturers, or third-party service providers. They ensure that EVs are directed to registered charging stations, maintaining a trusted network.
3.2. Electric Vehicle Charging Station
Role: Charging stations have physical (hardware/firmware like EVSE) and virtual (software like billing and payment software ) assets where EVs recharge their batteries.
Functionality: Each station is uniquely identified within the blockchain, recording all interactions and charging sessions securely.
3.3. Charging Station Management System
Role: During charging sessions, EVSE establishes remote communication with CSMS using OCPP communication protocol.
Functionality: CSMS facilitates user authentication and EV identification, payment authorization, and remote monitoring functionalities. Each charging session, payment, and energy transaction is recorded in the blockchain.
3.4. Maintenance Groups
Role: Responsible for the upkeep, emergency repairs, and general maintenance of charging stations.
Functionality: Maintenance groups interact with charging stations to manage repair tasks. All maintenance records and the identity of the maintenance personnel and group are stored in the blockchain.
3.5. Billing Platforms/UI
Role: Billing platforms handle payment processing for EV charging services, including Google Pay, Apple Pay, Alipay, and other third-party applications.
Functionality: Payments are verified, and each payment with its associated transaction ID, amount, date and time, energy charged, EV and EVSE IDs, and other details are stored on the blockchain.
3.6. Energy Providers
Role: Energy providers supply electricity to charging stations and can include local, state, or federal suppliers.
Functionality: Energy usage is verified, and relevant data are recorded in the blockchain. Accurate records of energy consumption are related to billing and regulatory compliance, and avoiding energy theft.
3.7. Service Providers (Councils, Shopping Centers, Car Manufacturers, Third-Party Providers)
Role: Service providers act as intermediaries that connect EVs to a network of charging stations. They include public councils, shopping centers, car manufacturers, and third-party providers.
Functionality: Service providers ensure that EVs have access to registered charging stations. Blockchain helps establish transparent and trusted relationships between service providers and charging stations, preventing fraudulent charging activities and ensuring secure handling of multiple accounts.
Table 2 outlines the roles and access control rights of various stakeholders within the blockchain-aided EV charging network, specifying permissions for creating, modifying, and accessing key data elements to ensure secure and authorized interactions.
Table 2.
Roles of various stakeholders in the blockchain-aided EV charging network. Roles include create entities (CE), modify entities (ME), access charging data (ACD), access financial data (AFD), authentication/authorization (ATH), and maintenance (MN).
4. Data Workflow and Access Rights
This section outlines the data flow and access control mechanisms within the proposed blockchain-enabled EV charging networks. The Hyperledger Fabric-based network ensures secure and decentralized management of all transactions, including EV registrations, charging sessions, payments, and maintenance. Each participant in the network, as outlined in the previous section, is assigned specific access rights governed by digital certificates issued by the Fabric Certificate Authority (CA). The Membership Service Provider (MSP) further enforces these rights, ensuring that only authenticated entities can perform transactions within the network. Below we describe the key components and their functionalities in a blockchain network in relation to the EV charging infrastructure.
Key Components of EV Charging Blockchain Network
The Hyperledger network serves as the foundation of the EV charging blockchain system. Built using the Hyperledger Fabric, it ensures the secure recording of all transactions, including charging events, authentication, and management of the distributed ledger. The Fabric CA plays a crucial role by issuing digital certificates to authenticate the identity of participants, such as EV charging stations, vehicles, providers, and maintenance personnel. This ensures that only verified participants can securely interact within the network.
Figure 2 presents an overview of the essential components within the blockchain-based EV charging network, highlighting the roles of entities such as the Fabric Certificate Authority, Hyperledger Network, Membership Service Provider, peer nodes, and admin users. Each entity’s interaction with private and public key mechanisms, chaincode execution, and ledger maintenance establishes a secure and verifiable framework for managing EV charging transactions.
Figure 2.
Overview of key components in the blockchain-aided EV charging network.
The Membership Service Provider (MSP) is responsible for identity management, utilizing the certificates issued by the Fabric CA to authenticate participants. Before any transaction takes place, each charging provider and EV owner must be verified. Each charging provider is represented as an organization, designated from Org1 to OrgN, and collectively forms a network of N providers. These organizations manage multiple stations, maintaining secure identities and permissions for seamless interaction with EVs. MSP also maintains a certificate revocation list (CRL) to prevents compromised entities from conducting further transactions.
Hyper Ledger Fabric CA’s public keys are used to encrypt information and verify digital signatures, securing communication within the blockchain. Every participant, including charging stations and EVs, possesses a public key to authenticate their activities. Additionally, participants hold a certificate that contains their identity and public key, ensuring that only authorized entities can engage with the blockchain, maintaining the security of all interactions.
Each provider operates Peer Node N, which holds a copy of the blockchain ledger. These nodes are involved in endorsing and validating transactions to ensure that all records reflect accurate and secure data. Complementing this, the ordered peer node orders transactions into blocks, ensuring that all peer nodes receive consistent updates to maintain the integrity of the distributed ledger.
The ledger itself is a distributed, immutable record containing every transaction, from EV registrations to charging sessions and payments, offering a transparent and secure history. Chaincode, the smart contract layer, defines the rules for all transactions within the network. It governs how EVs authenticate, initiate charging sessions, make payments, and adhere to security protocols.
An Admin User oversees the management of the blockchain network, handling the addition or removal of participants, updating station settings, and ensuring smooth operation. Lastly, Ordered Users are authorized to initiate transactions affecting the ledger, such as EV registrations, session authorizations, and service management, all under the guidance of the ordering service’s rules.
When an EV or EVCS invokes Chaincode with a transaction T and a signature , MSP performs the following steps to ensure the transaction’s authenticity and security:
- Extract Identity: extract the digital certificate from the transaction T.
- CRL Check: verify the certificate against the CRL to ensure it has not been revoked.
- Signature Verification: validate the transaction signature using the public key of the participant.
- Access Control: check the ACL to ensure that the identity in has the necessary permissions to carry out the transaction.
If all these checks are successful, the transaction proceeds to the ordering and commitment phases of the blockchain.
5. Proposed Blockchain-Based Smart Contract for EVCS Network
Our proposed blockchain-based smart contract model for the EVCS network, built on Hyperledger Fabric, introduces a secure, decentralized approach to handling transactions and data integrity among stakeholders, including EVs, charging stations, energy providers, billing platforms, and maintenance groups. This system represents each charging station provider as an organization (Org1, Org2, etc.) on the network, with multiple charging stations under each organization. EVs, upon registration, become participants in the blockchain network, inheriting robust security measures that ensure tamper-proof, transparent, and immutable interactions across entities. By leveraging smart contracts, this model manages authentication and authorization processes digitally, reducing reliance on traditional methods to ensure that any tampering, unauthorized access, or cyberattack attempts are instantly flagged. The novelty of this model lies in its decentralized, role-based access control (RBAC) combined with cryptographic signatures and consensus-based transaction validation, which together prevent unauthorized data manipulation and maintain integrity even in adversarial scenarios. This approach not only safeguards against potential cyberattacks but also aligns with the scalability and transparency requirements of smart city EVCS infrastructure. The sections detailing the technical foundation of the model include the “EV Charging Hyperledger Network (refer to Section 5.1)”, which outlines transaction processing and smart contract execution, and “Attack Mitigation in EVCS Network in the Proposed Approach (refer to Section 5.2)”, which describes the security mechanisms used to protect against cyber threats, ensuring resilience and data integrity throughout the network.
5.1. EV Charging Hyperledger Network
The EV charging blockchain network, built using Hyperledger Fabric (HF), enables secure, traceable transactions between EV, EVCS, CSMS, providers, users, and other relevant entities, ensuring data integrity is maintained across all participants. The following section describes how transaction processing is done using HF.
Transaction Processing
When a transaction is submitted to the Hyperledger network for EV charging, it follows a series of steps, as described below.
The first step is the transaction proposal, where the EV or charging station client sends a transaction proposal to the endorsing peer nodes. Each of these endorsing peers simulates the transaction by executing the Chaincode, which results in the generation of a read/write set (denoted as RW_Set). The RW_Set records the keys and values that will be read and modified during the transaction, ensuring that the transaction’s effect on the blockchain is clearly defined before it is executed.
The next step is the endorsement of the transaction by a peer. The endorsing peers sign the transaction proposal response, which includes both the RW_Set and the endorsement signature, denoted as . The endorsement signature is computed using the following formula:
where represents the peer node’s private key, and is a secure hash function, typically SHA-256. This process guarantees that the transaction has been verified and approved by the necessary peer nodes before it moves forward in the process.
After endorsement, the client collects all the endorsed transaction proposals and submits them to the ordering service. The ordering service is responsible for arranging the transactions in a strict chronological order and then creating blocks of transactions. Once these blocks are created, they are distributed to all peer nodes in the network for validation and commitment. The ordering service ensures the consistency of transaction ordering across the network, preventing conflicts or double-spending.
The final step involves validation and commitment of the transaction. Each peer node validates the transaction by checking the endorsement signatures and comparing the read/write sets against the current state of the ledger. If the validation is successful, the peer node applies the write set to its local copy of the global state. This update process is represented by the following equation:
where represents the ledger’s current state, and contains the key–value pairs to be updated. After updating the global state, the peer node appends the block of transactions to its local copy of the blockchain, extending the immutable transaction history. This entire process ensures that the ledger is consistently updated across all peer nodes, maintaining the integrity of the blockchain and the transparency of all transactions.
Figure 3 illustrates the sequence of interactions in the EVCS network using Hyperledger Fabric. The process begins with an EV creating an account by generating a private and public key, which is then sent to the admin for verification. The admin checks for the existence of the account and creates a new account if necessary. Upon verification, an enrollment certificate (ECert) is generated by the Certificate Authority (CA) and sent back to the EV. The EV then submits a transaction proposal, which is endorsed by multiple peers. The endorsed proposal is subsequently validated and ordered by the Orderer, ensuring that it meets all necessary requirements. The validated transaction is committed to the blockchain by the committer peers, adding a new block to the ledger and securing the transaction record in the network. This process ensures secure and tamper-resistant interactions within the EVCS network. The process is repeated for each transaction.
Figure 3.
EVCS transactions using Hyperledger Fabric. EV = electric vehicle, EVSE = electric vehicle supply equipment, CM = charging management, CP = charging provider, BP = billing provider.
The Hyperledger Fabric network uses a state database to store the current state of the EV charging ledger, structured as a key–value store where key–value pairs track charging sessions and other related activities. This database typically employs LevelDB or CouchDB [31] to efficiently manage these key–value pairs. Additionally, to ensure data integrity and provide fast state validation, the network implements a Merkle tree structure [32]. The Merkle root is computed based on the current key–value pairs in the state database. Any tampering with the underlying data would lead to a change in the Merkle root, making it immediately detectable, thereby ensuring the security and integrity of the stored information.
Peer nodes, typically operated by charging providers, are essential components of the EV charging network. Each peer node holds a full copy of the ledger and participates in validating transactions. Peer nodes execute Chaincode (smart contracts) to process various transactions such as those related to charging sessions, EV authentication, and payments. The ledger maintained by a peer node consists of two core components: the global state and the blockchain. The global state represents the most recent state of the ledger, stored as a key–value database. For example, each EV charging session could be represented as a key–value pair , where k is the charging session ID, and v holds session data like charging time, energy consumed, and the associated cost.
The blockchain component of the ledger is an immutable, append-only record of all previous transactions. It is structured in blocks, where each block contains a set of transactions. Each block is uniquely identified by a block hash, calculated as:
Here, the Block Header contains metadata, including the previous block hash, the timestamp, and the Merkle root of the transactions.
5.2. Attack Mitigation in EVCS Network in the Proposed Approach
To address the major attacks outlined in Section 2.1, namely, FDI, MITM, DoS, and MI, we propose the implementation of a blockchain-based solution using HF. The pre- and post-implementation analysis demonstrates the improved resilience of the EVCS infrastructure, mitigating the impacts of these attacks. Below, we present how our proposed blockchain-based smart contracts mitigate these attacks.
5.2.1. Mitigating FDI Attacks
The proposed blockchain-based EVCS network leverages HF to mitigate the risks associated with FDI attacks. Our model addresses the threats posed by these attacks (e.g., incorrect reporting of energy consumption, billing fraud, and disruption in grid management) by employing mathematical rigor through consensus mechanisms, cryptographic verification, and automated validation using smart contracts, ensuring that only legitimate data are recorded on the blockchain.
Our approach begins with the cryptographic verification of transactions. Each transaction T is signed by the private key of the participant. The signature S is generated as follows:
where is the cryptographic hash of the transaction data. The authenticity of T is verified using the participant’s public key , ensuring that only authorized participants can submit transactions and eliminating the risk of malicious actors injecting false data.
A core component of the model is the consensus mechanism employed by HF. Our system uses a practical Byzantine fault tolerance (PBFT) consensus protocol [33], which requires at least valid signatures out of n participating nodes to accept a transaction:
where indicates whether the transaction is endorsed by node i. This ensures that no single entity or small group of nodes can manipulate the data.
The network also utilizes real-time smart contract-based validation to detect anomalies. Each smart contract validates the energy consumption reported by the charging station against the expected energy based on historical usage:
where is a pre-defined tolerance threshold. If the discrepancy exceeds , the contract rejects the transaction, preventing false data from being entered into the ledger.
Role-based access control (RBAC) ensures that only authorized entities can interact with the blockchain. Each participant is assigned a role with specific permissions . The access control policy is defined as:
This mechanism ensures that even if a participant’s credentials are compromised, unauthorized actions remain blocked.
The immutability of the blockchain ledger further reinforces data integrity. Once data are written to the blockchain, they become infeasible to alter or delete without network consensus. The Merkle tree structure used in the blockchain provides an efficient way to detect tampering. Each block contains a Merkle root , calculated as:
where ‖ denotes concatenation, and is the hash of transaction . If any data within a block is modified, the Merkle root changes, making the tampering instantly detectable.
The combination of cryptographic signatures, consensus mechanisms, smart contracts, RBAC, and immutable storage ensures that the proposed blockchain-based network can effectively detect and mitigate FDI attacks. By continuously validating all incoming data and transactions, the system guarantees that only correct and verified information is stored.
5.2.2. Mitigating DoS Attacks
In the proposed blockchain-based EVCS network, mitigation of denial of service (DoS) attacks is achieved through a combination of consensus mechanisms, smart contract rules, and rate-limiting techniques. DoS attacks occur when malicious actors overwhelm the network with excessive charging requests or reservations, creating artificial traffic that disrupts legitimate operations. Our approach leverages the distributed nature of HF, ensuring that such malicious activities are identified and mitigated in real time.
Transaction Rate-Limiting Using Smart Contracts: The proposed model implements rate limiting through smart contracts to control the number of requests submitted by each participant. Let represent the number of requests sent by an electric vehicle (EV) within a given time window . The rate-limiting rule is defined as:
where is the maximum allowable number of requests in the time window . If , the smart contract rejects further requests from the EV until the window resets. This prevents any single participant from flooding the network with requests.
Threshold-Based Transaction Verification: The consensus mechanism employed in our model introduces a threshold-based transaction verification model to enhance security. Let represent the probability that a participating node i endorses transaction T as valid. The transaction is accepted if:
where n is the total number of nodes participating in the verification, and is the threshold value required for consensus. This ensures that the majority of nodes must approve each request, making it difficult for attackers to inject fake transactions.
Decentralized Consensus and Validation Using PBFT: Our blockchain network uses the PBFT algorithm to prevent malicious activities. PBFT ensures that at least two-thirds of the participating nodes agree on the validity of each transaction before it is added to the blockchain. The consensus condition is given by:
where is the number of nodes that endorse the transaction. This mechanism ensures that the network is resilient to malicious nodes or faulty peers, as a supermajority is required to reach consensus.
5.2.3. Mitigating MI Attacks
In our blockchain-based EVCS network, the risk of malware injection attacks is mitigated through cryptographic verification, audit trails, access control policies, and real-time anomaly detection. The architecture ensures that only authorized firmware updates are deployed and all system changes are securely logged on the blockchain, providing both proactive and reactive defenses against malware.
To guarantee the authenticity of firmware updates, a cryptographic hash function is applied to each firmware f before deployment:
where is the cryptographic hash of the firmware. This hash is stored on the blockchain, and any future firmware updates must match the stored hash before installation. This ensures that only authorized and unmodified firmware is deployed, preventing malware from being injected into the system.
Every software change or update to EVSE or CSMS is recorded on the blockchain, creating a tamper-proof audit trail. Each firmware update is represented as:
where the installer ID identifies the responsible entity. This audit record ensures full traceability, allowing stakeholders to verify that all changes are authorized and preventing unauthorized modifications.
Hyperledger Fabric enforces RBAC, ensuring that only certified personnel with the appropriate credentials can access and modify critical system components. Access is governed by access control lists (ACLs) stored on the blockchain:
where represents the set of roles assigned to participant . If a participant does not hold the required role, the system denies access, reducing the risk of unauthorized actions.
The blockchain network continuously monitors for abnormal behavior, such as unexpected price fluctuations during charging sessions, which may indicate price manipulation attempts. Smart contracts validate transactions in real time using the following condition:
where is the price during the charging session, and is the expected price based on predictive analysis. This process allows the system to detect anomalies early and prevent further damage.
5.2.4. Mitigating MITM Attacks
To avoid interception of communications among entities, all communications between EVs, EVSE, CSMS, and billing platforms are encrypted using strong cryptographic algorithms, such as Advanced Encryption Standard (AES). The encryption ensures that even if an attacker intercepts the communication, the data remain unreadable and cannot be modified.
All interactions among EVs, EVSE units, and CSMS are recorded on an immutable blockchain ledger. This immutable log serves as a forensic tool in the event of a suspected MITM attack. Investigators can audit and trace back communication logs, identifying the point of compromise and assessing the scope of the attack.
Mutual authentication is enforced through smart contracts to ensure that both parties in a communication—such as an EV and an EVSE—are verified before data exchange. The mutual authentication process can be expressed as:
This ensures that only authenticated participants are allowed to exchange data, preventing unauthorized entities from injecting themselves into the communication channel.
Hyperledger Fabric’s consensus mechanism provides an additional layer of security by ensuring that any communication data, such as charging session details or billing information, must be validated by multiple peers. This distributed verification reduces the risk of data tampering. The consensus condition can be expressed as:
where is the probability that peer i accepts the communication as valid, and is the threshold required for its consensus. This mechanism ensures that any modification to the communication data is detected and rejected by the network.
Through encryption, digital signatures, immutable logging, mutual authentication, and consensus-based data verification, the proposed blockchain-based EVCS network provides robust protection against MITM attacks. These mechanisms ensure that communication remains secure, data integrity is preserved, and only legitimate participants can engage in data exchange.
5.3. Firmware Update Issue for Offline Devices
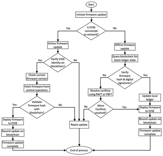
Offline devices or entities pose a challenge when it comes to firmware or software updates. While updating firmware through blockchain-based smart contact, the update is recorded as a transaction in the blockchain. When an offline device comes into life, it reconnects and queries the blockchain network for the latest state of its ledger. The blockchain protocol ensures that the offline device downloads all of the missed blocks since disconnection and synchronizes its ledgers. The update process includes verification steps using digital signatures or hash values to ensure the update is legitimate. Once verified, these blocks are added to the local copy of the ledger. To ensure consistency with the rest of the blockchain network, blockchain consensus protocols (such RAFT [34], PBFT [35]) are used. Any conflicting updates (e.g., discrepancies in the ledger) are resolved according to the consensus rules. Figure 4 presents a flowchart detailing the process for updating EVSE firmware either online or offline, integrating blockchain verification, consensus protocols, and streamlined rejection conditions.
Figure 4.
Firmware update flow for electric vehicle supply equipment (EVSE).
6. Blockchain Implementation and Attack Mitigation
In the following, we describe how our smart contract is implemented in blockchain and how it can prevent various types of cyber attacks in the EVCS network.
There are several platforms to consider for implementation, including Hyperledger Fabric, Ethereum, Corda, Quorum, and Multichain. These platforms can be compared based on factors such as permissioned vs. public blockchain, scalability, latency, privacy, consensus mechanisms, and community support. Based on studies in the literature [36,37,38,39], Table 3 presents a comparison of major platforms on these factors.
Table 3.
Comparison of major blockchain implementation platforms.
Taking these considerations into account, Hyperledger Fabric appears to be most suitable for our implementation for the following reasons. EV charging networks often involve known and verified entities (e.g., operators, and regulators). This makes a permissioned model, like Hyperledger, more suitable than a public blockchain like Ethereum. Hyperledger provides higher security and control, which are essential for such an application. Efficient processing is critical for EV charging systems, where high throughput and low latency are essential for real-time operations. In this respect, Hyperledger offers high scalability and faster transactions while other platforms offer only medium-level scalability. In EV charging, sensitive customer and operational data require strict confidentiality, which can be managed better by Hyperledger, as it supports a higher level of privacy. Customization is another key requirement for integrating blockchain into complex EVCS infrastructure. Hyperledger meets this requirement with its modular and customizable architecture, supported by a strong community. In contrast, platforms like Ethereum are less customizable due to their public and generalized nature.
The blockchain-based EVCS network was implemented using Hyperledger Fabric v2.5.10 on a system running Ubuntu 20.04. The deployment leveraged a robust software stack designed to optimize efficiency and scalability. The state database utilized was CouchDB v3.3.3, selected for its ability to handle dynamic transaction data through efficient key–value storage. Docker v19.03.12, alongside docker-compose v1.27.2, was used for container management, enabling seamless orchestration of microservices. Smart contracts and transaction processing logic were developed using Go v1.23.1 and Python v3.12.4, which offered the necessary flexibility and efficiency to implement complex blockchain interactions. The simulation was executed on a Dell system acquired from Adelaide, Australia, equipped with an Intel Core i7-14700F processor, which featured 20 cores, and 28 threads clocked at 5.4 GHz. The system also included 16 GB DDR3 RAM and a 512 GB HDD, ensuring adequate computational resources to handle the high demands of blockchain-based simulations. This hardware configuration supported high-performance operations under substantial transaction loads, as validated by benchmarking tests conducted with Hyperledger Caliper.
The simulation modeled a network ecosystem comprising eight charging providers, two admin accounts, two maintenance groups, four billing platforms, one energy provider, three service providers, 50 EVSEs under four EVCSs, and 350 electric vehicles (EVs). Each charging station was uniquely identified within the blockchain framework, enabling secure and immutable transaction processing. The network design incorporated precise role-based access control for all participants, enhancing system reliability and data integrity.
Each EVSE delivered charging services with a power capacity of 50 units per session, and the energy consumption per session ranged from 10 units/h to 50 units/h, depending on the specific requirements of the EVs. The pricing model followed a flat rate of USD 0.20 per unit, represented as a modifiable variable to allow for the implementation of dynamic electricity pricing if needed. Smart contracts governed the transaction processes, ensuring real-time validation of energy consumption and accurate pricing, while safeguarding the integrity of transaction data.
To evaluate performance and security, the simulation was conducted in two phases. The first phase focused on performance assessment, where the network processed transactions without intruded data. This phase examined throughput, latency, and resource usage under transaction volumes of 50, 100, and 500. The results of this analysis are elaborated in the next section. The second phase introduced 200 additional transactions containing deliberately intruded data to test the system’s capability to detect and mitigate cyberattacks. These transactions simulated various types of intrusions (refer to Section 6.1, Section 6.2, Section 6.3 and Section 6.4). The performance of the blockchain-based framework in identifying and addressing these malicious activities was systematically analyzed in the next section, highlighting its robustness and resilience to potential security threats.
The implementation of attack scenarios in our proposed blockchain-based EVCS network involved simulating various types of malicious activities, including false data injection (FDI), man-in-the-middle (MITM), denial of service (DoS), and malware injection (MI) attacks. Section 6.1, Section 6.2, Section 6.3 and Section 6.4 describe details of our implementation.
6.1. FDI Attack
A malicious actor targets the communication between the EVSE and the CSMS to manipulate reported energy consumption. For example, the attacker modifies a charging session’s data to report 50 units instead of the actual 20 units, resulting in fraudulent overbilling.
The objective of this FDI attack is to manipulate the billing amount by tampering with the reported energy consumption data during transmission. This could cause significant financial losses and erode trust in the system. Blockchain-based validation ensures that manipulated data are detected and rejected by the network.
The following examples illustrate the original and tampered data payloads:

We employ Hyperledger Fabric to prevent false data injection by validating the consistency of reported data through smart contracts. In our proposed system, energy consumption and billing data are verified at multiple stages by applying cryptographic validation and business logic. The following smart contract enforces consistency checks during data logging:

The smart contract ensures that all incoming transactions meet predefined conditions. For example, energy consumption must fall within a reasonable range (e.g., 1–500 units), and the billing amount must match the calculated value based on the agreed rate. Any discrepancy results in the rejection of the transaction, ensuring data integrity.
The attack is simulated by modifying the data during transmission. The smart contract verifies the consistency between energy consumption and billing data. If the provided values do not match the expected values, the transaction is automatically rejected by the smart contract and logged for further investigation.

In this approach, each transaction is cryptographically recorded on the blockchain, ensuring immutability and traceability. If any tampered data point is detected, it is immediately flagged by the smart contract, preventing it from being added to the ledger. This ensures that malicious actors cannot manipulate energy consumption or billing data without being detected by the consensus mechanism employed in Hyperledger Fabric.
6.2. DoS Attack
We simulate this attack by repeatedly sending charging requests within a short time window. An example of the attack payload is as follows:

To mitigate DoS attacks, the proposed blockchain-based EVCS network employs a smart contract to implement rate limiting on charging requests. The smart contract ensures that a participant can only send a limited number of requests within a predefined time window. The rate-limiting logic is defined below:

This smart contract enforces rate limiting by checking whether the current request falls within the allowed time window. If a participant sends more than the permitted number of requests, the smart contract blocks further attempts until the window resets. This approach prevents malicious actors from overwhelming the network with excessive requests.
The condition for accepting a request can be expressed as:
where is the current timestamp, is the timestamp of the participant’s last valid request, and is the predefined time window. This ensures that only a limited number of requests are allowed per time window, mitigating the risk of network overload.
The DoS attack is tested by sending multiple charging requests in quick succession. If the rate-limiting conditions are violated, the smart contract denies further requests and logs the event. Below is an example of the log entry for a denied request:

This approach ensures that legitimate users are not affected by the rate-limiting mechanism. All valid transactions are logged immutably on the blockchain, providing transparency and traceability. The decentralized validation of requests across multiple nodes in the Hyperledger Fabric ensures that no single node can approve malicious transactions, further enhancing the network’s resilience against DoS attacks.
6.3. MI Attack
In this simulation, the attacker tries to upload a modified firmware with a different cryptographic hash compared to the original one. Below are the hash values for the original and injected firmware:

To prevent malware injection, the proposed blockchain-based EVCS network uses smart contracts to validate firmware integrity. The smart contract ensures that only authorized firmware with a matching hash can be installed on the EVSE. Below is the smart contract logic for managing firmware updates:

The smart contract maintains a mapping of each EVSE unit’s valid firmware hash. Any update attempt must match the stored hash value, ensuring the authenticity of the firmware. If the hash of the uploaded firmware differs, the smart contract blocks the update, preventing the installation of unauthorized software.
The condition for approving a firmware update can be expressed as:
where is the hash of the uploaded firmware and is the hash stored on the blockchain. If the condition is not met, the firmware update is rejected.
The attack is simulated by uploading unauthorized firmware with a different hash. The smart contract detects the mismatch and rejects the update. This rejection is logged on the blockchain to ensure traceability. Below is an example of the log entry:

The blockchain’s immutability ensures that all firmware updates are auditable, providing transparency and accountability. If unauthorized attempts are detected, the system can initiate further investigation to identify the source of the attack and prevent future occurrences. The use of smart contracts guarantees that only authentic firmware is deployed, protecting the EVSE from potential malware injections.
6.4. MITM Attack
An MITM attack occurs when an attacker intercepts and manipulates communication between two parties—in this case, by altering the destination payment address during a transaction. The goal is to redirect funds to the attacker’s address without the participants noticing the change.
Below is an example of the original and intercepted transaction, showing how the payment address is maliciously replaced by the attacker:

To prevent MITM attacks, the proposed blockchain-based EVCS network leverages cryptographic techniques and smart contracts to verify the integrity of transactions. Each transaction is validated using digital signatures to ensure authenticity. Below is the smart contract logic used to validate payments:

This smart contract ensures that every payment is cryptographically validated through digital signatures. Each message hash is generated using the ‘keccak256’ hash function, incorporating the transaction ID, amount, and payment address as shown in line#18 of the above code segment. The digital signature is verified using the sender’s identity, ensuring the message has not been altered during transmission.
To test the effectiveness of this mitigation strategy, we simulate an MITM attack by modifying the payment address during transmission. The smart contract detects the tampered address through digital signature verification and rejects the transaction. Below is the log entry for the rejected transaction:

This approach ensures that every payment transaction is securely validated and any tampered communication is immediately detected and blocked. The use of immutable logs on the blockchain allows for traceability and transparency, ensuring that all transactions are auditable and any fraudulent activity can be investigated.
7. Performance Testing Using Hyperledger Caliper
We evaluated the performance of our proposed smart contracts for EVCS security using Hyperledger Caliper, which is a blockchain performance benchmark framework
7.1. Performance Matrices
The following widely used metrics are used.
Transaction Throughput Test: This test measures the number of transactions the blockchain network can process per second (TPS). A high TPS is essential to handle real-world scenarios, such as peak periods when many EVs are charging simultaneously. Efficient processing of multiple concurrent requests ensures seamless service. This test aims to determine the maximum sustainable TPS without performance degradation, simulating multiple EVs submitting requests under different loads to assess scalability.
Latency Test: The latency test measures the time between a transaction’s submission and confirmation. Low latency is critical for real-time operations like session initiation, authentication, and payment. Maintaining low latency under high load ensures a smooth user experience, especially during peak demand. This test assesses the blockchain’s ability to support real-time transactions across varying workloads.
Resource Utilization Test: This test monitors CPU, memory, and network bandwidth usage during blockchain operations. Efficient resource management ensures network stability and prevents failures caused by resource exhaustion. The behavior of peer nodes, ordering nodes, and certificate authorities is tracked under different workloads to ensure stable operations without excessive resource consumption.
Scalability Test: The scalability test evaluates the blockchain’s ability to maintain performance as the number of nodes and participants increases. As the EV charging network grows, the blockchain must scale efficiently. In our experiments, this test starts with a small number of nodes and gradually increases the network size, measuring TPS and latency under various configurations to ensure efficient operations and minimal latency.
7.2. Scenarios
The performance is tested under three scenarios, simulating different transaction loads. Scenario 1 involves 50 transactions, representing a relatively light load that may occur during non-peak hours. This scenario tests the baseline performance of the network under minimal stress. Scenario 2 scales the transaction load to 100 records, reflecting moderate network activity, similar to busy periods with multiple users accessing charging services. Scenario 3 introduces 500 transactions, simulating peak demand conditions where many EVs submit charging requests simultaneously. The goal of these scenarios is to assess how the system performs under increasing loads and to identify any bottlenecks or performance degradation as the network scales.
7.3. Performance Analysis
The performance results indicate that the blockchain-based EV charging network operates efficiently across different workloads, as shown in Table 4, Table 5, Table 6 and Table 7. The system exhibits minimal variation in throughput and latency, ensuring reliable and responsive operations under varying transaction loads.
Table 4.
Performance comparison of Caliper tests across 50, 100, and 500 transactions.
Table 5.
Caliper performance report for 50 transactions.
Table 6.
Caliper performance report for 100 transactions.
Table 7.
Caliper performance report for 500 transactions.
Table 4 shows that the throughput slightly decreases with increasing transaction volumes, with 5.5 TPS for 50 transactions, 5.2 TPS for 100 transactions, and 5.0 TPS for 500 transactions. The send rate shows a similar trend, reducing from 5.6 TPS to 5.1 TPS as the load increases. Despite this marginal decline, the system successfully processes all submitted transactions across all scenarios without any failures, demonstrating high reliability.
Latency metrics remain stable across scenarios. The maximum latency remains around 1.11 s, with the minimum latency varying between 0.06 and 0.09 s. The average latency stays consistent at approximately 0.59 to 0.60 s, as seen in Table 4. This consistency suggests that the network can handle real-time operations, such as session initiation and payment processing, without noticeable delays, ensuring a positive user experience both during peak and non-peak hours.
Table 5 highlights the resource utilization for 50 transactions, showing a maximum CPU usage of 0.91% and memory usage of 128 MB for peer nodes. Network traffic remains low, with 912 KB inbound and 813 KB outbound at peak. The resource utilization in Table 6 for 100 transactions indicates an increase in CPU usage to 0.99%, with peer nodes consuming up to 128 MB of memory. Traffic inbound and outbound also increase but remain manageable, ensuring stable operations.
For 500 transactions (Table 7), CPU usage peaks at 1.05%, with memory usage rising to 132 MB for peer nodes. The increase in network traffic, with 8.73 MB inbound and 7.70 MB outbound, reflects the higher processing demands. Despite the increased resource consumption, the system maintains stable performance, with no node failures or bottlenecks observed during the tests. The fact that even with 500 transactions made within 19.607 s, only less than 2% of CPU power was utilized, indicates the resource inexpensiveness of our implementation.
Figure 5 presents a comparative analysis of average and maximum CPU and memory usage across different transaction levels for Org1. As shown in Figure 5a, average CPU usage remains below 0.5% even as transactions increase, while average memory usage gradually rises, reaching 68 MB at 500 transactions. Conversely, Figure 5b demonstrates peak resource utilization, with CPU usage peaking at 1.05% and memory usage reaching up to 70.1 MB for 500 transactions. This indicates the system’s efficiency in handling high transaction volumes without significant strain on computational resources.
Figure 5.
Comparison of average and maximum CPU and memory usage across different transaction volumes for Org1. (a) Average CPU and memory usage, (b) maximum CPU and memory usage.
The scalability of the network is evident from the consistent performance metrics across scenarios. While the throughput decreases slightly with higher transaction volumes (Table 4), the system’s ability to maintain stable latency and resource utilization confirms its capacity for horizontal scaling. The results suggest that the blockchain infrastructure is well-suited to support the growth of the EV charging network, ensuring seamless operations as the number of stations and users increases over time.
The blockchain-based EV charging network demonstrates efficient resource management and robust performance across varying workloads. The consistent latency, absence of failed transactions, and manageable resource utilization indicate that the system is capable of handling real-world charging demands effectively. The scalability demonstrated in these tests ensures that the network can adapt to future growth, providing reliable and uninterrupted service.
In the second phase of the experiment, we evaluate the proposed blockchain-based EVCS framework’s ability to process transactions and detect various cyberattacks. The simulation involved 700 transactions, comprising 500 normal transactions with no anomalies and 200 transactions with deliberate attack characteristics. For normal transactions, the system focused on ensuring smooth processing and accurate recording of legitimate data. For anomalous transactions, the system tested its ability to detect and mitigate attacks using the mechanisms detailed in the proposed smart contract-based framework, including cryptographic validations, rate-limiting logic, and integrity checks.
The results of the simulation are summarised in Table 8. The table shows the results of 700 simulated transactions in the EVCS network, which included 500 normal transactions and 200 transactions with deliberate attack characteristics. All 500 normal transactions were processed successfully without any anomalies detected, showcasing the system’s reliability in handling legitimate data. For the anomalous transactions, the system accurately identified all 50 instances of each attack type with no false positives reported. The system effectively applied its blockchain-based mechanisms, such as smart contracts, cryptographic validation, and rate-limiting, to detect and mitigate all anomalies.
Table 8.
Summary of results for simulated transactions and attack detection in the EVCS network.
Although blockchain’s immutable ledger ensures the integrity of recorded transactions, initial detection failures could still occur. In real-world deployments, sophisticated adversaries may exploit previously unknown vulnerabilities, zero-day attacks, or employ advanced evasion techniques that temporarily bypass detection mechanisms. To address this, forensic analysis can serve as a secondary detection mechanism. Blockchain ledger forensics [40] can trace unauthorized transactions, as all records are immutable. Peer and orderer logs, including chaincode execution logs, can reveal anomalies, while identity management audits can detect misuse of digital certificates. Additionally, historical state queries can help identify unauthorized data modifications [41]. Upon identifying undetected attacks through forensic analysis, appropriate mitigation steps such as revoking compromised identities, updating access controls, and modifying affected chaincodes can be implemented. Based on forensic findings, the smart contract logic can be refined to integrate stricter validation rules, adjust endorsement policies, or dynamically adapt to unforeseen scenarios through predictive analysis [42] to further improve security and resilience.
7.4. Further Analysis
This blockchain model can be implemented on various cloud platforms, including IBM, Amazon AWS, Google Cloud, and Microsoft Azure [43]. The price of using electric power and energy for transactions between EVSE and EV users can be viewed as the cost of implementing and running the proposed approach on a cloud platform. The Caliper performance report for our model shows a maximum average CPU utilization of 0.73% (peer0.org1) and a peak memory usage of 132 MB per 500 transactions. The traffic consumption for 500 transactions was recorded as 17.403 MB inbound and 16.972 MB outbound. The initial test was conducted on an Intel 14th Gen Core i7-14700F processor with 20 cores and 28 threads, running at 5.4 GHz, supported by 16 GB of DDR3 RAM and a 512 GB HDD. Scaling this workload to handle approximately 100,000 transactions per day would require around 26.2 GB of memory, 3.48 GB of inbound traffic, and 3.39 GB of outbound traffic.
If we consider using AWS [44] and select AWS t4g.large instances (8 GiB memory, USD 0.0672/h) is a viable option. Based on the memory demand of 26.2 GB, four t4g.large instances would be necessary. This will result in a total daily cost of USD 6.45 for all four instances and a monthly compute cost of approximately USD 193.54.
For network traffic, the daily consumption (inbound and outbound combined) is estimated to be 6.87 GB. With AWS’s outbound data transfer pricing at USD 0.09 per GB, the daily cost for outbound traffic would be approximately USD 0.62, adding up to a monthly traffic cost of USD 18.55. Since AWS does not charge for inbound traffic, no additional costs are incurred for the inbound component. Combining the compute and outbound traffic costs, the total estimated monthly expense for running this blockchain model on AWS amounts to approximately USD 212.09.
7.5. Limitations and Challenges
Implementation of the proposed system has the following limitations and challenges:
- Our implementation of the proposed system shows low latency of blockchain computation; however, issues within the data communication network (signal interference, network congestion, bandwidth mismatches, and varying quality of service across network segments, etc.) may cause delays in packet transmission, which is beyond the control of the blockchain. Delays in such circumstances pose challenges to conducting EVCS operational transactions in real-time to consumers’ satisfaction.
- Governance can become a hurdle as management of smart contracts involves assigning roles, managing permissions, and implementing policies of stakeholders like EVCS operators and regulators. This process requires extensive coordination among various entities which can increase development and deployment time.
- If all or most vehicles on the road shift to EVs in large cities, maintaining scalability with increasing number of nodes and transactions could become challenging due to Hyperledger Fabric’s scalability limits [45,46]. Power grid operation and stability are improved when more EVs are charged at commercial stations rather than at home [5] and this observation is likely to encourage policies that promote charging at commercial stations. The growing number of transactions driven by increasing EV adoptions and the shifting trend towards charging at stations may result in performance bottleneck from the scalability perspective. If the presence of a large number of EVs in the network causes degradation of the network’s performance, further research can explore solutions such as Channels and Sharding [47], Layer-2 Scaling Solutions [48], and Optimized Consensus Mechanisms [49].
- The deployment and maintenance of a Hyperledger Fabric network require initial setup costs due to the infrastructure needed for hosting and managing nodes. On-site nodes also require continuous operation, which increases energy consumption and operational costs. This additional investment and higher operating costs may discourage some EVCS operators from participating in blockchain networks, and hinder its rapid adoption.
- The integration of the proposed smart contract-based system with existing legacy infrastructure at EV charging stations introduces compatibility challenges.
8. Conclusions
Our proposed Hyperledger Fabric-based blockchain framework developed for electric vehicle charging station networks demonstrates strong capabilities in mitigating cyber threats through secure, decentralized transaction management. Through the implementation of smart contracts, this framework provides robust protections against false data injection, denial-of-service, malware injection, and man-in-the-middle attacks by enforcing role-based access control, cryptographic verification, and consensus-driven validation. Performance evaluations conducted using Hyperledger Caliper indicate that the system maintains high transaction throughput and minimal latency across various load conditions. This demonstrates its scalability and efficiency in managing peak concurrent charging requests. Resource utilization tests further reveal that the framework optimizes CPU and memory demands across network components, ensuring resilience under high operational loads. The architecture’s ability to scale with increased nodes and participants makes it a viable solution for the expanding demands of EVCS infrastructure, offering a secure, reliable foundation for enhanced trust and operational continuity in smart city deployments.
Future research should stress-test the proposed blockchain-based approach with a significantly higher number of transactions per second to assess its resilience under real-world, high-demand conditions. It should also address the scalability challenges of Hyperledger Fabric to accommodate the growing volume of EV transactions, particularly as policies encourage more charging at commercial stations. Additionally, research is needed to streamline governance frameworks and reduce setup and operational costs to accelerate the adoption of blockchain-based solutions in EV charging infrastructure.
Author Contributions
Conceptualization, A.C., S.S.S., S.M., J.K., and S.D.; methodology, A.C., S.S.S., S.M., J.K., and S.D.; software, A.C.; validation, A.C., S.S.S., and S.M.; formal analysis, A.C., S.S.S., and S.M.; investigation, A.C., S.S.S., S.M., and J.K.; resources, A.C., S.S.S., and S.M.; data curation, A.C.; writing—original draft preparation, A.C., S.S.S., and S.M.; writing—review and editing, J.K. and S.D.; visualization, A.C., and S.M.; supervision, J.K.; project administration, J.K. All authors have read and agreed to the published version of the manuscript.
Funding
This research received no external funding.
Data Availability Statement
Please contact corresponding author for dataset and code.
Conflicts of Interest
The authors declare no conflicts of interest.
Abbreviations
The following abbreviations are used in this manuscript:
| ACL | Access Control List |
| AES | Advanced Encryption Standard |
| CP | Charging Provider |
| CSMS | Charging Station Management System |
| DoS | Denial-of-Service |
| EIM | External Identification Means |
| EP | Energy Provider |
| EV | Electric Vehicle |
| EVCS | Electric Vehicle Charging Station |
| EVSE | Electric Vehicle Supply Equipment |
| FDI | False Data Injection |
| HF | Hyperledger Fabric |
| IEA | International Energy Agency |
| IIM | Internal Identification Methods |
| MI | Malware Injection |
| MITM | Man-In-The-Middle |
| OCPP | Open Charge Point Protocol |
| PBFT | Practical Byzantine Fault Tolerance |
| PLC | Power Line Communication |
| RBAC | Role-Based Access Control |
| TPS | Transaction Throughput Test |
| V2G | Vehicle-to-Grid |
References
- United Nations Department of Economic & Social Affairs. World Urbanization Prospects: The 2018 Revision—Highlights. 2018. Available online: https://www.un.org/en/desa/2018-revision-world-urbanization-prospects (accessed on 10 October 2024).
- Oliveri, L.M.; D’Urso, D.; Trapani, N.; Chiacchio, F. Electrifying green logistics: A comparative life cycle assessment of electric and internal combustion engine vehicles. Energies 2023, 16, 7688. [Google Scholar] [CrossRef]
- International Energy Agency. Global EV Outlook 2021. 2021. Available online: https://www.iea.org/reports/global-ev-outlook-2021 (accessed on 14 October 2024).
- International Energy Agency (IEA). By 2030, EVs Represent More Than 60% of Vehicles Sold Globally and Require an Adequate Surge in Chargers Installed in Buildings. 2023. Available online: https://www.iea.org/reports/by-2030-evs-represent-more-than-60-of-vehicles-sold-globally-and-require-an-adequate-surge-in-chargers-installed-in-buildings (accessed on 10 October 2024).
- Powell, S.; Cezar, G.V.; Min, L.; Azevedo, I.M.; Rajagopal, R. Charging infrastructure access and operation to reduce the grid impacts of deep electric vehicle adoption. Nat. Energy 2022, 7, 932–945. [Google Scholar] [CrossRef]
- Buedi, E.D.; Ghorbani, A.A.; Dadkhah, S.; Ferreira, R.L. Enhancing EV charging station security using a multi-dimensional dataset: CICEVSE2024. In Proceedings of the IFIP Annual Conference on Data and Applications Security and Privacy, San Jose, CA, USA, 15–17 July 2024; Springer: Berlin/Heidelberg, Germany, 2024; pp. 171–190. [Google Scholar]
- Open Fastcharging Alliance. Autocharge. 2017. Available online: https://github.com/openfastchargingalliance/openfastchargingalliance/blob/master/autocharge-final.pdf (accessed on 8 October 2024).
- Kilic, A. Plug and Charge solutions with vehicle-to-grid communication. Electr. Power Compon. Syst. 2023, 51, 1786–1814. [Google Scholar] [CrossRef]
- International Organization for Standardization. Road Vehicles—Vehicle to Grid Communication Interface—Part 20: 2nd Generation Network Layer and Application Layer Requirements. 2022. Available online: https://www.iso.org/standard/77845.html (accessed on 15 January 2025).
- Open Charge Alliance. Open Charge Point Protocol (OCPP). 2023. Available online: https://openchargealliance.org/protocols/open-charge-point-protocol/ (accessed on 10 October 2024).
- Fu, Z.; Dong, P.; Ju, Y. An intelligent electric vehicle charging system for new energy companies based on consortium blockchain. J. Clean. Prod. 2020, 261, 121219. [Google Scholar] [CrossRef]
- Pustišek, M.; Kos, A.; Sedlar, U. Blockchain based autonomous selection of electric vehicle charging station. In Proceedings of the 2016 International Conference on Identification, Information and Knowledge in the Internet of Things (IIKI), Beijing, China, 20–21 October 2016; pp. 217–222. [Google Scholar]
- Knirsch, F.; Unterweger, A.; Engel, D. Privacy-preserving blockchain-based electric vehicle charging with dynamic tariff decisions. Comput. Sci.-Res. Dev. 2018, 33, 71–79. [Google Scholar] [CrossRef]
- Jeong, S.; Dao, N.N.; Lee, Y.; Lee, C.; Cho, S. Blockchain based billing system for electric vehicle and charging station. In Proceedings of the 2018 Tenth International Conference on Ubiquitous and Future Networks (ICUFN), Prague, Czech Republic, 3–6 July 2018; pp. 308–310. [Google Scholar]
- Lin, Y.J.; Chen, Y.C.; Zheng, J.Y.; Shao, D.W.; Chu, D.; Yang, H.T. Blockchain-based intelligent charging station management system platform. IEEE Access 2022, 10, 101936–101956. [Google Scholar] [CrossRef]
- Huang, Z.; Li, Z.; Lai, C.S.; Zhao, Z.; Wu, X.; Li, X.; Tong, N.; Lai, L.L. A novel power market mechanism based on blockchain for electric vehicle charging stations. Electronics 2021, 10, 307. [Google Scholar] [CrossRef]
- Dorokhova, M.; Vianin, J.; Alder, J.M.; Ballif, C.; Wyrsch, N.; Wannier, D. A blockchain-supported framework for charging management of electric vehicles. Energies 2021, 14, 7144. [Google Scholar] [CrossRef]
- Garofalaki, Z.; Kosmanos, D.; Moschoyiannis, S.; Kallergis, D.; Douligeris, C. Electric vehicle charging: A survey on the security issues and challenges of the open charge point protocol (OCPP). IEEE Commun. Surv. Tutor. 2022, 24, 1504–1533. [Google Scholar] [CrossRef]
- Baker, R.; Martinovic, I. Losing the car keys: Wireless {PHY-Layer} insecurity in {EV} charging. In Proceedings of the 28th USENIX Security Symposium (USENIX Security 19), Santa Clara, CA, USA, 4–16 August 2019; pp. 407–424. [Google Scholar]
- Alcaraz, C.; Lopez, J.; Wolthusen, S. OCPP protocol: Security threats and challenges. IEEE Trans. Smart Grid 2017, 8, 2452–2459. [Google Scholar] [CrossRef]
- Metere, R.; Neaimeh, M.; Morisset, C.; Maple, C.; Bellekens, X.; Czekster, R.M. Securing the electric vehicle charging infrastructure. arXiv 2021, arXiv:2105.02905. [Google Scholar]
- Kim, Y.; Hakak, S.; Ghorbani, A. Detecting Distributed Denial-of-Service (DDoS) attacks that generate false authentications on Electric Vehicle (EV) charging infrastructure. Comput. Secur. 2024, 144, 103989. [Google Scholar] [CrossRef]
- Chung, Y.W. Electric Vehicle–Smart Grid Integration: Load Modeling, Scheduling, and Cyber Security; University of California: Los Angeles, CA, USA, 2020. [Google Scholar]
- Korba, A.A.; Tamani, N.; Ghamri-Doudane, Y. Anomaly-based framework for detecting power overloading cyberattacks in smart grid AMI. Comput. Secur. 2020, 96, 101896. [Google Scholar] [CrossRef]
- Ping, J.; Yan, Z.; Chen, S.; Yao, L.; Qian, M. Coordinating EV charging via blockchain. J. Mod. Power Syst. Clean Energy 2020, 8, 573–581. [Google Scholar] [CrossRef]
- Kirimtat, A.; Krejcar, O.; Kertesz, A.; Tasgetiren, M.F. Future trends and current state of smart city concepts: A survey. IEEE Access 2020, 8, 86448–86467. [Google Scholar] [CrossRef]
- Ahmad, K.; Maabreh, M.; Ghaly, M.; Khan, K.; Qadir, J.; Al-Fuqaha, A. Developing future human-centered smart cities: Critical analysis of smart city security, data management, and ethical challenges. Comput. Sci. Rev. 2022, 43, 100452. [Google Scholar] [CrossRef]
- Singh, S.; Sharma, P.K.; Yoon, B.; Shojafar, M.; Cho, G.H.; Ra, I.H. Convergence of blockchain and artificial intelligence in IoT network for the sustainable smart city. Sustain. Cities Soc. 2020, 63, 102364. [Google Scholar] [CrossRef]
- Majeed, U.; Khan, L.U.; Yaqoob, I.; Kazmi, S.A.; Salah, K.; Hong, C.S. Blockchain for IoT-based smart cities: Recent advances, requirements, and future challenges. J. Netw. Comput. Appl. 2021, 181, 103007. [Google Scholar] [CrossRef]
- El Bekkali, A.; Essaaidi, M.; Boulmalf, M. A blockchain-based architecture and framework for cybersecure smart cities. IEEE Access 2023, 11, 76359–76370. [Google Scholar] [CrossRef]
- Thakkar, P.; Nathan, S.; Viswanathan, B. Performance benchmarking and optimizing hyperledger fabric blockchain platform. In Proceedings of the 2018 IEEE 26th International Symposium on Modeling, Analysis, and Simulation of Computer and Telecommunication Systems (MASCOTS), Milwaukee, WI, USA, 25–28 September 2018; pp. 264–276. [Google Scholar]
- de Ocáriz Borde, H.S. An Overview of Trees in Blockchain Technology: Merkle Trees and Merkle Patricia Tries; University of Cambridge: Cambridge, UK, 2022. [Google Scholar]
- Barger, A.; Manevich, Y.; Meir, H.; Tock, Y. A byzantine fault-tolerant consensus library for hyperledger fabric. In Proceedings of the 2021 IEEE International Conference on Blockchain and Cryptocurrency (ICBC), Sydney, Australia, 3–6 May 2021; pp. 1–9. [Google Scholar]
- Huang, D.; Ma, X.; Zhang, S. Performance analysis of the raft consensus algorithm for private blockchains. IEEE Trans. Syst. Man Cybern. Syst. 2019, 50, 172–181. [Google Scholar] [CrossRef]
- Li, C.; Qiu, W.; Li, X.; Liu, C.; Zheng, Z. A Dynamic Adaptive Framework for Practical Byzantine Fault Tolerance Consensus Protocol in the Internet of Things. IEEE Trans. Comput. 2024, 73, 1669–1682. [Google Scholar] [CrossRef]
- Capocasale, V.; Gotta, D.; Perboli, G. Comparative analysis of permissioned blockchain frameworks for industrial applications. Blockchain Res. Appl. 2023, 4, 100113. [Google Scholar] [CrossRef]
- Mittal, N.; Pal, S.; Joshi, A.; Sharma, A.; Tayal, S.; Sharma, Y. Comparative analysis of various platforms of blockchain. In Smart and Sustainable Intelligent Systems; Wiley: Hoboken, NJ, USA, 2021; pp. 323–340. [Google Scholar]
- Kuo, T.T.; Zavaleta Rojas, H.; Ohno-Machado, L. Comparison of blockchain platforms: A systematic review and healthcare examples. J. Am. Med. Inform. Assoc. 2019, 26, 462–478. [Google Scholar] [CrossRef]
- Riahi, K.; Brahmia, M.E.A.; Abouaissa, A.; Idoumghar, L. A Comparative Study of Blockchain Development Platforms. In Proceedings of the 9th International Conference on Communication and Information Processing, Hainan, China, 14–16 December 2023; pp. 555–561. [Google Scholar]
- Atlam, H.F.; Ekuri, N.; Azad, M.A.; Lallie, H.S. Blockchain Forensics: A Systematic Literature Review of Techniques, Applications, Challenges, and Future Directions. Electronics 2024, 13, 3568. [Google Scholar] [CrossRef]
- ElGayyar, M.M.; ElYamany, H.F.; Grolinger, K.; Capretz, M.A.; Mir, S. Blockchain-based federated identity and auditing. Int. J. Blockchains Cryptocurrencies 2020, 1, 179–205. [Google Scholar] [CrossRef]
- Soud, M.; Liebel, G.; Hamdaqa, M. PrAIoritize: Automated Early Prediction and Prioritization of Vulnerabilities in Smart Contracts. arXiv 2023, arXiv:2308.11082. [Google Scholar]
- Gupta, B.; Mittal, P.; Mufti, T. A review on Amazon Web Service (AWS), Microsoft Azure & Google cloud platform (GCP) services. In Proceedings of the 2nd International Conference on ICT for Digital, Smart, and Sustainable Development, ICIDSSD, Jamia Hamdard, New Delhi, India, 27–28 February 2020. [Google Scholar]
- Services, A. AWS Pricing Calculator. Available online: https://calculator.aws/#/ (accessed on 20 January 2025).
- Wang, C.; Chu, X. Performance characterization and bottleneck analysis of hyperledger fabric. In Proceedings of the 40th IEEE International Conference on Distributed Computing Systems (ICDCS), Singapore, 9 November–1 December 2020; pp. 1281–1286. [Google Scholar]
- Nguyen, M.Q.; Loghin, D.; Dinh, T.T.A. Understanding the scalability of Hyperledger Fabric. arXiv 2021, arXiv:2107.09886. [Google Scholar]
- Guggenberger, T.; Sedlmeir, J.; Fridgen, G.; Luckow, A. An in-depth investigation of the performance characteristics of Hyperledger Fabric. Comput. Ind. Eng. 2022, 173, 108716. [Google Scholar] [CrossRef]
- Rebello, G.A.F.; Camilo, G.F.; de Souza, L.A.C.; Potop-Butucaru, M.; de Amorim, M.D.; Campista, M.E.M.; Costa, L.H.M. A survey on blockchain scalability: From hardware to layer-two protocols. IEEE Commun. Surv. Tutor. 2024, 26, 2411–2458. [Google Scholar] [CrossRef]
- Wu-Tong, M.; Da-Wei, Z. Optimization scheme for hyperledger fabric consensus mechanism. Acta Autom. Sin. 2021, 47, 1885–1898. [Google Scholar]
Disclaimer/Publisher’s Note: The statements, opinions and data contained in all publications are solely those of the individual author(s) and contributor(s) and not of MDPI and/or the editor(s). MDPI and/or the editor(s) disclaim responsibility for any injury to people or property resulting from any ideas, methods, instructions or products referred to in the content. |
© 2025 by the authors. Licensee MDPI, Basel, Switzerland. This article is an open access article distributed under the terms and conditions of the Creative Commons Attribution (CC BY) license (https://creativecommons.org/licenses/by/4.0/).