Bridging the Provenance Knowledge Gap Between 3D Digitization and Semantic Interpretation
Abstract
1. Introduction
- The variability in how 3D models are produced and acquired, as well as the lack of a standardized mechanism for presenting the provenance and contextual information of these datasets.
- The same fuzzy variability exists for the enrichment and knowledge production workflows: different annotation tools and processes, different types of semantics, multiple scales of annotation of a feature, object, activity of an object.
2. Collaborative Research Context of Notre-Dame de Paris
3. Use Case
4. State-of-the-Art Section
4.1. CH Photogrammetry Workflow
4.2. CH Provenance Documentation and Workflows
4.3. Data Provenance and Knowledge Provenance
4.4. W7
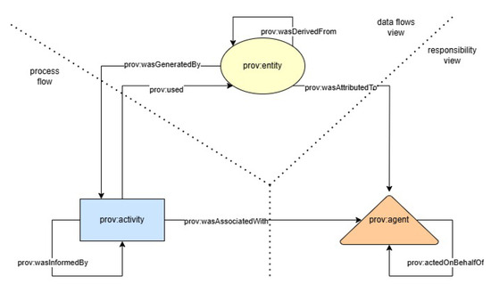
4.5. PROV
4.6. Proliferation of Standards and Ontologies
5. Conceptual Modeling: Hybrid Model of Provenance and Interoperability
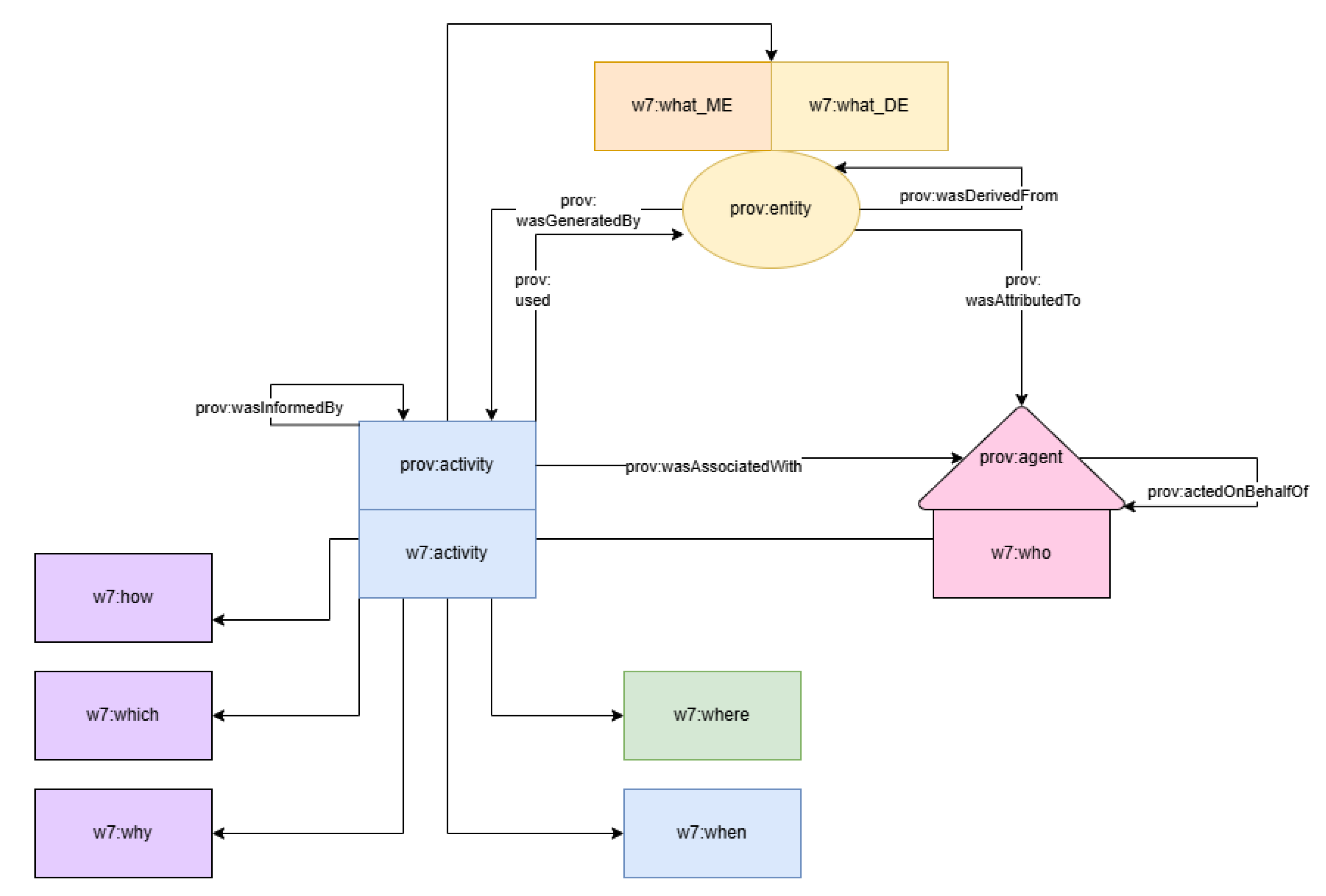
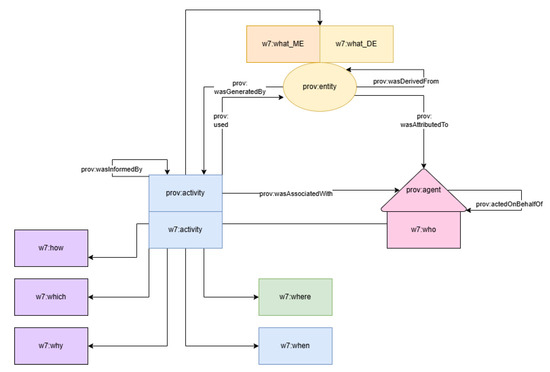
5.1. W7: Semantic Artefact for Provenance Information
- The Who identifies the actors involved, such as Art Graphique et Patrimoine (AGP) for acquisition and Roussel Roxane (MAP-CNRS) for processing and annotation.
- The When and Where dimensions provide temporal and spatial references, linking datasets to precise moments (acquisition in 2019, processing in 2022) and locations (Notre-Dame de Paris for acquisition, CNRS campus in Marseille for processing and annotation).
- The How documents methodologies: drone-based image acquisition for photogrammetry processing to generate point clouds.
- The Which details technical configurations (number of images captured, camera specifications) and software used.
- The Why contextualizes these activities, linking them to broader research objectives, like the documentation of post-fire structural condition or the location annotation of wooden remains that have fallen on the vaults.
5.2. Modular Modeling of Provenance: W7, PROV, and CIDOC CRM
5.3. Persistence and Referenceability of Semantic Resources
5.4. Paradata Adaptor W* (PAWs)
5.5. Provenance Levels of Detail (PLoD)
6. Implementation
6.1. Building the Graph Database
6.2. Building the Aïoli API
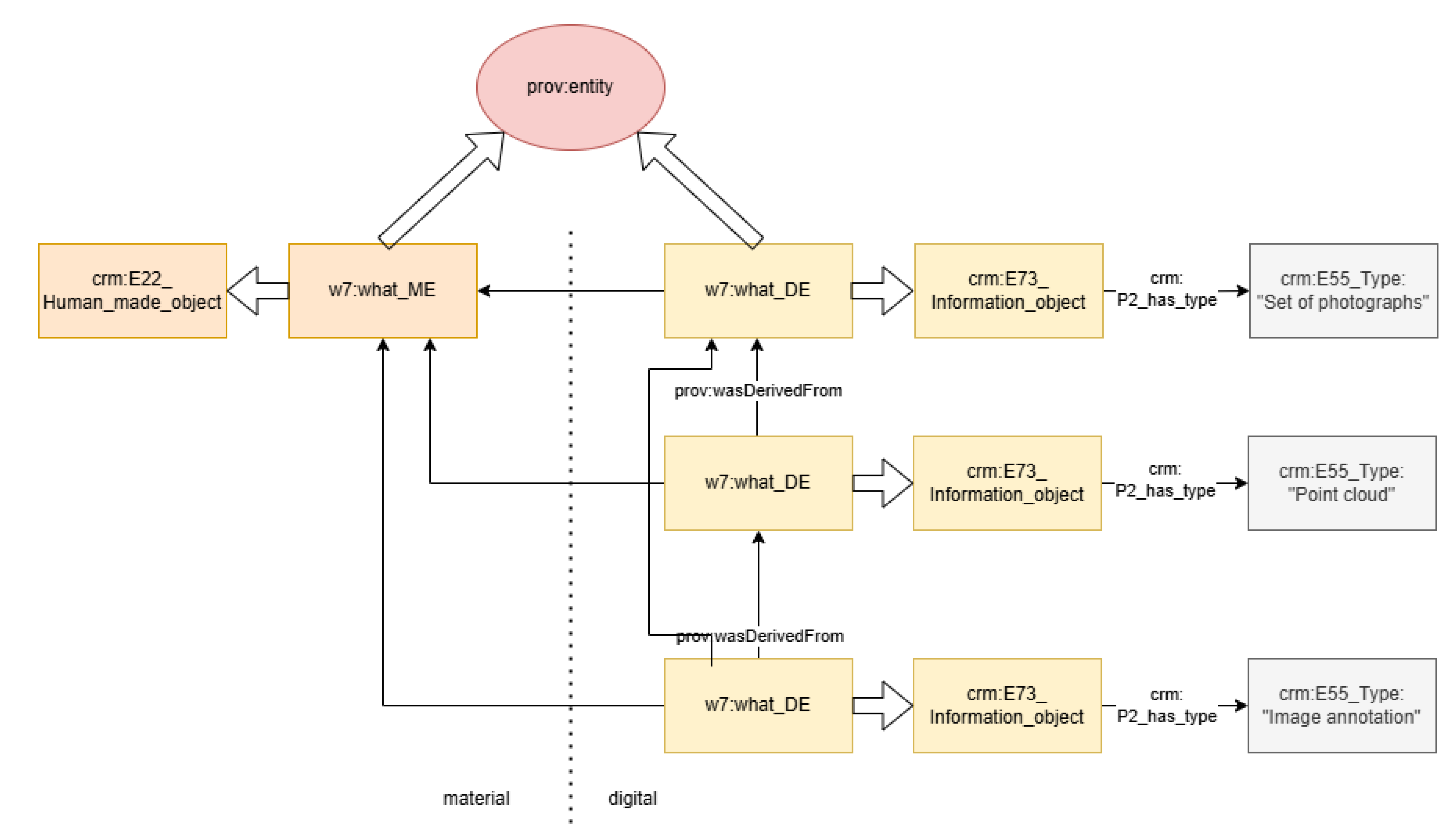
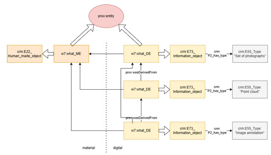
- The What (object or digital resource) is extracted from file references such as digital entity DE (pointCloud.path, orientedImages.path, and annotation identifiers) or material entity ME (Heritage asset);
- The Who derives from metadata fields such as authorId, groupId, or user profiles associated with annotations, and processed images and point clouds;
- The When is drawn from created or updated timestamps (heritage asset, project creation with point clouds and oriented images, annotation embedded in the project documents;
- The Where may be inferred from the heritageAsset.siteCode, geolocation metadata, or annotation positioning (2D and 3D positions in image or scene geometry);
- The Which (instrument or input) includes technical parameters such as camera models (camera.model), internal calibration data, or software used in the processing pipeline (in the case of Aïoli we use the processing logs);
- The How (method or process) is partially inferred from the project structure (file naming conventions), but often requires expert validation;
- The Why (purpose or intent) is generally not explicit in the original dataset and is captured through manual input in a dedicated interface.
6.3. Use of Paradata Adaptor W* (PAWs) Schemas
6.4. Populating the Graph from Key-Value and Mapping PROV, CIDOC CRM, and W7, Leveraging Different PLoDs
6.5. Provenance Queries
6.6. Graph Visualization
7. Discussion
8. Conclusions
Author Contributions
Funding
Data Availability Statement
Acknowledgments
Conflicts of Interest
References
- Ember, S. This Is Not Fake News (but Don’t Go by the Headline). The New York Times, 3 April 2017. [Google Scholar]
- Bender, E.M.; Gebru, T.; McMillan-Major, A.; Shmitchell, S. On the Dangers of Stochastic Parrots: Can Language Models Be Too Big? In Proceedings of the 2021 ACM Conference on Fairness, Accountability, and Transparency, Virtual, 3–10 March 2021; ACM: New York, NY, USA, 2021; pp. 610–623. [Google Scholar] [CrossRef]
- UNESCO. UNESCO Recommendation on Open Science; UNESCO: Paris, France, 2021. [Google Scholar] [CrossRef]
- Guillem, A. Si les données de Notre-Dame nous étaient contées... Données ouvertes, ingénierie des connaissances et maïeutique numérique. In Proceedings of the n-Dame 2024: Une Cathédrale de Données Numériques et Connaissances Pluridisciplinaires, Marseille, France, 19–21 June 2024. [Google Scholar]
- Guillem, A.; Lercari, N. Global Heritage, Knowledge Provenance, and Digital Preservation: Defining a Critical Approach. In Preserving Cultural Heritage in the Digital Age-Sending Out an S.O.S.; Lercari, N., Wendrich, W., Porter, B.W., Burton, M.M., Levy, T.E., Eds.; Equinox eBooks Publishing: London, UK, 2022; pp. 26–41. [Google Scholar]
- Eliot, T.S. The Rock; Houghton Mifflin Harcourt: Boston, MA, USA, 2014. [Google Scholar]
- Kari, K. What Over 7 Years of Building Enterprise Knowledge Graphs Has Taught Me About Theory and Practise. In Proceedings of the Extended Semantic Web Conference (ESWC 2024), Inter IKEA Systems B.V., Hersonissos, Greece, 26–30 May 2024. [Google Scholar]
- Carboni, N.; Bruseker, G.; Guillem, A.; Castañeda, D.B.; Coughenour, C.; Domajnko, M.; de Kramer, M.; Calles, M.R.; Stathopoulou, E.; Suma, R. Data provenance in photogrammetry through documentation protocols. In Proceedings of the ISPRS Annals of the Photogrammetry, Remote Sensing and Spatial Information Sciences, Prague, Czech Republic, 12–19 July 2016; Volume III-5, pp. 57–64. [Google Scholar] [CrossRef]
- Pamart, A.; De Luca, L.; Véron, P. A metadata enriched system for the documentation of multi-modal digital imaging surveys. Stud. Digit. Herit. 2020, 6, 1–24. [Google Scholar] [CrossRef]
- Georgelin, A.G. Preface. J. Cult. Herit. 2024, 65, 1. [Google Scholar] [CrossRef]
- Dillmann, P.; Liévaux, P.; De Luca, L.; Magnien, A.; Regert, M. The CNRS/MC Notre-Dame scientific worksite: An extraordinary interdisciplinary adventure. J. Cult. Herit. 2024, 65, 2–4. [Google Scholar] [CrossRef]
- Chaoui-Derieux, D. Entre matériaux effondrés et vestiges, table de tri et base de données, opérations préventives et projets de recherche: Itinéraire physique et sémantique d’une cathédrale de données archéologiques. In Proceedings of the n-Dame 2024: Une Cathédrale de Données Numériques et Connaissances Pluridisciplinaires, Marseille, France, 19–21 June 2024. [Google Scholar]
- Zimmer, T.; Chaoui-Derieux, D.; Leroux, L.; Bouet, B.; Azéma, A.; Syvilay, D.; Maurin, E.; Mousset, F. From debris to remains, an experimental protocol under emergency conditions. J. Cult. Herit. 2024, 65, 5–16. [Google Scholar] [CrossRef]
- Ball, P. The huge scientific effort to study Notre-Dame’s ashes. Nature 2020, 577, 153–155. [Google Scholar] [CrossRef] [PubMed]
- Malavergne, O. La construction d’un modèle d’écosystème numérique: Actions documentaires et communautés. In Proceedings of the n-Dame 2024: Une Cathédrale de Données Numériques et Connaissances Pluridisciplinaires, Marseille, France, 19–21 June 2024. [Google Scholar]
- Abergel, V.; Arese, P.; Blettery, E.; Brédif, M.; Christophe, S.; Comte, F.; De Luca, L.; Eberlin, A.; Espinasse, L.; Gouet-Brunet, V.; et al. Le rôle transversal du groupe de travail “données numériques”. In Proceedings of the Naissance et Renaissance D’une cathédrale-Notre-Dame de Paris Sous L’oeil des Scientifiques, Paris, France, 22–24 April 2024. [Google Scholar]
- Néroulidis, A.; Pouyet, T.; Tournon, S.; Rousset, M.; Callieri, M.; Manuel, A.; Abergel, V.; Malavergne, O.; Cao, I.; Roussel, R.; et al. A digital platform for the centralization and long-term preservation of multidisciplinary scientific data belonging to the Notre Dame de Paris scientific action. J. Cult. Herit. 2024, 65, 210–220. [Google Scholar] [CrossRef]
- De Luca, L.; Abergel, V.; Guillem, A.; Malavergne, O.; Manuel, A.; Néroulidis, A.; Roussel, R.; Rousset, M.; Tournon, S. L’écosystème numérique n-dame pour l’analyse et la mémorisation multi-dimensionnelle du chantier scientifique Notre-Dame-de-Paris. In Proceedings of the SCAN’22-10e Séminaire de Conception Architecturale Numérique, Lyon, France, 19–21 October 2022. [Google Scholar]
- Journée-atelier «Venez Avec Votre Objet Patrimonial (à) Augmenter»; EquipEx+ ESPADON; Auditorium Palissy; Fondation des Sciences du Patrimoine: Paris, France, 2025.
- Abergel, V.; Manuel, A.; Pamart, A.; Cao, I.; De Luca, L. Aïoli: A reality-based 3D annotation cloud platform for the collaborative documentation of cultural heritage artefacts. Digit. Appl. Archaeol. Cult. Herit. 2023, 30, e00285. [Google Scholar] [CrossRef]
- Manuel, A.; Véron, P.; De Luca, L. 2D/3D semantic annotation of spatialized images for the documentation and analysis of cultural heritage. In Proceedings of the 14th Eurographics Workshop on Graphics and Cultural Heritage, Eurographics, Genova, Italy, 5–7 October 2016. [Google Scholar]
- Abergel, V. Visualisation interactive de données multidimensionnelles. In Proceedings of the n-Dame 2024: Une Cathédrale de Données Numériques et Connaissances Pluridisciplinaires, Marseille, France, 19–21 June 2024. [Google Scholar]
- Guillem, A.; Samuel, J.; Gesquière, G.; De Luca, L.; Abergel, V. Versioning Virtual Reconstruction Hypotheses: Revealing Counterfactual Trajectories of the Fallen Voussoirs of Notre-Dame de Paris Using Reasoning and 2D/3D Visualization. In The Semantic Web: ESWC 2024 Satellite Events; Meroño Peñuela, A., Corcho, O., Groth, P., Simperl, E., Tamma, V., Nuzzolese, A.G., Poveda-Villalón, M., Sabou, M., Presutti, V., Celino, I., et al., Eds.; Lecture Notes in Computer Science; Springer Nature: Cham, Switzerland, 2025; Volume 15345, pp. 201–219. [Google Scholar] [CrossRef]
- Rousset, M. Opentheso, pour la gestion des vocabulaires contrôlés. In Proceedings of the n-Dame 2024: Une Cathédrale de Données Numériques et Connaissances Pluridisciplinaires, Marseille, France, 19–21 June 2024. [Google Scholar]
- Guillem, A.; Réby, K.; Samuel, J.; Malavergne, O.; Rousset, M.; Abergel, V.; Gesquière, G.; De Luca, L. LLMtheso: A Neuro-Symbolic AI Workflow with LLMs and SKOS to Transform Dirty Data into a Curated Thesaurus. (n.d.) manuscript in preparation.
- Comte, F.; Gattet, E. De l’acquisition à l’archivage: Solutions matérielles et logicielles intégrées pour la numérisation 3D du patrimoine de Notre-Dame. In Proceedings of the n-Dame 2024: Une Cathédrale de Données Numériques et Connaissances Pluridisciplinaires, Marseille, France, 19–21 June 2024. [Google Scholar]
- Comte, F.; Pamart, A.; Réby, K.; De Luca, L. Strategies and Experiments for Massive 3D Digitalization of the Remains After the Notre-Dame de Paris’ Fire. In Proceedings of the 10th International Workshop 3D-ARCH “3D Virtual Reconstruction and Visualization of Complex Architectures”, Siena, Italy, 21–23 February 2024; Volume 48, pp. 127–134. [Google Scholar]
- Manuel, A.; Roussel, R. La construction d’annotations sémantiques spatialisées des données de la cathédrale avec la plateforme Aïoli. In Proceedings of the n-Dame 2024: Une Cathédrale de Données Numériques et Connaissances Pluridisciplinaires, Marseille, France, 19–21 June 2024. [Google Scholar]
- Roussel, R.; De Luca, L.; Guillem, A.; Comte, F. A cathedral of spatialised annotations portraying the multidisciplinary study of Notre Dame de Paris. In Proceedings of the Digital Heritage Conference 2025, Siena, Italy, 8–13 September 2025. [Google Scholar]
- Aicardi, I.; Chiabrando, F.; Maria Lingua, A.; Noardo, F. Recent trends in cultural heritage 3D survey: The photogrammetric computer vision approach. J. Cult. Herit. 2018, 32, 257–266. [Google Scholar] [CrossRef]
- Adamopoulos, E.; Rinaudo, F. 3D interpretation and fusion of multidisciplinary data for heritage science: A review. Int. Arch. Photogramm. Remote Sens. Spat. Inf. Sci. 2019, 42, 17–24. [Google Scholar] [CrossRef]
- Kennedy, C.J.; Penman, M.; Watkinson, D.; Emmerson, N.; Thickett, D.; Bosché, F.; Forster, A.M.; Grau-Bové, J.; Cassar, M. Beyond heritage science: A review. Heritage 2024, 7, 1510–1538. [Google Scholar] [CrossRef]
- Homburg, T.; Cramer, A.; Raddatz, L.; Mara, H. Metadata schema and ontology for capturing and processing of 3D cultural heritage objects. Herit. Sci. 2021, 9, 91. [Google Scholar] [CrossRef]
- Pamart, A.; Morlet, F.; De Luca, L.; Veron, P. A robust and versatile pipeline for automatic photogrammetric-based registration of multimodal cultural heritage documentation. Remote Sens. 2020, 12, 2051. [Google Scholar] [CrossRef]
- Dudek, I. MEMORIA, un système d’information exploratoire en ligne pour décrire des protocoles de recherche. In Proceedings of the n-Dame 2024: Une Cathédrale de Données Numériques et Connaissances Pluridisciplinaires, Marseille, France, 19–21 June 2024. [Google Scholar]
- Blaise, J.Y.; Dudek, I.; de Dominico, F.; De Luca, L.; Renaudin, N.; Bergerot, L. Record-keeping of digital resources and activities MEMORIA. In Proceedings of the Séminaire Modèles et Simulations pour l’Architecture et le Patrimoine, Marseille, France, 19–21 January 2015. [Google Scholar]
- Dudek, I.; Blaise, J.Y.; Rabefandroana, M.; Bénistant, P.; Renaudin, N. MEMORIA-Nomenclature of Activities. Technical Report, CNRS-UMR 3495 MAP. 2022. Available online: https://cnrs.hal.science/UPR-MAP/halshs-03744846v1 (accessed on 15 August 2025).
- Abergel, V.; Bui, V. Projet METAREVE: Vers l’Extraction Automatique de Métadonnées par Reconnaissance Vocale. JC3DHN. 2024. Available online: https://www.canal-u.tv/chaines/c3dhn/jc3dhn-2024-nancy/projet-metareve-vers-l-extraction-automatique-de-metadonnees-par (accessed on 15 August 2025).
- Guillem, A.; Gros, A.; De Luca, L. Faire parler les claveaux effondrés de la cathédrale Notre-Dame de Paris. In Humanistica 2023; Association Francophone des Humanités Numériques: Genève, Switzerland, 2023. [Google Scholar]
- Carboni, N.; de Luca, L. An Ontological Approach to the Description of Visual and Iconographical Representations. Heritage 2019, 2, 1191–1210. [Google Scholar] [CrossRef]
- Messaoudi, T.; Véron, P.; Halin, G.; De Luca, L. An ontological model for the reality-based 3D annotation of heritage building conservation state. J. Cult. Herit. 2018, 29, 100–112. [Google Scholar] [CrossRef]
- Guillem, A.; Gros, A.; Abergel, V.; De Luca, L. Reconstruction beyond Representation in Notre-Dame de Paris. In IMEKO TC-4 International Conference on Metrology for Archaeology and Cultural Heritage; International Measurement Confederation (IMEKO): Rome, Italy, 2023. [Google Scholar]
- Gros, A.; Guillem, A.; De Luca, L.; Baillieul, É.; Duvocelle, B.; Malavergne, O.; Leroux, L.; Zimmer, T. Faceting the post-disaster built heritage reconstruction process within the digital twin framework for Notre-Dame de Paris. Sci. Rep. 2023, 13, 5981. [Google Scholar] [CrossRef] [PubMed]
- Bruseker, G.; Guillem, A.; Carboni, N. Semantically documenting virtual reconstruction: Building a path to knowledge provenance. ISPRS Ann. Photogramm. Remote Sens. Spat. Inf. Sci. 2015, 2, 33. [Google Scholar] [CrossRef]
- Gros, A.; De Luca, L.; Dubois, F.; Véron, P.; Jacquot, K. From surveys to simulations: Integrating Notre-Dame de Paris’ buttressing system diagnosis with knowledge graphs. Autom. Constr. 2025, 170, 105927. [Google Scholar] [CrossRef]
- Guillem, A.; van Ruymbeke, M.; Eide, Ø.; De Luca, L. Spatio-Temporal Reasoning on Stratigraphic Data in Archaeology: Formalization of the Harris Laws as Inferences Using CIDOC CRM. In Proceedings of the SWODCH’24: 4th International Workshop on Semantic Web and Ontology Design for Cultural Heritage, Tours, France, 30–31 October 2024. [Google Scholar]
- Réby, K.; Guillem, A.; De Luca, L. Hybrid construction of knowledge graph and deep learning experiments for Notre-Dame de Paris’ Data. In Advances in Representation: New AI-and XR-Driven Transdisciplinarity; Springer: Cham, Switzerland, 2024; pp. 467–482. [Google Scholar]
- Tzitzikas, Y.; Marketakis, Y.; Vassilika Vouton, H. Cinderella’s Stick; Springer: Cham, Switzerland, 2018. [Google Scholar]
- Huvila, I. Improving the usefulness of research data with better paradata. Open Inf. Sci. 2022, 6, 28–48. [Google Scholar] [CrossRef]
- Juneström, A.; Huvila, I. Categorizing methods and approaches for generating and identifying paradata. J. Librariansh. Inf. Sci. 2025, 09610006251342811. [Google Scholar] [CrossRef]
- Pinheiro, P.; McGuinness, D.L.; McCool, R. Knowledge Provenance Infrastructure. 2004. Available online: https://dspace.rpi.edu/items/cd532a33-7392-4046-a4a2-c71679ec66eb (accessed on 15 August 2025).
- Brachman, R.J.; Selfridge, P.G.; Terveen, L.G.; Altman, B.; Borgida, A.; Halper, F.; Kirk, T.; Lazar, A.; McGUINNESS, D.L.; Resnick, L.A. Integrated Support for Data Archaeology. Int. J. Coop. Inf. Syst. 1993, 2, 159–185. [Google Scholar] [CrossRef]
- Mitchell, D.; Coles, C. The Ultimate Competitive Advantage: Secrets of Continually Developing a More Profitable Business Model; Berrett-Koehler Publishers: Oakland, CA, USA, 2003. [Google Scholar]
- Ho, H.Y.; Wang, L.W.; Cheng, H.J. Authors, publishers, and readers in publishing supply chain: The contingency model of digital contents production, distribution, and consumption. Syst. Eng. Procedia 2011, 2, 398–405. [Google Scholar] [CrossRef]
- Ram, S.; Liu, J. A New Perspective on Semantics of Data Provenance. In Proceedings of the First International Conference on Semantic Web in Provenance Management, Washington, DC, USA, 25 October 2009. [Google Scholar]
- Arora, S.; Balhara, R.; Sapra, P. Data Provenance Techniques and Semantics Using W7 Model—A Review. Int. J. Adv. Res. Comput. Sci. 2019, 10, 66. [Google Scholar] [CrossRef]
- Moreau, L.; Groth, P. PROV-Overview: An Overview of the PROV Family of Documents. World Wide Web Consortium. 2013, pp. 1–9. Available online: https://eprints.soton.ac.uk/356854/ (accessed on 15 August 2025).
- Gil, Y.; Miles, S.; Belhajjame, K.; Deus, H.; Garijo, D.; Klyne, G.; Missier, P.; Soiland-Reyes, S.; Zednik, S. PROV Model Primer. W3C Working Group Note. 2013. Available online: https://www.w3.org/TR/prov-primer/ (accessed on 15 August 2025).
- Belhajjame, K.; B’Far, R.; Cheney, J.; Coppens, S.; Cresswell, S.; Gil, Y.; Groth, P.; Klyne, G.; Lebo, T.; McCusker, J.; et al. Prov-dm: The prov data model. W3C Recomm. 2013, 14, 15–16. [Google Scholar]
- Lebo, T.; Sahoo, S.; McGuinness, D.; Belhajjame, K.; Cheney, J.; Corsar, D.; Garijo, D.; Soiland-Reyes, S.; Zednik, S.; Zhao, J. PROV-O: The PROV Ontology. W3c Recommendation, World Wide Web Consortium (W3C). Lebo, T., Sahoo, S., McGuinness, D., Eds.; Belhajjame, K., Cheney, J., Corsar, D., Garijo, D., Soiland-Reyes, S., Zednik, S., Zhao, J., Contributors. Implementation Report. 2013. Available online: http://www.w3.org/TR/prov-o/ (accessed on 15 August 2025).
- Packer, H.S.; Drăgan, L.; Moreau, L. An auditable reputation service for collective adaptive systems. In Social Collective Intelligence: Combining the Powers of Humans and Machines to Build a Smarter Society; Springer International Publishing: Cham, Switzerland, 2014; pp. 159–184. [Google Scholar] [CrossRef]
- Alamercery, V.; Beretta, F. OntoME: A tool for the design of interoperable community-driven ontologies and application profiles. In Professorial Career Patterns Reloaded–Data, Methods and Analysis of Digital Humanities Research in the Field of Early Modern Academic History; HTWK Leipzig: Leipzig, Germany, 2021. [Google Scholar]
- Beretta, F.; Alamercery, V.; Derks, S.; Petram, L.; Schneider, J. Geohistorical FAIR data: Data integration and Interoperability using the OntoME platform. In Proceedings of the Time Machine Conference 2019, Dresden, Germany, 10–11 October 2019. [Google Scholar]
- Vignale, F.; Beretta, F.; Alamercery, V. The Reading experiences ontology: A use-case for OntoME. In Proceedings of the Data for History 2021, Modelling Time, Places, Agent, Virtual, 19 May–30 June 2021. [Google Scholar]
- Scarpa, E.; Valente, R. A resource hub for interoperability and data integration in Heritage research. Archeol. Calc. 2024, 35, 543–562. [Google Scholar] [CrossRef]
- Bruseker, G.; Carboni, N.; Guillem, A. Cultural heritage data management: The role of formal ontology and CIDOC CRM. In Heritage and Archaeology in the Digital Age; Springer: Cham, Switzerland, 2017; pp. 93–131. [Google Scholar]
- Euzenat, J.; Shvaiko, P. Basic techniques. In Ontology Matching; Springer: Berlin/Heidelberg, Germany, 2007; pp. 73–116. [Google Scholar] [CrossRef]
- Suárez-Figueroa, M.C. NeOn Methodology for Building Ontology Networks: Specification, Scheduling and Reuse. Ph.D. Thesis, Facultad de Informática (UPM), Redwood City, CA, USA, 2010. [Google Scholar]
- Suárez-Figueroa, M.C.; Gómez-Pérez, A.; Fernández-López, M. The NeOn methodology for ontology engineering. In Ontology Engineering in a Networked World; Springer: Berlin/Heidelberg, Germany, 2011; pp. 9–34. [Google Scholar]
- Shimizu, C.; Hammar, K.; Hitzler, P. Modular ontology modeling. Semant. Web 2023, 14, 459–489. [Google Scholar] [CrossRef]
- Prudhomme, T.; De Colle, G.; Liebers, A.; Sculley, A.; Xie, P.K.; Cohen, S.; Beverley, J. A semantic approach to mapping the Provenance Ontology to Basic Formal Ontology. Sci. Data 2025, 12, 282. [Google Scholar] [CrossRef]
- Hermon, S.; Niccolucci, F.; Bakirtzis, N.; Gasanova, S. A heritage digital twin ontology-based description of giovanni baronzio’s “crucifixion of christ” analytical investigation. J. Cult. Herit. 2024, 66, 48–58. [Google Scholar] [CrossRef]
- Niccolucci, F.; Markhoff, B.; Theodoridou, M.; Felicetti, A.; Hermon, S. The Heritage Digital Twin: A bicycle made for two. The integration of digital methodologies into cultural heritage research. arXiv 2023, arXiv:2302.07138. [Google Scholar] [CrossRef]
- Alexiev, V.; Manov, D.; Parvanova, J.; Petrov, S. Large-scale Reasoning with a Complex Cultural Heritage Ontology (CIDOC CRM). In Proceedings of the CRMEX@ TPDL, Valetta, Malta, 26 September 2013; pp. 80–93. [Google Scholar]
- NDP Digital Data Working Group; Pouyet, T.; Hayot, D.; Abergel, V.; Tournon-Valiente, S.; Malavergne, O.; Cao, I.; Rousset, M.; Marchand, J.; Guillem, A.; et al. Thesaurus nDame (th13). [Dataset], Version 1. Available online: https://frollo.notre-dame.science/opentheso/?idt=th13, (accessed on 15 May 2025).
- Guillem, A.; NDP Digital Data Working Group; Bernard, M.; Lheritier, M.; Azéma, A.; WG, M.; Penagos, C.; WG, T. Thesaurus des Types D’objets et D’artefacts (th57). [Dataset], Version 1. Available online: https://frollo.notre-dame.science/opentheso/?idt=th57, (accessed on 15 May 2025).
- Guillem, A.; Réby, K.; Samuel, J.; Malavergne, O.; Rousset, M.; Abergel, V.; Gesquière, G.; De Luca, L.; NDP Digital Data Working Group. LRMH_thesaurus (th62). [Dataset], Version 1. Available online: https://frollo.notre-dame.science/opentheso/?idt=th62, (accessed on 15 May 2025).
- Guillem, A.; NDP Digital Data Working Group. Spatial Typology Thesaurus of Notre-Dame de Paris (th56). [Dataset]. Available online: https://frollo.notre-dame.science/opentheso/?idt=th56, (accessed on 15 May 2025).
- Malavergne, O.; Bouiller, L.; Guillem, A.; NDP Digital Data Working Group. Thesaurus des Techniques D’analyses et D’examens (TAPAC) (th12). [Dataset]. Available online: https://frollo.notre-dame.science/opentheso/?idt=th12, (accessed on 15 May 2025).
- Guillem, A. Paradata Adaptor W7 (PAW) Schemas Repository. Available online: https://gitlab.huma-num.fr/gt-cidoc-crm/w7/PAW_schemas (accessed on 15 May 2025).
- Theodoridou, M.; Bruseker, G.; Daskalaki, M.; Doerr, M. Methodological tips for mappings to CIDOC CRM. In Proceedings of the 44th Conference on Computer Applications and Quantitative Methods in Archaeology, Oslo, Norway, 29 March–2 April 2016; pp. 89–102. [Google Scholar]
- Vicknair, C.; Macias, M.; Zhao, Z.; Nan, X.; Chen, Y.; Wilkins, D. A comparison of a graph database and a relational database: A data provenance perspective. In Proceedings of the 48th annual ACM Southeast Conference, Oxford, MS, USA, 15–17 April 2010; pp. 1–6. [Google Scholar]
- Guia, J.; Soares, V.G.; Bernardino, J. Graph databases: Neo4j analysis. In Proceedings of the 19th International Conference on Enterprise Information Systems (ICEIS 2017), Porto, Portugal, 26–29 April 2017; Volume 1, pp. 351–356. [Google Scholar]
- OpenAPI Initiative. OpenAPI Initiative: Standardizing REST API Descriptions. Available online: https://www.openapis.org/ (accessed on 27 May 2025).
- SmartBear Software. Swagger: API Documentation & Design Tools for Teams. Available online: https://swagger.io/ (accessed on 27 May 2025).
- Neo4j, Inc. apoc.text.levenshteinSimilarity Function—APOC 4.3 Documentation. Available online: https://neo4j.com/labs/apoc/4.3/overview/apoc.text/apoc.text.levenshteinSimilarity/ (accessed on 27 May 2025).
- Harispe, S. Knowledge-Based Semantic Measures: From Theory to Applications. Ph.D. Thesis, Université de Montpellier, Montpellier, France, 2014. [Google Scholar]
- Harispe, S.; Ranwez, S.; Janaqi, S.; Montmain, J. Semantic measures for the comparison of units of language, concepts or instances from text and knowledge base analysis. arXiv 2013, arXiv:1310.1285. [Google Scholar]
- Raemy, J. Linked Open Usable Data for Cultural Heritage: Perspectives on Community Practices and Semantic Interoperability. Ph.D. Thesis, University of Basel, Basel, Switzerland, 2024. [Google Scholar] [CrossRef]















| Competency Questions Formulated in Natural Language |
|---|
| CQ1: What are the multiple derivations of a material object x? |
| CQ2: Show me the lineage of derivations of a material object x to its associated digital objects. |
| CQ3: What is the sequence of activities and associated entities (input/ouput)? |
| CQ4: What are the different activities that a material object x has been part of? |
| W7 [55] | Our Proposed Extended W7 | PROV | CIDOC CRM | |
|---|---|---|---|---|
| Activities, such as acquisition, processing, and annotation, ensuring the traceability of methodological steps. | What | w7:activity | prov:activity | crm:E7_Activity |
| Entities | / | w7:what | prov:entity | crm:E77_Permanent_Item |
| Material Entities, representing physical heritage objects, such as the extrados of the cathedral choir. | / | w7:what_ME | prov:entity | crm:E24_Physical_Human-Made_Thing |
| Digital Entities, which encompass data outputs such as oriented photographs, point clouds, and structured annotations. | / | w7:what_DE | prov:entity | crm:E73_Information_object |
| Agents, including researchers, contributors, and institutions, to document human interventions in data creation and curation | Who | w7:who | prov:agent | crm:E39_Actor |
| Locations, covering acquisition, processing, or annotation sites, enabling geospatial contextualization. | Where | w7:where | / | crm:E53_Place |
| PLoD | Semantic Artefact | Definition |
|---|---|---|
| PLoD 1 | W7 | PLoD 1 covers a high-level documentation of provenance, answering the generic questions What, When, Where, How, Who, Which, and Why. |
| PLoD 2 | PAWs | PLoD 2 defines an extensible provenance documentation based on W7. The granularity of the information depends on the user and the type of activity. |
| PLoD 3 | PROV | PLoD 3 defines knowledge provenance using the PROV specification. |
| PLoD 4 | CIDOC CRM | PLoD 4 defines knowledge provenance using the CIDOC CRM ontology. |
| Competency Questions (CQs) | Query in Cypher (Example) | Result (Example) |
|---|---|---|
| CQ1: What are the multiple derivations of a material object x? | MATCH (me:ME name: “Entrait NDP_4076C”)-[*1..3]-(de:DE) RETURN de.name | > “Nuage de points dense et maillage du vestige 4076C” > “Collection d’images du vestige 4076C” |
| CQ2: Show me the lineage of derivations of a material object x to its associated digital objects (Figure 13a). | MATCH (me:ME name: "Entrait NDP_4076A”)–(ac:Ac)–(de:DE) RETURN de.name | > “Annotations 2D-3D – Tranches Dendro du vestige 4076A” >“Nuage de points dense du vestige 4076A” >“Annotations 2D-3D–Diagnostic du vestige 4076A” “Collection d’images du vestige 4076A” |
| CQ3: What is the sequence of activities and associated entities (input/ouput)? (Figure 13b) | MATCH (de1:DE)–(ac:Ac)–(de2:DE) RETURN DISTINCT de1.name, ac.name, de2.name | 1-“Collection d’images photographiques orientées” > “Traitement photogrammétrique de l’extrados des voûtes de la cathédrale” > “Nuage de points dense des voûtes de Notre-Dame” 2-“Nuage de points dense des voûtes de Notre-Dame” > “Annotation 2D-3D des vestiges bois sur l’extrados” > “Ensemble d’annotations 2D-3D des vestiges bois” 3-… |
| CQ4: What are the different activities that a material object x has been part of? | MATCH (me:ME name: "Extrados du chœur, avec vestiges en place")–(ac:Ac) RETURN DISTINCT ac.name | >“Annotation 2D-3D des vestiges bois sur l’extrados” > “Traitement photogrammétrique de l’extrados des voûtes de la cathédrale” > “Acquisition photogrammétrique de l’extrados des voûtes de la cathédrale” |
Disclaimer/Publisher’s Note: The statements, opinions and data contained in all publications are solely those of the individual author(s) and contributor(s) and not of MDPI and/or the editor(s). MDPI and/or the editor(s) disclaim responsibility for any injury to people or property resulting from any ideas, methods, instructions or products referred to in the content. |
© 2025 by the authors. Licensee MDPI, Basel, Switzerland. This article is an open access article distributed under the terms and conditions of the Creative Commons Attribution (CC BY) license (https://creativecommons.org/licenses/by/4.0/).
Share and Cite
Guillem, A.; Abergel, V.; Roussel, R.; Comte, F.; Pamart, A.; De Luca, L. Bridging the Provenance Knowledge Gap Between 3D Digitization and Semantic Interpretation. Heritage 2025, 8, 476. https://doi.org/10.3390/heritage8110476
Guillem A, Abergel V, Roussel R, Comte F, Pamart A, De Luca L. Bridging the Provenance Knowledge Gap Between 3D Digitization and Semantic Interpretation. Heritage. 2025; 8(11):476. https://doi.org/10.3390/heritage8110476
Chicago/Turabian StyleGuillem, Anaïs, Violette Abergel, Roxane Roussel, Florent Comte, Anthony Pamart, and Livio De Luca. 2025. "Bridging the Provenance Knowledge Gap Between 3D Digitization and Semantic Interpretation" Heritage 8, no. 11: 476. https://doi.org/10.3390/heritage8110476
APA StyleGuillem, A., Abergel, V., Roussel, R., Comte, F., Pamart, A., & De Luca, L. (2025). Bridging the Provenance Knowledge Gap Between 3D Digitization and Semantic Interpretation. Heritage, 8(11), 476. https://doi.org/10.3390/heritage8110476

