Parametric Design of Easy-Connect Pipe Fitting Components Using Open-Source CAD and Fabrication Using 3D Printing
Abstract
1. Introduction
2. Materials and Methods
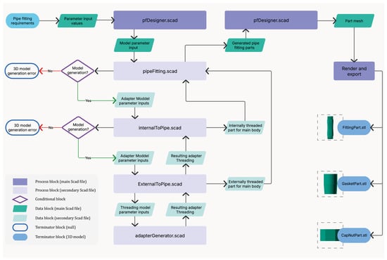
2.1. Open-Source Parametric Design
2.2. Pipe Fitting Customization and 3D Printing
2.3. Pipe Fitting Testing Experimental
2.4. Economic Analysis Method
3. Results and Discussion
3.1. Open-Source Parametric Pipe Fittings
3.2. Pipe Fitting Testing
3.3. Economic Analysis
3.4. Impact, Application Context, and Feasibility
3.5. Future Work
4. Conclusions
- The parametric design adds substantial flexibility to the piping system while adhering to the existing standards for interoperability.
- The pressure test results show that PETG couplings can tolerate up to 4.551 MPa of hydrostatic pressure, which is eight times greater than the highest standard water pressure for the residential sector, followed by ASA and PLA that endured 2.758 and 2.275 MPa, respectively, without exhibiting any leakage.
- Based on the economic analysis, the cost of 3D printing a pipe coupling for a pipe diameter of 10mm ranges from CAD 1.03 for PLA to CAD 1.15 for ASA, which is up to 17 times lower than purchasing a commercially available pipe fitting of a similar size.
- The independence of the commercial supply chain in developing countries and the ability to mitigate the drawbacks of distributed manufacturing methods in agricultural industries in rural habitats or space applications can be seen as a social and indirect economic benefit of the current study.
- Future work could use waste plastic to 3D print pipe fittings at even lower costs while producing piping and plumbing components with a considerably lower carbon footprint.
Author Contributions
Funding
Data Availability Statement
Conflicts of Interest
Appendix A

References
- Kasun, R.A.; Ramanayake, D. Growing Population and Climate Challenges How to Effects the Future Social Structural Changes and World Conflicts in 21st Century. SSRN 2020. [Google Scholar] [CrossRef]
- Brockerhoff, M.P. An Urbanizing World; Population Bulletin; Population Reference Bureau: Washington, DC, USA, 2000; pp. 1–48. [Google Scholar]
- Dhawan, P.; Dalla Torre, D.; Zanfei, A.; Menapace, A.; Larcher, M.; Righetti, M. Assessment of ERA5-Land Data in Medium-Term Drinking Water Demand Modelling with Deep Learning. Water 2023, 15, 1495. [Google Scholar] [CrossRef]
- Burke, E.B.; Burks, B.; Poree, J. Lost Water: Challenges and Opportunities; S&P Global Ratings: New York, NY, USA, 2023; pp. 1–18. [Google Scholar]
- Fox, S.; Shepherd, W.; Collins, R.; Boxall, J. Experimental Quantification of Contaminant Ingress into a Buried Leaking Pipe during Transient Events. J. Hydraul. Eng. 2016, 142, 04015036. [Google Scholar] [CrossRef]
- Bishoge, O.K. Challenges Facing Sustainable Water Supply, Sanitation and Hygiene Achievement in Urban Areas in Sub-Saharan Africa. Local Environ. 2021, 26, 893–907. [Google Scholar] [CrossRef]
- Dighade, R.R.; Kadu, M.S.; Pande, A.M. Challenges in Water Loss Management of Water Distribution Systems in Developing Countries. Int. J. Innov. Res. Sci. Eng. Technol. 2007, 3, 13838–13846. [Google Scholar]
- Bulti, A.T.; Yutura, G.A. Water Infrastructure Resilience and Water Supply and Sanitation Development Challenges in Developing Countries. AQUA—Water Infrastruct. Ecosyst. Soc. 2023, 72, 1057–1064. [Google Scholar] [CrossRef]
- Liemberger, R.; Wyatt, A. Quantifying the Global Non-Revenue Water Problem. Water Supply 2019, 19, 831–837. [Google Scholar] [CrossRef]
- Colombo, A.F.; Karney, B.W. Energy and Costs of Leaky Pipes: Toward Comprehensive Picture. J. Water Resour. Plan. Manag. 2002, 128, 441–450. [Google Scholar] [CrossRef]
- Rain Bird Easy Fit 0.5-in Drip Irrigation Compression Fitting Coupling. Available online: https://www.rona.ca/en/product/rain-bird-easy-fit-05-in-drip-irrigation-compression-fitting-coupling-efc25-1pk-32025049 (accessed on 10 November 2024).
- SharkBite K120Z2 EvoPEX Connector x 1/2 Inch MNPT RT, Push-to-Connect, PEX, Misc, Tools & Home Improvement—Amazon Canada. Available online: https://www.amazon.ca/SharkBite-K120Z2-Plumbing-Connector-Misc/dp/B07WRFDKZ7 (accessed on 10 November 2024).
- John Guest 1/4 in. Polypropylene Push-to-Connect Union Fitting. Available online: https://www.homedepot.ca/product/john-guest-1-4-in-polypropylene-push-to-connect-union-fitting/1001830380 (accessed on 10 November 2024).
- SharkBite ProLock 1/2 Inch Push-to-Connect Plastic Slip Coupling Fitting. Available online: https://www.homedepot.ca/product/sharkbite-prolock-1-2-inch-push-to-connect-plastic-slip-coupling-fitting/1001833994 (accessed on 10 November 2024).
- SharkBite Max 1/2 Inch Brass Push-to-Connect Straight Coupling. Available online: https://www.homedepot.ca/product/sharkbite-max-1-2-inch-brass-push-to-connect-straight-coupling/1000791803 (accessed on 10 November 2024).
- Polypropylene, Philmac & Water Line Compression Fittings|IPEX Inc. Available online: https://ipexna.com/solutions/municipal-solutions/water-service-systems/philmac-compression-fittings/ (accessed on 10 November 2024).
- 1/2″ Brass Push-Fit Coupling. Available online: https://kent.ca/en/1-2-brass-push-fit-coupling-1006411 (accessed on 10 November 2024).
- Blokus-Dziula, A.; Dziula, P.; Kamedulski, B.; Michalak, P. Operation and Maintenance Cost of Water Management Systems: Analysis and Optimization. Water 2023, 15, 3053. [Google Scholar] [CrossRef]
- Transforming Our World: The 2030 Agenda for Sustainable Development|Department of Economic and Social Affairs. Available online: https://sdgs.un.org/2030agenda (accessed on 4 February 2025).
- World Health Organization; United Nations Children’s Fund (UNICEF); World Bank. State of the World’s Drinking Water: An Urgent Call to Action to Accelerate Progress on Ensuring Safe Drinking Water for All; World Health Organization: Geneva, Switzerland, 2022; Available online: https://iris.who.int/handle/10665/363704 (accessed on 13 February 2025).
- Intergovernmental Panel on Climate Change (IPCC). Climate Change 2021—The Physical Science Basis: Working Group I Contribution to the Sixth Assessment Report of the Intergovernmental Panel on Climate Change; Cambridge University Press: Cambridge, UK, 2023. [Google Scholar]
- Evaristo, J.; Jameel, Y.; Tortajada, C.; Wang, R.Y.; Horne, J.; Neukrug, H.; David, C.P.; Fasnacht, A.M.; Ziegler, A.D.; Biswas, A. Water Woes: The Institutional Challenges in Achieving SDG 6. Sustain. Earth Rev. 2023, 6, 13. [Google Scholar] [CrossRef]
- Kulkarni, S.; Hof, A.; Ambrósio, G.; Edelenbosch, O.; Köberle, A.C.; van Rijn, J.; van Vuuren, D. Investment Needs to Achieve SDGs: An Overview. PLoS Sustain. Transform. 2022, 1, e0000020. [Google Scholar] [CrossRef]
- Quentin Grafton, R.; Biswas, A.K.; Bosch, H.; Fanaian, S.; Gupta, J.; Revi, A.; Sami, N.; Tortajada, C. Goals, Progress and Priorities from Mar Del Plata in 1977 to New York in 2023. Nat. Water 2023, 1, 230–240. [Google Scholar] [CrossRef]
- Gwamuri, J.; Wittbrodt, B.T.; Anzalone, N.C.; Pearce, J.M. Reversing the Trend of Large Scale and Centralization in Manufacturing: The Case of Distributed Manufacturing of Customizable 3-D-Printable Self-Adjustable Glasses. Chall. Sustain. 2014, 2, 30–40. [Google Scholar] [CrossRef]
- Srai, J.S.; Graham, G.; Hennelly, P.; Phillips, W.; Kapletia, D.; Lorentz, H. Distributed Manufacturing: A New Form of Localised Production? Int. J. Oper. Prod. Manag. 2020, 40, 697–727. [Google Scholar] [CrossRef]
- ISO/ASTM 52900; Additive Manufacturing—General Principles—Fundamentals and Vocabulary. ASTM International: West Conshohocken, PA, USA, 2021. [CrossRef]
- Sells, E.; Bailard, S.; Smith, Z.; Bowyer, A.; Olliver, V. RepRap: The Replicating Rapid Prototyper: Maximizing Customizability by Breeding the Means of Production. In Handbook of Research in Mass Customization and Personalization; World Scientific Publishing Company: Singapore, 2009; pp. 568–580. ISBN 978-981-4280-25-9. [Google Scholar]
- Jones, R.; Haufe, P.; Sells, E.; Iravani, P.; Olliver, V.; Palmer, C.; Bowyer, A. RepRap—The Replicating Rapid Prototyper. Robotica 2011, 29, 177–191. [Google Scholar] [CrossRef]
- Bowyer, A. 3D Printing and Humanity’s First Imperfect Replicator. 3D Print. Addit. Manuf. 2014, 1, 4–5. [Google Scholar] [CrossRef]
- Romero, L.; Guerrero, A.; Espinosa, M.M.; Jiménez, M.; Domínguez, I.A.; Domínguez, M. Additive Manufacturing with RepRap Methodology: Current Situation and Future Prospects. In Proceedings of the 2014 International Solid Freeform Fabrication Symposium, University of Texas at Austin, Austin, TX, USA, 4–6 August 2014. [Google Scholar]
- Alzyod, H.; Ficzere, P. Material-Dependent Effect of Common Printing Parameters on Residual Stress and Warpage Deformation in 3D Printing: A Comprehensive Finite Element Analysis Study. Polymers 2023, 15, 2893. [Google Scholar] [CrossRef]
- Salmi, M. Comparing Additive Manufacturing Processes for Distributed Manufacturing. IFAC-PapersOnLine 2022, 55, 1503–1508. [Google Scholar] [CrossRef]
- Thomas, D.S.; Gilbert, S.W. Costs and Cost Effectiveness of Additive Manufacturing; National Institute of Standards and Technology: Gaithersburg, MD, USA, 2014; p. 12.
- Durão, L.F.C.S.; Christ, A.; Anderl, R.; Schützer, K.; Zancul, E. Distributed Manufacturing of Spare Parts Based on Additive Manufacturing: Use Cases and Technical Aspects. Procedia CIRP 2016, 57, 704–709. [Google Scholar] [CrossRef]
- Pearce, J.; Qian, J.-Y. Economic Impact of DIY Home Manufacturing of Consumer Products with Low-Cost 3D Printing from Free and Open Source Designs. Eur. J. Soc. Impact Circ. Econ. 2022, 3, 1–24. [Google Scholar] [CrossRef]
- Coakley, M.; Hurt, D.E. 3D Printing in the Laboratory: Maximize Time and Funds with Customized and Open-Source Labware. J. Lab. Autom. 2016, 21, 489–495. [Google Scholar] [CrossRef] [PubMed]
- Pearce, J.M. Economic Savings for Scientific Free and Open Source Technology: A Review. HardwareX 2020, 8, e00139. [Google Scholar] [CrossRef] [PubMed]
- Pearce, J.M. Distributed Manufacturing of Open Source Medical Hardware for Pandemics. J. Manuf. Mater. Process. 2020, 4, 49. [Google Scholar] [CrossRef]
- Santos, M.L.; Zacharias, L.R.; Cota, V.R. Open-Source Hardware to Face COVID-19 Pandemic: The Need to Do More and Better. Res. Biomed. Eng. 2022, 38, 127–138. [Google Scholar] [CrossRef]
- Huang, S.H.; Liu, P.; Mokasdar, A.; Hou, L. Additive Manufacturing and Its Societal Impact: A Literature Review. Int. J. Adv. Manuf. Technol. 2013, 67, 1191–1203. [Google Scholar] [CrossRef]
- Ko, H.; Moon, S.K.; Hwang, J. Design for Additive Manufacturing in Customized Products. Int. J. Precis. Eng. Manuf. 2015, 16, 2369–2375. [Google Scholar] [CrossRef]
- Kumar Pal, A.; Mohanty, A.K.; Misra, M. Additive Manufacturing Technology of Polymeric Materials for Customized Products: Recent Developments and Future Prospective. RSC Adv. 2021, 11, 36398–36438. [Google Scholar] [CrossRef]
- Wilkinson, S.; Cope, N. Chapter 10—3D Printing and Sustainable Product Development. In Green Information Technology; Dastbaz, M., Pattinson, C., Akhgar, B., Eds.; Morgan Kaufmann: Boston, MA, USA, 2015; pp. 161–183. ISBN 978-0-12-801379-3. [Google Scholar]
- Gwamuri, J.; Pearce, J.M. Open Source 3D Printers: An Appropriate Technology for Building Low Cost Optics Labs for the Developing Communities. In Proceedings of the 14th Conference on Education and Training in Optics and Photonics: ETOP 2017, Hangzhou, China, 29–31 May 2017; SPIE: Bellingham, WA, USA, 2017; Volume 10452, pp. 550–563. [Google Scholar]
- Mohammed, M.I.; Wilson, D.; Gomez-Kervin, E.; Rosson, L.; Long, J. EcoPrinting: Investigation of Solar Powered Plastic Recycling and Additive Manufacturing for Enhanced Waste Management and Sustainable Manufacturing. In Proceedings of the 2018 IEEE Conference on Technologies for Sustainability (SusTech), Long Beach, CA, USA, 11–13 November 2018; IEEE: Piscataway, NJ, USA, 2018; pp. 1–6. [Google Scholar]
- Javaid, M.; Haleem, A.; Singh, R.P.; Suman, R.; Rab, S. Role of Additive Manufacturing Applications towards Environmental Sustainability. Adv. Ind. Eng. Polym. Res. 2021, 4, 312–322. [Google Scholar] [CrossRef]
- Muth, J.; Klunker, A.; Völlmecke, C. Putting 3D Printing to Good Use—Additive Manufacturing and the Sustainable Development Goals. Front. Sustain. 2023, 4, 1196228. [Google Scholar] [CrossRef]
- Romani, A.; Rognoli, V.; Levi, M. Design, Materials, and Extrusion-Based Additive Manufacturing in Circular Economy Contexts: From Waste to New Products. Sustainability 2021, 13, 7269. [Google Scholar] [CrossRef]
- Gwamuri, J.; Franco, D.; Khan, K.Y.; Gauchia, L.; Pearce, J.M. High-Efficiency Solar-Powered 3-D Printers for Sustainable Development. Machines 2016, 4, 3. [Google Scholar] [CrossRef]
- Cruz, F.; Lanza, S.; Boudaoud, H.; Hoppe, S.; Camargo, M. Polymer Recycling and Additive Manufacturing in an Open Source Context: Optimization of Processes and Methods. In Proceedings of the 2015 International Solid Freeform Fabrication Symposium, Austin, TX, USA, 10–12 August 2015. [Google Scholar]
- Woern, A.L.; McCaslin, J.R.; Pringle, A.M.; Pearce, J.M. RepRapable Recyclebot: Open Source 3-D Printable Extruder for Converting Plastic to 3-D Printing Filament. HardwareX 2018, 4, e00026. [Google Scholar] [CrossRef]
- Zhong, S.; Pearce, J.M. Tightening the Loop on the Circular Economy: Coupled Distributed Recycling and Manufacturing with Recyclebot and RepRap 3-D Printing. Resour. Conserv. Recycl. 2018, 128, 48–58. [Google Scholar] [CrossRef]
- Price, A.J.N.; Capel, A.J.; Lee, R.J.; Pradel, P.; Christie, S.D.R. An Open Source Toolkit for 3D Printed Fluidics. J. Flow Chem. 2021, 11, 37–51. [Google Scholar] [CrossRef]
- OpenSCAD. OpenSCAD, Version 2021.01; GitHub, 2021. Available online: https://github.com/openscad/openscad/releases/tag/openscad-2021.01 (accessed on 28 August 2024).
- Oxman, R. Thinking Difference: Theories and Models of Parametric Design Thinking. Des. Stud. 2017, 52, 4–39. [Google Scholar] [CrossRef]
- Kanaani, M.; Kopec, D. (Eds.) The Routledge Companion for Architecture Design and Practice: Established and Emerging Trends; Routledge: New York, NY, USA, 2015; ISBN 978-1-315-77586-9. [Google Scholar]
- Fini, A.T.; Brooks, C.; Romani, A.; Pearce, J.M. Design, Manufacturing, and Economic Analysis of Parametric Open-Source 3-D Printed Easy Connect Pipe Fittings. 2024. Available online: https://www.preprints.org/frontend/manuscript/3029036df89b5994b0156c21623e9dc9/download_pub (accessed on 8 November 2024).
- Schlatter, A. Thread Library for OpenSCAD; GitHub, 2024. Available online: https://github.com/adrianschlatter/threadlib (accessed on 28 August 2024).
- Woern, A.L.; Pearce, J.M. Distributed Manufacturing of Flexible Products: Technical Feasibility and Economic Viability. Technologies 2017, 5, 71. [Google Scholar] [CrossRef]
- Banerjee, S.S.; Burbine, S.; Kodihalli Shivaprakash, N.; Mead, J. 3D-Printable PP/SEBS Thermoplastic Elastomeric Blends: Preparation and Properties. Polymers 2019, 11, 347. [Google Scholar] [CrossRef]
- Tully, J.J.; Meloni, G.N. A Scientist’s Guide to Buying a 3D Printer: How to Choose the Right Printer for Your Laboratory. Anal. Chem. 2020, 92, 14853–14860. [Google Scholar] [CrossRef]
- PolyLiteTM PLA. Available online: https://ca.polymaker.com/products/polylite-pla (accessed on 7 November 2024).
- PolyLiteTM PETG. Available online: https://ca.polymaker.com/products/polylite-petg (accessed on 7 November 2024).
- PolyLiteTM ASA. Available online: https://ca.polymaker.com/products/polylite-asa (accessed on 7 November 2024).
- Black Standard TPE85A Filament 1.75 mm. Available online: https://3dprintingcanada.com/products/black-1-75mm-tpe-filament-0-5-kg (accessed on 5 November 2024).
- Releases·Prusa3d/PrusaSlicer. Available online: https://github.com/prusa3d/PrusaSlicer/releases (accessed on 1 July 2023).
- F2164-13; Standard Practice for Field Leak Testing of Polyethylene (PE) and Crosslinked Polyethylene (PEX) Pressure Piping Systems Using Hydrostatic Pressure. Plastic Pipe Institute. ASTM Standard: West Conshohocken, PA, USA, 2013.
- 2024 Uniform Plumbing Code. Available online: https://epubs.iapmo.org/2024/UPC/ (accessed on 10 May 2024).
- Wittbrodt, B.T.; Glover, A.G.; Laureto, J.; Anzalone, G.C.; Oppliger, D.; Irwin, J.L.; Pearce, J.M. Life-Cycle Economic Analysis of Distributed Manufacturing with Open-Source 3-D Printers. Mechatronics 2013, 23, 713–726. [Google Scholar] [CrossRef]
- Original Prusa XL Semi-Assembled Single-Toolhead 3D Printer|Original Prusa 3D Printers Directly from Josef Prusa. Available online: https://www.prusa3d.com/product/original-prusa-xl/#specs (accessed on 5 November 2024).
- Electricity Rates|Ontario Energy Board. Available online: https://www.oeb.ca/consumer-information-and-protection/electricity-rates (accessed on 5 November 2024).
- Ghorbani, J.; Koirala, P.; Shen, Y.-L.; Tehrani, M. Eliminating Voids and Reducing Mechanical Anisotropy in Fused Filament Fabrication Parts by Adjusting the Filament Extrusion Rate. J. Manuf. Process. 2022, 80, 651–658. [Google Scholar] [CrossRef]
- Sun, X.; Mazur, M.; Cheng, C.-T. A Review of Void Reduction Strategies in Material Extrusion-Based Additive Manufacturing. Addit. Manuf. 2023, 67, 103463. [Google Scholar] [CrossRef]
- Mayville, P.J.; Petsiuk, A.L.; Pearce, J.M. Thermal Post-Processing of 3D Printed Polypropylene Parts for Vacuum Systems. J. Manuf. Mater. Process. 2022, 6, 98. [Google Scholar] [CrossRef]
- Ipex Philmac 3/4-in ID Quick Disconnect Compression Coupling. Available online: https://www.rona.ca/en/product/ipex-philmac-3-4-in-id-quick-disconnect-compression-coupling-358101-00685560 (accessed on 10 November 2024).
- 2018 International Residential Code (IRC)|ICC Digital Codes. Available online: https://codes.iccsafe.org/content/IRC2018P7/chapter-29-water-supply-and-distribution (accessed on 10 May 2024).
- Fudholi, A.; Sopian, K.; Yazdi, M.H.; Ruslan, M.H.; Ibrahim, A.; Kazem, H.A. Performance Analysis of Photovoltaic Thermal (PVT) Water Collectors. Energy Convers. Manag. 2014, 78, 641–651. [Google Scholar] [CrossRef]
- Dubey, S.; Tay, A.A.O. Testing of Two Different Types of Photovoltaic–Thermal (PVT) Modules with Heat Flow Pattern under Tropical Climatic Conditions. Energy Sustain. Dev. 2013, 17, 1–12. [Google Scholar] [CrossRef]
- Drip Irrigation Design Guide-Determining Your Water Source Flow Rate & Pressure. Available online: https://www.irrigationdirect.ca/2008-drip-irrigation-design-guide-determining-your-water-source-flow-rate-and-pressure.html (accessed on 10 May 2024).
- DeBerry, D.W. Final Report: Corrosion in Potable Water Systems; U.S. Environmental Protection Agency, Office of Drinking Water: Washington, DC, USA, 1982.
- Heikkinen, I.T.S.; Kauppinen, C.; Liu, Z.; Asikainen, S.M.; Spoljaric, S.; Seppälä, J.V.; Savin, H.; Pearce, J.M. Chemical Compatibility of Fused Filament Fabrication-Based 3-D Printed Components with Solutions Commonly Used in Semiconductor Wet Processing. Addit. Manuf. 2018, 23, 99–107. [Google Scholar] [CrossRef]
- Romani, A.; Perusin, L.; Ciurnelli, M.; Levi, M. Characterization of PLA Feedstock after Multiple Recycling Processes for Large-Format Material Extrusion Additive Manufacturing. Mater. Today Sustain. 2024, 25, 100636. [Google Scholar] [CrossRef]
- Cruz Sanchez, F.A.; Boudaoud, H.; Hoppe, S.; Camargo, M. Polymer Recycling in an Open-Source Additive Manufacturing Context: Mechanical Issues. Addit. Manuf. 2017, 17, 87–105. [Google Scholar] [CrossRef]
- Vidakis, N.; Petousis, M.; Tzounis, L.; Grammatikos, S.A.; Porfyrakis, E.; Maniadi, A.; Mountakis, N. Sustainable Additive Manufacturing: Mechanical Response of Polyethylene Terephthalate Glycol over Multiple Recycling Processes. Materials 2021, 14, 1162. [Google Scholar] [CrossRef]
- Singh, N.; Duan, H.; Tang, Y. Toxicity Evaluation of E-Waste Plastics and Potential Repercussions for Human Health. Environ. Int. 2020, 137, 105559. [Google Scholar] [CrossRef]
- Hahladakis, J.N.; Velis, C.A.; Weber, R.; Iacovidou, E.; Purnell, P. An Overview of Chemical Additives Present in Plastics: Migration, Release, Fate and Environmental Impact during Their Use, Disposal and Recycling. J. Hazard. Mater. 2018, 344, 179–199. [Google Scholar] [CrossRef]
- Rajendran, S.; Scelsi, L.; Hodzic, A.; Soutis, C.; Al-Maadeed, M.A. Environmental Impact Assessment of Composites Containing Recycled Plastics. Resour. Conserv. Recycl. 2012, 60, 131–139. [Google Scholar] [CrossRef]
- Boisseaux, P.; Hopkinson, P.; Santillo, D.; Smith, C.; Garmulewicz, A.; Powell, Z.; Galloway, T. Environmental Safety of Second and Third Generation Bioplastics in the Context of the Circular Economy. Ecotoxicol. Environ. Saf. 2023, 256, 114835. [Google Scholar] [CrossRef] [PubMed]








| Thread Type | Range | Details |
|---|---|---|
| Metric Threads | M0.25 to M600 | Coarse, fine, and super-fine pitches |
| Unified Inch Screw Threads (UNC, UNF, UNEF) | Various (UNC, UNF, UNEF) including 4-UN, 6-UN, 8-UN, 12-UN, 16-UN, 20-UN, 28-UN, and 32-UN | All threads are class 2 threads |
| BSP Parallel Thread (G) | G1/16 to G6 | All threads are class A threads |
| PCO-1881 and PCO-1810 | Specific to PET-bottle threads | Not applicable |
| Royal Microscopical Society’s Thread (RMS) | Typical RMS | Not applicable |
| N. | Input Name | Range | Type | Description |
|---|---|---|---|---|
| 1 | input_dia | Primary | The diameter of the input pipe being fit. | |
| 2 | gasket_thickness_upper | Primary | Upper bound on desired gasket thickness. | |
| 3 | gasket_thickness_lower | Primary | Lower bound on desired gasket thickness. | |
| 4 | gasket_extra_length | Secondary | Additional length added to the end of the gasket such that the cap nut compresses it when assembled. | |
| 5 | tol_pipe | Secondary | Tolerance between the pipe and the fitting. | |
| 6 | tol_gasket | Secondary | Tolerance between the pipe and the gasket. | |
| 7 | turns | Secondary | Number of turns for the adapter threading. | |
| 8 | wall_thickness | Secondary | Thickness of the fitting walls. | |
| 9 | lower_length | Secondary | Length of the middle pipe of the fitting. | |
| 10 | mid_heigth | Secondary | Length of the transition from the middle pipe to the adapter threading begins. | |
| 11 | cap_thickness | Secondary | Thickness of the cover part of the cap nut. | |
| 12 | nut_wall_thickness | Secondary | Thickness of the cap nut walls. | |
| 13 | entry_chamfer | True or false | Secondary | Chamfer around the entry lip of the adapter threads. |
| 14 | style | String input | Secondary | Available options: “Hexagon”, “Cone”, or “Circular”. |
| 15 | selectedThread | Integer | Derived | The desired adapter thread the user wishes to export, must be in the range of possibilities. |
| 16 | export | True or false | Utility | Set to true to remove all design possibilities and only display the selected one. |
| 17 | selectedPart | String input | Utility | Available options: “fitting”, “nut”, “gasket”, or “all” to select objects for export. |
| Steps | Parameters (Input Name) | Unit | Batch 1 (10 mm Diameter) | Batch 2 (20 mm Diameter) | ||||
|---|---|---|---|---|---|---|---|---|
| Customization (OpenSCAD) | Input diameter (input_dia) | mm | 10 | 20 | ||||
| Gasket thickness up (gasket_thickness_upper) | mm | 17 | 19 | |||||
| Gasket thickness low (gasket_thickness_lower) | mm | 15 | 15 | |||||
| Gasket extra length (gasket_extra_length) | mm | 6 | 8 | |||||
| Tolerance pipe (tol_pipe) | mm | 0.5 | 0.5 | |||||
| Tolerance gasket (tol_gasket) | mm | 0.1 | 0.1 | |||||
| Number of turns (turns) | // | 5 | 5 | |||||
| Wall thickness (wall_thickness) | mm | 2 | 2 | |||||
| Lower length (middle_length) | mm | 12 | 12 | |||||
| Mid height (middle_length) | mm | 5 | 7 | |||||
| Cap thickness (cap_thickness) | mm | 3 | 4 | |||||
| Nut wall thickness (nut_wall_thickness) | mm | 4 | 6 | |||||
| Entry chamfer (entry_chamfer) | // | enabled | enabled | |||||
| External cross-section style (style) | // | hexagon | hexagon | |||||
| Selected thread (selectedthread) | // | 5 | 5 | |||||
| 3D printing (Prusa slicer) | Materials | // | PETG | PLA | ASA | TPE | PETG | TPE |
| 3D printer (Prusa) | // | XL | XL | XL | MK3S | XL | MK3S | |
| Nozzle diameter | mm | 0.4 (applied to all columns) | ||||||
| Extruder temperature | °C | 240 | 215 | 260 | 230 | 240 | 230 | |
| Bed temperature | °C | 80 | 60 | 105 | 50 | 80 | 50 | |
| Speed | mm/s | 65 | 65 | 65 | 30 | 65 | 30 | |
| Infill (type) | // | Rectilinear (applied to all columns) | ||||||
| Infill (overlap) | % | 20 (applied to all columns) | ||||||
| Infill (percentage) | % | 100 (applied to all columns) | ||||||
| Flow (percentage) a | % | 115–110 | 115–110 | 110–100 | 10 | 110–100 | 100 | |
| Layer height | mm | 0.15 | 0.15 | 0.15 | 0.2 | 0.15 | 0.2 | |
| Perimeters | // | 6 | 6 | 6 | 4 | 6 | 4 | |
| Adhesion a | // | Brim—none | Brim—none | Brim—none | Brim | Brim—none | Brim | |
| Custom Design | Material | Parts | Material | Weight (Nominal) | Weight (Measured) | Time | Cost a |
|---|---|---|---|---|---|---|---|
| Batch | Unit | // | // | g | g | min | CAD |
| Batch 1 (10 mm diameter) | PLA | Pipe fitting (×1 main body) | PLA | 12.2 | 10.3 | 82 | 0.31 |
| Nut (×2 parts) | PLA | 21.4 | 20.2 | 61 | 0.58 | ||
| Gasket (×2 parts) | TPE | 3.9 | 3.2 | 45 | 0.15 | ||
| Total assembly | // | 37.5 | 33.7 | 188 | 1.03 | ||
| PETG | Pipe fitting (×1 main body) | PETG | 11.7 | 10.6 | 80 | 0.32 | |
| Nut (×2 parts) | PETG | 20.4 | 19.7 | 98 | 0.58 | ||
| Gasket (×2 parts) | TPE | 3.9 | 3.2 | 45 | 0.15 | ||
| Total assembly | // | 36.0 | 33.5 | 223 | 1.04 | ||
| ASA | Pipe fitting (×1 main body) | ASA | 10.1 | 8.4 | 113 | 0.35 | |
| Nut (×2 parts) | ASA | 17.6 | 16.2 | 94 | 0.65 | ||
| Gasket (×2 parts) | TPE | 3.9 | 3.2 | 45 | 0.15 | ||
| Total assembly | // | 31.6 | 27.8 | 252 | 1.15 | ||
| Batch 2 (20 mm diameter) | PETG | Pipe fitting (×1 main body) | PETG | 28.3 | 29.0 | 146 | 0.85 |
| Nut (×2 parts) | PETG | 69.8 | 71.2 | 296 | 2.07 | ||
| Gasket (×2 parts) | TPE | 11.2 | 8.4 | 125 | 0.38 | ||
| Total assembly | // | 109.3 | 108.6 | 567 | 3.30 |
| Specifications | Vendor | Material | Pipe Diameter | Pressure Rating [MPa] | Price [CAD] |
|---|---|---|---|---|---|
| Rain Bird Easy Fit Compression Fitting [11] | RONA | ABS | 16–17 mm | 0.414 | 4.79 |
| John Guest Push-to-Connect Union Fitting [13] | Home Depot | Polypropylene | 1/4 inch | 1.034 | 5.13 |
| SharkBite ProLock Push-to-Connect Plastic Coupling [14] | Home Depot | Polymer | 1/2 inch | 1.103 | 13.16 |
| SharkBite Max Brass Push Coupling [15] | Home Depot | Brass | 1/2 inch | 1.724 | 13.68 |
| IPEX Philmac Quick Disconnect Compression Coupling [16,76] | RONA | polypropylene | 1/2 inch | 1.586 | 17.49 |
| Aqua-Dynamic 3/4″ Brass Push-Fit Coupling [17] | KENT | Brass | 1/2 inch | 1.379 | 17.99 |
| SharkBite EvoPEX Connector Push-to-Connect [12] | Amazon.ca | Stainless Steel | 1/2 inch | 1.379 | 18.44 |
Disclaimer/Publisher’s Note: The statements, opinions and data contained in all publications are solely those of the individual author(s) and contributor(s) and not of MDPI and/or the editor(s). MDPI and/or the editor(s) disclaim responsibility for any injury to people or property resulting from any ideas, methods, instructions or products referred to in the content. |
© 2025 by the authors. Licensee MDPI, Basel, Switzerland. This article is an open access article distributed under the terms and conditions of the Creative Commons Attribution (CC BY) license (https://creativecommons.org/licenses/by/4.0/).
Share and Cite
Fini, A.T.; Brooks, C.K.; Romani, A.; Straatman, A.G.; Pearce, J.M. Parametric Design of Easy-Connect Pipe Fitting Components Using Open-Source CAD and Fabrication Using 3D Printing. J. Manuf. Mater. Process. 2025, 9, 65. https://doi.org/10.3390/jmmp9020065
Fini AT, Brooks CK, Romani A, Straatman AG, Pearce JM. Parametric Design of Easy-Connect Pipe Fitting Components Using Open-Source CAD and Fabrication Using 3D Printing. Journal of Manufacturing and Materials Processing. 2025; 9(2):65. https://doi.org/10.3390/jmmp9020065
Chicago/Turabian StyleFini, Abolfazl Taherzadeh, Cameron K. Brooks, Alessia Romani, Anthony G. Straatman, and Joshua M. Pearce. 2025. "Parametric Design of Easy-Connect Pipe Fitting Components Using Open-Source CAD and Fabrication Using 3D Printing" Journal of Manufacturing and Materials Processing 9, no. 2: 65. https://doi.org/10.3390/jmmp9020065
APA StyleFini, A. T., Brooks, C. K., Romani, A., Straatman, A. G., & Pearce, J. M. (2025). Parametric Design of Easy-Connect Pipe Fitting Components Using Open-Source CAD and Fabrication Using 3D Printing. Journal of Manufacturing and Materials Processing, 9(2), 65. https://doi.org/10.3390/jmmp9020065

