Closed-Loop Aerial Tracking with Dynamic Detection-Tracking Coordination
Abstract
1. Introduction
- Single-module trackers exhibit limited adaptability in target disappearance scenarios. However, augmenting these systems with redundant verification modules introduces significant computational overhead, thereby compromising real-time operational feasibility.
- Validating tracking success remains particularly challenging under UAV-borne dynamic observation conditions, where substantial appearance variations and trajectory deviations induced by viewpoint-related geometric distortions frequently occur.
- Existing trackers lack efficient mechanisms for rapid and robust re-acquisition confidence estimation after disappearance, particularly under the severe viewpoint changes and scale variations characteristic of UAV tracking.
- By incorporating a lightweight feature extraction network and efficient target information caching mechanisms, our approach achieves real-time detection of target disappearance and re-emergence while maintaining computational efficiency.
- Spatiotemporal feature encoding with motion pattern analysis preserves high-quality historical representations to mitigate appearance drift.
- The closed-loop feedback architecture among modules facilitates autonomous decision-making through performance-driven adaptation.
- In our architecture, the object detection and feature extraction module alternates with the motion-aware tracking module. This alternating execution enables performance enhancement via dynamic feature banks and historical trajectory queues, while also operating within computational constraints.
2. Related Work
2.1. Correlation Filter-Based Trackers
2.2. Deep Learning-Based Trackers
2.3. Hybrid Trackers
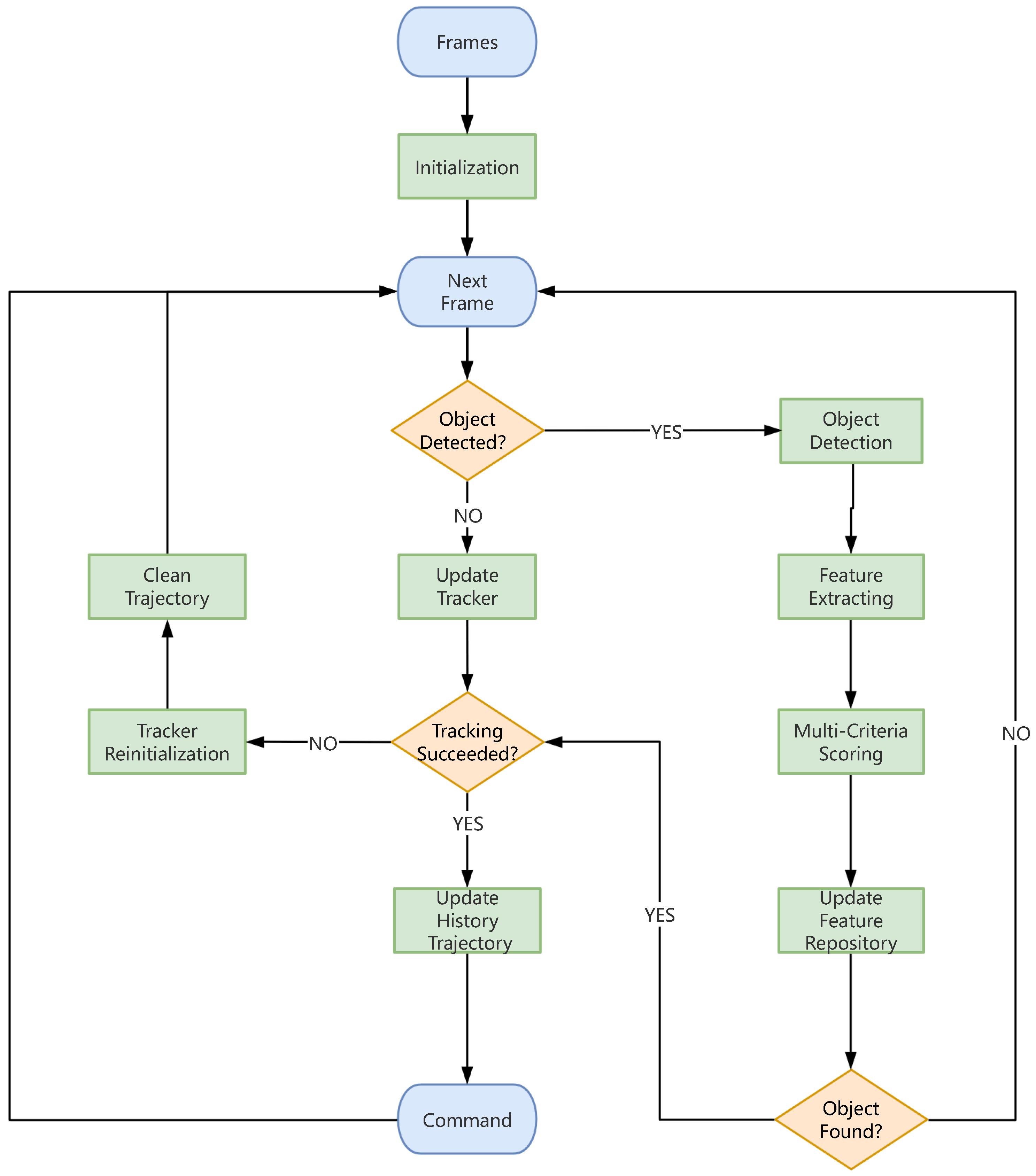
3. Methodology
3.1. System Overview
3.2. Motion-Aware Tracking Module
- : The detection frequency is adaptively modulated, achieving a latency-energy trade-off through the relationship with tracking confidence.
- : The tracker is reinitialized using the optimal candidate bounding box , as sub-threshold IoU indicates potential tracking failure. This minimum interval guarantees prompt evaluation of tracker reinitialization.
3.2.1. CSR-DCF Tracker
3.2.2. Motion Awareness
3.3. Detection and Feature Extraction Module
3.3.1. Object Detection Framework
3.3.2. Deep Feature Representation
3.3.3. Quality-Aware Feature Repository
3.4. Multi-Criteria Scoring Module
3.5. Integrated Algorithmic Workflow
| Algorithm 1: Enhanced tracking algorithm with existence check. |
![]() |
4. Implementation
- Captures real-time video via UAV-mounted cameras.
- Processes frames on edge nodes to execute tracking algorithms.
- Generates dynamic control commands for UAV trajectory adjustment.
4.1. Hardware Platform
4.1.1. UAV Platform
4.1.2. Remote Controller
4.1.3. Edge Computing Unit
4.2. Latency Characteristics
5. Evaluation
5.1. Experimental Setup
5.1.1. Datasets
5.1.2. Parameter Settings
5.2. Evaluation Metrics
5.3. Quantitative Comparison
5.3.1. Experimental Analysis on VOT-ST2019
5.3.2. Experimental Analysis on OTB100
5.4. Visualizing Algorithmic Gains
5.4.1. Pedestrian Interaction Scenario (Girl Sequence)
5.4.2. Dynamic Sports Scenario (iceskater2 Sequence)
6. Conclusions
Author Contributions
Funding
Data Availability Statement
Conflicts of Interest
References
- De Smedt, F.; Hulens, D.; Goedeme, T. On-Board Real-Time Tracking of Pedestrians on a UAV. In Proceedings of the IEEE Conference on Computer Vision and Pattern Recognition (CVPR) Workshops, Boston, MA, USA, 7–12 June 2015. [Google Scholar]
- Scherer, J.; Yahyanejad, S.; Hayat, S.; Yanmaz, E.; Andre, T.; Khan, A.; Vukadinovic, V.; Bettstetter, C.; Hellwagner, H.; Rinner, B. An Autonomous Multi-UAV System for Search and Rescue. In Proceedings of the First Workshop on Micro Aerial Vehicle Networks, Systems, and Applications for Civilian Use, Florence, Italy, 18 May 2015; DroNet ’15. Association for Computing Machinery: New York, NY, USA, 2015; pp. 33–38. [Google Scholar] [CrossRef]
- Hao, J.; Zhou, Y.; Zhang, G.; Lv, Q.; Wu, Q. A Review of Target Tracking Algorithm Based on UAV. In Proceedings of the 2018 IEEE International Conference on Cyborg and Bionic Systems (CBS), Shenzhen, China, 25–27 October 2018; pp. 328–333. [Google Scholar] [CrossRef]
- Yang, C.; Yang, M.; Li, H.; Jiang, L.; Suo, X.; Mao, L.; Meng, W.; Li, Z. A survey on soccer player detection and tracking with videos. Vis. Comput. 2024, 41, 815–829. [Google Scholar] [CrossRef]
- Carli, R.; Cavone, G.; Epicoco, N.; Di Ferdinando, M.; Scarabaggio, P.; Dotoli, M. Consensus-Based Algorithms for Controlling Swarms of Unmanned Aerial Vehicles. In Ad-Hoc, Mobile, and Wireless Networks: 19th International Conference on Ad-Hoc Networks and Wireless, ADHOC-NOW 2020, Bari, Italy, 19–21 October 2020; Proceedings; Springer: Berlin/Heidelberg, Germany, 2020; pp. 84–99. [Google Scholar] [CrossRef]
- Yang, J.; Tang, W.; Ding, Z. Long-Term Target Tracking of UAVs Based on Kernelized Correlation Filter. Mathematics 2021, 9, 3006. [Google Scholar] [CrossRef]
- Sun, N.; Zhao, J.; Shi, Q.; Liu, C.; Liu, P. Moving Target Tracking by Unmanned Aerial Vehicle: A Survey and Taxonomy. IEEE Trans. Ind. Inform. 2024, 20, 7056–7068. [Google Scholar] [CrossRef]
- Fu, C.; Ye, J.; Xu, J.; He, Y.; Lin, F. Disruptor-Aware Interval-Based Response Inconsistency for Correlation Filters in Real-Time Aerial Tracking. IEEE Trans. Geosci. Remote Sens. 2021, 59, 6301–6313. [Google Scholar] [CrossRef]
- Zhang, F.; Ma, S.; Qiu, Z.; Qi, T. Learning target-aware background-suppressed correlation filters with dual regression for real-time UAV tracking. Signal Process. 2022, 191, 108352. [Google Scholar] [CrossRef]
- Bertinetto, L.; Valmadre, J.; Henriques, J.F.; Vedaldi, A.; Torr, P.H.S. Fully-Convolutional Siamese Networks for Object Tracking. In Proceedings of the Computer Vision—ECCV 2016 Workshops, Amsterdam, The Netherlands, 8–10 and 15–16 October 2016; Hua, G., Jégou, H., Eds.; Springer: Cham, Switzerland, 2016; pp. 850–865. [Google Scholar]
- Sun, X.; Wang, Q.; Xie, F.; Quan, Z.; Wang, W.; Wang, H.; Yao, Y.; Yang, W.; Suzuki, S. Siamese Transformer Network: Building an autonomous real-time target tracking system for UAV. J. Syst. Archit. 2022, 130, 102675. [Google Scholar] [CrossRef]
- Marvasti-Zadeh, S.M.; Cheng, L.; Ghanei-Yakhdan, H.; Kasaei, S. Deep Learning for Visual Tracking: A Comprehensive Survey. IEEE Trans. Intell. Transp. Syst. 2022, 23, 3943–3968. [Google Scholar] [CrossRef]
- Huang, L.; Zhao, X.; Huang, K. GlobalTrack: A Simple and Strong Baseline for Long-Term Tracking. Proc. AAAI Conf. Artif. Intell. 2020, 34, 11037–11044. [Google Scholar] [CrossRef]
- Wu, H.; Yang, X.; Yang, Y.; Liu, G. Flow Guided Short-Term Trackers with Cascade Detection for Long-Term Tracking. In Proceedings of the IEEE/CVF International Conference on Computer Vision (ICCV) Workshops, Seoul, Republic of Korea, 27–28 October 2019. [Google Scholar]
- Nam, H.; Han, B. Learning Multi-Domain Convolutional Neural Networks for Visual Tracking. In Proceedings of the IEEE Conference on Computer Vision and Pattern Recognition (CVPR), Las Vegas, NV, USA, 27–30 June 2016. [Google Scholar]
- Li, B.; Wu, W.; Wang, Q.; Zhang, F.; Xing, J.; Yan, J. SiamRPN++: Evolution of Siamese Visual Tracking with Very Deep Networks. In Proceedings of the IEEE/CVF Conference on Computer Vision and Pattern Recognition (CVPR), Long Beach, CA, USA, 15–20 June 2019. [Google Scholar]
- Lukezic, A.; Vojir, T.; Cehovin Zajc, L.; Matas, J.; Kristan, M. Discriminative Correlation Filter with Channel and Spatial Reliability. In Proceedings of the IEEE Conference on Computer Vision and Pattern Recognition (CVPR), Honolulu, HI, USA, 21–26 July 2017. [Google Scholar]
- Kristan, M.; Matas, J.; Leonardis, A.; Felsberg, M.; Cehovin, L.; Fernandez, G.; Vojir, T.; Hager, G.; Nebehay, G.; Pflugfelder, R. The Visual Object Tracking VOT2015 Challenge Results. In Proceedings of the IEEE International Conference on Computer Vision (ICCV) Workshops, Santiago, Chile, 7–13 December 2015. [Google Scholar]
- Wu, Y.; Lim, J.; Yang, M.H. Online Object Tracking: A Benchmark. In Proceedings of the IEEE Conference on Computer Vision and Pattern Recognition (CVPR), Portland, OR, USA, 23–28 June 2013. [Google Scholar]
- Kalman, R.E. A New Approach to Linear Filtering and Prediction Problems. J. Basic Eng. 1960, 82, 35–45. [Google Scholar] [CrossRef]
- Sandler, M.; Howard, A.; Zhu, M.; Zhmoginov, A.; Chen, L.C. MobileNetV2: Inverted Residuals and Linear Bottlenecks. In Proceedings of the IEEE Conference on Computer Vision and Pattern Recognition (CVPR), Salt Lake City, UT, USA, 18–23 June 2018. [Google Scholar]
- Redmon, J.; Divvala, S.; Girshick, R.; Farhadi, A. You Only Look Once: Unified, Real-Time Object Detection. In Proceedings of the IEEE Conference on Computer Vision and Pattern Recognition (CVPR), Las Vegas, NV, USA, 27–30 June 2016. [Google Scholar]
- Tan, M.; Le, Q. EfficientNet: Rethinking Model Scaling for Convolutional Neural Networks. In Proceedings of the 36th International Conference on Machine Learning, Long Beach, CA, USA, 9–15 June 2019; Proceedings of Machine Learning Research. Chaudhuri, K., Salakhutdinov, R., Eds.; PMLR: New York, NY, USA, 2019; Volume 97, pp. 6105–6114. [Google Scholar]
- Koonce, B. SqueezeNet. In Convolutional Neural Networks with Swift for Tensorflow: Image Recognition and Dataset Categorization; Apress: Berkeley, CA, USA, 2021; pp. 73–85. [Google Scholar] [CrossRef]
- Han, K.; Wang, Y.; Tian, Q.; Guo, J.; Xu, C.; Xu, C. GhostNet: More Features From Cheap Operations. In Proceedings of the IEEE/CVF Conference on Computer Vision and Pattern Recognition (CVPR), Seattle, WT, USA, 14–19 June 2020. [Google Scholar]
- Kristan, M.; Matas, J.; Leonardis, A.; Felsberg, M.; Pflugfelder, R.; Kamarainen, J.K.; Cehovin Zajc, L.; Drbohlav, O.; Lukezic, A.; Berg, A.; et al. The Seventh Visual Object Tracking VOT2019 Challenge Results. In Proceedings of the IEEE/CVF International Conference on Computer Vision (ICCV) Workshops, Seoul, Republic of Korea, 27–28 October 2019. [Google Scholar]
- Wu, Y.; Lim, J.; Yang, M.H. Object Tracking Benchmark. IEEE Trans. Pattern Anal. Mach. Intell. 2015, 37, 1834–1848. [Google Scholar] [CrossRef] [PubMed]
- Henriques, J.F.; Caseiro, R.; Martins, P.; Batista, J. High-Speed Tracking with Kernelized Correlation Filters. IEEE Trans. Pattern Anal. Mach. Intell. 2015, 37, 583–596. [Google Scholar] [CrossRef] [PubMed]
- Babenko, B.; Yang, M.H.; Belongie, S. Visual tracking with online Multiple Instance Learning. In Proceedings of the 2009 IEEE Conference on Computer Vision and Pattern Recognition, Miami, FL, USA, 20–25 June 2009; pp. 983–990. [Google Scholar] [CrossRef]
- Held, D.; Thrun, S.; Savarese, S. Learning to Track at 100 FPS with Deep Regression Networks. In Proceedings of the Computer Vision—ECCV 2016, Amsterdam, The Netherlands, 11–14 October 2016; Leibe, B., Matas, J., Sebe, N., Welling, M., Eds.; Springer: Cham, Switzerland, 2016; pp. 749–765. [Google Scholar]









| Stage | Latency (ms) | Uncertainty (±ms) |
|---|---|---|
| Video Acquisition | 183 | 27 |
| Data Processing | 50 | 12 |
| Edge Communication | 154 | 58 |
| Total (Round-Trip) | 764 | 107 |
| Tracker | EAO | Failure Rate | FPS | ||||||
|---|---|---|---|---|---|---|---|---|---|
| Base | Imp. | (%) | Base | Imp. | (%) | Base | Imp. | (%) | |
| CSR-DCF | 0.292 | 0.348 | +19.17% | 0.545 | 0.469 | 24.98 | 23.45 | −6.12% | |
| KCF | 0.117 | 0.136 | +16.24% | 0.827 | 0.799 | 90.25 | 89.67 | −0.64% | |
| GOTURN | 0.095 | 0.123 | +29.47% | 0.867 | 0.805 | 6.16 | 6.07 | −1.46% | |
| MIL | 0.172 | 0.276 | +60.47% | 0.744 | 0.580 | 15.32 | 13.96 | −8.88% | |
| Tracker | EAO | Failure Rate | FPS | ||||||
|---|---|---|---|---|---|---|---|---|---|
| Base | Imp. | (%) | Base | Imp. | (%) | Base | Imp. | (%) | |
| CSR-DCF | 0.510 | 0.540 | +5.88% | 0.253 | 0.231 | 34.88 | 30.83 | −11.61% | |
| KCF | 0.251 | 0.292 | +16.33% | 0.655 | 0.586 | 96.78 | 95.89 | −0.92% | |
| GOTURN | 0.117 | 0.190 | +62.39% | 0.764 | 0.724 | 6.22 | 5.90 | −5.14% | |
| MIL | 0.348 | 0.395 | +13.51% | 0.445 | 0.391 | 16.04 | 14.39 | −10.29% | |
Disclaimer/Publisher’s Note: The statements, opinions and data contained in all publications are solely those of the individual author(s) and contributor(s) and not of MDPI and/or the editor(s). MDPI and/or the editor(s) disclaim responsibility for any injury to people or property resulting from any ideas, methods, instructions or products referred to in the content. |
© 2025 by the authors. Licensee MDPI, Basel, Switzerland. This article is an open access article distributed under the terms and conditions of the Creative Commons Attribution (CC BY) license (https://creativecommons.org/licenses/by/4.0/).
Share and Cite
Wang, Y.; Huang, H.; He, J.; Han, D.; Zhao, Z. Closed-Loop Aerial Tracking with Dynamic Detection-Tracking Coordination. Drones 2025, 9, 467. https://doi.org/10.3390/drones9070467
Wang Y, Huang H, He J, Han D, Zhao Z. Closed-Loop Aerial Tracking with Dynamic Detection-Tracking Coordination. Drones. 2025; 9(7):467. https://doi.org/10.3390/drones9070467
Chicago/Turabian StyleWang, Yang, Heqing Huang, Jiahao He, Dongting Han, and Zhiwei Zhao. 2025. "Closed-Loop Aerial Tracking with Dynamic Detection-Tracking Coordination" Drones 9, no. 7: 467. https://doi.org/10.3390/drones9070467
APA StyleWang, Y., Huang, H., He, J., Han, D., & Zhao, Z. (2025). Closed-Loop Aerial Tracking with Dynamic Detection-Tracking Coordination. Drones, 9(7), 467. https://doi.org/10.3390/drones9070467

