SIFT-CNN Pipeline in Livestock Management: A Drone Image Stitching Algorithm
Abstract
1. Introduction
- SIFT: A method for identifying conspicuous, stable feature points in an image is called SIFT. It also offers a group of features that characterize and describe a tiny area of the surrounding image for each such point. These characteristics are scale- and rotation-invariant. Four stages are used to perform the SIFT operations, each with a governing equation. The four stages are scale-space extrema detection, key point localization, orientation assignment, and key point descriptor. Equations (4)–(6) present the mathematical expression of the stages [33,34,35]. To perform the scale-space extrema detection on a drone-based image , a transformation function is defined as a product of the convolution of a Gaussian kernel with the drone-based image.
2. Review of Related Works
- We designed an improved SIFT-CNN algorithm pipeline for drone-based image stitching suitable for a livestock management system. We showed that classifying the images on the grazing field and removing empty backgrounds from the stitch points improves inference drawn from drone surveillance images.
- We simulated the design system with a set of high- and low-resolution images to learn the various impact on inference from the drone surveillance images.
- The proposed algorithm is compared with the conventional algorithms applied to grazing fields for effectiveness and efficiency.
3. Proposed System
3.1. Methodology
Image Preprocessing and Enhancement
| Algorithm 1: Image Pre-processing. | |
| Input: | |
| Output: Enhanced Images. | |
| 1 | Survey grazing field and capture images (I) |
| 2 | RGB to HSV conversion |
| 3 | Separate colour components in images , , , |
| 4 | Laplacian filter—Compute S and V |
| 5 | Process image—compute and using (8) and Compute and using (9) and (10) |
| 6 | Enhance colour—compute using (11) |
| 7 | Combine HSV and convert |
3.2. Image Classification
3.3. Image Stitching
| Algorithm 2. Stitching Procedure. | |
| Input: Input: Classified images, Th, dist_th, | |
| Output: Enhanced Images. | |
| 1 | Detect corners in (I) |
| 2 | Initiate SIFT detector |
| 3 | Define transformation using Equation (4) |
| 4 | Find the orientation of the gaussian smoothed image using Equation (5) |
| 5 | Find the magnitude of the gaussian smoothed image using Equation (6) |
| 6 | Compute Euclidean distance (ED) between the images |
| 7 | If |
| 8 | Record indexes |
| 9 | else go to line 6 |
| 10 | endif |
| 11 | Determine the pair coordinates of the images using the RANSAC algorithm |
| 12 | Compute transformation matrix |
| 13 | Register commonality between the set of images |
| 14 | Stitch images |
| The Source code of the proposed methodology and pipeline are available at https://github.com/bosadiq?tab=repositories accessed on 2 January 2022. | |
4. Results and Discussion
4.1. Result Analysis on Image Preprocessing and Enhancement
4.2. Result Analysis on the Classification of Cattle Images
4.3. Result Analysis of the Stitching Procedure
5. Conclusions
Author Contributions
Funding
Institutional Review Board Statement
Informed Consent Statement
Data Availability Statement
Conflicts of Interest
References
- Rivas, A.; Chamoso, P.; González-Briones, A.; Corchado, J.M. Detection of Cattle Using Drones and Convolutional Neural Networks. Sensors 2018, 18, 2048. [Google Scholar] [CrossRef] [PubMed]
- Yang, F.; Zhu, N.; Pei, S.; Cheng, I. Real-Time Open Field Cattle Monitoring by Drone: A 3D Visualization Approach (2021). In Proceedings of the 15th International Conferences Computer Graphics, Visualization, Computer Vision and Image Processing, Virtual, 21–23 July 2021. [Google Scholar]
- Dhana Lakshmi, M.; Mirunalini, P.; Priyadharsini, R.; Mirnalinee, T.T. Review of Feature Extraction and Matching Methods for Drone Image Stitching. In Proceedings of the International Conference on ISMAC in Computational Vision and Bio-Engineering 2018 (ISMAC-CVB); Springer: Cham, Switzerland, 2019. [Google Scholar] [CrossRef]
- Bai, Z.; Li, Y.; Chen, X.; Yi, T.; Wei, W.; Wozniak, M.; Damasevicius, R. Real-Time Video Stitching for Mine Surveillance Using a Hybrid Image Registration Method. Electronics 2020, 9, 1336. [Google Scholar] [CrossRef]
- Bang, S.; Kim, H.; Kim, H. UAV-based automatic generation of high-resolution panorama at a construction site with a focus on preprocessing for image stitching. Autom. Constr. 2017, 84, 70–80. [Google Scholar] [CrossRef]
- Widiastuti, I.; Muna, N.; Purnomo, F.E.; Lutfi, F.; Soelaksini, L.D. Automatic Image Stitching of Agriculture Areas based on Unmanned Aerial Vehicle using SURF. In Proceedings of the 1st International Conference on Food and Agriculture, Nusa Dua, Bali, Indonesia, 20–21 October 2018. [Google Scholar]
- Alanezi, M.A.; Mohammad, A.; Sha’Aban, Y.A.; Bouchekara, H.R.E.H.; Shahriar, M.S. Auto-Encoder Learning-Based UAV Communications for Livestock Management. Drones 2022, 6, 276. [Google Scholar] [CrossRef]
- Alanezi, M.A.; Sadiq, B.O.; Sha’Aban, Y.A.; Bouchekara, H.R.E.H. Livestock Management on Grazing Field: A FANET Based Approach. Appl. Sci. 2022, 12, 6654. [Google Scholar] [CrossRef]
- Gallacher, D. Drone-based vegetation assessment in arid ecosystems. In Sabkha Ecosystems; Springer: Cham, Switzerland, 2019; pp. 91–98. [Google Scholar]
- Alanezi, M.A.; Shahriar, M.S.; Hasan, B.; Ahmed, S.; Sha’Aban, Y.A.; Bouchekara, H.R.E.H. Livestock Management With Unmanned Aerial Vehicles: A Review. IEEE Access 2022, 10, 45001–45028. [Google Scholar] [CrossRef]
- Aquilani, C.; Confessore, A.; Bozzi, R.; Sirtori, F.; Pugliese, C. Review: Precision Livestock Farming technologies in pasture-based livestock systems. Animal 2022, 16, 100429. [Google Scholar] [CrossRef]
- Al-Thani, N.; Albuainain, A.; Alnaimi, F.; Zorba, N. Drones for sheep livestock monitoring. In Proceedings of the 2020 IEEE 20th Mediterranean Electrotechnical Conference (MELECON), Palermo, Italy, 16–18 June 2020; pp. 672–676. [Google Scholar]
- Juyal, P.; Sharma, S. Crop Growth Monitoring Using Unmanned Aerial Vehicle for Farm Field Management. In Proceedings of the 2021 6th International Conference on Communication and Electronics Systems (ICCES), Coimbatre, India, 8–10 July 2021; pp. 880–884. [Google Scholar]
- Barbedo, J.; Koenigkan, L.; Santos, P. Cattle Detection Using Oblique UAV Images. Drones 2020, 4, 75. [Google Scholar] [CrossRef]
- Aburasain, R.Y.; Edirisinghe, E.A.; Albatay, A. Drone-based cattle detection using deep neural networks. In Proceedings of SAI Intelligent Systems Conference; Springer: Cham, Switzerland, 2020; pp. 598–611. [Google Scholar]
- Zuo, A.; Wheeler, S.A.; Sun, H. Flying over the farm: Understanding drone adoption by Australian irrigators. Precis. Agric. 2021, 22, 1973–1991. [Google Scholar] [CrossRef]
- Colorado, J.; Mondragon, I.; Rodriguez, J.; Castiblanco, C. Geo-Mapping and Visual Stitching to Support Landmine Detection Using a Low-Cost UAV. Int. J. Adv. Robot. Syst. 2015, 12, 125. [Google Scholar] [CrossRef]
- Wan, Q.; Chen, J.; Luo, L.; Gong, W.; Wei, L. Drone Image Stitching Using Local Mesh-Based Bundle Adjustment and Shape-Preserving Transform. IEEE Trans. Geosci. Remote Sens. 2020, 59, 7027–7037. [Google Scholar] [CrossRef]
- Xu, Q.; Chen, J.; Luo, L.; Gong, W.; Wang, Y. UAV image stitching based on mesh-guided deformation and ground constraint. IEEE J. Sel. Top. Appl. Earth Obs. Remote Sens. 2021, 14, 4465–4475. [Google Scholar] [CrossRef]
- Yang, J.; Liu, L.; Lu, L.; Deng, F. Image registration and selection for unmanned aerial vehicle image stitching. J. Appl. Remote Sens. 2020, 14, 046512. [Google Scholar] [CrossRef]
- Renwick, J.D.; Klein, L.J.; Hamann, H.F. Drone-based reconstruction for 3D geospatial data processing. In Proceedings of the 2016 IEEE 3rd World Forum on Internet of Things (WF-IoT), Reston, VA, USA, 12–14 December 2016; pp. 729–734. [Google Scholar]
- Zhu, H.; Jiang, Y.; Zhang, C.; Liu, S. Research on Mosaic Method of UAV Low-altitude Remote Sensing Image based on SIFT and SURF. J. Phys. Conf. Ser. 2022, 2203, 012027. [Google Scholar] [CrossRef]
- Liu, J.; Wei, Q.; Bai, Y. Fast stitching of UAV images based on improved SURF algorithm. In Proceedings of the 2021 IEEE 3rd International Conference on Civil Aviation Safety and Information Technology (ICCASIT), Changsha, China, 20–22 October 2021; pp. 1310–1313. [Google Scholar]
- Wu, T.; Hung, I.-K.; Xu, H.; Yang, L.; Wang, Y.; Fang, L.; Lou, X. An Optimized SIFT-OCT Algorithm for Stitching Aerial Images of a Loblolly Pine Plantation. Forests 2022, 13, 1475. [Google Scholar] [CrossRef]
- Yan, Q.; Qiu, H. An improved ORB algorithm for the Unmanned Aerial Vehicle (UAV) image stitching task. In Second International Conference on Optics and Image Processing (ICOIP 2022); SPIE: Bellingham, WA, USA, 2022; Volume 12328, pp. 328–334. [Google Scholar]
- Sheena, S.; Sheena, M. A comparison of SIFT and SURF algorithm for the recognition of an efficient iris biometric system. Int. J. Adv. Res. Comput. Commun. Eng. 2016, 5. [Google Scholar]
- Zhu, Z.; Zhang, G.; Li, H. SURF feature extraction algorithm based on visual saliency improvement. Int. J. Eng. Appl. Sci. 2018, 5, 257267. [Google Scholar]
- Juan, S.; Qingsong, X.; Jinghua, Z. A scene matching algorithm based on surf feature. In Proceedings of the 2010 International Conference on Image Analysis and Signal Processing, Zhejiang, China, 9–11 April 2010; pp. 434–437. [Google Scholar]
- Yuan, M.; Lei, T.; Liu, X.; Li, S. Fast image stitching of unmanned aerial vehicle remote sensing image based on SURF algorithm. In Eleventh International Conference on Digital Image Processing (ICDIP 2019); SPIE: Bellingham, WA, USA, 2019; Volume 11179, pp. 346–351. [Google Scholar]
- Byrne, J.; Laefer, D.; O’Keeffe, E. Maximizing feature detection in aerial unmanned aerial vehicle datasets. J. Appl. Remote Sens. 2017, 11, 025015. [Google Scholar] [CrossRef]
- Luo, C.; Yang, W.; Huang, P.; Zhou, J. Overview of Image Matching Based on ORB Algorithm. J. Phys. Conf. Ser. 2019, 1237, 032020. [Google Scholar] [CrossRef]
- Rublee, E.; Rabaud, V.; Konolige, K.; Bradski, G. ORB: An efficient alternative to SIFT or SURF. In Proceedings of the 2011 International Conference on Computer Vision, Barcelona, Spain, 6–13 November 2011; pp. 2564–2571. [Google Scholar]
- Wang, X.; Fu, W. Optimized SIFT image matching algorithm. In Proceedings of the 2008 IEEE International Conference on Automation and Logistics, Qingdao, China, 1–3 September 2008; pp. 843–847. [Google Scholar]
- Wang, Y.; Yuan, Y.; Lei, Z. Fast SIFT Feature Matching Algorithm Based on Geometric Transformation. IEEE Access 2020, 8, 88133–88140. [Google Scholar] [CrossRef]
- Kupfer, B.; Netanyahu, N.S.; Shimshoni, I. An Efficient SIFT-Based Mode-Seeking Algorithm for Sub-Pixel Registration of Remotely Sensed Images. IEEE Geosci. Remote Sens. Lett. 2014, 12, 379–383. [Google Scholar] [CrossRef]
- Duan, H.; Liu, Y.; Huang, H.; Wang, Z.; Zhao, H. Image stitching algorithm for drones based on SURF-GHT. In IOP Conference Series: Materials Science and Engineering; IOP Publishing: Bristol, UK, 2019; Volume 569, p. 052025. [Google Scholar]
- Ramaswamy, A.; Gubbi, J.; Raj, R.; Purushothaman, B. Frame Stitching in Indoor Environment Using Drone Captured Images. In Proceedings of the 2018 25th IEEE International Conference on Image Processing (ICIP), Athens, Greece, 7–10 October 2018; pp. 91–95. [Google Scholar] [CrossRef]
- Chen, J.; Li, Z.; Peng, C.; Wang, Y.; Gong, W. UAV Image Stitching Based on Optimal Seam and Half-Projective Warp. Remote Sens. 2022, 14, 1068. [Google Scholar] [CrossRef]
- Chen, J.; Wan, Q.; Luo, L.; Wang, Y.; Luo, D. Drone Image Stitching Based on Compactly Supported Radial Basis Function. IEEE J. Sel. Top. Appl. Earth Obs. Remote Sens. 2019, 12, 4634–4643. [Google Scholar] [CrossRef]
- Li, R.; Furuta, R.; Taniguchi, Y. Distortion Correction and Stitching of Overlapping Cattle Barn Images. Available online: https://scholar.google.com.ng (accessed on 15 September 2022).
- Jung, S.; Ariyur, K.B. Strategic cattle roundup using multiple quadrotor UAVs. Int. J. Aeronaut. Space Sci. 2017, 18, 315–326. [Google Scholar] [CrossRef]
- Yue, J.; Lei, T.; Li, C.; Zhu, J. The Application of Unmanned Aerial Vehicle Remote Sensing in Quickly Monitoring Crop Pests. Intell. Autom. Soft Comput. 2012, 18, 1043–1052. [Google Scholar] [CrossRef]
- Zhou, Y.; Rui, T.; Li, Y.; Zuo, X. A UAV patrol system using panoramic stitching and object detection. Comput. Electr. Eng. 2019, 80, 106473. [Google Scholar] [CrossRef]
- Liu, Y.; He, M.; Wang, Y.; Sun, Y.; Gao, X. Farmland Aerial Images Fast-Stitching Method and Application Based on Improved SIFT Algorithm. IEEE Access 2022, 10, 95411–95424. [Google Scholar] [CrossRef]
- Sun, Y.; Lv, Y.; Song, B.; Guo, Y.; Zhou, L. Image Stitching Method of Aerial Image Based on Feature Matching and Iterative Optimization. In Proceedings of the 2021 IEEE 40th Chinese Control Conference (CCC), Shanghai, China, 26–28 July 2021; pp. 3024–3029. [Google Scholar]
- Mo, Y.; Kang, X.; Duan, P.; Li, S. A Robust UAV Hyperspectral Image Stitching Method Based on Deep Feature Matching. IEEE Trans. Geosci. Remote Sens. 2021, 60, 1–14. [Google Scholar] [CrossRef]
- Yuan, Y.; Fang, F.; Zhang, G. Superpixel-Based Seamless Image Stitching for UAV Images. IEEE Trans. Geosci. Remote Sens. 2020, 59, 1565–1576. [Google Scholar] [CrossRef]
- Pham, N.T.; Park, S.; Park, C.-S. Fast and Efficient Method for Large-Scale Aerial Image Stitching. IEEE Access 2021, 9, 127852–127865. [Google Scholar] [CrossRef]
- Guo, D.; Chen, J.; Luo, L.; Gong, W.; Wei, L. UAV Image Stitching Using Shape-Preserving Warp Combined With Global Alignment. IEEE Geosci. Remote Sens. Lett. 2021, 19, 1–5. [Google Scholar] [CrossRef]
- Xie, R.; Tu, J.; Yao, J.; Xia, M.; Li, S. A robust projection plane selection strategy for UAV image stitching. Int. J. Remote Sens. 2019, 40, 3118–3138. [Google Scholar] [CrossRef]
- Zhao, Q.; Ma, Y.; Zhu, C.; Yao, C.; Feng, B.; Dai, F. Image stitching via deep homography estimation. Neurocomputing 2021, 450, 219–229. [Google Scholar] [CrossRef]
- Wei, Q.; Lao, S.; Bai, L. Panorama Stitching, Moving Object Detection and Tracking in UAV Videos. In Proceedings of the 2017 International Conference on Vision, Image and Signal Processing (ICVISP), Osaka, Japan, 22–24 September 2017; pp. 46–50. [Google Scholar] [CrossRef]
- Cai, J.; Lee, I. The stitching of aerial videos from UAVs. In Proceedings of the 2013 28th International Conference on Image and Vision Computing New Zealand (IVCNZ 2013), Wellington, New Zealand, 27–29 November 2013; pp. 448–452. [Google Scholar]
- Cui, H.; Li, Y.; Zhang, K. A Fast UAV Aerial Image Mosaic Method Based on Improved KAZE. In Proceedings of the 2019 Chinese Automation Congress (CAC), Hangzhou, China, 22–24 November 2019; pp. 2427–2432. [Google Scholar]
- Oh, H.M.; Lee, H.; Kim, M.Y. Comparing Convolutional Neural Network (CNN) models for machine learning-based drone and bird classification of anti-drone system. In Proceedings of the 2019 19th International Conference on Control, Automation and Systems (ICCAS), Jeju, Republic of Korea, 15–18 October 2019; pp. 87–90. [Google Scholar]











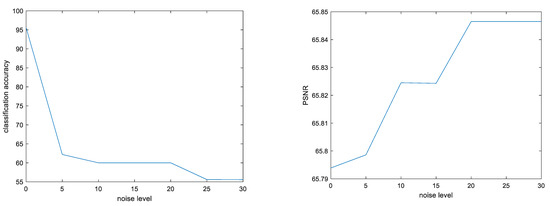
| Noise Level (%) | Classification Accuracy (%) | PSNR |
|---|---|---|
| 0 | 95.56 | 65.7939 |
| 5 | 62.20 | 65.7986 |
| 10 | 60.00 | 65.8245 |
| 15 | 60.00 | 65.8243 |
| 20 | 60.00 | 65.8465 |
| 25 | 55.60 | 65.8465 |
| 30 | 55.56 | 65.8465 |
| Algorithm Type | Number of Characteristic Points Right Graph | Number of Characteristic Points Left Graph | Matching Pair | Matching Time/s |
|---|---|---|---|---|
| SIFT | 2010 | 1658 | 128 | 36.997 |
| SURF | 2000 | 1169 | 96 | 23.316 |
| SIFT-CNN | 2010 | 1658 | 128 | 123.004 |
| Algorithm Type | Number of Characteristic Points Right Graph | Number of Characteristic Points Left Graph | Matching Pair | Matching Time/s |
|---|---|---|---|---|
| SIFT | 2010 | 1658 | 112 | 36.997 |
| SIFT-CNN | 2010 | 1658 | 128 | 123.004 |
Disclaimer/Publisher’s Note: The statements, opinions and data contained in all publications are solely those of the individual author(s) and contributor(s) and not of MDPI and/or the editor(s). MDPI and/or the editor(s) disclaim responsibility for any injury to people or property resulting from any ideas, methods, instructions or products referred to in the content. |
© 2022 by the authors. Licensee MDPI, Basel, Switzerland. This article is an open access article distributed under the terms and conditions of the Creative Commons Attribution (CC BY) license (https://creativecommons.org/licenses/by/4.0/).
Share and Cite
Bouchekara, H.R.E.H.; Sadiq, B.O.; O Zakariyya, S.; Sha’aban, Y.A.; Shahriar, M.S.; Isah, M.M. SIFT-CNN Pipeline in Livestock Management: A Drone Image Stitching Algorithm. Drones 2023, 7, 17. https://doi.org/10.3390/drones7010017
Bouchekara HREH, Sadiq BO, O Zakariyya S, Sha’aban YA, Shahriar MS, Isah MM. SIFT-CNN Pipeline in Livestock Management: A Drone Image Stitching Algorithm. Drones. 2023; 7(1):17. https://doi.org/10.3390/drones7010017
Chicago/Turabian StyleBouchekara, Houssem R. E. H., Bashir O Sadiq, Sikiru O Zakariyya, Yusuf A. Sha’aban, Mohammad S. Shahriar, and Musab M. Isah. 2023. "SIFT-CNN Pipeline in Livestock Management: A Drone Image Stitching Algorithm" Drones 7, no. 1: 17. https://doi.org/10.3390/drones7010017
APA StyleBouchekara, H. R. E. H., Sadiq, B. O., O Zakariyya, S., Sha’aban, Y. A., Shahriar, M. S., & Isah, M. M. (2023). SIFT-CNN Pipeline in Livestock Management: A Drone Image Stitching Algorithm. Drones, 7(1), 17. https://doi.org/10.3390/drones7010017

