Modelling the Implementation of a Sustainable Development Strategy through Process Mapping †
Abstract
1. Introduction
2. Research Methodology and Input Data
2.1. Categories of Business Processes
2.2. Groups of Business Processes
3. Mapping the Initial State of Business Processes and Value Stream Analysis
4. Mapping the Future State of the Business Processes
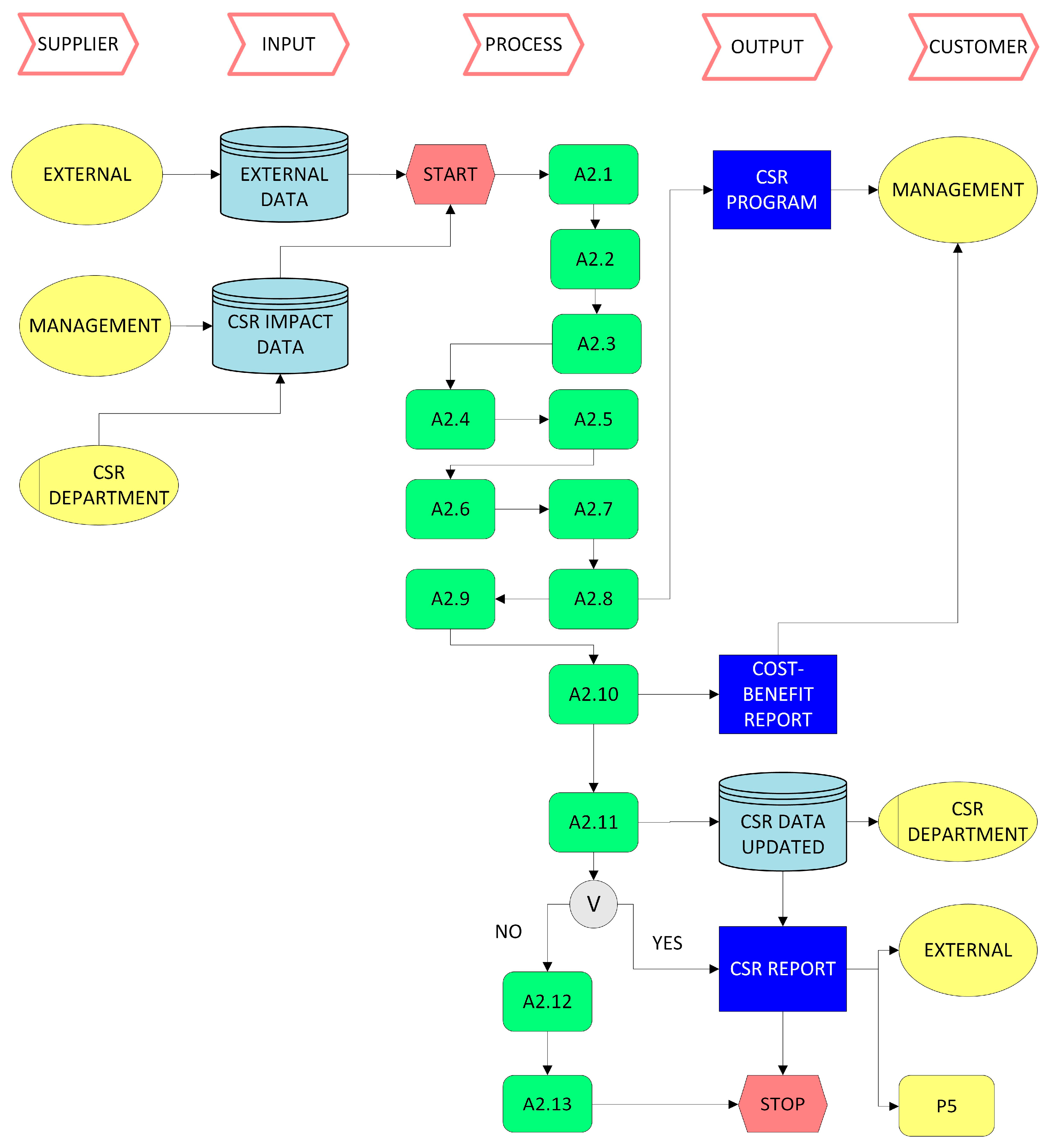
5. Modelling the Business Processes
- The Corporate Social Responsibility (CSR) strategy or the sustainable development strategy, available at management level and in CSR and Procurement departments.
- External data, such as rental offices information and sustainable office tools (cooling/heating devices, intelligent lighting, etc.), available through specialized agencies and market research.
- External requirements—generated through market research and collaboration with specialized agencies. For example, an agency knows how to report social responsibility performance, the applicable rules and how the organization can create a favorable cost–benefit ratio by implementing environmental, health and safety measures.
- CSR impact requirements—measured by the CSR department and known by management.
6. Conclusions
Author Contributions
Funding
Conflicts of Interest
References
- Brundtland, G. Report of the World Commission on Environment and Development: Our Common Future. In United Nations General Assembly Document A/42/427; 1987; Available online: https://sustainabledevelopment.un.org/content/documents/5987our-common-future.pdf (accessed on 5 July 2020).
- Varela, L.; Araújo, A.; Ávila, P.; Castro, H.; Putnik, G. Evaluation of the Relation between Lean Manufacturing, Industry 4.0, and Sustainability. Sustainability 2019, 11, 1439. [Google Scholar] [CrossRef]
- Brozzi, R.; Forti, D.; Rauch, E.; Matt, D.T. The Advantages of Industry 4.0 Applications for Sustainability: Results from a Sample of Manufacturing Companies. Sustainability 2020, 12, 3647. [Google Scholar] [CrossRef]
- García-Muiña, F.E.; Medina-Salgado, M.S.; Ferrari, A.M.; Cucchi, M. Sustainability Transition in Industry 4.0 and Smart Manufacturing with the Triple-Layered Business Model Canvas. Sustainability 2020, 12, 2364. [Google Scholar] [CrossRef]
- Bonilla, S.H.; Silva, H.R.O.; Da Silva, M.T.; Gonçalves, R.F.; Sacomano, J.B. Industry 4.0 and Sustainability Implications: A Scenario-Based Analysis of the Impacts and Challenges. Sustainability 2018, 10, 3740. [Google Scholar] [CrossRef]
- Oláh, J.; Aburumman, N.; Popp, J.; Khan, M.A.; Haddad, H.; Kitukutha, N. Impact of Industry 4.0 on Environmental Sustainability. Sustainability 2020, 12, 4674. [Google Scholar]
- European Telecommunications Network Operators’ Association Facts & Figures about European Telecoms Operators. Available online: https://etno.eu/datas/ETNO%20Documents/Facts%20%20Figures_final.pdf (accessed on 26 June 2020).
- Ahmadi, H.B.; Petrudi, S.H.H.; Wang, X. Integrating sustainability into supplier selection with analytical hierarchy process and improved grey relational analysis: A case of telecom industry. Int. J. Adv. Manuf. Technol. 2016, 90, 2413–2427. [Google Scholar] [CrossRef]
- Couckuyt, D.; Van Looy, A. Green BPM as a Business-Oriented Discipline: A Systematic Mapping Study and Research Agenda. Sustainability 2019, 11, 4200. [Google Scholar] [CrossRef]
- APQC Telecommunications Process Classification Framework. Available online: https://ebpm.ir/wp-content/uploads/2018/05/PCF_Telecom_Ver_5.0.2.pdf (accessed on 26 June 2020).
- Vodafone Sustainable Business Report 2019. Available online: https://www.vodafone.com/content/dam/vodcom/sustainability/pdfs/sustainablebusiness2019.pdf (accessed on 26 June 2020).
- Orange Raport de Sustenabilitate 2016–2017. Available online: https://www.orange.ro/responsabilitate-sociala/rapoarte-csr/2016-2017-raport-csr.pdf (accessed on 26 June 2020).
- Deutsche Telekom Corporate Responsibility Report 2018. Available online: https://www.cr-report.telekom.com/site19/sites/default/files/pdf/cr_en_2018_dt_final.pdf (accessed on 26 June 2020).
- Vodafone Sustainable Business Report 2019-Data Supplement. Available online: https://www.vodafone.com/content/dam/vodcom/sustainability/pdfs/data-supplement-2019.pdf (accessed on 26 June 2020).
- Lindberg, C.-F.; Tan, S.; Yan, J.; Starfelt, F. Key Performance Indicators Improve Industrial Performance. Energy Procedia 2015, 75, 1785–1790. [Google Scholar] [CrossRef]
- Value Stream Mapping: Definition, Steps, and Examples. Available online: https://tallyfy.com/value-stream-mapping/ (accessed on 26 June 2020).
- Womack, J.P.; Jones, D.T. Lean Thinking; Free Press: New York, NY, USA, 2003. [Google Scholar]
- Furterer, S. Lean Six Sigma in Service: Applications and Case Studies; CRC Press: Boca Raton, FL, USA, 2009. [Google Scholar]
- Michael, L.G. Lean Six Sigma for Service: How to Use Lean Speed and Six Sigma Quality to Improve Services and Transactions; McGraw-Hill: New York, NY, USA, 2003. [Google Scholar]
- Fleacă, E.; Fleacă, B.; Maiduc, S. Aligning Strategy with Sustainable Development Goals (SDGs): Process Scoping Diagram for Entrepreneurial Higher Education Institutions (HEIs). Sustainability 2018, 10, 1032. [Google Scholar] [CrossRef]
- ARIS Community Event-Driven Process Chain (EPC). Available online: https://www.ariscommunity.com/event-driven-process-chain (accessed on 26 June 2020).


| Programs Claimed in CSR Reports | APQC Process | Process Data | APQC Category Number |
|---|---|---|---|
| Smart City Alba Iulia (Orange), Smart City Piatra Neamt (Telekom) | P2.2: Develop products and services | Purchased goods and services: 4.000.000 tonnes CO2 (Vodafone) | C2 |
| Supplier Performance Management Program (Vodafone), Supplier Code of Conduct (Telekom) | P4.8: Develop and manage supply chain | - | C4 |
| Code of Ethical Purchasing (Vodafone), Certification in responsible purchasing (Orange) | P9.1: Design and construct/acquire non-productive assets | Energy consumed (GWh): 5582 (Vodafone) Energy consumed (GWh): 9928 (Orange) | C9 |
| Regular company audits (PwC audits for Telekom, JAC audits for Vodafone) | P10.1: Determine health, safety, and environment impacts | 3% reduction (Vodafone) 2% emission (Telekom) | C10 |
| P10.5: Ensure compliance with regulations | JAC audits for suppliers: 79, Vodafone audits for suppliers: 6, Number of stations evaluated using employee questionnaires: 12 (Vodafone) | ||
| #RedLovesGreen, thrive (Vodafone) Certification OHSAS 18001:2007, Employees Forum, Plaza Hobbies Community (Orange), HSE Management System (Telekom) | P10.2: Develop and execute health, safety, and environmental program | 90% of employees completed the Code of Conduct training (Vodafone) | |
| P10.3: Train and educate employees | |||
| P10.4: Monitor and manage health, safety, and environmental management program | |||
| Regular company audits | P10.6: Manage remediation efforts | Quarterly verification by JAC (Vodafone) | |
| GRI G4 Reporting | P11.2: Manage government and industry relationships | GRI Reports (Vodafone, Orange) | C11 |
| Conflict Materials Report (Vodafone), Ethical code (Orange) | P11.4: Manage legal and ethical issues | 90% of employees completed the Code of Conduct training (Vodafone) |
| No. | Activity | KPI | Value | Justification |
|---|---|---|---|---|
| A1.1 | Confirm alignment of property requirements with business strategy | Requirements list completed 70% | VA | Prevents repetition of next activities |
| A1.2 | Assess the external environment | External environment analysis completed 70% | VA | Necessary for the smooth process execution |
| A1.3 | Analyze the budget for acquiring/renting properties | Financial analysis completed 70% | NVA | Can be carried out along with the decision-making activity |
| A1.4 | Determine build or buy decision for properties | Decision document completed 100% | VA | Decision to take |
| A1.5 | Analyze requirements for workspace assets | Requirements list completed 70% | ENVA | To learn how to create “an environmentally responsible business” |
| A1.6 | Analyze the budget for acquiring/renting workspace assets | Financial analysis document completed 70% | NVA | Can be carried out along with the decision-making activity |
| A1.7 | Determine build or buy decision for assets | Decision document completed 100% | VA | Decision to take |
| A1.8 | Analysis and evaluation | Lists analyzed and completed 90% | ENVA | Alignment and prevents repetition of next activities |
| A1.9 | Improve the organization’s sustainable development strategy | Sustainable development strategy completed 90% | ENVA | To include the property strategy |
| No. | Activity | KPI | Value | Justification |
|---|---|---|---|---|
| A2.1 | Evaluate environmental impact of products, services, and operations | Emission reduction by 3% | VA | Prevents repetition of next activities |
| A2.2 | Conduct health and safety and environmental audits | Renewable energy use 15% | NVA | To identify the regulations |
| A2.3 | Identify regulatory and stakeholder requirements | Regulatory document completed 80% | NVA | To avoid repetition of activities |
| A2.4 | Assess future risks and opportunities | List of risks completed 80% | VA | Necessary for the next activity |
| A2.5 | Create emergency response program | Emergency plan completed 80% | VA | The result is the basis for the CSR plan |
| A2.6 | Create pollution prevention program | Prevention plan completed 80% | VA | The result is the basis for the CSR plan |
| A2.7 | Create health, safety, and environmental (EHS) program | EHS plan completed 80% | VA | The result is the social responsibility program-the purpose of this process |
| A2.8 | Implement EHS program | Success rate 80% | VA | To implement the CSR program |
| A2.9 | Record and manage EHS events | Database completed 80% | VA | To report CSR results |
| A2.10 | Analyze EHS information | Analysis document completed 90% | NVA | The data can be analyzed in relation to the cost and benefit of implementing the program |
| A2.11 | Perform cost-benefit analysis | Favorable cost-benefit ratio 70% | VA | To evaluate the progress |
| A2.12 | Monitor compliance with regulations | Compliance rate 90% | VA | To ensure compliance with regulations |
| A2.13 | Manage remediation efforts | Corrections applied 90% | VA | Activity required only if the company is not compliant |
| A2.14 | Report social responsibility performance | Annual report delivered 100% | VA | To evaluate the progress from year to year |
| No. | Activity | KPI (Name) | KPI (Unit of Measurement) |
|---|---|---|---|
| A1.1 | Confirm alignment of property requirements with business strategy | Requirements list completed | 100% |
| A1.2 | Assess the external environment | External environment analysis document completed | 100% |
| A1.3 | Determine decision for properties | Decision document completed | 100% |
| A1.4 | Analyze requirements for assets | Requirements list completed | 100% |
| A1.5 | Determine decision for assets | Decision document completed | 100% |
| A1.6 | Analysis and evaluation | Lists analyzed and completed | 100% |
| A1.7 | Improve the organization’s sustainable development strategy | Sustainable development strategy completed | 100% |
| No. | Activity | KPI (Name) | KPI (Unit of Measurement) |
|---|---|---|---|
| A2.1 | Evaluate environmental impact of products, services, and operations | Emission reduction | 50% |
| A2.2 | Conduct health and safety and environmental audits | Renewable energy use | 100% |
| A2.3 | Identify regulatory and stakeholder requirements | Regulatory document completed | 100% |
| A2.4 | Assess future risks and opportunities | List of risks completed | 100% |
| A2.5 | Create emergency response program | Prevention plan completed | 100% |
| A2.6 | Create pollution prevention program | Prevention plan completed | 100% |
| A2.7 | Create health, safety, and environmental (EHS) program | EHS plan completed | 100% |
| A2.8 | Implement EHS program | Success rate | 100% |
| A2.9 | Record and manage EHS events | Database completed | 100% |
| A2.10 | Perform cost-benefit analysis | Cost-benefit ratio | 100% |
| A2.11 | Monitor compliance with regulations | Compliance rate | 100% |
| A2.12 | Manage remediation efforts | Corrections applied | 100% |
| A2.13 | Report social responsibility performance | Annual report delivered | 100% |
Publisher’s Note: MDPI stays neutral with regard to jurisdictional claims in published maps and institutional affiliations. |
© 2020 by the authors. Licensee MDPI, Basel, Switzerland. This article is an open access article distributed under the terms and conditions of the Creative Commons Attribution (CC BY) license (http://creativecommons.org/licenses/by/4.0/).
Share and Cite
Tătaru, I.M.; Fleacă, E.; Fleacă, B.; Stanciu, R.D. Modelling the Implementation of a Sustainable Development Strategy through Process Mapping. Proceedings 2020, 63, 6. https://doi.org/10.3390/proceedings2020063006
Tătaru IM, Fleacă E, Fleacă B, Stanciu RD. Modelling the Implementation of a Sustainable Development Strategy through Process Mapping. Proceedings. 2020; 63(1):6. https://doi.org/10.3390/proceedings2020063006
Chicago/Turabian StyleTătaru, Ioana Miruna, Elena Fleacă, Bogdan Fleacă, and Radu D. Stanciu. 2020. "Modelling the Implementation of a Sustainable Development Strategy through Process Mapping" Proceedings 63, no. 1: 6. https://doi.org/10.3390/proceedings2020063006
APA StyleTătaru, I. M., Fleacă, E., Fleacă, B., & Stanciu, R. D. (2020). Modelling the Implementation of a Sustainable Development Strategy through Process Mapping. Proceedings, 63(1), 6. https://doi.org/10.3390/proceedings2020063006

