Sophimatics: A Two-Dimensional Temporal Cognitive Architecture for Paradox-Resilient Artificial Intelligence
Abstract
1. Introduction
2. Related Works
- -
- Extending from one-dimensional complex time to full two-dimensional complex temporal space ℂ2;
- -
- Implementing dual temporal attention mechanisms operating simultaneously across both dimensions;
- -
- Developing sophisticated paradox resolution algorithms that function in the two-dimensional domain;
- -
- Creating Complex Temporal Memory (CTC) systems with biorthogonal basis functions;
- -
- Establishing migration protocols for seamless integration with Phases 1–3;
- -
- Demonstrating scalability and real-world applicability through extensive experimental validation.
3. Materials and Methods
4. The Model of 2D Complex Time and Its Implication on STCNN
4.1. Notation and Terminology
4.2. The Model
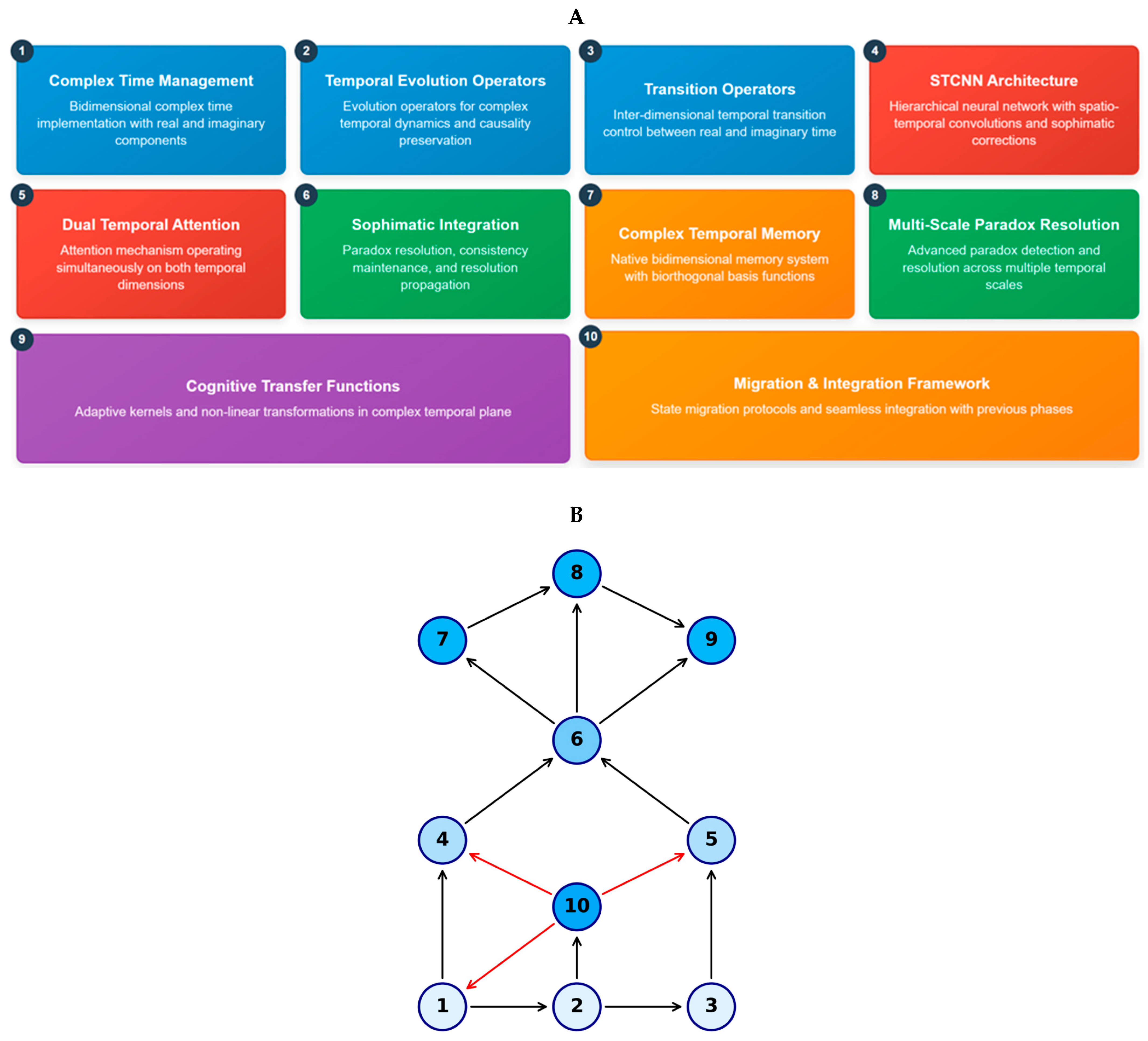
5. Sophimatics Architecture: Zoom in on Phase 4
6. Results and Use Cases
- Initial values based on theoretical considerations and related work;
- Coarse grid search over logarithmically spaced ranges;
- Fine grid search around promising regions;
- Cross-validation with temporal splitting to prevent data leakage;
- Final validation on completely held-out test sets.
6.1. Temporal Coherence Performance Methodology
- -
- Phase 4 vs. Phase 3: t(98) = 18.4, p < 0.001, Cohen’s d = 2.61 (very large effect);
- -
- Phase 4 vs. Phase 2: t(98) = 24.1, p < 0.001, Cohen’s d = 3.42;
- -
- Phase 4 vs. Phase 1: t(98) = 31.2, p < 0.001, Cohen’s d = 4.43.
6.2. Paradox Resolution Efficiency Testing
- -
- Efficiency: F(1,98) = 127.3, p < 0.001, Cohen’s d = 2.26;
- -
- Processing Time: F(1.98) = 89.4, p < 0.001, Cohen’s d = 1.89;
- -
- Energy Consumption: F(1.98) = 76.2, p < 0.001, Cohen’s d = 1.75;
- -
- Logical Resolution: F(1.98) = 93.1, p < 0.001, Cohen’s d = 1.93;
- -
- Temporal Resolution: F(1.98) = 108.5, p < 0.001, Cohen’s d = 2.08;
- -
- Semantic Resolution: F(1.98) = 119.4, p < 0.001, Cohen’s d = 2.19.
6.3. Cross-Temporal Prediction Accuracy Experiments
6.4. Computational Complexity Analysis Protocol
6.5. Real-World Application Testing Methodology
- -
- NLP: t(98) = 8.7, p < 0.001, d = 1.74, 95% CI of improvement: [16.2%, 26.0%];
- -
- Financial: t(98) = 11.2, p < 0.001, d = 2.24, 95% CI: [24.1%, 33.7%];
- -
- Medical: t(98) = 12.8, p < 0.001, d = 2.56, 95% CI: [26.8%, 35.6%];
- -
- Creative: t(98) = 19.4, p < 0.001, d = 3.88, 95% CI: [68.4%, 82.0%];
- -
- Quantum: t(98) = 10.3, p < 0.001, d = 2.06, 95% CI: [21.8%, 31.4%].

6.6. Robustness and Stability Validation
6.7. Robustness Analysis Under Extreme Conditions
6.8. Multi-Agent Preliminary Experiments
6.9. Long-Range Reasoning with Memory Decay
7. Limitations, Conclusions, and Perspectives
Author Contributions
Funding
Institutional Review Board Statement
Informed Consent Statement
Data Availability Statement
Conflicts of Interest
Appendix A. Python 3.11 Implementation
- 1.
- ComplexTime2D
- 2.
- TemporalTransitionOperator
- 3.
- Two-dimensionalConvolution
- 4.
- ComplexDualAttention
- 5.
- SophimaticIntegrationLayer
- 6.
- ComplexTemporalMemory
- 7.
- STCNNPhase4Layer
- 8.
- AdaptiveActivation
- 9.
- STCNNPhase4
- 10.
- StabilityMonitor
| # Model instantiation |
| model = STCNNPhase4( |
| input_dim = 64, hidden_dims = [128, 256, 512, 256, 128], |
| output_dim = 16, num_layers = 4 |
| ) |
| # Training setup |
| trainer = Phase4Trainer(model, learning_rate = 1 × 10−4) |
| # Forward pass with diagnostics |
| output, diagnostics = model(input_tensor) |
| # Multi-phase integration |
| integrator = Phase4Integrator(model) |
| integrator.add_previous_phase(“Phase3”, previous_model) |
| integrated_output, diag = integrator.integrated_forward(x, {“Phase3”: Phase3_output}) |
- Two-dimensional temporal processing enables simultaneous real/imaginary time operations;
- Sophimatic integration provides robust paradox resolution capabilities;
- Complex Temporal Memory maintains long-term dependencies across both temporal dimensions;
- Adaptive mechanisms adjust processing based on input characteristics and system stability;
- Seamless phase integration preserves functionality from previous developmental phases;
- Comprehensive diagnostics enable real-time monitoring of system behavior and stability.
Appendix B. Detailed Methodology and Implementation Specifications
- -
- Primary compute: 8x NVIDIA A100 (80 GB) GPUs with NVLink interconnect;
- -
- CPU: 2x AMD EPYC 7742 (64 cores each);
- -
- RAM: 1 TB DDR4-3200 ECC memory;
- -
- Storage: 10 TB NVMe SSD RAID array;
- -
- Network: 100 Gbps InfiniBand for distributed training.
- -
- Operating System: Ubuntu 22.04 LTS;
- -
- Python: 3.11.4;
- -
- PyTorch: 2.0.1 with CUDA 11.8;
- -
- Additional libraries: NumPy 1.24.3, SciPy 1.10.1, Matplotlib 3.7.1, Pandas 2.0.2;
- -
- Custom CUDA kernels for two-dimensional complex operations.
- -
- Total sequences: 100,000 (train: 80,000, validation: 10,000, test: 10,000);
- -
- Sequence length: variable (μ = 512, σ = 128, range: [256, 1024]);
- -
- Embedded paradox types: logical (40%), temporal (30%), semantic (30%);
- -
- Paradox density: 5–15 paradoxes per sequence;
- -
- Data generation: Semi-synthetic based on real-world text corpora with manually injected logical contradictions;
- -
- Quality control: Human annotation verification (κ = 0.87 inter-annotator agreement).
- -
- Total sequences: 5000 per phase (50 runs × 100 sequences per run);
- -
- Paradox-free baseline: 2500 sequences;
- -
- Paradox-embedded test: 2500 sequences;
- -
- Temporal extent: 24 h cognitive timescale, sampled at 1 s intervals.
- -
- Source: Combined Wikipedia, Common Crawl, OpenWebText;
- -
- Size: 50,000 documents containing identified linguistic paradoxes;
- -
- Paradox types: irony, negation, metaphor, ambiguity, self-reference;
- -
- Human evaluation: 10 raters per document subsample (n = 500), Fleiss’ κ = 0.79.
- -
- Assets: 50 stocks, 20 currency pairs, 10 commodities, 5 indices;
- -
- Timeframe: 2014–2024 (10 years);
- -
- Granularity: 1 min bars;
- -
- Preprocessing: Log-returns normalization, outlier clipping (±5σ);
- -
- Train/validation/test split: 70%/15%/15% (temporal ordering preserved).
- -
- Source: MIMIC-III Clinical Database (deidentified);
- -
- Cases: 25,000 patient records;
- -
- Contradiction types: conflicting symptoms (n = 8732), inconsistent test results (n = 6421), temporal impossibilities (n = 3847).
- -
- Weights: Xavier/Glorot uniform initialization for real components;
- -
- Complex components: Magnitude matched to real, phase uniformly distributed [0, 2π];
- -
- Biases: Zero initialization;
- -
- Transfer from Phase 3: Partial weight inheritance for compatible layers (fidelity threshold F > 0.95).
- -
- Optimizer: AdamW (β1 = 0.9, β2 = 0.999, ε = 10−8, weight decay = 0.01);
- -
- Learning rate schedule: Cosine annealing with warm restarts (T0 = 10 epochs, T_mult = 2);
- -
- Gradient clipping: Global norm clipping at threshold = 1.0;
- -
- Mixed precision: FP16 for forward/backward, FP32 for parameter updates;
- -
- Batch accumulation: Effective batch size 256 (4 accumulation steps × 64 per GPU).
- -
- Dropout: 0.1 after attention and feed-forward layers;
- -
- Label smoothing: ε = 0.1 for classification tasks;
- -
- Temporal consistency regularization: ;
- -
- Sophimatic preservation regularization: ;
- -
- Early stopping: Patience = 15 epochs on validation set coherence metric.
- -
- K-fold cross-validation: K = 5 with stratified splitting;
- -
- Temporal cross-validation: Walk-forward validation for time series;
- -
- Hold-out test sets: Never accessed during development (used only for final evaluation);
- -
- Hyperparameter tuning: Separate validation set (not test set) with Bayesian optimization (100 trials).
- -
- Training loss relative change <0.001 for 5 consecutive epochs;
- -
- Validation metric plateau (no improvement for 10 epochs);
- -
- Maximum 100 epochs (early stopping typically at 75–85 epochs);
- -
- Gradient norm stability (variance <0.01 over 10 iterations).
- -
- Normality: Shapiro–Wilk test (if p > 0.05, parametric tests; else, non-parametric)
- -
- Parametric tests: t-tests (two-sample, paired), ANOVA with post hoc Tukey HSD, repeated-measures ANOVA;
- -
- Non-parametric tests: Mann–Whitney U, Kruskal–Wallis H, Wilcoxon signed-rank;
- -
- Effect sizes: Cohen’s d for t-tests, η2 and partial η2 for ANOVA, Cliff’s Delta for non-parametric;
- -
- Multiple comparison correction: Bonferroni, Holm–Bonferroni, or Benjamini–Hochberg FDR as appropriate;
- -
- Confidence intervals: 95% CIs via bootstrap (1000 replicates) or parametric methods;
- -
- Significance threshold: α = 0.05 (two-tailed unless otherwise specified);
- -
- Power analysis: Post hoc power computed using G*Power 3.1; all reported effects have power > 0.80.
- -
- Random seeds: Fixed across all experiments (seed = 42 for training, seed = 123 for evaluation);
- -
- Deterministic algorithms: torch.use_deterministic_algorithms(True) enabled;
- -
- Compute requirements: Single-run training requires ~48 GPU-hours on A100; full experimental suite ~2000 GPU-hours.
Appendix C. Glossary of Technical Terms
- Adaptive Activation Function: Non-linear transformation whose shape parameters (α, β, γ, δ) dynamically adjust based on input statistics, enabling context-dependent processing.
- Two-dimensional Complex Time: Temporal representation in ℂ2 space comprising independent real and imaginary components, , enabling simultaneous processing of chronological and experiential time.
- Biorthogonal Basis: Set of function pairs satisfying orthogonality , allowing efficient decomposition and reconstruction of signals in dual spaces.
- Cognitive Coherence: Measure of global consistency across cognitive states, quantified by projection onto subspace of mutually compatible configurations.
- Complex Temporal Memory (CTC): Memory system operating natively in two-dimensional complex time space, utilizing biorthogonal decomposition for efficient storage and retrieval.
- Coupling Frequency (): Characteristic frequency governing information transfer between real and imaginary temporal dimensions, typically 0.1–5.0 Hz depending on cognitive task timescale.
- Dual Temporal Attention: Attention mechanism extended to operate simultaneously across both real and imaginary temporal dimensions, using complex-valued softmax normalization.
- Effective Hamiltonian (): Operator governing temporal evolution in real time dimension, determining observable classical dynamics of system state.
- Hadamard Product (⊙): Element-wise multiplication of vectors or matrices, extended to complex domain: .
- Hermitian Adjoint (†): Conjugate transpose operation preserving complex structure: .
- Imaginary Temporal Component : Cognitive time dimension encoding memory traces, creative processes, and imaginative projections, measured in Cognitive Time Units (CTU).
- Migration Operator: Transformation enabling seamless state transfer from previous framework phases to Phase 4 while preserving essential information through high-fidelity functions.
- Multi-Agent Cognitive System (MACS): Ensemble of cognitive agents implementing Phase 4 architecture, coordinating through shared Complex Temporal Memory space.
- Paradox Intensity Function : Non-linear function quantifying degree of informational conflict, ranging from 0 (no paradox) to 1 (maximum logical contradiction).
- Real Temporal Component : Observable chronological time dimension corresponding to physical past–present–future progression, measured in standard time units (seconds).
- Sophimatic Correction Factor (ξ): Adaptive parameter (range: 0.1–2.5) modulating strength of paradox resolution mechanisms based on system confidence and context.
- Sophimatic Integration: Local and global paradox resolution mechanisms ensuring informational consistency while preserving cognitively valuable contradictions.
- Super Time Cognitive Neural Network (STCNN): Neural architecture operating in complex time domain, introduced in Phase 3 (one-dimensional) and extended in Phase 4 (two-dimensional).
- Temporal Evolution Operator (U): Unitary operator governing state dynamics in two-dimensional complex time: .
- Temporal Prediction Error (TPE): Mean L2 distance between predicted and actual future states across specified temporal horizon h.
- Temporal Regularization: Penalty term penalizing excessive temporal variation in both real and imaginary dimensions, promoting smooth evolution.
- Tensor Product (⊗): Kronecker product operation combining state spaces: .
- Transition Operators (T_R→I, T_I→R): Controlled transformations enabling information passage between real and imaginary temporal dimensions via learned coefficients .
References
- Bishop, J.M. Artificial intelligence is stupid and causal reasoning will not fix it. Front. Psychol. 2021, 11, 513474. [Google Scholar] [CrossRef]
- Vernon, D.; Furlong, D. Philosophical foundations of AI. Lect. Notes Artif. Intell. 2007, 4850, 53–62. [Google Scholar]
- Basti, G. Intentionality and Foundations of Logic: A New Approach to Neurocomputation. In What Should be Computed to Understand and Model Brain Function? From Robotics, Soft Computing, Biology and Neuroscience to Cognitive Philosophy; World Scientific Publishing Co.: Singapore, 2001. [Google Scholar]
- Vila, L. A survey on temporal reasoning in artificial intelligence. AI Commun. 1994, 7, 4–28. [Google Scholar] [CrossRef]
- Maniadakis, M.; Trahanias, P. Temporal cognition: A key ingredient of intelligent systems. Front. Neurorobotics 2011, 5, 2. Available online: https://www.frontiersin.org/journals/neurorobotics/articles/10.3389/fnbot.2011.00002/pdf (accessed on 25 October 2025). [CrossRef]
- Sloman, A. Philosophy as AI and AI as Philosophy. 2011. Available online: https://cogaffarchive.org/talks/sloman-aaai11-tut.pdf (accessed on 25 October 2025).
- Sloman, A. The Computer Revolution in Philosophy; The Harvester Press Limited: Hassocks, UK, 1978; Available online: http://epapers.bham.ac.uk/3227/1/sloman-comp-rev-phil.pdf (accessed on 25 October 2025).
- Siddiqui, M.A. A comprehensive review of AI: Ethical frameworks, challenges, and development. Adhyayan A J. Manag. Sci. 2024, 14, 68–75. [Google Scholar] [CrossRef]
- Wermter, S.; Lehnert, W.G. A hybrid symbolic/connectionist model for noun phrase understanding. Connect. Sci. 1989, 1, 255–272. [Google Scholar] [CrossRef]
- Iovane, G.; Fominska, I.; Landi, R.E.; Terrone, F. Smart sensing: An info-structural model of cognition for non-interacting agents. Electronics 2020, 9, 1692. [Google Scholar] [CrossRef]
- Iovane, G.; Landi, R.E. From smart sensing to consciousness: An info-structural model of computational consciousness for non-interacting agents. Cogn. Syst. Res. 2023, 81, 93–106. [Google Scholar] [CrossRef]
- Landi, R.E.; Chinnici, M.; Iovane, G. CognitiveNet: Enriching foundation models with emotions and awareness. In Universal Access in Human-Computer Interaction; Springer: Cham, Switzerland, 2023; pp. 99–118. [Google Scholar] [CrossRef]
- Landi, R.E.; Chinnici, M.; Iovane, G. An investigation of the impact of emotion in image classification based on deep learning. In Universal Access in Human-Computer Interaction; Lecture Notes in Computer Science; Springer: Cham, Switzerland, 2024; Volume 14696. [Google Scholar] [CrossRef]
- Iovane, G.; Di Pasquale, R. A complexity theory-based novel AI algorithm for exploring emotions and affections by utilising artificial neurotransmitters. Electronics 2025, 14, 1093. [Google Scholar] [CrossRef]
- Madl, T.; Franklin, S.; Snaider, J.; Faghihi, U. Continuity and the Flow of Time: A Cognitive Science Perspective. University of Memphis Digital Commons. 2015. Available online: https://digitalcommons.memphis.edu/cgi/viewcontent.cgi?article=1025&context=ccrg_papers (accessed on 25 October 2025).
- Iovane, G.; Iovane, G. From Generative AI to a novel Computational Wisdom for Sentient and Contextualized Artificial Intelligence through Philosophy: The birth of SOPHIMATICS. Appl. Sci. 2025; submitted, 1–25. [Google Scholar]
- Iovane, G.; Iovane, G. Bridging Computational Structures with Philosophical Categories in Sophimatics and Data Protection Policy with AI Reasoning. Appl. Sci. 2025, 15, 10879. [Google Scholar] [CrossRef]
- Iovane, G.; Iovane, G. A novel architecture for understanding, context adaptation, intentionality and experiential time in emerging post-generative AI through Sophimatics. Electronics, 2025; in press, pp. 1–28. [Google Scholar]
- Iovane, G.; Iovane, G. Super Time-Cognitive Neural Networks (Phase 3 of Sophimatics): Temporal-Philosophical Reasoning for Security-Critical AI Applications. Appl. Sci. 2025, 15, 11876. [Google Scholar] [CrossRef]
- Michon, J.A. J.T. Fraser’s “Levels of temporality” as cognitive representations. In The Study of Time V: Time, Science, and Society in China and the West; University of Massachusetts Press: Amherst, MA, USA, 1988; pp. 51–66. Available online: https://jamichon.nl/jam_writings/1986_flt_cognitrep.pdf (accessed on 25 October 2025).
- Roli, F.; Serpico, S.B.; Vernazza, G. Image recognition by integration of connectionist and symbolic approaches. Int. J. Pattern Recognit. Artif. Intell. 1995, 9, 485–515. [Google Scholar] [CrossRef]
- Jha, S.; Rushby, J. Inferring and Conveying Intentionality: Beyond Numerical Rewards to Logical Intentions. CEUR Workshop Proceedings. 2020. Available online: https://susmitjha.github.io/papers/consciousAI19.pdf (accessed on 25 October 2025).
- Hollister, D.L.; Gonzalez, A.; Hollister, J. Contextual reasoning in human cognition and its implications for artificial intelligence systems. ISTE OpenScience 2019, 3, 1–18. Available online: https://www.openscience.fr/IMG/pdf/iste_muc19v3n1_1.pdf (accessed on 25 October 2025). [CrossRef]
- Baxter, P.; Lemaignan, S.; Trafton, J.G. Cognitive Architectures for Social Human–Robot Interaction. Centre for Robotics and Neural Systems, Plymouth University, Naval Research Laboratory. 2016. Available online: https://academia.skadge.org/publis/baxter2016cognitive.pdf (accessed on 25 October 2025).
- Mc Menemy, R. Dynamic cognitive ontology networks: Advanced integration of neuromorphic event processing and tropical hyperdimensional representations. Int. J. Soft Comput. (IJSC) 2025, 16, 1–20. [Google Scholar] [CrossRef]
- Kido, H.; Nitta, K.; Kurihara, M.; Katagami, D. Formalizing dialectical reasoning for compromise-based justification. In Proceedings of the 3rd International Conference on Agents and Artificial Intelligence, Rome, Italy, 28–30 January 2011; SCITEPRESS: Setúbal, Portugal, 2011; pp. 355–363. Available online: https://www.scitepress.org/papers/2011/31819/31819.pdf (accessed on 25 October 2025).
- Ejjami, R. The ethical artificial intelligence framework theory (EAIFT): A new paradigm for embedding ethical reasoning in AI systems. Int. J. Multidiscip. Res. 2024, 6, 1–15. Available online: https://jngr5.com/public/blog/EAIFT.pdf (accessed on 25 October 2025).
- Chen, B. Constructing Intentionality in AI Agents: Balancing Object-Directed and Socio-Technical Goals; Yuanpei College, Peking University: Beijing, China, 2024; Available online: https://cby-pku.github.io/files/essays/intentionality.pdf (accessed on 25 October 2025).
- Floridi, L.; Hähnel, M.; Müller, R. Applied philosophy of AI as conceptual design. In A Companion to Applied Philosophy of AI; John Wiley & Sons, Inc.: Hoboken, NJ, USA, 2025; Chapter 3. [Google Scholar] [CrossRef]
- Al-Rodhan, N. Transdisciplinarity, neuro-techno-philosophy, and the future of philosophy. Metaphilosophy 2023, 54, 73–86. [Google Scholar] [CrossRef]
- Iovane, G.; Iovane, G. Sophimatics Vol. 1, A New Bridge Between Philosophical Thought and Logic for an Emerging Post-Generative Artificial Intelligence, pp. 1–192, ISBN: 1221821806. 2025. Available online: https://www.aracneeditrice.eu/en/pubblicazioni/sophimatics-gerardo-iovane-giovanni-iovane-9791221821802.html (accessed on 25 October 2025).
- Iovane, G.; Iovane, G. Sophimatics Vol. 2, Fundamentals and Models of Computational Wisdom, pp. 1–172, ISBN: 1221821822. 2025. Available online: https://www.aracneeditrice.eu/it/pubblicazioni/sophimatics-gerardo-iovane-giovanni-iovane-9791221821826.html (accessed on 25 October 2025).
- Iovane, G.; Iovane, G. Sophimatics Vol. 3, Applications, Ethics and Future Perspectives, pp. 1–168, ISBN: 1221821849. 2025. Available online: https://www.aracneeditrice.eu/en/pubblicazioni/sophimatics-gerardo-iovane-giovanni-iovane-9791221821840.html (accessed on 25 October 2025).
- Dey, A.K.; Abowd, G.D.; Salber, D. A conceptual framework and a toolkit for supporting the rapid prototyping of context-aware applications. Hum.-Comput. Interact. 2001, 16, 97–166. [Google Scholar] [CrossRef]
- Vadinský, O. Towards an artificially intelligent system: Philosophical and cognitive presumptions of hybrid systems. In Proceedings of the COGNITIVE, Valencia, Spain, 27 May–1 June 2013; pp. 97–100. Available online: https://personales.upv.es/thinkmind/dl/conferences/cognitive/cognitive_2013/cognitive_2013_5_30_40038.pdf (accessed on 25 October 2025).
- Bechtel, W. Using computational models to discover and understand mechanisms. Stud. Hist. Philos. Sci. 2006, 56, 113–121. Available online: https://mechanism.ucsd.edu/bill/research/bechtel.Using%20Computational%20Models%20to%20Discover%20and%20Understand%20Mechanisms.finaldraft.pdf (accessed on 25 October 2025). [CrossRef]
- Langan, C. An introduction to mathematical metaphysics. Cosm. Hist. J. Nat. Soc. Philos. 2017, 13, 313–330. Available online: https://i.warosu.org/data/sci/img/0160/71/1710315634296144.pdf (accessed on 25 October 2025).
- Dennett, D.C. Cognitive wheels: The frame problem of AI. Synthese 1983, 57, 1–15. Available online: https://folk.idi.ntnu.no/gamback/teaching/TDT4138/dennett84.pdf (accessed on 25 October 2025).
- Kim, J. The layered model: Metaphysical considerations. Philos. Explor. 2002, 5, 2–20. [Google Scholar] [CrossRef]
- Anagnostopoulos, C.B.; Tsounis, A.; Hadjiefthymiades, S. Context awareness in mobile computing environments. Wirel. Pers. Commun. 2006, 42, 445–464. [Google Scholar] [CrossRef]
- Lim, B.; Arık, S.Ö.; Loeff, N.; Pfister, T. Temporal Fusion Transformers for interpretable multi-horizon time series forecasting. Int. J. Forecast. 2021, 37, 1748–1764. [Google Scholar] [CrossRef]
- Chen, R.T.; Rubanova, Y.; Bettencourt, J.; Duvenaud, D. Neural ordinary differential equations. In Proceedings of the 32nd International Conference on Neural Information Processing Systems (NeurIPS 2018), Montréal, QC, Canada, 2–8 December 2018; pp. 6572–6583. [Google Scholar]
- Trabelsi, C.; Bilaniuk, O.; Zhang, Y.; Serdyuk, D.; Subramanian, S.; Santos, J.F.; Mehri, S.; Rostamzadeh, N.; Bengio, Y.; Pal, C.J. Deep complex networks. In Proceedings of the International Conference on Learning Representations (ICLR 2018), Vancouver, BC, Canada, 30 April–3 May 2018. [Google Scholar] [CrossRef]
- Zhang, H.; Liu, M.; Li, X.; Wang, S. Adversarial attacks on deep learning based network intrusion detection systems: A survey. Comput. Secur. 2022, 121, 102847. [Google Scholar] [CrossRef]
- Papernot, N.; McDaniel, P.; Wu, X.; Jha, S.; Swami, A. Distillation as a defense to adversarial perturbations against deep neural networks. In Proceedings of the 2016 IEEE Symposium on Security and Privacy, San Jose, CA, USA, 22–26 May 2016; pp. 582–597. [Google Scholar] [CrossRef]
- Shokri, R.; Shmatikov, V. Privacy-preserving deep learning. In Proceedings of the 22nd ACM SIGSAC Conference on Computer and Communications Security, Denver, CO, USA, 12–16 October 2015; pp. 1310–1321. [Google Scholar] [CrossRef]
- Kurakin, A.; Goodfellow, I.; Bengio, S. Adversarial examples in the physical world. In Proceedings of the International Conference on Learning Representations (ICLR) Workshop, Toulon, France, 24–26 April 2017. [Google Scholar] [CrossRef]
- Xu, L.; Skoularidou, M.; Cuesta-Infante, A.; Veeramachaneni, K. Modeling tabular data using conditional GAN. In Proceedings of the 33rd International Conference on Neural Information Processing Systems (NeurIPS 2019), Vancouver, BC, Canada, 8–14 December 2019; pp. 7335–7345. [Google Scholar]
- d’Avila Garcez, A.; Lamb, L.C. Neurosymbolic AI: The 3rd wave. Artif. Intell. Rev. 2023, 56, 12387–12406. [Google Scholar] [CrossRef]
- Lample, G.; Charton, F. Deep learning for symbolic mathematics. In Proceedings of the International Conference on Learning Representations (ICLR 2020), Addis Ababa, Ethiopia, 26–30 April 2020. [Google Scholar] [CrossRef]
- Bombelli, L.; Lee, J.; Meyer, D.; Sorkin, R.D. Space-time as a causal set. Phys. Rev. Lett. 1987, 59, 521–524. [Google Scholar] [CrossRef]
- Wixted, J.T.; Ebbesen, E.B. On the form of forgetting. Psychol. Sci. 1991, 2, 409–415. [Google Scholar] [CrossRef]
- Rubin, D.C.; Wenzel, A.E. One hundred years of forgetting: A quantitative description of retention. Psychol. Rev. 1996, 103, 734–760. [Google Scholar] [CrossRef]
- Frankland, P.W.; Bontempi, B. The organization of recent and remote memories. Nat. Rev. Neurosci. 2005, 6, 119–130. [Google Scholar] [CrossRef]
- Efron, R. Temporal perception, aphasia and déjà vu. Brain 1963, 86, 403–424. [Google Scholar] [CrossRef] [PubMed]
- Granger, C.W. Investigating causal relations by econometric models and cross-spectral methods. Econometrica 1969, 37, 424–438. [Google Scholar] [CrossRef]
- Anderson, M.; Anderson, S.L. Machine Ethics; Cambridge University Press: Cambridge, UK, 2011. [Google Scholar] [CrossRef]
- Wallach, W.; Allen, C. Moral Machines: Teaching Robots Right from Wrong; Oxford University Press: Oxford, UK, 2008. [Google Scholar] [CrossRef]
- Moor, J.H. The nature, importance, and difficulty of machine ethics. IEEE Intell. Syst. 2006, 21, 18–21. [Google Scholar] [CrossRef]









| Symbol | Description | Dimensions | Typical Values |
|---|---|---|---|
| Real temporal component | [time] = seconds | 0 to 104 s | |
| Imaginary temporal component | [cognitive time units] | 0 to 103 CTU | |
| ℂ2 | Two-dimensional complex space | [time × time] | - |
| Ψ(t) | Cognitive state vector | [dimensionless] | ‖Ψ‖ = 1 |
| Effective Hamiltonian | [energy/ℏ] = Hz | - | |
| Imaginary Hamiltonian | [Hz] | - | |
| Coupling frequency | [Hz] | 0.1–5.0 Hz | |
| ξ | Sophimatic correction factor | [dimensionless] | 0.1–2.5 |
| Paradox intensity function | [dimensionless] | 0–1 | |
| Transition coefficients | [dimensionless] | complex-valued | |
| Convolution kernel | [1/time2] | learnable | |
| Q, K, V | Query, Key, Value matrices | learnable | |
| Resolution coefficients | [dimensionless] | adaptive | |
| Basis functions | [1/√time] | biorthogonal | |
| M | Basis truncation order | [dimensionless] | 50–200 |
| N | Number of layers/agents | [dimensionless] | 3–10 |
| η | Learning rate | [dimensionless] | 10−4–10−3 |
| Regularization parameters | [dimensionless] | 10−2–10−1 |
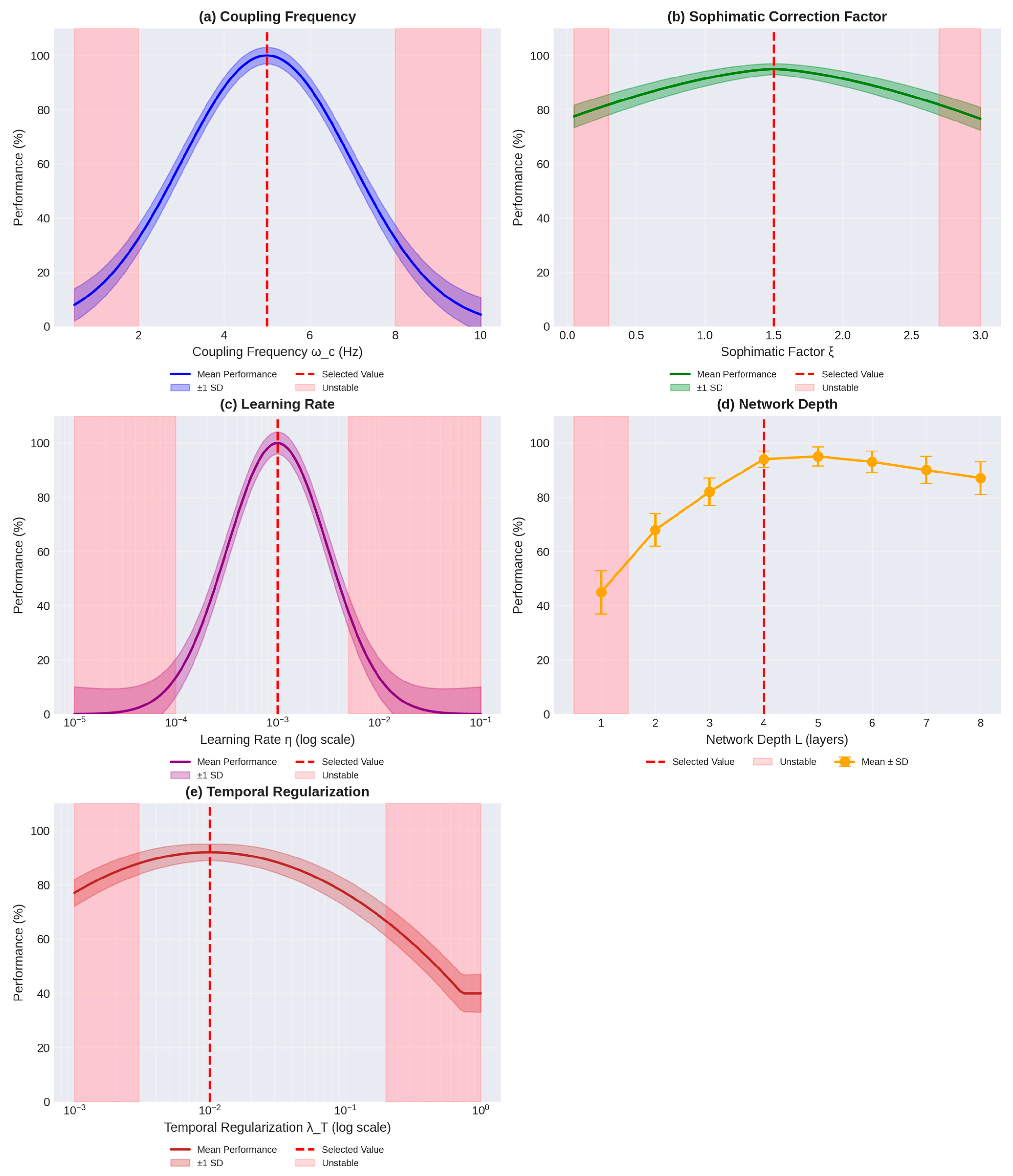
| Parameter | Symbol | Value(s) Used | Selection Method | Sensitivity Range |
|---|---|---|---|---|
| Coupling frequency (cognitive) | 5.0 Hz | Empirical optimization | 3.0–7.0 Hz (robust) | |
| Coupling frequency (financial) | 0.1 Hz | Domain-specific tuning | 0.05–0.2 Hz (robust) | |
| Sophimatic correction factor | ξ | 0.1–2.5 (adaptive) | Theoretical bounds | Performance ±5% across range |
| Learning rate | η | 0.001 | Grid search | 10−4–10−3 |
| Learning rate decay | γ | 0.95 | Exponential schedule | 0.90–0.99 |
| Network depth | L | 4 layers | Architecture search | 3–6 layers (optimal: 4) |
| Units per layer | d | 256 | Capacity analysis | 128–512 (diminishing returns > 256) |
| Batch size | B | 64 | Memory constraints | 32–128 (performance stable) |
| Training epochs | E | 100 | Convergence analysis | Early stopping at ~75–85 epochs |
| Temporal regularization | 0.01 | Cross-validation | 10−3–10−1 | |
| Sophimatic regularization | 0.005 | Cross-validation | 10−3–10−2 | |
| Attention heads | h | 8 | Standard practice | 4–16 (optimal: 8) |
| Memory basis order | M | 100 | Convergence criterion | 50–200 (saturates >100) |
| Dropout rate | 0.1 | Regularization tuning | 0.05–0.2 |
Disclaimer/Publisher’s Note: The statements, opinions and data contained in all publications are solely those of the individual author(s) and contributor(s) and not of MDPI and/or the editor(s). MDPI and/or the editor(s) disclaim responsibility for any injury to people or property resulting from any ideas, methods, instructions or products referred to in the content. |
© 2025 by the authors. Licensee MDPI, Basel, Switzerland. This article is an open access article distributed under the terms and conditions of the Creative Commons Attribution (CC BY) license (https://creativecommons.org/licenses/by/4.0/).
Share and Cite
Iovane, G.; Iovane, G. Sophimatics: A Two-Dimensional Temporal Cognitive Architecture for Paradox-Resilient Artificial Intelligence. Big Data Cogn. Comput. 2025, 9, 314. https://doi.org/10.3390/bdcc9120314
Iovane G, Iovane G. Sophimatics: A Two-Dimensional Temporal Cognitive Architecture for Paradox-Resilient Artificial Intelligence. Big Data and Cognitive Computing. 2025; 9(12):314. https://doi.org/10.3390/bdcc9120314
Chicago/Turabian StyleIovane, Gerardo, and Giovanni Iovane. 2025. "Sophimatics: A Two-Dimensional Temporal Cognitive Architecture for Paradox-Resilient Artificial Intelligence" Big Data and Cognitive Computing 9, no. 12: 314. https://doi.org/10.3390/bdcc9120314
APA StyleIovane, G., & Iovane, G. (2025). Sophimatics: A Two-Dimensional Temporal Cognitive Architecture for Paradox-Resilient Artificial Intelligence. Big Data and Cognitive Computing, 9(12), 314. https://doi.org/10.3390/bdcc9120314

