Design and Research of a Sound-to-RGB Smart Acoustic Device
Abstract
1. Introduction
2. Material and Methods
2.1. Conversion from Sound Frequency to Color Values
2.2. Selection of Measuring, Control and Visualization Technical Means
- Nano compatible single board microcomputer with Atmega 328 p and CH340 USB to Serial converter (Kuongshun Electronic Ltd., Shenzhen, China).
- Digital RGB diode with WS2811 driver (Pololu Corp., Las Vegas, NV, USA).
- Electret microphone with MAX9814 amplifier (Adafruit Industries, New York City, NY, USA).
- USB AC/DC Charger Adapter 5 V DC, 2 A (Hama GmbH & Co. KG, Monheim, Bavaria, Germany).
2.3. Design of Decorative Box of the Device
2.4. Assessment of the Potential of a Proposed Device through Comparative Analysis
2.5. Process of Collecting Data for the Experimental Evaluation of the Device’s Accuracy
2.6. Determining Uncertainty and Quality Assurance
3. Results and Discussion
3.1. Results
3.1.1. Construction and Setup of an Acoustic Device
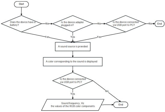
3.1.2. Standard Operating Procedure of the Proposed Device
3.1.3. Control Program for the Proposed Device
- The FastLED library is included, and constants, variables, and arrays are defined for the RGB LED and color components. Two constant arrays are initialized for the frequencies and the color components.
- The necessary configurations are set up in the setup() function, such as initializing the serial communication, setting the analog pin for the microphone as input, and adding the RGB LED configuration.
- The main logic of the program is found in the loop() function. Audio samples are read from the microphone, and the frequency of the input signal is calculated.
- The closest matching frequency in a predefined map is searched, and the corresponding RGB values for that frequency are extracted.
- The extracted RGB values are assigned to the LED.
- The calculated frequency and RGB values are displayed on the serial monitor.
- After each sampling interval, the program resets the necessary variables and waits until the start of the next sampling interval.
- The delay (16 ms) operator introduces a small delay to avoid excessive processing.
3.1.4. Description of the Developed Device and Its Key Components
3.1.5. Color Visualization of Sound Frequencies from the Proposed Device
3.1.6. Comparative Analysis of Color Representation at Different Sound Frequencies
3.1.7. Determining Uncertainty and Quality Assurance for the Proposed Device
3.2. Discussion
4. Conclusions
Author Contributions
Funding
Institutional Review Board Statement
Informed Consent Statement
Data Availability Statement
Acknowledgments
Conflicts of Interest
Abbreviations
| AMP | Acoustic Monitoring Protocol |
| IAT | Implicit Association Test |
| LED | Light-emitting diode |
| OC | Online calculator |
| PC | Personal computer |
| PD | Proposed device |
| RGB | Red, green, and blue of RGB color model |
| S.A.R.A. | Synesthetic Augmented Reality Application |
| SII | Speech Intelligibility Index |
| SNHL | Sensorineural hearing loss |
| SOP | Standard operating procedure |
| USB | Universal serial bus |
Appendix A
| Listing A1. Listing of program for conversion of sound frequency to RGB values. | |
| #include <FastLED.h> #define LED_PIN 5 #define NUM_LEDS 3 int r, g, b; CRGB leds[NUM_LEDS]; const int microphonePin = A5; const int sampleSize = 32; const int samplingInterval = 1; const int samplingDuration = sampleSize * samplingInterval; const int samplingFrequency = 1000/samplingInterval; unsigned long startTime = 0; int sampleIndex = 0; int samples[sampleSize]; //Frequency to RGB mapping const int numFrequencies = 13; const int frequencies[numFrequencies] = {370, 392, 415, 440, 466, 493, 523, 554, 587, 622, 659, 699, 740}; const int colors[numFrequencies][3] = { {134, 0, 67}, {179, 0, 89}, {179, 36, 36}, {179, 71, 0}, {179, 143, 0}, {134, 179, 0}, {71, 179, 0}, {0, 179, 36}, {0, 179, 107}, {0, 143, 179}, {0, 71, 179}, {36, 0, 179}, {107, 0, 179} }; void setup() { Serial.begin(9600); pinMode (microphonePin, INPUT); FastLED.addLeds<WS2812, LED_PIN, GRB>(leds, NUM_LEDS); } void loop() { if (sampleIndex < sampleSize) { //Read audio samples from the microphone samples[sampleIndex] = analogRead(microphonePin); sampleIndex++; } else { | //Calculate the peakIndex int peakIndex = 1; int peakValue = samples[peakIndex]; if (samples[i] > peakValue) { peakIndex = i; peakValue = samples[i]; } } for (int i = 2; i < sampleSize; i++) { double frequency = samplingFrequency/peakIndex; //Find the closest frequency in the mapping int closestIndex = 0; double smallestDifference = abs(frequency-frequencies[0]); for (int i = 1; i < numFrequencies; i++) { double difference = abs(frequency-frequencies[i]); if (difference < smallestDifference) { closestIndex = i; smallestDifference = difference; } } r = colors[closestIndex][0]; g = colors[closestIndex][1]; b = colors[closestIndex][2]; leds[0] = CRGB(g, r, b); FastLED.show(); //Print the frequency and RGB values to the serial monitor Serial.print(“Frequency: “); Serial.print(frequency); Serial.print(“ Hz\tRGB: “); Serial.print(r); Serial.print(“, “); Serial.print(g); Serial.print(“, “); Serial.println(b); //Reset variables for the next sampling interval sampleIndex = 0; startTime = millis(); } //Wait until the sampling interval is complete while (millis()-startTime < samplingInterval) { //Do nothing } delay(16); } |
Appendix B
| № | F, Hz | Device | Online Tool | ||||||
|---|---|---|---|---|---|---|---|---|---|
| R | G | B | Color | R | G | B | Color | ||
| 1 | 205 | 134 | 0 | 67 | ![]() | 86 | 0 | 174 | ![]() |
| 2 | 250 | 134 | 0 | 67 | 250 | 0 | 0 | ||
| 3 | 1250 | 107 | 0 | 179 | 32 | 255 | 0 | ||
| 4 | 625 | 0 | 143 | 179 | 32 | 255 | 0 | ||
| 5 | 215 | 134 | 0 | 67 | 80 | 0 | 114 | ||
| 6 | 450 | 179 | 71 | 0 | 141 | 0 | 0 | ||
| 7 | 260 | 134 | 0 | 67 | 255 | 84 | 0 | ||
| 8 | 830 | 107 | 0 | 179 | 87 | 0 | 159 | ||
| 9 | 275 | 134 | 0 | 67 | 255 | 218 | 0 | ||
| 10 | 500 | 134 | 179 | 0 | 250 | 0 | 0 | ||
| № | F, Hz | Device | Online Tool | ||||||
|---|---|---|---|---|---|---|---|---|---|
| R | G | B | Color | R | G | B | Color | ||
| 1 | 185 | 134 | 0 | 67 | ![]() | 5 | 0 | 255 | ![]() |
| 2 | 380 | 134 | 0 | 67 | 38 | 0 | 255 | ||
| 3 | 450 | 179 | 71 | 0 | 141 | 0 | 0 | ||
| 4 | 310 | 134 | 0 | 67 | 47 | 255 | 0 | ||
| 5 | 205 | 134 | 0 | 67 | 86 | 0 | 174 | ||
| 6 | 625 | 0 | 143 | 179 | 32 | 255 | 0 | ||
| 7 | 5000 | 107 | 0 | 179 | 32 | 255 | 0 | ||
| 8 | 200 | 134 | 0 | 67 | 80 | 0 | 207 | ||
| 9 | 380 | 134 | 0 | 67 | 38 | 0 | 255 | ||
| 10 | 290 | 134 | 0 | 67 | 179 | 255 | 0 | ||
| № | F, Hz | Device | Online Tool | ||||||
|---|---|---|---|---|---|---|---|---|---|
| R | G | B | Color | R | G | B | Color | ||
| 1 | 260 | 134 | 0 | 67 | ![]() | 255 | 84 | 0 | ![]() |
| 2 | 2500 | 107 | 0 | 179 | 32 | 255 | 0 | ||
| 3 | 415 | 179 | 36 | 36 | 87 | 0 | 159 | ||
| 4 | 330 | 134 | 0 | 67 | 0 | 255 | 239 | ||
| 5 | 710 | 36 | 0 | 179 | 0 | 85 | 255 | ||
| 6 | 380 | 134 | 0 | 67 | 38 | 0 | 255 | ||
| 7 | 310 | 134 | 0 | 67 | 47 | 255 | 0 | ||
| 8 | 5100 | 107 | 0 | 179 | 0 | 255 | 18 | ||
| 9 | 160 | 134 | 0 | 67 | 0 | 255 | 43 | ||
| 10 | 1000 | 107 | 0 | 179 | 250 | 0 | 0 | ||
Appendix C
| F, Hz | RGB | S1, 1910 | S2, 1911 | S3, 1930 | S4, 1940 | S5, 1944 | S6, 2004 | OC | PD |
|---|---|---|---|---|---|---|---|---|---|
| 262 | R | 255 | 255 | 207 | 236 | 255 | 217 | 255 | 179 |
| G | 255 | 84 | 21 | 16 | 11 | 199 | 103 | 0 | |
| B | 42 | 0 | 0 | 0 | 0 | 27 | 0 | 89 | |
| 277 | R | 0 | 162 | 247 | 254 | 255 | 35 | 255 | 179 |
| G | 159 | 43 | 6 | 232 | 99 | 122 | 234 | 36 | |
| B | 46 | 130 | 29 | 237 | 54 | 24 | 0 | 36 | |
| 294 | R | 13 | 200 | 255 | 248 | 255 | 51 | 151 | 179 |
| G | 150 | 248 | 125 | 98 | 120 | 149 | 255 | 71 | |
| B | 147 | 45 | 4 | 0 | 0 | 109 | 0 | 0 | |
| 311 | R | 25 | 79 | 211 | 255 | 255 | 60 | 41 | 179 |
| G | 113 | 103 | 100 | 212 | 223 | 59 | 255 | 143 | |
| B | 174 | 138 | 19 | 206 | 38 | 106 | 0 | 0 | |
| 330 | R | 129 | 13 | 173 | 255 | 255 | 137 | 0 | 134 |
| G | 41 | 60 | 194 | 254 | 255 | 64 | 255 | 179 | |
| B | 135 | 174 | 67 | 22 | 10 | 108 | 239 | 0 | |
| 349 | R | 225 | 170 | 189 | 255 | 223 | 221 | 0 | 71 |
| G | 41 | 29 | 168 | 255 | 255 | 73 | 125 | 179 | |
| B | 146 | 42 | 1 | 216 | 66 | 113 | 255 | 0 | |
| 370 | R | 174 | 69 | 27 | 39 | 29 | 108 | 5 | 0 |
| G | 39 | 19 | 112 | 168 | 172 | 48 | 0 | 179 | |
| B | 108 | 131 | 64 | 68 | 44 | 78 | 255 | 36 | |
| 392 | R | 245 | 240 | 74 | 0 | 0 | 123 | 69 | 0 |
| G | 32 | 113 | 147 | 142 | 163 | 45 | 0 | 179 | |
| B | 15 | 29 | 84 | 109 | 121 | 29 | 234 | 107 | |
| 415 | R | 226 | 189 | 44 | 200 | 37 | 198 | 87 | 0 |
| G | 38 | 53 | 17 | 219 | 82 | 22 | 0 | 143 | |
| B | 0 | 104 | 119 | 231 | 168 | 18 | 159 | 179 | |
| 440 | R | 224 | 54 | 66 | 66 | 115 | 236 | 116 | 0 |
| G | 32 | 142 | 47 | 104 | 37 | 89 | 0 | 71 | |
| B | 0 | 69 | 106 | 178 | 155 | 11 | 0 | 179 | |
| 466 | R | 255 | 107 | 181 | 88 | 186 | 240 | 178 | 36 |
| G | 27 | 106 | 57 | 26 | 20 | 200 | 0 | 0 | |
| B | 0 | 113 | 134 | 131 | 139 | 131 | 0 | 179 | |
| 494 | R | 255 | 66 | 117 | 134 | 165 | 237 | 238 | 107 |
| G | 119 | 121 | 42 | 22 | 5 | 217 | 0 | 0 | |
| B | 0 | 173 | 108 | 116 | 87 | 40 | 0 | 179 |
References
- Scheibler, R.; Ono, N. Blinkies: Open Source Sound-to-Light Conversion Sensors for Large-Scale Acoustic Sensing and Applications. IEEE Access 2020, 8, 67603–67616. [Google Scholar] [CrossRef]
- Rushton, R.; Kossyvaki, L. The Role of Music within the Home-Lives of Young People with Profound and Multiple Learning Disabilities: Parental Perspectives. Br. J. Learn. Disabil. 2022, 50, 29–40. [Google Scholar] [CrossRef]
- Rushton, R.; Kossyvaki, L. Using Musical Play with Children with Profound and Multiple Learning Disabilities at School. Br. J. Spec. Educ. 2020, 47, 489–509. [Google Scholar] [CrossRef]
- Ox, J. Color Systems are Categories that Carry Meaning in Visualizations: A Conceptual Metaphor Theory Approach. Electron. Imaging 2016, 16, 1–9. [Google Scholar] [CrossRef]
- James, Z.; Robins, M.; Shaher, E. Music to Color Barcode. Rochester Projects 2019. Available online: https://hajim.rochester.edu/ece/sites/zduan/teaching/ece472/projects/2019/MusicToColorBarcode.pdf (accessed on 21 May 2023).
- Vickery, L. Some approaches to representing sound with colour and shape. In Proceedings of the 4th International Conference on Technologies for Music Notation and Representation, Montreal, QC, Canada, 24–26 May 2018; pp. 165–173. [Google Scholar]
- Azar, J.; Saleh, H.; Al-Alaoui, M. Sound Visualization for the Hearing Impaired. iJET Int. J. Emerg. Technol. Learn. 2007, 2, 1–7. [Google Scholar]
- Di Pasquale, P. CHROMOSCALE Unique Language for Sounds Colors and Numbers. Chromoscale and Chromotones, Sound & Color and Base 7. 2013. Available online: https://www.academia.edu/2401099/CHROMOSCALE_Unique_Language_for_Sounds_Colors_and_Numbers (accessed on 3 June 2023).
- Benitez, M.; Vogl, M. S.A.R.A.: Synesthetic augmented reality application. In Proceedings of the Shapeshifting Conference, Auckland, New Zealand, 14–16 April 2014; pp. 1–20. [Google Scholar]
- Frid, E.; Panariello, C.; Núñez-Pacheco, C. Customizing and Evaluating Accessible Multisensory Music Experiences with Pre-Verbal Children–A Case Study on the Perception of Musical Haptics Using Participatory Design with Proxies. Multimodal Technol. Interact. 2022, 6, 55. [Google Scholar] [CrossRef]
- Licitra, G.; Artuso, F.; Bernardini, M.; Moro, A.; Fidecaro, F.; Fredianelli, L. Acoustic Beamforming Algorithms and Their Applications in Environmental Noise. Curr. Pollut. Rep. 2023, 9, 327. [Google Scholar] [CrossRef]
- Chen, N.; Tanaka, K.; Namatame, M.; Watanabe, K. Color-Shape Associations in Deaf and Hearing People. Front. Psychol. 2016, 7, 355. [Google Scholar] [CrossRef] [PubMed]
- Bottari, D.; Nava, E.; Ley, P.; Pavani, F. Enhanced reactivity to visual stimuli in deaf individuals. Restor. Neurol. Neurosci. 2010, 28, 167–179. [Google Scholar] [CrossRef] [PubMed]
- Carbone, R.; Carbone, J. The Color of Music: Towards Hearing Impaired Enrichment with Cognitive AI/ML and Multi-Sensory Emotion Fusion. In Proceedings of the 23rd International Conference on Artificial Intelligence, Las Vegas, NV, USA, 26–29 July 2021. [Google Scholar]
- Palmer, S.; Schloss, K.; Xu, Z.; Prado-León, L. Music–color associations are mediated by emotion. J. Psy. Cogn. Sci. 2012, 110, 8836–8841. [Google Scholar] [CrossRef] [PubMed]
- Brittney, L. Speech Production Tool for Children with Hearing Loss. All Grad. Plan B Other Rep. 2013, 279, 1–53. [Google Scholar]
- Lerousseau, J.; Hidalgo, C.; Schön, D. Musical Training for Auditory Rehabilitation in Hearing Loss. J. Clin. Med. 2020, 9, 1058. [Google Scholar] [CrossRef] [PubMed]
- de Camargo, N.; Mendes, B.; de Albuquerque, B.; Novaes, C. Relationship between hearing capacity and performance on tasks of speech perception in children with hearing loss. CoDAS 2020, 32, e20180139. [Google Scholar]
- Taherdoost, H. Data Collection Methods and Tools for Research; A Step-by-Step Guide to Choose Data Collection Technique for Academic and Business Research Projects. Int. J. Acad. Res. Manag. (IJARM) 2021, 10, 10–38. [Google Scholar]
- Possolo, A. Simple Guide for Evaluating and Expressing the Uncertainty of NIST Measurement Results. In NIST Technical Note 1900; U.S. Department of Commerce, National Institute of Standards and Technology: Gaithersburg, MD, USA, 2015. [Google Scholar]







| № | F, Hz | R | G | B | Color Visualization |
|---|---|---|---|---|---|
| 1 | 370 | 134 | 0 | 67 | ![]() |
| 2 | 392 | 179 | 0 | 89 | |
| 3 | 415 | 179 | 36 | 36 | |
| 4 | 440 | 179 | 71 | 0 | |
| 5 | 466 | 179 | 143 | 0 | |
| 6 | 493 | 134 | 179 | 0 | |
| 7 | 523 | 71 | 179 | 0 | |
| 8 | 554 | 0 | 179 | 36 | |
| 9 | 587 | 0 | 179 | 107 | |
| 10 | 622 | 0 | 143 | 179 | |
| 11 | 659 | 0 | 71 | 179 | |
| 12 | 699 | 36 | 0 | 179 | |
| 13 | 740 | 107 | 0 | 179 |
| Stage | Description |
|---|---|
| Define the Objective | The accuracy refers to device’s ability to diagnose a particular condition correctly. |
| Experimental Design | This includes deciding on the variables to be measured, the control groups, and the experimental groups. |
| Sample Selection | The sample should be representative of the target that the device is intended to be used on. |
| Ethical Considerations | All necessary consents have to be obtained, and privacy and confidentiality of data are maintained. |
| Data Collection Protocol | This includes specific instructions on how to operate the device and record data. For example, SOP. |
| Data Recording | Appropriate data formats and storage methods are used to prevent data loss or corruption. |
| Reproducibility | The experiment is designed in a way that others can replicate it to verify the results independently. |
| Data Validation | Validating against known references or ground truths, especially if available. |
| Interpretation and Conclusion | Consider any limitations of the study and potential sources of bias. |
| Stage | Determining Uncertainty | Quality Assurance |
|---|---|---|
| Reproducibility | Measuring multiple samples and calculating variability | Following standard operating procedures (SOP) |
| Inter-laboratory comparisons | Comparing device measurements with reference methods | Using quality control samples |
| Error analysis | Identifying and quantifying potential sources of errors | Documenting and ensuring traceability |
| Uncertainty calculation | Combining uncertainties from different sources | Incorporating user feedback and providing support |
| № | F, Hz | 262 | 277 | 294 | 311 | 330 | 349 | 370 | 392 | 415 | 440 | 466 | 494 |
|---|---|---|---|---|---|---|---|---|---|---|---|---|---|
| 1 | S1, 1910 | ![]() | ![]() | ![]() | ![]() | ![]() | ![]() | ![]() | ![]() | ![]() | ![]() | ![]() | ![]() |
| 2 | S2, 1911 | ||||||||||||
| 3 | S3, 1930 | ||||||||||||
| 4 | S4, 1940 | ||||||||||||
| 5 | S5, 1944 | ||||||||||||
| 6 | S6, 2004 | ||||||||||||
| 7 | OC | ||||||||||||
| 8 | PD |
| Stage | Determining Uncertainty | Quality Assurance |
|---|---|---|
| Reproducibility | Measuring multiple samples and calculating variability. At low frequencies, variability is 21; at high frequencies, variability is 39, compared with online calculator. | By following SOP |
| Inter-laboratory comparisons | At low frequencies, mean ΔE = 52; at high frequencies, mean ΔE = 79, compared with online calculator. | By using quality control samples |
| Error analysis | To minimize potential errors, it is important to carefully design, calibrate, and validate the device’s performance. | By documenting and ensuring traceability |
| Uncertainty calculation | The hardware components used in the device may have inherent limitations or inaccuracies. Also, changes in environmental conditions can impact the performance of the device. | By incorporating user feedback support |
Disclaimer/Publisher’s Note: The statements, opinions and data contained in all publications are solely those of the individual author(s) and contributor(s) and not of MDPI and/or the editor(s). MDPI and/or the editor(s) disclaim responsibility for any injury to people or property resulting from any ideas, methods, instructions or products referred to in the content. |
© 2023 by the authors. Licensee MDPI, Basel, Switzerland. This article is an open access article distributed under the terms and conditions of the Creative Commons Attribution (CC BY) license (https://creativecommons.org/licenses/by/4.0/).
Share and Cite
Zlatev, Z.; Ilieva, J.; Orozova, D.; Shivacheva, G.; Angelova, N. Design and Research of a Sound-to-RGB Smart Acoustic Device. Multimodal Technol. Interact. 2023, 7, 79. https://doi.org/10.3390/mti7080079
Zlatev Z, Ilieva J, Orozova D, Shivacheva G, Angelova N. Design and Research of a Sound-to-RGB Smart Acoustic Device. Multimodal Technologies and Interaction. 2023; 7(8):79. https://doi.org/10.3390/mti7080079
Chicago/Turabian StyleZlatev, Zlatin, Julieta Ilieva, Daniela Orozova, Galya Shivacheva, and Nadezhda Angelova. 2023. "Design and Research of a Sound-to-RGB Smart Acoustic Device" Multimodal Technologies and Interaction 7, no. 8: 79. https://doi.org/10.3390/mti7080079
APA StyleZlatev, Z., Ilieva, J., Orozova, D., Shivacheva, G., & Angelova, N. (2023). Design and Research of a Sound-to-RGB Smart Acoustic Device. Multimodal Technologies and Interaction, 7(8), 79. https://doi.org/10.3390/mti7080079




















