Next Article in Journal
A Systematic Assessment of Greening Interventions for Developing Best Practices for Urban Heat Mitigation—The Case of Huế, Vietnam
Previous Article in Journal
Factories of the Future in Digitization of Industrial Urban Areas
 
 
Font Type:
Arial Georgia Verdana
Font Size:
Aa Aa Aa
Line Spacing:
Column Width:
Background:
Article

Emerging Residential Trends within Socially Heterogeneous Settings: The Case of Jabal Al-Hussein Amman

1
School of Architecture and Built Environment, German Jordanian University, Amman 11180, Jordan
2
Faculty of Architecture and Urbanism, Bauhaus University Weimar, 99423 Weimar, Germany
3
Institute and Chair for Urban Design and European Urbanism, RWTH Aachen University, 52062 Aachen, Germany
4
SPRINT Scientific Policy Consulting, 22299 Hamburg, Germany
*
Author to whom correspondence should be addressed.
Urban Sci. 2024, 8(2), 68; https://doi.org/10.3390/urbansci8020068
Submission received: 28 March 2024 / Revised: 14 May 2024 / Accepted: 17 May 2024 / Published: 13 June 2024

Abstract

This research focuses on the residential patterns that were traced in Amman in the last decades due to the constant influx of migrants. Therefore, mapping the residential patterns that are emerging was seen important to understand the morphology of the area. A mixed-methods approach was used to identify the typologies emerging into the setting. New residential patterns that called for new strategic thinking were captured and analyzed. Enhancing the new image of “celebrated character” that urges new perception of heterogeneous communities and attracting more sustainable residential attributes towards the neighborhood were the two main outcomes of the study.

1. Introduction

“The mass migration we are witnessing today is not a temporary state of emergency, but the beginning of a new reality. Rather than resist this new reality, cities must embrace it” [1]. This applies with no doubt to the case of Jordan, as it has the second highest share of refugees per capita in the world [2]; Amman, as the Capital, does carry a larger weight of migrants. Amman’s historical development consists of many movements and influxes of migrants from nearby nations throughout multiple waves, mainly seeking protection due to political conflicts.
This research is focused on the residential trends that emerged in Amman after the multiple migration waves that the city has faced in the last two decades (2000–2020), while taking into account the historical factors that shaped the area. It is triggered by the extreme increase in the population in Amman in the last decades, mainly due to Syrian and Iraqi migration flows. Accordingly, this research adapts a mixed-methods approach aiming to analyze the dynamics that re-shaped the residential character in Amman, focusing on the area of Jabal Al-Hussein, a central neighborhood in Amman that hosted a Palestinian refugee camp and that is one of the neighborhoods with a very high migrant population in Amman (as for the last major wave, which is the Syrian migrants, Jabal Al-Hussain is considered the fourth most hosting neighborhood in Amman) (Figure 1).
This research tackles an idea that is often discussed in Amman but lacks previous research in terms of residential adaptations on a neighborhood scale. Understanding how people co-exist and co-settle in a central neighborhood would give a lens to understand the strategies and policies tackling the housing sector with a bottom-up approach of local adaptations.
Underpinning and working towards leveraging the positive connection and synergy between migration and development, while perceiving migration as an asset for new typologies of urban resilience, development is strived for in this research. The importance of tackling the issue of urban change due to migrants’ co-existence in neighborhoods in line with the sustainable development goals tackling the inclusion and integration of migrant communities within host societies is taken as one of the main goals of this study, which enables development as a whole and not solely for the case given in this paper. In accordance with SDG 10, reducing inequality [3], more weight is given to the importance of perceiving migrant communities as an integral part of host communities. Shaping urban layouts in an inclusive manner creates a base for further development that touches base with the neighborhoods and the city.
Figure 1. Distribution of non-Jordanians in Amman. Source: [4], map developed by: (Authors, 2020).
Figure 1. Distribution of non-Jordanians in Amman. Source: [4], map developed by: (Authors, 2020).
Urbansci 08 00068 g001

2. Literature Review

A migrant is a generic term for anyone moving to another country with the intention of staying for a certain period of time [5]. Migrant studies can be divided by political boundaries (internal and external migrants), by movement pattens (based on classifying people based on social status, travel points, and periodicity), and the decision-making approach (voluntary and involuntary migrants) [6] (Migration and Its Impact on Cities, 2017). For this research, we will be focusing on decision-making approach, focusing on refugees, who are the vast majority in the area (involuntary migrants), and the work migrants (voluntary migrants) in Jabal Al-Hussein.
Migrants of different origins and with different grounds for settlement may have varying levels of resources and preferences that impact their residential settlement [7]. Understanding the influence of the multiple migration waves on the residential attributes of an area is essential to understand the dynamics that occur on a spatial level. Cities can be associated with both chaos and diversity; a systematic strong order and a pattern emerges for each city and is usually customized for the development and expansion both physically and socially [8]. In fact, migrants and the majority of refugees tend to be socioeconomically weak groups in the period immediately after their arrival. Accordingly, researchers have developed many theoretical models in order to explain the spatial distribution of migrants. They either focus on economic resources, discrimination, or self-selection [9].
It is important to state that although we analyze the concept of heterogeneity and migrants in general, in Jabal Al-Hussein political migrants (refugees) constitute the majority, therefore in this research, they will be a focal point due to their percentage in the neighborhood. In this regard, two questions were created to discuss heterogeneity within residential neighborhoods: What impact do migration waves have on neighborhood dynamics? And what spatial distribution patterns do they have in shaping the space? Leading to the question of which new forms and typologies the residential layouts of heterogeneous neighborhoods in Amman have?

2.1. Impact of Migrant Waves on Cities and Neighborhoods

A very important aspect in understanding migrants is that there is no “one-size-fits-all” approach to understanding cities of migration. Cities in different geographic locations as well as in different times may have very different migration patterns [10]. Defining different groups in the city is always debatable, and it is always a sensitive subject due to its sociopolitical implications. A multitude dimensional impact is posed by migration on cities. The impacts can be seen in economic, social, infrastructure, employment, and many other sectors in cities [6]. Discussing this topic has been emerging ever since the world has been developing; in fact, among the first works that drew widespread attention to the social problems arising from diversity was Samuel P. Huntington’s book The Clash of Civilizations and the Remaking of World Order in [11,12]. Berry explains how individuals from a cultural background interact with another culture (mostly in the context of migrants), which was articulated in the acculturation theory [13]. The theory posits that, depending on how these individuals react to the “host” culture and how much of their “home” culture they retain, individuals will either integrate, assimilate, reject, or become marginalized [14].
The impact of migrants on host cities performs differently; however, socioeconomic aspects embody the main and direct impact. Greg Clark states “It is migration that led to cities. It is migration that led to trade. The combination of migration and trade led to cities being hubs of innovation” [15]. This reflects in population growth, urban density, and patterns of urban life, including sharing infrastructure and amenities that were established to accommodate a smaller population [6]. On the other hand, it varies in accordance with the political situation, the culture, and other aspects concerned with how much the migrants can be assimilated within the host community or segregated [16]. Urban settlements were also affected by migrant flows in terms of increasing research both on household and settlement pattern approaches. These have triggered a growing interest in researching nonelite societies and communities posing a different and more complex character to the social groups. Upon this impact of migrants that have found places within affordable areas [9], the urge for understanding societies has gained more weight than just the undifferentiated, normative wholes [17]. The impact is seen as a whole and not fragmented in sectoral effects; however, the residential and settlement layout resulting from this impact is the target aim of this research to conceive the new patterns and typologies of such layouts in Jordanian neighborhoods.

2.2. Spatial Distribution Patterns in Heterogeneous Cities and Communities

A sizable amount of the literature conducts research on migrants’ location choices. Generally, these studies have analyzed whether ethnic concentration or local economic conditions and amenities are associated with migrants’ residential choices [18]. Most international migrants settle down in urban areas due to multiple reasons, including the economic, cultural, and social opportunities that large cities can offer [19]. Along with these opportunities and with those other factors such as the available market for both skilled and non-skilled jobs, social networks, relatives and friends in the host country, family reunions, labor recruitment policies, and historical and cultural links, all these aspects can be the drivers that can attract people to specific areas when migrating [20]. For the cities themselves, these new residents can provide economic and cultural benefits [19].
A review of studies conducted by Hugo 1995, suggests that the factors influencing the patterns of settlement and degree of concentration includes the distribution of job opportunities upon arrival, distribution of housing opportunities upon arrival, timing of the peak migration of a group, initial place of arrival, scale of migration of a group, location of connections and family, language, marginalization, and type of migration [21].

2.3. Emerging Neighborhood Distribution Patterns Associated with Migrant Population

Usually, larger cities and metropolitan areas tend to attract people due to the availability of services and facilities [22]. Accordingly, these attracted people, whether they came for opportunities or safety or any other reason, need to resettle and reside in the new city. Residential attributes and emerging aspects that could indicate a person’s residence pattern upon arrival will be evaluated. It is essential to state that these phenomena are not the only ones affecting the city, migrants’ responses to macro factors vary based on their characteristics, with the purpose of migration being particularly significant [7]. However, they are the main traces that were conducted from our methodological and geographic setting. In this section, we will try to map the neighborhood residential distribution patterns that were observed, thus trying to understand how locals organize themselves in a more local setting. We focused on three main phenomena, which are ethnic enclaves, residential mobility, and ethnic succession.

2.3.1. Ethnic Enclaves

Ethnic enclaves are phenomena that accrue when migrants find other members of their family and their ethnic group in cities due to chain migration. The drive to live among one’s own group is the key factor in establishing enclaves within cities. Enclaves offer advantages of community and social support; they provide social and cultural relevance to make the other members comfortable. The number of ethnic enclaves is rising in urban areas, resulting in middle-class migrants and entire neighborhoods where migrants live permanently and inclusively rather than being in transit [6].
However, from a spatial aspect to the host country, the common view of ethnic enclaves is not a positive one, as their emergence encourages separatism or impedes adjustment to the wider society. In this regard, scholarly opinion is in conflict, as some researchers view it as a threat to the city and others view it as a way to highlight the positive role of ethnic enclaves in assisting in the adjustment of new arrivals into specific societies (in a study of Australian society) [21]. Of course, the concept of ethnic enclaves varies a lot in definition and execution from one culture to the other. In the case of Jordan, although some traces were evident, we would not see this phenomenon in its textbook definition due to many factors: Amman is set as a transit country for some groups, a destination for others, and even something like a terminal for some. Each person’s situation is different and ever changing. Many were planning to stay for shorter periods and ended up investing into the country, therefore staying longer [23], and the majority of migrants share the same language, values, and culture as Jordanian society, thus making any form of ethnic agglomeration a relief adaptation choice or an economic one, which decreases the residential segregation and socio-spatial fragmentation, especially on the long run.

2.3.2. Residential Mobility

Residential mobility and demographic change are two of the important drivers of ethnic neighborhood change that usually affect ethnic segregation [24]. The existence of ethnic minorities can be linked to the affordability of real-estate and social links with original groups. Researchers have observed that migrants tend to move to ethnically dense neighborhoods after recent migration waves, due to the benefit of social connections and for support from similar groups [25,26]. However, through long settlement spans, ethnic minorities tend to move away from these concentration nodes, creating a pattern similar to the residential mobility pattern of the native population [24].
Different patterns of residential mobility can be traced in cities, such as white fights, when the native population starts detaching and leaving an area with high concentration of newly arriving migrants; white avoidance, when natives try to avoid and limit the contact with the minority groups; and finally wealth fight, which is the detachment and avoidance of minority and disadvantaged areas by higher income groups, regardless of their nationality.

2.3.3. Ethnic Succession

Succession is the dynamic process by which the population composition of small areas (neighborhoods) within cities changes. The classical ecological model of the succession process is one in which a new group invades the natural area occupied by an established group. The two elements of the process are the rate of replacement and the amount of resistance offered by the original group, but they may vary with circumstances. The study of succession has been connected to segregation in metropolitan areas. This classical model is attributed to the Chicago school, as a metropolitan area evolves, the succession process operates and residential groups of longer tenure tend to disperse and become assimilated [27].
Although all the layers of cities such as the economic, social, political, and environmental aspects should be prioritized due to dynamics in cities, developers and planners usually ignore the social depth. Public areas, housing, and transport hubs all offer unique opportunities for developers to create potential positive social impacts and benefits that include strengthening community bonds, enabling access to jobs, and making streets safer for all [28].

3. Research Methodology

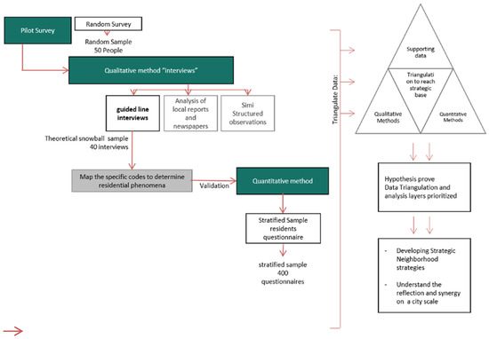
The research followed a mixed-methods approach to map the residential situation in the Jabal Al-Hussein neighborhood. This was performed through interconnected tactics that would ensure mapping the current situation in the study area and to ensure the data are valid and proofed through the methods used (See Figure 2).
We mainly utilized qualitative methods, as we conducted “28” interviews with long-term residents, where we used semi-structured interviews to understand the local situation. The interviews were conducted with residents who had been living in the area for decades along with residents with a migrant background settling in the area within the last 10 years. The interviews were mainly processed through snowball tactics, asking around about well-informed residents who had lived there for many years, in which gender, nationality, and duration of stay were taken into consideration. This interviewing tactic was essential because snowball sampling allowed us to reach the people who know the area the most and to make them more familiar with us, as to them we were introduced through a friend or so on; therefore, they were able to speak more comfortably.
The methodology in this sense has taken two pathways. The first one is analyzing the urban fabric and housing typologies of the neighborhood. The survey of this first pathway has taken the shape of the observation and documentation of the different levels of urban changes occurring in the neighborhood and correlating them with the areas of focus regarding migrant distribution. The second pathway took the shape of mass distributed questionnaires conducted anonymously within the neighborhood with the aim of documenting the real situation of the transformed residential typologies. We used a sample of 400 people out of the population of 80,000, constituting a 4% confidence level and 90% confidence interval. The fieldwork conducted in Jabal Al-Hussein, Amman was within the framework of the approved Master’s thesis topic and methodology by the Graduate Studies Council and in line with approaches run and approved by the university and the Scientific Research Board. The interviews and data were conducted and collected within different time periods between 2019 and 2020 to serve for the thesis results as well as the further development of the urban layout and its attributes, followed by observations and photograph collection between 2023 and 2024 by the authors.
These were analyzed to define the main indicators that have triggered and caused such an urban change. Some of these indicators have been portrayed through the tendency of privatizing the residential resources and altering the price and size towards the new target groups, as in the new migrants.
We ensured covering the entire area of our study area and tried to ensure that the interviews were with a long-term resident who is aware of the area. Later, the interviews were coded to analyze them further. The research was also supported by semi-structured observations and analysis of local newspapers and social media websites. According to the core phenomena that were determined and the information that was coded from the interviews, we created a mass distributed stratified sample survey (calculated based on the sample calculator [29]) in order to validate the information we obtained and to understand the residential composition in the area; the research followed a sample of approximately 400 people (see Figure 3), where stratified sampling technique was used, we ensured covering all the nationalities in the area as well as the spatial coverage in the area.
We believe that focusing on the residential attribute is essential in understanding the city and its growth patterns as a first step. Accordingly, the research aimed to answer two key questions regarding the heterogeneous situation in Jabal Al-Hussein:
  • What are the traces and trends that have emerged in Jabal Al-Hussein due to multiple influxes of residents in the last 10 years?
  • How can the situation be developed within its existing setting to enhance the neighborhood character and residential moderation to steer the fluctuation in demand and character?
The research had multiple limitations due to the nature and sensitivity of the topic. For instance, we faced resistance to cooperation at the beginning, especially from newly arrived refugees, as they did not want to participate in anything related to migration. Along with that, identity preservation was very important to all participants. On the other hand, the dynamic nature of the topic makes it harder to grasp the situation, “understanding the early 2000s for instance”, as the character changed with emerging waves, so we had to count on interviews and memories of the place.

4. Research Setting

Jabal Al-Hussein is considered one of the neighborhoods of central Amman. It has three main spatial criteria, the residential center, the commercial center, and the refugee camp. The map in Figure 4 shows the land uses in Jabal Al-Hussein and how it reflects on a spatial level.
Jabal Al-Hussein is considered one of the oldest neighborhoods in Amman. One of the main clear characteristics about Jabal Al-Hussein is the clear boost in population within the last 10 years. As for the non-Jordanian population mentioned above, Jabal Al-Hussein has been facing this phenomenon of hosting groups from its existence; the current situation is that 44,748 of its population are Jordanians, with 39,919 non-Jordanians, including 14,421 Syrian refuges, as shown in (Figure 5):
A sense of social coherence is also a point that characterizes the neighborhood. Residents are there for long time, to a certain degree that they feel like a family (Figure 6); it is also evident that the social ties and connections vary in different areas in Jabal Al-Hussein, and mainly in between the refugee camp area and the other residential areas. Due to the social setting, it is noted that the area hosts many NGOs and community centers, covering fund raising, educational, and social agendas. These agencies target people from all social groups in Amman, but concentrate on residents in Jabal Al-Hussein.

5. Capturing Urban Change and Associated Driving Forces in Jabal Al-Hussein

Challenges such as urban mobility, new residential typologies appearing in the neighborhood, and other residential attributes have impacted Jabal Al-Hussein in the last few decades. Common grounds for such investigations refer and is due to the various geopolitical conditions that have faced the region and created a benchmark for these changes, as previously explained. Figure 7 shows a mapping of societal and economic importance signposts, why Jabal Al-Hussein was and still is a neighborhood of destination for many migrant groups. This dimension of analysis will be divided into understanding the residential driving forces in Jabal Al-Hussein and understanding the emerging phenomena, real-estate issues, urban mobility, and succession.
The neighborhood has played an important role for the residential setting in Amman over the ages (Figure 7); the area had developed as a middle class neighborhood, where many of the good schools, nice shops, and nice middle class villas and apartment buildings existed, alongside the dynamic refugee camp that created a hub for Palestinians when they first flee to Amman and now to more low income layers like work migrants and Syrian refugees. To date, the area is considered one of the most known middle-class neighborhoods in Amman, known for its rich history and dynamic population. The central market spine in Jabal Al-Hussein plays a great role in Amman’s economic hubs, being known for clothes, bridal shops, and private medical clinics. The street is usually busy and active, despite some ups and downs due to national economic reasons. The existence of rich medical services has also activated the hotel sector, due to foreigners coming to Jordan for treatment.

5.1. Emergence of New Typologies of Residential Distribution Trends

To understand which residential distribution trends are emergent in the area, we tried to capture how residents were able to find houses to begin with. Several reasons contributed to this, such as the changing and development of new urban nodes and new urban attractions in Amman that led to the desolation of former urban nodes, as in the case of Jabal Al-Hussein [31] (Tawil and Khattab, 2020). This has left the neighborhood with vacant houses and more of a ”for rent” status in some parts of the residential areas. However, upon the receipt of new waves of migrants over the decades, we observed that the owners and incomers had many methods to deal with this; the existence of many already empty houses and the increase in rents led many original residents to leave the area. The analysis showed two main things emerged other than the empty houses, which were: the introduction of new residential units and the new socio-spatial issue of shared houses to host a sudden population wave like the Syrian migrant wave, as in Figure 8.

5.1.1. Infill and Introduction of New Constructions

In the Jabal Al-Hussein neighborhood, a key phenomenon that was observed was the construction of new apartment buildings (eight apartments each) utilizing the maximum footprint and vertical expansion limit based on laws regulating residential lands. The clear introduction of new buildings peaked in the time from around when the major incomers were Iraqi migrants who had economic resources pre-arrival and were therefore able to rent without worrying about financial restrains (Figure 9)
The residents observed that this fast implantation of new residential buildings has gathered pace from the 2000s onwards, as cited in one of the interviews. Moreover, the interesting observation for such buildings is that they colored the neighborhood with another urban morphology. Such development has added an unfamiliar imprint to the authentic and original Jabal Al-Hussein neighborhood and has also caused a dis-attachment to the area for the original residents. It is worth noting that many owners were Iraqis, so migrants themselves. A local man who lives in the northern part of Jabal Al-Hussein stated:
“In the 2000s many new modern apartment buildings were introduced to Jabal Al-Hussein, it was a nice addition to the neighborhood, three of the apartment buildings in my street were owed by an Iraqi investor, he lived in part of them and sold the rest, later on, he sold the entire thing and moved away”. While adding a floor would simply need a work permit (the maximum allowed height is four floors), some people might cover their roofs with light structures and glass windows and would use it as a roof for personal use, mainly in the summer.
Such a phenomenon occurred in some areas rather than others. A similar and more localized one was mapped in the camp area and within single houses, which was the construction of multiple floors above the house or even aluminum structures above the house, as in Figure 10. This was the camp residents’ mechanism to cope with the increase in population and generate an income for them. This could be linked to the lack of supervision and monitoring in the camp, combined with the overly crowded situation. An female interviewee living in the camp stated in this regard:
“We are living in boxes, boxes above each other, owners would reach the sky if they were able to gain some rent money, this created a very dense and uncomfortable atmosphere, as now the area is home to triple what it used to”.

5.1.2. Shared Houses Trend

A key aspect that was observed in the area is the multi-family shared apartments. This was mainly observed in the zones A and B, as per the map in Figure 11. The zones where the middle- and lower-income populations mostly reside. On the other hand, this phenomenon was near to nonexistent in areas D and E, which entail more economically elevated housing.
In terms of the nationalities that are living in this housing typology, the majority were middle- and lower-class Syrian families according to the questionnaire (Figure 12), as they viewed this as a “medium term to temporary” situation until it was clear where their next step in life is. Moreover, due to cultural beliefs, these shared circumstances are usually with extended family members like fathers and sons or siblings.
Interviews were conducted with households from shared houses. A housewife of such a family stated:
“I live here with my husband, four kids, in lows and my married daughter and her husband and kid, we share the rent, one third is paid by her and two thirds by me because our family is larger … and my in-lows of course stay with us as part of the family … the place is a bit crowded, but this way we can save on the rent, and the fact that we are a family is making it way easier” this was validated by a complex owner who said that this is mainly connected to supply and demand and stated “We own an apartment here and we increased the rents as we know the refugees can’t say no and we need to benefit as well from the demand. however, they used to ask us if we can make multiple families live together and we used to say no”.
Another lady living in the al-Hussein camp stated:
“We have a two-floor tiny house, the ground floor is for my in lows, and the upper one is for me, my husband and I have three kids, each floor is only two rooms and a small kitchenette, of course it is very crowded, you can’t say a word without anyone listing, but we need the rent money.”
These two typologies of housing trends were manifested in the community and neighborhood of Jabal Al-Hussein. These reflected the adaptation of newcomers to the current situation and the different ways of adjusting existing structures to meet the needs of migrants, especially in the first phase of their displacement. Interestingly, upon the first stage of arrival, the residents stated that the people would inform each other about empty neighboring apartments, creating a mini ethnic concentration or what they call a “nationality apartment complex”. However, they stated that this is very short term and emerges mainly from the economic ability similarities of the migrant group.

5.2. Real Estate

The real-estate sector is very unpredictable in the process of neighborhood development, the prices faced many ups and downs in accordance with the mobility of the waves within the area. Figure 13 explains the residents’ perceptions of the real-estate prices in the study area, where it is clear that the graph moves in accordance with emerging waves, not surprisingly due to supply and demand chains but it does cause many issues later on, like sudden vacancies and economic strains on families.

5.2.1. Real-Estate Fluctuation

The real-estate change was one of the most mentioned concerns by the locals once we were conducting the interviews. This change is affecting everyone; the owners are facing sudden vacancies when the demand decreases that they do not know how to address, the local residents are struggling with the rent prices and economic strains, and the migrant waves are trying to be innovative to deal with the financial strains. One of the residents explained their personal situation with this increase stating: “the area is very comfortable, but the rents are high. We used to pay 150 JDs. They told us it is 250 JDs, and when we told him we want the ground floor apartment as my mom can’t walk well, he made us pay 300 JDs per month”.
This dynamic change is causing some type of tension due to the huge increase in new residents and the tendency of some owners to push the residents out to host new migrants with high rents. Most of our interview samples show that the emerging groups were able to find residences due to owners pushing locals out with higher rents (as migrants are willing to pay more due to their need, NGOs assistance, and shared home dynamics to save rent). This has shaped the neighborhood, with a higher density than before and brought in new needs to correspond with the higher densities.
Most of the house ownership in Jabal Al-Hussein belongs to its residents (not investment companies), other than the new apartment buildings (Table 1). The residents vary from one typology to the other as shown in the table:
A phase of re-displacement occurred after the temporal status of the migrants occupying major typologies in the neighborhood changed. Such re-displacement happened because of settling in and trying to get to less dense areas after finding a proper job or living standards had been secured. Upon this and due to supply and demand, Jabal Al-Hussein is now facing a serious vacancy issue where many apartments in the neighborhood are vacant. The prices are still high, therefore the emerging “shared house” idea still exists as much as it did at the beginning of the crisis. However, although this trend might seem to threaten the safety and structure of the neighborhood, a local argued that:
“Many empty houses are being noticed nowadays, not new buildings only fragmented apartments, however, this doesn’t threaten the neighborhood because still each building is occupied, they know the empty houses, and they are just locked and secured by the owner … so they don’t cause us any security issues, only economic drainage.”
As shown in Figure 14, vacant houses have spread in the neighborhood, where signs of “for sale and rent” are visible and impact the whole image of the neighborhood.

5.2.2. Urban Mobility and Residential Succession

Highly related to the real-estate vacancies are the mentions of urban mobility and residential succession. These phenomena were of the most argued and discussed in the study area; the residents were arguing that this caused them some social problems like the arrhythmic emergence of empty houses, lack of social connections, and fear of empty houses. On another level, they argue that the neighborhood is either fully empty or crowded, which causes them some discomfort. From the local perception of the residential mobility in the area, Figure 15 was developed to showcase the different waves of migrants in relation to the number of vacant houses.
On a deeper level, we tried to capture the exact movement of each group within the area to understand the depth of this mobility in relation to nationality and developed Figure 16 based on the coding of the interviews:
An interviewee said in regards of this notion: “the rhythm is clear for us, especially whom lived her for 20 or 30 years, first the upper class residents left because they believed the is considered lower class area, and the camp residents who became better off moved in their places, and this continued for years, this caused many houses to be empty… then the Iraqis came, the area was an attraction for them, they filled the houses, built many apartment buildings, but then they either moved back to Iraq or immigrated therefore many houses were empty again… now there is the Syrian wave, they filled the houses which were already empty and the houses the Iraqis left along with new houses built due to their need … now even the Syrians left as many of them immigrated or moved to other areas. It just keeps repeating itself”. And while in some settings the situation would be gentrification in order to place more upper-class people, the situation in Jabal Al-Hussein is simply urban mobility due to economic ability, the more you have money, the better area you move to, both locally in the neighborhood or outside later on.
A long-term resident also stated that this mobility pattern was becoming very clear recently, as he stated: “Many of the residents left as they believe the area is not considered upper middle class as it used to be. The people changed. mentalities changed and many landlords changed their technique to renting to incomers in need for residents like Syrians migrants and so on to benefit financially”.

6. Towards a More Inclusive and Resilient Neighborhood

The area of Jabal Al-Hussein has been very dynamic in terms of resident composition; the ethnic backgrounds of incomers in the area proves that cultural resemblance plays a role in the area co-existence. The residential mobility that played a huge role in the area, based on social classing and the ability to enhance living conditions, proved to be beneficial for other waves according to our analysis. Although the dynamic movement of residents created social problems like a lack of identity and so on, it created a clear transitional zone suitable for later migrants, from Syria for example, who were looking for affordable housing with good conditions. However, the level of sustainability of this remains a question, as we had discussed before, the supply and demand chains are vague nowadays, creating much more supply than demand, which could cause future problems with abandonment and what that means to the neighborhood. Therefore, as shall we mention in Section 6, a strategic approach must be adapted to resolve the issue before it becomes very significant.
Another observation that was important for Jabal Al-Hussein is that the similarity in cultural background and ethnic composition created a clear buffer to enhance the residential co-existence in the area. Both the ethnic enclaves and ethnic succession phenomena were only short lived to some extent and not as extreme as we would see in cross-cultural integration and migration. The previously mentioned enclaves in Jabal Al-Hussein based on the initial interviews turned out to be economically driven, either in residing in cheaper houses or in sharing houses for multiple families, and not ethnically driven. However, because, for example, most Syrian migrants had financial struggles upon arrival, we observed their clustering in specific areas and not for ethnic comfort.
The area gives an interesting example of integration after different waves that is associated with different economic abilities and co-existence dynamics; from having a refugee camp to a middle-class area, this neighborhood gave potential to many seekers of housing upon arrival. The co-existence processes illustrated in the real-estate sector show that how to host more people when the demand increases and how to provide for different economic abilities were all very important aspects to learn to create more dynamic, resilient, and integrative neighborhoods in Jordan.
It is very clear that social dynamics have been a key driving force shaping the area in the last 20 years. What is very interesting is that coping phenomena were developed internally. What does that mean? Informal development? What is the role of/guidance through the planning? To make the area affordable and worth living for all residents? In accordance with the SDGs, once migration is recognized as a driver for development and is well managed, it can yield better resilience tailored through not only a sustainable development strategy but also a development outcome [3].. This includes re-defining privacy through shared houses, re-defining residential units through emerging constructions, and redefining social boundaries though the dynamic heterogenous social composition.
Most of these changes emerged from supply and demand chains that were evolving locally, the need for housing, and then the need for affordability. Parallel to that was the supply of new forms of residents and the social mobility that allowed the need to be met. This supply and demand chain was emerging locally with respect to cultural and comfort aspects for the residents.
The fact that the residential composition had changed the area socially and later spatially was traced to be a bottom-up process in the development and implementation. It was the local users defining their needs and working accordingly. On the other hand, a local lack of more authorized or regulated aspects was observed, except for some NGO initiatives along with the individual efforts that were witnessed through the urban change observations among the socially differentiated ethnicities.
The dynamics mentioned before led to many worrying aspects in the area, the most dominant one is that since all these tactics were emerging when a wave of incomers comes, this led to empty and vacant buildings once people settle later on. This caused a residential strain that led to the empty apartments that are observed in a mass situation. Another aspect that which is as observed above some buildings, which lack proper safety and durability measures and could cause safety hazards in the future. Another aspect is the lack of documented rent agreements and so on in some households like shared apartments and so on. A last aspect that is evident is the fact that many owners twist the building regulations to host needed communities, like roof self-constructed rooms and shared housing.
On the other hand, many interesting coping aspects have been dedicated to meet the aims of the research, like the quick response by locals to supply for the demand, the resilient approaches that the residents adapted to, both socially and spatially, and the activation that happened to the area after a wave of incomers arrives. The situation proved not to be individual but a collective vision that was informally inspired and therefore is very important to be analyzed thoroughly. Figure 17 illustrates the identified strategic stepstones throughout and towards such an image. These have resulted in different strategies incorporating the potential of this development.

6.1. Strategy 1: Celebrating the Identity of the New Housing Typologies

A point stated again and again within the interviews is the urban mobility due to the changing social classing in the area; however, Jabal Al-Hussein has a rich history going back over 80 years, and although the composition is very dynamic, stating and acting upon its importance is very important in the development process. This was to some extent acknowledged by greater Amman municipality as they chose it to be “the model neighborhood”, where the commercial street was developed to be a model for a pedestrian and handicapped-friendly area.
Policies and developing guidelines and hierarchy could be key in this chain of change. The area does have huge potential, and this potential can be in fact driven from the fact that it meets the needs of different social classes in terms of residence. As stated before, the possible development of community representatives where a semi-official entity can be created that feels a sense of belonging to the area is very important; this entity can help enhance the area’s non-tangible value in the eyes of the residents through enhancement activities and gatherings to enhance the sense of belonging in the area.

6.2. Strategy 2: Linking the Area with Adjacent Areas of Demand on Residential Aspects

We think that what was mentioned above in the analysis regarding changing residential units and residence patterns could be very important to the future development of the area. From the analysis, it was stated that due to the increase in rents, new patterns emerged like sharing a unit for affordability and so on, which are now vacant because the demand stopped after the emergency state coming with the refugees stopped. However, these units can fulfill the need of another group, an example would be targeting the visitors of other nearby areas like the Al-Abdali mega project or even to target the visitors for medical tourism in the Jabal Amman areas and so on. This can be developed though the clear monitoring of an entity to avoid any clashes due discomfort to existing residents if it attracts short-term visitors. Also, a clear framework can be adapted to include the public transportation lanes, the spatial requirements that the targeted groups are aiming for, and how to include current owners and society in a larger scale attraction, as well as a long-term resilient strategy. This needs to be developed deeply to keep the sense of neighborhood by introducing more dynamic residents to cover the supply in the area, see Figure 18.

7. Recommendations

Although Jabal Al-Hussein illustrates an interesting case study for the heterogeneous social interaction in an urban setting, it is very hard to generalize a tactic to deal with the situation due to dynamics and the ever-changing situation. The dynamics and ever-changing situation require flexibility and resilient solutions such as affordable housing structures to prevent a rigid outdated tactic once the residential compositions shift or change for any reason. This has been proved in the theoretical review, where different ethnic enclaves can form themselves within a community. It is interesting to notice that such enclaves have appeared throughout the research to evolve into their own and new patterns of residential layouts that encapsulate the community and allow adaptation to a certain degree. A planning role, however, is needed as per the strategies sketched above, to inform this specific area within its urban context and in an interchange of benefit between the different neighborhoods to sustain a line of residential patterns that are affordable through competitive environment. This can be further enabled through new typologies of building regulations that can indirectly and gradually bring communities together. Therewith, the integrated communities can shape their environments regardless of their status of being locals or migrants. Through such stepwise evolution, inequalities can be reduced as per the Sustainable Development Goals on one side but this also results in acknowledging a certain identity and allowing smooth transition into a bigger scope of intervention.
Social, economic, and political reasons have proven their power in shaping the residential composition socially and spatially, therefore all these aspects must be considered in the planning process, as well as all the stakeholders that steer the planning in the area. A balance between the socially generated patterns could be achieved and overlapped with regulations to ensure more sustainable, more durable, and long-term planned residential units and patterns.
A very important aspect to acknowledge is that the area proved that the incomer waves were not a temporal phenomenon. It was rather a situation that is constantly emerging and is experienced to stay. They typology of their constant existence appears to be more dynamic than a simple “resettlement”, and that is the tricky part that needs to be addressed with resilience and cooperation between all agents. Looking at the bigger picture specially and economically can bring many opportunities to enhance and sustain the neighborhood residential flow. Therefore, analyzing, understanding, and including all partners must be considered in a participatory and flexible manner to plan and maintain the neighborhood identity but extend the vision to incorporate the urban setting in general.

Author Contributions

Conceptualization, L.A., M.T. and K.B.; methodology, L.A.; software, L.A.; validation, L.A. and M.T.; formal analysis, L.A. and M.T.; investigation, L.A.; resources, L.A. and M.T.; data curation, L.A. and M.T.; original draft preparation, L.A. and M.T.; writing, L.A. and M.T.; review and editing, L.A., M.T., K.B. and C.R.; visualization, L.A.; supervision, M.T., K.B. and C.R. All authors have read and agreed to the published version of the manuscript.

Funding

This research received no external funding.

Data Availability Statement

The raw data supporting the conclusions of this article will be made available by the authors on request.

Conflicts of Interest

The authors declare no conflict of interest.

References

  1. Hares, S. Cities Urged to “Embrace New Reality” of Mass Migration. Reuters, 11 May 2017. Available online: https://www.reuters.com/article/us-global-migration-cities/cities-urged-to-embrace-new-reality-of-mass-migration-idUSKBN1871J5 (accessed on 14 May 2024).
  2. International Labour Organization ILO. Jordan, The Second Highest Share of Refugees per Capita in the World. International Labour Organization. n.d. Available online: https://www.ilo.org/projects-and-partnerships/projects/partnership-improving-prospects-forcibly-displaced-persons-and-host/countries/jordan#:~:text=The%20second%20highest%20share%20of%20refugees%20per%20capita%20in%20the%20world&text=As%20of%20January%202 (accessed on 14 May 2024).
  3. International Organization for Migration, IOM. IOM Institutional Strategy on Migration and Sustainable Development, Reference Number PUB2020/027/IOM, UN Migration, Publications Platform. 2020. Available online: https://publications.iom.int/books/iom-institutional-strategy-migration-and-sustainable-development (accessed on 14 May 2024).
  4. Department of Statistics (DOS). The Sixth DoS Popoulation Census; Department of Statistics (DOS): Amman, Jordan, 2015.
  5. Degler, E.; Liebig, T. Finding Their Way Labour Market Integration of Refugees in Germany; OECD International Migration Division: Berlin, Germany, 2017. [Google Scholar]
  6. World Economic Forum. Migration and Its Impact on Cities. In Collaboration with PwC; World Economic Forum: Cologny, Switzerland, 2017. [Google Scholar]
  7. Khaef, S.; Haandrikman, K. The initial residential patterns of immigrants across the urban hierarchy in Sweden: The role of educational attainment. In Tijdschrift voor Economische en Sociale Geografie; on behalf of Royal Dutch Geographical Society/Koninklijk Nederlands Aardrijkskundig Genootschap; John Wiley & Sons Ltd.: Hoboken, NJ, USA, 2023. [Google Scholar] [CrossRef]
  8. Batty, M. Cities and Complexity Understanding Cities with Cellular Automata, Agent-Based Models, and Fractals; MIT Press: Cambridge, UK, 2005. [Google Scholar]
  9. Jähnen, S.; Helbig, M. The socio-spatial distribution of migrants in German cities between 2014 and 2017. In Geografiska Annaler: Series B, Human Geography; Taylor & Francis: Abingdon, UK, 2023. [Google Scholar]
  10. Pisarevskaya, A.; Scholten, P. Cities of Migration. In Introduction to Migration Studies; Scholten, P., Ed.; IMISCOE Research Series; Springer: Cham, Switzerland, 2022. [Google Scholar] [CrossRef]
  11. Huntington, S. The Clash of Civilizations; Foreign Affairs; Summer 1993; 72, 3; ABI/INFORM Global, Page 22. Available online: https://www.guillaumenicaise.com/wp-content/uploads/2013/10/huntington_clash-of-civlizations.pdf (accessed on 14 May 2024).
  12. Huntington on Immigration. Migration News, April 2004; Volume 11, Number 2. Available online: https://migration.ucdavis.edu/mn/more.php?id=3013 (accessed on 14 May 2024).
  13. Berry, J.W. Acculturation and Adaptation in a New Society. In International Migration; Wiley Online Library: Hoboken, NJ, USA, 1992. [Google Scholar] [CrossRef]
  14. Najjar, S.; Al-Azhari, W. Transforming Amman: Displaced Iraqis Impact on Architecture and Urban Form. Aust. J. Basic Appl. Sci. 2013, 7, 140–147. [Google Scholar]
  15. Colclough, A. Migration Made Cities—And Still Does. 15 June 2023, Euro Cities. Available online: https://eurocities.eu/latest/migration-made-cities-and-still-does/ (accessed on 14 May 2024).
  16. Eriksson, K.; Ward, Z. Immigrants and cities during the age of mass migration. In Regional Science and Urban Economics; Elsevier: Amsterdam, The Netherlands, 2022; Volume 94, p. 103593. ISSN 0166-0462. [Google Scholar] [CrossRef]
  17. Feinman, G. Settlement and Landscape Archaeology. In International Encyclopedia of the Social & Behavioral Sciences Reference Work, 2nd ed.; Wright, J., Ed.; Springer: Berlin/Heidelberg, Germany, 2015. [Google Scholar]
  18. Sauer, L.; Ette, A.; Steinhauer, H.; Siegert, M.; Tanis, K. Spatial Patterns of Recent Ukrainian Refugees in Germany: Administrative Dispersal and Existing Ethnic Networks. Comp. Popul. Stud. 2023, 48, 261–280. [Google Scholar] [CrossRef]
  19. Vos, A.; Dempster, H. Blog Post: Most Refugees Live in Cities, Not Camps. Our Response Needs to Shift. Center for Global Development. Available online: https://www.cgdev.org/blog/most-refugees-live-cities-not-camps-our-response-needs-shift (accessed on 14 May 2024).
  20. Bell, S.; Alves, S.; de Oliveira, E.; Zuin, A. Migration and Land Use Change in Europe: A Review. Living Rev. Landsc. Res. 2010, 4. [Google Scholar] [CrossRef]
  21. Hugo, G. Understanding Where Immigrants Live; Multicultural and Population Research, Australian Government Publishing Service: Canberra, Australia, 1995.
  22. Florida, R. The Rise of the Creative Class; Basic Books: New York, NY, USA, 2002; Volume 9. [Google Scholar]
  23. Tawil, M.; Alawneh, L. The notion of migration in Amman New perspective in perceiving heterogeneous communities. In Zukunft Denken und Verantworten: Herausforderungen für Politik, Wissenschaft und Gesellschaft im 21. Jahrhundert; Springer: Berlin/Heidelberg, Germany, 2020; pp. 151–178. [Google Scholar]
  24. van Ham, M.; Manley, D.; Zwiers, M. Trajectories of ethnic neighbourhood change: Spatial patterns of increasing ethnic diversity. Popul. Space Place 2017, 24, e2094. [Google Scholar]
  25. Dunn, K. Rethinking ethnic concentration: The case of Cabramatta, Sydney. Urban Stud. 1998, 35, 503–527. [Google Scholar] [CrossRef]
  26. Peleman, K. The impact of residential segregation on participation in associations: The case of Moroccan women in Belgium. Urban Stud. 2002, 39, 727–747. [Google Scholar] [CrossRef]
  27. White, M.J. Racial and Ethnic Succession in Four Cities. In Urban Affairs Quarterly; Sage Publications: Thousand Oaks, CA, USA, 1984; pp. 165–183. [Google Scholar]
  28. Smart Cities Dive by EMBARQ Network. A New Approach: Social Factors in Urban Development. Smart Cities Dive. n.d. Available online: https://www.smartcitiesdive.com/ex/sustainablecitiescollective/new-approach-social-factors-urban-development/227866/ (accessed on 14 May 2024).
  29. Sample Size Calculator; Raosoft, Inc.: Seattle, WA, USA, 2018; Available online: http://www.raosoft.com/samplesize.html (accessed on 14 May 2024).
  30. Greater Amman Municipality (GAM). Amman Maps; Greater Amman Municipality, GIS Department: Amman, Jordan, 2018.
  31. Tawil, M.; Khattab, S. Socio-Economic Transformation of Urban Nodes in Amman: Determining Ingredients of Success. In Proceedings of the REAL CORP 2020 Proceedings/Tagungsband, Aachen, Germany, 15–18 September 2020; ISBN 978-3-9504173-8-8 (CD)/978-3-9504173-9-5 (print). [Google Scholar]
Figure 2. Research methodology. Source: (Authors, 2024).
Figure 2. Research methodology. Source: (Authors, 2024).
Urbansci 08 00068 g002
Figure 3. Stratified sample survey characteristics. Source: (Authors, 2020).
Figure 3. Stratified sample survey characteristics. Source: (Authors, 2020).
Urbansci 08 00068 g003
Figure 4. Jabal Al-Hussein land use and spatial character. Map [30], photos by Authors 2024.
Figure 4. Jabal Al-Hussein land use and spatial character. Map [30], photos by Authors 2024.
Urbansci 08 00068 g004
Figure 5. Increase in the population in Jabal Al-Hussein. Source [4].
Figure 5. Increase in the population in Jabal Al-Hussein. Source [4].
Urbansci 08 00068 g005
Figure 6. Social attributes of Jabal Al-Hussein. Source: (Authors, 2021–2023).
Figure 6. Social attributes of Jabal Al-Hussein. Source: (Authors, 2021–2023).
Urbansci 08 00068 g006
Figure 7. Interpreted importance of Jabal Al-Hussein. Source: (Authors, 2021).
Figure 7. Interpreted importance of Jabal Al-Hussein. Source: (Authors, 2021).
Urbansci 08 00068 g007
Figure 8. Emerging residential phenomena, Source: (Authors 2019).
Figure 8. Emerging residential phenomena, Source: (Authors 2019).
Urbansci 08 00068 g008
Figure 9. New constructions in the research settings. Source: (Authors, 2020).
Figure 9. New constructions in the research settings. Source: (Authors, 2020).
Urbansci 08 00068 g009
Figure 10. Building new floors to host the new incomers. Source: (Authors, 2020).
Figure 10. Building new floors to host the new incomers. Source: (Authors, 2020).
Urbansci 08 00068 g010
Figure 11. The shared houses trend in the Jabal Al-Hussein neighborhood. Source: (Authors, 2021).
Figure 11. The shared houses trend in the Jabal Al-Hussein neighborhood. Source: (Authors, 2021).
Urbansci 08 00068 g011
Figure 12. Nationalities living in shared houses. Source: (Authors, 2019–2020).
Figure 12. Nationalities living in shared houses. Source: (Authors, 2019–2020).
Urbansci 08 00068 g012
Figure 13. Change in rent through years, from resident’s feedback. Source: (Authors, 2023).
Figure 13. Change in rent through years, from resident’s feedback. Source: (Authors, 2023).
Urbansci 08 00068 g013
Figure 14. Visible vacant houses in the research setting. Source: (Authors, 2019–2020).
Figure 14. Visible vacant houses in the research setting. Source: (Authors, 2019–2020).
Urbansci 08 00068 g014
Figure 15. Empty houses in the study area, from interviews. Source: (Authors, 2019–2020).
Figure 15. Empty houses in the study area, from interviews. Source: (Authors, 2019–2020).
Urbansci 08 00068 g015
Figure 16. Each nationality emergence in the neighborhood from interviews. Source: (Authors, 2019–2020).
Figure 16. Each nationality emergence in the neighborhood from interviews. Source: (Authors, 2019–2020).
Urbansci 08 00068 g016
Figure 17. Strategic framework to develop residential identity and image of the neighborhood. Source: (Authors, 2022).
Figure 17. Strategic framework to develop residential identity and image of the neighborhood. Source: (Authors, 2022).
Urbansci 08 00068 g017
Figure 18. Strategic intervention and possible connection to revitalize synergies between urban areas. Source: (Authors, 2022).
Figure 18. Strategic intervention and possible connection to revitalize synergies between urban areas. Source: (Authors, 2022).
Urbansci 08 00068 g018
Table 1. Types of residence and co-response to incoming waves in Jabal Al-Hussein. Source: (Researchers, 2020).
Table 1. Types of residence and co-response to incoming waves in Jabal Al-Hussein. Source: (Researchers, 2020).
Real-Estate Options in Jabal Al-Hussein
Single HouseFamily Apartment BuildingApartment BuildingShared Household
One familyA building where each extended family member has an apartment within a complex; if one is abroad or relocated, they can rent their apartmentBuilt for economic use only (usually offered to be sold not rented) and the new owner can rent them. Post-2000s phenomenonBy resident decision: they decide to live together to cut down the costs (usually related)
By owner decision: the owner would decrease the house size to become two or three studios to host multiple families. Post-2010 phenomenon
Disclaimer/Publisher’s Note: The statements, opinions and data contained in all publications are solely those of the individual author(s) and contributor(s) and not of MDPI and/or the editor(s). MDPI and/or the editor(s) disclaim responsibility for any injury to people or property resulting from any ideas, methods, instructions or products referred to in the content.

Share and Cite

MDPI and ACS Style

Alawneh, L.; Tawil, M.; Bäumer, K.; Reicher, C. Emerging Residential Trends within Socially Heterogeneous Settings: The Case of Jabal Al-Hussein Amman. Urban Sci. 2024, 8, 68. https://doi.org/10.3390/urbansci8020068

AMA Style

Alawneh L, Tawil M, Bäumer K, Reicher C. Emerging Residential Trends within Socially Heterogeneous Settings: The Case of Jabal Al-Hussein Amman. Urban Science. 2024; 8(2):68. https://doi.org/10.3390/urbansci8020068

Chicago/Turabian Style

Alawneh, Lubna, Maram Tawil, Katrin Bäumer, and Christa Reicher. 2024. "Emerging Residential Trends within Socially Heterogeneous Settings: The Case of Jabal Al-Hussein Amman" Urban Science 8, no. 2: 68. https://doi.org/10.3390/urbansci8020068

APA Style

Alawneh, L., Tawil, M., Bäumer, K., & Reicher, C. (2024). Emerging Residential Trends within Socially Heterogeneous Settings: The Case of Jabal Al-Hussein Amman. Urban Science, 8(2), 68. https://doi.org/10.3390/urbansci8020068

Article Metrics

Back to TopTop