Next Article in Journal
Glycosylated Haemoglobin and Quality of Life: A Moderated-Mediation Model for Emotional Intelligence and Affect
Next Article in Special Issue
Planning for Change Adaptability and Circularity of Communities and Homes
Previous Article in Journal
Beyond Human and Machine: An Architecture and Methodology Guideline for Centaurian Design
Previous Article in Special Issue
Assessing the Antimicrobial Efficacy of Graphene Oxide and Its PEGylated Derivative Against Staphylococcus aureus
 
 
Font Type:
Arial Georgia Verdana
Font Size:
Aa Aa Aa
Line Spacing:
Column Width:
Background:
Article

Implementing Person-Centred Lean Six Sigma to Transform Dermatology Waiting Lists: A Case Study from a Major Teaching Hospital in Dublin, Ireland

1
Mater Misericordiae University Hospital, D07 AX57 Dublin, Ireland
2
UCD Centre for Interdisciplinary Research, Education and Innovation in Health Systems, School of Nursing, Midwifery and Health Systems UCD Health Sciences Centre, D04 VIW8 Dublin, Ireland
3
Centre for Person-Centered Practice Research Division of Nursing, School of Health Sciences, Queen Margaret University, Queen Margaret University Drive, Musselburgh EH21 6UU, UK
*
Author to whom correspondence should be addressed.
Submission received: 12 July 2024 / Revised: 9 October 2024 / Accepted: 18 October 2024 / Published: 4 November 2024
(This article belongs to the Special Issue Feature Papers—Multidisciplinary Sciences 2024)

Abstract

The study site, a major teaching hospital in Dublin, Ireland, addressed significant challenges within its dermatology service through a comprehensive improvement initiative using a person-centred Lean Six Sigma methodology. Initially, the hospital’s dermatology department faced excessive outpatient waiting times, with 3736 patients awaiting appointments, and 1615 waiting over 12 months. The person-centred Lean Six Sigma approach, which combines Lean techniques to reduce non-value add and Six Sigma methods to eliminate variation through a person-centred lens, was applied to overhaul the referral, triage, and scheduling processes. Key interventions included standardising triage categories, centralising the triage process, and redistributing referrals equitably among consultants. A new centralised triage system was established, leading to a more efficient allocation of appointments and better management of urgent cases. Post-implementation data showed a 40% reduction in the overall waiting list and a 60% reduction in the number of patients waiting over 12 months. The initiative significantly decreased the wait times across all urgency categories, with the most notable improvements in soon and urgent referrals. These changes were also the impetus for a follow-up design-led innovation phase, where the team worked with partners across the educational and healthcare system to enable disruptive change. The success of this project provides a scalable model for improvements in similar healthcare settings.

1. Introduction

As life expectancy rises, providing high-quality, timely healthcare remains a necessity [1]. One area of increasing demand for diagnosis and treatment internationally relates to dermatology [2], involving the diagnosis and management of diseases of the skin, hair, nails, and mucosa [3]. Skin conditions contribute to 1.79% of the global burden of disease. Excluding mortality, skin diseases are the fourth leading cause of disability worldwide [4]. While over 3000 dermatology conditions exist, only 10 (Table 1) comprise 80% of GP referrals to specialised service [5].
In the Irish national context, a significant proportion of the population experiences a skin condition at least once in their lifetime, with an estimated 15–20% of General Practitioner (GP) consultations specifically related to skin issues. In Ireland, this represents between 712,500 and 950,000 consultations each year, with a substantial number of referrals to dermatology services [5]. The waiting times are a persistent issue for dermatology departments across the Republic of Ireland. As of December 2019, 48,850 patients were awaiting dermatology appointments, with 15,734 expected to wait over 12 months [5].
The demand for dermatology appointments continues to rise annually, partly due to the increasing incidence of cutaneous malignancy, with approximately 50% of dermatology referrals related to skin cancer [6]. Repeated lockdowns during the COVID-19 pandemic compounded this issue and have resulted in delays in diagnosing time-sensitive conditions [7,8]. These delays may lead to increased mortality, morbidity, and associated healthcare costs [9,10,11].
This paper discusses an improvement project aimed at addressing dermatology service issues at a university hospital in Dublin, Ireland. Founded as a charitable voluntary hospital in 1861 by the Sisters of Mercy, it has been a prominent centre for medical, nursing, and allied health professional training, partnering with University College Dublin (UCD) since its inception. The hospital operates with 784 beds and a core staff of 4300. Specialties include a National Heart and Lung Transplant Unit, a National Spinal Injuries Unit, a National Photo Dermatoses unit, and a National Isolation Unit. As the location of the National Isolation Unit, the hospital faced significant demands during the first and second waves of the SARS-CoV-2 (COVID-19) pandemic in 2020–2021.
In September 2020, the hospital’s dermatology service had a waiting list exceeding 3700 outpatients, the seventh longest among those of 23 secondary and tertiary centres in the Republic of Ireland. Routine patients waited over two years for appointments, and 2000 patients had no appointment time.
The hospital’s transformation unit supports an ambitious change agenda, managing large-scale projects related to unscheduled (emergency) and scheduled (elective) care, many of which align with Irish national clinical care programs. Within this unit, a Lean Academy consists of healthcare professionals who are qualified Lean Six Sigma practitioners dedicated to improving healthcare processes, staff and patient experiences, and patient outcomes [12,13,14,15,16]. The Academy collaborates with University College Dublin to provide person-centred Lean Six Sigma training and education, having trained over 3500 healthcare professionals in process improvement methodologies [12,16].
In response to the growing dermatology waiting list, the transformation unit, at the request of the hospital executive, established an improvement team to support the core dermatology team, comprising dermatology consultants, non-consultant hospital doctors, administrative staff, and nursing staff. The improvement team aimed to conduct a study to review the system areas impacting access to dermatology services, from initial GP referral, through outpatient and day services, to patient discharge. Non-Value Add (NVA) activity denotes process steps that do not directly contribute to fulfilling patient and staff requirements or enhancing the service value from their perspective [16]. These activities often consume resources and time without adding any meaningful value, thus representing inefficiencies within a process [17]. The main goal of this study was to reduce waiting lists and decrease patient waiting times by identifying and eliminating Non-Value Add (NVA) activity and unwanted variation in the current administrative processes.

2. Methodology and Methods

2.1. Methodology

This study employed a pre- and post-intervention design [18] to assess variables related to patient referral, triage, and scheduling. The improvement team utilised Lean Six Sigma methodologies to inform and drive the improvement processes. This facilitated data-driven decision-making and a continuous improvement mindset, ensuring that the solutions generated were sustainable and aligned with the organisational goals [19,20]. The term ‘Lean’ describes the Toyota Production System (TPS) philosophy, originating from the car manufacturing industry [21,22]. ‘Lean’ involves eliminating NVA to improve the flow of people, information, or goods [19,23]. In healthcare, both internal (e.g., doctors) and external customers (e.g., patients) benefit from this approach. Lean is seen as a management system, methodology, and philosophy supporting better patient care [24,25].
Six Sigma is a data-driven methodology aimed at improving process capability and throughput [26,27,28]. Combining Lean to eliminate non-value add activities and Six Sigma to reduce variability forms Lean Six Sigma. Henrique and Filho [23] found that Lean Six Sigma is frequently used for continuous improvement in hospitals. Unlike other approaches, Lean Six Sigma spans the entire organisation [29]. Hoerl and Snee [30] highlighted three principles: interconnected processes, variability, and data explaining variability. Six Sigma is customer-focused, emphasising critical-to-quality (CTQ) factors essential for improvement efforts [16,31,32].
Dewing and McCormack [33] contend that person-centredness, regardless of its definition, pertains to an inclusive organisational culture that integrates care for everyone involved. McCormack further emphasises that healthcare often prioritises metrics, hard evidence, and tangible outcomes, which do not inherently facilitate person-centredness. Lean Six Sigma, as a methodology, has frequently been applied in a technical manner that neglects the cultural dimension. To mitigate this, we implemented a combined person-centred Lean Six Sigma approach to achieve the necessary improvements. This approach has been effectively employed in various study sites. These include public settings [31,34,35], private settings [36,37,38], and community health settings [32,39] in Ireland.

2.2. Methods

We utilised Lean Six Sigma tools to provide a structured approach [19]. Lean Six Sigma tools facilitate the systematic identification and removal of NVA activities, significantly improving processes and outcomes [19,20]. These tools were employed within the framework of a Lean Rapid Improvement Event (RIE) to gain a comprehensive understanding of the entire service and to promote stakeholder engagement and team cohesion [16]. A Lean RIE is an intensive, short-term initiative designed to quickly analyse and improve specific organisational processes by eliminating waste and increasing efficiency. These events typically last from a few days to a week and involve cross-functional teams that work collaboratively to identify problems, develop solutions, and implement changes. Person-centredness underscores the fostering of environments that prioritise the principles of collaboration, inclusivity, and participation (CIP) to promote person-centred cultures [40,41]. Our objective was to authentically collaborate with staff working in the dermatology service, facilitating a meaningful exploration of their considerable expertise [42].
In the context of RIE follow-up, 30-, 60-, and 90-day report-out cycles of scheduled follow-up meetings designed to review the progress of identified interventions and ensure the sustainability of improvements were also carried out [43]. Report outs serve as checkpoints to assess the impact of the changes, address any issues, and make necessary adjustments. They provide an opportunity for continuous feedback and alignment among team members, stakeholders, and leadership [44]. The goal is to achieve significant, measurable improvements in a focused area in a short period of time [19]. The timeline from RIE preparation to completion of the study was from August 2020 to June 2021, with the study entering its control phase from June to December 2021 (Figure 1). Pre-implementation data sets analysed the 2019 and 2020 periods, while post-implementation data sets analysed the year 2022.

2.2.1. Preparation for the RIE

Collecting baseline and primary data is a critical initial step in a Lean Rapid Improvement Event. This involves gathering data on key performance indicators (KPIs) such as cycle time and defect rates to set benchmarks for measuring improvement [45]. Accurate data help set realistic goals and track progress effectively. We used a three-stage approach to this data collection.
  • Electronic Patient Record: to establish the current state of the dermatology service, the improvement team collected and collated relevant baseline data from the study site’s electronic patient record (EPR) system (Table 2).
  • Voice of the Customer: The ‘Voice of the Customer’ (VOC) concept is a fundamental term in Lean Six Sigma, denoting customer expectations and requirements [45,46]. A comprehensive stakeholder analysis was conducted using a power and interest matrix, a strategic tool to identify and prioritise stakeholders based on their influence and interest in the project [47,48]. This analysis aimed to assess their interests and influence concerning the project. The primary focus was on the core dermatology team, which included medical, nursing, and administrative sub-teams. This was essential to understand the primary service challenges and opportunities of those directly involved in clinical service delivery [49]. Additionally, identifying other stakeholders such as those in the Pathology and Clinical Photography services was crucial. Their perspectives and collaboration were recognised as critical for any future service redesign [50]. We utilised a Strengths, Weaknesses, Opportunities, Threats (S.W.O.T) approach to capture the ‘Voice of the staff’ and identify any perceived strengths, weaknesses, opportunities, and threats regarding the dermatology service. This was followed by a series of semi-structured interviews with these key stakeholders to further inform the understanding of the service and capture a deeper insight.
  • Gemba walks: Gemba walk, meaning ‘the real place’, involves visiting the actual location where work is performed to observe processes firsthand. This practice allowed team members to identify inefficiencies and understand the root causes of problems through direct observation and employee interaction [51]. Insights gained from Gemba walks are essential for making meaningful and sustainable improvements.

2.2.2. Initial Insights from the VOC

The data collection yielded four significant insights from the VOC process. Firstly, the dermatology team encountered substantial challenges in managing the volume of referrals. Secondly, there was considerable pressure to balance the service’s demand between treating chronic inflammatory conditions, significantly impacting patients’ quality of life, and addressing time-sensitive skin cancer referrals. Thirdly, the staff expressed concerns regarding the potential compromise in access for urgent cancer referrals while attempting to increase access for routine conditions. Lastly, despite the recent consultant and nursing appointments, there was a pervasive perception that the service capacity needed to meet the demand adequately.
These findings, alongside the EPR baseline data, provided a comprehensive understanding of the dermatology service’s activity, where it became evident that the monthly demand exceeded the outpatient clinic’s average new patient attendance, leading to a growing waiting list.

2.2.3. Initial Insights from EPR Data

Hospitals often struggle with the lack of detailed stratification in waiting list data, which hinders their ability to categorise patients according to clinical priority. This limitation can result in inefficiencies in scheduling appointments and allocating resources, potentially leading to longer waiting times for patients requiring urgent care [52]. In Ireland, the Health Service Executive (HSE) has encountered challenges in stratifying waiting list data across various specialties. The lack of detailed stratification has been cited as a barrier to effectively managing patient access and treatment timelines [53]. Further stratification of the waiting list data was hindered by the study site’s Information System’s limitations. This gap made it challenging for the Dermatology team to discern the distribution of waiting list patients across different presenting conditions (Table 1). Addressing this gap was crucial for effectively aligning resources with demand and was integral to this study.

2.2.4. Initial Insights from Gemba

The improvement team carried out a week of structured Gemba (n = 30) processes at the referral stage and in outpatient clinics and day surgery settings. Specifically, the Gemba included studies with each consultant (n = 4) observing their individual referral management processes around the triage and scheduling of patient appointments. Additionally, Gemba processes were scheduled in line with dermatology clinics and treatments/procedures during the week (n = 26), and the improvement team based themselves in the clinical areas for this time, observing all consultant- and nurse-led clinics, day treatments, and surgeries.
These Gemba facilitated the development of a detailed process map from the patient’s GP referral to the scheduling of their appointment (Figure 2), identifying the multiple ways that a referral was processed across the four medical consultants, resulting in variation in the system with a potential effect on patient wait times. This enabled the improvement team to gain an understanding of processes and staff workflows and identify possible areas of non-value-added steps and activities within the service. Understanding this referral distribution at a more granular level would be key to understanding the system’s overall delays and capacity usage.

2.2.5. Follow-Up Actions from Initial Insights

To address the issues identified from data collection, the improvement facilitators conducted a small-group workshop where data and staff voice themes were collated, analysed, and presented to the core dermatology team. This workshop identified the initial focus area for improvement: reducing the time from the initial GP referral to the first outpatient appointment. This initiative targeted enhancing processes such as referral, triage, and appointment scheduling to optimise timely patient interventions based on the severity of their conditions [54]. These efforts aimed to maximise the utilisation of the healthcare resources available.
Specific goals were delineated during the workshop, including a significant reduction in the outpatient waiting list and decreased waiting times for all patient cohorts, both urgent and routine. Furthermore, the workshop facilitated the integration of insights derived from the staff surveys into improvement strategies. For instance, a key objective was to ensure that improvements in service provision would not inadvertently prolong the wait times for patients suspected of having urgent cancer while enhancing services for those with chronic conditions. The insights from this workshop, alongside the cumulative collated data, were brought forward to an RIE conducted for three days over a week in October 2020.

2.2.6. The RIE

Over 50 interdisciplinary and multidisciplinary stakeholders associated with the dermatology were invited to the RIE, held in an on-site facility adjacent to but separate from clinical areas explicitly designed for interdisciplinary working and team collaboration. An RIE is typically structured over five days to ensure that the team has sufficient time to thoroughly analyse the problem, develop and test solutions, and implement changes effectively. The five-day duration is considered optimal for maintaining focus and achieving substantial results quickly. The five-day period allows for intensive teamwork and rapid cycles of improvement, which are essential for the success of RIEs [55]. During the COVID-19 pandemic, Rapid Improvement Events (RIEs) were necessarily shortened due to the urgent need to respond swiftly to evolving challenges and constraints such as limited staff availability, heightened workloads, and social distancing requirements. Shorter RIEs allowed teams to quickly implement critical changes while minimising disruptions to ongoing operations and reducing the risk of virus transmission during in-person meetings. A study published in the Journal of Healthcare Quality highlights that many healthcare organisations adopted accelerated improvement cycles during the pandemic to rapidly address emergent issues, such as infection control and resource allocation [56].
The restrictions on social distancing and the need to limit the number of attendees at one time in line with COVID-19 pandemic regulations significantly influenced the design and implementation of the workshop, as well as how information was displayed. A series of ‘data stations’ (n = 4) were created on the first day to graphically represent data from referral and triage processes, outpatient clinics, day procedures, and overall capacity. These stations, alongside additional data presentations, enabled the improvement team to share findings and insights with the interdisciplinary team while maintaining social distancing protocols and limiting the number of participants at each station.
A structured exercise using the eight wastes (TIMWOODS) framework was conducted to facilitate the identification of non-value-added elements within processes and to explore the root causes of delays impeding patients’ access to services and the availability of the earliest outpatient appointments [57,58]. Participants in the Rapid Improvement Event (RIE), initially working in small groups before collaborating as a larger team, systematically employed the TIMWOODS framework to identify and categorise process inefficiencies (Table 3). This identification of non-value-added activities was further informed by qualitative data gathered during prior Voice of the Customer (VOC) interviews, which provided critical insights into the everyday challenges and inefficiencies experienced.
Additionally, data from previous Gemba observations supported the application of the TIMWOODS framework. These real-time process observations within the dermatology service had already provided valuable insights, offering participants a clearer understanding of where Non-Value Add activities occurred in the workflow. The Gemba walks highlighted the frequency and incidence of specific types of Non-Value Add activities, such as excessive movement or waiting times, thereby aiding RIE participants in identifying inefficiencies and providing evidence to support discussions around necessary process changes.
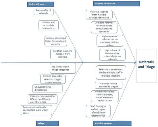
Building on the TIMWOODS exercise, the analysis results were collaboratively mapped onto an Ishikawa diagram, also called a fishbone or cause-and-effect diagram (Figure 3). This visual tool systematically explores the potential causes of a specific problem or effect [36]. The Ishikawa diagram organises these causes into key categories, such as manpower, methods, machines, materials, measurement, and environment. This enables teams to break down identified Non-Value Add activities into more specific, actionable root causes.
This process identified four overarching categories of root causes contributing to non-value-added activities within the current service provision: referral forms, volume of referrals, triage processes, and variable systems. Mapping these categories onto the Ishikawa diagram allowed us to pinpoint where Non-Value Add activities were occurring and understand the underlying reasons for these inefficiencies. The combined use of the TIMWOODS framework and the Ishikawa diagram comprehensively analysed service bottlenecks and inefficiencies [57,58].
Finally, skin cancer pathways were process-mapped to identify these delays as they were experienced throughout the patient journey.
The second day of the RIE focused on generating solutions for the identified areas of non-value-added activities and process variations. The skin cancer patient pathways were utilised as a vehicle to map and visualise potential solution areas. On the third and final day, the dermatology team, facilitated by the improvement team, risk-rated and prioritised areas for intervention using the Ishikawa diagram and the PICK chart, from which a roadmap for improvement for the dermatology service was co-created [59]. Interventions in the referral, triage, and scheduling processes were prioritised accordingly. The team leads then self-selected for each workstream, and a reporting structure was established to report back to the hospital executive management team at 30-, 60-, and 90-day intervals.

2.2.7. Insights and Outcomes of the RIE

Significant insights emerged from the referral and triage processes and the structuring of outpatient clinics, which would influence improvement strategies as follows:
  • Variation was evident in the way referrals were processed, including electronic methods, paper-based systems, through a central office, or by consultant secretaries.
  • The distribution of referrals was imbalanced, with some consultants receiving significantly more referrals per month than others (Figure 4).
  • The use of triage categories was at the discretion of each consultant (n = 4) and was not standardised. Three consultants used five triage categories (U1, U2, U3, Soon, Routine), whereas one consultant used three triage categories (Urgent, Soon, Routine). Variability was also evident in the relative proportion of triage categorisation between consultants (Figure 5).
  • Variation in the number of patients attending outpatient clinics was noted. Through discussion, it was uncovered that the available capacity of the system was not easily visible during scheduling. Additionally, outpatient slots were routinely ‘held’ for urgent cancer referrals, sometimes resulting in an unused slot.
These issues of variation in referral systems and scheduling structures were causing imbalance in the system and a suboptimal use of the system capacity. The Lean principle of Heijunka, a Japanese term that means ‘levelling’ and helps organisations meet demand while reducing waste in production and interpersonal processes, was employed by the team as a guiding principle for redesigning scheduling systems and clinic structures [60].

2.2.8. Further Data Collection and Analysis

Following the RIE, it became evident that the processes of referral, triage, and scheduling were critical areas for intervention for several reasons:
  • There was a clear imbalance in referral distribution between consultants.
  • Variation within the triage processes was evident.
  • Data had revealed that the clinic capacity was not always fully utilised.
All involved in the improvement saw these factors as likely contributing to longer wait times, inequities for patients accessing outpatient appointments, and long waiting lists for the department. However, robust data were required to definitively demonstrate the need for changes in practice, especially considering the concerns originally voiced in the Voice of the Customer (VOC) interviews regarding the risk of prolonging the wait times for patients suspected of having urgent cancer. These were longstanding processes within the Dermatology department, historically managed at the discretion of each consultant. Consequently, it was agreed that a more detailed data analysis was necessary to validate this hypothesis.
The improvement facilitators conducted a more detailed data analysis on a sample of one month’s referrals (n = 451) to specifically examine the time to triage and the time to appointment for these referrals. This sample constituted 12% of the waiting list across all groups of referring conditions and categories of urgency. This data were not readily available on the Electronic Patient Record (EPR) and required review at the individual patient record level.
The improvement team accessed and classified each individual patient referral letter written by General Practitioners (GPs), which were then validated by the clinical team. This approach allowed the team to categorise incoming referrals into streams of different presenting conditions, enabling a comprehensive understanding of actual demand [61] for the presenting conditions, as detailed in Table 1.
Additionally, this analysis provided a granular understanding of differences in wait times for patient cohorts referred to the dermatology service. It highlighted significant variability in patient wait times for appointments of the same urgency level, depending on which consultant they were referred to [62].

2.2.9. Solution Generation and Refinement

Following detailed data analysis and insights from the RIE, the workstream team developed design principles for enhancing the referral, triage, and scheduling systems. These principles, generated through brainstorming and prepared for the 60-day reportout, emphasised aligning the booking system with demand, prioritising earliest appropriate appointments, equitable referral distribution, maintaining access for urgent cancer referrals, and aiming for right-first-time handling of referrals.
Centralised Referral
The identified need for a centralised system with initial oversight led to discussions on significant role shifts and workload distribution. Key considerations included the operational mechanics of a centralised triage, the implications of transferring control over waiting lists, and the limitations posed by the existing IT and paper-based infrastructure. Based on these considerations, the improvement team formulated triage system frameworks aligned with the design principles and existing hospital constraints. Draft framework options were presented and refined within the workstream to tailor solutions to their specific departmental context. A testing model was agreed upon, focusing on consolidating all dermatology referrals into a single waiting list and introducing the role of a rotating triage consultant. This consultant categorised the referrals based on agreed triage standards and allocated urgent referrals among consultants, while ‘Soon’ and ‘Routine’ referrals were equitably distributed. This approach aimed to optimise appointment scheduling and increase system capacity utilisation (Figure 6).
Waiting List Management
Addressing the existing dermatology outpatient waiting list backlog, which included 3736 patients awaiting their first appointment as of September 2020, involved adapting the Lean methodology principles. Specifically, the 5S methodology—Sort, Set in order, Shine, Standardise, and Sustain [63]—was employed to audit and reorganise the waiting list (Table 4). While traditionally used in physical environments, precedent studies demonstrated its applicability to document and process reorganisation. Applying the 5S methodology involved removing invalid and duplicate entries from the waiting list and restructuring the scheduling streams. Concurrently, the new triage system managed the current demand while processes were refined to handle incomplete referrals and guide the referrers towards providing higher-quality referrals.

3. Results

Over three months, from January to June 2021, a series of enhancements to the referral, triage processes, and waiting list management were implemented and developed (Section 2.2.9). These initiatives yielded significant outcomes:
  • The total number of patients on the outpatient waiting list decreased from 3736 in September 2020 to 2228 by June 2021, marking a 40% reduction.
  • The number of patients waiting over 12 months for an appointment decreased from 1615 to 634, reflecting a 60% reduction.
  • The average patient wait times were reduced across the Urgent, Soon, and Routine categories as follows:
    ‘Urgent’ category: decreased from 118 days to 45 days, a reduction of 61%.
    ‘Soon’ category: decreased from 517 days to 155 days, a reduction of 70%.
    ‘Routine’ category: decreased from 358 days to 241 days, a reduction of 32% (Table 5).
The post-intervention, patient wait times better aligned with the urgency of the referrals, particularly notable in the substantial reductions observed in the ‘Soon’ and ‘Routine’ categories. Additionally, all patients now undergo triage within 3 days and promptly receive appointment notifications. Further details and a graphical representation of these results can be found in the accompanying table (Table 5).
Waiting list data normality was assessed using the Shapiro–Wilk test, which indicated that both pre-intervention (p < 0.010) and post-intervention (p = 0.043) waiting list times were non-normally distributed, necessitating the use of non-parametric statistical methods for further analysis. Given the non-normal distribution of the data and the fact that the pre-and post-intervention waiting list data were related to different patients, the Mann–Whitney U test was used to compare the two independent samples. The test revealed a statistically significant reduction in waiting list times post intervention, with a median decrease of 169.95 days (95.20% CI: 106.20 to 246.27). The p-value was <0.001, confirming a significant statistical difference between the groups. These results further support our findings that the intervention was effective in reducing the waiting list times.

Monitoring the Results

Clearly identified process owners facilitate the ongoing monitoring of results both internally in the hospital and externally in the community. Identifying process owners enables ownership of the redesigned processes within the dermatology team rather than within the improvement team itself [35,38,64]. By embedding process ownership within the dermatology team, there is a greater sense of accountability and sustainability in the changes made. Plan Do Check Act (PDCA) cycles, led by these process owners, ensure that the improvement is monitored cyclically, allowing for adjustments as needed to respond to the evolving demands of the healthcare environment [32].
This involves regularly reviewing key performance indicators (KPIs) such as waiting times, patient throughput, and patient and staff satisfaction scores. Continuous data collection and analysis allow the dermatology team to detect variations or inefficiencies early and respond proactively. Additionally, this ongoing monitoring feeds into a feedback loop, where qualitative and quantitative data are used to refine workflows further, ensuring that the processes remain responsive to person-centred needs and the pressures of the healthcare system.
To ensure alignment between internal hospital goals and broader community objectives, the process owners also engage with external stakeholders, such as community healthcare providers and person advocacy groups. This allows for a continuous refinement of care pathways and the sharing of best practices, ensuring that improvements benefit the hospital and the wider community. Through these mechanisms, the dermatology service sustains and builds upon its improvements over time, creating a more adaptable and person-centred approach to managing waiting lists and workflows.

4. Discussion

4.1. Project Summary

We used a combined person-centred Lean Six Sigma approach to understand and improve the dermatology service delivery model. Key findings highlighted significant challenges in managing referral volumes, balancing chronic disease management with urgent cancer referrals, and perceptions of service capacity limitations among the staff. These insights informed subsequent efforts to refine processes and enhance service efficiency, ultimately aiming to reduce waiting times and improve patient outcomes.
As part of this study, the RIE engaged multidisciplinary stakeholders using person-centred CIP principles to collaborate in identifying and prioritising interventions. Insights from data analysis further guided the development of targeted solutions, focusing on centralised triage systems, waiting list management, and streamlined appointment scheduling. The implementation of these initiatives yielded measurable improvements, including a substantial reduction in the outpatient waiting list and significant decreases in patient wait times across all referral categories.

4.2. Comparative Analysis with Similar Studies

More recent reviews of the relevant literature about the use of Lean Six Sigma in healthcare have reinforced the use of the methodology to improve patient waiting times [23,32,35,65]. However, the literature on waiting times clearly distinguishes between two categories: waiting times for accessing hospital appointments [66,67,68,69,70,71] and patient time spent at the appointment itself [72,73,74,75,76,77,78]. While these two types of waiting times—pre-appointment (waiting list times) and in-clinic waiting times—represent different phases of the patient journey, the Lean Six Sigma tools employed to address inefficiencies in both are often similar.
For instance, tools such as process mapping, root cause analysis, and value stream mapping are frequently used to identify bottlenecks in both waiting list management and clinic workflows [65,66,67,68]. Regarding the pre-appointment waiting list times, Lean Six Sigma interventions often focus on reducing the lead time and cycle times taken to triage and schedule patients, optimising staff allocation, and improving communication between departments to prevent delays [69,70,71]. Conversely, in-clinic waiting time reduction strategies tend to target patient flow within the clinic, streamline check-in processes, and minimise delays during consultation or treatment sessions [73,74,75]. Although the objectives differ in reducing the total wait times before the appointment versus improving the time spent at the clinic, both processes benefit from the same structured problem-solving approach central to Lean Six Sigma.
Lean Six Sigma work specific to dermatology services predominantly focuses on in-clinic process improvements, with fewer papers examining waiting list referrals and the scheduling of appointments [79]. For instance, several studies have successfully applied Lean Six Sigma to enhance in-clinic efficiency, such as reducing patient wait times and optimising patient flow within dermatology outpatient clinics [79,80,81]. However, the focus on pre-appointment scheduling and waiting list management is less common in the literature [82], with most efforts directed at improving processes once the patient is already in the dermatology clinic [79,80,81].
A common finding is that while Lean Six Sigma can effectively reduce both categories of wait time, success largely depends on the adaptability of the tools to the specific context and the engagement of clinical and administrative teams in the change process [31,32,69,76]. This necessitates moving away from the concept of Lean Six Sigma as a decontextualised toolkit [12,32,82] and focusing on the aspects of Lean Six Sigma that are synergistic with the person-centred ethos of healthcare—the Voice of the Customer, respect for the person, observational studies, and staff empowerment [32,83,84] This approach has become more prevalent in the use of Lean Six Sigma work in healthcare in the last five years [31,32,35,36,37,38,83,84]. This parallels our approach to Lean Six Sigma used in this study.
A key determinant of healthcare staff engagement with Lean Six Sigma improvement interventions is the presence of an in-house improvement team [31,32,35,38]. The involvement of local teams fosters a sense of ownership, promotes collaboration, and enables the tailoring of solutions to the specific context of the department or clinic [31,32,79]. When the healthcare staff are directly involved in the problem-solving process, rather than merely receiving instructions from an external consultancy, they are more likely to engage actively and sustainably with the change process [34,35,36]. Collaboration encourages the frontline staff to participate in data collection, root cause analysis, and solution design, resulting in a more engaged workforce that views improvements as achievable and relevant [31,32,85]. The comparative analysis of the literature discussed here indicated that case studies were predominantly undertaken in-house. However, these were local, unit-based improvement projects and did not have the expertise of an in-house improvement team. The presence of our in-house team to facilitate improvement enabled the dermatology project to move beyond the internal process redesign work and achieve a broader systematic improvement.

4.3. System-Wide Improvement

Both the improvement and the dermatology teams recognised the significant success of the internal process redesign work. However, they also understood that achieving broader systemic improvements necessitated engaging with General Practitioners (GPs) in the community, who serve as the primary source of patient referrals to dermatology services and who have a critical role as partners in designing and enhancing referral care pathways [86,87]. Referrals to the department were increasing rapidly year on year due to the increasing prevalence of skin conditions and an ageing population. Projection analysis highlighted that, without intervention, the waiting lists would return to their original levels within a number of years, despite having optimised internal processes.
The team audited incoming referrals and identified that up to 30% were for routine or benign conditions that could, in theory, be managed in the community by GPs. Achieving this, however, would be a major shift in practice and, as such, would necessitate a comprehensive engagement with local GPs in the community. To this end, the team adopted a design-led approach, viewing the GPs as ‘service users’ of the dermatology specialist service. The team reached out to the local GP community through existing informal networks and sought volunteers to participate in the design process.
This work began with deep user research, involving semi-structured interviews and observations of GP work practices, to build an understanding of their needs and pain points in managing routine skin conditions as well as in using dermatology services. The research also enabled the team to deeply understand GP workflows and the constraints they face daily. The team then worked with the GPs to co-design, test, and iterate system solutions that would address these pain points in a way that worked for the GPs and their reality as well as for the hospital. The early prototyping and testing enabled the team to identify which concepts should be abandoned and which should be iterated to meet the GP needs better.
The design research indicated two primary areas of need: (1) a single option only for accessing specialist advice or support; (2) sub-optimal dermatology education. Solutions to address each of these are now in the test stage, as follows:
  • Skinnovate: Traditionally, when a GP encounters a patient with a skin condition and feels uncertain about diagnosis or treatment, the only available course of action is to refer the patient to a dermatologist for an outpatient consultation. Often, the GP could potentially manage such cases with appropriate guidance or assistance. However, in the absence of these resources, the default action is to refer the patient, primarily driven by concerns about missing skin cancer or lacking knowledge of treatment options. The team has now co-designed a series of solutions with the local GP community, as indicated below:
    • ‘Active Discharge Letters’—following the initial outpatient clinic consultation, care is discharged back to the GP with a clearly delineated treatment plan, including guidance for adopting the plan in response to various contingencies. This plan is communicated in a letter that an interaction designer carefully designed to ensure clarity and acceptability for the GPs. At any stage, the GP can seek rapid access back to the outpatient clinic for the patient if required. Since its introduction, only five patients have returned to the hospital-based clinic within 12 months (n = 59).
    • GP–consultant consultation (digital) —GPs can send queries, photos, and basic information to the department via the encrypted messaging app Siilo (Version: 9.17.0 (2925)). They receive a response from a consultant dermatologist within one week. Feedback from the test phase indicates that this solution is beneficial for marginalised groups who traditionally struggle to engage with outpatient services, e.g., people living in homelessness.
    • DermaDiary self-tracking app—DermaDiary (Version 1.1.0) is a GDPR-compliant app that allows patients to store photos of their skin and track their symptoms, triggers, medication, and self-care behaviours over time. This, in turn, empowers patients in self-care and optimises case history information to support both the GP and the dermatologists with accurate diagnoses and evaluations of response to treatment. The app was co-designed with patients, GPs, and the Dermatology department with the support of an interaction designer. The app is ready for launch on Google and Android, and thereafter, the team will begin live testing.
These solutions aim to provide GPs and patients with the necessary tools and supports to manage routine skin conditions within the community setting. This initiative aims to reserve hospital outpatient clinics for urgent referrals requiring specialised tertiary care, aligning with the goals outlined in the Sláintecare vision for healthcare reform.
2.
Sim-U-Skin: The HSE emphasises the urgent need to enhance skills in managing skin conditions, particularly in primary and community care [5]. Skin-related consultations constitute 15–20% of GP visits, yet international recognition shows that GPs often lack sufficient dermatology training [88]. Dermatology’s visual and tactile nature poses a challenge for effective teaching, as extensive clinic exposure is impractical for trainees. To address these issues, the transformation unit collaborated with the dermatology team and designers from the National College of Art and Design (NCAD). They developed innovative 3D skin models in a book format, surpassing the existing teaching tools in visual and tactile fidelity. These high-fidelity skin models were developed through an extensive close collaboration between the designer and the dermatologists. Incorporating the skin model and a carefully designed support test, the tool was tested and iterated with GPs and medical students. The final tool was integrated into GP and undergraduate medical training at UCD in September 2023, with the potential for broader adoption after that. The team also liaises with national groups to make the tool available to practicing GPs. This novel approach aims to rapidly improve GP skills, reducing reliance on specialist hospital care for routine conditions.
The co-design approach is anticipated to support the adoption of both Skinnovate and Sim-U-Skin. This is because the solutions were designed with and for GPs and medical trainees, ensuring that they meet these service users’ needs. Additionally, when the testing phase is complete, the team will leverage the relationships and network with GPs established through the co-design process to communicate the new service offering to the broader community, helping to ensure its successful adoption.

4.4. Scalability

The dermatology project’s success, both in the hospital setting and the wider community, has demonstrated a scalable approach to addressing waiting lists, particularly given the prevalence of skin cancer and its urgent need for timely intervention [3,4,5]. The scalability of this approach stems from its person-centred application of Lean Six Sigma, which collaboratively restructures workflows [31,84]. By shifting from a consultant-centric model to a service-wide method of care, the project builds on internal enablers like dedicated teams, enhanced triaging systems, and data-driven approaches to improve efficiency. Based on our experience of this and previous work [13,14,15,34,37,65,84], we suggest that these factors, such as building trust in internal enablers and fostering multidisciplinary collaboration, are critical to scaling this model. The standardised yet adaptable framework of a person-centred Lean Six Sigma approach ensures it can be applied to various hospital settings, provided there are appropriate resources and organisational buy-in.
However, we recognise that scaling this approach can present challenges for healthcare organisations. A key factor is the required shift in working methods, which involves a deeper organisational change and integrating multidisciplinary collaboration [31,32,38]. The availability of in-house improvement teams may limit the scalability, as hospitals without these teams may struggle to replicate the success of the project [31,83]. Furthermore, as Dixon-Woods and colleagues note, hospitals lacking local improvement expertise often face difficulties in achieving the necessary collaboration across departments, which can inhibit efforts to address systemic issues like waiting lists or inefficient workflows [89]. This study also highlights the need for investment in improvement infrastructure, as studies show that hospitals with dedicated improvement teams report better outcomes, including reduced waiting times, lower readmission rates, and improved patient satisfaction [31,89,90].

4.5. Limitations

There were several limitations to this overall project. The onset of the COVID-19 pandemic necessitated stringent adherence to social distancing measures, significantly affecting the conduct of Gemba studies and qualitative data collection timelines. Despite these challenges, the improvement team, like others in the field [31], successfully completed their data-gathering efforts. This achievement was made possible by meticulously observing COVID-19 protocols and adopting alternative methodologies such as surveys, emails, telephone interviews, and video conferencing platforms. These adaptations ensured continuity in data collection processes while safeguarding the health and safety of all involved. We recognise that our findings may lack generalisability beyond the specific study site; however, they remain pertinent in demonstrating how a person-centred approach within Lean Six Sigma can effectively facilitate improvement initiatives. Specifically, our work underscores the importance of supporting staff in collaborating and co-designing solutions tailored to local contexts, fostering sustainable healthcare delivery improvements. The outreach of the transformation team in initiating follow-up human-centred design-led projects, which evolved from the RIE, has initiated a more system-wide view outside the confines of the acute hospital. A key enabler of all of this work was the support of the senior management team, enacting ‘a shared sense of responsibility and accountability’ [91].
We contend that the synergistic application of a person-centred approach within Lean Six Sigma for improvement, coupled with Human-Centred Design and Innovation methodologies, has significantly elevated patient care and staff satisfaction within the study site and its surrounding community. This integrated approach fosters a deeper understanding of patient needs and operational efficiencies and promotes a culture of continuous improvement and innovation. By aligning these methodologies, we have observed tangible enhancements in service delivery, resulting in improved outcomes for patients and healthcare providers.

5. Conclusions

Building on existing research and the author’s combined experiences of leading and educating in improvement methodologies, we contend that the synergistic application of a person-centred approach within Lean Six Sigma for improvement, coupled with Design and Innovation methodologies, has significantly elevated both patient care and staff satisfaction within the study site and its surrounding community. By focusing on dermatology outpatient services, our approach has yielded substantial improvements at both hospital and community levels. In the hospital setting, we achieved notable reductions in outpatient waiting lists and patient wait times for appointments, enhancing the efficiency of dermatology service delivery. In the community, our initiatives, such as Skinnovate and Sim-U-Skin, have empowered General Practitioners with the tools and knowledge to manage routine skin conditions, thus optimising referral pathways and reserving specialised care for urgent cases. This integrated approach fosters a deeper understanding of patient needs and operational efficiencies and promotes a culture of continuous improvement and innovation. By aligning these methodologies, we have observed tangible enhancements in service delivery, resulting in improved outcomes for both patients and healthcare providers. Ultimately, our work underscores the transformative potential of combining person-centred care with Lean Six Sigma and service design principles to drive sustainable healthcare improvements.

Author Contributions

All authors contributed. Conceptualisation, S.P.T., A.I., S.M. and O.M.; methodology S.P.T. and A.I.; formal analysis, A.I. and S.P.T.; investigation, A.I., M.M., S.M., V.K., P.L. and H.C.; resources, A.I. and S.P.T.; data curation, A.I., M.M., K.C. and V.K.; writing—original draft preparation, A.I., O.M. and S.P.T.; writing—review and editing, A.I., S.P.T., S.M., Ú.C. and P.L.; visualisation, A.I., K.C. and M.M.; supervision, S.P.T.; project administration, A.I. and S.M. All authors have read and agreed to the published version of the manuscript.

Funding

This research received no external funding.

Institutional Review Board Statement

This study’s work emerged from a PhD study conducted according to the guidelines of the Declaration of Helsinki and approved by the Institutional Review Board (or Ethics Committee) of The Mater Misericordiae University Hospital, protocol code 1/378/2022, on 24 October 2018.

Informed Consent Statement

Staff participation in the Rapid Improvement Event (RIE) was integral to ongoing organisational quality improvement, covered by the study site’s Institutional Review Board (IRB).

Data Availability Statement

All data are represented within the paper.

Acknowledgments

The authors acknowledge all staff members immediately involved in this project, within both the hospital and the community settings and our academic partners in UCD and NCAD.

Conflicts of Interest

The authors declare no conflicts of interest.

References

  1. Hao, L.; Xu, X.; Dupre, M.E.; Guo, A.; Zhang, X.; Qiu, L.; Zhao, Y.; Gu, D. Adequate access to healthcare and added life expectancy among older adults in China. BMC Geriatr. 2020, 20, 129. [Google Scholar] [CrossRef] [PubMed] [PubMed Central]
  2. Seth, D.; Cheldize, K.; Brown, D.; Freeman, E.E. Global Burden of Skin Disease: Inequities and Innovations. Curr. Dermatol Rep. 2017, 6, 204–210. [Google Scholar] [CrossRef] [PubMed] [PubMed Central]
  3. ‘About Dermatology’, New Zealand Dermatological Society Inc. Available online: https://www.nzdsi.org/About/Dermatology.aspx (accessed on 20 March 2020).
  4. Karimkhani, C.; Dellavalle, R.P.; Coffeng, L.E.; Flohr, C.; Hay, R.J.; Langan, S.M.; Nsoesie, E.O.; Ferrari, A.J.; Erskine, H.E.; Silverberg, J.I.; et al. Global Skin Disease Morbidity and Mortality: An Update from the Global Burden of Disease Study 2013. JAMA Dermatol. 2017, 153, 406–412. [Google Scholar] [CrossRef] [PubMed] [PubMed Central]
  5. National Clinical Programme in Dermatology, National Clinical Programme for Dermatology: A Model of Care for Ireland. Available online: https://www.hse.ie/eng/about/who/cspd/ncps/dermatology/resources/ (accessed on 1 July 2021).
  6. Cancer Trends Number 34—Skin Cancer—Irish Cancer Registry 2017. Available online: https://www.ncri.ie/sites/ncri/files/pubs/Trends%20report%20skin%20cancer%20final180717.pdf (accessed on 1 July 2021).
  7. Ricci, F.; Fania, L.; Paradisi, A.; Di Lella, G.; Pallotta, S.; Sobrino, L.; Panebianco, A.; Annessi, G.; Abeni, D. Delayed melanoma diagnosis in the COVID-19 era: Increased breslow thickness in primary melanomas seen after the COVID-19 lockdown. J. Eur. Acad. Dermatol. Venereol. 2020, 34, e778–e779. [Google Scholar] [CrossRef] [PubMed] [PubMed Central]
  8. Shannon, A.B.; Sharon, C.E.; Straker, R.J.; Miura, J.T.; Ming, M.E.; Chu, E.Y.; Karakousis, G.C. The impact of the COVID-19 pandemic on the presentation status of newly diagnosed melanoma: A single institution experience. J. Am. Acad. Dermatol. 2021, 84, 1096–1098. [Google Scholar] [CrossRef] [PubMed] [PubMed Central]
  9. Tørring, M.L.; Frydenberg, M.; Hansen, R.P.; Olesen, F.; Vedsted, P. Evidence of increasing mortality with longer diagnostic intervals for five common cancers: A cohort study in primary care. Eur. J. Cancer 2013, 49, 2187–2198. [Google Scholar] [CrossRef] [PubMed]
  10. Metzger, S.; Ellwanger, U.; Stroebel, W.; Schiebel, U.; Rassner, G.; Fierlbeck, G. Extent and consequences of physician delay in the diagnosis of acral melanoma. Melanoma Res. 1998, 8, 181–186. [Google Scholar] [CrossRef] [PubMed]
  11. Alexandrescu, D.T. Melanoma costs: A dynamic model comparing estimated overall costs of various clinical stages. Dermatol. Online J. 2009, 15, 1. [Google Scholar] [CrossRef] [PubMed]
  12. McNamara, M.; Teeling, S.P. Developing a university-accredited Lean Six Sigma curriculum to overcome system blindness. J. Int. Soc. Qual. Health Care 2019, 31 (Suppl. S1), 3–5. [Google Scholar] [CrossRef]
  13. Murphy, C.; Mullen, E.; Hogan, K.; O’toole, R.; Teeling, S.P. Streamlining an existing hip fracture patient pathway in an acute tertiary adult Irish hospital to improve patient experience and outcomes. Int. J. Qual. Health Care 2019, 31, 45–51. [Google Scholar] [CrossRef]
  14. Ryan, P.; McGrath, C.; Lawrie, I.; Fitzsimons, C.; O’shea, J.; De Brún, A. Enhancing efficiency in a cardiac investigations department by increasing remote patient monitoring. Int. J. Qual. Health Care 2019, 31, 29–34. [Google Scholar] [CrossRef] [PubMed]
  15. Teeling, S.P.; Coetzee, H.; Phillips, M.; McKiernan, M.; Ní ShÉ, É.; Igoe, A. Reducing risk of development or exacerbation of nutritional deficits by optimizing patient access to mealtime assistance. J. Int. Soc. Qual. Health Care 2019, 31 (Suppl. S1), 6–13. [Google Scholar] [CrossRef] [PubMed]
  16. Teeling, S.P.; Dewing, J.; Baldie, D. Developing New Methods for Person-Centred Approaches to Adjudicate Context–Mechanism–Outcome Configurations in Realist Evaluation. Int. J. Environ. Res. Public Health 2022, 19, 2370. [Google Scholar] [CrossRef]
  17. Chiarini, A. Lean production: Mistakes and limitations of accounting systems inside the SME sector. J. Manuf. Technol. Manag. 2012, 23, 681–700. [Google Scholar] [CrossRef]
  18. These, M.S. Observational and interventional study design types: An overview. Biochem. Med. 2014, 23, 199–210. [Google Scholar] [CrossRef] [PubMed]
  19. Sokovic, M.; Pavletic, D.; Fakin, S. Application of Six Sigma methodology for process design. J. Mater. Process. Technol. 2005, 162–163, 777–783. [Google Scholar] [CrossRef]
  20. Vijaya Sunder, M. Synergies of lean Six Sigma. IUP J. Oper. Manag. 2013, 12, 21–31. [Google Scholar]
  21. Rosa, A.; Marolla, G.; Lega, F.; Manfredi, F. Lean adoption in hospitals: The role of contextual factors and introduction strategy. BMC Health Serv. Res. 2021, 21, 889. [Google Scholar] [CrossRef]
  22. Čiarnienė, R.; Vienažindienė, M. Lean manufacturing: Theory & practice. Econ. Manag. 2012, 17, 726–732. [Google Scholar]
  23. Henrique, D.B.; Filho, M.G. A systematic literature review of empirical research in Lean and Six Sigma in healthcare. Total Qual. Manag. Bus. Excell. 2018, 31, 429–449. [Google Scholar] [CrossRef]
  24. Bhat, S.; Gijo, E.V.; Rego, A.M.; Bhat, V.S. Lean Six Sigma competitiveness for micro, small and medium enterprises (MSME): An action research in the Indian context. TQM J. 2020, 33, 379–406. [Google Scholar] [CrossRef]
  25. Genc, R. Lean Manufacturing Practices and Environmental Performance; IntechOpen: London, UK, 2021. [Google Scholar] [CrossRef]
  26. Pande, P.S.; Neuman, R.P.; Cavanagh, R.R. The Six Sigma Way Team Fieldbook: An Implementation Guide for Process Improvement; McGraw-Hill: New York, NY, USA, 2002. [Google Scholar]
  27. Rath, S. Six Sigma Pocket Guide; McGraw-Hill: New York, NY, USA, 2002. [Google Scholar]
  28. George, M.L.; Rowlands, D.; Price, M.; Maxey, J. The Lean Six Sigma Pocket Toolbook; McGraw-Hill: New York, NY, USA, 2005. [Google Scholar]
  29. Snee, R. Lean Six Sigma–getting better all the time. RD Snee Int. J. Lean Six Sigma 2010, 1, 9–29. [Google Scholar] [CrossRef]
  30. Hoerl, R.; Snee, R. Statistical Thinking: Improving Business Performance; Wiley: Hoboken, NJ, USA, 2012; Available online: https://onlinelibrary.wiley.com/doi/book/10.1002/9781119202721 (accessed on 1 July 2021).
  31. Teeling, S.P.; Dewing, J.; Baldie, D. A discussion of the synergy and divergence between Lean Six Sigma and person-centred improvement sciences. Int. J. Res. Nurs. 2020, 11, 10–23. [Google Scholar] [CrossRef][Green Version]
  32. Teeling, S.P.; McGuirk, M.; McNamara, M.; McGroarty, M.; Igoe, A. The utilization of lean Six Sigma methodologies in enhancing surgical pathways and surgical rehabilitation. Appl. Sci. 2023, 13, 6920. [Google Scholar] [CrossRef]
  33. Dewing, J.; McCormack, B. Editorial: Tell me, how do you define person-centredness? J. Clin. Nurs. 2017, 26, 2509–2510. [Google Scholar] [CrossRef] [PubMed]
  34. Connolly, K.; Teeling, S.P.; McNamara, M. Live well after stroke. Int. Pract. Dev. J. 2020, 10, 5. [Google Scholar] [CrossRef]
  35. Teeling, S.P.; Dewing, J.; Baldie, D. A realist inquiry to identify the contribution of lean Six Sigma to person centred care and cultures. Int. J. Environ. Res. Public Health 2021, 18, 10427. [Google Scholar] [CrossRef]
  36. Daly, A.; Teeling, S.P.; Ward, M.; McNamara, M.; Robinson, C. The use of lean Six Sigma for improving availability of and access to emergency-department data to facilitate patient flow. Int. J. Environ. Res. Public Health 2021, 18, 11030. [Google Scholar] [CrossRef]
  37. Daly, A.; Teeling, S.P.; Garvey, S.; Ward, M.; McNamara, M. Using a Combined Lean and Person-Centred Approach to Support the Resumption of Routine Hospital Activity following the First Wave of COVID-19. Int. J. Environ. Res. Public Health 2022, 19, 2754. [Google Scholar] [CrossRef]
  38. Ward, M.E.; Daly, A.; McNamara, M.; Garvey, S.; Teeling, S.P. A case study of a whole system approach to improvement in an Acute Hospital setting. Int. J. Environ. Res. Public Health 2022, 19, 1246. [Google Scholar] [CrossRef]
  39. Donegan, D.; Teeling, S.P.; McNamara, M.; McAweeney, E.; Ireland, H.; McGrory, L.; Mooney, R. Calling time on the ‘dance of the blind reflex’: How collaborative working reduced older persons’ length of stay in acute care and increased home discharge. Int. Pract. Dev. J. 2021, 11, 4. [Google Scholar] [CrossRef]
  40. Manley, K.; O’Keefe, H.; Jackson, C.; Pearce, J.; Smith, S. A shared purpose framework to deliver person-centred, safe and effective care: Organizational transformation using practice development methodology. Int. Pract. Dev. J. 2014, 4, 1–31. [Google Scholar] [CrossRef]
  41. Dewing, J.; McCormack, B.; Titchen, A. Developing a Shared Vision for Person Centred Care in Practice Development for Nursing, Health and Social Care Teams; John Wiley & Sons Ltd.: Chichester, UK, 2015. [Google Scholar]
  42. Beringer, A.J.; Fletcher, M.E. Developing practice and staff: Enabling improvement in care delivery through participatory action research. J. Child. Health Care 2011, 15, 59–70. [Google Scholar] [CrossRef] [PubMed]
  43. Teichgräber, U.K.; De Bucourt, M. Applying value stream mapping techniques to eliminate non-value-added waste for the procurement of endovascular stents. Eur. J. Radiol. 2012, 81, e47–e52. [Google Scholar] [CrossRef]
  44. Glover, P.D.; Gray, H.; Shanmugam, S.; McFadyen, A.K. Evaluating collaborative practice within community-based integrated health and social care teams: A systematic review of outcome measurement instruments. J. Interprofessional Care 2021, 36, 458–472. [Google Scholar] [CrossRef]
  45. Smith, A. Lean Metrics for Process Improvement: Using Data to Drive Performance; Productivity Press: New York, NY, USA, 2019. [Google Scholar]
  46. Brown, T. Lean Six Sigma: Voice of the Customer; Lean Enterprise Institute: Boston, MA, USA, 2020. [Google Scholar]
  47. Mendelow, A.L. Stakeholder Mapping. In Proceedings of the 2nd International Conference on Information Systems, Cambridge, MA, USA, 7–9 December 1991. [Google Scholar]
  48. Green, M. Stakeholder Management in Lean Projects; Productivity Press: New York, NY, USA, 2021. [Google Scholar]
  49. Johnson, R.; Parker, L. The Lean Workplace: Strategies for Continuous Improvement; Productivity Press: New York, NY, USA, 2019. [Google Scholar]
  50. Wilson, R.; Green, K. Lean Customer Engagement: Strategies for Success; Lean Enterprise Institute: Boston, MA, USA, 2020. [Google Scholar]
  51. Jones, D.T.; Womack, J.P. Seeing the Whole Value Stream: Mapping Processes and Driving Improvement; Lean Enterprise Institute: Boston, MA, USA, 2020. [Google Scholar]
  52. Department of Health and Social Care. NHS Waiting Times for Elective Care in England. Available online: https://www.gov.uk/government/publications/nhs-waiting-times-for-elective-care-in-england (accessed on 1 January 2021).
  53. Health Service Executive. Waiting List Management: A Review of Current Challenges and Strategies; Health Service Executive: Dublin, Ireland, 2021. [Google Scholar]
  54. Bazyar, J.; Farrokhi, M.; Khankeh, H. Triage systems in mass casualty incidents and disasters: A Review Study with a worldwide approach. Open Access Maced. J. Med. Sci. 2019, 7, 482–494. [Google Scholar] [CrossRef] [PubMed] [PubMed Central]
  55. Bose, V.; Cothran, T.; Wong, P.; Schmidt, M.; Cothran, S. Implementation of a Rapid Improvement Event to Reduce Patient Wait Times in a Hospital Outpatient Clinic. J. Hosp. Adm. 2013, 2, 11–21. [Google Scholar]
  56. Emanuel, E.J.; Persad, G.; Upshur, R.; Thome, B.; Parker, M.; Glickman, A.; Zhang, C.; Boyle, C.; Smith, M.; Phillips, J.P. Fair Allocation of Scarce Medical Resources in the Time of COVID-19. J. Healthc. Qual. 2021, 43, 1–7. [Google Scholar] [CrossRef]
  57. Becker, M. The Lean Management Systems Handbook; CRC Press: Boca Raton, FL, USA, 2021. [Google Scholar]
  58. Barker, R. Lean Healthcare: Enhancing Patient Care and Reducing Costs Through Efficiency; Productivity Press: New York, NY, USA, 2020. [Google Scholar]
  59. Black, J. The Toyota Way to Healthcare Excellence: Increase Efficiency and Improve Quality with Lean; Health Administration Press: Chicago, IL, USA, 2019. [Google Scholar]
  60. Flinchbaugh, J.; Carlino, A. The Lean Strategy: Using Lean to Create Competitive Advantage, Unleash Innovation, and Deliver Sustainable Growth; McGraw-Hill Education: New York, NY, USA, 2016. [Google Scholar]
  61. Graban, M. Lean Hospitals: Improving Quality, Patient Safety, and Employee Engagement, 3rd ed.; Productivity Press: New York, NY, USA, 2018. [Google Scholar]
  62. Mazzocato, P.; Savage, C.; Brommels, M.; Aronsson, H.; Thor, J. Lean thinking in healthcare: A realist review of the literature. Qual. Saf. Health Care 2010, 19, 376–382. [Google Scholar] [CrossRef]
  63. Kanamori, S.; Sow, S.; Castro, M.C.; Matsuno, R.; Tsuru, A.; Jimba, M. Implementation of 5S management method for lean healthcare at a health centre in Senegal; A qualitative study of staff perception. Glob. Health Action 2015, 8, 27256. [Google Scholar] [CrossRef]
  64. Pierce, A.; Teeling, S.P.; McNamara, M.; O’daly, B.; Daly, A. Using Lean Six Sigma in a private hospital setting to reduce trauma orthopaedic patient waiting times and associated administrative and consultant caseload. Healthcare 2023, 11, 2626. [Google Scholar] [CrossRef] [PubMed]
  65. McDermott, O.; Antony, J.; Bhat, S.; Jayaraman, R.; Rosa, A.; Marolla, G.; Parida, R. Lean Six Sigma in Healthcare: A systematic literature review on motivations and benefits. Processes 2022, 10, 1910. [Google Scholar] [CrossRef]
  66. Gavriloff, C.; Ostrowski-Delahanty, S.; Oldfield, K. The impact of Lean Six Sigma methodology on patient scheduling. Nurs. Econ. 2017, 35, 189–193. [Google Scholar]
  67. Kam, A.W.; Collins, S.; Park, T.; Mihail, M.; Stanaway, F.F.; Lewis, N.L.; Polya, D.; Fraser-Bell, S.; Roberts, T.V.; Smith, J.E. Using Lean Six Sigma techniques to improve efficiency in outpatient ophthalmology clinics. BMC Health Serv. Res. 2021, 21, 38. [Google Scholar] [CrossRef] [PubMed]
  68. Alkinaidri, A.; Alsulami, H.; Al-Nafea, A. Improving healthcare referral system using Lean Six Sigma. Am. J. Ind. Bus. Manag. 2018, 8, 193–206. [Google Scholar] [CrossRef][Green Version]
  69. Cuevas, E.; Joseph, A. Improving Process Turnaround Time in an Outpatient Clinic. Available online: www.isixsigma.com/industries/healthcare/improvimg-process-turnaround-time-outpatient-clinic (accessed on 30 November 2015).
  70. Udhayakumar, A.A. Reduce the Patient’s Waiting Time and Improve the Patient’s Flow Using Lean Six Sigma in Physiotherapy Department. QAI J. Healthc. Qual. Patient Saf. 2022, 3, 29–36. [Google Scholar] [CrossRef]
  71. Valsangkar, N.P.; Eppstein, A.C.; Lawson, R.A.; Taylor, A.N. Effect of Lean Processes on Surgical Wait Times and Efficiency in a Tertiary Care Veterans Affairs Medical Center. JAMA Surg. 2017, 152, 42–47. [Google Scholar] [CrossRef]
  72. Lin, W.D.; Jin, X.; Chia, S.Y. Simulation based lean six sigma approach to reduce patients waiting time in an outpatient eye clinic. In Proceedings of the 2014 IEEE International Conference on Industrial Engineering and Engineering Management (IEEM), Selangor Darul Ehsan, Malaysia, 9–12 December 2014. [Google Scholar] [CrossRef]
  73. Waiman, E.; Achadi, A.; Agustina, R. Reducing hospital outpatient waiting time using Lean Six Sigma: A systematic review. J. Adm. Kesehat. Indones. 2023, 11, 154–166. [Google Scholar] [CrossRef]
  74. Al-Zuheri, A.; Vlachos, I.; Amer, Y. Application of Lean Six Sigma to Reduce Patient Waiting Time: Literature review. Int. J. Qual. Res. 2021, 15, 241–258. [Google Scholar] [CrossRef]
  75. Gijo, E.V.; Antony, J. Reducing patient waiting time in outpatient department using lean Six Sigma methodology. Qual. Reliab. Eng. Int. 2013, 30, 1481–1491. [Google Scholar] [CrossRef]
  76. Almutairi, D.; Alrghaib, L.; Alenezi, M.; Almutairi, M.; Alajami, R.; Alfandi, L. Waiting Time Reduction in Outpatient Clinics Using Lean Techniques. In Proceedings of the IISE Annual Conference, New Orleans, LA, USA, 1–3 November 2020. [Google Scholar]
  77. Kharub, M.; Rana, S.; Reddy, P.S.; Gupta, H. Operational Excellence Through Lean Six Sigma: A Case of Multi-Specialty Hospital. Int. J. Internet Manuf. Serv. 2023, 9, 291–316. [Google Scholar] [CrossRef]
  78. Improta, G.; Guizzi, G.; Ricciardi, C.; Giordano, V.; Ponsiglione, A.M.; Converso, G.; Triassi, M. Agile Six Sigma in Healthcare: Case Study at Santobono Pediatric Hospital. Int. J. Environ. Res. Public Health 2020, 17, 1052. [Google Scholar] [CrossRef] [PubMed]
  79. Nguyen, K.; Dhaliwal, P.; Cockerell, C. Application of Lean Six Sigma in Dermatology Practice. Ski. J. Cutan. Med. 2024, 8, 1488–1499. [Google Scholar] [CrossRef]
  80. Al-Balbeesi, A.; Halepota, J.; Shoukri, M. Reducing Patient Waiting Time in Dermatology Outpatient Clinics Using Lean Six Sigma Methodology. J. Dermatol. Dermatol. Surg. 2017, 21, 58–66. [Google Scholar]
  81. Goyal, V.; Singh, A.; Chauhan, S. Reducing Patient Waiting Time Using Lean Six Sigma Methodology in Dermatology Clinics. Int. J. Dermatol. Aesthetic Surg. 2015, 9, 29–35. [Google Scholar]
  82. Magalhães, A.G.; Azevedo, A.M.; Correia, A.R. Application of Lean Six Sigma to Reduce Patient Wait Time for Dermatology Outpatient Services. Braz. Ann. Dermatol. 2016, 91, 283–290. [Google Scholar]
  83. Teeling, S.P.; Keown, A.; Cunningham, Ú.; Keegan, D. The Application of a Person-Centred Approach to Process Improvement in Ophthalmology Services in the North East of the Republic of Ireland. Int. Pract. Dev. J. 2023, 13, 6. [Google Scholar] [CrossRef]
  84. Teeling, S.P. The Person-Centred Lean Six Sigma Model; University College Dublin: Dublin, Ireland, 2023; Available online: https://www.ucd.ie/nmhs/t4media/Person%20Centred%20Model%20.pdf (accessed on 6 October 2024).
  85. Antony, J.; Palsuk, P.; Gupta, S.; Mishra, D.; Barach, P. Six Sigma in Healthcare: A Systematic Review of the Literature. Int. J. Qual. Reliab. Manag. 2018, 35, 1075–1092. [Google Scholar] [CrossRef]
  86. Van der Feltz-Cornelis, C.; Attree, E.; Heightman, M.; Gabbay, M.; Allsopp, G. Integrated care pathways: A new approach for integrated care systems. Br. J. Gen. Pract. 2023, 73, 422. [Google Scholar] [CrossRef] [PubMed] [PubMed Central]
  87. Committee on the Future of Healthcare, ‘Sláintecare Report May 2017’, [(Report)], Department of Health, 2017–05. Available online: https://assets.gov.ie/22609/e68786c13e1b4d7daca89b495c506bb8.pdf (accessed on 1 July 2023).
  88. Kownacki, S. Skin diseases in primary care: What should GPs be doing? Br. J. Gen. Pract. 2014, 64, 380–381. [Google Scholar] [CrossRef] [PubMed] [PubMed Central]
  89. Dixon-Woods, M.; McNicol, S.; Martin, G. Ten Challenges in Improving Quality in Healthcare: Lessons from the Health Foundation’s Programme Evaluations and Relevant Literature. BMJ Qual. Saf. 2014, 23, 649–659. [Google Scholar] [CrossRef] [PubMed]
  90. Shortell, S.M.; Blodgett, J.C.; Rundall, T.G.; Kralovec, P. Use of Lean and Related Transformational Performance Improvement Systems in Hospitals in the United States: Results from a National Survey. Jt. Comm. J. Qual. Patient Saf. 2018, 44, 454–462. [Google Scholar] [CrossRef] [PubMed]
  91. Cunningham, U.; De Brún, A.; Willgerodt, M.; Blakeney, E.A.-R.; McAuliffe, E. A realist evaluation of team interventions in Acute Hospital contexts use of two case studies to Test Initial Programme Theories. Int. J. Environ. Res. Public Health 2021, 18, 8604. [Google Scholar] [CrossRef] [PubMed] [PubMed Central]
Figure 1. Timeline of improvement.
Figure 1. Timeline of improvement.
Sci 06 00072 g001
Figure 2. Longstanding, current process map for dermatology referral, triage and scheduling first appointment.
Figure 2. Longstanding, current process map for dermatology referral, triage and scheduling first appointment.
Sci 06 00072 g002
Figure 3. Ishikawa diagram utilised to identify Non-Value Add elements in the referrals and triage process.
Figure 3. Ishikawa diagram utilised to identify Non-Value Add elements in the referrals and triage process.
Sci 06 00072 g003
Figure 4. Referral distribution across dermatology consultants 2020.
Figure 4. Referral distribution across dermatology consultants 2020.
Sci 06 00072 g004
Figure 5. Triage categories by dermatology consultant, 2020.
Figure 5. Triage categories by dermatology consultant, 2020.
Sci 06 00072 g005
Figure 6. Post intervention process map indicating new systems for referral management, triage, and scheduling.
Figure 6. Post intervention process map indicating new systems for referral management, triage, and scheduling.
Sci 06 00072 g006
Table 1. Top ten most commonly described dermatology conditions referred by GPs.
Table 1. Top ten most commonly described dermatology conditions referred by GPs.
Most Common Dermatology Conditions Referred by GPsDescription of Dermatology Condition
1.Suspicious pigmented lesions incl. Malignant Melanoma (MM)MM is a type of skin cancer that develops from cells called melanocytes. MM is associated with the worst prognosis of all skin cancers. MMs often present as moles with an irregular colour and shape.
2.Basal Cell Carcinoma (BCC)BCC is the most common form of skin cancer. It is associated with the best prognosis of all skin cancers. BCCs are generally ‘pearly’ shiny papules.
3.Squamous Cell Carcinoma (SCC)SCC is the second most common form of skin cancer. It is characterised by abnormal, accelerated growth of squamous cells. SCCs can generally be painful, bleeding, crusted lesions.
4.PsoriasisPsoriasis is a lifelong complex immune condition. It is characterised by red, scaling plaques seen on the skin. It is associated with anxiety, depression, cardiovascular disease, and psoriatic arthritis.
5.AcneAcne is a secondary inflammation around hair follicles that can result in papules, pustules, painful nodules, cysts, and scarring.
6.EczemaAtopic eczema is a chronic, itchy, inflammatory skin disease that occurs most frequently in children but also affects adults. Features include skin dryness, redness, oozing, and crusting. Itch is a hallmark of the condition.
7.Hidradenitis Suppurativa (HS)HS is a chronic inflammatory skin disease of the hair follicle. It is characterised by recurrent, painful nodules, ‘boil-like’ lesions or abscesses that can occur in the armpits, groin, perianal area, buttocks, or under the breasts.
8.Vascular lesionsVascular lesions are non-cancerous, red lesions that can be congenital or acquired. They comprise blood vessels and are occasionally associated with underlying systemic abnormalities.
9.RosaceaRosacea is a condition that affects the cheeks, forehead, nose, and chin. It can be accompanied by frequent flushing, persistent redness of central areas of the face, and in some people, acne-like spots or pimples and dilated blood vessels.
10.Skin infectionsSkin infections include bacterial, viral, or fungal infections.
Table 2. Relevant EPR baseline data (January 2019–June 2020) to inform the RIE.
Table 2. Relevant EPR baseline data (January 2019–June 2020) to inform the RIE.
Data Set for CollectionNumbers
Mean number of dermatology referrals per month355
Total number on dermatology waiting list (WL)3736
Total number of patients on WL over 12 months 1615
Mean number of outpatient attendances per month743
Mean number of new outpatient attendances per month252
Ratio of review patients to new patients in outpatient clinics 1.94:1
Table 3. The application of TIMWOODS.
Table 3. The application of TIMWOODS.
TIMWOODSInefficiencies/Non-Value Add
TransportCollecting printed/posted referrals from administration office and walking waste in collection
InventoryBatch triaging of referrals
MotionBack and forth to printer and consultant desk in referral management
WaitingDuplication of waiting list
Dermatology referrals sent to plastic surgery
Printing referrals
Patient waiting for appointment
OverprocessingReferrals to multiple sources/hospitals
GPs referring to multiple consultants
No referrer’s remote access to hospital system
OverproductionPrinting referrals
Duplication of waiting list
Multiple people uploading referrals
DefectsDuplicate referrals
Poor quality of referrals
Variation in use of national electronic system
Return referrals if not legible
Interpretation and triage of referrals difficult
Overuse of ‘urgent’ category to enable perceived quicker access
Not enough information on referral to triage accurately
National visibility of referrals
SkillsOutside access to computers
Imbalance in referrals to different consultants
Overburden in managing large referral quantity and volume of rework
Table 4. Application of the 5S principles to the waiting list.
Table 4. Application of the 5S principles to the waiting list.
5S StepDescriptionWhatHow
SortRemove what is not necessaryRemoval of inappropriate entries on waiting listIdentification and removal/redirection of the following (n = 533):
  • Benign diagnoses as set out by the Royal College of Physicians, Ireland
  • Duplicate referrals
  • Incorrect hospital, specialty, service, age group, private referrals
Set in OrderSimplify and reorganiseReconfigure what remains on the waiting listNew centralised triage and scheduling system to ensure patient receives earliest available appointment
ShineBuild in inspection/preventative actionMethod of maintaining and standardising the appointment booking processProcess of returning incomplete GP referrals was implemented at point of receipt of referral
StandardiseBuild in preventative actionDemand management to improve quality of referral from source and aid accurate triageDevelopment of referral forms that elicit correct information for the most common presenting conditions through hospital website
SustainKeeping the gains and building further progress, e.g., build into standard daily work Triaging consultant controlling system at point of entry
Development of just-in-time system for triage
Move to electronic process only and access to waiting list is now enabled at all times from any location
Referrals triaged as they are received
Table 5. Results table.
Table 5. Results table.
Pre-InterventionPost-Intervention% Decrease
Total number on dermatology outpatient waiting list (WL)37362228↓ 40%
Total number of patients on WL over 12 months 1615634↓ 60%
Wait time for ‘Urgent’ appointment118 days45 days↓ 61%
Wait time for ‘Soon’ appointment517 days155 days↓ 70%
Wait time for ‘Routine’ appointment358 days241 days↓ 32%
Referral to triage time20 days3 days↓ 85%
Disclaimer/Publisher’s Note: The statements, opinions and data contained in all publications are solely those of the individual author(s) and contributor(s) and not of MDPI and/or the editor(s). MDPI and/or the editor(s) disclaim responsibility for any injury to people or property resulting from any ideas, methods, instructions or products referred to in the content.

Share and Cite

MDPI and ACS Style

Igoe, A.; Teeling, S.P.; McFeely, O.; McGuirk, M.; Manning, S.; Kelly, V.; Coetzee, H.; Cunningham, Ú.; Connolly, K.; Lenane, P. Implementing Person-Centred Lean Six Sigma to Transform Dermatology Waiting Lists: A Case Study from a Major Teaching Hospital in Dublin, Ireland. Sci 2024, 6, 72. https://doi.org/10.3390/sci6040072

AMA Style

Igoe A, Teeling SP, McFeely O, McGuirk M, Manning S, Kelly V, Coetzee H, Cunningham Ú, Connolly K, Lenane P. Implementing Person-Centred Lean Six Sigma to Transform Dermatology Waiting Lists: A Case Study from a Major Teaching Hospital in Dublin, Ireland. Sci. 2024; 6(4):72. https://doi.org/10.3390/sci6040072

Chicago/Turabian Style

Igoe, Aileen, Seán Paul Teeling, Orla McFeely, Michelle McGuirk, Siobhan Manning, Vanessa Kelly, Heather Coetzee, Úna Cunningham, Karen Connolly, and Patsy Lenane. 2024. "Implementing Person-Centred Lean Six Sigma to Transform Dermatology Waiting Lists: A Case Study from a Major Teaching Hospital in Dublin, Ireland" Sci 6, no. 4: 72. https://doi.org/10.3390/sci6040072

APA Style

Igoe, A., Teeling, S. P., McFeely, O., McGuirk, M., Manning, S., Kelly, V., Coetzee, H., Cunningham, Ú., Connolly, K., & Lenane, P. (2024). Implementing Person-Centred Lean Six Sigma to Transform Dermatology Waiting Lists: A Case Study from a Major Teaching Hospital in Dublin, Ireland. Sci, 6(4), 72. https://doi.org/10.3390/sci6040072

Article Metrics

Back to TopTop