An Overview of Methods to Enhance the Environmental Performance of Cement-Based Materials
Abstract
1. Introduction

2. Carbon Sequestration in Cement-Based Materials
3. Green Cement
3.1. Geopolymer Binders

3.2. Calcium Sulfoaluminate Cement
3.3. Cementitious Materials with Improved Self-Healing Ability
3.4. Potential Benefits, Applications and Challenges
4. Construction and Demolition Waste—CDW
4.1. CDW Composition
4.2. CDW Processing
5. Recycled Sand from CDW in Mortar and Concrete
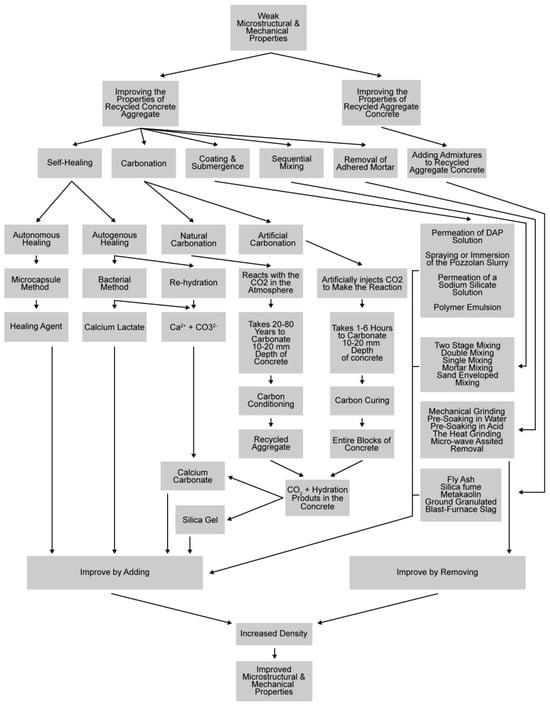
6. Improving the Microstructural Properties of Recycled Aggregates
7. Conclusions
- Sustainable improvements in cement-based materials can be pursued via two strategies: using eco-friendly cements and fully exploiting Construction and Demolition Wastes (CDW) as aggregates, whilst considering techniques to improve recycled aggregates’ properties.
- Architectural and civil engineering efforts to promote high-performance, eco-friendly materials are crucial. The EU’s support for CDW recovery strategies highlights the importance of managing construction waste.
- The potential use of green cement and crystallizing agents to enhance cement sustainability. Green cement reduces energy use and carbon footprint, unlike traditional Portland cement. Crystallizing agents improve concrete durability and self-healing, reducing maintenance needs. Their use enhances both the environmental performance and longevity of cement-based materials.
- Using CDW, green cement, and crystallizing agents offers a path toward a greener construction industry. Continued research and collaboration are essential to expand these strategies and create a sustainable built environment for future generations.
Author Contributions
Funding
Data Availability Statement
Conflicts of Interest
References
- Mehta, P.; Monteiro, P. Concrete: Microstructure, Properties, and Materials; McGraw-Hill Education: New York, NY, USA, 2014; ISBN 0-07-179787-4. [Google Scholar]
- Key Facts & Figures. Available online: https://cembureau.eu/about-our-industry/key-facts-figures/ (accessed on 3 April 2024).
- Hajek, P. Concrete Structures for Sustainability in a Changing World. Procedia Eng. 2017, 171, 207–214. [Google Scholar] [CrossRef]
- Hassler, U.; Kohler, N. Resilience in the Built Environment. Build. Res. Inf. 2014, 42, 119–129. [Google Scholar] [CrossRef]
- Izumi, Y.; Iizuka, A.; Ho, H.-J. Calculation of Greenhouse Gas Emissions for a Carbon Recycling System Using Mineral Carbon Capture and Utilization Technology in the Cement Industry. J. Clean. Prod. 2021, 312, 127618. [Google Scholar] [CrossRef]
- Galvez-Martos, J.-L.; Schoenberger, H. An Analysis of the Use of Life Cycle Assessment for Waste Co-Incineration in Cement Kilns. Resour. Conserv. Recycl. 2014, 86, 118–131. [Google Scholar] [CrossRef]
- Sarawan, S.; Wongwuttanasatian, T. A Feasibility Study of Using Carbon Black as a Substitute to Coal in Cement Industry. Energy Sustain. Dev. 2013, 17, 257–260. [Google Scholar] [CrossRef]
- Zhang, L.; Mabee, W.E. Comparative Study on the Life-Cycle Greenhouse Gas Emissions of the Utilization of Potential Low Carbon Fuels for the Cement Industry. J. Clean. Prod. 2016, 122, 102–112. [Google Scholar] [CrossRef]
- Meng, D.; Unluer, C.; Yang, E.-H.; Qian, S. Carbon Sequestration and Utilization in Cement-Based Materials and Potential Impacts on Durability of Structural Concrete. Constr. Build. Mater. 2022, 361, 129610. [Google Scholar] [CrossRef]
- Sivakrishna, A.; Adesina, A.; Awoyera, P.O.; Rajesh Kumar, K. Green Concrete: A Review of Recent Developments. Mater. Today Proc. 2020, 27, 54–58. [Google Scholar] [CrossRef]
- Habert, G.; Miller, S.A.; John, V.M.; Provis, J.L.; Favier, A.; Horvath, A.; Scrivener, K.L. Environmental Impacts and Decarbonization Strategies in the Cement and Concrete Industries. Nat. Rev. Earth Environ. 2020, 1, 559–573. [Google Scholar] [CrossRef]
- Coppola, L.; Bellezze, T.; Belli, A.; Bignozzi, M.C.; Bolzoni, F.; Brenna, A.; Cabrini, M.; Candamano, S.; Cappai, M.; Caputo, D.; et al. Binders Alternative to Portland Cement and Waste Management for Sustainable Construction—Part 1. J. Appl. Biomater. Funct. Mater. 2018, 16, 186–202. [Google Scholar] [CrossRef]
- Yuan, H. Key Indicators for Assessing the Effectiveness of Waste Management in Construction Projects. Ecol. Indic. 2013, 24, 476–484. [Google Scholar] [CrossRef]
- Wu, H.; Gao, J.; Liu, C.; Guo, Z.; Luo, X. Reusing Waste Clay Brick Powder for Low-Carbon Cement Concrete and Alkali-Activated Concrete: A Critical Review. J. Clean. Prod. 2024, 449, 141755. [Google Scholar] [CrossRef]
- Ma, Z.; Shen, J.; Wang, C.; Wu, H. Characterization of Sustainable Mortar Containing High-Quality Recycled Manufactured Sand Crushed from Recycled Coarse Aggregate. Cem. Concr. Compos. 2022, 132, 104629. [Google Scholar] [CrossRef]
- IEA Global Cement Demand for Building Construction, 2000–2020, and in the Net Zero Scenario, 2025–2030. Available online: https://www.iea.org/data-and-statistics/charts/global-cement-demand-for-building-construction-2000-2020-and-in-the-net-zero-scenario-2025-2030 (accessed on 8 January 2024).
- Kazemian, M.; Shafei, B. Carbon Sequestration and Storage in Concrete: A State-of-the-Art Review of Compositions, Methods, and Developments. J. CO2 Util. 2023, 70, 102443. [Google Scholar] [CrossRef]
- Bosoaga, A.; Masek, O.; Oakey, J.E. CO2 Capture Technologies for Cement Industry. Energy Procedia 2009, 1, 133–140. [Google Scholar] [CrossRef]
- Li, J.; Tharakan, P.; Macdonald, D.; Liang, X. Technological, Economic and Financial Prospects of Carbon Dioxide Capture in the Cement Industry. Energy Policy 2013, 61, 1377–1387. [Google Scholar] [CrossRef]
- Kivi, I.R.; Makhnenko, R.Y.; Oldenburg, C.M.; Rutqvist, J.; Vilarrasa, V. Multi-Layered Systems for Permanent Geologic Storage of CO2 at the Gigatonne Scale. Geophys. Res. Lett. 2022, 49, e2022GL100443. [Google Scholar] [CrossRef]
- Khoo, H.H.; Bu, J.; Wong, R.L.; Kuan, S.Y.; Sharratt, P.N. Carbon Capture and Utilization: Preliminary Life Cycle CO2, Energy, and Cost Results of Potential Mineral Carbonation. Energy Procedia 2011, 4, 2494–2501. [Google Scholar] [CrossRef]
- Styring, P.; Quadrelli, E.A.; Armstrong, K. Carbon Dioxide Utilisation: Closing the Carbon Cycle; Elsevier: Amsterdam, The Netherlands, 2014; ISBN 0-444-62748-0. [Google Scholar]
- Cuéllar-Franca, R.M.; Azapagic, A. Carbon Capture, Storage and Utilisation Technologies: A Critical Analysis and Comparison of Their Life Cycle Environmental Impacts. J. CO2 Util. 2015, 9, 82–102. [Google Scholar] [CrossRef]
- Hamada, H.M.; Abdulhaleem, K.N.; Majdi, A.; Al Jawahery, M.S.; Skariah Thomas, B.; Yousif, S.T. The Durability of Concrete Produced from Pozzolan Materials as a Partially Cement Replacement: A Comprehensive Review. Mater. Today: Proc. 2023, in press. [Google Scholar] [CrossRef]
- Shi, C.; Jiménez, A.F.; Palomo, A. New Cements for the 21st Century: The Pursuit of an Alternative to Portland Cement. Cem. Concr. Res. 2011, 41, 750–763. [Google Scholar] [CrossRef]
- Palmero, P.; Formia, A.; Tulliani, J.-M.; Antonaci, P. Valorisation of Alumino-Silicate Stone Muds: From Wastes to Source Materials for Innovative Alkali-Activated Materials. Cem. Concr. Compos. 2017, 83, 251–262. [Google Scholar] [CrossRef]
- Mijarsh, M.J.A.; Megat Johari, M.A.; Ahmad, Z.A. Synthesis of Geopolymer from Large Amounts of Treated Palm Oil Fuel Ash: Application of the Taguchi Method in Investigating the Main Parameters Affecting Compressive Strength. Constr. Build. Mater. 2014, 52, 473–481. [Google Scholar] [CrossRef]
- Collins, F.; Sanjayan, J.G. Microcracking and Strength Development of Alkali Activated Slag Concrete. Cem. Concr. Compos. 2001, 23, 345–352. [Google Scholar] [CrossRef]
- Provis, J.L. Geopolymers and Other Alkali Activated Materials: Why, How, and What? Mater. Struct. 2014, 47, 11–25. [Google Scholar] [CrossRef]
- Valente, M.; Sambucci, M.; Chougan, M.; Ghaffar, S.H. Reducing the Emission of Climate-Altering Substances in Cementitious Materials: A Comparison between Alkali-Activated Materials and Portland Cement-Based Composites Incorporating Recycled Tire Rubber. J. Clean. Prod. 2022, 333, 130013. [Google Scholar] [CrossRef]
- Bernal, S.A.; Provis, J.L. Durability of Alkali-Activated Materials: Progress and Perspectives. J. Am. Ceram. Soc. 2014, 97, 997–1008. [Google Scholar] [CrossRef]
- Almutairi, A.L.; Tayeh, B.A.; Adesina, A.; Isleem, H.F.; Zeyad, A.M. Potential Applications of Geopolymer Concrete in Construction: A Review. Case Stud. Constr. Mater. 2021, 15, e00733. [Google Scholar] [CrossRef]
- Juenger, M.C.G.; Winnefeld, F.; Provis, J.L.; Ideker, J.H. Advances in Alternative Cementitious Binders. Cem. Concr. Res. 2011, 41, 1232–1243. [Google Scholar] [CrossRef]
- Pace, M.L.; Telesca, A.; Marroccoli, M.; Valenti, G.L. Use of Industrial Byproducts as Alumina Sources for the Synthesis of Calcium Sulfoaluminate Cements. Environ. Sci. Technol. 2011, 45, 6124–6128. [Google Scholar] [CrossRef]
- Klein, A. Calcium Aluminosulfate and Expansive Cements Containing Same. U.S. Patent 3155526A, 3 November 1964. [Google Scholar]
- Tao, Y.; Rahul, A.V.; Mohan, M.K.; De Schutter, G.; Van Tittelboom, K. Recent Progress and Technical Challenges in Using Calcium Sulfoaluminate (CSA) Cement. Cem. Concr. Compos. 2023, 137, 104908. [Google Scholar] [CrossRef]
- Aranda, M.A.G.; De la Torre, A.G. 18–Sulfoaluminate Cement. In Eco-Efficient Concrete; Pacheco-Torgal, F., Jalali, S., Labrincha, J., John, V.M., Eds.; Woodhead Publishing: Sawston, UK, 2013; pp. 488–522. ISBN 978-0-85709-424-7. [Google Scholar]
- Ren, C.; Wang, W.; Mao, Y.; Yuan, X.; Song, Z.; Sun, J.; Zhao, X. Comparative Life Cycle Assessment of Sulfoaluminate Clinker Production Derived from Industrial Solid Wastes and Conventional Raw Materials. J. Clean. Prod. 2017, 167, 1314–1324. [Google Scholar] [CrossRef]
- Kurtis, K.E. Innovations in Cement-Based Materials: Addressing Sustainability in Structural and Infrastructure Applications. MRS Bull. 2015, 40, 1102–1109. [Google Scholar] [CrossRef]
- Mobili, A.; Belli, A.; Giosuè, C.; Telesca, A.; Marroccoli, M.; Tittarelli, F. Calcium Sulfoaluminate, Geopolymeric, and Cementitious Mortars for Structural Applications. Environments 2017, 4, 64. [Google Scholar] [CrossRef]
- Rumman, R.; Bediwy, A.; Alam, M.S. Revolutionizing Concrete Durability: Case Studies on Encapsulation- Based Chemical (Autonomous) Self-Healing Techniques and Future Directions—A Critical Review. Case Stud. Constr. Mater. 2024, 20, e03216. [Google Scholar] [CrossRef]
- Zhang, W.; Zheng, Q.; Ashour, A.; Han, B. Self-Healing Cement Concrete Composites for Resilient Infrastructures: A Review. Compos. Part B Eng. 2020, 189, 107892. [Google Scholar] [CrossRef]
- De Belie, N.; Gruyaert, E.; Al-Tabbaa, A.; Antonaci, P.; Baera, C.; Bajare, D.; Darquennes, A.; Davies, R.; Ferrara, L.; Jefferson, T.; et al. A Review of Self-Healing Concrete for Damage Management of Structures. Adv Mater. Inter 2018, 5, 1800074. [Google Scholar] [CrossRef]
- Cappellesso, V.; Di Summa, D.; Pourhaji, P.; Prabhu Kannikachalam, N.; Dabral, K.; Ferrara, L.; Cruz Alonso, M.; Camacho, E.; Gruyaert, E.; De Belie, N. A Review of the Efficiency of Self-Healing Concrete Technologies for Durable and Sustainable Concrete under Realistic Conditions. Int. Mater. Rev. 2023, 68, 556–603. [Google Scholar] [CrossRef]
- Wang, J.Y.; Soens, H.; Verstraete, W.; De Belie, N. Self-Healing Concrete by Use of Microencapsulated Bacterial Spores. Cem. Concr. Res. 2014, 56, 139–152. [Google Scholar] [CrossRef]
- Dong, B.; Fang, G.; Ding, W.; Liu, Y.; Zhang, J.; Han, N.; Xing, F. Self-Healing Features in Cementitious Material with Urea–Formaldehyde/Epoxy Microcapsules. Constr. Build. Mater. 2016, 106, 608–617. [Google Scholar] [CrossRef]
- Lv, L.; Yang, Z.; Chen, G.; Zhu, G.; Han, N.; Schlangen, E.; Xing, F. Synthesis and Characterization of a New Polymeric Microcapsule and Feasibility Investigation in Self-Healing Cementitious Materials. Constr. Build. Mater. 2016, 105, 487–495. [Google Scholar] [CrossRef]
- Hilloulin, B.; Hilloulin, D.; Grondin, F.; Loukili, A.; De Belie, N. Mechanical Regains Due to Self-Healing in Cementitious Materials: Experimental Measurements and Micro-Mechanical Model. Cem. Concr. Res. 2016, 80, 21–32. [Google Scholar] [CrossRef]
- Li, W.; Jiang, Z.; Yang, Z.; Zhao, N.; Yuan, W. Self-Healing Efficiency of Cementitious Materials Containing Microcapsules Filled with Healing Adhesive: Mechanical Restoration and Healing Process Monitored by Water Absorption. PLoS ONE 2013, 8, e81616. [Google Scholar] [CrossRef] [PubMed]
- Lee, Y.-S.; Ryou, J.-S. Self Healing Behavior for Crack Closing of Expansive Agent via Granulation/Film Coating Method. Constr. Build. Mater. 2014, 71, 188–193. [Google Scholar] [CrossRef]
- Yang, Z.; Hollar, J.; He, X.; Shi, X. A Self-Healing Cementitious Composite Using Oil Core/Silica Gel Shell Microcapsules. Cem. Concr. Compos. 2011, 33, 506–512. [Google Scholar] [CrossRef]
- Kanellopoulos, A.; Giannaros, P.; Al-Tabbaa, A. The Effect of Varying Volume Fraction of Microcapsules on Fresh, Mechanical and Self-Healing Properties of Mortars. Constr. Build. Mater. 2016, 122, 577–593. [Google Scholar] [CrossRef]
- Li, V.C.; Lim, Y.M.; Chan, Y.-W. Feasibility Study of a Passive Smart Self-Healing Cementitious Composite. Compos. Part B Eng. 1998, 29, 819–827. [Google Scholar] [CrossRef]
- Mihashi, H.; Kaneko, Y.; Nishiwaki, T.; Otsuka, K. Fundamental Study on Development of Intelligent Concrete Characterized by Self-Healing Capability for Strength. Concr. Res. Technol. 2000, 11, 21–28. [Google Scholar] [CrossRef]
- Riordan, C.; Anglani, G.; Inserra, B.; Palmer, D.; Al-Tabbaa, A.; Tulliani, J.-M.; Antonaci, P. Novel Production of Macrocapsules for Self-Sealing Mortar Specimens Using Stereolithographic 3D Printers. Cem. Concr. Compos. 2023, 142, 105216. [Google Scholar] [CrossRef]
- Nishiwaki, T.; Mihashi, H.; Jang, B.-K.; Miura, K. Development of Self-Healing System for Concrete with Selective Heating around Crack. ACT 2006, 4, 267–275. [Google Scholar] [CrossRef]
- Šavija, B.; Feiteira, J.; Araújo, M.; Chatrabhuti, S.; Raquez, J.-M.; Van Tittelboom, K.; Gruyaert, E.; De Belie, N.; Schlangen, E. Simulation-Aided Design of Tubular Polymeric Capsules for Self-Healing Concrete. Materials 2016, 10, 10. [Google Scholar] [CrossRef] [PubMed]
- Formia, A.; Terranova, S.; Antonaci, P.; Pugno, N.; Tulliani, J. Setup of Extruded Cementitious Hollow Tubes as Containing/Releasing Devices in Self-Healing Systems. Materials 2015, 8, 1897–1923. [Google Scholar] [CrossRef] [PubMed]
- Formia, A.; Irico, S.; Bertola, F.; Canonico, F.; Antonaci, P.; Pugno, N.M.; Tulliani, J.-M. Experimental Analysis of Self-Healing Cement-Based Materials Incorporating Extruded Cementitious Hollow Tubes. J. Intell. Mater. Syst. Struct. 2016, 27, 2633–2652. [Google Scholar] [CrossRef]
- Dry, C. Matrix Cracking Repair and Filling Using Active and Passive Modes for Smart Timed Release of Chemicals from Fibers into Cement Matrices. Smart Mater. Struct. 1994, 3, 118–123. [Google Scholar] [CrossRef]
- Shields, Y.; Tsangouri, E.; Riordan, C.; De Nardi, C.; Godinho, J.R.A.; Ooms, T.; Antonaci, P.; Palmer, D.; Al-Tabbaa, A.; Jefferson, T.; et al. Non-Destructive Evaluation of Ductile-Porous versus Brittle 3D Printed Vascular Networks in Self-Healing Concrete. Cem. Concr. Compos. 2024, 145, 105333. [Google Scholar] [CrossRef]
- Zhu, X.; Wang, J.; De Belie, N.; Boon, N. Complementing Urea Hydrolysis and Nitrate Reduction for Improved Microbially Induced Calcium Carbonate Precipitation. Appl. Microbiol. Biotechnol. 2019, 103, 8825–8838. [Google Scholar] [CrossRef] [PubMed]
- Erşan, Y.Ç.; Hernandez-Sanabria, E.; Boon, N.; De Belie, N. Enhanced Crack Closure Performance of Microbial Mortar through Nitrate Reduction. Cem. Concr. Compos. 2016, 70, 159–170. [Google Scholar] [CrossRef]
- Basilisk. Basilisk Self-Healing Concrete. Available online: https://basiliskconcrete.com/en/ (accessed on 3 April 2024).
- Mahmood, A.; Noman, M.T.; Pechočiaková, M.; Amor, N.; Petrů, M.; Abdelkader, M.; Militký, J.; Sozcu, S.; Hassan, S.Z. Geopolymers and Fiber-Reinforced Concrete Composites in Civil Engineering. Polymers 2021, 13, 2099. [Google Scholar] [CrossRef]
- Li, W.; Shumuye, E.D.; Shiying, T.; Wang, Z.; Zerfu, K. Eco-Friendly Fibre Reinforced Geopolymer Concrete: A Critical Review on the Microstructure and Long-Term Durability Properties. Case Stud. Constr. Mater. 2022, 16, e00894. [Google Scholar] [CrossRef]
- Al-Kharabsheh, B.N.; Arbili, M.M.; Majdi, A.; Alogla, S.M.; Hakamy, A.; Ahmad, J.; Deifalla, A.F. Basalt Fiber Reinforced Concrete: A Compressive Review on Durability Aspects. Materials 2023, 16, 429. [Google Scholar] [CrossRef]
- Al-Rousan, E.T.; Khalid, H.R.; Rahman, M.K. Fresh, Mechanical, and Durability Properties of Basalt Fiber-Reinforced Concrete (BFRC): A Review. Dev. Built Environ. 2023, 14, 100155. [Google Scholar] [CrossRef]
- Maduta, C.; Melica, G.; D’Agostino, D.; Bertoldi, P. Towards a Decarbonised Building Stock by 2050: The Meaning and the Role of Zero Emission Buildings (ZEBs) in Europe. Energy Strategy Rev. 2022, 44, 101009. [Google Scholar] [CrossRef]
- Ginga, C.P.; Ongpeng, J.M.C.; Daly, M.K.M. Circular Economy on Construction and Demolition Waste: A Literature Review on Material Recovery and Production. Materials 2020, 13, 2970. [Google Scholar] [CrossRef]
- Huang, B.; Wang, X.; Kua, H.; Geng, Y.; Bleischwitz, R.; Ren, J. Construction and Demolition Waste Management in China through the 3R Principle. Resour. Conserv. Recycl. 2018, 129, 36–44. [Google Scholar] [CrossRef]
- U.S. Environmental Protection Agency. Construction and Demolition Debris: Material-Specific Data. Available online: https://www.epa.gov/facts-and-figures-about-materials-waste-and-recycling/construction-and-demolition-debris-material (accessed on 13 February 2024).
- Wang, Z.; Xie, W.; Liu, J. Regional Differences and Driving Factors of Construction and Demolition Waste Generation in China. ECAM 2022, 29, 2300–2327. [Google Scholar] [CrossRef]
- Wang, Z.; Zhang, Z.; Jin, X. A Study on the Spatial Network Characteristics and Effects of CDW Generation in China. Waste Manag. 2021, 128, 179–188. [Google Scholar] [CrossRef] [PubMed]
- Jin, R.; Yuan, H.; Chen, Q. Science Mapping Approach to Assisting the Review of Construction and Demolition Waste Management Research Published between 2009 and 2018. Resour. Conserv. Recycl. 2019, 140, 175–188. [Google Scholar] [CrossRef]
- Nasir, M.H.A.; Genovese, A.; Acquaye, A.A.; Koh, S.C.L.; Yamoah, F. Comparing Linear and Circular Supply Chains: A Case Study from the Construction Industry. Int. J. Prod. Econ. 2017, 183, 443–457. [Google Scholar] [CrossRef]
- Ferronato, N.; Fuentes Sirpa, R.C.; Guisbert Lizarazu, E.G.; Conti, F.; Torretta, V. Construction and Demolition Waste Recycling in Developing Cities: Management and Cost Analysis. Environ. Sci. Pollut. Res. 2023, 30, 24377–24397. [Google Scholar] [CrossRef]
- Papastamoulis, V.; London, K.; Feng, Y.; Zhang, P.; Crocker, R.; Patias, P. Conceptualising the Circular Economy Potential of Construction and Demolition Waste: An Integrative Literature Review. Recycling 2021, 6, 61. [Google Scholar] [CrossRef]
- Villoria Sáez, P.; Osmani, M. A Diagnosis of Construction and Demolition Waste Generation and Recovery Practice in the European Union. J. Clean. Prod. 2019, 241, 118400. [Google Scholar] [CrossRef]
- Monsù Scolaro, A.; De Medici, S. Downcycling and Upcycling in Rehabilitation and Adaptive Reuse of Pre-Existing Buildings: Re-Designing Technological Performances in an Environmental Perspective. Energies 2021, 14, 6863. [Google Scholar] [CrossRef]
- Kenai, S. 3–Recycled Aggregates. In Waste and Supplementary Cementitious Materials in Concrete; Siddique, R., Cachim, P., Eds.; Woodhead Publishing: Sawston, UK, 2018; pp. 79–120. ISBN 978-0-08-102156-9. [Google Scholar]
- Blengini, G.A.; Garbarino, E. Resources and Waste Management in Turin (Italy): The Role of Recycled Aggregates in the Sustainable Supply Mix. J. Clean. Prod. 2010, 18, 1021–1030. [Google Scholar] [CrossRef]
- Martinez-Echevarria, M.J.; Lopez-Alonso, M.; Garach, L.; Alegre, J.; Poon, C.S.; Agrela, F.; Cabrera, M. Crushing Treatment on Recycled Aggregates to Improve Their Mechanical Behaviour for Use in Unbound Road Layers. Constr. Build. Mater. 2020, 263, 120517. [Google Scholar] [CrossRef]
- Panizza, M.; Natali, M.; Garbin, E.; Ducman, V.; Tamburini, S. Optimization and Mechanical-Physical Characterization of Geopolymers with Construction and Demolition Waste (CDW) Aggregates for Construction Products. Constr. Build. Mater. 2020, 264, 120158. [Google Scholar] [CrossRef]
- Vincent, T.; Guy, M.; Louis-César, P.; Jean-François, B.; Richard, M. Physical Process to Sort Construction and Demolition Waste (C&DW) Fines Components Using Process Water. Waste Manag. 2022, 143, 125–134. [Google Scholar] [CrossRef] [PubMed]
- Khatib, J.M. Properties of Concrete Incorporating Fine Recycled Aggregate. Cem. Concr. Res. 2005, 35, 763–769. [Google Scholar] [CrossRef]
- Kou, S.-C.; Poon, C.-S. Properties of Concrete Prepared with Crushed Fine Stone, Furnace Bottom Ash and Fine Recycled Aggregate as Fine Aggregates. Constr. Build. Mater. 2009, 23, 2877–2886. [Google Scholar] [CrossRef]
- Evangelista, L.; De Brito, J. Mechanical Behaviour of Concrete Made with Fine Recycled Concrete Aggregates. Cem. Concr. Compos. 2007, 29, 397–401. [Google Scholar] [CrossRef]
- Singh, R.; Nayak, D.; Pandey, A.; Kumar, R.; Kumar, V. Effects of Recycled Fine Aggregates on Properties of Concrete Containing Natural or Recycled Coarse Aggregates: A Comparative Study. J. Build. Eng. 2022, 45, 103442. [Google Scholar] [CrossRef]
- Restuccia, L. Fracture Properties of Green Mortars with Recycled Sand. Frat. Integrità Strutt. 2019, 13, 676–689. [Google Scholar] [CrossRef]
- Miranda, L.F.R.; Selmo, S.M.S. CDW Recycled Aggregate Renderings: Part I–Analysis of the Effect of Materials Finer than 75 Μm on Mortar Properties. Constr. Build. Mater. 2006, 20, 615–624. [Google Scholar] [CrossRef]
- Restuccia, L.; Spoto, C.; Ferro, G.A.; Tulliani, J.-M. Recycled Mortars with C&D Waste. Procedia Struct. Integr. 2016, 2, 2896–2904. [Google Scholar] [CrossRef]
- Stefanidou, M.; Anastasiou, E.; Georgiadis Filikas, K. Recycled Sand in Lime-Based Mortars. Waste Manag. 2014, 34, 2595–2602. [Google Scholar] [CrossRef] [PubMed]
- Raeis Samiei, R.; Daniotti, B.; Pelosato, R.; Dotelli, G. Properties of Cement–Lime Mortars vs. Cement Mortars Containing Recycled Concrete Aggregates. Constr. Build. Mater. 2015, 84, 84–94. [Google Scholar] [CrossRef]
- Ledesma, E.F.; Jiménez, J.R.; Ayuso, J.; Fernández, J.M.; De Brito, J. Maximum Feasible Use of Recycled Sand from Construction and Demolition Waste for Eco-Mortar Production–Part-I: Ceramic Masonry Waste. J. Clean. Prod. 2015, 87, 692–706. [Google Scholar] [CrossRef]
- Zhao, Z.; Remond, S.; Damidot, D.; Xu, W. Influence of Fine Recycled Concrete Aggregates on the Properties of Mortars. Constr. Build. Mater. 2015, 81, 179–186. [Google Scholar] [CrossRef]
- Ollivier, J.P.; Maso, J.C.; Bourdette, B. Interfacial Transition Zone in Concrete. Adv. Cem. Based Mater. 1995, 2, 30–38. [Google Scholar] [CrossRef]
- Prokopski, G.; Halbiniak, J. Interfacial Transition Zone in Cementitious Materials. Cem. Concr. Res. 2000, 30, 579–583. [Google Scholar] [CrossRef]
- Collepardi, M. A State-of-the-Art Review on Delayed Ettringite Attack on Concrete. Cem. Concr. Compos. 2003, 25, 401–407. [Google Scholar] [CrossRef]
- He, R.; Zheng, S.; Gan, V.J.L.; Wang, Z.; Fang, J.; Shao, Y. Damage Mechanism and Interfacial Transition Zone Characteristics of Concrete under Sulfate Erosion and Dry-Wet Cycles. Constr. Build. Mater. 2020, 255, 119340. [Google Scholar] [CrossRef]
- Zhao, G.; Li, J.; Shi, M.; Fan, H.; Cui, J.; Xie, F. Degradation Mechanisms of Cast-in-Situ Concrete Subjected to Internal-External Combined Sulfate Attack. Constr. Build. Mater. 2020, 248, 118683. [Google Scholar] [CrossRef]
- Castellote, M.; Fernandez, L.; Andrade, C.; Alonso, C. Chemical Changes and Phase Analysis of OPC Pastes Carbonated at Different CO2 Concentrations. Mater. Struct. 2009, 42, 515–525. [Google Scholar] [CrossRef]
- Shi, C.; Wu, Z.; Cao, Z.; Ling, T.C.; Zheng, J. Performance of Mortar Prepared with Recycled Concrete Aggregate Enhanced by CO2 and Pozzolan Slurry. Cem. Concr. Compos. 2018, 86, 130–138. [Google Scholar] [CrossRef]
- Wang, L.; Wang, J.; Xu, Y.; Cui, L.; Qian, X.; Chen, P.; Fang, Y. Consolidating Recycled Concrete Aggregates Using Phosphate Solution. Constr. Build. Mater. 2019, 200, 703–712. [Google Scholar] [CrossRef]
- Ismail, S.; Ramli, M. Engineering Properties of Treated Recycled Concrete Aggregate (RCA) for Structural Applications. Constr. Build. Mater. 2013, 44, 464–476. [Google Scholar] [CrossRef]
- Tam, V.W.Y.; Tam, C.M.; Le, K.N. Removal of Cement Mortar Remains from Recycled Aggregate Using Pre-Soaking Approaches. Resour. Conserv. Recycl. 2007, 50, 82–101. [Google Scholar] [CrossRef]
- Montgomery, D.G. Workability and Compressive Strength Properties of Concrete Containing Recycled Concrete Aggregate. In Sustainable Construction: Use of Recycled Concrete Aggregate; Thomas Telford Publishing: London, UK, 1998; pp. 287–296. [Google Scholar]
- Zhu, Y.-G.; Kou, S.-C.; Poon, C.-S.; Dai, J.-G.; Li, Q.-Y. Influence of Silane-Based Water Repellent on the Durability Properties of Recycled Aggregate Concrete. Cem. Concr. Compos. 2013, 35, 32–38. [Google Scholar] [CrossRef]
- Zhan, B.; Poon, C.S.; Liu, Q.; Kou, S.; Shi, C. Experimental Study on CO2 Curing for Enhancement of Recycled Aggregate Properties. Constr. Build. Mater. 2014, 67, 3–7. [Google Scholar] [CrossRef]
- Grabiec, A.M.; Klama, J.; Zawal, D.; Krupa, D. Modification of Recycled Concrete Aggregate by Calcium Carbonate Biodeposition. Constr. Build. Mater. 2012, 34, 145–150. [Google Scholar] [CrossRef]
- Tam, V.W.Y.; Wattage, H.; Le, K.N.; Buteraa, A.; Soomro, M. Methods to Improve Microstructural Properties of Recycled Concrete Aggregate: A Critical Review. Constr. Build. Mater. 2021, 270, 121490. [Google Scholar] [CrossRef]
- Al-Kheetan, M.J.; Rahman, M.M.; Chamberlain, D.A. A Novel Approach of Introducing Crystalline Protection Material and Curing Agent in Fresh Concrete for Enhancing Hydrophobicity. Constr. Build. Mater. 2018, 160, 644–652. [Google Scholar] [CrossRef]
- Teng, L.-W.; Huang, R.; Chen, J.; Cheng, A.; Hsu, H.-M. A Study of Crystalline Mechanism of Penetration Sealer Materials. Materials 2014, 7, 399–412. [Google Scholar] [CrossRef]
- Al-Kheetan, M.J.; Rahman, M.M.; Chamberlain, D.A. Optimum Mix Design for Internally Integrated Concrete with Crystallizing Protective Material. J. Mater. Civ. Eng. 2019, 31, 04019101. [Google Scholar] [CrossRef]
- Al-Kheetan, M.J.; Rahman, M.M.; Chamberlain, D.A. Development of Hydrophobic Concrete by Adding Dual-Crystalline Admixture at Mixing Stage. Struct. Concr. 2018, 19, 1504–1511. [Google Scholar] [CrossRef]
- Al-Kheetan, M.J.; Rahman, M.M.; Chamberlain, D.A. Influence of Early Water Exposure on Modified Cementitious Coating. Constr. Build. Mater. 2017, 141, 64–71. [Google Scholar] [CrossRef]
- Reiterman, P.; Pazderka, J. Crystalline Coating and Its Influence on the Water Transport in Concrete. Adv. Civ. Eng. 2016, 2016, 1–8. [Google Scholar] [CrossRef]
- Gojević, A.; Ducman, V.; Netinger Grubeša, I.; Baričević, A.; Banjad Pečur, I. The Effect of Crystalline Waterproofing Admixtures on the Self-Healing and Permeability of Concrete. Materials 2021, 14, 1860. [Google Scholar] [CrossRef] [PubMed]
- Zhang, Y.; Wang, R.; Ding, Z. Influence of Crystalline Admixtures and Their Synergetic Combinations with Other Constituents on Autonomous Healing in Cracked Concrete—A Review. Materials 2022, 15, 440. [Google Scholar] [CrossRef]
- de Souza Oliveira, A.; Dweck, J.; de Moraes Rego Fairbairn, E.; da Fonseca Martins Gomes, O.; Toledo Filho, R.D. Crystalline Admixture Effects on Crystal Formation Phenomena during Cement Pastes’ Hydration. J. Therm. Anal. Calorim. 2020, 139, 3361–3375. [Google Scholar] [CrossRef]



Disclaimer/Publisher’s Note: The statements, opinions and data contained in all publications are solely those of the individual author(s) and contributor(s) and not of MDPI and/or the editor(s). MDPI and/or the editor(s) disclaim responsibility for any injury to people or property resulting from any ideas, methods, instructions or products referred to in the content. |
© 2024 by the authors. Licensee MDPI, Basel, Switzerland. This article is an open access article distributed under the terms and conditions of the Creative Commons Attribution (CC BY) license (https://creativecommons.org/licenses/by/4.0/).
Share and Cite
Suarez-Riera, D.; Restuccia, L.; Falliano, D.; Ferro, G.A.; Tuliani, J.-M.; Pavese, M.; Lavagna, L. An Overview of Methods to Enhance the Environmental Performance of Cement-Based Materials. Infrastructures 2024, 9, 94. https://doi.org/10.3390/infrastructures9060094
Suarez-Riera D, Restuccia L, Falliano D, Ferro GA, Tuliani J-M, Pavese M, Lavagna L. An Overview of Methods to Enhance the Environmental Performance of Cement-Based Materials. Infrastructures. 2024; 9(6):94. https://doi.org/10.3390/infrastructures9060094
Chicago/Turabian StyleSuarez-Riera, Daniel, Luciana Restuccia, Devid Falliano, Giuseppe Andrea Ferro, Jean-Marc Tuliani, Matteo Pavese, and Luca Lavagna. 2024. "An Overview of Methods to Enhance the Environmental Performance of Cement-Based Materials" Infrastructures 9, no. 6: 94. https://doi.org/10.3390/infrastructures9060094
APA StyleSuarez-Riera, D., Restuccia, L., Falliano, D., Ferro, G. A., Tuliani, J.-M., Pavese, M., & Lavagna, L. (2024). An Overview of Methods to Enhance the Environmental Performance of Cement-Based Materials. Infrastructures, 9(6), 94. https://doi.org/10.3390/infrastructures9060094

