Correlation Analysis of Gut Microbiota of Fish in Yi’an Reservoir with Water Quality Parameters and Aquatic Environment Microbiota
Abstract
1. Introduction
2. Materials and Methods
2.1. Measurement of Water Qualities
2.2. Isolation of Microbiota from Water Samples and Fish Samples
2.3. DNA Extraction, PCR Amplification, and Sequencing
2.4. Data and Statistical Analysis
2.5. Statistical Analysis
3. Results
3.1. Measurement of Water Qualities
3.2. The Changes in Bacterial Phylum in Water Samples Across These Three Sampling Sites
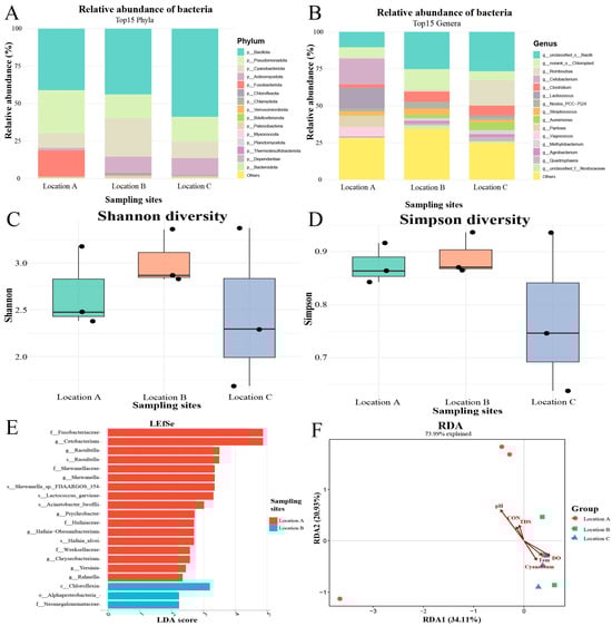
3.3. Associations Between Water Qualities and Gut Microbiota Composition in C. carpio
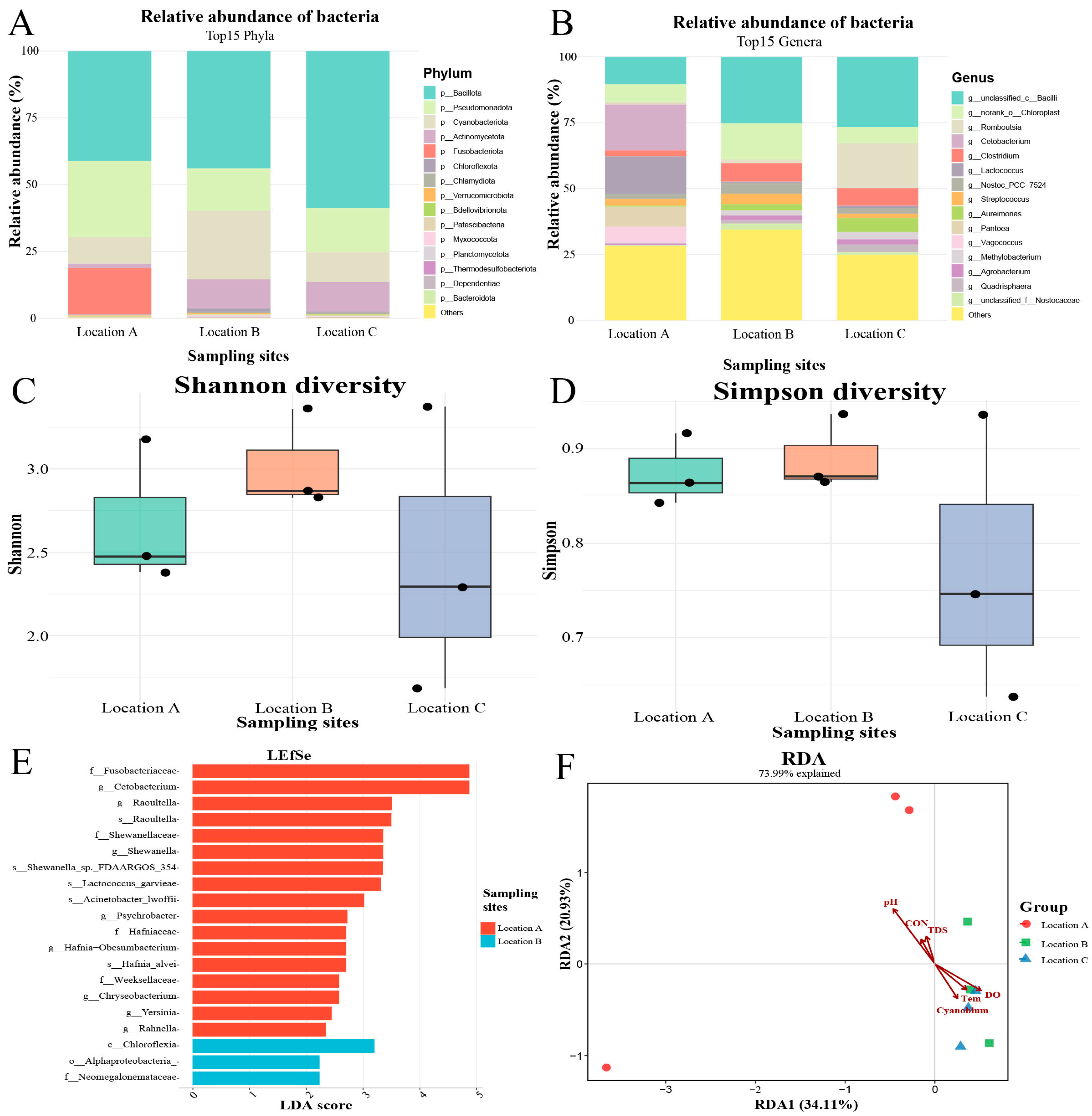
3.4. Associations Between Water Qualities and Gut Microbiota Composition in C. auratus
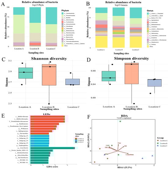
3.5. Associations Between Water Qualities and Gut Microbiota Composition in H. leucisculus
4. Discussion
5. Conclusions
Author Contributions
Funding
Institutional Review Board Statement
Informed Consent Statement
Data Availability Statement
Conflicts of Interest
References
- Shen, M.; Li, Q.; Ren, M.; Lin, Y.; Wang, J.; Chen, L.; Li, T.; Zhao, J. Trophic status is associated with community structure and metabolic potential of planktonic microbiota in plateau lakes. Front. Microbiol. 2019, 10, 2560. [Google Scholar] [CrossRef] [PubMed]
- Tee, H.S.; Waite, D.; Lear, G.; Handley, K.M. Microbial river-to-sea continuum: Gradients in benthic and planktonic diversity, osmoregulation and nutrient cycling. Microbiome 2021, 9, 190. [Google Scholar]
- Li, S.; Luo, J.; Xu, Y.J.; Zhang, L.; Ye, C. Hydrological seasonality and nutrient stoichiometry control dissolved organic matter characterization in a headwater stream. Sci. Total Environ. 2022, 807, 150843. [Google Scholar] [CrossRef]
- Solange, D. The microbial phosphorus cycle in aquatic ecosystems. Nat. Rev. Microbiol. 2025, 4, 239–255. [Google Scholar]
- Dey, S.; Rout, A.K.; Ghosh, K.; Jana, A.K.; Behera, B.K. Microbial Ecology in Microplastics: Impact on Aquatic Ecosystems and Bioremediation. In Current Trends in Fisheries Biotechnology; Behera, B.K., Ed.; Springer: Singapore, 2024; pp. 79–93. [Google Scholar]
- Meng, H.; Zhang, Y.; Zhao, L.; Zhao, W.; He, C.; Honaker, C.F.; Zhai, Z.; Sun, Z.; Siegel, P.B. Body weight selection affects quantitative genetic correlated responses in gut microbiota. PLoS ONE 2014, 9, e89862. [Google Scholar] [CrossRef]
- Blekhman, R.; Goodrich, J.K.; Huang, K.; Sun, Q.; Bukowski, R.; Bell, J.T.; Spector, T.D.; Keinan, A.; Ley, R.E.; Gevers, D.; et al. Host genetic variation impacts microbiome composition across human body sites. Genome Biol. 2015, 16, 191. [Google Scholar] [CrossRef]
- Tzeng, T.D.; Pao, Y.Y.; Chen, P.; Weng, F.C.H.; Jean, W.D.; Wang, D. Effects of host phylogeny and habitats on gut microbiomes of oriental river prawn (Macrobrachium nipponense). PLoS ONE 2015, 10, e0132860. [Google Scholar] [CrossRef]
- Smith, C.C.R.; Snowberg, L.K.; Gregory Caporaso, J.; Knight, R.; Bolnick, D.I. Dietary input of microbes and host genetic variation shape among-population differences in stickleback gut microbiota. ISME J. 2015, 9, 2515–2526. [Google Scholar] [CrossRef]
- Sauers, L.A.; Sadd, B.M. An interaction between host and microbe genotypes determines colonization success of a key bumble bee gut microbiota member. Evolution 2019, 73, 2333–2342. [Google Scholar] [CrossRef]
- Fan, P.; Bian, B.; Teng, L.; Nelson, C.D.; Driver, J.; Elzo, M.A.; Jeong, K.C. Host genetic effects upon the early gut microbiota in a bovine model with graduated spectrum of genetic variation. ISME J. 2020, 14, 302–317. [Google Scholar] [CrossRef] [PubMed]
- Sanglard, L.P.; Schmitz-Esser, S.; Gray, K.A.; Linhares, D.C.L.; Yeoman, C.J.; Dekkers, J.C.M.; Niederwerder, M.C.; Serão, N.V.L. Investigating the relationship between vaginal microbiota and host genetics and their impact on immune response and farrowing traits in commercial gilts. J. Anim. Breed. Genet. 2020, 137, 84–102. [Google Scholar]
- Woznica, A.; Cantley, A.M.; Beemelmanns, C.; Freinkman, E.; Clardy, J.; King, N. Bacterial lipids activate, synergize, and inhibit a developmental switch in choanoflagellates. Proc. Natl. Acad. Sci. USA 2016, 113, 7894–7899. [Google Scholar]
- Li, M.; Wang, B.H.; Zhang, M.H.; Rantalainen, M.; Wang, S.Y.; Zhou, H.K.; Zhang, Y.; Shen, J.; Pang, X.; Zhang, M.; et al. Symbiotic gut microbes modulate human metabolic phenotypes. Proc. Natl. Acad. Sci. USA 2008, 105, 2117–2122. [Google Scholar] [PubMed]
- Holmes, E.; Li, J.V.; Marchesi, J.R.; Nicholson, J.K. Gut microbiota composition and activity in relation to host metabolic phenotype and disease risk. Cell Metab. 2012, 16, 559–564. [Google Scholar] [CrossRef]
- Nicholson, J.K.; Holmes, E.; Kinross, J.; Burcelin, R.; Gibson, G.; Jia, W.; Pettersson, S. Host-gut microbiota metabolic interactions. Science 2012, 336, 1262–1267. [Google Scholar] [CrossRef] [PubMed]
- Pimpin, L.; Cortez-Pinto, H.; Negro, F.; Corbould, E.; Lazarus, J.V.; Webber, L.; Sheron, N. Burden of liver disease in Europe: Epidemiology and analysis of risk factors to identify prevention policies. J. Hepatol. 2018, 69, 718–735. [Google Scholar] [CrossRef] [PubMed]
- Laterza, L.; Rizzatti, G.; Gaetani, E.; Chiusolo, P.; Gasbarrini, A. The gut microbiota and immune system relationship in human graft-versus-host disease. Mediterr. J. Hematol. Infect. Dis. 2016, 8, e2016025. [Google Scholar] [CrossRef]
- Auchtung, T.A.; Fofanova, T.Y.; Stewart, C.J.; Nash, A.K.; Wong, M.C.; Gesell, J.R.; Auchtung, J.M.; Ajami, N.J.; Petrosino, J.F. Investigating colonization of the healthy adult gastrointestinal tract by fungi. mSphere 2018, 3, e00092-18. [Google Scholar] [CrossRef]
- Li, X.; Yu, Y.; Feng, W.; Yan, Q.; Gong, Y. Host species as a strong determinant of the intestinal microbiota of fish larvae. J. Microbiol. 2012, 50, 29–37. [Google Scholar] [CrossRef]
- Liu, H.; Guo, X.; Gooneratne, R.; Lai, R.; Zeng, C.; Zhan, F.; Wang, W. The gut microbiome and degradation enzyme activity of wild freshwater fishes influenced by their trophic levels. Sci. Rep. 2016, 6, 24340. [Google Scholar] [CrossRef]
- Anders, J.L.; Moustafa, M.A.M.; Mohamed, W.M.A.; Hayakawa, T.; Nakao, R.; Koizumi, I. Comparing the gut microbiome along the gastrointestinal tract of three sympatric species of wild rodents. Sci. Rep. 2021, 11, 19929. [Google Scholar] [CrossRef]
- Wu, G.D.; Chen, J.; Hoffmann, C.; Bittinger, K.; Chen, Y.Y.; Keilbaugh, S.A.; Bewtra, M.; Knights, D.; Walters, W.A.; Knight, R.; et al. Linking long-term dietary patterns with gut microbial enterotypes. Science 2011, 334, 105–108. [Google Scholar] [CrossRef]
- Akbar, S.; Gu, L.; Sun, Y.; Zhou, Q.; Zhang, L.; Lyu, K.; Huang, Y.; Yang, Z. Changes in the life history traits of Daphnia magna are associated with the gut microbiota composition shaped by diet and antibiotics. Sci. Total Environ. 2020, 705, 135827. [Google Scholar] [CrossRef]
- Liu, Q.; Lai, Z.; Gao, Y.; Wang, C.; Zeng, Y.; Liu, E.; Mai, Y.; Yang, W.; Li, H. Connection between the Gut Microbiota of Largemouth Bass (Micropterus salmoides) and microbiota of the pond culture environment. Microorganisms 2021, 9, 1770. [Google Scholar] [CrossRef] [PubMed]
- Zhou, Z.; Yao, B.; Romero, J.; Waines, P.; Ringø, E.; Emery, M.; Liles, M.R.; Merrifield, D.L. Methodological approaches used to assess fish gastrointestinal communities. In Aquaculture Nutrition: Gut Health, Probiotics and Prebiotics; Merrifield, D., Ringø, E., Eds.; Wiley-Blackwell: Oxford, UK, 2014; pp. 101–127. [Google Scholar]
- Eiler, A.; Bertilsson, S. Composition of freshwater bacterial communities associated with cyanobacterial blooms in four Swedish lakes. Environ. Microbiol. 2004, 6, 1228–1243. [Google Scholar] [CrossRef]
- Fujii, M.; Kojima, H.; Iwata, T.; Urabe, J.; Fukui, M. Dissolved organic carbon as major environmental factor affecting bacterioplankton communities in mountain lakes of eastern Japan. Microb. Ecol. 2012, 63, 496–508. [Google Scholar] [CrossRef] [PubMed]
- Kan, J.; Suzuki, M.T.; Wang, K.; Evans, S.E.; Chen, F. High temporal but low spatial heterogeneity of bacterioplankton in the Chesapeake Bay. Appl. Environ. Microbiol. 2007, 73, 6776–6789. [Google Scholar] [CrossRef] [PubMed]
- Massana, R.; Murray, A.E.; Preston, C.M.; DeLong, E.F. Vertical distribution and phylogenetic characterization of marine planktonic Archaea in the Santa Barbara Channel. Appl. Environ. Microbiol. 1997, 63, 50–56. [Google Scholar] [CrossRef]
- Mohanta, L.; Das, B.C.; Patri, M. Microbial communities modulating brain functioning and behaviors in zebrafish: A mechanistic approach. Microb. Pathog. 2020, 145, 104251. [Google Scholar] [CrossRef]
- Cui, X.; Zhang, Q.; Zhang, Q.; Zhang, Y.; Chen, H.; Liu, G.; Zhu, L. Research progress of the gut microbiome in hybrid fish. Microorganisms 2022, 10, 891. [Google Scholar] [CrossRef]
- Ye, L.; Amberg, J.; Chapman, D.; Gaikowski, M.; Liu, W.T. Fish gut microbiota analysis differentiates physiology and behavior of invasive Asian carp and indigenous American fish. ISME J. 2014, 8, 541–551. [Google Scholar] [CrossRef]
- Ringø, E.; Zhou, Z.; Olsen, R.E.; Song, S.K. Use of chitin and krill in aquaculture-the effect on gut microbiota and the immune system: A review. Aquac. Nutr. 2012, 18, 117–131. [Google Scholar] [CrossRef]
- Vogtmann, E.; Hua, X.; Zeller, G.; Sunagawa, S.; Voigt, A.Y.; Hercog, R.; Goedert, J.J.; Shi, J.; Bork, P.; Sinha, R. Colorectal cancer and the human gut microbiome: Reproducibility with whole-genome shotgun sequencing. PLoS ONE 2016, 11, e0155362. [Google Scholar] [CrossRef]
- Laudadio, I.; Fulci, V.; Palone, F.; Stronati, L.; Cucchiara, S.; Carissimi, C. Quantitative assessment of shotgun metagenomics and 16S rDNA amplicon sequencing in the study of human gut microbiome. OMICS 2018, 22, 248–254. [Google Scholar] [CrossRef] [PubMed]
- Guo, Q.; Wang, X.; Wang, B. Flood Regulation and disaster mitigation measures for the Shuangyang River Reservoir. Heilongjiang Sci. Technol. Water Cons. 2006, 5, 76–77. [Google Scholar]
- Wang, S.; Tian, J.; Jiang, X.; Li, C.; Ge, Y.; Hu, X.; Cheng, L.; Shi, X.; Shi, L.; Jia, Z. Effects of different dietary protein levels on the growth performance, physicochemical indexes, quality, and molecular expression of Yellow River carp (Cyprinus carpio haematopterus). Animals 2023, 13, 1237. [Google Scholar] [CrossRef]
- Zhou, C.J.; Zhang, C.; Lu, L.F.; Cui, B.J.; Li, X.Y.; Zhou, L.; Li, S.; Gui, J.F. Autophagic degradation of MAVS-B by Carassius auratus herpesvirus (CaHV) ORF56 suppresses interferon response in polyploid gibel carp. Fish Shellfish Immunol. 2026, 168, 111012. [Google Scholar] [CrossRef]
- Chen, W.; Zhong, Z.; Dai, W.; Fan, Q.; He, S. Phylogeographic structure, cryptic speciation and demographic history of the sharp belly (Hemiculter leucisculus), a freshwater habitat generalist from southern China. BMC Evol. Biol. 2017, 17, 216. [Google Scholar]
- Jin, H.; Li, L.; Lu, W.; Zhang, Z.; Xing, Y.; Wu, D. Identification of the regulatory roles of water qualities on the spatio-temporal dynamics of microbiota communities in the water and fish guts in the Heilongjiang River. Front. Microbiol. 2024, 15, 1435360. [Google Scholar] [CrossRef]
- Fortin, N.; Beaumier, D.; Lee, K.; Greer, C.W. Soil washing improves the recovery of total community DNA from polluted and high organic content sediments. J. Microbiol. Methods 2004, 56, 181–191. [Google Scholar] [CrossRef]
- Xu, W.; Jing, X.; Ma, Z.Y.; He, J.S. A review on the measurement of ecosystem multifunctionality. Biodivers. Sci. 2016, 24, 13–20. [Google Scholar] [CrossRef]
- Chen, S.; Zhou, Y.; Chen, Y.; Gu, J. fastp: An ultra-fast all-in-one FASTQ preprocessor. Bioinformatics 2018, 34, i884–i890. [Google Scholar] [CrossRef]
- Magoc, T.; Salzberg, S.L. FLASH: Fast length adjustment of short reads to improve genome assemblies. Bioinformatics 2011, 27, 2957–2963. [Google Scholar] [CrossRef] [PubMed]
- Edgar, R.C. UPARSE: Highly accurate OTU sequences from microbial amplicon reads. Nat. Methods 2013, 10, 996–998. [Google Scholar] [CrossRef]
- Lan, Y.; Wang, Q.; Cole, J.R.; Rosen, G.L. Using the RDP classifier to predict taxonomic novelty and reduce the search space for finding novel organisms. PLoS ONE 2012, 7, e32491. [Google Scholar] [CrossRef]
- Quast, C.; Pruesse, E.; Yilmaz, P.; Gerken, J.; Schweer, T.; Yarza, P.; Peplies, J.; Glöckner, F.O. The SILVA ribosomal RNA gene database project: Improved data processing and web-based tools. Nucleic Acids Res. 2013, 41, D590–D596. [Google Scholar] [CrossRef]
- Liu, C.; Cui, Y.; Li, X.; Yao, M. Microeco: An R package for data mining in microbial community ecology. FEMS Microbiol. Ecol. 2021, 97, fiaa255. [Google Scholar] [CrossRef]
- Oksanen, J.; Blanchet, F.G.; Kindt, R.; Legendre, P.; Wagner, H. Vegan: Community Ecology Package; R Package Version 2.0-10; R Project: Vienna, Austria, 2013. [Google Scholar]
- Wickham, H. ggplot2: Elegant Graphics for Data Analysis; Springer: New York, NY, USA, 2016. [Google Scholar]
- Ciglenečki, I.; Janeković, I.; Marguš, M.; Bura-Nakić, E.; Carić, M.; Ljubešić, Z.; Batistić, M.; Hrustić, E.; Dupčić, I.; Garić, R. Impacts of extreme weather events on highly eutrophic marine ecosystem (Rogoznica Lake, Adriatic coast). Cont. Shelf Res. 2015, 108, 144–155. [Google Scholar] [CrossRef]
- Pjevac, P.; Korlevic, M.; Berg, J.S.; Bura-Nakić, E.; Ciglenečki, I.; Amann, R.; Orlic, S. Community shift from phototrophic to chemotrophic sulfide oxidation following anoxic holomixis in a stratified seawater lake. Appl. Environ. Microbiol. 2015, 81, 298–308. [Google Scholar] [CrossRef]
- Wu, G.; Shi, W.; Zheng, L.; Wang, X.; Tan, Z.; Xie, E.; Zhang, D. Impacts of organophosphate pesticide types and concentrations on aquatic bacterial communities and carbon cycling. J. Hazard. Mater. 2024, 475, 134824. [Google Scholar] [CrossRef] [PubMed]
- Xv, K.Z.; Zhang, S.; Pang, A.; Wang, T.T.; Dong, S.H.; Xv, Z.K.; Zhang, X.; Liang, J.; Fang, Y.; Tan, B.; et al. White feces syndrome is closely related with hypoimmunity and dysbiosis in Litopenaeus vannamei. Aquac. Rep. 2024, 38, 102329. [Google Scholar] [CrossRef]
- Komárek, J.; Kopecký, J.; Cepák, V. Generic characters of the simplest cyanoprokaryotes Cyanobium, Cyanobacterium and Synechococcus. Cryptogam. Algol. 1999, 20, 209–222. [Google Scholar] [CrossRef]
- Giatsis, C.; Sipkema, D.; Smidt, H.; Heilig, H.; Benvenuti, G.; Verreth, J.; Verdegem, M. The impact of rearing environment on the development of gut microbiota in tilapia larvae. Sci. Rep. 2015, 5, 18206. [Google Scholar] [CrossRef]
- Vestrum, R.I.; Attramadal, K.J.K.; Winge, P.; Li, K.; Olsen, Y.; Bones, A.M.; Vadstein, O.; Bakke, I. Rearing water treatment induces microbial selection influencing the microbiota and pathogen associated transcripts of cod (Gadus morhua) larvae. Front. Microbiol. 2018, 9, 851. [Google Scholar] [CrossRef]
- Gundersen, M.S.; Vadstein, O.; De Schryver, P.; Attramadal, K.J.K. Aquaculture rearing systems induce no legacy effects in Atlantic cod larvae or their rearing water bacterial communities. Sci. Rep. 2022, 12, 19812. [Google Scholar] [CrossRef]
- Jampani, M.; Mateo-Sagasta, J.; Chandrasekar, A.; Fatta-Kassinos, D.; Graham, D.W.; Gothwal, R.; Moodley, A.; Chadag, V.M.; Wiberg, D.; Langan, S. Fate and transport modelling for evaluating antibiotic resistance in aquatic environments: Current knowledge and research priorities. J. Hazard. Mater. 2024, 461, 132527. [Google Scholar] [CrossRef]
- Piazzon, M.C.; Ghosh, K.; Ringø, E.; Kokou, F. Chapter 17—The importance of gut microbes for nutrition and health. In Feed and Feeding for Fish and Shellfish; Kumar, V., Ed.; ScienceDirect: Amsterdam, The Netherlands, 2025; pp. 575–637. [Google Scholar]
- Vadstein, O.; Attramadal, K.J.K.; Bakke, I.; Olsen, Y. K-selection as microbial community management strategy: A method for improved viability of larvae in aquaculture. Front. Microbiol. 2018, 9, 2730. [Google Scholar] [CrossRef] [PubMed]
- Chen, J.; Lu, J. Effects of land use, topography and socio-economic factors on river water quality in a mountainous watershed with intensive agricultural production in East China. PLoS ONE 2014, 9, e102714. [Google Scholar] [CrossRef]
- Ding, J.; Jiang, Y.; Liu, Q.; Hou, Z.; Liao, J.; Fu, L.; Peng, Q. Influences of the land use pattern on water quality in low-order streams of the Dongjiang River basin, China: A multi-scale analysis. Sci. Total Environ. 2016, 551–552, 205–216. [Google Scholar] [CrossRef]
- Pak, H.Y.; Chuah, C.J.; Yong, E.L.; Snyder, S.A. Effects of land use configuration, seasonality and point source on water quality in a tropical watershed: A case study of the Johor River Basin. Sci. Total Environ. 2021, 780, 146661. [Google Scholar] [CrossRef]
- Xu, S.; Li, S.L.; Zhong, J.; Li, C. Spatial scale effects of the variable relationships between landscape pattern and water quality: Example from an agricultural karst river basin, Southwestern China. Agric. Ecosyst. Environ. 2020, 300, 106999. [Google Scholar] [CrossRef]
- Wu, J.; Lu, J. Spatial scale effects of landscape metrics on stream water quality and their seasonal changes. Water Res. 2021, 191, 116811. [Google Scholar] [CrossRef]





| Cyprinus carpio | |||
| Location | Body weight (g) | Body length (mm) | Total length (mm) |
| A | 361.98 ± 62.84 | 258.67 ± 23.47 | 327.22 ± 33.49 |
| B | 392.61 ± 34.09 | 265.11 ± 12.31 | 343.89 ± 18.92 |
| C | 358.15 ± 36.56 | 260.47 ± 9.47 | 332.11 ± 20.15 |
| Carassius auratus | |||
| Location | Body weight (g) | Body length (mm) | Total length (mm) |
| A | 74.98 ± 11.77 | 132.89 ± 5.49 | 161.89 ± 11.96 |
| B | 81.28 ± 13.51 | 139.56 ± 10.32 | 173.67 ± 12.07 |
| C | 99.65 ± 19.44 | 149.89 ± 10.48 | 185.78 ± 13.35 |
| Hemiculter leucisculus | |||
| Location | Body weight (g) | Body length (mm) | Total length (mm) |
| A | 23.36 ± 4.36 | 123.85 ± 7.81 | 154.67 ± 10.37 |
| B | 24.67 ± 5.90 | 132.78 ± 13.65 | 161.44 ± 17.65 |
| C | 21.40 ± 4.80 | 126.22 ± 10.51 | 153.44 ± 15.69 |
| Location | Tem (°C) | Mean (°C) | pH | Mean | DO (mg/L) | Mean (mg/L) | CON (μs/cm) | Mean (μs/cm) | TDS (mg/L) | Mean (mg/L) |
|---|---|---|---|---|---|---|---|---|---|---|
| A | 16.8 | 16.87 ± 0.12 a | 9.93 | 9.76 ± 0.15 b | 7.1 | 7.07 ± 0.15 a | 188.9 | 188.73 ± 0.47 b | 94.2 | 94.17 ± 0.15 b |
| 17 | 9.65 | 6.9 | 188.2 | 94.3 | ||||||
| 16.8 | 9.7 | 7.2 | 189.1 | 94 | ||||||
| B | 19.3 | 19.2 ± 0.26 c | 8.89 | 8.91 ± 0.01 a | 8.4 | 8.37 ± 0.15 c | 189.4 | 189.43 ± 0.25 c | 94.7 | 94.67 ± 0.15 c |
| 18.9 | 9.01 | 8.5 | 189.2 | 94.8 | ||||||
| 19.4 | 8.82 | 8.2 | 189.7 | 94.5 | ||||||
| C | 17.4 | 17.33 ± 0.21 b | 8.91 | 8.96 ± 0.14 a | 7.7 | 7.7 ± 0.1 b | 184.4 | 184.33 ± 0.21 a | 90.8 | 90.9 ± 0.26 a |
| 17.5 | 9.12 | 7.6 | 184.1 | 90.7 | ||||||
| 17.1 | 8.85 | 7.8 | 184.5 | 91.2 |
Disclaimer/Publisher’s Note: The statements, opinions and data contained in all publications are solely those of the individual author(s) and contributor(s) and not of MDPI and/or the editor(s). MDPI and/or the editor(s) disclaim responsibility for any injury to people or property resulting from any ideas, methods, instructions or products referred to in the content. |
© 2026 by the authors. Licensee MDPI, Basel, Switzerland. This article is an open access article distributed under the terms and conditions of the Creative Commons Attribution (CC BY) license.
Share and Cite
Wang, J.; Li, T.; Qiu, P.; Zhang, N.; Guo, W.; Liu, S.; Li, T.; Chen, J. Correlation Analysis of Gut Microbiota of Fish in Yi’an Reservoir with Water Quality Parameters and Aquatic Environment Microbiota. Fishes 2026, 11, 77. https://doi.org/10.3390/fishes11020077
Wang J, Li T, Qiu P, Zhang N, Guo W, Liu S, Li T, Chen J. Correlation Analysis of Gut Microbiota of Fish in Yi’an Reservoir with Water Quality Parameters and Aquatic Environment Microbiota. Fishes. 2026; 11(2):77. https://doi.org/10.3390/fishes11020077
Chicago/Turabian StyleWang, Jun, Tienan Li, Pengpeng Qiu, Ning Zhang, Weiwei Guo, Shuang Liu, Tingyu Li, and Ji Chen. 2026. "Correlation Analysis of Gut Microbiota of Fish in Yi’an Reservoir with Water Quality Parameters and Aquatic Environment Microbiota" Fishes 11, no. 2: 77. https://doi.org/10.3390/fishes11020077
APA StyleWang, J., Li, T., Qiu, P., Zhang, N., Guo, W., Liu, S., Li, T., & Chen, J. (2026). Correlation Analysis of Gut Microbiota of Fish in Yi’an Reservoir with Water Quality Parameters and Aquatic Environment Microbiota. Fishes, 11(2), 77. https://doi.org/10.3390/fishes11020077
