Visually Significant Dimensions and Parameters for Gloss
Abstract
1. Introduction
2. Gloss Measurements
2.1. Physical Gloss Measurements
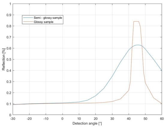
2.1.1. BRDF
2.1.2. Perceptual Gloss Measurements
3. Gloss Dimensionality
4. Surface Appearance Characteristics
4.1. Haze Gloss
4.2. Distinctness of Image (DOI)
4.3. Gloss and Color
4.4. Gloss and Texture
4.5. Gloss and Translucency
5. Summary
- Some of the main problems in gloss and gloss perception are discussed, as well as the work that has been carried out till now to address them. However, further research and standardization seems necessary to better manage gloss and gloss perception.
- We address attribute gloss considering material optical properties, psychophysical setups, and the questions asked during psychometric experiments.
- We systematically examine the research on gloss and gloss perception, offering a comprehensive overview of key findings and insights, as well as differences between different psychophysical experimental setups. This provides a deeper understanding of this critical aspect of surface appearance by exploring the dimensions and parameters that shape our perception of gloss. A detailed tabulation of the reviewed literature, encompassing experimental methodologies, is available in the Appendix A.
Funding
Data Availability Statement
Conflicts of Interest
Appendix A
| Author | Title | Open-Access | Samples | Materials | Number of Participants | Task | Questions in the Experiment | Samples Still Available | Reference Scale? | Dimensions | |
| Obein et al. [12] | Difference scaling of gloss: nonlinearity, binocularity, and constancy | YES | Real-world samples | Black-coated paper | 6 | Pair-to-pair comparison | “Which pair exhibits larger difference?” | YES | NN | ||
| Ged at al. [45] | Assessing gloss under diffuse and specular lightning | YES | Real-world samples | Paper-like | 29 (14M/15F) | Pair-to-pair comparison | “Which of the two pairs exhibits a higher difference?” | YES | NN | ||
| van Assen et al. [48] | Highlight shapes and perception of gloss for real and photographed objects | Virtual stimuli | Simulated | 11 (4M/7F) | Pair comparison | “Chose the glossier sphere from the two?” | YES | NN | |||
| YES | Virtual stimuli | Simulated | 11 (8M/3F) | Rating task | “Rate the gloss of the object in the viewing booth by placing dot on the rating bar” | YES | NN | ||||
| Real-world samples | Glass | 8 (5M/3F) | Comparison task | "Rate the gloss of the object in the viewing booth by placing dot on the rating bar" | YES | Just min and max | |||||
| Faul at al. [51] | Influence of Fresnel effects on gloss perception | Virtual stimuli | Simulated | 3 | Matching task | "Match the perceived gloss of the first and second object" | NO | NN | |||
| YES | Virtual stimuli | Simulated | 6 | Pair comparison | “Judge the similarity of gloss and brightness distribution on a scale from 0 to 5” | YES | N0 | ||||
| Virtual stimuli | Simulated | 5 | Rating task | “Judge gloss impression in the test object with respect to gloss level quality” | YES | NO | |||||
| Mizhushima S. [52] | Diffuseness of illumination suitable for reproducing a faithful and ideal appearance of an object | YES | Real-world samples | Paper-like | 29 (14M/15F) | Pair-to-pair comparison | "Which of the two pairs exhibits a higher difference?" | YES | NN | ||
| Ged at al. [56] | Recognizing real materials from their glossy appearance | YES | Real-world samples | Plexiglas (PMMA) | 33 | Pair-to-pair comparison | "Select sample with higher perceived gloss!" | YES | NN | 3 | |
| Ferwerda et al. [55] | A psychophysically based model for surface gloss perception | NO | Virtual stimuli | Simulated | 9 | Pair comparison | "Judge the apparent difference in gloss between the two samples" | YES | NN | 2 | |
| NO | Virtual stimuli | Simulated | 9 | Magnitude estimation | "Judge the apparent glossiness of the object in the image from 0 to 100 by adjusting the slider" | YES | NO | 2 | |||
| Leloup et al. [57] | Overall gloss evaluation in the presence of multiple cues to surface glossiness | NO | Virtual stimuli | Glass and paper-like | 8 | Pair comparison | "Rate the gloss of the left stimulus "i" as compared with the stimulus "j" using the scale" | YES | NN | 3 | |
| Toscani et al. [58] | Three perceptual dimensions for specular and diffuse reflection | YES | Virtual stimuli | Simulated | 8 | Best match task | "Which of the 4 objects is most similar to the object on the right in terms of surface material properties?" | YES | NN | 3 | |
| Virtual stimuli | Simulated | 8 | Rating task | Indicate how much each adjective is appropriate to describe the surface of the shape presented, from 0% to 100%" | YES | NO | 3 | ||||
| Löw et al. [59] | BRDF Models for accurate and efficient rendering of glossy surfaces | YES | Virtual stimuli | Simulated | X | X | X | YES | NN | 3 | |
| Vangorp et al. [67] | Perception of Hazy gloss | Virtual stimuli | Simulated | NA | Matching task | “Adjust a single parameter of the object on the right until it appears to be same material as the object on the left” | YES | NN | |||
| YES | Virtual stimuli | Simulated | 9 | Discrimination task | “Which material looks different from other in terms of sharpness or blurriness of the reflection?” | YES | NO | ||||
| Virtual stimuli | Simulated | 14 | Rating task | “Rate the presented material on the 6 scales related to gloss appearance” | YES | Just min and max | |||||
| Gonzales - Leal et al. [66] | A novel method for assessing haze in the visual appearance of bright-annealed ASI 430 ferritic stainless steel | YES | Real-world samples | AISI 430 steel | 0 | NN | NN | YES | NN | ||
| Tse and Biggs [76] | A New Instrument for Distinctness of Image (DOI) Measurements | YES | Real-world samples | 2D prints | NA | X | X | YES | NN | ||
| Lu, Ren, Wen and Li [75] | Relationship between DOI of organic coatings and texture substrate sheets | YES | Real-world samples | Steel sheet | NA | X | X | YES | NN | ||
| Gruber and Bruder-Strisznigg [77] | Measuring Distinctness of Image of High Gloss surfaces | YES | Real-world samples | Coated steel | 25 | Ranking task | Not stated | YES | N0 | ||
| Klinker et al. [84] | The Measurement of Highlights in Color Images | YES | Digital Images | Plastic, paper, ceramics | X | Image analysis | X | YES | X | ||
| Wendt et al. [83] | Disparity, motion, and color information improve gloss constancy performance | YES | Virtual stimuli | Simulated | 4 | Matching task | “Match the perceived lightness and glossiness as closely as possible by adjusting the values of the diffuse component and the Phong exponent” | YES | X | ||
| Xiao and Brainard [88] | Surface gloss and color perception of 3D objects | NO | Virtual stimuli | Simulated | 7 | Matching task | “Match the color appearance of the mat sphere to that of the test sphere” | NN | |||
| Virtual stimuli | Simulated | 7 | Matching task | “Match the color appearance of the two mat spheres” | YES | NN | |||||
| Nishida and Shinya [40] | Use of image-based information in judgments of surface reflectance properties | NO | Virtual stimuli | Simulated | 5 | Matching task | “Change the reflectance parameters of the surface to match the two surfaces” | YES | NN | ||
| Motoyoshi et al. [87] | Image statistics and the perception of surface qualities | NO | Virtual stimuli | Stucco-like | 6 | Unclear | Not stated | YES | NN | ||
| Virtual stimuli | Stucco-like | 6 | Pair comparison | Not clear | YES | NN | |||||
| Trujillo Vasquez et al. [89] | Influence of procedural noise on the glossiness of 2.5D printed patches | YES | Real-world samples | 2.5D prints | X | X | X | YES | X | ||
| Baar et al. [90] | Interrelation between gloss and texture perception of 2.5D-printed surfaces | YES | Real-world samples | 2.5D prints | 15 (6F/9M) | Rating task | “Select the reference sample with the same perceived gloss as the test sample” | YES | NCS Gloss scale | ||
| Real-world samples | 2.5D prints | 15 (6F/9M) | Rating task | Assign texture scale value of the ref.samples that match the texture to the test sample | YES | Authors own prints | |||||
| Qi et al. [91] | Why do rough surfaces appear glossy? | NO | Virtual stimuli | Simulated | 5 | Rating task | “Is the surface mat or glossy?” | YES | NN | ||
| Virtual stimuli | Simulated | 9 | Not clear | Unclear | YES | X | |||||
| Gigilashvili et al. [95] | The role of subsurface scattering in glossiness perception | YES | Virtual samples | Simulated | 250 | Pair comparison | "Click on the image that contains the glossier object” | YES | NN | ||
| Kiyokawa et al. [94] | The perception of translucency from surface gloss | NO | Virtual stimuli | Simulated | 18 (15M/3F) | Pair comparison | "Which of the two images appears more translucent?” | YES | NN | ||
| Virtual stimuli | Simulated | 6 (4M/2F) | Rating task | “Evaluate the bumpiness of the 3D samples in a range from 0 to 4" | YES | NN | |||||
| Motoyoshi et al. [93] | Highlight-shading relationship as a cue for the perception of translucent and transparent materials. | YES | Virtual stimuli | Simulated | 8 (5M/3F) | Rating task | “Rate the object’s translucency on a five-point scale” | YES | NO | ||
| Virtual stimuli | Simulated | 7 | Rating task | “Evaluate the bumpiness of the 3D samples in a range from 0 to 4” | YES | NN |
References
- Palmer, S.E. Vision Science: Photons to Phenomenology; MIT Press: Cambridge, MA, USA, 1999. [Google Scholar]
- Wagemans, J. (Ed.) The Oxford Handbook of Perceptual Organization, online ed.; Oxford Library of Psychology: Oxford, UK, 2014. [Google Scholar] [CrossRef]
- Fairchild, M.D. Color Appearance Models; John Wiley & Sons: Hoboken, NJ, USA, 2013. [Google Scholar]
- Eastman Kodak Company. Kodak Color Handbook; Eastman Kodak Company: Rochester, NY, USA, 1950. [Google Scholar]
- Hunt, R.W.G. The Reproduction of Colour; John Wiley & Sons: Hoboken, NJ, USA, 2005. [Google Scholar]
- Hunter, R.S.; Harold, R.W. The Measurement of Appearance; John Wiley & Sons: Hoboken, NJ, USA, 1987; p. 432. [Google Scholar]
- ISO 2813; Paint and Varnishes—Determination of Gloss at 20 Deegress, 60 Degress and 85 Degrees. International Standardization Organisation: Geneva, Switzerland, 2014.
- CIE S 017/E:2011; International Lighting Vocabulary. CIE Bureau Central: Vienna, Austria, 2011.
- Chadwick, A.C.; Kentridge, R. The perception of gloss: A review. Vis. Res. 2015, 109, 221–235. [Google Scholar] [CrossRef]
- ASTM Standard D 523-89; Standard Test Method for Specular Gloss. ASTM Committee: West Conshohocken, PA, USA, 2000.
- Ji, W.; Pointer, M.R.; Luo, R.M.; Dakin, J. Gloss as an aspect of the measurement of appearance. J. Opt. Soc. Am. A 2006, 23, 22. [Google Scholar] [CrossRef] [PubMed]
- Obein, G.; Knoblauch, K.; Viénot, F. Difference scaling of gloss: Nonlinearity, binocularity, and constancy. J. Vis. 2004, 4, 711–720. [Google Scholar] [CrossRef]
- Pointer, M.R. New Directions-Soft Metrology Requirements for Support from Mathematics, Statistics and Software: Recommendations for the Software Support for Metrology Programme 2004–2007; NPL Publications: Teddington, UK, 2003. [Google Scholar]
- Leloup, F.; Hanselaer, P.; Forment, S. BRDF and gloss measurements. In Proceedings of the CIE Expert Symposium on Visual Appearance, Paris, France, 19–20 October 2006. [Google Scholar]
- Leloup, F.B.; Obein, G.; Pointer, M.R.; Hanselaer, P. Toward the soft metrology of surface gloss: A review. Color Res. Appl. 2014, 39, 559–570. [Google Scholar] [CrossRef]
- Gevaux, L.; Dupiau, A.; Morvan, K.; Obein, G. The Measurement of Specular Gloss using a Conoscopic Goniospectrophotometer. Lond. Imaging Meet. 2023, 4, 10. [Google Scholar] [CrossRef]
- Nicodemus, F.E.; Richmond, J.C.; Hsia, J.J.; Ginsberg, I.W.; Limperis, T. Geometrical Considerations and Nomenclature for Reflectance. In National Bureau of Standards Monograph; U.S. Government Printing office: Washington, DC, USA, 1977; pp. 1–52. [Google Scholar]
- Koenderink, J.J.; Doorn, A. Representation of Local Geomtry in the Visual System. Biol. Cybern. 1987, 55, 367–375. [Google Scholar] [CrossRef] [PubMed]
- Nicodemus, F.E. Directional Reflectance and Emissivity of an Opaque Surface. Appl. Opt. 1965, 4, 767–775. [Google Scholar] [CrossRef]
- Zou, Y.; Zhang, L.; Zhang, J.; Li, B.; Lv, X. Developmental Trends in the Application and Measurement of the Bidirectional Reflection Distribution Function. Sensors 2022, 22, 1739. [Google Scholar] [CrossRef]
- Pompea, S.; McCall, S. OPTICAL COATINGS | Optical Black Surfaces. In Encyclopedia of Modern Optics; Citeseer: State College, PA, USA, 2005; pp. 349–360. [Google Scholar]
- Le Breton, R.; Ged, G.; Obein, G. Out of plane BRDF Measurements at LNE-CNAM using “ConDOR”. In Proceedings of the 28th Session of the CIE, Manchester, UK, 28 June–4 July 2015. [Google Scholar]
- Dana, K.J.; Van Ginneken, B.; Nayar, S.K.; Koenderink, J.J. Reflectance and Texture of Real-World Surfaces. ACM Trans. Graph. 1999, 18, 1–34. [Google Scholar] [CrossRef]
- Obein, G.; Audenaert, J.; Ged, G.; Leloup, F.B. Metrological issues related to BRDF measurements around the specular direction in the particular case of glossy surfaces. Meas. Model. Reprod. Mater. Appear. 2015, 9398, 93980D. [Google Scholar] [CrossRef]
- ASTM E2387-11; Standard Practice for Goniometric Optical Scatter Measurements. ASTM Committee: West Conshohocken, PA, USA, 2000.
- ISO 13697; Optics and Optical Instruments—Test Methods for Reflectance Factor and Bidirectional Reflectance Factor of Surfaces and Materials. ISO: Geneva, Switzerland, 2006.
- ISO 13594; Optics and Photonics—Spectral Reflectance. ISO: Geneva, Switzerland, 1995.
- Simonot, L.; Obein, G. Geometrical considerations in analyzing isotropic or anisotropic surface reflections. Appl. Opt. 2007, 46, 2615–2623. [Google Scholar] [CrossRef] [PubMed]
- Schmitt, J.; Ferrero, A.; Simonot, L. Standards for BRDF measurements: Are we there yet. In Proceedings of the SPIE—The International Society for Optical Engineering, Jena, Germany, 7–10 September 2015; Volume 9667. [Google Scholar]
- Kirschner, M.; MacAdam, D. BRDF measurement: Limitations and recommendations. In Proceedings of the Conference on Lasers and Electro-Optics & Quantum Electronics and Laser Science Conference, Washington DC, USA, 4–9 May 2008; pp. 1–2. [Google Scholar]
- Dana, K.J.; Wang, J. Device for convenient measurement of spatially varying bidirectional reflectance. J. Opt. Soc. Am. 2004, 21, 1–12. [Google Scholar] [CrossRef]
- Saha, D.; Gevaux, L.; Cances, T.; Richard, A.; Obein, G. Development of a Mbrdf Goniospectrophotometer for Brdf Measurement on Tiny Surfaces. In Proceedings of the CIE 2021 Midterm Conference, Kuala Lumpur, Malaysia, 27–29 September 2021; pp. 327–334. [Google Scholar] [CrossRef]
- Eugène, C. Measurement of “total visual appearance”: A cie challenge of soft metrology. In Proceedings of the 12th IMEKO TC1 Education and Training in Measurement and Instrumentation and TC7 Measurement Science Joint Symposium on “Man, Science and Measurement” 2008, IMEKO, Budapest, Hungary, 3–5 September 2008; pp. 61–65. [Google Scholar]
- Fink, A. Conducting Research Literature Reviews: From the Internet to Paper, 5th ed.; Sage Publications: Thousand Oaks, CA, USA, 2019. [Google Scholar]
- ASTM D4449; Standard Test Method for Visual Evaluation of Gloss Differences Between Surfaces of Similar Appearance. ASTM Committee: West Conshohocken, PA, USA, 2021.
- Karlovic, I.; Novaković, D. Effect of different coating amounts on the surface roughness and print gloss of screen coated offset prints. J. Imaging Sci. Technol. 2011, 55, 1–10. [Google Scholar] [CrossRef]
- Billmeyer, F.W.; O’Donnell, F.X.D. Visual gloss scaling and multidimensional scaling analysis of painted specimens. Color Res. Appl. 1987, 12, 315–326. [Google Scholar] [CrossRef]
- Maloney, L.T.; Joong, N.Y. Maximum likelihood difference scaling. J. Vis. 2003, 3, 573–585. [Google Scholar] [CrossRef]
- Knoblauch, K.; Charrier, C.; Cherifi, H.; Yang, J.; Maloney, L. Difference Scaling of image quality in compression-degraded images. Perception 1998, 27, 174. [Google Scholar]
- Nishida, S.; Shinya, M. Use of image-based information in judgements of surface-reflectance properties. J. Opt. Soc. Am. 1998, 15, 2951–2965. [Google Scholar] [CrossRef]
- Fleming, R.W.; Dror, R.O.; Adelson, E.H. Real-world illumination and the perception of surface reflectance properties. J. Vis. 2003, 3, 347–368. [Google Scholar] [CrossRef]
- Hunter, R.S.; Judd, D.B. Development of a Method of Classifying Paints According to Gloss. Technical Report; ASTM: Philadelphia, PA, USA, 1939. [Google Scholar]
- Harrison, V.G.; Poulter, S.R. Gloss measurement of papers—The effect of luminance factor. Br. J. Appl. Phys. 1951, 2, 92–97. [Google Scholar] [CrossRef]
- Filip, J.; Kolafová, M. Perceptual attributes analysis of real-world materials. ACM Trans. Appl. Percept. (TAP) 2019, 16, 1–19. [Google Scholar] [CrossRef]
- Ged, G.; Rabal-Almazor, A.M.; Himbert, M.E.; Obein, G. Assessing gloss under diffuse and specular lighting. Color Res. Appl. 2020, 45, 591–602. [Google Scholar] [CrossRef]
- Ged, G.; Leloup, F.; De Wit, E.; Obein, G. Intercomparison of visual gloss psychometric scales. In Proceedings of the 4th CIE Expert Symposium on Colour and Visual Appearance, Prague, Czech Republic, 6–7 September 2016. [Google Scholar]
- Scheffé, H. An analysis of variance for paired comparisons. J. Am. Stat. Assoc. 1952, 47, 381–400. [Google Scholar]
- van Assen, J.J.R.; Wijntjes, M.W.; Pont, S.C. Highlight shapes and perception of gloss for real and photographed objects. J. Vis. 2016, 16, 1–14. [Google Scholar] [CrossRef] [PubMed]
- Marlow, P.J.; Kim, J.; Anderson, B.L. The perception and misperception of specular surface reflectance. Curr. Biol. 2012, 22, 1909–1913. [Google Scholar] [CrossRef] [PubMed]
- Olkkonen, M.; Brainard, D.H. Perceived glossiness and lightness under real-world illumination. J. Vis. 2010, 10, 5. [Google Scholar] [CrossRef] [PubMed]
- Faul, F. The influence of Fresnel effects on gloss perception. J. Vis. 2019, 19, 1–39. [Google Scholar] [CrossRef] [PubMed]
- Mizushima, S.; Mizokami, Y. Diffuseness of illumination suitable for reproducing a faithful and ideal appearance of an object. J. Opt. Soc. Am. A 2022, 39, 401. [Google Scholar] [CrossRef]
- Olkkonen, M.; Brainard, D.H. Joint effects of illumination geometry and object shape in the perception of surface reflectance. i-Perception 2011, 2, 1014–1034. [Google Scholar] [CrossRef]
- Pfund, A.H. The measurement of gloss. J. Opt. Soc. Am. 1930, 20, 23–26. [Google Scholar] [CrossRef]
- Ferwerda, J.A.; Pellacini, F.; Greenberg, D.P. Psychophysically based model of surface gloss perception. Hum. Vis. Electron. Imaging VI 2001, 4299, 291–301. [Google Scholar] [CrossRef]
- Ged, G.; Obein, G.; Silvestri, Z.; Le Rohellec, J.; Viénot, F. Recognizing real materials from their glossy appearance. J. Vis. 2010, 10, 1–17. [Google Scholar] [CrossRef] [PubMed]
- Leloup, F.B.; Pointer, M.R.; Dutré, P.; Hanselaer, P. Overall gloss evaluation in the presence of multiple cues to surface glossiness. J. Opt. Soc. Am. A 2012, 29, 1105. [Google Scholar] [CrossRef] [PubMed]
- Toscani, M.; Guarnera, D.; Guarnera, G.C.; Hardeberg, J.Y.; Gegenfurtner, K.R. Three Perceptual Dimensions for Specular and Diffuse Reflection. ACM Trans. Appl. Percept. 2020, 17, 6. [Google Scholar] [CrossRef]
- Löw, J.; Kronander, J.; Ynnerman, A.; Unger, J. BRDF Models for Accurate and Efficient Rendering of Glossy Surfaces. ACM Trans. Graph 2012, 31, 14. [Google Scholar] [CrossRef]
- Beckamnn, P.; Spizzichino, A. The Scattering of Electromagnetic Waves from Rough Surfaces; Artech House: Norwood, MA, USA, 1963. [Google Scholar]
- ASTM E284; Standard Terminology of Appearance ASTM E284. ASTM Committee: West Conshohocken, PA, USA, 2017; p. 25.
- ASTM E430; Standard Test Methods for Measurement of Gloss of High-Gloss Surfaces by Abridged. ASTM Committee: West Conshohocken, PA, USA, 2019.
- ISO 4618:2014; Paints and Varnishes—Terms and Definitions. ISO: Geneva, Switzerland, 2014.
- ASTM E430-97; Standard test Methds for Measurements of Gloss of High-Gloss Surfaces by Goniophotometry. ASTM Committee: West Conshohocken, PA, USA, 1997.
- ASTM D4039; Standard Test Method for Reflection Haze of High-Gloss Surfaces. ASTM Committee: West Conshohocken, PA, USA, 2009.
- González-Leal, J.; Gallero, E.; Nuñez, A.; Almagro, J. A novel method for assessing haze in the visual appearance of bright-annealed AISI 430 ferritic stainless steel. J. Mater. Res. Technol. 2022, 21, 97–103. [Google Scholar] [CrossRef]
- Vangorp, P.; Barla, P.; Fleming, R.W. The perception of hazy gloss. J. Vis. 2017, 17, 1–17. [Google Scholar] [CrossRef][Green Version]
- Barla, P.; Pacanowski, R.; Vangorp, P. A Composite BRDF Model for Hazy Gloss. Comput. Graph. Forum 2018, 37, 55–66. [Google Scholar] [CrossRef]
- Cook, R.L.; Torrance, K.E. A Reflectance Model for Computer Graphics. ACM Trans. Graph. (TOG) 1982, 1, 7–24. [Google Scholar] [CrossRef]
- ISO/TS 20793; Photography—Photographic Reflection Prints Part 3: Evaluation of Glossiness. ISO: Geneva, Switzerland, 2023.
- ASTM D5767; Standard Test Methods for Instrumental Measurement of Distictinctness-of-Image Gloss of Coating Surfaces. ASTM Committee: West Conshohocken, PA, USA, 2018.
- Inoshita, C.; Hirabayashi, J.; Kato, S.; Kimura, J. Application of Material Appearance Technology in CANON INC. Imaging Soc. Jpn. 2018, 57, 225–230. [Google Scholar]
- Dietz, C. Rhopoint TAMS™: Because Visual Quality Is More than just Waviness; Rhopoint Instruments: Weyarn, Germany, 2020. [Google Scholar]
- BYK-Gardner GmbH. Wave-Scan 3: The Objective Eye for Orange Peel and DOI on High Gloss Finishes; BYK-Gardner GmbH: Geretsried, Germany, 2020. [Google Scholar]
- Lu, L.; Ren, Y.L.; Wen, N.M.; Li, X.G. Relationship between distinctness of image of organic coatings and texture of substrate sheets. Surf. Eng. 2011, 27, 515–518. [Google Scholar] [CrossRef]
- Tse, M.k.; Briggs, J.C. A New Instrument for Distinctness of Image (DOI) Measurements. In Proceedings of the Japan Hardcopy, Tokyo, Japan, 8–10 June 2005; pp. 53–56. [Google Scholar]
- Gruber, D.P.; Buder-Stroisznigg, M. Measuring Distinctness of Image of High Gloss surfaces. SPE J. 2009, 63, 377–381. [Google Scholar]
- Ho, Y.X.; Landy, M.S.; Maloney, L.T. Conjoint measurement of gloss and surface texture: Research article. Psychol. Sci. 2008, 19, 196–204. [Google Scholar] [CrossRef] [PubMed]
- Passaro, C.; Bidoret, J.S.; Baron, S.; Delafosse, D.; Eterradossi, O. Gloss evaluation and prediction of achromatic low-gloss textured surfaces from the automotive industry. Color Res. Appl. 2016, 41, 154–164. [Google Scholar] [CrossRef]
- Hamdi, M.; Sue, H.J. Effect of color, gloss, and surface texture perception on scratch and mar visibility in polymers. Mater. Des. 2015, 83, 528–535. [Google Scholar] [CrossRef]
- Hunter, R. Methods of determining gloss. J. Res. Natl. Bur. Stand. 1937, 18, 19. [Google Scholar] [CrossRef]
- Chen, J.; Cranton, W.; Fihn, M. Handbook of Visual Display Technology, 1st ed.; Springer: Berlin/Heidelberg, Germany, 2012; p. 11.3. [Google Scholar] [CrossRef]
- Wendt, G.; Faul, F.; Ekroll, V.; Mausfeld, R. Disparity, motion, and color information improve gloss constancy performance. J. Vis. 2010, 10, 1–17. [Google Scholar] [CrossRef] [PubMed]
- Klinker, G.J.; Shafer, S.A.; Kanade, T. The Measurement of Highlights in Color Images. Int. J. Comput. Sci. Eng. 1988, 32, 7–32. [Google Scholar] [CrossRef]
- Van De Weijer, J.; Beigpour, S. The Dichromatic Reflection Model-Future Research Directions and Applications. In Proceedings of the Sixth International Conference on Computer Vision Theory and Applications, Vilamoura, Algarve, Portugal, 5–7 March 2011; p. 011. [Google Scholar]
- Maxwell, B.A.; Friedhoff, R.M.; Smith, C.A. A bi-illuminant dichromatic reflection model for understanding images. In Proceedings of the 2008 IEEE Conference on Computer Vision and Pattern Recognition, Anchorage, AK, USA, 23–28 June 2008; pp. 1–8. [Google Scholar]
- Motoyoshi, I.; Nishida, S.; Sharan, L.; Adelson, E.H. Image statistics and the perception of surface qualities. Nature 2007, 447, 206–209. [Google Scholar] [CrossRef]
- Xiao, B.; Brainard, D.H. Surface gloss and color perception of 3D objects. Vis. Neurosci. 2008, 25, 371–385. [Google Scholar] [CrossRef]
- Vazquez, A.T.; Šarić, D.; Klein, S.; Parraman, C. Influence of procedural noise on the glossiness of 2.5D printed patches. In Proceedings of the Final Program and Proceedings—IS and T/SID Color Imaging Conference, Online, 1–4 November 2021; pp. 105–110. [Google Scholar] [CrossRef]
- Baar, T.; Samadzadegan, S.; Urban, P.; Ortiz Segovia, M.V. Interrelation between gloss and texture perception of 2.5D-printed surfaces. In Proceedings of the IS and T International Symposium on Electronic Imaging Science and Technology, San Diego, CA, USA, 7–11 November 2016; pp. 1–6. [Google Scholar] [CrossRef]
- Qi, L.; Chantler, M.J.; Siebert, J.P.; Dong, J. Why do rough surfaces appear glossy? J. Opt. Soc. Am. A 2014, 31, 935. [Google Scholar] [CrossRef]
- Gigilashvili, D.; Thomas, J.B.; Hardeberg, J.Y.; Pedersen, M. Translucency perception: A review. J. Vis. 2021, 21, 4. [Google Scholar] [CrossRef] [PubMed]
- Motoyoshi, I. Highlight-shading relationship as a cue for the perception of translucent and transparent materials. J. Vis. 2010, 10, 6. [Google Scholar] [CrossRef] [PubMed]
- Kiyokawa, H.; Nagai, T.; Yamauchi, Y.; Kim, J. The perception of translucency from surface gloss. Vis. Res. 2022, 205, 108140. [Google Scholar] [CrossRef]
- Gigilashvili, D.; Shi, W.; Wang, Z.; Pedersen, M.; Hardeberg, J.Y.; Rushmeier, H. The Role of Subsurface Scattering in Glossiness Perception. ACM Trans. Appl. Percept. 2021, 18, 10. [Google Scholar] [CrossRef]
- Vangorp, P.; Laurijssen, J.; Dutré, P. The influence of shape on the perception of material reflectance. ACM Trans. Graph. 2007, 26, 77. [Google Scholar] [CrossRef]
- Gigilashvili, D.; Thomas, J.B.; Pedersen, M.; Hardeberg, J.Y. On the appearance of objects and materials: Qualitative analysis of experimental observations. J. Int. Colour Assoc. 2021, 27, 26–55. [Google Scholar]





| Author | Obein et al. [12] | Ged at al. [45] | van Assen et al. [48] | Faul et al. [51] | Mizushima S. [52] | ||||
|---|---|---|---|---|---|---|---|---|---|
| Title | Difference scaling of gloss: Nonlinearity, binocularity, and constancy | Assessing gloss under diffuse and specular lighting | Highlight shapes and perception of gloss for real and photographed objects | Influence of Fresnel effects on gloss perception | Diffuseness of illumination suitable for reproducing a faithful and ideal appearance of an object | ||||
| Open-access | YES | YES | YES | YES | YES | ||||
| Samples | Real-world samples | Real-world samples | Virtual stimuli | Virtual stimuli | Real-world samples | Virtual stimuli | Virtual stimuli | Virtual stimuli | Real-world samples |
| Materials | Black coated paper | Paper-like | Simulated | Simulated | Glass | Simulated | Simulated | Simulated | 4 different materials |
| Number of participants | 6 | 29 (14M/15F) | 11 (4M/7F) | 11 (8M/3F) | 8 (5M/3F) | 3 | 6 | 5 | 5 (3M/2F) |
| Scaling method | Pair-to-pair comparison | Pair-to-pair comparison | Pair comparison | Rating task | Comparison task | Matching task | Pair comparison | Rating task | Judgment task |
| Question to the observers | Which pair exhibits the larger difference? | Which of these two pairs exhibits a higher difference? | Chose the glossier sphere of the two | Rate the gloss of the object in the viewing by placing a dot on the rating bar | Match the perceived gloss of the 1. and 2. object | Judge the similarity of gloss and brightness distribution on a scale 0–5 | Judge gloss impression in the test object with respect to gloss level quality | Not stated | |
| Reference scale? | NN 1 | NN | NN | NN | Just min and max | NN | NN | NN | NN |
| Samples still available? | YES | YES | YES | YES | YES | NO | NO | NO | YES |
| Author | Ged et al. [56] | Ferwerda at al. [55] | Leloup et al. [57] | Toscani et al. [58] | Löw et al. [59] | ||
|---|---|---|---|---|---|---|---|
| Title | Recognizing real materials from their glossy appearance | A psychophysically based model for surface gloss perception | Overall gloss evaluation in the presence of multiple cues to surface glossiness | Three Perceptual dimensions for specular and diffuse reflection | BRDF Models for accurate and efficient rendering of glossy surfaces | ||
| Open-access | YES | NO | NO | YES | YES | ||
| Samples | Real-world samples | Virtual stimuli | Virtual stimuli | Virtual stimuli | Virtual stimuli | Virtual stimuli | Virtual stimuli |
| Materials | Plexiglas (PMMA) | Simulated | Simulated | Glass and paper-like samples simulated | Simulated | Simulated | Simulated |
| Number of participants | 33 | 9 | 9 | 15 (7F/8M) | 8 | 8 | X |
| Scaling method | Pair comparison | Pair comparison | Magnitude estimation | Pair comparison | Best match task | Rating task | X |
| Question to the observers | Select a sample with higher perceived gloss | Judge the apparent difference in gloss between the two samples | Judge the apparent glossiness of the object in the image on a scale from 0 to 100 by adjusting the slider | Rate the glossiness of the left stimulus “i” as compared with the right stimulus “j”, using the following preference scale: (2) is much more glossy than j, (1) is more glossy than j, (0) equal, (−1) less glossy than j, (−2) is much less glossy than j | Which of the 4 objects is most similar to the object on the right in terms of surface material properties | Indicate how much each adjective is appropriate to describe the surface of the shape presented on screen, from 0% to 100% | X |
| Samples still available? | YES | YES | YES | YES | YES | YES | YES |
| Dimensions | 3 (Haze, DOI and Roughness type) | 2 (DOI and contrast gloss) | DOI and L* one of the cues | 3 (Gloss, L* and metalicity) | 3 (Attenuation, Beckmann distribution, and clarity) | ||
| Author | Vangorp et al. [67] | González-Leal et al. [66] | ||
|---|---|---|---|---|
| Title | Perception of Hazy Gloss | A novel method for assessing haze in the visual appearance of bright-annealed AISI 430 ferritic stainless steel | ||
| Open-access | YES | YES | ||
| Samples | Virtual stimuli | Virtual stimuli | Virtual stimuli | AISI 430 ferritic stainless steel |
| Materials | Simulated | Simulated | Simulated | Real-world samples |
| Number of participants | NA | 9 | 14 | 0 |
| Scaling method | Matching task | Discrimination task | Rating task | NN |
| Questions in the experiment | Adjust a single parameter of the object on the right until it appears to be the same material as the object on the left | Which material looks different from the others in terms of the sharpness or blurriness of the reflection? | Rate the presented material on the following six different continuous scales related to gloss appearance | NN |
| Reference scale | NN | NN | Just min and max | NN |
| Samples still available? | YES | YES | YES | YES |
| Author | Tse and Biggs [76] | Lu, Ren, Wen and Li [75] | Gruber and Buder-Stroisznigg [77] |
|---|---|---|---|
| Title | A new measurements device for measurement of DOI | Relationship between distinctness of image of organic coatings and texture substrate sheets | Measuring distinctness of image on high-gloss surfaces |
| Open-access | YES | YES | YES |
| Samples | Real-world samples | Real-world samples | Real-world samples |
| Materials | Prints on paper | Steel sheet | Coated steel |
| Number of participants | NA | NA | 25 |
| Scaling method | No psychophysical experiment | No psychophysical experiment | Ranking task |
| Questions in the experiment | / | / | Not stated |
| Reference scale | NN | NN | NO |
| Samples still available? | YES | YES | YES |
| Author | Klinker et al. [84] | Wendt et al. [83] | Xiao and Brainard [88] | Nishida and Shinya [40] | Motoyoshi et al. [87] | ||
|---|---|---|---|---|---|---|---|
| Title | Measurement of highlights in color images | Disparity, motion, and color information improve gloss constancy performance | Surface gloss and color perception of 3D objects | Use of image-based information in judgments of surface reflectance properties | Image statistics and the perception of surface qualities | ||
| Open-access | YES | YES | NO | NO | NO | ||
| Samples | Digital images | Virtual stimuli | Virtual stimuli | Virtual stimuli | Virtual stimuli | ||
| Materials | Plastic, paper, ceramic | Simulated | Simulated | Simulated | Stucco-like | ||
| Number of participants | / | 4 | 7 | 5 | 6 | ||
| Scaling method | Image analysis | Matching task | Matching task | Matching task | Matching task | Unclear | Pair comparison |
| Questions in the experiment | / | Match the perceived lightness and glossiness closely as possible by adjusting the values of the diffuse component and the Phong exponent | Match the color appearance of the mat sphere to that of the test sphere | Match the color appearance of the two mat spheres | Change the reflectance parameters of the surface to match the two surfaces | Not stated | Not clear |
| Author | Trujillo Vasquez et al. [89] | Baar at al. [90] | Qi et al. [91] | ||
|---|---|---|---|---|---|
| Title | Influence of procedural noise on the glossiness of 2.5D printed samples | Interrelation between gloss and texture perception of 2.5D printed surfaces | Why do rough surfaces appear glossy? | ||
| Open-access | YES | YES | NO | ||
| Samples | Real-world samples | Real-world samples | Real-world samples | Virtual stimuli | Virtual stimuli |
| Materials | 2.5D prints | 2.5D prints | 2.5D prints | Simulated | Simulated |
| Number of participants | / | 15 (6F/9M) | 15 (6F/9M) | 5 | 9 |
| Scaling method | / | Rating task | Rating task | Rating task | Not clear |
| Questions to the observers | / | Select the reference sample with the same perceived gloss as the test sample | Assign texture scale value of the ref. samples that match the texture of the test sample | Is the surface mat or glossy? | Unclear |
| Reference scale | / | NCS Gloss scale | Authors own prints | NN | X |
| Samples still available? | YES | YES | YES | YES | YES |
| Author | Gigilashvili et al. [95] | Kiyokawa et al. [94] | Motoyoshi et al. [93] | ||
|---|---|---|---|---|---|
| Title | The role of subsurface scattering in glossiness perception | The perception of translucency from surface gloss | Highlight–shading relationship as a cue for the perception of translucent and transparent materials | ||
| Open-access | YES | NO | YES | ||
| Samples | Virtual stimuli | Virtual stimuli | Virtual stimuli | ||
| Materials | Simulated | Simulated | Simulated | ||
| Number of participants | 250 | 18 (15M/3F) | 6 (4M/2F) | 8 (5F/3M) | 7 |
| Scaling method | Pair comparison | Pair comparison | Rating task | Rating task | Rating task |
| Questions to the observers | Click on the image that contains the glossier object | Which of the two images appears more translucent? | Evaluate the bumpiness of the 3D sample in a range from 0–4 | Rate the object’s apparent translucency on a five-point scale: opaque (0), translucent like marble wax (1–2), highly translucent like jelly or glass (3–4) | |
| Samples still available? | YES | YES | YES | YES | YES |
Disclaimer/Publisher’s Note: The statements, opinions and data contained in all publications are solely those of the individual author(s) and contributor(s) and not of MDPI and/or the editor(s). MDPI and/or the editor(s) disclaim responsibility for any injury to people or property resulting from any ideas, methods, instructions or products referred to in the content. |
© 2023 by the authors. Licensee MDPI, Basel, Switzerland. This article is an open access article distributed under the terms and conditions of the Creative Commons Attribution (CC BY) license (https://creativecommons.org/licenses/by/4.0/).
Share and Cite
Šarić, D.; Sole, A.S. Visually Significant Dimensions and Parameters for Gloss. J. Imaging 2024, 10, 10. https://doi.org/10.3390/jimaging10010010
Šarić D, Sole AS. Visually Significant Dimensions and Parameters for Gloss. Journal of Imaging. 2024; 10(1):10. https://doi.org/10.3390/jimaging10010010
Chicago/Turabian StyleŠarić, Donatela, and Aditya Suneel Sole. 2024. "Visually Significant Dimensions and Parameters for Gloss" Journal of Imaging 10, no. 1: 10. https://doi.org/10.3390/jimaging10010010
APA StyleŠarić, D., & Sole, A. S. (2024). Visually Significant Dimensions and Parameters for Gloss. Journal of Imaging, 10(1), 10. https://doi.org/10.3390/jimaging10010010

