Abstract
Green roofs are nature-based solutions with multiple benefits for the urban environment, but they have specific polymeric components in their structure that cause a carbon footprint. This scoping review highlights the technological advance in reusing or recycling alternative materials in green roof structures worldwide, making them a part of the circular economy (CE), and the search strategies to promote them to find whether there is a relation between them. The data were collected using the Web of Science from 2012 to 2022; we also used the Bibliometrix package to analyse research development by country and the development of the topic by author’s keywords. We selected 68 open-access articles from twenty-four countries and reviewed the grey literature from the top five productive countries on this topic. Our findings show that CE strategies are performed nationally, while the green roof promotion ones are concentrated at the city level. The theme co-occurrence analysis showed that the substrate is the primary layer used with alternative materials, and the three materials most applied for it are rubber, biochar, and hydrogel. It was found that the primary purpose of optimising green roofs with alternative materials is to increase the ecosystem services they provide and indirectly function within the circular economy; still, there is a gap in estimating the environmental impact of doing this as a potential CE activity.
1. Introduction
In 2015, the 2030 Agenda for Sustainable Development and the sustainable development goals (SDGs) were implemented; they described global issues and targets to be achieved [1,2,3,4]. One of them is “SDG 11. Sustainable Cities and Communities”, which recognises the need to adapt urban areas since this is where the population is projected to grow and will continue to do so, emitting carbon emissions, requiring space, and displacing natural areas at the ground level [5]. The effects are pressure on water resources and the air [1,6], so cities, while essential hubs of activity, can also be unhealthy, fast-paced, and stressful due to traffic, air pollution, and noise.
Aligned with SDG 11 inside these cities, urban green spaces (UGSs), such as parks or urban forests, are part of their green infrastructure (GI), stormwater ponds, rain gardens, green walls, and roofs. All of them provide ecosystem services (ESSs). The ESSs are tangible or intangible benefits people can receive from ecosystems classified into cultural, regulating, provisioning, and supporting services [7] such as climate regulation, habitats for biodiversity, and water and atmospheric pollution reduction [8,9].
The GI provides essential ESSs, fostering a healthy urban environment for wildlife and humans and contributing to social and economic benefits [10]. That is why they are valued as safe places in which citizens can socialise, potentially strengthen community bonds, and engage in relaxation activities that can improve mental and physical health [11]. The correlation between the quantity of green space and the perception of health further underscores the significance of integrating nature into urban landscapes [12].
Therefore, UGSs, whether public or private, contribute to society’s improvement. This impact aligns with the need to preserve the natural environment within cities, emphasising the importance of sustainable urban development in urban planning [8]. To address the current environmental challenges, nature-baseds (NbSs), rooted in biodiversity processes, have gained prominence [9]; green roofs are one example and are also a form of UGS.
Green roofs are near-natural systems composed of different vegetation, substrate, and other functional layers with varying vegetation distributions. There are two main types of green roofs: intensive and extensive. Their main difference lies in the green roof structure’s thickness, the roof surface’s associated load-bearing capacity, and the effort required to maintain the vegetation [13,14,15]. The intensive type is comparable to a ground-level garden or park and requires a higher substrate layer to support trees or shrubs. In contrast, the extensive type can cope with a lower substrate thickness for plants and requires only low maintenance [16]. For them, it is suggested that native plants be used to promote biodiversity [17,18,19,20].
Regardless of the type, the green roofs’ structure involves functional layers: waterproof, anti-root, and membrane, which prevent water and roots from penetrating the building [15,16,17]. Next, there are the substrates that give nutrients to the vegetation [13].
Green roofs are an induced ecosystem in the city landscape created by a mix of disciplines such as biology, engineering, and architecture [21]. So they offer a multitude of ESSs ranging from aesthetic value to climate change adaptation, including air purification, provision of habitat and food for wildlife, rainwater storage, and carbon sequestration [7,22,23,24]. So green roofs have emerged as ecological compensation measures in settlement areas and are seen as a technique for adapting to climate change and reducing its effects in cities, with some countries, like Switzerland, mandating their implementation through building regulations [25,26]. This integration aims to address some environmental problems by taking advantage of unused city space to promote biodiversity, enhance the overall quality of urban life and adapt the cities to climate change.
Despite these benefits, an environmental dilemma exists concerning the materials used in green roof construction. Life cycle analyses (LCAs) reveal the existence of an ecological footprint for materials like polyethene and polystyrene used in them. However, the inherent properties of green roofs, such as CO2 reduction and temperature regulation, highlight their potential as carbon sinks [27]. There is a growing focus on the LCA results and the exploration of alternative materials, emphasising the historical use of natural local materials and the shift towards a circular economy with recycled or reused materials [28,29,30].
The circular economy (CE) has risen as an approach to optimise resource utilisation and reduce environmental strain [31], as it prioritises redesigning processes and promotes material recycling to foster more sustainable business models [28]. The global principles of the circular economy encompass industrial symbiosis, extended product lifespans, and global recycling networks [32]. These principles also advocate using renewable energy sources, reducing production waste, minimising food waste, and enhancing quality of life across all societal segments [33]. Furthermore, they include energy conservation, regenerative and environmentally friendly consumption and production, and a shift towards sustainable practices [34]. Innovation within the circular economy can be driven by collaboration, experimentation, and displays to maximise material resources and minimise waste [35].
For this scoping review, we considered three mains CE principles: The first is to eliminate waste and pollution, which challenges the traditional linear model of production and consumption. The second principle revolves around circular products and materials: designing with longevity and recyclability. The third is regenerating nature, while recognising the interconnectedness between human activity and the environment [29,30].
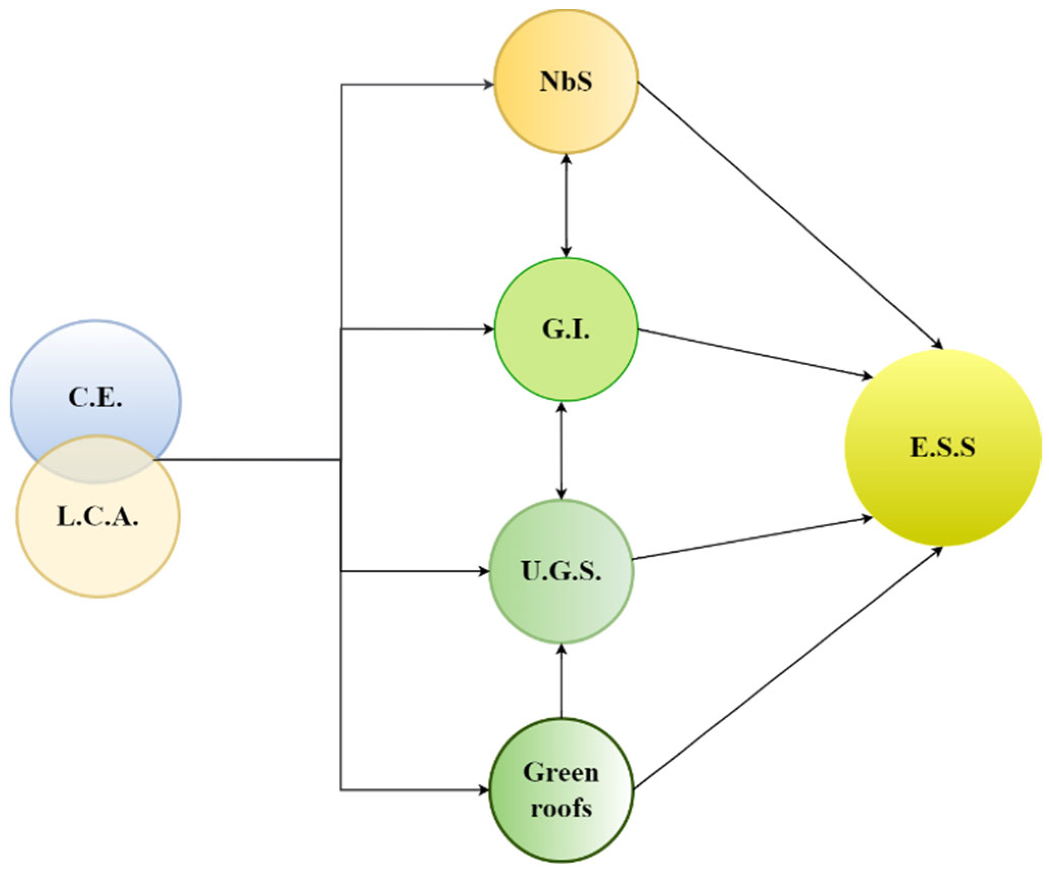
Figure 1 shows the interconnection between these concepts, starting with a Venn diagram that includes the CE as an economic framework and the LCA as a methodological tool. Both aim to ensure that ecological sources such as NbSs and GI are efficient and sustainable, delivering ESSs by implementing diverse practices in cities; in this study, we show green roofs as a part of the UGSs.
Figure 1.
Concept interconnection.
In previous review studies, various aspects of green roofs have been examined. These include their economic viability and the range of ESSs they provide [36,37,38], such as their capacity to remove atmospheric pollutants [39] and their role within GI for improving environmental temperature [15]. Likewise, green roofs have been studied as tools for stormwater management [40,41], for fostering fauna [42], and for determining suitable vegetation [43].
Additionally, some studies have explored public policies that promote GI [44] and its evolution as a sustainable urban practice [19,45,46]. This review’s novelty lies in its objective to analyse the latest research on technological advancements in alternative materials for green roof construction and classify them to determine their relevance within the CE context and investigate whether there are any trends in the way that these tools aiming to help the urban environment are promoted through public policy strategies around the world.
2. Materials and Methods
2.1. Information Source
This paper explores the utilisation of alternative materials, potentially recycled or reused, in contemporary green roof structures through a historical review of the literature published between 2012 and 2022. The bias in this scoping review is addressed by focusing on the quality of the included studies by an approach that involved compiling open-access research articles in English that examined experimental green roofs, including prototypes tested in controlled environments or outdoor settings using alternative materials compared to conventional ones. The final selection was completed in January 2023 using the Web of Science (WoS) database by Clarivate Analytics.
WoS covers and includes content from peer-reviewed sources, offering advanced search and filtering options that allow researchers to tailor their queries precisely. This is valuable for systematic reviews and bibliometric analyses, enabling researchers to focus on specific keywords, topics, and criteria relevant to their study objectives. These search functionalities contribute to the literature-retrieval process, ensuring the selected articles align closely with the research focus.
To create a comprehensive understanding of the subject matter, this literature review was complemented by examining public policies from the grey literature regarding the promotion of green roofs and the CE in the leading countries.
2.2. Search Method
This review focuses on exploring and analysing the alternative materials used in green roof structures and linking them through some CE activities, such as reuse or recycling. The method used was the PRISMA model (preferred reporting items for systematic reviews and meta-analyses) [47] for the identification, selection, eligibility, and inclusion of articles. The inclusion criteria in Figure 2 guided the screening process and included titles, abstracts, author keywords, and full text.
Figure 2.
PRISMA model diagram.
The search string used in the WoS database employed author keywords. The primary keyword “green roof” was used in conjunction with the Boolean operator “AND” to include the ten following additional terms shown in Figure 2. We used author keywords mainly to provide insights into the publication panorama, allowing us to enhance the search and review process by ensuring that the studies identified and included were aligned with the scope of this study.
This review used the Bibliometrix package in RStudio, facilitating bibliometric research. It allows for exploring correlations among working groups, author productivity, production over time by countries, and developed topics based on established keywords; for this scoping review, we generated figures for these last two. According to the PRISMA method, the results of this review still need to be saved on a registered.
Once the articles were retrieved, they were categorised and analysed to establish the type of alternative material most used, the green roof layer, the primary outcomes, and the relation to the circular economy. To demonstrate that the optimisation of green roofs by employing alternative materials within their structure is part of the circular economy, six subprinciples were defined to link it in each study:
- Recycling and reuse generally minimises waste generation and maximises resource efficiency [28,29].
- The recycling of construction materials offers an opportunity to divert waste from landfills and reduce the environmental footprint [30].
- Developing new materials from waste contributes to resource conservation and environmental sustainability [48].
- Selecting durable materials and employing appropriate maintenance practices extends their useful life, enhancing longevity and performance [33,49].
- Recovering agricultural organic waste closes nutrient loops and promotes resource efficiency [50,51].
3. Results and Discussion
3.1. Literature Development
This study discovered and examined sixty-eight open-access articles published over a decade. This collection provides a broad view of modern trends and different fields of investigation related to using alternative materials to improve green roofs that we consider to be used in the CE of twenty-seven countries worldwide. Figure 3 shows the patterns at a continent level in green roof research with alternative materials. With ten productive countries, Europe was the most significant contributor, accounting for 47.06% of the articles. The remaining articles came from Asia (35.29%), America (14.71%) and Ocenia (2.94%).
Figure 3.
Global articles’ production distribution.
Figure 4 displays the geographic dimensions of whether the research was a single-country publication (SCP) or a multiple-country publication (MCP) to contributions and collaborations within the top ten most productive countries. China had the highest number of articles overall, with 78.6% produced by authors from this country. Second place went to Spain; all its publications were national, indicating an absence of international collaboration. The third country was the USA, with only 17% of its total being MCPs. Poland, Portugal, the United Kingdom, Italy, and Belgium had no international collaborations, whereas Australia stood out with two MCPs. In general, we observed a tendency towards SCP research, with 90% of countries working with it, and for those who collaborated for an MCP, their production was low.
Figure 4.
Corresponding author’s countries.
3.2. Strategies to Promote Circular Economy and Green Roofs
The introduction of circular economy practices, mainly through the optimisation of green roofs using alternative materials, has emerged as a significant global trend and has yet to be learned or labelled by its practitioners. So this section reviews the CE and green roof strategies adopted by the five leading countries in Figure 4 to find whether these concepts are linked or supported concerning each one’s drive.
Portugal has its own “Circular Economy Action Plan” with seven goals formed from various actions, such as extending producer responsibility and incentivising or educating for a circular market. All of these are to achieve carbon neutrality and foster a resource-efficient and productive economy, emphasising investigation and innovation research and development in different proposals to accomplish this and reduce waste and pollution [52,53,54]. On the green roof subject, currently, Portugal has a technical guide, and standardisation systems in design and construction are supported by the Portuguese National Association of Green Roofs to transition towards green infrastructure [55] and for its addition to diverse architectural projects [56]. Additionally, the government has promoted private investment in NbSs to revitalise the economy post-COVID-19 [57]. The country also participates in the Environmental Fund programme, offering financial incentives for sustainable buildings, often requiring a certain green roof coverage percentage [57].
Poland’s roadmap towards the transition to the CE is a strategic plan designed to reshape the nation’s financial market [58,59]; it prioritises sustainable industrial production, sustainable consumption, bioeconomy, new business models, and its implementation, monitoring, and financing [60,61]. The CE in Poland involves creating a legal framework, training specialists, and implementing financing projects to support its development [62]. As for green roofs in Poland, they have two national programmes that include them in their strategies. The first, “My Water”, aims to promote solutions for collecting, retaining, and using rainwater and snowmelt, offering a subsidy for a grant of up to USD 900, covering up to 80% of installation costs [63]. The second programme, “Family Allotment Gardens”, includes funding for green roofs, covering up to 30% of total project costs. Besides this, around ten local authorities also offer economic incentives for establishing green roofs or living walls through property tax reductions or subsidies [63].
The USA is a leader in GHG emissions, so its federal government has recognised the need to begin and adopt CE practices with national strategies such as an organics recycling system, reducing food waste, and preventing plastic pollution [64]. As for green roofs, various American cities have implemented robust mandates and programmes to promote them and sustainability in tandem with these efforts. Nine cities have mandates: Chicago (Illinois), Denver (Colorado), Devens (Massachusetts), Fife (Washington), New York City (New York), Portland (Oregon), San Francisco (California), Seattle (Washington), and Washington, DC. Among these, five also manage incentives: Chicago, New York, Portland, Seattle, and Washington DC. Of the 17 cities that promote green roofs, 6 offer savings with financing costs (SWFCs), 7 provide density or building area bonuses, 5 grant subsidies, 3 offer credits, 2 provide discounts, and 1 includes administration in its policies [65].
As for Spain, they have introduced the “Circular Spain 2030” strategy, which aims to promote a new model of production and consumption [66] prioritising environmental protection, proactive measures, and decarbonisation to combat climate change, focusing on resource efficiency and competitiveness [67]. Concerning the adoption of green roofs, major cities such as Madrid and Barcelona have adopted the guidelines NTJ 11C Green Roof Technology Standards [68]. At the city level, some programmes promote their implementation. In Madrid, for example, green roofs cover 144,601 m2, with the “Madrid Rehabilitation Plan 2023” offering subsidies for their construction [69]. “Barcelona’s Green and Biodiversity Plan 2020” recognises green roofs as spaces that act as lungs for the city, covering an area of 35,000 m2 [70].
In 2009, China implemented the Circular Economy Promotion Law, which explicitly targets clean production, efficient resource utilisation, and waste management [71]. China’s CE policies have evolved to encompass resource-oriented, production-oriented, waste management, and lifecycle considerations [72]. As for green roof development, the country also has over 1083 green building policies [73], leading to subsidies provided for building them [74]. At the city level, they have encouraged green roofs through urban greening ordinances; some have mandatory descriptions for the construction, supervision, and responsibilities of developing them [75].
In this study, Poland was the only country with national programmes considering green roofs in its strategies. Apart from this, there was an observed difference in scale in the generation and implementation of strategies that promote the CE and green roofs. The CE initiatives operate nationally, reflecting efforts that fully encompass each country. In contrast, green roof strategies predominate at the city level, indicating a particular approach tailored to the specific urban environments in which these initiatives are implemented. The current general application of CE guides national policies. It could be used to include the green roof as one more element to apply, using existing strategies at the local level for its implementation and being able to expand the adoption to other cities.
3.3. Theme Co-Occurrence Analysis
The frequency analysis intuitive method finds keyword repetition [27] by extracting keywords from the totality of the articles analysed. The number of linked documents determines the co-occurrence of the study’s thematic elements. This type of co-occurrence analysis was used in RStudio to create a map based on author keywords, which are bibliographic data. The first central cluster in Figure 5 with the most robust connection links was “green roof” to author keywords that are variables in studies such as “thermal behaviour”, “rainwater quality”, “thermal insulation”, “water quality”, and alternative materials like “cork” and “biochar”.
Figure 5.
Co-occurrence author keyword map.
The research on biochar in green roof substrates focuses on its hydrological properties and positive impact on plant growth. One article focused on using a green roof as an urban vegetable garden. It showed that adding 15% biochar to heat-expanded clay had a 36% increase in water retention, with pH 8.53 ± 0.07, while its electric conductivity was 245 ± 35 µS·m−1. In this case, adding 15% biochar to the green roof substrate led to a 25 to 33% increase in the peppermint coverage area [76]. The optimal addition rate for enhancing stormwater retention without compromising recovery to maximum storage capacity and reducing the maximum temperature by 3–5 °C while decreasing the daily heat gain of the green roof by at least 0.06 MJ/m2 was 20% of biochair in the substrate [77].
Biochar improves water retention by reducing the runoff quantity, is effective in summer and when placed at the bottom of the substrate, and enhances nutrient retention, which is beneficial for sediment and meadow green roofs regardless of rain intensity [78]. Biochar is a stable material that can [79] significantly increase the water holding capacity (WHC) in green roof substrates, with a 40% application rate increasing the WHC by at least 74% [80,81]. It also increased substrate moisture, temperature, and porosity, promoting rapid plant growth and microbial community development [82]. Additionally, its nutrient retention benefits reduce nitrogen and phosphorus leaching [78,83] compared to conventional substrates [84].
Studies on using cork-based materials in green roof substrates demonstrated that, compared to conventional green roofs, cork-based materials improved the thermal insulation capacity, with 0.04 W/m·°C (a low thermal conductivity), providing significant thermal resistance. At the same time, the heat flux decreased from 5.3 W/m2 to 3.5 W/m2 in winter conditions [85]. High-density insulation corkboard showed a water retention of 5181 g/m2 compared to a commercial option that only retained 2848 g/m2 [86].
The following highlighted cluster was centred on the “substrate” layer, with two variables: “rainwater management” and “retention capacity”, and with only one alternative material, “hydrogel”. The studies on hydrogel in green roof substrates highlight their impact on water retention capabilities, either in laboratory experiments or in natural climatic conditions, showing promise in improving substrate water retention though their efficacy diminished over time due to sun exposure [87], and a substrate with 0.25% hydrogel by weight retained more water compared to substrates with 1% hydrogel or perlite [87,88,89] and supported plant growth providing potential soil-like conditions [90], as well as promoting the conservation of natural resources. Some alternative materials researched were brown algae, with perlite and vermiculite as substrates, which had a high water holding capacity, improved runoff water quality, and delayed runoff generation [91].
Only some alternative materials are displayed in Figure 5, and the use of coconut is notable in diverse presentations. The coconut coir, bamboo nodules, and PET plastic results show water pollutant retention, highlighting their effectiveness in water quality management [92]. A study found that coconut fibre substrates coupled with bamboo knots or HDPE waste in the drainage layers resulted in better plant coverage and survival, with favourable pH and low ammonium levels [93]. In another study integrating coconut in a mix with lightweight expanded clay aggregates and fine tuff as an improved substrate for plant growth and aeration [94], a similar result in drought conditions was achieved by adding hydrophilic polymer to a coconut and perlite substrate mix [95].
Besides the materials mentioned and shown in Figure 5, we found some study outcomes that demonstrate that green roofs are an integral part of a “building envelope” and are “passive systems” that use nature to provide benefits, such as “energy” efficiency by carrying out thermal regulation and rainwater management. One is reusing plastic bottles on green roofs, showcasing stormwater retention capabilities and pollutant reduction [96]. On the other hand, using recycled paper waste as sludge pellets in the substrate affected fertility but promoted the development of certain plant species and biodiversity in the long term [97]. Also, we found that recycled rubber crumbs as a drainage layer in green roofs reduce internal building temperatures during cooling periods [98,99]. The use of polluted river sediment as a substrate for green roofs focuses on nutrient retention and overall substrate performance [100].
This study found two papers focused on LCA [101,102]. The first study asses four alternatives in the substrate and drainage layer, demonstrating that coal bottom ash (CBA) and fly-ash-based lightweight aggregates (FAAs), one in each layer, had the best performance with minor environmental damage [102]. The second study compares a new system called Geogreen that was shown to reduce 74% of the global warming value while lowering human toxicity and freshwater aquatic ecotoxicity compared to conventional green systems [101]. Both approaches show the benefits of applying this kind of approach. Still, they need more information, such as the quantification of emissions mitigated by discontinuing prefabricated polymeric materials, such as by reusing or recycling waste or organic materials, and their impact on the CE.
In terms of substituting conventional materials, we can observe that it depends on the context and its characteristics, such as how the use of waste from the brick industry meets the requirements to be a lightweight substrate [103]. With positive outcomes such as less negative environmental impact and maximising ESSs in specific urban areas, this can support public policies that promote both CE and green roofs as sustainable practices. All the studies mentioned present ways to improve the “environmental impact” by reusing or recycling various alternative materials to the conventional ones, resulting in sustainable green roof construction practices. This is directly related to reducing the negative environmental impact of urban construction.
3.4. Alternative Materials in the Green Roof Layers in Relation to the Circular Economy Analysis
The green roof installation industry can enhance efficiency, reduce its carbon footprint, and promote sustainability by minimising the consumption of natural resources and energy. Reusing or recycling materials can lead to a low environmental impact and produce high-value-added materials, potentially maximising economic profits [104,105].
However, gaps in the selected papers must be addressed to ensure accuracy, reliability, and applicability. These include data from experimental periods, specifications on whether the experiments were conducted under controlled conditions, and the environmental impact of using alternative materials. All of these aspects should be considered in ongoing research.
In Table 1, we present the retrieved articles [number], the green roof layer: substrate (S), substrate and drainage (SD), drainage (D), waterproofing (W), modular system (MS), and the different alternative materials types used in it within the CE subprinciples mentioned in Section 2.2.
According to Table 1, incorporating CE principles into green roof systems is particularly evident in the substrate layer, in which recycling and reuse practices are prevalent. By combining recycled materials such as rubber and biochar, waste generation is minimised, and resource efficiency is maximised. This approach is both environmentally beneficial and economically viable, as it reduces reliance on virgin materials. For instance, substrates made from recycled construction materials divert waste from landfills and lower the environmental footprint of new material production [30].
Innovative materials derived from waste products, such as rubber, biochar, and hydrogel, reinforce the dual approach of functionality and sustainability in green roof systems. These materials provide functional benefits like promoting resource conservation, improved water retention, and insulation. By utilising waste products to create efficient substrates, green roofs can contribute to reducing overall waste and enhancing the performance of urban infrastructure.
Additionally, the durability and maintenance of green roof structures embody circularity principles. By selecting long-lasting materials and implementing proper maintenance practices, the lifespan of green roofs is extended [106], reducing the frequency of replacements and minimising waste. This approach is complemented by the recovery of agricultural organic waste [50,51], which enhances the substrate’s nutrient content and promotes resource efficiency. Incorporating organic waste like compost or biochar into green roof substrates improves soil health and reduces the need for synthetic fertilisers, aligning further with CE principles.
Table 1.
Classification of the alternative materials used in the retrieved papers within the circular economy subprinciples.
Table 1.
Classification of the alternative materials used in the retrieved papers within the circular economy subprinciples.
| Extension of the Useful Life of Materials | Development of New Materials from Waste | Recycling and Reuse | Recovery of Agricultural Organic Waste | Recycling of Construction Materials |
|---|---|---|---|---|
| [86,107] W,D—Cork | [108,109] S—Technosol | [110] S—Silica sand, expanded aggregates, filtered manure, bark chunks, and crushed wood | [111] S—Butcher waste and recycled cardboard pellets mixed with soil | [112] S—A mix of limestone and siliceous waste aggregate |
| [113] S—Hydrophilic perlite-based polymer | [76,77,78,79,80,81,83,114] S—Biochar | [93] SD—Coconut fibre, bamboo and high-density PET waste | [92,93] SD—Coconut coir/bamboo stems and nodes, PET bottle tops and bottoms | [94] S—Coarse tuff, fine tuff, medium tuff, peat, perlite, lightweight expanded clay aggregates, coconut coir |
| [99,115] D—Recycled rubber | [102] SD—Coal bottom ash (CBA) and fly-ash-based aggregates (FAAs) | [82] S—Commercial substrate mixed with recycled glass | [116] S—Soil microbial communities | [117] S—Compost mixed with clay soil and compost with crushed bricks |
| [118] D—Rubber crumbs and volcanic gravel | [119] S—Local soil, peat soil vermiculite, and perlite | [85,101] S—Cork | [100] S—Contaminated river sediments | [120] S—Construction waste |
| [98] D—Rubber crumbs, polyurethane, and volcanic gravel | [121] D—Pollytag®, lightweight expanded clay aggregates, chalcedony, serpentinite, and crushed autoclaved aerated concrete | [122] S—Lightweight dredged material aggregate | [123] D—Clay with bagasse, diatomaceous earth, wastewater sludge | [124] S—Crushed brick and crushed tiles combined with green compost waste |
| [125] S—Rubber combined with rooflite material and glass beads | [126] W—Paint residues | [95] S—Coconut and perlite mix | [127] SD—Crushed concrete mixed with compost and crushed fir bark, expanded clay aggregate, and reed bed | |
| [84] S—Wastewater treatment plant sludge and biochar | [96] MS—PET waste | [128] S—Sargassum biomass | [129] S—Crushed concrete, crushed bricks, sawdust, and municipal waste compost | |
| [87,88,90] S—Hydrogel | [130] MS—Polymeric waste | [131] S—Worm humus | [132] S—Crushed porcelain and expanded glass combined with municipal waste | |
| [133] S—Kaolin | [97] S—Sewage sludge pellets and compost made from organic waste | [97] S—Sewage sludge pellets and compost made from organic waste | [134] S—Crushed red and yellow bricks, clay granules, paper ash, limestone granules, crushed concrete | |
| [89] S—Hydrogel and perlite | [135] S—Silica waste, byproducts of metallic ferrosilicon alloys, cellulose, foundry sand, and organic waste | [91] S—Brown algae, perlite, vermiculite, sand, crushed brick, coconut fibre, and T. conoides | [136] S—Fine recycled waste | |
| [103,137] S—Waste from the brick industry | [129]—S—Crushed concrete, crushed bricks, sawdust, and municipal waste compost | [138] S—Foamed glass and crushed porcelain | ||
| [137] S—Wastewater sludge | [139] S—Coarse burlap, fine burlap, composted green waste, almond shell, and pistachio shell | [140] S—Green waste compost, and crushed bricks | ||
| [141] D—Recycled rubber | [94] S—Coarse tuff, fine tuff, medium tuff, peat, perlite, lightweight expanded clay aggregates, coconut coir | [142,143] S—Lightweight expanded clay | ||
| [144] S—Recycled brick | ||||
| [145] S—Recycled construction materials | ||||
| [146] SD—Waste construction material |
The convergence between the use of alternative materials and the subprinciples of the circular economy is displayed in Figure 6 as an overview that shows the five subprinciples of the CE on the vertical axis. Where the 68 articles were classified, some in more than one subprinciple, which is why the total number of papers was 20. As mentioned above, there is a focus on using waste, particularly in developing new materials and recycling construction materials, predominantly in the substrate layer. This suggests a potential investigation gap to be exploited, followed by limited research in applying alternative materials in the substrate and drainage layer together, as well as waterproofing and modular systems.
Figure 6.
Green roof layers within the CE subprinciples.
According to the CE principles and the articles’ classification, almost 75% focused on replacing conventional materials used in the substrate layer within green roof systems. Waste is mainly used to develop new or recycled construction materials, support sustainability objectives, and promote resource efficiency and circular production flows. The outcomes of applying alternative materials, such as cork, recycled glass, plastic bottles, lightweight aggregates and silica waste, show promising results in terms of water retention performance, acid rain neutralisation and improved runoff quality [82,96,110,122], thermal insulation [85], and phytotoxicity prevention [135]. Sewage sludge stood out for its carbon storage capacity [137]. Combining different materials improves the quality and functionality of substrates and reduces the environmental footprint of module production [96,101,130].
The drainage also engages with CE but in a minor way. Only 12% of the articles concerned this layer. They appeared to be primarily focusing on extending the life of materials such as rubber [98,99,141,147,148] and recycling construction waste [123,126,146], developing new materials from waste such as Pollytag made of clay [121], and recovering agricultural organic materials such as coconut fibre and PET, which showed positive results regarding pH, electrical conductivity, and vegetation survival [93]. This suggests a targeted approach towards contributing to environmental sustainability and functionality.
In addition, only one article focused on the waterproofing layer, in which paint waste was reused to create a green roof [126]. The waterproofing layer shows minimal engagement with circular economy principles, reflecting a potential area for improvement. However, considering that waterproofing is used to protect the building structure, it influences the longevity of the green roof, so exploring opportunities for incorporating circular practices in this aspect could yield significant environmental benefits.
Practising waste reduction, reuse, and recycling can reduce the carbon footprint [20,105]. Including it in green roofs as a UGS and an integral component of GI [149] can enhance their overall effectiveness and resilience. The green roofs in the selected papers can be considered within the CE framework for including alternative materials in their structure and for generating ESSs.
According to the graphical abstract, green roofs are part of the GI that provides various ESSs. Among these services, we can find two CE principles: the regeneration of nature (since green roofs offer a space in which both flora and fauna can thrive) and pollution elimination (due to the green roof’s ability to remove atmospheric pollutants). This latter CE principle aligns with waste removal and the creation of circular products and materials. It also ties into subprinciples such as extending the lifespan of materials, developing new materials from waste, reusing waste, recovering organic waste from agriculture, and recycling construction materials, all of which contribute to the inclusion of alternative materials in the green roof structure.
4. Conclusions
The constant theme in these papers is the quest to increase green roofs’ ESSs by using environmentally friendly materials. This scoping review demonstrates how green roofs, as NbSs within GI, can integrate into the CE framework, making them vital for cities adapting to climate change. They serve as crucial elements of sustainable urban infrastructure and act as agents for advancing CE in the built environment. Urban planners can further sustainability by supporting these techniques and incorporating alternative materials.
A holistic approach must address environmental impacts, such as runoff water quality from green roofs that use recycled or waste materials. The research indicates that materials such as biochar and recycled rubber enhance the water retention capacity of green roofs and filter pollutants from rainwater, thereby improving ESSs and mitigating urban water pollution. Ongoing studies should focus on long-term monitoring of runoff water quality to fully understand the environmental implications of these materials.
Recycling or reusing innovative materials such as cork, biochar, and hydrogel in green roofs can lower their carbon footprint. This practice also addresses issues like air pollution and urban heat islands while contributing to environmental conservation by reducing waste production, optimising resource use, and promoting sustainable material practices. These materials align with CE principles by supporting nature regeneration, reducing atmospheric pollution, minimising material imports, and lowering the ecological costs of production and transportation. They also enhance local adaptability, biodiversity, and resilience in urban ecosystems.
The dynamic interaction between material innovation, environmental regulations, and CE concepts highlights how green roofs can impact the growth of resilient and sustainable cities. This study displayed a disparity in the scale and implementation of policies: CE ones are designed to address broader national goals, while green roofs are often tailored to individual urban areas’ specific needs and contexts. To better integrate these approaches, national policies could incorporate green roofs as a standard element within existing CE frameworks. Policymakers and urban planners can leverage these insights to promote green roof adoption as a critical element in the transition towards a CE, maximising their benefits for waste reduction, resource efficiency, and environmental enhancement.
Finally, upcoming studies show the principle that simpler designs often enhance functionality. Switzerland is a practical example of structuring green roofs while avoiding the use of unsustainable materials. Green roofs may consist of only three layers: root barrier, substrate, and vegetation [149]. This minimalist approach can serve as a model for future green roof designs, promoting simplicity and sustainability in urban environments.
Funding
This research received no external funding.
Acknowledgments
Instituto Politécnico Nacional, project S.I.P.: 20231182.
Conflicts of Interest
The authors declare no conflicts of interest.
References
- World Health Organization. Delivering on Air Quality, Climate Change and Health; World Health Organization: Geneva, Switzerland, 2016; pp. 1–6. [Google Scholar]
- Naciones Unidas. Objetivos de Desarrollo Sostenible. Available online: https://www.un.org/sustainabledevelopment/es/ (accessed on 7 October 2020).
- Naciones Unidas; Caribe, C. E. para A.L. y el La Agenda 2030 y Los Objetivos de Desarrollo Sostenible: Una Oportunidad Para América Latina y El Caribe. Objetivos, Metas e Indicadores Mundiales; CEPAL: Santiago, Chile, 2019. [Google Scholar]
- Organización de las Naciones Unidas (ONU). Agenda Para El Desarrollo Sostenible. In Comunidad y Salud; Organización de las Naciones Unidas (ONU): New York, NY, USA, 2015. [Google Scholar]
- Programa de las Naciones Unidas para el Desarrollo (PNUD) Objetivo 11: Ciudades y Comunidades Sostenibles. Available online: https://www.mx.undp.org/content/mexico/es/home/sustainable-development-goals/goal-11-sustainable-cities-and-communities.html (accessed on 1 March 2022).
- Naciones Unidas, United Nations. Statistics Division. Available online: https://unstats.un.org/sdgs/report/2019/goal-11/ (accessed on 7 August 2020).
- Island Press. Millennium Ecosystem Assessment. In Ecosystems and Human Well-Being: A Framework for Assessment; Island Press: Washington, DC, USA, 2003. [Google Scholar]
- Taguchi, V.; Weiss, P.; Gulliver, J.; Klein, M.; Hozalski, R.; Baker, L.; Finlay, J.; Keeler, B.; Nieber, J. It Is Not Easy Being Green: Recognizing Unintended Consequences of Green Stormwater Infrastructure. Water 2020, 12, 522. [Google Scholar] [CrossRef]
- Norton, B.A.; Coutts, A.M.; Livesley, S.J.; Harris, R.J.; Hunter, A.M.; Williams, N.S.G. Planning for Cooler Cities: A Framework to Prioritise Green Infrastructure to Mitigate High Temperatures in Urban Landscapes. Landsc. Urban Plan. 2015, 134, 127–138. [Google Scholar] [CrossRef]
- Tzoulas, K.; Korpela, K.; Venn, S.; Yli-Pelkonen, V.; Kaźmierczak, A.; Niemela, J.; James, P. Promoting Ecosystem and Human Health in Urban Areas Using Green Infrastructure: A Literature Review. Landsc. Urban Plan. 2007, 81, 167–178. [Google Scholar] [CrossRef]
- Chiesura, A. The Role of Urban Parks for the Sustainability of Cities. Landsc. Urban Plan. 2004, 68, 129–138. [Google Scholar] [CrossRef]
- Maas, J.; Verheij, R.A.; Groenewegen, P.P.; De Vries, S.; Spreeuwenberg, P. Green Space, Urbanity, and Health: How Strong Is the Relation? J. Epidemiol. Community Health 2006, 60, 587–592. [Google Scholar] [CrossRef] [PubMed]
- Castleton, H.F.; Stovin, V.; Beck, S.B.M.; Davison, J.B. Green Roofs; Building Energy Savings and the Potential for Retrofit. Energy Build. 2010, 42, 1582–1591. [Google Scholar] [CrossRef]
- Urbano-López De Meneses, B. Naturación Urbana, Un Desafío a La Urbanización. Rev. Chapingo Ser. Cienc. For. Y Del. Ambiente 2013, 19, 225–235. [Google Scholar] [CrossRef]
- Bowler, D.E.; Buyung-Ali, L.; Knight, T.M.; Pullin, A.S. Urban Greening to Cool Towns and Cities: A Systematic Review of the Empirical Evidence. Landsc. Urban Plan. 2010, 97, 147–155. [Google Scholar] [CrossRef]
- North America Inc. Green Roofs for Healthy Cities. In How Your Community Will Benefit from Adopting Green Roof Policy; North America Inc.: Coral Gables, FL, USA, 2015. [Google Scholar]
- MacIvor, J.S.; Lundholm, J. Performance Evaluation of Native Plants Suited to Extensive Green Roof Conditions in a Maritime Climate. Ecol. Eng. 2011, 37, 407–417. [Google Scholar] [CrossRef]
- Lundholm, J.T. Green Roof Plant Species Diversity Improves Ecosystem Multifunctionality. J. Appl. Ecol. 2015, 52, 726–734. [Google Scholar] [CrossRef]
- Thuring, C.; Grant, G. The Biodiversity of Temperate Extensive Green Roofs—A Review of Research and Practice. Isr. J. Ecol. Evol. 2016, 62, 44–57. [Google Scholar] [CrossRef]
- Joshi, M.Y.; Teller, J. Urban Integration of Green Roofs: Current Challenges and Perspectives. Sustainability 2021, 13, 12378. [Google Scholar] [CrossRef]
- Oberndorfer, E.; Lundholm, J.; Bass, B.; Coffman, R.R.; Doshi, H.; Dunnett, N.; Gaffin, S.; Köhler, M.; Liu, K.K.Y.; Rowe, B. Green Roofs as Urban Ecosystems: Ecological Structures, Functions, and Services. Bioscience 2007, 57, 823–833. [Google Scholar] [CrossRef]
- Mesimäki, M.; Hauru, K.; Lehvävirta, S. Do Small Green Roofs Have the Possibility to Offer Recreational and Experiential Benefits in a Dense Urban Area? A Case Study in Helsinki, Finland. Urban For. Urban Green. 2019, 40, 114–124. [Google Scholar] [CrossRef]
- Harada, Y.; Whitlow, T.H.; Bassuk, N.L.; Russell-anelli, J. Rooftop Farm Soils for Sustainable Water and Nitrogen Management. Front. Sustain. Food Syst. 2020, 4, 123. [Google Scholar] [CrossRef]
- Elmqvist, T.; Goodness, J.; Marcotullio, P.J.; Parnell, S.; Sendstad, M.; Wilkinson, C.; Fragkias, M.; Güneralp, B.; McDonald, R.I.; Schewenius, M.; et al. Urban Ecosystem Services. In Urbanization, Biodiversity and Ecosystem Services: Challenges and Opportunities: A Global Assessment; Springer: Berlin/Heidelberg, Germany, 2013; pp. 175–255. [Google Scholar]
- Dvorak, B.; Volder, A. Green Roof Vegetation for North American Ecoregions: A Literature Review. Landsc. Urban Plan. 2010, 96, 197–213. [Google Scholar] [CrossRef]
- Brenneisen, S. Green Roofs. How Nature Returns to the City. Acta Hortic. 2004, 643, 289–293. [Google Scholar] [CrossRef]
- Meng, L.; Wen, K.H.; Brewin, R.; Wu, Q. Knowledge Atlas on the Relationship between Urban Street Space and Residents’ Health-a Bibliometric Analysis Based on Vos Viewer and Cite Space. Sustainability 2020, 12, 2384. [Google Scholar] [CrossRef]
- Savini, F. The Circular Economy of Waste: Recovery, Incineration and Urban Reuse. J. Environ. Plan. Manag. 2021, 64, 2114–2132. [Google Scholar] [CrossRef]
- Salmenperä, H.; Pitkänen, K.; Kautto, P.; Saikku, L. Critical Factors for Enhancing the Circular Economy in Waste Management. J. Clean. Prod. 2021, 280, 124339. [Google Scholar] [CrossRef]
- Schützenhofer, S.; Kovacic, I.; Rechberger, H.; Mack, S. Improvement of Environmental Sustainability and Circular Economy through Construction Waste Management for Material Reuse. Sustainability 2022, 14, 11087. [Google Scholar] [CrossRef]
- Murray, A.; Skene, K.; Haynes, K. The Circular Economy: An Interdisciplinary Exploration of the Concept and Application in a Global Context. J. Bus. Ethics 2017, 140, 369–380. [Google Scholar] [CrossRef]
- Gregson, N.; Crang, M.; Fuller, S.; Holmes, H.; Gregson, N.; Crang, M.; Fuller, S.; Interrogating, H.H.; Gregson, N.; Crang, M.; et al. Interrogating the Circular Economy: The Moral Economy of Resource Recovery in the EU Interrogating the Circular Economy : The Moral Economy of Resource Recovery in the EU. Econ. Soc. 2015, 44, 218–243. [Google Scholar] [CrossRef]
- Roleders, V.; Oriekhova, T.; Zaharieva, G. Circular Economy as a Model of Achieving Sustainable Development. Probl. Ekorozwoju 2022, 17, 178–185. [Google Scholar] [CrossRef]
- Horbal, N.; Mazuryk, M.; Mykytyn, O. Implementation of Circular Economy on the Basis of European Experience. Manag. Entrep. Ukr. Stages Form. Probl. Dev. 2021, 2021, 280–289. [Google Scholar] [CrossRef]
- Konietzko, J.; Bocken, N.; Hultink, E.J. Circular Ecosystem Innovation: An Initial Set of Principles. J. Clean. Prod. 2020, 253, 119942. [Google Scholar] [CrossRef]
- Berardi, U.; GhaffarianHoseini, A.H.; GhaffarianHoseini, A. State-of-the-Art Analysis of the Environmental Benefits of Green Roofs. Appl. Energy 2014, 115, 411–428. [Google Scholar] [CrossRef]
- Francis, L.F.M.; Jensen, M.B. Benefits of Green Roofs: A Systematic Review of the Evidence for Three Ecosystem Services. Urban For. Urban Green. 2017, 28, 167–176. [Google Scholar] [CrossRef]
- Nguyen, C.N.; Muttil, N.; Tariq, M.A.U.R.; Ng, A.W.M. Quantifying the Benefits and Ecosystem Services Provided by Green Roofs—A Review. Water 2022, 14, 68. [Google Scholar] [CrossRef]
- Ramírez, W.; Bolaños Silva, T. Revisión Sobre El Papel de Los Techos Verdes En La Remoción de Carbono Atmosférico En El Neotrópico. NodoArquitectura. Ciudad. Medio Ambiente 2012, 6, 7–18. [Google Scholar]
- Mentens, J.; Raes, D.; Hermy, M. Green Roofs as a Tool for Solving the Rainwater Runoff Problem in the Urbanized 21st Century? Landsc. Urban Plan. 2006, 77, 217–226. [Google Scholar] [CrossRef]
- Van Mechelen, C.; Dutoit, T.; Hermy, M. Adapting Green Roof Irrigation Practices for a Sustainable Future: A Review. Sustain. Cities Soc. 2015, 19, 74–90. [Google Scholar] [CrossRef]
- Blank, L.; Vasl, A.; Schindler, B.Y.; Kadas, G.J.; Blaustein, L. Horizontal and Vertical Island Biogeography of Arthropods on Green Roofs: A Review. Urban. Ecosyst. 2017, 20, 911–917. [Google Scholar] [CrossRef]
- Chow, M.F.; Bakar, M.F.A.; Wong, J.K. An Overview of Plant Species and Substrate Materials or Green Roof System in Tropical Climate Urban Environment. AIP Conf. Proc. 2018, 2030, 020004. [Google Scholar] [CrossRef]
- Liberalesso, T.; Oliveira Cruz, C.; Matos Silva, C.; Manso, M. Green Infrastructure and Public Policies: An International Review of Green Roofs and Green Walls Incentives. Land. Use Policy 2020, 96, 104693. [Google Scholar] [CrossRef]
- Blank, L.; Vasl, A.; Levy, S.; Grant, G.; Kadas, G.; Dafni, A.; Blaustein, L. Directions in Green Roof Research: A Bibliometric Study. Build. Environ. 2013, 66, 23–28. [Google Scholar] [CrossRef]
- Vijayaraghavan, K. Green Roofs: A Critical Review on the Role of Components, Benefits, Limitations and Trends. Renew. Sustain. Energy Rev. 2016, 57, 740–752. [Google Scholar] [CrossRef]
- Moher, D.; Liberati, A.; Tetzlaff, J.; Altman, D.G. Preferred Reporting Items for Systematic Reviews and Meta-Analyses: The PRISMA Statement. Int. J. Surg. 2010, 8, 336–341. [Google Scholar] [CrossRef]
- Nascimento, D.L.M.; Alencastro, V.; Quelhas, O.L.G.; Caiado, R.G.G.; Garza-Reyes, J.A.; Lona, L.R.; Tortorella, G. Exploring Industry 4.0 Technologies to Enable Circular Economy Practices in a Manufacturing Context: A Business Model Proposal. J. Manuf. Technol. Manag. 2019, 30, 607–627. [Google Scholar] [CrossRef]
- Royo, M.; Chulvi, V.; Mulet, E.; Ruiz-Pastor, L. Analysis of Parameters about Useful Life Extension in 70 Tools and Methods Related to Eco-Design and Circular Economy. J. Ind. Ecol. 2023, 27, 562–586. [Google Scholar] [CrossRef]
- Cobo, S.; Levis, J.W.; Dominguez-Ramos, A.; Irabien, A. Economics of Enhancing Nutrient Circularity in an Organic Waste Valorization System. Environ. Sci. Technol. 2019, 53, 6123–6132. [Google Scholar] [CrossRef]
- Santagata, R.; Ripa, M.; Genovese, A.; Ulgiati, S. Food Waste Recovery Pathways: Challenges and Opportunities for an Emerging Bio-Based Circular Economy. A Systematic Review and an Assessment. J. Clean. Prod. 2021, 286, 125490. [Google Scholar] [CrossRef]
- European Environment Agency. Circular Economy Country Profile—Portugal (ETC CE Report. 2022/5—Portugal); European Environment Agency: Copenhagen, Denmark, 2022. [Google Scholar]
- de Ferreira, A.C.; Fuso-Nerini, F. A Framework for Implementing and Tracking Circular Economy in Cities: The Case of Porto. Sustainability 2019, 11, 1813. [Google Scholar] [CrossRef]
- República Portuguesa Gestão de Resíduos e Transição Para Uma Economia Circular. Available online: https://www.fundoambiental.pt/apoios-2023/gestao-de-residuos-e-transicao-para-uma-economia-circular/se-lo-verde-2023.aspx (accessed on 6 December 2023).
- Pineda-Martos, R.; Calheiros, C.S.C. Nature-Based Solutions in Cities—Contribution of the Portuguese National Association of Green Roofs to Urban Circularity. Circ. Econ. Sustain. 2021, 1, 1019–1035. [Google Scholar] [CrossRef]
- Calheiros, C.S.C.; Castiglione, B.; Palha, P. Chapter 14—Nature-Based Solutions for Socially and Environmentally Responsible New Cities: The Contribution of Green Roofs. In Circular Economy and Sustainability—Volume 2: Environmental Engineering; Stefanakis, A., Nikolaou, I., Eds.; Elsevier: Amsterdam, The Netherlands, 2022; pp. 235–255. ISBN 978-0-12-821664-4. [Google Scholar]
- República Portuguesa Despacho n.° 8745/2020, de 11 de Setembro 2020. Available online: https://diariodarepublica.pt/dr/detalhe/despacho/8745-2020-142602680 (accessed on 6 December 2023).
- Council of Ministers. ROAD MAP towards the Transition to Circular Economy; Poland. 2019. Available online: https://www.gov.pl/attachment/d6975935-4b24-4be3-96f1-09c51589958a (accessed on 6 December 2023).
- Interreg CENTRAL EUROPE News. Available online: https://www.interreg-central.eu/news/polands-roadmap-towards-the-transition-to-the-circular-economy/ (accessed on 7 December 2023).
- European Union European Circular Economy Stakeholder Platform. Available online: https://circulareconomy.europa.eu/platform/en/strategies/polands-circular-economy-roadmap#:~:text=The aim of Poland’s Roadmap,will enable Poland to take (accessed on 7 December 2023).
- Zielińska, A. Comparative Analysis of Circular Economy Implementation in Poland and Other European Union Countries. J. Int. Stud. 2019, 12, 337–347. [Google Scholar] [CrossRef]
- Sysoiev, O. trends of professional training in circular economy in the republic of poland. Contin. Prof. Educ. Theory Pract. 2022, 3, 84–89. [Google Scholar] [CrossRef]
- Wolańska, K.; Weber, M. National and Local Regulations and Programs Are Stimulating the Green Roof Industry in Poland. Available online: https://livingarchitecturemonitor.com/articles/national-and-local-regulations-and-programs-are-stimulating-the-green-roof-industry-in-poland-fa22 (accessed on 7 December 2023).
- U.S. Environmental Protection Agency (EPA). Building a Circular Economy for All: Progress Toward Transformative Change; U.S. Environmental Protection Agency (EPA): Washington, DC, USA, 2022. [Google Scholar]
- Green Roofs for Healthy Cities. Policy Resources. Available online: https://static1.squarespace.com/static/58e3eecf2994ca997dd56381/t/65484bf81e7bb17aaa3e4563/1699236880900/Green+Roof+and+Wall+Policy+Guide+2023.pdf (accessed on 8 December 2023).
- European Environment Agency. Circular Economy Country Profile—Spain; European Environment Agency: Copenhagen, Denmark, 2022; Available online: https://www.eionet.europa.eu/etcs/etc-ce/products/etc-ce-products/etc-ce-report-5-2022-country-profiles-on-circular-economy/spain-ce-country-profile-2022_for-publication.pdf (accessed on 9 December 2023).
- Ministerio de Economía Industria y Competitividad Circular Economy Spanish Strategy “España Circular 2030.” Exacutive Summary. 2018, 66p. Available online: https://www.miteco.gob.es/content/dam/miteco/es/calidad-y-evaluacion-ambiental/temas/economia-circular/espanacircular2030_def1_tcm30-509532_mod_tcm30-509532.pdf (accessed on 9 December 2023).
- Fundació de la Jardineria i el Paisatge. NTJ 11C: Cubiertas Verdes: Ajardinamientos Especiales; Fundació de la Jardineria i el Paisatge: Barcelona, Spain, 2012; ISBN 978-84-96564-02-2. [Google Scholar]
- Ayuntamiento de Madrid. Plan Rehabilita Madrid 2023 Guía Rápida Para el Ciudadano; Ayuntamiento de Madrid: Madrid, Spain, 2023; Available online: https://transforma.madrid.es/wp-content/uploads/2023/02/Guia-rapida-para-la-ciudadania-Adapta-2023.pdf (accessed on 9 December 2023).
- Ajuntament de Barcelona. Plan Del Verde y de La Biodiversidad de Barcelona 2020; Ajuntament de Barcelona: Barcelona, Spain, 2013; Available online: https://ajuntament.barcelona.cat/ecologiaurbana/sites/default/files/PlanVerde_2020.pdf (accessed on 9 December 2023).
- Feng, K.; Lam, C.Y. An Overview of Circular Economy in China: How the Current Challenges Shape the Plans for the Future. Chin. Econ. 2021, 54, 355–371. [Google Scholar] [CrossRef]
- Zhu, J.; Fan, C.; Shi, H.; Shi, L. Efforts for a Circular Economy in China: A Comprehensive Review of Policies. J. Ind. Ecol. 2019, 23, 110–118. [Google Scholar] [CrossRef]
- He, Q.; Wu, Z.; Li, S.; Li, H.; Wang, Y. Two Decades of the Evolution of China’s Green Building Policy: Insights from Text Mining. Build. Res. Inf. 2023, 51, 158–178. [Google Scholar] [CrossRef]
- Lohry, G. Cities. Available online: https://chinadialogue.net/en/cities/5625-beijing-needs-a-green-roof-revolution/ (accessed on 5 December 2023).
- Dong, J.; Lin, M.; Zuo, J.; Lin, T.; Liu, J.; Sun, C.; Luo, J. Quantitative Study on the Cooling Effect of Green Roofs in a High-Density Urban Area—A Case Study of Xiamen, China. J. Clean. Prod. 2020, 255, 120152. [Google Scholar] [CrossRef]
- Olszewski, M.W.; Eisenman, S.W. Influence of Biochar Amendment on Herb Growth in a Green Roof Substrate. Hortic. Environ. Biotechnol. 2017, 58, 406–413. [Google Scholar] [CrossRef]
- Tan, K.; Wang, J. Substrate Modified with Biochar Improves the Hydrothermal Properties of Green Roofs. Environ. Res. 2023, 216, 114405. [Google Scholar] [CrossRef]
- Kuoppamäki, K.; Hagner, M.; Lehvävirta, S.; Setälä, H. Biochar Amendment in the Green Roof Substrate Affects Runoff Quality and Quantity. Ecol. Eng. 2015, 88, 1–9. [Google Scholar] [CrossRef]
- Huang, S.; Huang, D.; Garg, A.; Jiang, M.; Mei, G.; Pekkat, S. Stormwater Management of Biochar-Amended Green Roofs: Peak Flow and Hydraulic Parameters Using Combined Experimental and Numerical Investigation. Biomass Convers. Biorefinery 2020, 14, 5835–5846. [Google Scholar] [CrossRef]
- Cao, C.T.N.; Farrell, C.; Kristiansen, P.E.; Rayner, J.P. Biochar Makes Green Roof Substrates Lighter and Improves Water Supply to Plants. Ecol. Eng. 2014, 71, 368–374. [Google Scholar] [CrossRef]
- Chen, H.; Ma, J.; Wei, J.; Gong, X.; Yu, X.; Guo, H.; Zhao, Y. Biochar Increases Plant Growth and Alters Microbial Communities via Regulating the Moisture and Temperature of Green Roof Substrates. Sci. Total Environ. 2018, 635, 333–342. [Google Scholar] [CrossRef]
- Chen, C.F.; Kang, S.F.; Lin, J.H. Effects of Recycled Glass and Different Substrate Materials on the Leachate Quality and Plant Growth of Green Roofs. Ecol. Eng. 2018, 112, 10–20. [Google Scholar] [CrossRef]
- Kuoppamäki, K.; Lehvävirta, S. Mitigating Nutrient Leaching from Green Roofs with Biochar. Landsc. Urban Plan. 2016, 152, 39–48. [Google Scholar] [CrossRef]
- Qiu, D.; Peng, H.; Li, T.; Qi, Y. Application of Stabilized Sludge to Extensive Green Roofs in Shanghai: Feasibility and Nitrogen Leaching Control. Sci. Total Environ. 2020, 732, 138898. [Google Scholar] [CrossRef]
- Almeida, R.; Simões, N.; Tadeu, A.; Palha, P.; Almeida, J. Thermal Behaviour of a Green Roof Containing Insulation Cork Board. An Experimental Characterization Using a Bioclimatic Chamber. Build. Environ. 2019, 160, 106179. [Google Scholar] [CrossRef]
- Tadeu, A.; Simões, N.; Almeida, R.; Manuel, C. Drainage and Water Storage Capacity of Insulation Cork Board Applied as a Layer on Green Roofs. Constr. Build. Mater. 2019, 209, 52–65. [Google Scholar] [CrossRef]
- Deska, I.; Mrowiec, M.; Ociepa, E.; Łacisz, K. Investigation of the Influence of Hydrogel Amendment on the Retention Capacities of Green Roofs. Ecol. Chem. Eng. S 2018, 25, 373–382. [Google Scholar] [CrossRef]
- Deska, I.; Mrowiec, M.; Ociepa, E.; Lewandowska, A. Influence of the Hydrogel Amendment on the Water Retention Capacity of Extensive Green Roof Models. J. Ecol. Eng. 2020, 21, 195–204. [Google Scholar] [CrossRef]
- Deska, I.; Mrowiec, M.; Ociepa, E.; Michniewski, M. Impact of the Hydrogel Amendment and the Dry Period Duration on the Green Roof Retention Capacity. Ecol. Chem. Eng. S 2020, 27, 357–371. [Google Scholar] [CrossRef]
- Savi, T.; Marin, M.; Boldrin, D.; Incerti, G.; Andri, S.; Nardini, A. Green Roofs for a Drier World: Effects of Hydrogel Amendment on Substrate and Plant Water Status. Sci. Total Environ. 2014, 490, 467–476. [Google Scholar] [CrossRef]
- Vijayaraghavan, K.; Joshi, U.M. Application of Seaweed as Substrate Additive in Green Roofs: Enhancement of Water Retention and Sorption Capacity. Landsc. Urban Plan. 2015, 143, 25–32. [Google Scholar] [CrossRef]
- Piscitelli, L.; Rivier, P.A.; Mondelli, D.; Miano, T.; Joner, E.J. Assessment of Addition of Biochar to Filtering Mixtures for Potential Water Pollutant Removal. Environ. Sci. Pollut. Res. 2018, 25, 2167–2174. [Google Scholar] [CrossRef]
- Nagase, A. Novel Application and Reused Materials for Extensive Green Roof Substrates and Drainage Layers in Japan—Plant Growth and Moisture Uptake Implementation—. Ecol. Eng. 2020, 153, 105898. [Google Scholar] [CrossRef]
- A’saf, T.S.; Al-Ajlouni, M.G.; Ayad, J.Y.; Othman, Y.A.; St Hilaire, R. Performance of Six Different Soilless Green Roof Substrates for the Mediterranean Region. Sci. Total Environ. 2020, 730, 139182. [Google Scholar] [CrossRef]
- Xu, H.; Yeum, K.J.; Yoon, Y.H.; Ju, J.H. Effect of Hydrophilic Polymer in Three Green Roof Substrates on Growth, Flower Development, and Overwintering of Agastache Rugosa (Korean Mint) without Irrigation. Appl. Ecol. Environ. Res. 2018, 16, 5503–5516. [Google Scholar] [CrossRef]
- Galarza-Molina, S.; Torres, A.; Rengifo, P.; Puentes, A.; Cárcamo-Hernández, E.; Méndez-Fajardo, S.; Devia, C. The Benefits of an Eco-Productive Green Roof in Bogota, Colombia. Indoor Built Environ. 2017, 26, 1135–1143. [Google Scholar] [CrossRef]
- Vannucchi, F.; Pini, R.; Scatena, M.; Benelli, G.; Canale, A.; Bretzel, F. Deinking Sludge in the Substrate Reduces the Fertility and Enhances the Plant Species Richness of Extensive Green Roofs. Ecol. Eng. 2018, 116, 87–96. [Google Scholar] [CrossRef]
- Coma, J.; Pérez, G.; Castell, A.; Solé, C.; Cabeza, L.F. Green Roofs as Passive System for Energy Savings in Buildings during the Cooling Period: Use of Rubber Crumbs as Drainage Layer. Energy Effic. 2014, 7, 841–849. [Google Scholar] [CrossRef]
- Rincón, L.; Coma, J.; Pérez, G.; Castell, A.; Boer, D.; Cabeza, L.F. Environmental Performance of Recycled Rubber as Drainage Layer in Extensive Green Roofs. A Comparative Life Cycle Assessment; Elsevier Ltd.: Amsterdam, The Netherlands, 2014; Volume 74. [Google Scholar]
- Zhang, W.; Zhong, X.; Che, W.; Sun, H.; Zhang, H. A Laboratory Study to Determine the Use of Polluted River Sediment as a Substrate for Extensive Green Roofs. Water Sci. Technol. 2018, 78, 2247–2255. [Google Scholar] [CrossRef]
- Manso, M.; Castro-Gomes, J.; Paulo, B.; Bentes, I.; Teixeira, C.A. Life Cycle Analysis of a New Modular Greening System. Sci. Total Environ. 2018, 627, 1146–1153. [Google Scholar] [CrossRef]
- Pushkar, S. Modeling the Substitution of Natural Materials with Industrial Byproducts in Green Roofs Using Life Cycle Assessments. J. Clean. Prod. 2019, 227, 652–661. [Google Scholar] [CrossRef]
- Bisceglie, F.; Gigante, E.; Bergonzoni, M. Utilization of Waste Autoclaved Aerated Concrete as Lighting Material in the Structure of a Green Roof. Constr. Build. Mater. 2014, 69, 351–361. [Google Scholar] [CrossRef]
- Nußholz, J.L.K.; Rasmussen, F.N.; Whalen, K.; Plepys, A. Material Reuse in Buildings: Implications of a Circular Business Model for Sustainable Value Creation. J. Clean. Prod. 2020, 245, 118546. [Google Scholar] [CrossRef]
- Gutiérrez, C.; Rodríguez, J.F.; Gracia, I.; de Lucas, A.; García, M.T. Reduction of the Carbon Footprint through Polystyrene Recycling: Economical Evaluation. Process Saf. Environ. Prot. 2016, 101, 144–151. [Google Scholar] [CrossRef]
- Gargari, C.; Bibbiani, C.; Fantozzi, F.; Campiotti, C.A. Environmental Impact of Green Roofing: The Contribute of a Green Roof to the Sustainable Use of Natural Resources in a Life Cycle Approach. Agric. Agric. Sci. Procedia 2016, 8, 646–656. [Google Scholar] [CrossRef]
- Simões, N.; Almeida, R.; Tadeu, A.; Brett, M.; Almeida, J. Comparison between Cork-Based and Conventional Green Roof Solutions. Build. Environ. 2020, 175, 106812. [Google Scholar] [CrossRef]
- Hsieh, J.C.; Lou, C.W.; Lin, C.W.; Chen, J.M.; Lin, J.H. Effects of Composition and Density of Nonwoven Fabric on a Soil-Free Growing Medium. J. Ind. Text. 2013, 43, 204–214. [Google Scholar] [CrossRef]
- Grard, B.J.P.; Manouchehri, N.; Aubry, C.; Frascaria-Lacoste, N.; Chenu, C. Potential of Technosols Created with Urban By-Products for Rooftop Edible Production. Int. J. Environ. Res. Public Health 2020, 17, 3210. [Google Scholar] [CrossRef]
- Hill, J.; Sleep, B.; Drake, J.; Fryer, M. The Effect of Intraparticle Porosity and Interparticle Voids on the Hydraulic Properties of Soilless Media. Vadose Zone J. 2019, 18, 1–13. [Google Scholar] [CrossRef]
- Sisco, L.; Monzer, S.; Farajalla, N.; Bashour, I.; Saoud, I.P. Roof Top Gardens as a Means to Use Recycled Waste and A/C Condensate and Reduce Temperature Variation in Buildings. Build. Environ. 2017, 117, 127–134. [Google Scholar] [CrossRef]
- Mickovski, S.B.; Buss, K.; McKenzie, B.M.; Sökmener, B. Laboratory Study on the Potential Use of Recycled Inert Construction Waste Material in the Substrate Mix for Extensive Green Roofs. Ecol. Eng. 2013, 61, 706–714. [Google Scholar] [CrossRef]
- Ju, J.H.; Xu, H.; Yeum, K.J.; Yoon, Y.H. Effects of Hydrophilic Polymer on the Survival, Growth, and Flowering Characteristics of Pineapple Sage (Salvia Elegans) in Unirrigated Green Roofs. Appl. Ecol. Environ. Res. 2020, 18, 3887–3896. [Google Scholar] [CrossRef]
- Qianqian, Z.; Liping, M.; Huiwei, W.; Long, W. Analysis of the Effect of Green Roof Substrate Amended with Biochar on Water Quality and Quantity of Rainfall Runoff. Environ. Monit. Assess. 2019, 191, 304. [Google Scholar] [CrossRef]
- Crampton, M.; Ryan, A.; Eckert, C.; Baker, K.H.; Herson, D.S. Effects of Leachate from Crumb Rubber and Zinc in Green Roofs on the Survival, Growth, and Resistance Characteristics of Salmonella Enterica Subsp. Enterica Serovar Typhimurium. Appl. Environ. Microbiol. 2014, 80, 2804–2810. [Google Scholar] [CrossRef][Green Version]
- Molineux, C.J.; Gange, A.C.; Newport, D.J. Using Soil Microbial Inoculations to Enhance Substrate Performance on Extensive Green Roofs. Sci. Total Environ. 2017, 580, 846–856. [Google Scholar] [CrossRef]
- Ondoño, S.; Bastida, F.; Moreno, J.L. Microbiological and Biochemical Properties of Artificial Substrates: A Preliminary Study of Its Application as Technosols or as a Basis in Green Roof Systems. Ecol. Eng. 2014, 70, 189–199. [Google Scholar] [CrossRef]
- Kazemi, M.; Courard, L. Modelling Thermal and Humidity Transfers within Green Roof Systems: Effect of Rubber Crumbs and Volcanic Gravel. Adv. Build. Energy Res. 2020, 16, 296–321. [Google Scholar] [CrossRef]
- Zhang, W.; Zhong, X.; Che, W. Nutrient Leaching from Extensive Green Roofs with Different Substrate Compositions: A Laboratory Study. Water Sci. Technol. 2018, 77, 1007–1014. [Google Scholar] [CrossRef]
- Naranjo, A.; Colonia, A.; Mesa, J.; Maury-Ramírez, A. Evaluation of Semi-Intensive Green Roofs with Drainage Layers Made out of Recycled and Reused Materials. Coatings 2020, 10, 525. [Google Scholar] [CrossRef]
- Karczmarczyk, A.; Baryla, A.; Bus, A. Effect of P-Reactive Drainage Aggregates on Green Roof Runoff Quality. Water 2014, 6, 2575–2589. [Google Scholar] [CrossRef]
- Liu, R.; Coffman, R. Lightweight Aggregate Made from Dredged Material in Green Roof Construction for Stormwater Management. Materials 2016, 9, 611. [Google Scholar] [CrossRef]
- Farías, R.D.; García, C.M.; Palomino, T.C.; Arellano, M.M. Effects of Wastes from the Brewing Industry in Lightweight Aggregates Manufactured with Clay for Green Roofs. Materials 2017, 10, 527. [Google Scholar] [CrossRef]
- Graceson, A.; Hare, M.; Hall, N.; Monaghan, J. Use of Inorganic Substrates and Composted Green Waste in Growing Media for Green Roofs. Biosyst. Eng. 2014, 124, 1–7. [Google Scholar] [CrossRef]
- Solano, L.; Ristvey, A.G.; Lea-Cox, J.D.; Cohan, S.M. Sequestering Zinc from Recycled Crumb Rubber in Extensive Green Roof Media. Ecol. Eng. 2012, 47, 284–290. [Google Scholar] [CrossRef]
- Nehdi, M.L.; Soliman, A.M. Novel Green Roofing Membrane System Made with Recycled Leftover Paint. Green. Mater. 2013, 1, 231–241. [Google Scholar] [CrossRef]
- Jauni, M.; Kuoppamäki, K.; Hagner, M.; Prass, M.; Suonio, T.; Fransson, A.M.; Lehvävirta, S. Alkaline Habitat for Vegetated Roofs? Ecosystem Dynamics in a Vegetated Roof with Crushed Concrete-Based Substrate. Ecol. Eng. 2020, 157, 105970. [Google Scholar] [CrossRef]
- Vijayaraghavan, K.; Raja, F.D. Pilot-Scale Evaluation of Green Roofs with Sargassum Biomass as an Additive to Improve Runoff Quality. Ecol. Eng. 2015, 75, 70–78. [Google Scholar] [CrossRef]
- Eksi, M.; Sevgi, O.; Akburak, S.; Yurtseven, H.; Esin, İ. Assessment of Recycled or Locally Available Materials as Green Roof Substrates. Ecol. Eng. 2020, 156, 105966. [Google Scholar] [CrossRef]
- Ragaert, K.; Huysveld, S.; Vyncke, G.; Hubo, S.; Veelaert, L.; Dewulf, J.; Du Bois, E. Design from Recycling: A Complex Mixed Plastic Waste Case Study. Resour. Conserv. Recycl. 2020, 155, 104646. [Google Scholar] [CrossRef]
- Jusselme, M.D.; Pruvost, C.; Motard, E.; Giusti-Miller, S.; Dajoz, I.; Mora, P. Increasing the Ability of a Green Roof to Provide Ecosystem Services by Adding Organic Matter and Earthworms. Appl. Soil Ecol. 2019, 143, 61–69. [Google Scholar] [CrossRef]
- Eksi, M.; Rowe, D.B. Green Roof Substrates: Effect of Recycled Crushed Porcelain and Foamed Glass on Plant Growth and Water Retention. Urban For. Urban Green. 2016, 20, 81–88. [Google Scholar] [CrossRef]
- Xu, C.; Liu, Z.; Cai, G.; Zhan, J. Experimental Study on the Retention and Interception Effect of an Extensive Green Roof (GR) with a Substrate Layer Modified with Kaolin. Water 2020, 12, 2151. [Google Scholar] [CrossRef]
- Molineux, C.J.; Gange, A.C.; Connop, S.P.; Newport, D.J. Using Recycled Aggregates in Green Roof Substrates for Plant Diversity. Ecol. Eng. 2015, 82, 596–604. [Google Scholar] [CrossRef]
- Krawczyk, A.; Domagała-Świątkiewicz, I.; Lis-Krzyścin, A.; Daraż, M. Waste Silica as a Valuable Component of Extensive Green-Roof Substrates. Pol. J. Environ. Stud. 2017, 26, 643–653. [Google Scholar] [CrossRef]
- López-Uceda, A.; Galvín, A.P.; Ayuso, J.; Jiménez, J.R.; Vanwalleghem, T.; Peña, A. Risk Assessment by Percolation Leaching Tests of Extensive Green Roofs with Fine Fraction of Mixed Recycled Aggregates from Construction and Demolition Waste. Environ. Sci. Pollut. Res. 2018, 25, 36024–36034. [Google Scholar] [CrossRef]
- Luo, H.; Liu, X.; Anderson, B.C.; Zhang, K.; Li, X.; Huang, B.; Li, M.; Mo, Y.; Fan, L.; Shen, Q.; et al. Carbon Sequestration Potential of Green Roofs Using Mixed-Sewage-Sludge Substrate in Chengdu World Modern Garden City. Ecol. Indic. 2015, 49, 247–259. [Google Scholar] [CrossRef]
- Matlock, J.M.; Rowe, D.B. The Suitability of Crushed Porcelain and Foamed Glass as Alternatives to Heat-Expanded Shale in Green Roof Substrates: An Assessment of Plant Growth, Substrate Moisture, and Thermal Regulation. Ecol. Eng. 2016, 94, 244–254. [Google Scholar] [CrossRef]
- Xue, M.; Farrell, C. Use of Organic Wastes to Create Lightweight Green Roof Substrates with Increased Plant-Available Water. Urban For. Urban Green. 2020, 48, 126569. [Google Scholar] [CrossRef]
- Willaredt, M.; Nehls, T. Investigation of Water Retention Functions of Artificial Soil-like Substrates for a Range of Mixing Ratios of Two Components. J. Soils Sediments 2020, 21, 2118–2129. [Google Scholar] [CrossRef]
- Pérez, G.; Vila, A.; Rincón, L.; Solé, C.; Cabeza, L.F. Use of Rubber Crumbs as Drainage Layer in Green Roofs as Potential Energy Improvement Material. Appl. Energy 2012, 97, 347–354. [Google Scholar] [CrossRef]
- Huang, Y.Y.; Ma, T.J. Using Edible Plant and Lightweight Expanded Clay Aggregate (LECA) to Strengthen the Thermal Performance of Extensive Green Roofs in Subtropical Urban Areas. Energies 2019, 12, 424. [Google Scholar] [CrossRef]
- Huang, Y.Y.; Ma, T.J.; Wang, Y.S.; Wang, C.K. The Application of Non-Crassulacean Acid Metabolism Edible Plant and Lightweight Expanded Clay Aggregate to Achieve Joint Benefits of Thermal Insulation Mitigation and Passive Cooling Strengthening of Extensive Green Roofs in Subtropical Regions. Sol. Energy 2020, 201, 944–964. [Google Scholar] [CrossRef]
- Ye, J.; Liu, C.; Zhao, Z.; Li, Y.; Yu, S. Heavy Metals in Plants and Substrate from Simulated Extensive Green Roofs. Ecol. Eng. 2013, 55, 29–34. [Google Scholar] [CrossRef]
- Porcaro, M.; Ruiz de Adana, M.; Comino, F.; Peña, A.; Martín-Consuegra, E.; Vanwalleghem, T. Long Term Experimental Analysis of Thermal Performance of Extensive Green Roofs with Different Substrates in Mediterranean Climate. Energy Build. 2019, 197, 18–33. [Google Scholar] [CrossRef]
- Fan, L.; Wang, J.; Liu, X.; Luo, H.; Zhang, K.; Fu, X.; Li, M.; Li, X.; Jiang, B.; Chen, J.; et al. Whether the Carbon Emission from Green Roofs Can Be Effectively Mitigated by Recycling Waste Building Material as Green Roof Substrate during Five-Year Operation? Environ. Sci. Pollut. Res. 2020, 27, 40893–40906. [Google Scholar] [CrossRef]
- Vila, A.; Pérez, G.; Solé, C.; Fernández, A.I.; Cabeza, L.F. Use of Rubber Crumbs as Drainage Layer in Experimental Green Roofs. Build. Environ. 2012, 48, 101–106. [Google Scholar] [CrossRef]
- Pérez, G.; Coma, J.; Solé, C.; Castell, A.; Cabeza, L.F. Green Roofs as Passive System for Energy Savings When Using Rubber Crumbs as Drainage Layer. Energy Procedia 2012, 30, 452–460. [Google Scholar] [CrossRef]
- Bozorg, S.; Lehvävirta, S.; Häkkinen, T. Life Cycle Assessment of Layers of Green Roofs. J. Clean. Prod. 2015, 90, 153–162. [Google Scholar] [CrossRef]
Disclaimer/Publisher’s Note: The statements, opinions and data contained in all publications are solely those of the individual author(s) and contributor(s) and not of MDPI and/or the editor(s). MDPI and/or the editor(s) disclaim responsibility for any injury to people or property resulting from any ideas, methods, instructions or products referred to in the content. |
© 2024 by the authors. Licensee MDPI, Basel, Switzerland. This article is an open access article distributed under the terms and conditions of the Creative Commons Attribution (CC BY) license (https://creativecommons.org/licenses/by/4.0/).





