Integrated Transcriptomic and Metabolomic Insights into the Molecular Mechanisms of Albino Leaf Formation in Sweetpotato
Abstract
1. Introduction
2. Materials and Methods
2.1. Plant Materials
2.2. Measurement of SPAD, Chlorophyll and Carotenoid Contents
2.3. Microscopic and Ultrastructural Observation
2.4. Fast Chlorophyll Fluorescence (OJIP) Measurement
2.5. Untargeted Metabolomics Analysis
2.6. RNA Extraction, Library Construction and Sequencing
2.7. RNA-Seq Analysis
2.8. Expression Analysis by qRT-PCR
3. Results and Discussion
3.1. Phenotypic, Physiological, and Structural Characterization of the Albino Leaf Mutant in Sweetpotato
3.2. Identification of Differentially Accumulated Metabolites (DAMs)
3.3. Differentially Expressed Genes (DEGs) and Functional Analysis
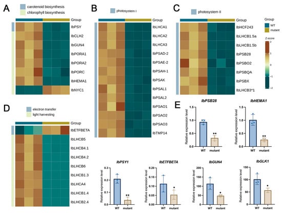
3.4. Expression Analysis of Pigment Biosynthesis-Related Candidate Genes
3.5. Expression Trend Analysis of Photosynthesis-Related DEGs
4. Discussion and Conclusions
Supplementary Materials
Author Contributions
Funding
Data Availability Statement
Conflicts of Interest
References
- Douzery, E.J.; Snell, E.A.; Bapteste, E.; Delsuc, F.; Philippe, H. The timing of eukaryotic evolution: Does a relaxed molecular clock reconcile proteins and fossils? Proc. Natl. Acad. Sci. USA 2004, 101, 15386–15391. [Google Scholar] [CrossRef] [PubMed]
- Jiang, S.; Zhang, X.; Zhang, F.; Xu, Z.; Chen, W.; Li, Y. Identification and fine mapping of qCTH4, a quantitative trait loci controlling the chlorophyll content from tillering to heading in rice (Oryza sativa L.). J. Hered. 2012, 103, 720–726. [Google Scholar] [CrossRef] [PubMed]
- Zhao, S.; Long, W.; Wang, Y.; Liu, L.; Wang, Y.; Niu, M.; Zheng, M.; Wang, D.; Wan, J. A rice White-stripe leaf3 (wsl3) mutant lacking an HD domain-containing protein affects chlorophyll biosynthesis and chloroplast development. J. Plant Biol. 2016, 59, 282–292. [Google Scholar] [CrossRef]
- Kim, E.-H.; Li, X.-P.; Razeghifard, R.; Anderson, J.M.; Niyogi, K.K.; Pogson, B.J.; Chow, W.S. The multiple roles of light-harvesting chlorophyll a/b-protein complexes define structure and optimize function of Arabidopsis chloroplasts: A study using two chlorophyll b-less mutants. Biochim. Biophys. Acta-Bioenerg. 2009, 1787, 973–984. [Google Scholar] [CrossRef]
- Wang, Y.; He, Y.; Yang, M.; He, J.; Xu, P.; Shao, M.; Chu, P.; Guan, R. Fine mapping of a dominant gene conferring chlorophyll-deficiency in Brassica napus. Sci. Rep. 2016, 6, 31419. [Google Scholar] [CrossRef]
- Lin, N.; Gao, Y.; Zhou, Q.; Ping, X.; Li, J.; Liu, L.; Yin, J. Genetic mapping and physiological analysis of chlorophyll-deficient mutant in Brassica napus L. BMC Plant Biol. 2022, 22, 244. [Google Scholar] [CrossRef]
- Mei, J.; Li, F.; Liu, X.; Hu, G.; Fu, Y.; Liu, W. Newly identified CSP41b gene localized in chloroplasts affects leaf color in rice. Plant Sci. 2017, 256, 39–45. [Google Scholar] [CrossRef]
- Zong, X.; Wang, S.; Ling, Y.; Sang, X.; He, G. Characteristics of photosynthesis in two leaf color mutants of rice. Acta Agron. Sin. 2009, 35, 2304–2308. [Google Scholar] [CrossRef]
- Zhou, Y.; Gong, Z.; Yang, Z.; Yuan, Y.; Zhu, J.; Wang, M.; Yuan, F.; Wu, S.; Wang, Z.; Yi, C. Mutation of the light-induced yellow leaf 1 gene, which encodes a geranylgeranyl reductase, affects chlorophyll biosynthesis and light sensitivity in rice. PLoS ONE 2013, 8, e75299. [Google Scholar] [CrossRef]
- Ma, X.; Sun, X.; Li, C.; Huan, R.; Sun, C.; Wang, Y.; Xiao, F.; Wang, Q.; Chen, P.; Ma, F. Map-based cloning and characterization of the novel yellow-green leaf gene ys83 in rice (Oryza sativa). Plant Physiol. Biochem. 2017, 111, 1–9. [Google Scholar] [CrossRef]
- Gomez, F.M.; Carrion, C.A.; Costa, M.L.; Desel, C.; Kieselbach, T.; Funk, C.; Krupinska, K.; Guiamet, J. Extra-plastidial degradation of chlorophyll and photosystem I in tobacco leaves involving ‘senescence-associated vacuoles’. Plant J. 2019, 99, 465–477. [Google Scholar] [CrossRef] [PubMed]
- Li, C.-F.; Xu, Y.-X.; Ma, J.-Q.; Jin, J.-Q.; Huang, D.-J.; Yao, M.-Z.; Ma, C.-L.; Chen, L. Biochemical and transcriptomic analyses reveal different metabolite biosynthesis profiles among three color and developmental stages in ‘Anji Baicha’(Camellia sinensis). BMC Plant Biol. 2016, 16, 195. [Google Scholar] [CrossRef] [PubMed]
- Lu, M.; Han, J.; Zhu, B.; Jia, H.; Yang, T.; Wang, R.; Deng, W.-W.; Zhang, Z.-Z. Significantly increased amino acid accumulation in a novel albino branch of the tea plant (Camellia sinensis). Planta 2019, 249, 363–376. [Google Scholar] [CrossRef]
- Wang, L.; Yue, C.; Cao, H.; Zhou, Y.; Zeng, J.; Yang, Y.; Wang, X. Biochemical and transcriptome analyses of a novel chlorophyll-deficient chlorina tea plant cultivar. BMC Plant Biol. 2014, 14, 352. [Google Scholar] [CrossRef]
- Wu, H.; Shi, N.; An, X.; Liu, C.; Fu, H.; Cao, L.; Feng, Y.; Sun, D.; Zhang, L. Candidate genes for yellow leaf color in common wheat (Triticum aestivum L.) and major related metabolic pathways according to transcriptome profiling. Int. J. Mol. Sci. 2018, 19, 1594. [Google Scholar] [CrossRef]
- Zhu, G.; Yang, F.; Shi, S.; Li, D.; Wang, Z.; Liu, H.; Huang, D.; Wang, C. Transcriptome characterization of Cymbidium sinense ‘Dharma’ using 454 pyrosequencing and its application in the identification of genes associated with leaf color variation. PLoS ONE 2015, 10, e0128592. [Google Scholar] [CrossRef]
- Li, W.-x.; Yang, S.-b.; Lu, Z.; He, Z.-c.; Ye, Y.-l.; Zhao, B.-b.; Wang, L.; Jin, B. Cytological, physiological, and transcriptomic analyses of golden leaf coloration in Ginkgo biloba L. Hortic. Res. 2018, 5, 12. [Google Scholar] [CrossRef] [PubMed]
- Li, Y.; Zhang, Z.; Wang, P.; Wang, S.a.; Ma, L.; Li, L.; Yang, R.; Ma, Y.; Wang, Q. Comprehensive transcriptome analysis discovers novel candidate genes related to leaf color in a Lagerstroemia indica yellow leaf mutant. Genes. Genom. 2015, 37, 851–863. [Google Scholar] [CrossRef]
- Holm, G. Chlorophyll mutations in barley. Acta Agric. Scand. 1954, 4, 457–471. [Google Scholar] [CrossRef]
- Yi, B.; Zeng, F.; Lei, S.; Chen, Y.; Yao, X.; Zhu, Y.; Wen, J.; Shen, J.; Ma, C.; Tu, J. Two duplicate CYP704B1-homologous genes BnMs1 and BnMs2 are required for pollen exine formation and tapetal development in Brassica napus. Plant J. 2010, 63, 925–938. [Google Scholar] [CrossRef]
- Chen, S.; Zhou, Y.; Chen, Y.; Gu, J. fastp: An ultra-fast all-in-one FASTQ preprocessor. Bioinformatics 2018, 34, i884–i890. [Google Scholar] [CrossRef]
- Yang, J.; Moeinzadeh, M.-H.; Kuhl, H.; Helmuth, J.; Xiao, P.; Haas, S.; Liu, G.; Zheng, J.; Sun, Z.; Fan, W. Haplotype-resolved sweet potato genome traces back its hexaploidization history. Nat. Plants 2017, 3, 696–703. [Google Scholar] [CrossRef]
- Kim, D.; Paggi, J.M.; Park, C.; Bennett, C.; Salzberg, S.L. Graph-based genome alignment and genotyping with HISAT2 and HISAT-genotype. Nat. Biotechnol. 2019, 37, 907–915. [Google Scholar] [CrossRef]
- Liao, Y.; Smyth, G.K.; Shi, W. The Subread aligner: Fast, accurate and scalable read mapping by seed-and-vote. Nucleic Acids Res. 2013, 41, e108. [Google Scholar] [CrossRef]
- Love, M.I.; Huber, W.; Anders, S. Moderated estimation of fold change and dispersion for RNA-seq data with DESeq2. Genome Biol. 2014, 15, 550. [Google Scholar] [CrossRef]
- Wu, T.; Hu, E.; Xu, S.; Chen, M.; Guo, P.; Dai, Z.; Feng, T.; Zhou, L.; Tang, W.; Zhan, L. clusterProfiler 4.0: A universal enrichment tool for interpreting omics data. Innovation 2021, 2, 100141. [Google Scholar] [CrossRef] [PubMed]
- Li, Y.; Feng, J.; Cheng, L.; Dai, C.; Gao, Q.; Liu, Z.; Kang, C. Gene expression profiling of the shoot meristematic tissues in woodland strawberry Fragaria vesca. Front. Plant Sci. 2019, 10, 1624. [Google Scholar] [CrossRef] [PubMed]
- Qi, X.; Chen, S.; Wang, H.; Feng, J.; Chen, H.; Qin, Z.; Deng, Y. Comparative physiology and transcriptome analysis reveals that chloroplast development influences silver-white leaf color formation in Hydrangea macrophylla var. maculata. BMC Plant Biol. 2022, 22, 345. [Google Scholar] [CrossRef]
- Jiang, Y.; Wang, Q.; Shen, Q.-Q.; Zhuo, B.-P.; He, J.-R. Transcriptome analysis reveals genes associated with leaf color mutants in Cymbidium longibracteatum. Tree Genet. Genomes 2020, 16, 44. [Google Scholar] [CrossRef]
- Yang, Y.; Chen, X.; Xu, B.; Li, Y.; Ma, Y.; Wang, G. Phenotype and transcriptome analysis reveals chloroplast development and pigment biosynthesis together influenced the leaf color formation in mutants of Anthurium andraeanum ‘Sonate’. Front. Plant Sci. 2015, 6, 139. [Google Scholar] [CrossRef]
- Gang, H.; Liu, G.; Chen, S.; Jiang, J. Physiological and transcriptome analysis of a yellow-green leaf mutant in birch (Betula platyphylla × B. Pendula). Forests 2019, 10, 120. [Google Scholar] [CrossRef]
- Zeng, Y.; Wei, X.; Xiao, C.; Zhang, R.; Huang, J.; Xu, X. Fine mapping and identification of a novel albino gene OsAL50 that is required for chlorophyll biosynthesis and chloroplast development in rice (Oryza sativa L.). Plant Growth Regul. 2024, 103, 389–407. [Google Scholar] [CrossRef]
- Bachmann, M.; Robertson, D.; Bowen, C.; Anderson, I. Chloroplast ultrastructure in pigment-deficient mutants of Zea mays under reduced light. J. Ultrastruct. Res. 1973, 45, 384–406. [Google Scholar] [CrossRef]
- Zhang, J.-Y.; Wang, T.; Jia, Z.-H.; Guo, Z.-R.; Liu, Y.-Z.; Wang, G. Photosystem disorder could be the key cause for the formation of albino leaf phenotype in Pecan. Int. J. Mol. Sci. 2020, 21, 6137. [Google Scholar] [CrossRef]
- Gang, H.; Li, R.; Zhao, Y.; Liu, G.; Chen, S.; Jiang, J. Loss of GLK1 transcription factor function reveals new insights in chlorophyll biosynthesis and chloroplast development. J. Exp. Bot. 2019, 70, 3125–3138. [Google Scholar] [CrossRef]
- Song, Y.; Feng, J.; Liu, D.; Long, C. Different phenylalanine pathway responses to cold stress based on metabolomics and transcriptomics in Tartary buckwheat landraces. J. Agric. Food Chem. 2022, 70, 687–698. [Google Scholar] [CrossRef]
- Wang, N.; Zhu, Y.; Zhou, Y.; Gao, F.; Cui, S. Transcriptome analysis reveals the crucial role of phenylalanine ammonia-lyase in low temperature response in Ammopiptanthus mongolicus. Genes 2024, 15, 1465. [Google Scholar] [CrossRef]
- Wang, Y.-D.; Han, L.-S.; Li, G.-Y.; Yang, K.-L.; Shen, Y.-L.; Zhang, H.; Hou, J.-F.; Wang, E.-P. A Comparative Study of the Chemical Composition and Skincare Activities of Red and Yellow Ginseng Berries. Molecules 2024, 29, 4962. [Google Scholar] [CrossRef]
- Ait Hammou, R.; El Caid, M.B.; Harrouni, C.; Daoud, S. Germination enhancement, antioxidant enzyme activity, and metabolite changes in late Argania spinosa kernels under salinity. J. Arid. Environ. 2023, 219, 105095. [Google Scholar] [CrossRef]
- Kusaba, M.; Ito, H.; Morita, R.; Iida, S.; Sato, Y.; Fujimoto, M.; Kawasaki, S.; Tanaka, R.; Hirochika, H.; Nishimura, M. Rice NON-YELLOW COLORING1 is involved in light-harvesting complex II and grana degradation during leaf senescence. Plant Cell 2007, 19, 1362–1375. [Google Scholar] [CrossRef] [PubMed]
- Winkel-Shirley, B. Flavonoid biosynthesis. A colorful model for genetics, biochemistry, cell biology, and biotechnology. Plant Physiol. 2001, 126, 485–493. [Google Scholar] [CrossRef]
- Proietti, S.; Bertini, L.; Falconieri, G.S.; Baccelli, I.; Timperio, A.M.; Caruso, C. A metabolic profiling analysis revealed a primary metabolism reprogramming in Arabidopsis glyI4 loss-of-function mutant. Plants 2021, 10, 2464. [Google Scholar] [CrossRef] [PubMed]
- Zhao, Y.; Yang, P.; Cheng, Y.; Liu, Y.; Yang, Y.; Liu, Z. Insights into the physiological, molecular, and genetic regulators of albinism in Camellia sinensis leaves. Front. Genet. 2023, 14, 1219335. [Google Scholar] [CrossRef]
- McCormac, A.C.; Fischer, A.; Kumar, A.M.; Söll, D.; Terry, M.J. Regulation of HEMA1 expression by phytochrome and a plastid signal during de-etiolation in Arabidopsis thaliana. Plant J. 2001, 25, 549–561. [Google Scholar] [CrossRef]
- Zhang, Z.-P.; Yao, Q.-H.; Wang, L.-J. Expression of yeast Hem1 controlled by Arabidopsis HemA1 promoter enhances leaf photosynthesis in transgenic tobacco. Mol. Biol. Rep. 2011, 38, 4369–4379. [Google Scholar] [CrossRef]
- Lee, J.-Y.; Lee, H.-S.; Song, J.-Y.; Jung, Y.J.; Reinbothe, S.; Park, Y.-I.; Lee, S.Y.; Pai, H.-S. Cell growth defect factor1/chaperone-like protein of POR1 plays a role in stabilization of light-dependent protochlorophyllide oxidoreductase in Nicotiana benthamiana and Arabidopsis. Plant Cell 2013, 25, 3944–3960. [Google Scholar] [CrossRef]
- Filyushin, M.; Shchennikova, A.; Kochieva, E. Circadian Regulation of Expression of Carotenoid Metabolism Genes (PSY2, LCYE, CrtRB1, and NCED1) in Leaves of Tomato Solanum lycopersicum L. Dokl. Biochem. Biophys. 2024, 518, 393–397. [Google Scholar]
- Zhang, S.; Song, G.; Li, Y.; Gao, J.; Liu, J.; Fan, Q.; Huang, C.; Sui, X.; Chu, X.; Guo, D. Cloning of 9-cis-epoxycarotenoid dioxygenase gene (TaNCED1) from wheat and its heterologous expression in tobacco. Biol. Plant. 2014, 58, 89–98. [Google Scholar] [CrossRef]
- Gutiérrez-Nava, M.d.; Gillmor, C.S.; Jiménez, L.F.; Guevara-García, A.; León, P. CHLOROPLAST BIOGENESIS genes act cell and noncell autonomously in early chloroplast development. Plant Physiol. 2004, 135, 471–482. [Google Scholar] [CrossRef]
- Zhu, J.-K. Salt and drought stress signal transduction in plants. Annu. Rev. Plant Biol. 2002, 53, 247–273. [Google Scholar] [CrossRef]





| Samples | SPAD | Chlorophyll a + b (mg/100 g FW) | Carotenoid (mg/100 g FW) |
|---|---|---|---|
| WT | 41.0 ± 1.62 | 107.6 ± 1.3 | 15.8 ± 0.1 |
| mutant | 0 | 1.3 ± 0.9 | 0.9 ± 0.05 |
| Significance | *** | ** | *** |
| Parameter | WT | Mutant | Significance |
|---|---|---|---|
| Fo | 5344 ± 419 | 1325 ± 351 | *** |
| Fj | 14,566 ± 977 | 2348 ± 573 | *** |
| Fi | 20,688 ± 1356 | 2824 ± 675 | *** |
| Fm | 34,326.5 ± 1046.5 | 3203.5 ± 742.5 | *** |
| Fv | 28,982 ± 627.5 | 1878.5 ± 391.5 | *** |
| Vj | 0.32 ± 0.01 | 0.54 ± 0.01 | *** |
| Vi | 0.53 ± 0.02 | 0.80 ± 0.01 | *** |
| Fm/Fo | 6.45 ± 0.31 | 2.44 ± 0.09 | *** |
| Fv/Fo | 5.45 ± 0.31 | 1.44 ± 0.09 | *** |
| Fv/Fm | 0.84 ± 0.01 | 0.59 ± 0.01 | *** |
| PI_ABS | 3.82 ± 0.25 | 0.15 ± 0.03 | *** |
| ABS/RC | 2.01 ± 0.11 | 4.85 ± 0.32 | *** |
| DIo/RC | 0.98 ± 0.08 | 3.41 ± 0.28 | *** |
Disclaimer/Publisher’s Note: The statements, opinions and data contained in all publications are solely those of the individual author(s) and contributor(s) and not of MDPI and/or the editor(s). MDPI and/or the editor(s) disclaim responsibility for any injury to people or property resulting from any ideas, methods, instructions or products referred to in the content. |
© 2025 by the authors. Licensee MDPI, Basel, Switzerland. This article is an open access article distributed under the terms and conditions of the Creative Commons Attribution (CC BY) license (https://creativecommons.org/licenses/by/4.0/).
Share and Cite
Dai, X.; Li, Y.; Zhao, L.; Xiao, S.; Zhou, Z.; Zhang, A.; Zhao, D.; Yuan, R.; Wang, Y.; Wang, J.; et al. Integrated Transcriptomic and Metabolomic Insights into the Molecular Mechanisms of Albino Leaf Formation in Sweetpotato. Horticulturae 2025, 11, 1513. https://doi.org/10.3390/horticulturae11121513
Dai X, Li Y, Zhao L, Xiao S, Zhou Z, Zhang A, Zhao D, Yuan R, Wang Y, Wang J, et al. Integrated Transcriptomic and Metabolomic Insights into the Molecular Mechanisms of Albino Leaf Formation in Sweetpotato. Horticulturae. 2025; 11(12):1513. https://doi.org/10.3390/horticulturae11121513
Chicago/Turabian StyleDai, Xibin, Yongping Li, Lingxiao Zhao, Shizhuo Xiao, Zhilin Zhou, An Zhang, Donglan Zhao, Rui Yuan, Yao Wang, Jie Wang, and et al. 2025. "Integrated Transcriptomic and Metabolomic Insights into the Molecular Mechanisms of Albino Leaf Formation in Sweetpotato" Horticulturae 11, no. 12: 1513. https://doi.org/10.3390/horticulturae11121513
APA StyleDai, X., Li, Y., Zhao, L., Xiao, S., Zhou, Z., Zhang, A., Zhao, D., Yuan, R., Wang, Y., Wang, J., Li, Q., Ning, T., Zhu, G., & Cao, Q. (2025). Integrated Transcriptomic and Metabolomic Insights into the Molecular Mechanisms of Albino Leaf Formation in Sweetpotato. Horticulturae, 11(12), 1513. https://doi.org/10.3390/horticulturae11121513

