Whole-Transcriptome Sequencing Reveals That mRNA and ncRNA Levels Correlate with Pleurotus cornucopiae Color Formation
Abstract
1. Introduction
2. Materials and Methods
2.1. Experimental Materials and Growing Conditions
2.2. Total RNA Extraction
2.3. Strand-Specific Library Construction and Sequencing
2.4. Small RNA Library Construction and Sequencing
2.5. Data Filtering, mRNA and ncRNA Identification, and Differential Expression Analysis
2.6. Gene Ontology (GO) and Kyoto Enrichment of Genes and Genomes (KEGG) Enrichment Analyses
2.7. Network Visualization
2.8. qRT-PCR
2.9. Statistical Analysis
3. Results
3.1. Comparison of Cap Color in Different P. cornucopiae Strains
3.2. Global Characteristics Detected by Whole-Transcriptome Sequencing
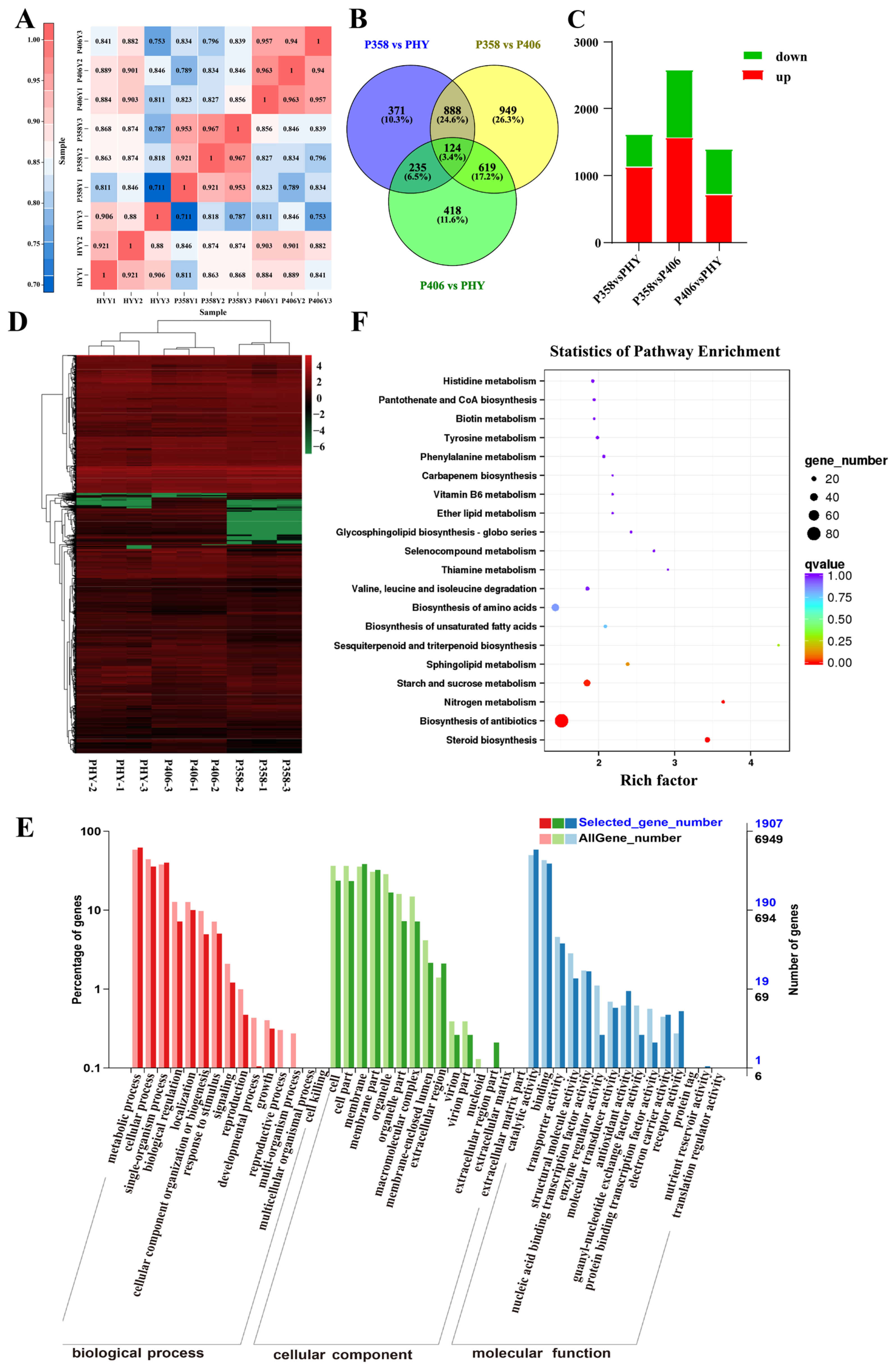
3.3. Identification and Functional Analysis of DEmRNAs
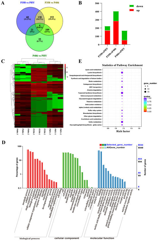
3.4. Identification and Functional Analysis of DElncRNAs
3.5. Identification and Functional Analysis of DEmilRNAs
3.6. Identification and Functional Analysis of DEcircRNAs
3.7. A ceRNA-miRNA-Gene Regulatory Network
3.8. Construction of Co-Expression Networks
3.9. Verification of RNA-Seq Results
4. Discussion
5. Conclusions
Supplementary Materials
Author Contributions
Funding
Data Availability Statement
Conflicts of Interest
References
- Zou, Y.J.; Zhang, M.J.; Chou, Z.H.; Lei, M.; Zhang, J.X. Research progress on economic utilization of Pleurotus. Mycosystema 2015, 34, 541–552. [Google Scholar]
- Dong, J.Z.; Wang, S.H.; Ai, X.R.; Yao, L.; Sun, Z.W.; Lei, C.; Wang, Y.; Wang, Q. Composition and characterization of cordyxanthins from Cordyceps militaris fruit bodies. J. Funct. Foods 2013, 5, 1450–1455. [Google Scholar] [CrossRef]
- Spiteller, P.; Arnold, N.; Spiteller, M.; Steglich, W. Lilacinone, a red aminobenzoquinone pigment from Lactarius lilacinus. J. Nat. Prod. 2003, 66, 1402–1403. [Google Scholar] [CrossRef]
- Sun, S.; Zhang, X.J.; Sun, S.W.; Zhang, L.Y.; Shan, S.K.; Zhu, H. Production of natural melanin by Auricularia auricula and study on its molecular structure. Food Chem. 2016, 190, 801–807. [Google Scholar] [CrossRef]
- Weijn, A.; Bastiaan-Net, S.; Wichers, H.J.; Mes, J.J. Melanin biosynthesis pathway in Agaricus bisporus mushrooms. Fungal Genet. Biol. 2013, 55, 42–53. [Google Scholar] [CrossRef]
- Sheng, C.G.; Huang, C.Y.; Chen, Q.; Tu, L.G.R.; Zhang, J.X. Genetic rule of color of fruiting body of Pleurotus cornucopiae. Sci. Agric. Sin. 2012, 45, 3124–3129. [Google Scholar]
- Zhang, Y.; Huang, C.Y.; van Peer, A.F.; Sonnenberg, A.S.M.; Zhao, M.R.; Gao, W. Fine mapping and functional analysis of the gene PcTYR, involved in control of cap color of Pleurotus cornucopiae. Appl. Environ. Microbiol. 2022, 88, e02173-21. [Google Scholar] [CrossRef]
- Chen, Y.; Shen, T.L.; Ding, X.P.; Cheng, L.; Sheng, L.M.; Du, X.H. HAGLROS is overexpressed and promotes non-small cell lung cancer migration and invasion. Jpn. J. Clin. Oncol. 2020, 50, 1058–1067. [Google Scholar] [CrossRef]
- Beermann, J.; Piccoli, M.T.; Viereck, J.; Thum, T. Non-coding RNAs in development and disease: Background, mechanisms, and therapeutic approaches. Physiol. Rev. 2016, 96, 1297–1325. [Google Scholar] [CrossRef]
- Karali, M.; Banfi, S. Non-coding RNAs in retinal development and function. Hum. Genet. 2019, 138, 957–971. [Google Scholar] [CrossRef]
- Zhu, Z.W.; Ma, Y.Y.; Li, Y.; Li, P.F.; Cheng, Z.X.; Li, H.F.; Zhang, L.H.; Tang, Z.W. The comprehensive detection of miRNA, lncRNA, and circRNA in regulation of mouse melanocyte and skin development. Biol. Res. 2020, 53, 4. [Google Scholar] [CrossRef]
- Li, H.; Wang, W.; Liu, R.; Tong, B.T.; Dai, X.R.; Lu, Y.; Yu, Y.X.; Dai, S.P.; Ruan, L. Long non-coding RNA-mediated competing endogenous RNA regulatory network during flower development and color formation in Melastoma candidum. Front. Plant Sci. 2023, 14, 1215044. [Google Scholar] [CrossRef]
- Chacko, N.; Zhao, Y.B.; Yang, E.B.; Wang, L.Q.; Cai, J.J.; Lin, X.R. The lncRNA RZE1 controls cryptococcal morphological transition. PLoS Genet. 2015, 11, e1005692. [Google Scholar] [CrossRef]
- Zeng, J.; Gupta, V.K.; Jiang, Y.M.; Yang, B.; Gong, L.; Zhu, H. Cross-kingdom small RNAs among animals, plants and microbes. Cells 2019, 8, 371. [Google Scholar] [CrossRef]
- Liu, M.X.; Zhang, Z.G.; Ding, C.; Wang, T.; Kelly, B.; Wang, P. Transcriptomic analysis of extracellular RNA governed by the endocytic adaptor protein Cin1 of Cryptococcus deneoformans. Front. Cell. Infect. Microbiol. 2020, 10, 256. [Google Scholar] [CrossRef]
- Shao, J.J.; Wang, L.Q.; Liu, X.Y.; Yang, M.; Chen, H.M.; Wu, B.; Liu, C. Identification and characterization of circular RNAs in Ganoderma lucidum. Sci. Rep. 2019, 9, 16522. [Google Scholar] [CrossRef]
- Qi, Y.H.; Huang, C.Y.; Zhao, M.R.; Wu, X.L.; Li, G.Y.; Zhang, Y.J.; Zhang, L.J. milR20 negatively regulates the development of fruit bodies in Pleurotus cornucopiae. Front. Microbiol. 2023, 14, 1177820. [Google Scholar]
- Sen, R.; Ghosal, S.; Das, S.; Balti, S.; Chakrabarti, J. Competing endogenous RNA: The key to posttranscriptional regulation. Sci. World J. 2014, 2014, 896206. [Google Scholar] [CrossRef]
- Chan, J.J.; Tay, Y. Noncoding RNA: RNA regulatory networks in cancer. Int. J. Mol. Sci. 2018, 19, 1310. [Google Scholar] [CrossRef]
- Yuan, C.H.; Meng, X.W.; Li, X.; Illing, N.; Ingle, R.A.; Wang, J.J.; Chen, M. PceRBase: A database of plant competing endogenous RNA. Nucleic Acids Res. 2017, 45, D1009–D1014. [Google Scholar] [CrossRef]
- Cheng, D.L.; Xiang, Y.Y.; Ji, L.j.; Lu, X.J. Competing endogenous RNA interplay in cancer: Mechanism, methodology, and perspectives. Tumor Biol. 2015, 36, 479–488. [Google Scholar] [CrossRef]
- Thomson, D.W.; Dinger, M.E. Endogenous microRNA sponges: Evidence and controversy. Nat. Rev. Genet. 2016, 17, 272–283. [Google Scholar] [CrossRef]
- Wang, J.; Ren, Q.L.; Hua, L.S.; Chen, J.F.; Zhang, J.Q.; Bai, H.J.; Li, H.L.; Xu, B.; Shi, Z.H.; Cao, H.; et al. Comprehensive analysis of differentially expressed mRNA, lncRNA and circRNA and their ceRNA networks in the longissimus dorsi muscle of two different pig breeds. Int. J. Mol. Sci. 2019, 20, 1107. [Google Scholar] [CrossRef]
- Li, M.Z.; Si, X.Y.; Liu, Y.; Liu, Y.C.; Cheng, X.; Dai, Z.R.; Yu, X.L.; Ali, M.; Lu, G. Transcriptomic analysis of ncRNA and mRNA interactions during leaf senescence in tomato. Int. J. Biol. Macromol. 2022, 222, 2556–2570. [Google Scholar] [CrossRef]
- He, X.Y.; Guo, S.R.; Wang, Y.; Wang, L.W.; Shu, S.; Sun, J. Systematic identification and analysis of heat-stress-responsive lncRNAs, circRNAs and miRNAs with associated co-expression and ceRNA networks in cucumber (Cucumis sativus L.). Physiol. Plant 2020, 168, 736–754. [Google Scholar] [CrossRef]
- Khan, Y.J.; Tyagi, H.; Singh, A.K.; Magadum, S. Abiotic stress tolerance in soybean: Regulated by ncRNA. J. AgriSearch 2016, 3, 1–6. [Google Scholar]
- Li, J.W.; Ma, W.; Zeng, P.; Wang, J.Y.; Geng, B.; Yang, J.C.; Cui, Q.H. LncTar: A tool for predicting the RNA targets of long noncoding RNAs. Brief. Bioinform. 2015, 16, 806–812. [Google Scholar] [CrossRef]
- Trapnell, C.; Williams, B.A.; Pertea, G.; Mortazavi, A.; Kwan, G.; van Baren, M.J.; Salzberg, S.L.; Wold, B.J.; Pachter, L. Transcript assembly and quantification by RNA-Seq reveals unannotated transcripts and isoform switching during cell differentiation. Nat. Biotechnol. 2010, 28, 511–515. [Google Scholar] [CrossRef]
- Kong, L.; Zhang, Y.; Ye, Z.Q.; Liu, X.Q.; Zhao, S.Q.; Wei, L.; Gao, G. CPC: Assess the protein-coding potential of transcripts using sequence features and support vector machine. Nucleic Acids Res. 2007, 35, W345–W349. [Google Scholar] [CrossRef]
- Sun, L.; Luo, H.T.; Bu, D.C.; Zhao, G.G.; Yu, K.T.; Zhang, C.H.; Liu, Y.N.; Chen, R.S.; Zhao, Y. Utilizing sequence intrinsic composition to classify protein-coding and long non-coding transcripts. Nucleic Acids Res. 2013, 41, e166. [Google Scholar] [CrossRef]
- Wang, L.; Park, H.J.; Dasari, S.; Wang, S.Q.; Kocher, J.P.; Li, W. CPAT: Coding-potential assessment tool using an alignment-free logistic regression model. Nucleic Acids Res. 2013, 41, e74. [Google Scholar] [CrossRef]
- Finn, R.D.; Bateman, A.; Clements, J.; Coggill, P.; Eberhardt, R.Y.; Eddy, S.R.; Heger, A.; Hetherington, K.; Holm, L.; Mistry, J.; et al. Pfam: The protein families database. Nucleic Acids Res. 2014, 42, D222–D230. [Google Scholar] [CrossRef]
- Friedlnder, M.R.; Mackowiak, S.D.; Li, N.; Chen, W.; Rajewsky, N. miRDeep2 accurately identifies known and hundreds of novel microRNA genes in seven animal clades. Nucleic Acids Res. 2012, 40, 37–52. [Google Scholar] [CrossRef]
- Memczak, S.; Jens, M.; Elefsinioti, A.; Torti, F.; Krueger, J.; Rybak, A.; Maier, L.; Mackowiak, S.D.; Gregersen, L.H.; Munschauer, M.; et al. Circular RNAs are a large class of animal RNAs with regulatory potency. Nature 2013, 495, 333–338. [Google Scholar] [CrossRef]
- Li, D.M.; Zand, M.S.; Dye, T.D.; Goniewicz, M.L.; Rahman, I.; Xie, Z.D. An evaluation of RNA-seq differential analysis methods. PLoS ONE 2023, 17, e0264246. [Google Scholar] [CrossRef]
- Li, J.H.; Liu, S.; Zhou, H.; Qu, L.H.; Yang, J.H. starBase v2.0: Decoding miRNA-ceRNA, miRNA-ncRNA and protein–RNA interaction networks from large-scale CLIP-Seq data. Nucleic Acids Res. 2014, 42, D92–D97. [Google Scholar] [CrossRef]
- Dou, C.; Cao, Z.; Yang, B.; Ding, N.; Hou, T.; Luo, F.; Kang, F.; Li, J.M.; Yang, X.C.; Jiang, H.; et al. Changing expression profiles of lncRNAs, mRNAs, circRNAs and miRNAs during osteoclastogenesis. Sci. Rep. 2016, 6, 21499. [Google Scholar] [CrossRef]
- Xu, C.B.; Li, J.L.; Wang, H.L.; Liu, H.J.; Yu, Z.H.; Zhao, Z. Whole-transcriptome sequencing reveals a ceRNA regulatory network associated with the process of periodic albinism under low temperature in Baiye No. 1 (Camellia sinensis). Int. J. Mol. Sci. 2023, 24, 7162. [Google Scholar] [CrossRef]
- Zhang, Y.; Wu, X.L.; Huang, C.Y.; Zhang, Z.H.; Gao, W. Isolation and identification of pigments from oyster mushrooms with black, yellow and pink caps. Food Chem. 2022, 372, 131171. [Google Scholar] [CrossRef]
- Zha, C.W.; Liu, K.Y.; Wu, J.; Li, P.H.; Hou, L.M.; Liu, H.L.; Huang, R.H.; Wu, W.J. Combining genome-wide association study based on low-coverage whole genome sequencing and transcriptome analysis to reveal the key candidate genes affecting meat color in pigs. Anim. Genet. 2023, 54, 295–306. [Google Scholar] [CrossRef]
- Dong, W.Q.; He, F.L.; Jiang, H.P.; Liu, L.L.; Qiu, Z.Y. Comparative transcriptome sequencing of taro corm development with a focus on the starch and sucrose metabolism pathway. Front. Genet. 2021, 12, 771081. [Google Scholar] [CrossRef] [PubMed]
- D’Mello, S.A.N.; Finlay, G.J.; Baguley, B.C.; Askarian-Amiri, M.E. Signaling pathways in melanogenesis. Int. J. Mol. Sci. 2016, 17, 1144. [Google Scholar] [CrossRef] [PubMed]
- Wu, F.F.; Zhou, C.H.; Zhou, D.D.; Ou, S.Y.; Huang, H.H. Structural characterization of a novel polysaccharide fraction from Hericium erinaceus and its signaling pathways involved in macrophage immunomodulatory activity. J. Funct. Foods 2017, 37, 574–585. [Google Scholar] [CrossRef]
- Hou, L.D.; Yan, K.X.; Dong, S.; Liu, X.Y.; Chang, M.C.; Meng, J.L. A preliminary investigation of the mechanism by which the signaling molecule H2O2 regulates the color formation of the cap of Pleurotus ostreatus. Acta Hortic. Sin. 2023, 50, 1243–1254. [Google Scholar]
- Li, M.; Li, X.; Xin, J.Z.; Li, Z.; Li, G.X.; Zhang, Y.; Du, M.T.; Shen, Q.W.; Zhang, D.Q. Effects of protein phosphorylation on color stability of ground meat. Food Chem. 2017, 219, 304–310. [Google Scholar] [CrossRef]
- Li, J.W.; Ma, Y.C.; Hu, M.D.; Zhao, Y.L.; Liu, B.; Wang, C.M.; Zhang, M.; Zhang, L.P.; Yang, X.L.; Mu, G.J. Multi-omics and miRNA interaction joint analysis highlight new insights into anthocyanin biosynthesis in peanuts (Arachis hypogaea L.). Front. Plant Sci. 2022, 13, 929085. [Google Scholar] [CrossRef]
- Yang, S.Y.; Zeng, H.L.; Jiang, L.; Fu, C.H.; Gao, L.J.; Zhang, L.; Zhang, Y.S.; Zhang, X.L.; Zhu, L.; Zhang, F.; et al. Melatonin reduces melanogenesis by inhibiting the paracrine effects of keratinocytes. Exp. Dermatol. 2023, 32, 511–520. [Google Scholar] [CrossRef]









Disclaimer/Publisher’s Note: The statements, opinions and data contained in all publications are solely those of the individual author(s) and contributor(s) and not of MDPI and/or the editor(s). MDPI and/or the editor(s) disclaim responsibility for any injury to people or property resulting from any ideas, methods, instructions or products referred to in the content. |
© 2024 by the authors. Licensee MDPI, Basel, Switzerland. This article is an open access article distributed under the terms and conditions of the Creative Commons Attribution (CC BY) license (https://creativecommons.org/licenses/by/4.0/).
Share and Cite
Zhang, Y.; Huang, C.; Zhao, M.; Li, G.; Wu, Z.; Zhang, J.; Zhang, L. Whole-Transcriptome Sequencing Reveals That mRNA and ncRNA Levels Correlate with Pleurotus cornucopiae Color Formation. Horticulturae 2024, 10, 60. https://doi.org/10.3390/horticulturae10010060
Zhang Y, Huang C, Zhao M, Li G, Wu Z, Zhang J, Zhang L. Whole-Transcriptome Sequencing Reveals That mRNA and ncRNA Levels Correlate with Pleurotus cornucopiae Color Formation. Horticulturae. 2024; 10(1):60. https://doi.org/10.3390/horticulturae10010060
Chicago/Turabian StyleZhang, Yingjie, Chenyang Huang, Mengran Zhao, Guangyu Li, Zeyin Wu, Jie Zhang, and Lijiao Zhang. 2024. "Whole-Transcriptome Sequencing Reveals That mRNA and ncRNA Levels Correlate with Pleurotus cornucopiae Color Formation" Horticulturae 10, no. 1: 60. https://doi.org/10.3390/horticulturae10010060
APA StyleZhang, Y., Huang, C., Zhao, M., Li, G., Wu, Z., Zhang, J., & Zhang, L. (2024). Whole-Transcriptome Sequencing Reveals That mRNA and ncRNA Levels Correlate with Pleurotus cornucopiae Color Formation. Horticulturae, 10(1), 60. https://doi.org/10.3390/horticulturae10010060

