Next Article in Journal
Linear Stability Analysis on Flow-Induced Vibration of an Elastically Mounted Rotating Cylinder
Previous Article in Journal
On the Aerodynamic Performance of a Blended-Wing-Body, Low-Mach Number Unmanned Aerial Vehicle
 
 
Font Type:
Arial Georgia Verdana
Font Size:
Aa Aa Aa
Line Spacing:
Column Width:
Background:
Article

On the Modular Design Application for the Gas Turbine Sector: A Performance Optimization Approach in the Context of Industry 4.0

by
Lucas Chavanel-Precloux
1,
Roland Maranzana
2 and
Lucas A. Hof
1,*
1
Department of Mechanical Engineering, École de Technologie Supérieure, 1100, rue Notre-Dame Ouest, Montréal, QC H3C1K3, Canada
2
Department of Systems Engineering, École de Technologie Supérieure, 1100, rue Notre-Dame Ouest, Montréal, QC H3C1K3, Canada
*
Author to whom correspondence should be addressed.
Fluids 2025, 10(3), 55; https://doi.org/10.3390/fluids10030055
Submission received: 30 December 2024 / Revised: 12 February 2025 / Accepted: 13 February 2025 / Published: 21 February 2025

Abstract

Production changes enabled by Industry 4.0 (I4.0) allow industries to respond to customer needs in a much more precise and agile manner. It also permits companies to focus on the development of sustainable and more efficient solutions. The energy sector is still lacking progress in this context, however, and the implementation of I4.0 and modularity could help to solve such issues. The present research study contributes to addressing the research gap in I4.0 implementation in the Gas Turbine (GT) sector by developing a design application for modular GT configuration. The main objective of the developed modular design application (MDA) is to facilitate the relationship between customer and engineer by providing an accessible application (program), including pre-designed heat cycles (HCs), that proposes optimized modular solutions, according to customer requirements, using simulation. Indeed, this study presents the functioning of the novel application, the different deployed components and their variables, such as the compressor efficiency, heat exchangers, or turbine stages, and the decision variable, e.g., the costs of generated energy. Simulations and comparisons using reported HCs in the literature have been performed to validate the accuracy of the simulation processes. Finally, a study case is presented, placing the MDA in an industrial context to illustrate its benefits and to provide solutions for GT modularity. It is concluded that the developed MDA correctly simulates HCs and enables a first step towards modular HC design. Indeed, the proposed MDA architecture allows for continuous improvement and expansion, e.g., by the addition of HC-related components or the integration of different entry variables, such as the company’s financial scope, world location, desired power, and available components.

1. Introduction

In today’s rapidly evolving industrial landscape, driven by the advent of Industry 4.0 (I4.0), companies face the challenge of meeting increasingly personalized customer requirements while remaining competitive and considering new challenges, such as global warming and ethically responsible production [1]. I4.0 is also referred to as the fourth industrial revolution. This term first occurred in 2011 in an article published by the German government [2] to rejuvenate the manufacturing industry sector. I4.0 is characterized by a blurring of the boundaries between physical products and/or systems and their digital representations and environment [3]. It represents the convergence of digital technologies, automation, and data-driven decision-making. I4.0 emphasizes the integration of cyber-physical systems, the Internet of Things (IoT), big data analytics, and artificial intelligence to enable smarter and more efficient industrial processes [3,4] and drive novel approaches for smart, sustainable manufacturing methods [5].
Product modularity, existing before the introduction of I4.0, is among the fundamental principles of I4.0 manufacturing systems, as I4.0 technologies allow for an effective adoption of modular product manufacturing [6]. Modularity enables more flexible products that can be tailored per individual client-specific needs, as they can choose the major design for most of the product components. The concept of modularity involves breaking down complex systems into modular components that can be easily interchanged, upgraded, and reconfigured. This modular approach enables businesses to respond quickly and effectively to changing customer demands, market trends, and technological advancements [7,8] and is promising for achieving more sustainable manufacturing, as well [9,10].
In extreme cases, by pushing modularity to its limits, Mass Personalization Production (MPP) can be achieved [11]. Such an MPP paradigm implies a high customer involvement, medium unit costs, and aims at a market of batch-size one (i.e., unique products) [3]. Indeed, MPP addresses most of the customer’s requirements [12] while avoiding wasted parts or over-specified products.
Implementing I4.0 and its related technologies is starting in some industries, such as the automotive industry [13,14]. Indeed, the automotive industry finds itself within the mass production paradigm, including many parts that can be modified without altering the integrity or performance of a product. However, in most industries, and in particular in small and medium-sized enterprises [15], such I4.0 implementation is more challenging [16]. In some industrial sectors, e.g., energy production, there are few margins for product modifications. Here, components are purely functional and not concerned with aesthetics, i.e., their design is optimized for optimal operation only. Combined with low production volumes and demanding customers, I4.0 implementation is a significant challenge for the energy supply equipment sector, being very sensitive to data safety. Hence, implementation of IT infrastructure must be scrupulously supervised [17]. Therefore, research on novel approaches is needed to address this challenge. Moreover, its contribution will be vital to change in key industrial sectors, such as energy production. In the current situation of global climate change, the energy sector is among the most crucial industrial sectors requiring the acceleration of a significant change [18].
In fact, climate change is undeniably the biggest challenge the world is currently facing, affecting human sustainability on earth [19,20]. Global net anthropogenic (GHGs) emissions, including a 75% share of CO2 [21], are its main driver [22]. Together with an ever-increasing demand for energy [19,21], and knowing that the energy sector represents 73.2% of the total global GHGs emissions [23], action and innovation in sustainability are needed in this sector.
In addition, the pollution of affiliate sectors needs to be addressed as soon as possible. These include coal and gas- and oil-fired power plants. The integration of I4.0 could lead to a significant reduction in carbon emissions by improving the performance and efficiency of these power plants [24]. To begin with such implementation, smaller sub-sectors could be considered, for instance, sectors with on-site production. A well-suited sector for a preliminary modular implementation case study in the field of energy production could be the Gas Turbine (GT) sector. Undeniably, GTs must respond to the new customized manufacturing paradigm challenges, as customers want GTs more optimized to their business’ individual requirements, adapted to their needs, and responding to climate changes and decarbonization measures. Moreover, the reuse of old components in a new GT system could be of interest to improve the life cycle of components.
Heat cycles (HCs) in GT applications include many complex components [25], but their functioning principle is well-known and can be adapted for a wide range of applications and needs. Indeed, two main HC types are commonly used: (1) the Brayton cycle, which is composed of four operations [26], and (2) the Rankine cycle [27].
For the Brayton cycle (1), in the first step, the working fluid, a single phase-gas, is compressed at a certain Pressure Ratio (PR). This medium is then heated to a Flaming Temperature (FT), defined by the maximum combustion temperature reached inside the HCs. The heating process can be realized in multiple ways, e.g., by combustion with a fuel like methane or hydrogen, or by heat exchange utilizing solar heated water or an external burner. Then, in the third step, the fluid medium is expanded in a turbine, which produces electricity and subsequently powers the compressor. Finally, as most of Brayton cycles are open process cycles, the exhaust is released directly into the atmosphere [25]. Brayton cycle-based architectures are flexible and modular, which allows them to be designed in different ways. Such architectures include a combination of compressors, turbines, and heat exchangers to reduce fuel consumption or via the addition of external components, e.g., solar panels, external heaters, and oxidizers. The output fluid can be reinjected into a heat exchanger located just before the thermal addition to reduce heat loss, hence increasing the cycle thermal efficiency (TE), resulting in regenerative cycles.
The Rankine cycle (2) is based on a phase change from liquid to steam. The working fluid, e.g., water or organic fluid, is compressed with a pump, then externally heated to change its phase, followed by reaching a maximum temperature. In the next step, it enters a turbine to produces energy. Contrary to the Brayton cycle, the Rankine cycle is commonly a closed process cycle. Therefore, the working fluid must pass through a condenser to return to the liquid phase and to its initial temperature and pressure [28].
Combined cycles constituted by the combination of Brayton and Rankine cycles are also commonly used cycles [29]. Here, the exhaust excess heat from the Brayton cycle is reinjected into the Rankine heater, allowing an increase in thermal efficiency of almost 10%. However, these cycles have the disadvantage of having a rather large footprint, hence requiring more space at a given location.
HCs are, by their nature, solutions where modularity holds promising potential as components are independent and performance can be optimal for multiple configurations. However, the GT power sector is not in need of mass production, as the overall number of customers is limited, each having specific requirements that impact the functioning of the product. Hence, implementing modularity without drastically increasing the cost of functioning is a significant challenge and needs to be further investigated by academic and industrial research. Therefore, when adding modularity to HC design, cost optimization is among the most important parameters to consider [30].
Indeed, GT-based power plants are located in many different geographical locations, with wide variations in ambient conditions and environments, which can greatly affect their performances [31]. The available space, technologies, resources, and required power are just a few of the many variables that make a GT client’s request unique. Thus, integrating modularity into the HC design process has strong potential to simultaneously meet a customer’s requirement while also reducing cost for each unique solution [32]. Nevertheless, including modularity into HC design introduces some issues for the HCs’ performances. Indeed, as these specifically designed HC solutions have matured over many years, decomposing an optimized system into modularizable components will inevitably result in HC performance losses. As such, a novel modular design system will be needed to optimize the components’ assembly to compensate for these losses. [33,34]
The industrial GT sector is starting attempts to implement modularity in their GT developments. Some businesses have sought to modify the HCs by adding external components, such as a solar heater [35], a novel fluid medium, e.g., helium [36], or by adding solid fuel cells and oxidizers [37]. Others have striven to implement tools to simplify the design [38] or the performance optimization [39]. However, integrated designs with full-scale modularity are not found within the energy industry, whether considering classical HC hardware components or novel cycle designs. So far, in-depth studies on full-scale modularity developments are mostly present in the automotive sector [12,13].
As illustrated in Table 1, existing research articles address topics that are connected to the main subject of this research study. The literature reports discussions on various topics, such as modularity design and optimization. However, global solutions suitable for HC design in the paradigm of I4.0 and modular design are not yet proposed. Even though scientific and industrial research work exists in the automotive sector, a clear research gap on the comprehensive implementation of modularity in the GT sector can be identified. Hence, the objective of this research study is to contribute to addressing this gap.
Relatively few research efforts, such as the studies by Liu and He [36] and Mueller [37], report on HC modular design studies. These authors discussed a modular HC design and its optimization but only considered single HC types. Liu and He [36] use a non-standard type of HC, including a helium reactor, and Mueller [37] deploys an atypical oxidizer cell controller, hence reducing the relevance for the industrial adoption of modular HC approaches. Other research work [38] focuses on creating a component database for HCs. This is certainly a first step towards accessible information for HC modularity; however, it does not propose to use this database on a larger scale for HC modular design. Camporeale et al. [39], on the other hand, present an interesting simulation and optimization code relevant to any kind of GT-powered plant. Its global approach is pertinent to modularity integration, but it lacks strategies to design efficient HCs. The work by Liu et al. [13] aims to develop such strategies by creating an optimization method for industrial component design. However, this study is limited to the automotive sector, and more precisely to only one automobile model, hence lacking multi-system design functionality. Similar studies in the automotive sector are proposed by Cabigiosu et al. [14], presenting the integration of external components in modular design approaches. In summary, research is ongoing and emerging in the field of modularity for industrial manufacturing and HC design, e.g., by adding external components, creating global optimization programs, or building databases. However, none of the reported studies in the literature are proposing comprehensive and integrative solutions needed to introduce modular design in the GT industry.
Hence, the present research study is a pioneering work integrating modularity in the full design space for typical GTs as used in the energy industry, hence contributing to the adoption of modular design in GT development.
This research work presents the implementation of modularity in the GT sector by the creation of a novel Modular Design Application (MDA) composed of an accessible HC design tool, where most common HCs, including all needed components, can be created, optimized, and stored in a database. The MDA provides an intuitive comparison of multiple heat cycles based on the customer requirements, such as power output, used components and their parameters, or financial scope. This comparison guides the customer’s HC design by providing the best cycles according to its requirements. The MDA can be adapted to integrate customer-specific components, providing an even more accurate analysis. It should be noted that this application does not intend to provide a final, fully optimized and built cycle but serves as a guideline for cycle selection based on optimized cost and performance.
In this study, the functioning of the developed application (program) and its principal design and decision parameters will be presented and discussed. Preliminary test runs, based on HC data from the literature [29,38,39,43,44], have been deployed to validate the developed application. Finally, a case study was conducted to illustrate the functioning and practical use of the application and to reveal its added value for HC design.

2. Methodology

In order to achieve the research study’s objective to develop a Modular Design Application (MDA) for specific HC design, the developed methodology is described in Section 2.
In the framework of this study, based on typical industrial usage [45], the MDA needs to comply with several requirements, e.g., it needs to be able to:
  • Handle the design of different HCs, such as Brayton, Rankine, combined cycles, or solar heating cycles, while allowing for the design of non-standard cycles;
  • Include a wide variation of input parameters, such as fuel type, ambient temperatures, and temperature limits, among others, described in Section 2.2 (Table 2);
  • Optimize multiple HC parameters, such as Fixed Power (FP), varying PRs, and optimum efficiency;
  • Compare different HC configurations and extract the best cycles for a given set of input parameters;
  • Display an easy access to cycles in order to facilitate their modifications.
The selected software for the simulation of the HCs was Aspen HYSYS V10, a process simulation software developed by AspenTech [46], which offers several advantageous attributes. These include its accessibility, well-documented nature, and capacity for seamless integration with other software applications. The intended MDA demands the incorporation of an additional software solution, proficient in interfacing with Aspen HYSYS, providing a user-friendly visual interface, and facilitating the storage of cycles and associated results. Within this context, MS Excel emerged as the preferred software [47]. Its merits for this purpose are notable, as it exhibits seamless connectivity with Aspen HYSYS, offers a spreadsheet-based interface that enhances the visualization of cycles and associated parameters, and streamlines the storage of data in distinct and easily reconfigurable sheets, hence facilitating accessibility and data modification as required.
The MDA is modeled under the following commonly adopted assumptions for HC design [45]:
  • The system is at steady state;
  • Pressure and temperature losses in pipelines are ignored;
  • Gas is considered non-ideal;
  • The Peng–Robinson model [48] is used for calculations.
As proposed by the work of Trawinski [48], the Peng–Robinson model is appropriate for the simulation of combustion and HCs and is ideally suited for HC simulations. Indeed, the Peng–Robinson equation [48] (Equation (1)) necessitates specific fluid characteristics to accurately compute thermodynamic data. Such information is predetermined in Aspen HYSYS. Steady-state is the most common mode for HC calculations [49], and it also is the primary solving mode in Aspen HYSYS. The Peng–Robinson Equation (1) can be formulated as follows:
p + α a V m 2 + 2 b V m b 2 V m b = B T
where p represents the pressure, T is the temperature of the medium, Vm is the molar volume of the medium, B is the universal molar gas constant (8.314 J·K−1·mol−1), a denotes the correction constant for molecular interactions (cohesive pressure), b presents the correction constant for the volume of molecules (co-volume), and α is the correction coefficient for the acentric factor of molecules.
In the actual state of the MDA development, for the sake of simplification and generalization of the design tool, piping design simulations were not implemented and are beyond the scope of this study. Consequently, the minor pressure and temperature drops typically encountered in real-world scenarios are not yet factored into the calculations.

2.1. Modular Design Application (MDA) Principles

HC systems can be sub-divided into components, each providing a specific task to the overall energy creation process. Compressors compress the air to a certain PR, heat exchangers capture the waste energy from the turbine output to reintegrate it into the system (i.e., combustion chamber) through the mixture and combustion of air and fuel, raising the temperature to the FT, and finally, turbines allow for the expansion of the created gas, generating a rotational motion that allows a generator to produce electricity. Therefore, as illustrated in Figure 1, the HCs can be divided into individual components, or modules, where each module has one or multiple inputs and outputs, e.g., as illustrated for the heat exchanger. Each connecting stream, represented by arrows in Figure 1, is defined by its pressure (p), temperature (T), mass flow ( m ˙ ), and composition.
The MDA follows this fundamental system to design the modular HCs. As illustrated in Figure 2, the MDA can handle and store two types of objects: modules and HCs. The modules include compressors, turbines, or combustion chambers. Each module can be parametrized independently, e.g., the number of stages, the PR, or the efficiency of the compressor can be configured automatically by the MDA. Each used module has its proper configuration. The second object type includes the HCs. These cycles are composed of blank modules, e.g., a standard Brayton cycle consists of a non-configured compressor, turbine, and combustion chamber. The MDA, when designing a cycle, then associates user-configured modules with HC objects.
Each component is configured in Visual Basic for Applications (VBAs) as an object with its proper characteristics. As Aspen HYSYS processes in a similar way, after the configuration of each component object and their stream connection in Excel, this is transferred to HYSYS. Then, the cycle is created and simulated, and the results are extracted to the same VBA object that supports the configuration of the cycle.
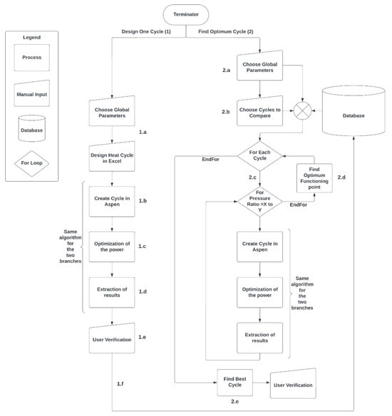
The developed MDA has two modes of operation that are interconnected, and their functioning is summarized in a schematic overview illustrated in Figure 3.
The primary functionality of the MDA is the design of HCs (1). From a specific customer’s requirement, the user can design the cycle of their choice with no restriction on components, fuel type, or cycles. The first step of the process (Figure 3(1.a)) defines the global system specifications that apply to all types of HCs, such as ambient conditions, HC power output, maximum temperature, and cost parameters, but also parameters specific to each type of HC, such as component efficiency or pressure drops, can be specified. The designed HCs can then be created in Aspen HYSYS (Figure 3(1.b)), and the different parameters are optimized to fit the customers’ requirements (Figure 3(1.c)), e.g., power output and maximum temperature, among others. Subsequently, the results are extracted in a second Excel sheet (Figure 3(1.d)), where the user can verify the details of each component in the cycle (Figure 3(1.e)), as well as perform an evaluation of the global HC parameters, e.g., efficiency, power, cost, and fuel flow.
Once the user is satisfied with the designed cycle, it can be archived in a database (Figure 3(1.f)). This archiving process facilitates the cycle’s reuse in the second mode of operation. Additionally, the user retains the flexibility to select different cycles stored in the database that can be used for experimental purposes or to serve as a foundational blueprint for designing an extended HC. This allows great design flexibility, allowing for the combination of different cycle solutions, such as Brayton, Rankine, or combined cycles, and the use of external components, e.g., solar panels or external heaters, to facilitate the comparison between classical cycles and less conventional solutions.
A second function of the MDA is the comparison of multiple cycles to find the optimum point of functioning (2). A database of HCs was created, e.g., Brayton cycles, multi-stage compressors, energy regeneration cycles, or solar heating. So far, almost 20 different cycles are available in the developed MDA.
First, the user must define the global specifications of the cycle (see Figure 3(2.a)). Next, the selected cycles for comparison (Figure 3(2.b)) are opened in different Excel sheets and updated to meet the global specifications. Then, the simulation of each cycle can be run for different PRs (Figure 3(2.c)). The HC creation and optimization in Aspen HYSYS is similar to the “Design One Cycle” (1) mode. After extraction of each cycle’s results, the optimum functioning point and cost of the cycle are calculated (Figure 3(2.d)). Once all cycles have been created and all optimum points found, the results are compared, and the solution that best accommodates the clients’ requirements is selected (see Figure 3(2.e)). Subsequently, the user is granted access to the best-performing cycle from the “Find Optimum Point” (2) mode. Here, the cycle can be modified as desired within the “Design One Cycle” (1) mode, allowing for further fine-tuning and customization of the cycle to align it precisely with specific customers’ requirements and preferences.
The second operational mode of the application (2) significantly enhances the accessibility of the customer–engineer relationship. By implementing an easy-to-expand database, engineers gain the capacity to effortlessly conduct a variety of design tests while concentrating on solutions tailored to specific customer needs. The database also streamlines the process of identifying the most suitable HCs, resulting in substantial time savings during the HC design and customer–engineer meetings. This functionality enhances efficiency and fosters a more streamlined approach to the design process, ultimately benefiting both the engineers and customers alike.
It should be noted that the proposed MDA aims to provide an overview of the best solutions for a given use case to support the user in quickly assessing different HC scenarios. Hence, the obtained solution will not necessarily be the best-performing solution for all scenarios, nor will the designed HC be fully optimized. Indeed, the overall performance of a specific configured HC (e.g., GT type) can be obtained using generic building blocks, i.e., modules. Once a satisfactory modular HC configuration is achieved, the user can further optimize the selected cycle, including its components (modules).
The proposed MDA aligns with the concept of I4.0, aiming to deliver a high degree of customization at economically viable costs and, here, opening the possibility of accessible and rapid modular HC solutions while including customer requirements and design flexibility.

2.2. Heat Cycle (HC) Variables

Multiple variables can be manipulated in the developed MDA, which are summarized in Table 2. In fact, these variables can be categorized in the following three (3) groups:
Table 2. Parametrizable variables by the user for the simulation of a heat cycle (HC) in the MDA.
Table 2. Parametrizable variables by the user for the simulation of a heat cycle (HC) in the MDA.
Parametrizable Variables
Global SpecificationsHeat Cycle ParametersWorking Fluids
Power OuputPressure RatioPressure
Maximum TemperatureFlaming TemperatureTemperature
Ambient ConditionsPressure/Temperature DropsMass Flow
Cost of ElectricityComponents EfficiencyComposition
Operating/Maintenance CostCombustion Reaction
Loan CharacteristicsComponents Disposition
Operating Hours
  • Global specifications that affect all HCs. These include the customer requirements and constraints, such as the demanded power, the location of the HC, and the number of Operating Hours (OHs) per year.
  • HC parameters, which are defined by the ”Design One Cycle” mode (1), and subsequently modified by the user or the developed MDA software when calculating the optimum functioning point. These include the two main parameters of an HC, i.e., the PR and the FT, as well as component (modules) efficiency, connection to other components, and the different pressure drops in the components.
  • Medium (e.g., working fluid) parameters that can be defined by ambient conditions in the working environment or by the user.
With the exception of the global specifications, the remaining variables typically do not require reconfiguration for the ”Find Optimum Point” mode (2) calculation, as they have already been defined during the ”Design One Cycle” mode (1). In fact, the PR varies during the mode (1) calculation, and the FT is constrained by the maximum temperature defined in the global specifications (a). This HC design approach ensures that these parameters align with the customer’s requirements, promoting efficiency and accuracy in the optimization process.
The parameter considered for the choice of the optimum HC is the cost of electricity, expressed in USD per kilowatt-hour ($/kWh). The MDA approach is oriented towards a customers’ perspective. Variables, such as TE or fuel flow, are of interest to engineers but do not show what matters most for the customer: the financial aspect. Indeed, cost optimization is of paramount importance from an industrial perspective [30]. Furthermore, this cost of electricity can be readily compared to prevailing market prices, enabling a comprehensive assessment of competitiveness and cost-effectiveness in an industrial context. Therefore, the customer can readily discern whether the proposed solution is competitive and aligns with their budgetary constraints.
It is worth noting that the optimal operational point of an HC is often characterized by its TE. The TE plays a pivotal role in the calculation of fuel cost, a substantial component of the overall operational expenditure. Hence, the TE serves as a critical determinant in achieving cost-efficiency in the HC operation [50].
Figure 4 illustrates the primary interface of a standard Brayton cycle in Aspen HYSYS. The components and the medium streams that connect them are represented, as well (as the energy streams).

2.3. Cost Estimation

Table 3 summarizes the different costs considered in the MDA. This section will describe and detail the calculations of these costs integrated in the developed MDA.
The electricity cost was defined as the decision variable for HC optimization. Therefore, an estimation of all costs related to HC operations is needed to ensure the validity of the proposed solution, i.e., the HC configuration, to the customer.
First, the cost of the equipment, Purchased Equipment Cost (PEC), is among the most essential factors to consider [43]. This PEC includes the cost of each HC component and constitutes one of the major parts of the global HC cost.
Estimating the PEC in a modular application, as in this study, presents notable challenges. Indeed, with the developed MDA approach being general, the HC components are not based on a specific commercial catalog; hence, the multiple input variables make it challenging to produce a fixed $/kW cost.
In reference [43], the formulas for the 4 most important components of an HC, i.e., compressor (ac), turbine (HC), combustion chamber (cc), and heat exchanger (aph), are expressed.
Equations (2)–(5) [43] were used to estimate the PEC of these components from thermodynamic quantities. Throughout this paper, monetary termed outputs are expressed in USD.
P E C a c = 71.1     m a ˙ 0.9 η s c     P 2 P 1     L n P 2 P 1
P E C c c = 46.08     m a ˙ 0.995 P 5 P 3     1 + exp 0.018     T 5 26.4
P E C G T = 479.34     m g ˙ 0.92 η s t     L n P 5 P 6     1 + exp 0.036     T 5 54.4
P E C a p h = 4122     m g ˙     h 6 h 7 18     Δ T l m 0.6
where, P represents the pressure, T the temperature, m ˙ the mass flow, h the enthalpy, and η the isentropic efficiency. These variables are illustrated in Figure 5.
In the case of certain HC components, e.g., centrifugal pumps, steam turbines, and fired heaters, graphical data and curves sourced from catalogs reported in the literature [51] was methodically adapted. These characteristics were transformed into polynomial equations using PlotDigitizer [52] and integrated into the Excel part of the MDA. Figure 6 illustrates an example of the adaptation of a cost estimation curve, here presenting the purchased equipment cost in USD (including inflation correction [53]) of a centrifugal water pump as a function of its mass flow entry (adapted from [50]).
In the context of solar water heaters, a distinctive approach was employed. Given the absence of a standardized method for cost estimation, a cost approximation for these heaters was chosen based on the electricity cost for solar heating and quantified in terms of dollars per kilowatt-hour ($/kWh). While these values are well-documented, to accommodate a diverse range of solutions, the cost can be selected as a configurable model input variable.
The second cost to consider includes the fuel cost. As illustrated in Figure 7, which plots the ratio of the calculated PEC over the fuel cost used in the MDA for two different cycles (Brayton and combined cycle) at varying PRs, both the PEC and fuel costs must be evaluated simultaneously, as their ratio varies significantly from 2% to 50%.
To estimate the fuel cost, the TE of the cycle was first calculated by determining the ratio of the network output to the heat input [54] and subsequently converted to the heat rate. Then, as the market price expressed in USD/MMBtu is widely accessible [55], the fuel cost expressed in USD/kWh of each cycle can be deduced (Equation (6)). It should be noted that the market price for energy was defined as an input parameter in the MDA due to its high volatility.
F u e l   C o s t $ / k W h = F u e l   C o s t $ / M M B T u H e a t R a t e
To consider the needed investment loans and its amortization, the Capital Recovery Factor (CRF) has been considered, as well as the cost calculation, where i denotes the interest rate and n the number of annuities (Equation (7)).
C R F = i 1 + i n 1 + i n 1
Once these three cost values (PEC, fuel and CRF) is calculated, and considering the annual OHs and the cost factor of the Operating and Maintenance (O&MFactor) for the HCs, the Simple Levelized Cost of Energy (SLCE) can be calculated (Equation (8)) [54]. This SLCE is also defined as the decision variable.
S L C E $ / k W h = P E C     C R F     O & M F a c t o r O H + F u e l   C o s t $ / k W h

3. MDA Validation

To establish the MDA’s capability to yield results congruent with real HC behaviour, a series of tests were conducted across various real-life HC configuration scenarios. These tests aimed at extracting and analyzing the influence of input parameters and, subsequently, comparing the obtained results to data available in the literature [29,38,39,43,44]. Nevertheless, the literature only scarcely provides complete and detailed information on the required parameters to fully replicate an HC. Consequently, the modular HC configurations simulated within the developed MDA inherently exhibit slight variations from configurations described in the literature [29,39]. Hence, this study concentrates mostly on relative comparisons of different modular HC configurations, considering HC performance curve trends and order of magnitude cost and efficiency estimations. Certainly, variations in variables, such as TE, may be evident between the simulated cycles and those referenced in the literature. However, such differences remain sufficiently minor to allow for a meaningful interpretation of the prevailing trends and behaviours upon using the developed MDA tool. To complete the validation, two simulations were executed using data from cycles reported in the literature [29,39], offering a sufficiently detailed dataset to validate the precise creation of the HCs within the MDA. For comparison with the performance and costs curves derived from the MDA tool with typical HCs data from the literature, the PlotDigitizer (https://plotdigitizer.com/) software and Python scripts using the Matplotlib library were used to convert hardcopy curves from the literature into digital curves [52].

3.1. Process Analysis and Comparative Study

As discussed in Section 2, several parameters impact the HC efficiency and, consequently, its cost. The key driver for HC performance is the PR, hence, its value was studied for each HC design parameter, such as the FT or the ambient temperature. The results presented in this section were obtained deploying a Brayton cycle, as it is the most common HC in industrial applications and most reported in the literature. However, the same behaviour was noticed for the other types of cycles (e.g., Rankine and combined cycles).
One of the dominant parameters for HC operation is the turbine FT [44]. As this includes the maximum temperature of an HC, this FT value characterizes the mechanical aspect and cost of the HC. Indeed, higher FT results in the associated requirement to use more exotic materials (e.g., creep-resistant material), resulting in higher component costs. Hence, it is important to determine the impact of the FT on the TE to evaluate the balance between fuel cost and component cost, despite some differences in efficiency, which can be explained by the differences in input parameters and solving solutions.
For the next figures, it should be noted that Figure 8, Figure 9, and Figure 10a) are results extracted from the MDA, whereas Figure 8, Figure 9, and Figure 10b) are results extracted from the literature. First, Figure 8 demonstrates a similar trend in the impact of the PR on the thermal efficiency at different FTs.
The impact on the FT becomes increasingly pronounced as the PR escalates. At lower PR values, the TE tends to exhibit relatively minor differences among various FT values. However, as the PR increases, the gap between the TE and different FT values grows significantly (Figure 8). The same behaviour is noticed in both Figure 8a) simulated in the MDA and Figure 8b) adapted from [44].
Another noticeable trend emerges where low FT values at higher PR levels are associated with a substantial drop in efficiency. In contrast, the TE remains comparatively stable for higher FT values, even as the PR increases. This observation supports the sensitivity of the TE to FT at higher PR levels and the distinct performance characteristics of HCs at varying operating conditions. When the compression ratio increases, the temperature of exhaust gases decreases, and the temperature on the compressor inlet increases. For standard cycles, the impact of the temperature increase in the compressor inlet is compensated by the increase in power generation in the turbine. Therefore, in these cycles, efficiency tends to stabilize at a high-pressure ratio. In the case of a combined cycle, the same behaviour will happen for the first cycle. However, for the second cycle, which uses exhaust temperature to operate, the efficiency drops as the exhaust temperature decreases.
Another essential parameter of influence is the inlet temperature of the HCs [31], typically the ambient temperature for open HCs. Certainly, this parameter is vital to consider because of the versatility of uses of an HC.
Gas Turbines (GTs) offer remarkable versatility and can indeed be employed in a wide range of environmental conditions. They are well-suited for use in arid and hot regions, such as deserts, where they can efficiently generate power under extreme temperatures. Similarly, GTs can also function effectively in extreme cold environments (T < 0 °C), such as, for example, in Greenland [56].
As witnessed in Figure 9, for both curves, the TE increases with higher ambient temperatures. Similarly, as for the FT, the TE deviations are much higher at high PRs. In the case illustrated in Figure 9b (adapted from [31]), the PR is limited to 10. Therefore, the comparison between Figure 9a,b cannot be extended beyond this value. However, as the behaviour is similar for the two curves at lower pressure, the same can be expected for higher PRs.
It can be concluded that the impact of input parameters on the behaviour of the developed MDA simulation seems to be in agreement with the literature trends for most variables.

3.2. Behaviour of Different Cycles

The developed MDA includes three (3) main types of cycles: Brayton, Rankine, and a combined cycle. Each type of cycle has its specific variations, with varying configured chains of compressors or turbines, regeneration, or external components, such as solar panels.
As illustrated in Figure 10, the behaviour of different combined cycles from the MDA simulation are similar with equivalent cycles reported in the literature. Indeed, efficiencies are different due to lack of detailed information on the literature-derived cycles, but the same behaviour can be observed for the classical combined cycles, i.e., a TE increase with a growing PR until a certain limit has been reached. The hierarchy between the cycles is respected with the solution including two (2) turbines having a higher global thermal efficiency than the one (1) compressor solution. The regenerative cycles in both solutions have similar behaviour, which is different from other cycles, demonstrating an efficiency peak at low PRs, i.e., a PR = 5 from the literature and a PR = 7.5 for the MDA simulation. The HC efficiency drops after this peak, passing below the classical solutions. Also, the simulation curve (Figure 10a) stagnates from a certain PR onwards, while that of the curve reported in the literature [29] steadily declines. This difference can be explained by differences in the generation of the cycles and by the employed optimization algorithm in the simulation, which may prioritize the Brayton cycle and might differ from the method used in the documented study from the literature.
Finally, comparisons were conducted between HCs sourced from the literature [39,44], where all relevant data were provided, and the behaviour of these cycles when configured and analyzed within the developed MDA tool. Two cycles were studied, the first being a regenerative Brayton cycle, including two (2) compressors and three (3) turbines [57]. The comparison of the simulation results and the data from the literature are summarized in Table 4. The second cycle is a standard regenerative Brayton cycle, derived from the work of Gorgi [43]. The results of the comparison are summarized in Table 5 and allow for the verification of a proper implementation of Equations (2)–(5).
Equation (9) was used to calculate the relative error (Er) between the simulation results and data from the literature.
E r = ( L i t e r a t u r e V a l u e S i m u l a t i o n V a l u e ) L i t e r a t u r e V a l u e
The results of the relative error can be found in the last column of both Table 4 and Table 5. Some differences can be noted, notably in the flow of air and fuel, which can be explained by the used assumptions made for the calculation, such as the thermodynamic model (here, the Peng–Robinson model (Equation (1)) was adopted), and the optimizing method for the turbine. Table 4 presents the error (Er), which is relatively low for the FT and TE parameters (0.1% for power and FT, and less than 5% for TE).
For the second cycle, detailed in Table 5, the error (Er) is similar to the values documented in Table 4. The fuel and airflow errors are still higher than 10%. The simulation results indicate that this results in the turbine PEC is similar to [43], with an error (Er) of only 3%.

4. Case Study

To illustrate the effective application of the MDA tool in an industrial context, a case study was conducted. This case study serves as a practical demonstration of the MDA’s utility and its potential to address real-world challenges within the industry. It offers valuable insights into the application’s operational feasibility and its capacity to provide solutions that align with industrial requirements.
The case study context:
  • A customer from an industrial site based in Quebec, Canada, needs a 15 MW GT to power its site. The installations that will be powered by the GT operate 90% of the time, accumulating in an annual run-time of 8000 h.
  • The loan envisioned by the company to fund the needed investments has a 10% interest rate for 20 years of annuities.
  • The location of the plant benefits from a substantial and mostly unused parcel of land. This advantageous land availability means that there are no constraints on the size of the GT nor the potential incorporation of solar panels. Therefore, solutions, such as combined cycles and solar heated sources, will be evaluated in this case study.
  • The mean sun radiation of Quebec is around 4.7 kWh/m2 (Hydro-Quebec, 2022), which, combined with the surface available and the market of solar water heaters, gives a maximum of 15 MWth solar heater. In Quebec, the average temperature over the year is 278 K [58]. As the effect of ambient temperature on GT efficiency can be considered as linear, this value will be used as the ambient temperature of the cycle.
The GT customer has access to two different fuels:
  • Pure methane is a commonly used fuel in GT operations. It is a relatively low-cost and performant fuel, which costs around 3.7 USD/kWh [REF].
  • Biomethane is a Renewable Natural Gas (RNG) with a composition as represented in Table 6 [59]. This RNG is more expensive than pure methane. It costs around 7 USD/kWh.
The company aims to reduce its carbon emissions. Therefore, if a solution using biomethane is viable, they are ready to choose this solution even if its price is higher than a methane fuel solution. This maximum price limit is fixed at 80% of the market price. In Quebec, the average cost of electricity is 0.073 USD/kWh [60], thus, the company is ready to spend up to 0.058 USD/kWh.
The operating and maintenance cost is evaluated at 6% of the total cost of the GT per year. All selected parameters are summarized in Table 7.
The customer requirements align with the conditions for each cycle contained in the database. Consequently, each cycle will undergo a thorough optimization process to identify the most optimal global solution. It is worth noting that the results for simple Rankine cycles are omitted from the case study to facilitate readability; nevertheless, these results will be presented in the subsequent part of the case study. The findings from the simulation of the chosen cycles within the context of the case study (1) are summarized in Figure 11.
As expected, methane GT solutions are less expensive than their equivalent source, biomethane (see Figure 11). Nearly all solutions fit in the imposed budget margin, except for the classical Brayton solution. However, for the biomethane option, only one solution respects the budget margin. The optimum solution found for both fuels is the solar regeneration Brayton cycle. This cycle, simulated in Aspen HYSYS, is illustrated in Figure 12. In line with the customer’s specifications, the cost of the biomethane optimum solution has been confirmed to be under 80% of the prevailing market price, which was defined as 0.058 USD per kWh. Consequently, this solution aligns with the customer’s requirements and will be selected as the preferred choice. Thus, in this case study (1), the solution proposed to the customer is a regenerative Brayton cycle powered with biomethane fuel for a cost of electricity (including PEC and fuel cost) of 0.049 USD/kWh.
After some time, the customer returns to the GT provider. There have been some organizational changes in the company. It was decided to invest in the creation of a new warehouse next to the already existing factory, resulting in a modified context for the case study (2).
As a consequence, the land available for the solar panels is now occupied by the warehouse, and the company needs to dismantle the existing solution. They need a new solution that can, if possible, reuse some parts of the precedent solution (i.e., the case study (1)). Further, to power the new warehouse and its equipment, they desire to increase the available power from 15 MW to 25 MW. As the investment requirement for this new warehouse changes the initial budget, a loan for the GT has to be rediscussed. The new loan includes a 15% interest rate and 10 years of annuities. As the available space is now significantly smaller, the combined cycle or solar panels cannot be used anymore. Brayton and Rankine cycles are, then, the only cycles considered in this case study (2).
As the previously installed solution was a solar-assisted regenerative Brayton cycle (Figure 12), the components that were part of the Brayton cycle can be reused as a basis for the new HC design. To increase the efficiency and power of this turbine, more compressors or turbines could be added.
The optimum solution for both fuels, outlined in Figure 13, is a regenerative Brayton cycle, including two compressors and three turbines. This cycle is obtained by combining three heat cycles, “Two-compressors”, “Regenerative Brayton”, and “Three-Turbines”, as illustrated in Figure 2. Here, a cooler is placed between the two compressors to reduce the second compressor inlet temperature, increasing its operating efficiency. The three turbines, with different impeller configurations, work in series. The exhaust gas is then inputted into a heat exchanger, which heats the outlet of the second compressor, reducing the amount of gas to burn in the combustion chamber. This HC design (represented in Figure 14) results in a cost of 0.031 USD/kWh for methane fuel and 0.057 USD/kWh for the RNG as fuel.
Even if the RNG energy cost is under the maximum allowable limit, i.e., 0.058 USD/kWh, considering the volatility in the global fuel market price and the new investments performed by the company, this solution seems not the best in this case (2). The solution proposed to the company is, therefore, a regenerative Brayton cycle, including two compressors and three turbines fueled with methane. This solution allows for the reuse of the core of the first solution (case study (1)) by reusing one compressor, the combustion chamber, one HC, and the heat exchanger, hence contributing to a more sustainable HC design solution.

5. Conclusions

The operation of a novel developed MDA, facilitating the simulation, optimization, and cost estimation of a diverse range of GTs and, more widely, HCs, has been comprehensively outlined. The developed application serves as a pivotal contribution to the integration of I 4.0 principles within the realm of GT technology. It empowers users to address various customer requirements by simulating precise cycle configurations and evaluating the cost implications of these solutions. The user-friendly design and efficient storage of new solutions render this application an easily updatable tool, fostering rapid and effective decision-making within the GT sector. It embodies the future of HC design and optimization, aligning with the ever-evolving landscape of industrial technology.
The adopted simulation process appears to provide accurate and reliable results. The behaviour of the simulated HCs aligns with thermodynamic principles, and the trends in the generated curves closely correspond to available data in the academic and industrial literature. Furthermore, the inclusion of a detailed case study elucidates and exemplifies the MDA’s practical utility. It demonstrates the extensive range of possibilities and potential applications, offering a clear and comprehensive illustration of how the application can address real-world scenarios and requirements.
While the developed application for modular HC design is currently functional and relevant, there remain numerous opportunities for further research. First, the scope of the design system could be broadened by incorporating a greater number of components, such as distillation columns and additional solar-derived heaters. Moreover, the database can be expanded to encompass a wider variety of HCs, potentially including configurations like the solar regenerative combined cycle. In terms of optimization, the VBAs code can be refined to reduce calculation time. Additionally, exploring the advanced functionalities of HYSYS could yield more precise and detailed simulations. Furthermore, the “Find Optimum Cycle” mode of the application can be enhanced to allow for the variation of parameters like power output, ambient conditions, or fuel for a single run. Currently, users must adjust these parameters manually and initiate a new run, but streamlining and automating this process can simplify and expedite the optimization phase.

Author Contributions

Conceptualization, L.C.-P. and L.A.H.; Methodology, L.C.-P., R.M. and L.A.H.; Software, L.C.-P.; Validation, L.C.-P., R.M. and L.A.H.; Formal analysis, L.C.-P.; Investigation, L.C.-P.; Resources, L.A.H.; Data curation, L.C.-P.; Writing—original draft, L.C.-P.; Writing—review & editing, L.A.H.; Visualization, L.C.-P.; Supervision, R.M. and L.A.H.; Project administration, L.A.H.; Funding acquisition, L.A.H. All authors have read and agreed to the published version of the manuscript.

Funding

This research was funded by Mitacs Accelerate (grant number IT13369) and Siemens Energy Canada.

Data Availability Statement

The raw and processed data, including the developed Excel Application, the VBA codes, and the simulation results (e.g., comparative studies, case study, and heat cycle configurations) required to reproduce the findings reported in the present study are available to download from https://github.com/LucasChavanel/ModularGTExcel.git (accessed on 12 February 2025).

Acknowledgments

The authors would like to thank Bill Maier from Siemens Energy for the guidance and insightful discussions on the gas turbine and heat cycle principles and industrial applications and needs for modular design.

Conflicts of Interest

The authors declare that this study received funding from Siemens Energy Canada. The funder had the following involvement with the study: relevance and validation of the developed modular design application, and insights on gas turbine and heat cycle principles.

Abbreviations

The following abbreviations are used in this manuscript:
CRFCapital Recovery Factor
ErRelative Error
FPFixed Power
FTFlame Temperature
GTGas Turbine
HCHeat Cycle
I4.0Industry 4.0
IoTInternet of Things
MDAModular Design Application
MPPMass Personalization Production
OHOperating Hour
PECPurchased Equipment Cost
PRPressure Ratio
RNGRenewable Natural Gas
SLCESimple Levelized Cost of Energy
TEThermal Efficiency

References

  1. Lei, Z.; Cai, S.; Cui, L.; Wu, L.; Liu, Y. How do different Industry 4.0 technologies support certain Circular Economy practices? IMDS 2023, 123, 1220–1251. [Google Scholar] [CrossRef]
  2. Zhou, R.; Le Cardinal, J. Exploring the Impacts of Industry 4.0 from a Macroscopic Perspective. Proc. Int. Conf. Eng. Des. 2019, 1, 2111–2120. [Google Scholar] [CrossRef][Green Version]
  3. Wang, Y.; Ma, H.-S.; Yang, J.-H.; Wang, K.-S. Industry 4.0: A way from mass customization to mass personalization production. Adv. Manuf. 2017, 5, 311–320. [Google Scholar] [CrossRef]
  4. Simon, J.; Trojanova, M.; Zbihlej, J.; Sarosi, J. Mass customization model in food industry using industry 4.0 standard with fuzzy-based multi-criteria decision making methodology. Adv. Mech. Eng. 2018, 10, 168781401876677. [Google Scholar] [CrossRef]
  5. Weyer, S.; Schmitt, M.; Ohmer, M.; Gorecky, D. Towards Industry 4.0—Standardization as the crucial challenge for highly modular, multi-vendor production systems. IFAC-Pap. 2015, 48, 579–584. [Google Scholar] [CrossRef]
  6. Delpla, V.; Kenné, J.-P.; Hof, L.A. Circular manufacturing 4.0: Towards internet of things embedded closed-loop supply chains. Int. J. Adv. Manuf. Technol. 2022, 118, 3241–3264. [Google Scholar] [CrossRef]
  7. Gupta, P. Modularity enablers: A tool for Industry 4.0. Life Cycle Reliab. Saf. Eng. 2019, 8, 157–163. [Google Scholar] [CrossRef]
  8. Hof, L.A. High-Precision Micro-Machining of Glass for Mass-Personalization. Ph.D. Thesis, Concordia University, Montreal, QC, Canada, 2018; p. 202. [Google Scholar]
  9. Sonego, M.; Echeveste, M.E.S.; Galvan Debarba, H. The role of modularity in sustainable design: A systematic review. J. Clean. Prod. 2018, 176, 196–209. [Google Scholar] [CrossRef]
  10. Ghimouz, C.; Kenné, J.P.; Hof, L.A. On sustainable design and manufacturing for the footwear industry—Towards circular manufacturing. Mater. Des. 2023, 112224, 233. [Google Scholar] [CrossRef]
  11. Mourtzis, D.; Doukas, M. Design and Planning of Manufacturing Networks for Mass Customisation and Personalisation: Challenges and Outlook. Procedia CIRP 2014, 19, 1–13. [Google Scholar] [CrossRef]
  12. Hu, S.J. Evolving Paradigms of Manufacturing: From Mass Production to Mass Customization and Personalization. Procedia CIRP 2013, 7, 3–8. [Google Scholar] [CrossRef]
  13. Liu, Y.; Liu, Z.; Qin, H.; Zhong, H.; Lv, C. An efficient structural optimization approach for the modular automotive body conceptual design. Struct. Multidisc. Optim. 2018, 58, 1275–1289. [Google Scholar] [CrossRef]
  14. Cabigiosu, A.; Zirpoli, F.; Camuffo, A. Modularity, interfaces definition and the integration of external sources of innovation in the automotive industry. Res. Policy 2013, 42, 662–675. [Google Scholar] [CrossRef]
  15. Mohamed, M. Challenges and Benefits of Industry 4.0: An overview. Int. J. Supply Oper. Manag. 2018, 5, 256–265. [Google Scholar]
  16. Nimawat, D.; Das Gidwani, B. Challenges facing by manufacturing industries towards implementation of Industry 4.0: An empirical research. Int. J. Interact. Des. Manuf. 2022, 16, 1371–1383. [Google Scholar] [CrossRef]
  17. Schröder, C. The Challenges of Industry 4.0 for Small and Medium-sized Enterprises. Friedrich-Ebert-Stift. Bonn Ger. 2016, 7, 1–28. [Google Scholar]
  18. Bhagwan, N.; Evans, M. A review of industry 4.0 technologies used in the production of energy in China, Germany, and South Africa. Renew. Sustain. Energy Rev. 2023, 113075, 173. [Google Scholar] [CrossRef]
  19. Intergovernmental Panel On Climate Change. Climate Change 2021—The Physical Science Basis: Working Group I Contribution to the Sixth Assessment Report of the Intergovernmental Panel on Climate Change, 1st ed.; Cambridge University Press: Cambridge, UK, 2023. [Google Scholar] [CrossRef]
  20. International Atomic Energy Agency. Adapting the Energy Sector to Climate Change; International Atomic Energy Agency: Vienna, Austri, 2019. [Google Scholar]
  21. Intergovernmental Panel On Climate Change (Ipcc) (Ed.) Climate Change 2022—Mitigation of Climate Change: Working Group III Contribution to the Sixth Assessment Report of the Intergovernmental Panel on Climate Change, 1st ed.; Cambridge University Press: Cambridge, UK, 2023. [Google Scholar] [CrossRef]
  22. Siemens Energy. Siemens Energy Sustainability Report 2021; Siemens Energy: Munich, Germany, 2021. [Google Scholar]
  23. Watch, C. The World Resources Institute: Climate Report; The World Resources Institute: Washington, DC, USA, 2020. [Google Scholar]
  24. Javaid, M.; Haleem, A.; Singh, R.P.; Suman, R.; Gonzalez, E.S. Understanding the adoption of Industry 4.0 technologies in improving environmental sustainability. Sustain. Oper. Comput. 2022, 3, 203–217. [Google Scholar] [CrossRef]
  25. Wood, B.; Wesley, A.O.T.A. 1982. [Online]. Available online: https://archive.org/details/applicationsofth0000wood/page/n3/mode/2up?view=theater (accessed on 12 February 2025).
  26. Islas, J. The Gas Turbine: A New Technological Paradigm in Electricity Generation. Technol. Forecast. Soc. Change 1999, 60, 129–148. [Google Scholar] [CrossRef]
  27. Yamamoto, T.; Furuhata, T.; Arai, N.; Mori, K. Design and testing of the Organic Rankine Cycle. Energy 2001, 26, 239–251. [Google Scholar] [CrossRef]
  28. Park, B.-S.; Usman, M.; Imran, M.; Pesyridis, A. Review of Organic Rankine Cycle experimental data trends. Energy Convers. Manag. 2018, 173, 679–691. [Google Scholar] [CrossRef]
  29. Ibrahim, T.K.; Rahman, M.M.; Abdalla, A.N. Gas Turbine Configuration for Improving the performance of Combined Cycle Power Plant. Procedia Eng. 2011, 15, 4216–4223. [Google Scholar] [CrossRef]
  30. Aji, S.S.; Kim, Y.S.; Ahn, K.Y.; Lee, Y.D. Life-Cycle Cost Minimization of Gas Turbine Power Cycles for Distributed Power Generation Using Sequential Quadratic Programming Method. Energies 2018, 11, 3511. [Google Scholar] [CrossRef]
  31. Bouam, A.; Aissani, S. Amélioration des performances des turbines à gaz par injection de vapeur d’eau en amont de la chambre de combustion. In JITH 2007; ENSTIMAC: Albi, France, 2018; p. 16. [Google Scholar]
  32. Guo, F.; Gershenson, J.K. Discovering relationships between modularity and cost. J. Intell. Manuf. 2007, 18, 143–157. [Google Scholar] [CrossRef]
  33. Pandremenos, J.; Paralikas, J.; Salonitis, K.; Chryssolouris, G. Modularity concepts for the automotive industry: A critical review. CIRP J. Manuf. Sci. Technol. 2009, 1, 148–152. [Google Scholar] [CrossRef]
  34. Kubota, F.I.; Cauchick-Miguel, P.A.; Hsuan, J.; Lacerda, D.P. Modularity in design and production relationships: A field study in two automakers. Int. J. Adv. Manuf. Technol. 2022, 123, 1589–1606. [Google Scholar] [CrossRef]
  35. Poživil, P.; Ettlin, N.; Stucker, F.; Steinfeld, A. Modular Design and Experimental Testing of a 50 kWth Pressurized-Air Solar Receiver for Gas Turbines. J. Sol. Energy Eng. 2015, 137, 031002. [Google Scholar] [CrossRef]
  36. Liu, Z.; He, T. Exergoeconomic analysis and optimization of a Gas Turbine-Modular Helium Reactor with new organic Rankine cycle for efficient design and operation. Energy Convers. Manag. 2020, 204, 112311. [Google Scholar] [CrossRef]
  37. Mueller, F.; Tarroja, B.; Maclay, J.; Jabbari, F.; Brouwer, J.; Samuelsen Design, S. Simulation and Control of a 100 MW-Class Solid Oxide Fuel Cell Gas Turbine Hybrid System. J. Fuel Cell Sci. Technol. 2010, 7, 031007. [Google Scholar] [CrossRef]
  38. Cao, Y.; Jin, X.; Meng, G.; Fletcher, J. Computational modular model library of gas turbine. Adv. Eng. Softw. 2005, 36, 127–134. [Google Scholar] [CrossRef]
  39. Camporeale, S.M.; Fortunato, B.; Mastrovito, M. A Modular Code for Real Time Dynamic Simulation of Gas Turbines in Simulink. J. Eng. Gas. Turbines Power 2006, 128, 506–517. [Google Scholar] [CrossRef]
  40. Lommers, J.L. Optimization of the Gas Turbine—Modular Helium Reactor Using Statistical Methods to Maximize Performance Without Compromising System Design Margins. 1995; [Online]. Available online: https://www.osti.gov/biblio/93548 (accessed on 12 February 2025).
  41. Alford, D.; Sackett, P.; Nelder, G. Mass customization—An automotive perspective. Int. J. Prod. Econ. 2000, 65, 99–110. [Google Scholar] [CrossRef]
  42. Martinez, M.; Xue, D. Development of Adaptable Products Based on Modular Design and Optimization Methods. Procedia CIRP 2016, 50, 70–75. [Google Scholar] [CrossRef]
  43. Gorji-Bandpy, M.; Goodarzian, H.; Biglari, M. The Cost-effective Analysis of a Gas Turbine Power Plant. Energy Sources Part B Econ. Plan. Policy 2010, 5, 348–358. [Google Scholar] [CrossRef]
  44. Rahman, M.M.; Ibrahim, T.K.; Abdalla, A.N. Thermodynamic performance analysis of gas-turbine power-plant. Int. J. Phys. Sci. 2011, 6, 3539–3550. [Google Scholar]
  45. Razak, A.M.Y. Industrial Gas Turbines: Performance and Operability. In Industrial Gas Turbines: Performance and Operability; Elsevier Science: Amsterdam, The Netherlands, 2007; [Online]; Available online: https://books.google.ca/books?id=JKKjAgAAQBAJ (accessed on 12 February 2025).
  46. HYSYS, A.A. 2023. [Online]. Available online: https://www.aspentech.com/en/products/pages/aspen-hysys-dynamics#:~:text=Aspen%20HYSYS%C2%AE%20Dynamics%20is,Learn%20and%20Apply (accessed on 12 February 2025).
  47. Kongkiatpaiboon, S. Automated Aspen Hysys Modelling. Towars Data Science. 2019. [Online]. Available online: https://medium.com/towardsdatascience.com/automated-aspen-hysys-modelling-4c5187563167 (accessed on 12 February 2025).
  48. Trawiński, P. Development and implementation of mathematical models of working mediums for gas part of combined cycle gas turbine system in Python programming environment. E3S Web Conf. 2019, 137, 01047. [Google Scholar] [CrossRef]
  49. Davison, C.R. Determination of Steady State Gas Turbine Operation. In Volume 1: Aircraft Engine; Ceramics; Coal, Biomass and Alternative Fuels; Controls, Diagnostics and Instrumentation; American Society of Mechanical Engineers: Copenhagen, Denmark, 2012; pp. 107–118. [Google Scholar] [CrossRef]
  50. Horlock, J.H. The Optimum Pressure Ratio for a Combined Cycle Gas Turbine Plant. Proc. Inst. Mech. Eng. Part. A J. Power Energy 1995, 209, 259–264. [Google Scholar] [CrossRef]
  51. Loh, H.P.; Loyns, J.; White, C.W. Process Equipment Cost Estimation, Final Report; National Energy Technology Lab.: Morgantown, WV, USA, 2002. [Google Scholar]
  52. PlotDigitizer. Plot Digitizer. 2023. [Online]. Available online: https://plotdigitizer.com/ (accessed on 12 February 2025).
  53. U.S. Bureau of Labor Statistics. Consumer Price Index; U.S. Bureau of Labor Statistics: Washington, DC, USA, 2016. [Google Scholar]
  54. Short, W.; Packey, D.J.; Holt, T. A Manual for the Economic Evaluation of Energy Efficiency and Renewable Energy Technologies; NREL/TP--462-5173, 35391; National Renewable Energy Lab.: Golden, CO, USA, 1995. [Google Scholar] [CrossRef]
  55. MARKETWATCH. Natural Gas Market Evolution. 2023. [Online]. Available online: https://www.marketwatch.com/investing/future/ng.1 (accessed on 12 February 2025).
  56. Li, J.; Liu, Z.; Ye, R. Current Status and Prospects of Gas Turbine Technology Application. J. Phys. Conf. Ser. 2021, 2108, 012009. [Google Scholar] [CrossRef]
  57. Maier, B. Siemens Dataset. 2023. Available online: https://github.com/LucasChavanel/ModularGTExcel/blob/main/Maier%2C%20B.%20Siemens%20Dataset.jpeg (accessed on 12 February 2025).
  58. Gouvernement du CANADA. Temperature Normale au Québec. 2023. [Online]. Available online: https://www.environnement.gouv.qc.ca/climat/normales/index.asp (accessed on 12 February 2025).
  59. Chen, X.Y.; Vinh-Thang, H.; Ramirez, A.A.; Rodrigue, D.; Kaliaguine, S. Membrane gas separation technologies for biogas upgrading. RSC Adv. 2015, 5, 24399–24448. [Google Scholar] [CrossRef]
  60. Hydro-Quebec. Prix de L’électricité au Québec. 2023. [Online]. Available online: https://www.hydroquebec.com/residentiel/espace-clients/tarifs/tarif-d.html#:~:text=6%2C509%20%C2%A2%2FkWh%20pour%20l,reste%20de%20l’%C3%A9nergie%20consomm%C3%A9e (accessed on 12 February 2025).
Figure 1. A schematic illustration of a typical regenerative Brayton cycle-based GT system consisting of multiple modules, here with two (2) compressors and two (2) turbines, including the different variables/flows.
Figure 1. A schematic illustration of a typical regenerative Brayton cycle-based GT system consisting of multiple modules, here with two (2) compressors and two (2) turbines, including the different variables/flows.
Fluids 10 00055 g001
Figure 2. GT system modules, including their parametrization options, and the possible HCs available in the developed MDA.
Figure 2. GT system modules, including their parametrization options, and the possible HCs available in the developed MDA.
Fluids 10 00055 g002
Figure 3. A schematic overview of the GT Modular Design Application (MDA) functioning, including two branches for the two modes of operation. The first branch (“Design One Cycle”) results in a database that subsequently feeds the second branch (‘Find Optimum Working Cycle”).
Figure 3. A schematic overview of the GT Modular Design Application (MDA) functioning, including two branches for the two modes of operation. The first branch (“Design One Cycle”) results in a database that subsequently feeds the second branch (‘Find Optimum Working Cycle”).
Fluids 10 00055 g003
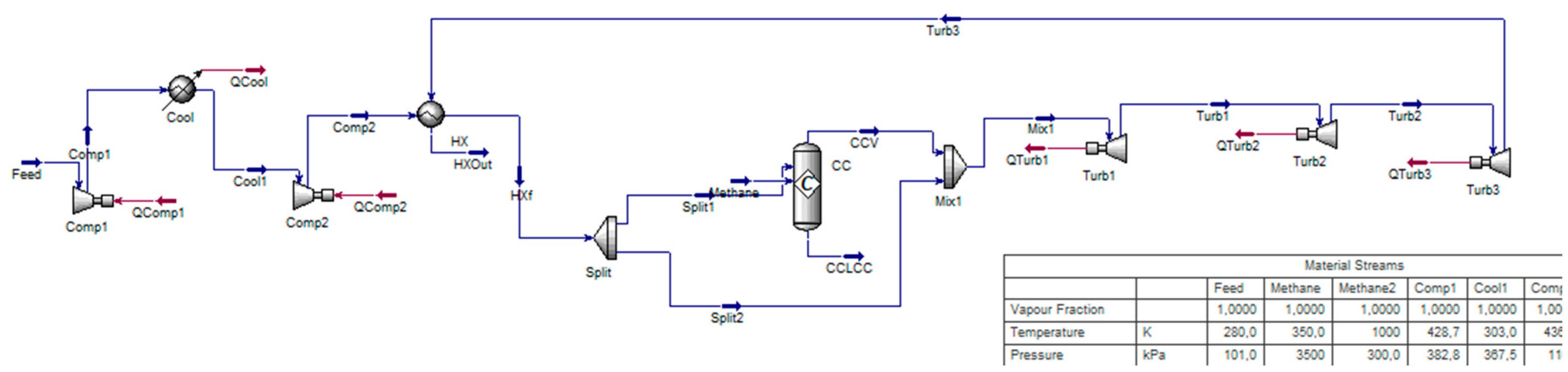
Figure 4. A standard Brayton cycle, its components, input streams, and energy streams, created and simulated in Aspen HYSYS via the developed MDA (CC: combustion chamber).
Figure 4. A standard Brayton cycle, its components, input streams, and energy streams, created and simulated in Aspen HYSYS via the developed MDA (CC: combustion chamber).
Fluids 10 00055 g004
Figure 5. Illustration of a regenerative Brayton cycle, including the mass flow, pressure, temperature, and enthalpy noted for each input and output (adapted from [43]).
Figure 5. Illustration of a regenerative Brayton cycle, including the mass flow, pressure, temperature, and enthalpy noted for each input and output (adapted from [43]).
Fluids 10 00055 g005
Figure 6. Purchased equipment cost (PEC) in USD for a centrifugal water pump as the function of its mass flow entry (adapted from [51]).
Figure 6. Purchased equipment cost (PEC) in USD for a centrifugal water pump as the function of its mass flow entry (adapted from [51]).
Fluids 10 00055 g006
Figure 7. Ratio of the calculated PEC/fuel cost in the MDA for two different cycles (Brayton and combined (Rankine–Brayton) cycle) against varying pressure ratios (PRs).
Figure 7. Ratio of the calculated PEC/fuel cost in the MDA for two different cycles (Brayton and combined (Rankine–Brayton) cycle) against varying pressure ratios (PRs).
Fluids 10 00055 g007
Figure 8. Effect of the variation of the pressure ratio (PR) on the thermal efficiency (TE) for multiple flaming temperatures (FT): (a) simulated in the MDA for a standard Brayton cycle and (b) for an optimized standard Brayton cycle (adapted from [44]).
Figure 8. Effect of the variation of the pressure ratio (PR) on the thermal efficiency (TE) for multiple flaming temperatures (FT): (a) simulated in the MDA for a standard Brayton cycle and (b) for an optimized standard Brayton cycle (adapted from [44]).
Fluids 10 00055 g008
Figure 9. Effect of the pressure ratio (PR) on the thermal efficiency (TE) for multiple ambient temperatures: (a) simulated in the MDA for a standard Brayton cycle and (b) for a standard Brayton cycle, adapted from [31].
Figure 9. Effect of the pressure ratio (PR) on the thermal efficiency (TE) for multiple ambient temperatures: (a) simulated in the MDA for a standard Brayton cycle and (b) for a standard Brayton cycle, adapted from [31].
Fluids 10 00055 g009
Figure 10. Different combined cycles and their thermal efficiency for the different pressure ratios: (a) simulated in the MDA for multiple cycles, including a 2 compressors Brayton cycle, a standard Brayton cycle, a 2 turbines Brayton cycle and a regenerative Brayton cycle and (b) for multiple cycles, including a 2 compressors Brayton cycle, a standard Brayton cycle, a 2 turbines Brayton cycle, and a regenerative Brayton cycle, adapted from [31].
Figure 10. Different combined cycles and their thermal efficiency for the different pressure ratios: (a) simulated in the MDA for multiple cycles, including a 2 compressors Brayton cycle, a standard Brayton cycle, a 2 turbines Brayton cycle and a regenerative Brayton cycle and (b) for multiple cycles, including a 2 compressors Brayton cycle, a standard Brayton cycle, a 2 turbines Brayton cycle, and a regenerative Brayton cycle, adapted from [31].
Fluids 10 00055 g010
Figure 11. Optimum cost comparison for multiple heat cycles (HCs) using methane and RNG fuels in the case study (1), obtained by the MDA.
Figure 11. Optimum cost comparison for multiple heat cycles (HCs) using methane and RNG fuels in the case study (1), obtained by the MDA.
Fluids 10 00055 g011
Figure 12. Solar regeneration in the Brayton cycle, created and simulated in Aspen HYSIS via the MDA.
Figure 12. Solar regeneration in the Brayton cycle, created and simulated in Aspen HYSIS via the MDA.
Fluids 10 00055 g012
Figure 13. Optimum cost comparison for the multiple heat cycles (HCs) using methane and RNG fuels in the case study (2), obtained by the MDA.
Figure 13. Optimum cost comparison for the multiple heat cycles (HCs) using methane and RNG fuels in the case study (2), obtained by the MDA.
Fluids 10 00055 g013
Figure 14. A schematic overview of a 2-compressors, 3-turbines regenerative Brayton cycle-based GT system, created and simulated in Aspen HYSIS via the MDA.
Figure 14. A schematic overview of a 2-compressors, 3-turbines regenerative Brayton cycle-based GT system, created and simulated in Aspen HYSIS via the MDA.
Fluids 10 00055 g014
Table 1. Comparison of the modular design and/or GT elements addressed in the literature compared to the present research study. The elements addressed in each study are marked with a green check mark.
Table 1. Comparison of the modular design and/or GT elements addressed in the literature compared to the present research study. The elements addressed in each study are marked with a green check mark.
ArticleDateOne Component/
Cycle Modularity
Global ModularityDesignOptimizationUse of External ComponentsGas
Turbine
[40]1995Fluids 10 00055 i001Fluids 10 00055 i002Fluids 10 00055 i002Fluids 10 00055 i001Fluids 10 00055 i002Fluids 10 00055 i001
[41]2000Fluids 10 00055 i002Fluids 10 00055 i001Fluids 10 00055 i002Fluids 10 00055 i002Fluids 10 00055 i002Fluids 10 00055 i002
[38]2005Fluids 10 00055 i001Fluids 10 00055 i001Fluids 10 00055 i002Fluids 10 00055 i002Fluids 10 00055 i002Fluids 10 00055 i001
[39]2006Fluids 10 00055 i001Fluids 10 00055 i001Fluids 10 00055 i002Fluids 10 00055 i001Fluids 10 00055 i002Fluids 10 00055 i001
[37]2010Fluids 10 00055 i001Fluids 10 00055 i002Fluids 10 00055 i001Fluids 10 00055 i001Fluids 10 00055 i001Fluids 10 00055 i001
[14]2013Fluids 10 00055 i001Fluids 10 00055 i001Fluids 10 00055 i001Fluids 10 00055 i002Fluids 10 00055 i001Fluids 10 00055 i002
[35]2015Fluids 10 00055 i001Fluids 10 00055 i002Fluids 10 00055 i002Fluids 10 00055 i001Fluids 10 00055 i001Fluids 10 00055 i001
[42]2016Fluids 10 00055 i001Fluids 10 00055 i002Fluids 10 00055 i001Fluids 10 00055 i001Fluids 10 00055 i002Fluids 10 00055 i002
[13]2018Fluids 10 00055 i002Fluids 10 00055 i001Fluids 10 00055 i001Fluids 10 00055 i001Fluids 10 00055 i002Fluids 10 00055 i002
[36]2020Fluids 10 00055 i001Fluids 10 00055 i002Fluids 10 00055 i001Fluids 10 00055 i001Fluids 10 00055 i001Fluids 10 00055 i001
This study2024Fluids 10 00055 i001Fluids 10 00055 i001Fluids 10 00055 i001Fluids 10 00055 i001Fluids 10 00055 i001Fluids 10 00055 i001
Table 3. Costs considered for the simulation in the MDA.
Table 3. Costs considered for the simulation in the MDA.
Cost Considered in the MDA
Purchased Equipment Cost (PEC)
Fuel Cost
Operating and Maintenance Cost
Capital Recovery Factor (CRF)
Table 4. Comparative values and the relative simulation error for a 2 compressors and 3 turbines regenerative Brayton cycle GT system, obtained by simulation using the MDA and data reported in the literature [57].
Table 4. Comparative values and the relative simulation error for a 2 compressors and 3 turbines regenerative Brayton cycle GT system, obtained by simulation using the MDA and data reported in the literature [57].
UnitLiterature TurbineApplication TurbineRelative Error
PowerkW630063000.00%
FTK 145014530.18%
Fuel Mass Flow kg/s0.2780.256−7.72%
Entry Mass Flowkg/s18.7215.40−17.72%
TE 0.430.442.6%
Table 5. Comparative values and the relative simulation error for a regenerative Brayton cycle-based GT system, obtained by simulation using the MDA and data reported in the literature [43].
Table 5. Comparative values and the relative simulation error for a regenerative Brayton cycle-based GT system, obtained by simulation using the MDA and data reported in the literature [43].
UnitLiterature TurbineApplication TurbineRelative Error
Power (kW)kW140,000140,1840.13%
FTK 132013210.08%
Fuel Mass Flowkg/s8.527.21−15.4%
Entry Mass Flowkg/s51056410.6%
TE 0.290.304.6%
Cost ($)$35,000,00035,945,7622.70%
Table 6. Composition of the renewable natural gas (RNG) used for the simulations.
Table 6. Composition of the renewable natural gas (RNG) used for the simulations.
GasComposition (%)
Methane61.3
CO235
Nitrogen0.79
Oxygen0.21
H22
H2S0.7
Table 7. Input parameters for the case study simulations.
Table 7. Input parameters for the case study simulations.
GT ParametersUnitsValue
Power of the GT kW15,000
Maximum Temp of the GTK 1400
Ambient TemperatureK278
Ambient PressurekPa101
Cost of ElectricityUSD/kWh0.073
Interest Rate%10
Number of Annuities-20
Maintenance Factor-1.06
Operating Hours Per Yearh8000
Disclaimer/Publisher’s Note: The statements, opinions and data contained in all publications are solely those of the individual author(s) and contributor(s) and not of MDPI and/or the editor(s). MDPI and/or the editor(s) disclaim responsibility for any injury to people or property resulting from any ideas, methods, instructions or products referred to in the content.

Share and Cite

MDPI and ACS Style

Chavanel-Precloux, L.; Maranzana, R.; Hof, L.A. On the Modular Design Application for the Gas Turbine Sector: A Performance Optimization Approach in the Context of Industry 4.0. Fluids 2025, 10, 55. https://doi.org/10.3390/fluids10030055

AMA Style

Chavanel-Precloux L, Maranzana R, Hof LA. On the Modular Design Application for the Gas Turbine Sector: A Performance Optimization Approach in the Context of Industry 4.0. Fluids. 2025; 10(3):55. https://doi.org/10.3390/fluids10030055

Chicago/Turabian Style

Chavanel-Precloux, Lucas, Roland Maranzana, and Lucas A. Hof. 2025. "On the Modular Design Application for the Gas Turbine Sector: A Performance Optimization Approach in the Context of Industry 4.0" Fluids 10, no. 3: 55. https://doi.org/10.3390/fluids10030055

APA Style

Chavanel-Precloux, L., Maranzana, R., & Hof, L. A. (2025). On the Modular Design Application for the Gas Turbine Sector: A Performance Optimization Approach in the Context of Industry 4.0. Fluids, 10(3), 55. https://doi.org/10.3390/fluids10030055

Article Metrics

Back to TopTop