Biomaterial and Hydrogel Strategies for Regenerative Microenvironment Reconstruction in Peripheral Nerve Conduits
Abstract
1. Introduction
2. Pathophysiology of Peripheral Nerve Injury
3. Schwann Cell-Focused Strategies for Regenerative Microenvironment Reconstruction
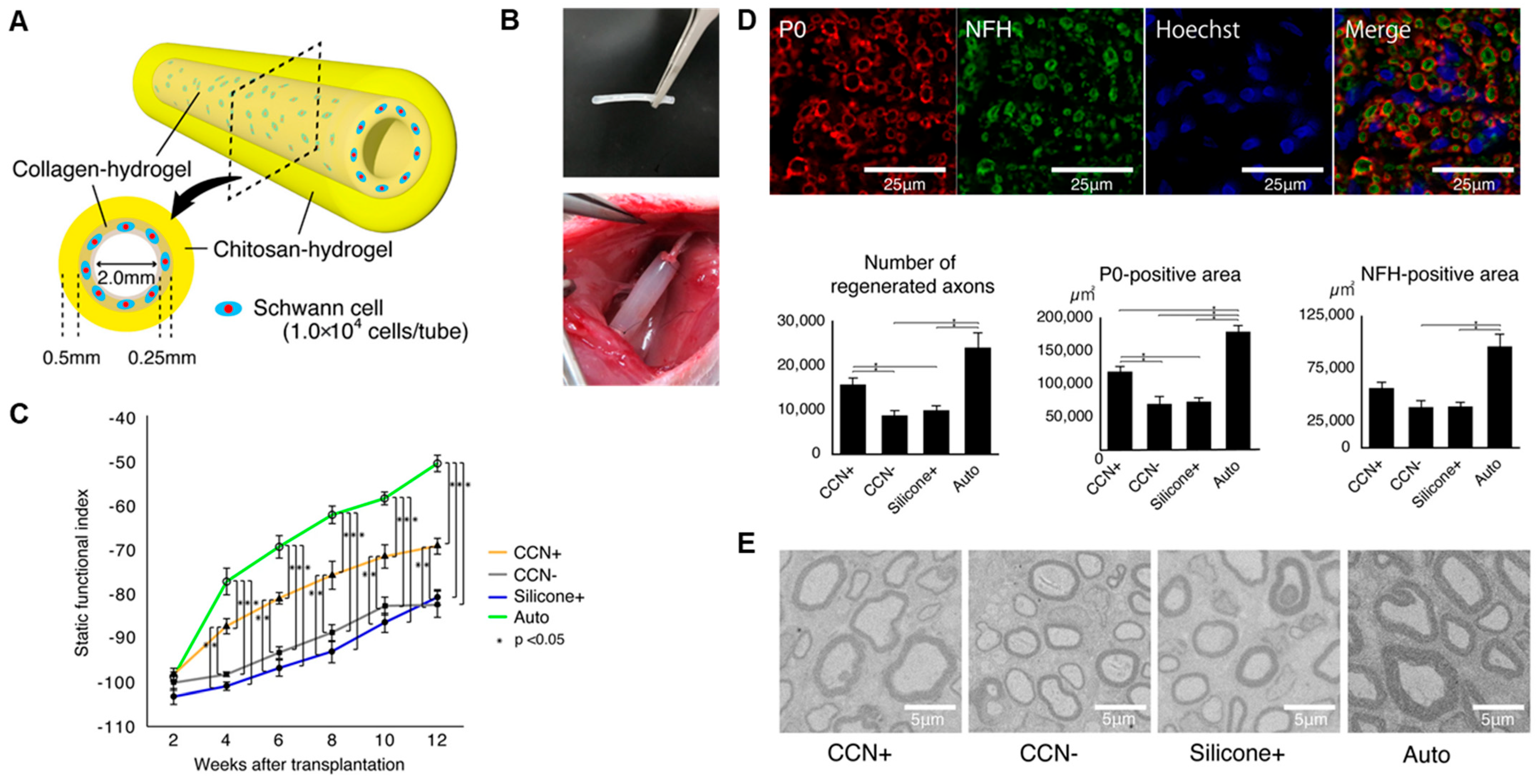
3.1. Physical Support and Structural Guidance
3.2. Biochemical Modulation
3.3. Dynamic Cues and Electrical Stimulation
3.4. Cell Seeding and Function Enhancement
3.5. Inflammation Regulation and Environment Optimization
4. Immunomodulation in Nerve Conduits
4.1. Spatiotemporal Dynamics of the Immune Response After Peripheral Nerve Injury
4.1.1. Acute Phase: Debris Clearance and Initiation of Repair
4.1.2. Resolution Phase: Phenotype Transition and Tissue Remodeling
4.1.3. Dysregulation and Chronic Inflammation: A Barrier to Regeneration
4.2. Immunomodulation Strategies
5. Angiogenesis in Nerve Conduits
5.1. The Significance of Angiogenesis in the Microenvironment for PNI Repair
5.2. Key Mechanisms and Strategies to Promote Angiogenesis

6. Biological Principles and Engineering Strategies for Microenvironment Reconstruction
6.1. Biological Principles of Microenvironment Reconstruction
6.2. Biomaterial Toolkits for Microenvironment Engineering
6.3. Advanced Functionalization Strategies for Synergistic Regulation
6.3.1. Electroactive and Topographical Guidance
6.3.2. Spatiotemporal Delivery of Bioactive Cues
6.3.3. Cell-Material Interaction Engineering
6.3.4. Dynamic and Responsive Systems
7. Conclusions and Future Perspectives
Author Contributions
Funding
Data Availability Statement
Acknowledgments
Conflicts of Interest
References
- Chu, X.L.; Song, X.Z.; Li, Q.; Li, Y.R.; He, F.; Gu, X.S.; Ming, D. Basic mechanisms of peripheral nerve injury and treatment via electrical stimulation. Neural Regen. Res. 2022, 17, 2185–2193. [Google Scholar] [CrossRef]
- Hussain, G.; Wang, J.; Rasul, A.; Anwar, H.; Qasim, M.; Zafar, S.; Aziz, N.; Razzaq, A.; Hussain, R.; de Aguilar, J.G.; et al. Current Status of Therapeutic Approaches against Peripheral Nerve Injuries: A Detailed Story from Injury to Recovery. Int. J. Biol. Sci. 2020, 16, 116–134. [Google Scholar] [CrossRef]
- Shi, S.; Ou, X.; Cheng, D. How Advancing is Peripheral Nerve Regeneration Using Nanofiber Scaffolds? A Comprehensive Review of the Literature. Int. J. Nanomed. 2023, 18, 6763–6779. [Google Scholar] [CrossRef]
- Lopes, B.; Sousa, P.; Alvites, R.; Branquinho, M.; Sousa, A.C.; Mendonca, C.; Atayde, L.M.; Luis, A.L.; Varejao, A.; Mauricio, A.C. Peripheral Nerve Injury Treatments and Advances: One Health Perspective. Int. J. Mol. Sci. 2022, 23, 918. [Google Scholar] [CrossRef]
- Lopez-Cebral, R.; Silva-Correia, J.; Reis, R.L.; Silva, T.H.; Oliveira, J.M. Peripheral Nerve Injury: Current Challenges, Conventional Treatment Approaches, and New Trends in Biomaterials-Based Regenerative Strategies. ACS Biomater. Sci. Eng. 2017, 3, 3098–3122. [Google Scholar] [CrossRef]
- Wang, M.L.; Rivlin, M.; Graham, J.G.; Beredjiklian, P.K. Peripheral nerve injury, scarring, and recovery. Connect. Tissue Res. 2019, 60, 3–9. [Google Scholar] [CrossRef]
- Jiang, B.G.; Han, N.; Rao, F.; Wang, Y.L.; Kou, Y.H.; Zhang, P.X. Advance of Peripheral Nerve Injury Repair and Reconstruction. Chin. Med. J. 2017, 130, 2996–2998. [Google Scholar] [CrossRef]
- Modrak, M.; Talukder, M.; Gurgenashvili, K.; Noble, M.; Elfar, J.C. Peripheral nerve injury and myelination: Potential therapeutic strategies. J. Neurosci. Res. 2020, 98, 780–795. [Google Scholar] [CrossRef]
- Li, G.; Zheng, T.; Wu, L.; Han, Q.; Lei, Y.; Xue, L.; Zhang, L.; Gu, X.; Yang, Y. Bionic microenvironment-inspired synergistic effect of anisotropic micro-nanocomposite topology and biology cues on peripheral nerve regeneration. Sci. Adv. 2021, 7, eabi5812. [Google Scholar] [CrossRef]
- Yi, S.; Xu, L.; Gu, X. Scaffolds for peripheral nerve repair and reconstruction. Exp. Neurol. 2019, 319, 112761. [Google Scholar] [CrossRef]
- Mankavi, F.; Ibrahim, R.; Wang, H. Advances in Biomimetic Nerve Guidance Conduits for Peripheral Nerve Regeneration. Nanomaterials 2023, 13, 2528. [Google Scholar] [CrossRef] [PubMed]
- Zhou, W.; Rahman, M.; Sun, C.; Li, S.; Zhang, N.; Chen, H.; Han, C.C.; Xu, S.; Liu, Y. Perspectives on the Novel Multifunctional Nerve Guidance Conduits: From Specific Regenerative Procedures to Motor Function Rebuilding. Adv. Mater. 2024, 36, e2307805. [Google Scholar] [CrossRef]
- Dong, X.; Zhang, H.; Duan, P.; Liu, K.; Yu, Y.; Wei, W.; Wang, W.; Liu, Y.; Cheng, Q.; Liang, X.; et al. An injectable and adaptable hydrogen sulfide delivery system for modulating neuroregenerative microenvironment. Sci. Adv. 2023, 9, eadi1078. [Google Scholar] [CrossRef]
- Guan, Y.; Ren, Z.; Yang, B.; Xu, W.; Wu, W.; Li, X.; Zhang, T.; Li, D.; Chen, S.; Bai, J.; et al. Dual-bionic regenerative microenvironment for peripheral nerve repair. Bioact. Mater. 2023, 26, 370–386. [Google Scholar] [CrossRef]
- Wang, X.; Chen, S.; Chen, X.; Wu, J.; Huang, Z.; Wang, J.; Chen, F.; Liu, C. Biomimetic multi-channel nerve conduits with micro/nanostructures for rapid nerve repair. Bioact. Mater. 2024, 41, 577–596. [Google Scholar] [CrossRef]
- Sun, Z.; Hu, H.; Zhang, X.; Luan, X.; Xi, Y.; Wei, G.; Zhang, X. Recent advances in peptide-based bioactive hydrogels for nerve repair and regeneration: From material design to fabrication, functional tailoring and applications. J. Mater. Chem. B 2024, 12, 2253–2273. [Google Scholar] [CrossRef]
- Yang, H.; Li, Q.; Li, L.; Chen, S.; Zhao, Y.; Hu, Y.; Wang, L.; Lan, X.; Zhong, L.; Lu, D. Gastrodin modified polyurethane conduit promotes nerve repair via optimizing Schwann cells function. Bioact. Mater. 2022, 8, 355–367. [Google Scholar] [CrossRef]
- Yang, X.; Jin, Y.; Bi, H.; Wei, W.; Cheng, J.; Liu, Z.; Shen, Z.; Qi, Z.; Cao, Y. Peripheral nerve repair with epimysium conduit. Biomaterials 2013, 34, 5606–5616. [Google Scholar] [CrossRef]
- Fazal, S.V.; Gomez-Sanchez, J.A.; Wagstaff, L.J.; Musner, N.; Otto, G.; Janz, M.; Mirsky, R.; Jessen, K.R. Graded Elevation of c-Jun in Schwann Cells in Vivo: Gene Dosage Determines Effects on Development, Remyelination, Tumorigenesis, and Hypomyelination. J. Neurosci. 2017, 37, 12297–12313. [Google Scholar] [CrossRef]
- Gaudet, A.D.; Popovich, P.G.; Ramer, M.S. Wallerian degeneration: Gaining perspective on inflammatory events after peripheral nerve injury. J. Neuroinflamm. 2011, 8, 110. [Google Scholar] [CrossRef] [PubMed]
- Clements, M.P.; Byrne, E.; Camarillo Guerrero, L.F.; Cattin, A.; Zakka, L.; Ashraf, A.; Burden, J.J.; Khadayate, S.; Lloyd, A.C.; Marguerat, S.; et al. The Wound Microenvironment Reprograms Schwann Cells to Invasive Mesenchymal-like Cells to Drive Peripheral Nerve Regeneration. Neuron 2017, 96, 98–114. [Google Scholar] [CrossRef]
- Qu, W.R.; Zhu, Z.; Liu, J.; Song, D.B.; Tian, H.; Chen, B.P.; Li, R.; Deng, L.X. Interaction between Schwann cells and other cells during repair of peripheral nerve injury. Neural Regen. Res. 2021, 16, 93–98. [Google Scholar] [CrossRef]
- Wei, C.; Guo, Y.; Ci, Z.; Li, M.; Zhang, Y.; Zhou, Y. Advances of Schwann cells in peripheral nerve regeneration: From mechanism to cell therapy. Biomed. Pharmacother. 2024, 175, 116645. [Google Scholar] [CrossRef]
- Stassart, R.M.; Gomez-Sanchez, J.A.; Lloyd, A.C. Schwann Cells as Orchestrators of Nerve Repair: Implications for Tissue Regeneration and Pathologies. Cold Spring Harb. Perspect. Biol. 2024, 16, a041363. [Google Scholar] [CrossRef]
- Jessen, K.R.; Arthur Farraj, P. Repair Schwann cell update: Adaptive reprogramming, EMT, and stemness in regenerating nerves. Glia 2019, 67, 421–437. [Google Scholar] [CrossRef]
- Muangsanit, P.; Shipley, R.J.; Phillips, J.B. Vascularization Strategies for Peripheral Nerve Tissue Engineering. Anat. Rec. 2018, 301, 1657–1667. [Google Scholar] [CrossRef]
- Lindborg, J.A.; Niemi, J.P.; Howarth, M.A.; Liu, K.W.; Moore, C.Z.; Mahajan, D.; Zigmond, R.E. Molecular and cellular identification of the immune response in peripheral ganglia following nerve injury. J. Neuroinflamm. 2018, 15, 192. [Google Scholar] [CrossRef]
- Gu, D.; Xia, Y.; Ding, Z.; Qian, J.; Gu, X.; Bai, H.; Jiang, M.; Yao, D. Inflammation in the Peripheral Nervous System after Injury. Biomedicines 2024, 12, 1256. [Google Scholar] [CrossRef]
- Bosch-Queralt, M.; Fledrich, R.; Stassart, R.M. Schwann cell functions in peripheral nerve development and repair. Neurobiol. Dis. 2023, 176, 105952. [Google Scholar] [CrossRef]
- Wei, Z.; Li, X.; Chen, Y.; Han, Z.; Li, Y.; Gan, L.; Yang, Y.; Chen, Y.; Zhang, F.; Ye, X.; et al. Programmable DNA-Peptide Conjugated Hydrogel via Click Chemistry for Sequential Modulation of Peripheral Nerve Regeneration. Adv. Funct. Mater. 2025, 35, 2419915. [Google Scholar] [CrossRef]
- Jessen, K.R.; Mirsky, R.; Lloyd, A.C. Schwann Cells: Development and Role in Nerve Repair. Cold Spring Harb. Perspect. Biol. 2015, 7, a020487. [Google Scholar] [CrossRef]
- Carmeliet, P.; Tessier-Lavigne, M. Common mechanisms of nerve and blood vessel wiring. Nature 2005, 436, 193–200. [Google Scholar] [CrossRef] [PubMed]
- Rotshenker, S. Wallerian degeneration: The innate-immune response to traumatic nerve injury. J. Neuroinflamm. 2011, 8, 109. [Google Scholar] [CrossRef]
- Kong, L.; Gao, X.; Qian, Y.; Sun, W.; You, Z.; Fan, C. Biomechanical microenvironment in peripheral nerve regeneration: From pathophysiological understanding to tissue engineering development. Theranostics 2022, 12, 4993–5014. [Google Scholar] [CrossRef]
- Shan, F.; Yao, X.; Zhang, Q.; Li, R.; Kong, L.; Zheng, Q.; Zhang, N.; Wang, Y. NMDA Receptors Coordinate Metabolic Reprogramming and Mitophagy in Schwann Cells to Promote Peripheral Nerve Regeneration. Research 2025, 8, 825. [Google Scholar] [CrossRef]
- Tang, X.; Gu, X.; Huang, T.; Chen, X.; Zhou, Z.; Yang, Y.; Ling, J. Anisotropic Silk-Inspired Nerve Conduit with Peptides Improved the Microenvironment for Long-Distance Peripheral Nerve Regeneration. ACS Macro Lett. 2021, 10, 1501–1509. [Google Scholar] [CrossRef]
- Zhou, G.; Chen, Y.; Dai, F.; Yu, X. Chitosan-based nerve guidance conduit with microchannels and nanofibers promotes schwann cells migration and neurite growth. Colloid Surf. B-Biointerfaces 2023, 221, 112929. [Google Scholar] [CrossRef]
- Wan, T.; Wang, Y.L.; Zhang, F.S.; Zhang, X.M.; Zhang, Y.C.; Jiang, H.R.; Zhang, M.; Zhang, P.X. The Porous Structure of Peripheral Nerve Guidance Conduits: Features, Fabrication, and Implications for Peripheral Nerve Regeneration. Int. J. Mol. Sci. 2023, 24, 14132. [Google Scholar] [CrossRef]
- Zhang, F.; Wu, X.; Li, Q.; Ma, B.; Zhang, M.; Zhang, W.; Kou, Y. Dual growth factor methacrylic alginate microgels combined with chitosan-based conduits facilitate peripheral nerve repair. Int. J. Biol. Macromol. 2024, 268, 131594. [Google Scholar] [CrossRef]
- Madduri, S.; Feldman, K.; Tervoort, T.; Papaloizos, M.; Gander, B. Collagen nerve conduits releasing the neurotrophic factors GDNF and NGF. J. Control. Release 2010, 143, 168–174. [Google Scholar] [CrossRef]
- Motta, C.; Endres, K.J.; Wesdemiotis, C.; Willits, R.K.; Becker, M.L. Enhancing Schwann cell migration using concentration gradients of laminin-derived peptides. Biomaterials 2019, 218, 119335. [Google Scholar] [CrossRef]
- Zhang, C.; Gong, J.; Zhang, J.; Zhu, Z.; Qian, Y.; Lu, K.; Zhou, S.; Gu, T.; Wang, H.; He, Y.; et al. Three Potential Elements of Developing Nerve Guidance Conduit for Peripheral Nerve Regeneration. Adv. Funct. Mater. 2023, 33, 2302251. [Google Scholar] [CrossRef]
- Wu, Y.; Wang, L.; Guo, B.; Shao, Y.; Ma, P.X. Electroactive biodegradable polyurethane significantly enhanced Schwann cells myelin gene expression and neurotrophin secretion for peripheral nerve tissue engineering. Biomaterials 2016, 87, 18–31. [Google Scholar] [CrossRef] [PubMed]
- Han, S.; Gao, L.; Dou, X.; Wang, Z.; Yang, K.; Li, D.; Yuan, Y.; Xing, C.; Jiang, B.; Tian, Y.; et al. Chiral Hydrogel Nerve Conduit Boosts Peripheral Nerve Regeneration via Regulation of Schwann Cell Reprogramming. ACS Nano 2024, 18, 28358–28370. [Google Scholar] [CrossRef]
- Xu, Y.; Liu, J.; Zhang, P.; Ao, X.; Li, Y.; Tian, Y.; Qiu, X.; Guo, J.; Hu, X. Zwitterionic Conductive Hydrogel-Based Nerve Guidance Conduit Promotes Peripheral Nerve Regeneration in Rats. ACS Biomater. Sci. Eng. 2023, 9, 6821–6834. [Google Scholar] [CrossRef]
- Xu, H.; Holzwarth, J.M.; Yan, Y.; Xu, P.; Zheng, H.; Yin, Y.; Li, S.; Ma, P.X. Conductive PPY/PDLLA conduit for peripheral nerve regeneration. Biomaterials 2014, 35, 225–235. [Google Scholar] [CrossRef]
- Xuan, H.; Wu, S.; Jin, Y.; Wei, S.; Xiong, F.; Xue, Y.; Li, B.; Yang, Y.; Yuan, H. A Bioinspired Self-Healing Conductive Hydrogel Promoting Peripheral Nerve Regeneration. Adv. Sci. 2023, 10, e2302519. [Google Scholar] [CrossRef]
- Huang, J.; Hu, X.; Lu, L.; Ye, Z.; Zhang, Q.; Luo, Z. Electrical regulation of Schwann cells using conductive polypyrrole/chitosan polymers. J. Biomed. Mater. Res. Part A 2010, 93, 164–174. [Google Scholar] [CrossRef]
- Ozcicek, I.; Aysit, N.; Balcikanli, Z.; Ayturk, N.U.; Aydeger, A.; Baydas, G.; Aydin, M.S.; Altintas, E.; Erim, U.C. Development of BDNF/NGF/IKVAV Peptide Modified and Gold Nanoparticle Conductive PCL/PLGA Nerve Guidance Conduit for Regeneration of the Rat Spinal Cord Injury. Macromol. Biosci. 2024, 24, e2300453. [Google Scholar] [CrossRef]
- Zhao, Y.; Liu, J.; Gao, Y.; Xu, Z.; Dai, C.; Li, G.; Sun, C.; Yang, Y.; Zhang, K. Conductive biocomposite hydrogels with multiple biophysical cues regulate schwann cell behaviors. J. Mater. Chem. B 2022, 10, 1582–1590. [Google Scholar] [CrossRef]
- Li, X.; He, N.; Li, X.; Wang, X.; Zhan, L.; Song, J.; Yuan, W.; Ouyang, Y. Graphdiyne-loaded polycaprolactone nanofiber scaffold for peripheral nerve regeneration. J. Colloid. Interface. Sci. 2023, 646, 399–412. [Google Scholar] [CrossRef]
- Wu, S.; Qi, Y.; Shi, W.; Kuss, M.; Chen, S.; Duan, B. Electrospun conductive nanofiber yarns for accelerating mesenchymal stem cells differentiation and maturation into Schwann cell-like cells under a combination of electrical stimulation and chemical induction. Acta Biomater. 2022, 139, 91–104. [Google Scholar] [CrossRef]
- Takeya, H.; Itai, S.; Kimura, H.; Kurashina, Y.; Amemiya, T.; Nagoshi, N.; Iwamoto, T.; Sato, K.; Shibata, S.; Matsumoto, M.; et al. Schwann cell-encapsulated chitosan-collagen hydrogel nerve conduit promotes peripheral nerve regeneration in rodent sciatic nerve defect models. Sci. Rep. 2023, 13, 11932. [Google Scholar] [CrossRef]
- Gisbert, R.F.; Andre, F.M.; Mas, E.J.; Monleon, P.M.; Mir, L.M.; Martinez-Ramos, C. BDNF-Gene Transfected Schwann Cell-Assisted Axonal Extension and Sprouting on New PLA-PPy Microfiber Substrates. Macromol. Biosci. 2021, 21, e2000391. [Google Scholar] [CrossRef]
- Zhao, R.; Deng, X.; Dong, J.; Liang, C.; Yang, X.; Tang, Y.; Du, J.; Ge, Z.; Wang, D.; Shen, Y.; et al. Highly Bioadaptable Hybrid Conduits with Spatially Bidirectional Structure for Precision Nerve Fiber Regeneration via Gene Therapy. Adv. Sci. 2024, 11, 2309306. [Google Scholar] [CrossRef]
- Ma, T.; Wang, Y.; Qi, F.; Zhu, S.; Huang, L.; Liu, Z.; Huang, J.; Luo, Z. The effect of synthetic oxygen carrier-enriched fibrin hydrogel on Schwann cells under hypoxia condition in vitro. Biomaterials 2013, 34, 10016–10027. [Google Scholar] [CrossRef] [PubMed]
- Buettner, R.; Schulz, A.; Reuter, M.; Akula, A.K.; Mindos, T.; Carlstedt, A.; Riecken, L.B.; Baader, S.L.; Bauer, R.; Morrison, H. Inflammaging impairs peripheral nerve maintenance and regeneration. Aging Cell 2018, 17, e12833. [Google Scholar] [CrossRef]
- Makwana, M.; Raivich, G. Molecular mechanisms in successful peripheral regeneration. FEBS J. 2005, 272, 2628–2638. [Google Scholar] [CrossRef] [PubMed]
- Wynn, T.A.; Vannella, K.M. Macrophages in Tissue Repair, Regeneration, and Fibrosis. Immunity 2016, 44, 450–462. [Google Scholar] [CrossRef]
- Liu, P.; Peng, J.; Han, G.H.; Ding, X.; Wei, S.; Gao, G.; Huang, K.; Chang, F.; Wang, Y. Role of macrophages in peripheral nerve injury and repair. Neural Regen. Res. 2019, 14, 1335–1342. [Google Scholar] [CrossRef]
- Yao, X.; Kong, L.; Qiao, Y.; Brand, D.; Li, J.; Yan, Z.; Zheng, S.G.; Qian, Y.; Fan, C. Schwann cell-secreted frizzled-related protein 1 dictates neuroinflammation and peripheral nerve degeneration after neurotrauma. Cell Rep. Med. 2024, 5, 101791. [Google Scholar] [CrossRef]
- Mokarram, N.; Merchant, A.; Mukhatyar, V.; Patel, G.; Bellamkonda, R.V. Effect of modulating macrophage phenotype on peripheral nerve repair. Biomaterials 2012, 33, 8793–8801. [Google Scholar] [CrossRef]
- Lindborg, J.A.; Mack, M.; Zigmond, R.E. Neutrophils are Critical for Myelin Removal in a Peripheral Nerve Injury Model of Wallerian Degeneration. J. Neurosci. 2017, 37, 10258–10277. [Google Scholar] [CrossRef]
- Kou, Y.; Yuan, Y.; Li, Q.; Xie, W.; Xu, H.; Han, N. Neutrophil peptide 1 accelerates the clearance of degenerative axons during Wallerian degeneration by activating macrophages after peripheral nerve crush injury. Neural Regen. Res. 2024, 19, 1822–1827. [Google Scholar] [CrossRef]
- Zhou, M.; Liu, Y.; He, Y.; Zhang, J.; Guo, H.; Wang, H.; Ren, J.; Su, Y.; Yang, T.; Li, J.; et al. FOXO1 reshapes neutrophils to aggravate acute brain damage and promote late depression after traumatic brain injury. Mil. Med. Res. 2024, 11, 20. [Google Scholar] [CrossRef]
- Tang, X.; Li, Q.; Huang, T.; Zhang, H.; Chen, X.; Ling, J.; Yang, Y. Regenerative Role of T Cells in Nerve Repair and Functional Recovery. Front. Immunol. 2022, 13, 923152. [Google Scholar] [CrossRef]
- Xia, Y.; Cai, M.; Zhou, Y.; Yao, Y.; Jiang, M.; Gu, D.; Yao, D. Immune Cell Biology in Peripheral Nervous System Injury. Neurorehabilit. Neural Repair 2025, 39, 230–240. [Google Scholar] [CrossRef] [PubMed]
- Mangani, D.; Weller, M.; Seyed Sadr, E.; Willscher, E.; Seystahl, K.; Reifenberger, G.; Tabatabai, G.; Binder, H.; Schneider, H. P08.36 TGF-β pathway-mediated escape from VEGF blockade is linked with angiogenesis and immune-suppression in murine glioma models. Neuro-Oncology 2017, 19, iii61–iii62. [Google Scholar] [CrossRef][Green Version]
- Sun, Y.; Zhang, Y.; Guo, Y.; He, D.; Xu, W.; Fang, W.; Zhang, C.; Zuo, Y.; Zhang, Z. Electrical aligned polyurethane nerve guidance conduit modulates macrophage polarization and facilitates immunoregulatory peripheral nerve regeneration. J. Nanobiotechnol. 2024, 22, 244. [Google Scholar] [CrossRef]
- Dong, X.; Wu, P.; Yan, L.; Liu, K.; Wei, W.; Cheng, Q.; Liang, X.; Chen, Y.; Dai, H. Oriented nanofibrous P(MMD-co-LA)/Deferoxamine nerve scaffold facilitates peripheral nerve regeneration by regulating macrophage phenotype and revascularization. Biomaterials 2022, 280, 121288. [Google Scholar] [CrossRef]
- Owens, C.M.; Marga, F.; Forgacs, G.; Heesch, C.M. Biofabrication and testing of a fully cellular nerve graft. Biofabrication 2013, 5, 045007. [Google Scholar] [CrossRef]
- Yang, Z.; Yang, Y.; Xu, Y.; Jiang, W.; Shao, Y.; Xing, J.; Chen, Y.; Han, Y. Biomimetic nerve guidance conduit containing engineered exosomes of adipose-derived stem cells promotes peripheral nerve regeneration. Stem Cell Res. Ther. 2021, 12, 442. [Google Scholar] [CrossRef]
- Mokarram, N.; Dymanus, K.; Srinivasan, A.; Lyon, J.G.; Tipton, J.; Chu, J.; English, A.W.; Bellamkonda, R.V. Immunoengineering nerve repair. Proc. Natl. Acad. Sci. USA 2017, 114, E5077–E5084. [Google Scholar] [CrossRef]
- Ruiz, D.A.C.; Lambrechts, D.; Mazzone, M.; Carmeliet, P. Role and therapeutic potential of VEGF in the nervous system. Physiol. Rev. 2009, 89, 607–648. [Google Scholar] [CrossRef] [PubMed]
- Morton, A.B.; Jacobsen, N.L.; Segal, S.S. Functionalizing biomaterials to promote neurovascular regeneration following skeletal muscle injury. Am. J. Physiol. Cell Physiol. 2021, 320, C1099–C1111. [Google Scholar] [CrossRef]
- Mohammadi, R.; Masoumi-Verki, M.; Ahsan, S.; Khaleghjoo, A.; Amini, K. Improvement of peripheral nerve defects using a silicone conduit filled with hepatocyte growth factor. Oral Surg. Oral Med. Oral Pathol. Oral Radiol. 2013, 116, 673–679. [Google Scholar] [CrossRef]
- Wang, H.; Zhu, H.; Guo, Q.; Qian, T.; Zhang, P.; Li, S.; Xue, C.; Gu, X. Overlapping Mechanisms of Peripheral Nerve Regeneration and Angiogenesis Following Sciatic Nerve Transection. Front. Cell. Neurosci. 2017, 11, 323. [Google Scholar] [CrossRef]
- Saio, S.; Konishi, K.; Hohjoh, H.; Tamura, Y.; Masutani, T.; Iddamalgoda, A.; Ichihashi, M.; Hasegawa, H.; Mizutani, K. Extracellular Environment-Controlled Angiogenesis, and Potential Application for Peripheral Nerve Regeneration. Int. J. Mol. Sci. 2021, 22, 11169. [Google Scholar] [CrossRef]
- Cattin, A.L.; Burden, J.J.; Van Emmenis, L.; Mackenzie, F.E.; Hoving, J.J.; Garcia, C.N.; Guo, Y.; Mclaughlin, M.; Rosenberg, L.H.; Quereda, V.; et al. Macrophage-Induced Blood Vessels Guide Schwann Cell-Mediated Regeneration of Peripheral Nerves. Cell 2015, 162, 1127–1139. [Google Scholar] [CrossRef]
- Iijima, Y.; Ajiki, T.; Murayama, A.; Takeshita, K. Effect of Artificial Nerve Conduit Vascularization on Peripheral Nerve in a Necrotic Bed. Plast. Reconstr. Surg.-Glob. Open 2016, 4, e665. [Google Scholar] [CrossRef]
- Wu, P.; Tong, Z.; Luo, L.; Zhao, Y.; Chen, F.; Li, Y.; Huselstein, C.; Ye, Q.; Ye, Q.; Chen, Y. Comprehensive strategy of conduit guidance combined with VEGF producing Schwann cells accelerates peripheral nerve repair. Bioact. Mater. 2021, 6, 3515–3527. [Google Scholar] [CrossRef]
- Huang, Y.; Ye, K.; He, A.; Wan, S.; Wu, M.; Hu, D.; Xu, K.; Wei, P.; Yin, J. Dual-layer conduit containing VEGF-a—Transfected Schwann cells promotes peripheral nerve regeneration via angiogenesis. Acta Biomater. 2024, 180, 323–336. [Google Scholar] [CrossRef]
- Meng, F.Q.; Li, C.C.; Xu, W.J.; Deng, J.H.; Guan, Y.J.; Zhang, T.Y.; Yang, B.Y.; Zhang, J.; Li, X.L.; Han, F. Induced pluripotent stem cell—Derived mesenchymal stem cells enhance acellular nerve allografts to promote peripheral nerve regeneration by facilitating angiogenesis. Neural Regen. Res. 2026, 21, 2050–2059. [Google Scholar] [CrossRef]
- Shen, M.; Ye, X.; Zhou, Q.; Zheng, M.; Du, M.; Wang, L.; Cong, M.; Liu, C.; Deng, C.; Xu, Z.; et al. Angiogenesis-promoting effect of SKP-SC-EVs-derived miRNA-30a-5p in peripheral nerve regeneration by targeting LIF and ANGPT2. J. Biol. Chem. 2025, 301, 108146. [Google Scholar] [CrossRef]
- Guiotto, M.; Clayton, A.; Morgan, R.; Raffoul, W.; Hart, A.; Riehle, M.; di Summa, P. Biogelx-IKVAV is an Innovative Human Platelet Lysate-Adipose-Derived Stem Cells Delivery Strategy to Improve Peripheral Nerve Repair. Tissue Eng. Part A 2024, 30, 681–692. [Google Scholar] [CrossRef]
- Zhu, L.; Wang, K.; Ma, T.; Huang, L.; Xia, B.; Zhu, S.; Yang, Y.; Liu, Z.; Quan, X.; Luo, K.; et al. Noncovalent Bonding of RGD and YIGSR to an Electrospun Poly(epsilon-Caprolactone) Conduit through Peptide Self-Assembly to Synergistically Promote Sciatic Nerve Regeneration in Rats. Adv. Healthc. Mater. 2017, 6, 1600860. [Google Scholar] [CrossRef] [PubMed]
- Li, G.; Han, Q.; Lu, P.; Zhang, L.; Zhang, Y.; Chen, S.; Zhang, P.; Zhang, L.; Cui, W.; Wang, H.; et al. Construction of Dual-Biofunctionalized Chitosan / Collagen Scaffolds for Simultaneous Neovascularization and Nerve Regeneration. Research 2020, 2020, 2603048. [Google Scholar] [CrossRef] [PubMed]
- Wang, C.; Yokota, T.; Someya, T. Natural Biopolymer-Based Biocompatible Conductors for Stretchable Bioelectronics. Chem. Rev. 2021, 121, 2109–2146. [Google Scholar] [CrossRef]
- Zhang, H.; Guo, J.; Wang, Y.; Shang, L.; Chai, R.; Zhao, Y. Natural Polymer-Derived Bioscaffolds for Peripheral Nerve Regeneration. Adv. Funct. Mater. 2022, 32, 2203829. [Google Scholar] [CrossRef]
- Wilcox, M.; Gregory, H.; Powell, R.; Quick, T.J.; Phillips, J.B. Strategies for Peripheral Nerve Repair. Curr. Tissue Microenviron. Rep. 2020, 1, 49–59. [Google Scholar] [CrossRef]
- Stocco, E.; Barbon, S.; Emmi, A.; Tiengo, C.; Macchi, V.; De Caro, R.; Porzionato, A. Bridging Gaps in Peripheral Nerves: From Current Strategies to Future Perspectives in Conduit Design. Int. J. Mol. Sci. 2023, 24, 9170. [Google Scholar] [CrossRef]
- Boecker, A.; Daeschler, S.C.; Kneser, U.; Harhaus, L. Relevance and Recent Developments of Chitosan in Peripheral Nerve Surgery. Front. Cell. Neurosci. 2019, 13, 104. [Google Scholar] [CrossRef]
- Yan, Y.; Yao, R.; Zhao, J.; Chen, K.; Duan, L.; Wang, T.; Zhang, S.; Guan, J.; Zheng, Z.; Wang, X.; et al. Implantable nerve guidance conduits: Material combinations, multi-functional strategies and advanced engineering innovations. Bioact. Mater. 2022, 11, 57–76. [Google Scholar] [CrossRef]
- Asti, A.; Gioglio, L. Natural and synthetic biodegradable polymers: Different scaffolds for cell expansion and tissue formation. Int. J. Artif. Organs. 2014, 37, 187–205. [Google Scholar] [CrossRef]
- Escobar, A.; Carvalho, M.R.; Silva, T.H.; Reis, R.L.; Oliveira, J.M. Longitudinally aligned inner-patterned silk fibroin conduits for peripheral nerve regeneration. Vitr. Model. 2023, 2, 195–205. [Google Scholar] [CrossRef]
- Arslantunali, D.; Dursun, T.; Yucel, D.; Hasirci, N.; Hasirci, V. Peripheral nerve conduits: Technology update. Med. Devices-Evid. Res. 2014, 7, 405–424. [Google Scholar]
- Jones, S.; Eisenberg, H.M.; Jia, X. Advances and Future Applications of Augmented Peripheral Nerve Regeneration. Int. J. Mol. Sci. 2016, 17, 1494. [Google Scholar] [CrossRef] [PubMed]
- Wang, S.; Cai, L. Polymers for Fabricating Nerve Conduits. Int. J. Polym. Sci. 2010, 2010, 138686. [Google Scholar] [CrossRef]
- Crook, B.S.; Cullen, M.M.; Pidgeon, T.S. The Role of Tissue Engineering and Three-Dimensional-Filled Conduits in Bridging Nerve Gaps: A Review of Recent Advancements. J. Hand Surg. Glob. Online 2024, 6, 700–704. [Google Scholar] [CrossRef]
- Nectow, A.R.; Marra, K.G.; Kaplan, D.L. Biomaterials for the development of peripheral nerve guidance conduits. Tissue Eng. Part B Rev. 2012, 18, 40–50. [Google Scholar] [CrossRef]
- Li, Y.; Takanari, K.; Nakamura, R.; Kambe, M.; Ebisawa, K.; Oishi, M.; Kamei, Y. Artificial PGA/Collagen-based Bilayer Conduit in Short Gap Interposition Setting Provides Comparable Regenerative Potential to Direct Suture. Plast. Reconstr. Surg.-Glob. Open 2023, 11, e4875. [Google Scholar] [CrossRef]
- Javkhlan, Z.; Hsu, S.H.; Chen, R.S.; Chen, M.H. Interactions of neural-like cells with 3D-printed polycaprolactone with different inner diameters for neural regeneration. J. Dent. Sci. 2024, 19, 1096–1104. [Google Scholar] [CrossRef] [PubMed]
- Reid, A.J.; de Luca, A.C.; Faroni, A.; Downes, S.; Sun, M.; Terenghi, G.; Kingham, P.J. Long term peripheral nerve regeneration using a novel PCL nerve conduit. Neurosci. Lett. 2013, 544, 125–130. [Google Scholar] [CrossRef]
- Vijayavenkataraman, S.; Kannan, S.; Cao, T.; Fuh, J.; Sriram, G.; Lu, W.F. 3D-Printed PCL/PPy Conductive Scaffolds as Three-Dimensional Porous Nerve Guide Conduits (NGCs) for Peripheral Nerve Injury Repair. Front. Bioeng. Biotechnol. 2019, 7, 266. [Google Scholar] [CrossRef] [PubMed]
- Bocker, A.; Aman, M.; Kneser, U.; Harhaus, L.; Siemers, F.; Stang, F. Closing the Gap: Bridging Peripheral Sensory Nerve Defects with a Chitosan-Based Conduit a Randomized Prospective Clinical Trial. J. Pers. Med. 2022, 12, 900. [Google Scholar] [CrossRef]
- Aigner, T.B.; Haynl, C.; Salehi, S.; O’Connor, A.; Scheibel, T. Nerve guidance conduit design based on self-rolling tubes. Mater. Today Bio 2020, 5, 100042. [Google Scholar] [CrossRef]
- Ronchi, G.; Ackva, C.; Fregnan, F.; Zen, F.; Muratori, L.; Crosio, A.; Metzen, J.; Haastert-Talini, K. Chitosan-Based Materials for Peripheral Nerve Repair-New Pre-Clinical Data on Degradation Behavior at the Nerve Repair Site and Critical Opinion on their Translational Impact. Int. J. Mol. Sci. 2025, 26, 1214. [Google Scholar] [CrossRef]
- Huang, W.; Begum, R.; Barber, T.; Ibba, V.; Tee, N.C.; Hussain, M.; Arastoo, M.; Yang, Q.; Robson, L.G.; Lesage, S.; et al. Regenerative potential of silk conduits in repair of peripheral nerve injury in adult rats. Biomaterials 2012, 33, 59–71. [Google Scholar] [CrossRef]
- Matsuo, T.; Kimura, H.; Nishijima, T.; Kiyota, Y.; Suzuki, T.; Nagoshi, N.; Shibata, S.; Shindo, T.; Moritoki, N.; Sasaki, M.; et al. Peripheral nerve regeneration using a bioresorbable silk fibroin-based artificial nerve conduit fabricated via a novel freeze-thaw process. Sci. Rep. 2025, 15, 3797. [Google Scholar] [CrossRef]
- Wang, H.; Wan, H.; Wang, Q.; Ma, Y.; Su, G.; Cao, X.; Gao, H. Engineered multifunctional silk fibroin/gelatin hydrogel conduit loaded with miR-29a@ZIF-8 nanoparticles for peripheral nerve regeneration. Smart Mater. Med. 2023, 4, 480–492. [Google Scholar] [CrossRef]
- Roca, F.G.; Santos, L.G.; Roig, M.M.; Medina, L.M.; Martinez-Ramos, C.; Pradas, M.M. Novel Tissue-Engineered Multimodular Hyaluronic Acid-Polylactic Acid Conduits for the Regeneration of Sciatic Nerve Defect. Biomedicines 2022, 10, 963. [Google Scholar] [CrossRef]
- Chelu, M.; Popa, M.; Calderon, M.J. Applications of Hydrogels in Emergency Therapy. Gels 2025, 11, 234. [Google Scholar] [CrossRef] [PubMed]
- Yao, X.; Xue, T.; Chen, B.; Zhou, X.; Ji, Y.; Gao, Z.; Liu, B.; Yang, J.; Shen, Y.; Sun, H.; et al. Advances in biomaterial-based tissue engineering for peripheral nerve injury repair. Bioact. Mater. 2025, 46, 150–172. [Google Scholar] [CrossRef] [PubMed]
- Kehoe, S.; Zhang, X.F.; Boyd, D. FDA approved guidance conduits and wraps for peripheral nerve injury: A review of materials and efficacy. Injury 2012, 43, 553–572. [Google Scholar] [CrossRef]
- Liu, C.; Sun, M.; Lin, L.; Luo, Y.; Peng, L.; Zhang, J.; Qiu, T.; Liu, Z.; Yin, J.; Yu, M. Potentially commercializable nerve guidance conduits for peripheral nerve injury: Past, present, and future. Mater. Today Bio 2025, 31, 101503. [Google Scholar] [CrossRef]
- Yang, Q.; Su, S.; Liu, S.; Yang, S.; Xu, J.; Zhong, Y.; Yang, Y.; Tian, L.; Tan, Z.; Wang, J.; et al. Exosomes-loaded electroconductive nerve dressing for nerve regeneration and pain relief against diabetic peripheral nerve injury. Bioact. Mater. 2023, 26, 194–215. [Google Scholar] [CrossRef]
- Chen, X.; Xu, J.; Qin, F.; Yang, Z.; Li, X.; Yu, M.; Li, M.; Wang, Y.; Xin, W. An immunoregulation PLGA/Chitosan aligned nanofibers with polydopamine coupling basic fibroblast growth factor and ROS scavenging for peripheral nerve regeneration. Mater. Today Bio 2025, 31, 101543. [Google Scholar] [CrossRef]
- Yang, S.; Zhu, J.; Lu, C.; Chai, Y.; Cao, Z.; Lu, J.; Zhang, Z.; Zhao, H.; Huang, Y.Y.; Yao, S.; et al. Aligned fibrin/functionalized self-assembling peptide interpenetrating nanofiber hydrogel presenting multi-cues promotes peripheral nerve functional recovery. Bioact. Mater. 2022, 8, 529–544. [Google Scholar] [CrossRef]
- Hu, Y.; Chen, Z.; Wang, H.; Guo, J.; Cai, J.; Chen, X.; Wei, H.; Qi, J.; Wang, Q.; Liu, H.; et al. Conductive Nerve Guidance Conduits Based on Morpho Butterfly Wings for Peripheral Nerve Repair. ACS Nano 2022, 16, 1868–1879. [Google Scholar] [CrossRef]
- Kim, J.; Park, J.; Choe, G.; Jeong, S.I.; Kim, H.S.; Lee, J.Y. A Gelatin/Alginate Double Network Hydrogel Nerve Guidance Conduit Fabricated by a Chemical-Free Gamma Radiation for Peripheral Nerve Regeneration. Adv. Healthc. Mater. 2024, 13, e2400142. [Google Scholar] [CrossRef]
- Fan, N.; Song, D.; Ding, H.; Yang, H.; Xu, C.; Wang, C.; Yang, Y. E-jet 3D printed aligned nerve guidance conduits incorporated with decellularized extracellular matrix hydrogel encapsulating extracellular vesicles for peripheral nerve repair. Acta Biomater. 2025, 194, 122–139. [Google Scholar] [CrossRef]
- di Summa, P.G.; Kingham, P.J.; Campisi, C.C.; Raffoul, W.; Kalbermatten, D.F. Collagen (NeuraGen(R)) nerve conduits and stem cells for peripheral nerve gap repair. Neurosci. Lett. 2014, 572, 26–31. [Google Scholar] [CrossRef]
- Song, J.; Liao, C.; Yuan, Z.; Yu, X.; Cui, J.; Ding, Y.; Shang, P.; Wu, J.; Sun, B.; El-Newehy, M.; et al. Electrically conductive and anti-inflammatory nerve conduits based on chitosan/hydroxyethyl cellulose hydrogel for enhanced peripheral nerve regeneration. Carbohydr. Polym. 2025, 368, 124178. [Google Scholar] [CrossRef]
- Cai, Y.; Huang, Q.; Wang, P.; Ye, K.; Zhao, Z.; Chen, H.; Liu, Z.; Liu, H.; Wong, H.; Tamtaji, M.; et al. Conductive Hydrogel Conduits with Growth Factor Gradients for Peripheral Nerve Repair in Diabetics with Non-Suture Tape. Adv. Healthc. Mater. 2022, 11, e2200755. [Google Scholar] [CrossRef]
- Semmler, L.; Naghilou, A.; Millesi, F.; Wolf, S.; Mann, A.; Stadlmayr, S.; Mero, S.; Ploszczanski, L.; Greutter, L.; Woehrer, A.; et al. Silk-in-Silk Nerve Guidance Conduits Enhance Regeneration in a Rat Sciatic Nerve Injury Model. Adv. Healthc. Mater. 2023, 12, e2203237. [Google Scholar] [CrossRef]
- Namhongsa, M.; Daranarong, D.; Sriyai, M.; Molloy, R.; Ross, S.; Ross, G.M.; Tuantranont, A.; Tocharus, J.; Sivasinprasasn, S.; Topham, P.D.; et al. Surface-Modified Polypyrrole-Coated PLCL and PLGA Nerve Guide Conduits Fabricated by 3D Printing and Electrospinning. Biomacromolecules 2022, 23, 4532–4546. [Google Scholar] [CrossRef]
- Cao, W.; Zhang, Y.; Li, L.; Liu, B.; Ding, J.; Chen, X. Physical cues of scaffolds promote peripheral nerve regeneration. Appl. Phys. Rev. 2024, 11, 021313. [Google Scholar] [CrossRef]
- Park, J.; Jeon, J.; Kim, B.; Lee, M.S.; Park, S.; Lim, J.; Yi, J.; Lee, H.; Yang, H.S.; Lee, J.Y. Electrically Conductive Hydrogel Nerve Guidance Conduits for Peripheral Nerve Regeneration. Adv. Funct. Mater. 2020, 30, 2003759. [Google Scholar] [CrossRef]
- Yang, X.; Huang, L.; Yi, X.; Huang, S.; Duan, B.; Yu, A. Multifunctional chitin-based hollow nerve conduit for peripheral nerve regeneration and neuroma inhibition. Carbohydr. Polym. 2022, 289, 119443. [Google Scholar] [CrossRef]
- Nawrotek, K.; Kubicka, M.; Gatkowska, J.; Wieczorek, M.; Michlewska, S.; Bekier, A.; Wach, R.; Rudnicka, K. Controlling the Spatiotemporal Release of Nerve Growth Factor by Chitosan/Polycaprolactone Conduits for Use in Peripheral Nerve Regeneration. Int. J. Mol. Sci. 2022, 23, 2852. [Google Scholar] [CrossRef]
- Lackington, W.A.; Koci, Z.; Alekseeva, T.; Hibbitts, A.J.; Kneafsey, S.L.; Chen, G.; O’Brien, F.J. Controlling the dose-dependent, synergistic and temporal effects of NGF and GDNF by encapsulation in PLGA microparticles for use in nerve guidance conduits for the repair of large peripheral nerve defects. J. Control. Release 2019, 304, 51–64. [Google Scholar] [CrossRef]
- Wang, Y.; Yan, Z.; Liu, W.; Liu, C.; Xu, N.; Wu, Y.; Sun, F.; Wang, X.; Qian, Y.; Jiang, L.; et al. Biomechanically-Adapted Immunohydrogels Reconstructing Myelin Sheath for Peripheral Nerve Regeneration. Adv. Healthc. Mater. 2022, 11, e2201596. [Google Scholar] [CrossRef]
- Li, C.; Zhang, W.; Nie, Y.; Jiang, D.; Jia, J.; Zhang, W.; Li, L.; Yao, Z.; Qin, L.; Lai, Y. Integrated and Bifunctional Bilayer 3D Printing Scaffold for Osteochondral Defect Repair. Adv. Funct. Mater. 2023, 33, 2214158. [Google Scholar] [CrossRef]
- Li, C.; Zhang, W.; Nie, Y.; Du, X.; Huang, C.; Li, L.; Long, J.; Wang, X.; Tong, W.; Qin, L.; et al. Time-Sequential and Multi-Functional 3D Printed MgO2 /PLGA Scaffold Developed as a Novel Biodegradable and Bioactive Bone Substitute for Challenging Postsurgical Osteosarcoma Treatment. Adv. Mater. 2024, 36, e2308875. [Google Scholar] [CrossRef] [PubMed]
- Lai, Y.; Li, Y.; Cao, H.; Long, J.; Wang, X.; Li, L.; Li, C.; Jia, Q.; Teng, B.; Tang, T.; et al. Osteogenic magnesium incorporated into PLGA/TCP porous scaffold by 3D printing for repairing challenging bone defect. Biomaterials 2019, 197, 207–219. [Google Scholar] [CrossRef]
- Long, J.; Zhang, W.; Chen, Y.; Teng, B.; Liu, B.; Li, H.; Yao, Z.; Wang, D.; Li, L.; Yu, X.; et al. Multifunctional magnesium incorporated scaffolds by 3D-Printing for comprehensive postsurgical management of osteosarcoma. Biomaterials 2021, 275, 120950. [Google Scholar] [CrossRef] [PubMed]
- Gao, Y.; Wang, Y.; Zhang, J.; Zhang, M.; Dai, C.; Zhang, Y.; Zhang, L.; Bian, L.; Yang, Y.; Zhang, K.; et al. Advancing neural regeneration via adaptable hydrogels: Enriched with Mg2+ and silk fibroin to facilitate endogenous cell infiltration and macrophage polarization. Bioact. Mater. 2024, 33, 100–113. [Google Scholar] [CrossRef]
- Magnesium-Encapsulated Injectable Hydrogel and 3D-Engineered Polycaprolactone Conduit Facilitate Peripheral Nerve Regeneration. Adv. Sci. 2022, 9, 2202102. [CrossRef]
- Yao, Z.; Chen, Z.; He, X.; Wei, Y.; Qian, J.; Zong, Q.; He, S.; Song, L.; Ma, L.; Lin, S.; et al. Bioactive MgO/MgCO3/Polycaprolactone Multi-gradient Fibers Facilitate Peripheral Nerve Regeneration by Regulating Schwann Cell Function and Activating Wingless/Integrase-1 Signaling. Adv. Fiber Mater. 2025, 7, 315–337. [Google Scholar] [CrossRef]
- Liu, X.; Ma, B.; Hu, S.; Li, D.; Pan, C.; Xu, Z.; Chen, H.; Wang, Y.; Wang, H. Phase-adapted metal ion supply for spinal cord repair with a Mg–Zn incorporated chimeric microsphere. Biomaterials 2025, 320, 123253. [Google Scholar] [CrossRef]
- Hong, X.; Tian, G.; Zhu, Y.; Ren, T. Exogeneous metal ions as therapeutic agents in cardiovascular disease and their delivery strategies. Regen. Biomater. 2024, 11, rbad103. [Google Scholar] [CrossRef]
- Qin, H.; Weng, J.; Zhou, B.; Zhang, W.; Li, G.; Chen, Y.; Qi, T.; Zhu, Y.; Yu, F.; Zeng, H. Magnesium Ions Promote in Vitro Rat Bone Marrow Stromal Cell Angiogenesis through Notch Signaling. Biol. Trace Elem. Res. 2023, 201, 2823–2842. [Google Scholar] [CrossRef]
- Zheng, T.; Wu, L.; Sun, S.; Xu, J.; Han, Q.; Liu, Y.; Wu, R.; Li, G. Co-culture of Schwann cells and endothelial cells for synergistically regulating dorsal root ganglion behavior on chitosan-based anisotropic topology for peripheral nerve regeneration. Burn. Trauma 2022, 10, tkac030. [Google Scholar] [CrossRef] [PubMed]
- Song, J.; Dong, J.; Yuan, Z.; Huang, M.; Yu, X.; Zhao, Y.; Shen, Y.; Wu, J.; El-Newehy, M.; Abdulhameed, M.M.; et al. Shape-Persistent Conductive Nerve Guidance Conduits for Peripheral Nerve Regeneration. Adv. Healthc. Mater. 2024, 13, e2401160. [Google Scholar] [CrossRef]
- Huang, W.; Lin, C.; Chiu, T.; Chen, S. 3D Gradient and Linearly Aligned Magnetic Microcapsules in Nerve Guidance Conduits with Remotely Spatiotemporally Controlled Release to Enhance Peripheral Nerve Repair. ACS Appl. Mater. Interfaces 2022, 14, 46188–46200. [Google Scholar] [CrossRef] [PubMed]







| Material | Mechanical Property | Degradation (In Vivo) | Gap & Model | Key Outcomes | Notes |
|---|---|---|---|---|---|
| Native tissue Peripheral nerve [95] | Young’s modulus ≈ 7 MPa (tension) | ||||
| Collagen (e.g., NeuraGen/NeuroFlex/NeuraWrap) [91,96,97,98,99] | Tensile strength: 0.41 ± 0.17 MPa (porous, unreinforced) to 3.69 ± 0.64 MPa (fiber-reinforced) | 4–48 months (product-dependent; NeuroFlex ≈ 4–8 months; NeuraGen/Wrap up to ~48 months) | ~12–17 mm | Gradual improvement in 2PD/sensory; for longer gaps often inferior to allograft/autograft | Values vary by porosity and reinforcement; report test mode/condition where available. |
| PGA (NeuroTube) [100,101] | NR (design uses corrugation/spiral to enhance kink resistance) | ~3 months | Facial/digital nerve 20–25 mm | Acceptable recovery within a shorter support window | One of the earliest absorbable clinical conduits. |
| PCL [102,103,104] | Young’s modulus (tension): neat PCL ~204 ± 6.7 MPa; with PPy or similar ~35–51 MPa | ~2–4 years (depends on Mw/crystallinity; maintains structure ≥ 18 weeks in vivo) | Rat sciatic 10–15 mm | Structurally stable; often needs bioactivity or compliance tuning | Compositing/blending can soften PCL and add cues (electrical/biochemical). |
| Chitosan (e.g., Nerbridge/custom CNC) [99,105,106,107] | Hydrated film: Young’s modulus ~30 ± 13 MPa; tensile strength ~47 ± 17 MPa; elongation at break ~101 ± 24% | ~6–12 months or longer (tunable by acetylation/crosslinking) | Clinical multicenter digital nerve ≈ 17 mm; rat 10 mm common | For short gaps, functional outcomes approach autograft in some studies | Degree of deacetylation and crosslinking strongly affect both mechanics and degradation. |
| Silk fibroin (SF) conduits [108,109] | Tunable; commonly engineered to MPa-level tensile properties (comparable to nerve) | Months–years (depends on β-sheet content/crosslinking) | Rat sciatic 10–13 mm | Reports of SFI/CMAP comparable to autograft in selected models | Recent studies show good bridging at ~13 mm. |
| Gelatin hydrogels/composites [110] | Compressive/shear modulus (hydrated): ~20–57 kPa (increases with SF-MA/GO or other fillers) | Weeks–months (formulation-dependent) | Rat sciatic 10 mm common | Promotes Schwann cell support/axonal extension | Hydrogels emphasize soft-tissue matching; report compressive/viscoelastic metrics. |
| Hyaluronic acid (HA) hydrogel conduits [111] | NR (typically compressive/shear in kPa range; hydrated) | ~6 months structure may persist (animal) | Rat short-gap models | Progressive tissue/functional improvement over time | Often used as soft, degradable sheath/filler around guidance structures. |
| Material | Fabrication Method | Advantages | Disadvantages | Research/Clinical Status | Remarks |
|---|---|---|---|---|---|
| Fibrin hydrogel [118] | Fibrinogen + thrombin crosslinking | Excellent biocompatibility, supports axonal regeneration, can carry cells or growth factors | Low mechanical strength, rapid degradation, limited clinical data | 15 mm sciatic nerve gap in rats | Often used as conduit filler |
| GelMA (Gelatin methacrylate) [119] | Gelatin methacrylation + photo-crosslinking | Tunable stiffness, photocurable tubular structures, supports axonal elongation | Limited light penetration, moderate mechanical strength | 10 mm sciatic nerve defects in rats | Can be combined with microspheres or growth factors |
| Alginate hydrogel [120] | Sodium alginate + Ca2+ ionic crosslinking | Easy to prepare, injectable | Bio-inert, poor cell adhesion | 1 cm sciatic defects in rats | Often combined with cells or growth factors |
| Decellularized ECM hydrogel (dECM) [121] | Decellularization → enzymatic digestion → re-gelation | Contains native neurotrophic cues, highly biomimetic | Batch variability, complex preparation | 12 mm-gap sciatic nerve defect in rats | Can be customized from autologous/allogeneic sources |
| Collagen hydrogel [122] | Acidic collagen solution → molding → freeze-drying | Excellent biocompatibility, promotes Schwann cell adhesion and axonal growth | Low mechanical strength, rapid degradation | 1cm gap in the rat sciatic nerve; FDA-approved, widely used clinically for short-gap peripheral nerve defects (<3 cm) | Well-established clinical evidence |
| Chitosan hydrogel [123] | Chitosan deacetylation → acid dissolution → casting/freeze-drying/crosslinking | Tunable degradation, antibacterial, good biocompatibility | Limited flexibility, low transparency | 10 mm sciatic nerve defects in rats; early clinical evaluation | Suitable for short- to medium-gap defects |
| Silk fibroin hydrogel [50,124,125] | Silk fibroin extraction → degumming → freeze-drying/spinning/crosslinking | Good biocompatibility, high mechanical strength, can guide axonal growth | Complex fabrication, limited clinical data | 10 mm defect of rat sciatic nerve; small-scale human exploratory studies | Aligned fiber structures enhance guidance |
| Synthetic hydrogels (PEG, PLGA-based) [126] | Solution casting/photo-crosslinking/electrospinning | Controllable degradation, tunable mechanical properties, can incorporate drugs or growth factors | Low inherent bioactivity, may produce acidic degradation products | Mostly preclinical/animal studies; limited clinical use | Often used for medium- to long-gap defects or as drug/cell delivery carriers |
Disclaimer/Publisher’s Note: The statements, opinions and data contained in all publications are solely those of the individual author(s) and contributor(s) and not of MDPI and/or the editor(s). MDPI and/or the editor(s) disclaim responsibility for any injury to people or property resulting from any ideas, methods, instructions or products referred to in the content. |
© 2025 by the authors. Licensee MDPI, Basel, Switzerland. This article is an open access article distributed under the terms and conditions of the Creative Commons Attribution (CC BY) license (https://creativecommons.org/licenses/by/4.0/).
Share and Cite
Zhang, W.; Zhang, Y.; Ma, H.; Duan, L.; Zhang, W.; Ding, L.; Kou, Y.; Jiang, B. Biomaterial and Hydrogel Strategies for Regenerative Microenvironment Reconstruction in Peripheral Nerve Conduits. Gels 2025, 11, 898. https://doi.org/10.3390/gels11110898
Zhang W, Zhang Y, Ma H, Duan L, Zhang W, Ding L, Kou Y, Jiang B. Biomaterial and Hydrogel Strategies for Regenerative Microenvironment Reconstruction in Peripheral Nerve Conduits. Gels. 2025; 11(11):898. https://doi.org/10.3390/gels11110898
Chicago/Turabian StyleZhang, Wenjing, Yang Zhang, Hailin Ma, Lingxin Duan, Wenxiang Zhang, Ling Ding, Yuhui Kou, and Baoguo Jiang. 2025. "Biomaterial and Hydrogel Strategies for Regenerative Microenvironment Reconstruction in Peripheral Nerve Conduits" Gels 11, no. 11: 898. https://doi.org/10.3390/gels11110898
APA StyleZhang, W., Zhang, Y., Ma, H., Duan, L., Zhang, W., Ding, L., Kou, Y., & Jiang, B. (2025). Biomaterial and Hydrogel Strategies for Regenerative Microenvironment Reconstruction in Peripheral Nerve Conduits. Gels, 11(11), 898. https://doi.org/10.3390/gels11110898

