Abstract
Humans are colonized by diverse populations of microbes. Infections by Candida albicans, an opportunistic fungal pathogen, are a result of imbalances in the gut microbial ecosystem and are due to the suppressed immunity of the host. Here, we explored the potential effects of the polymicrobial interactions of C. albicans with Staphylococcus aureus, a Gram-positive bacterium, and Escherichia coli, a Gram-negative bacterium, in dual and triple in vitro culture systems on their respective growth, morphology, and biofilms. We found that S. aureus promoted the fungal growth and hyphal transition of C. albicans through cell-to-cell contacts; contrarily, both the cell and cell-free culture filtrate of E. coli inhibited fungal growth. A yet to be identified secretory metabolite of E. coli functionally mimicked EDTA and EGTA to exhibit antifungal activity. These findings suggested that E. coli, but not S. aureus, functions as a chelating agent and that E. coli plays a dominant role in regulating excessive growth and, potentially, the commensalism of C. albicans. Using animal models of systemic candidiasis, we found that the E. coli cell-free filtrate suppressed the virulence of C. albicans. In general, this study unraveled a significant antimicrobial activity and a potential role in the nutritional immunity of E. coli, and further determining the underlying processes behind the E. coli–C. albicans interaction could provide critical information in understanding the pathogenicity of C. albicans.
1. Introduction
The human microbiota is a community of microorganisms that reside on or within the human organs and biofluids. These microbes could be commensal, symbiotic, or pathogenic in nature [1,2]. These are the species of bacteria, archaea, fungi, protists, and viruses. Since bacteria by far are the most abundant, they could be highly influential among the microbes in regulating the microbiota-induced host physiology and development. It is well accepted that, while microbial homeostasis results in a net benefit to the host, dysbiosis in this complex community is associated with numerous negative health outcomes. Thus, a complex polymicrobial association that naturally persists in humans can be either beneficial or detrimental to the host [3]. Candidiasis is a fungal disease caused by the Candida sp. in humans, and the microbial dysbiosis and compromised immunity of the host are the two main causative factors of candidiasis [4]. It carries about a 40–60% mortality rate [5,6]. It represents the fourth and sixth most prevalent nosocomial infections in the United States and Europe, respectively. According to the CDC estimation, about 10 per every 100,000 people are affected by candidiasis every year. Nearly 25,000 such cases appear nationwide each year, and it is expected to affect nearly 500,000 people each year worldwide. Unfortunately, due to poor diagnoses, the unavailability of approved vaccines, and limited antifungal drugs, the mortality rate due to fungal infections is as high as that caused by tuberculosis or HIV [5]. Most of these infections are caused by Candida albicans. C. albicans is a polymorphic fungus, and its morphological switch from yeast to a hyphal form is one of its major virulence determinants [7]. Yeast cells are a benign trait; however, they can disseminate into the bloodstream easily, whereas hyphae are invasive and can escape phagocytosis by the innate immune cells. While both forms of C. albicans are required for virulence, growing evidence suggests that the yeast-shaped C. albicans is the commensal state and is usually found in the oral cavity, gut, and genitourinary tract of healthy individuals [3,8]. Recently, by using animal models and dietary C. albicans, we showed that C. albicans maintains a mutualistic relationship with the murine host and regulates the microbiome dynamics in the gut, the food intake, and the metabolism [4]. Since C. albicans coexists in harmony with other resident colonizers, the bacterial–fungal interaction could determine the commensal-to-pathogenic transition of C. albicans. Several reports have suggested that the excessive use of broad-spectrum antibiotics causes dysbiosis, which facilitates C. albicans colonization and its invasive growth, as the killing of bacteria creates enough empty sites on the host epithelial tissues for fungal adhesion and reduces competition for nutrients and other resources [9,10,11]. However, studies have also found that the depletion of the bacterial population alone in the colonized sites is not enough to promote the invasive growth of C. albicans; additionally, it requires the immunosuppression of the host and damage to the mucosal layer [12,13]. Since severe C. albicans infections are relatively rare in healthy individuals and occur mostly in immune-suppressed individuals and because our observation that a high-fat diet that induced the excessive colonization of C. albicans did not cause any infections in mice, the function of the host’s immune system seems to be equally as critical as microbial homeostasis in the prevention of C. albicans infections [4,5]. Thus, a tripartite interaction between C. albicans, neighboring bacteria, and the immunity of the host is most likely the key to the onset of candidiasis.
There are enough studies to suggest that the microorganisms in a community can alter each other’s growth and antimicrobial susceptibility [3,14,15]. Staphylococcus aureus mucosal infections and Pseudomonas aeruginosa respiratory tract infections are promoted by C. albicans colonization and their interactions with the fungal hyphae [16,17,18]. However, P. aeruginosa induces fungal death through the production of phenazine derivatives [19]. Similarly, lactic acid bacteria compete for adhesion sites and secrete inhibitory substances to control the C. albicans invasion and disease [20]. Mutualism between C. albicans and Streptococcus mutans has also been seen. C. albicans utilizes the glucose produced by S. mutans after it metabolizes sucrose, and this degradation of glucose creates a conducive acidic environment for both the microbes to grow parallelly [21]. C. albicans and E. coli exhibit a cooperative interaction wherein E. coli enhances the adhesion of C. albicans to the bladder mucosa and where it enhances the occurrence of urinary tract fungal infections [22]. Contrary to this study, a recent report suggested that E. coli inhibits C. albicans growth in vitro [23]. Undoubtedly, both the commensal and pathogenic status of C. albicans seems to be influenced by its direct and indirect interactions with bacteria. In comparison to their pathogenic facets, very little is known about the complex interactions and signaling events that occur between the microbes that restrict C. albicans to growing predominantly in a commensal state. In this study, we revisited the polymicrobial interaction of C. albicans with S. aureus, a Gram-positive bacterium, and E. coli, a Gram-negative bacterium, in dual and triple in vitro culture systems. Further, we showed that E. coli, but not S. aureus, functions as a chelating agent that exhibits antifungal activity to suppress the growth and virulence of C. albicans using an animal model of systemic candidiasis. Thus, E. coli could play a predominant role in the gut in suppressing the commensal-to-pathogenic transition of C. albicans.
2. Results
2.1. Differential Effects of S. aureus and E. coli on the Growth of C. albicans in the Coculture Condition
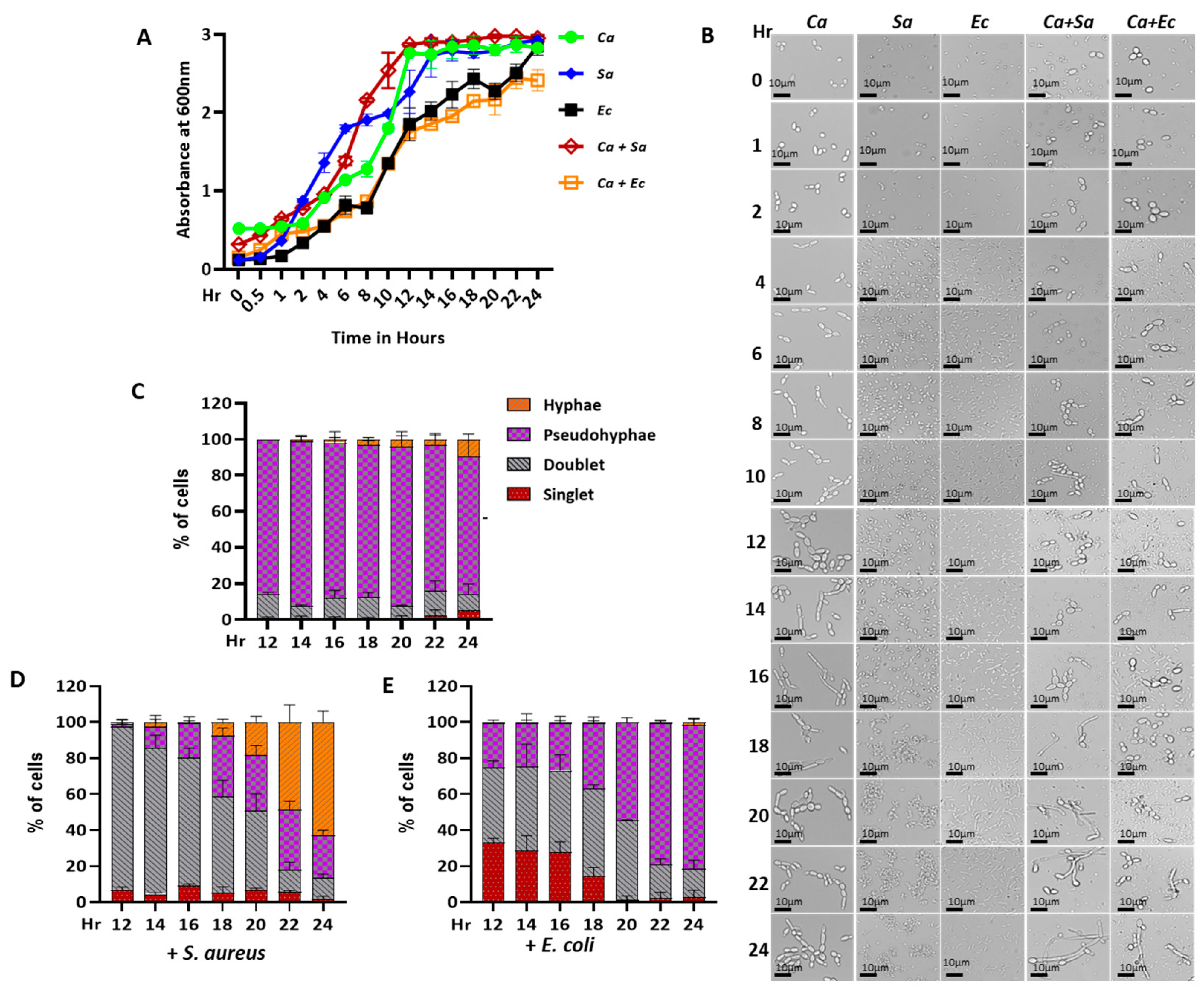
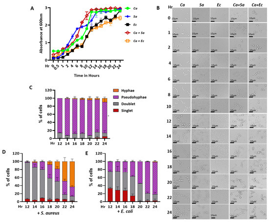
In order to explore the cell-to-cell communication between C. albicans and the bacterial strains, we performed growth curve analyses and determined the efficiency of the colony-forming units (CFU) of each microbe in coculture conditions. For these analyses, we selected two differentially Gram-stained bacteria, E. coli (MG1655) and methicillin-resistant S. aureus (ATCC43300), as their coexistence with C. albicans (SC5314) in the human gut and the other organs is well established. Shape- and size-wise, both these bacteria are also different from C. albicans cells, which helped in identifying the microbes in mixed-culture conditions. Additionally, the C. albicans colonies could be verified based on their susceptibility to amphotericin B (AmpB), while the E. coli and S. aureus strains could be selectively selected through the addition of ampicillin (AMP) and chloramphenicol (CHL), respectively. Among several media tested, the nutrient-rich YPD medium was found to be appropriate for both mono- and cocultures, where all three microbes grew efficiently at 37 °C in 200 RPM shaking conditions. Our growth curve analyses over a period of 24 h revealed almost similar kinetics of growth in the mono- and cocultures of C. albicans and S. aureus in liquid YPD media (Figure 1A). Although the growth rates of the E. coli pure culture and the coculture of E. coli and C. albicans were very similar, these cultures grew relatively slower than other three cultures (the black and orange lines). To confirm the presence of both the microbes in the cocultures, we observed their morphologies at different time points. Both S. aureus (spherical-shaped) and E. coli (rod-shaped) cells were found in the monoculture as well as in the coculture, and they maintained their native morphologies throughout the growth period. In the late stationary phase (18–24 h), S. aureus showed a minor aggregation. The majority of the C. albicans cells (~80%) were pseudohyphal (branched) in the monoculture from the early to late stationary phase (12–24 h, Figure 1B,C). The percentage of pseudohyphal cells was drastically reduced in both cocultures. Interestingly, the presence of S. aureus induced the pseudohyphae-to-hyphae transition (elongated tube-like structures) of C. albicans (Figure 1B,D). A higher percentage of singlet and doublet fungal cells were found in the C. albicans–E. coli coculture (Figure 1B,E).
Figure 1.
Microbial growth and morphology analyses. Cells of C. albicans (Ca), S. aureus (Sa), and E. coli (Ec) were inoculated in YPD media as pure and mixed cultures and were allowed to grow at 37 °C, and their absorbance at OD600nm was monitored for 24 h in single- (Ca is represents by a green line, Sa is represented by a blue line, and Ec is represented by a black line) and dual-culture (Ca + Sa is represented by a brown line; Ca + Ec is represented by an orange line) conditions. The plot was the average of two sets with three independent experiments (A). Cells at mentioned time points were imaged under a 40× Leica DM500 microscope (B). The percentage of singlet, doublet, pseudo-hyphae, and hyphae in C. albicans cells as color-coded were estimated in the fungal monoculture (C), or in the presence of S. aureus (D), and E. coli raw cultures (E).
Since the optical density measurement was insufficient for finding the impact on the microbial growth of a specific organism in a mixed culture, we sought to confirm each microbe’s effect on microbial growth by estimating the colony-forming units (CFUs) of each microbe. The addition of amphotericin B to the medium facilitated the selective growth of bacteria in the coculture condition. We noticed that the CFUs of S. aureus and E. coli were not altered significantly when their dual cultures were spread on YPD plates with amphotericin B, and the colony counts were very similar to their respective monocultures (Figure 2A,D). However, we found opposing effects of the bacterial strains on the C. albicans CFUs. When the C. albicans–S. aureus mixed culture was spread on YPD + chloramphenicol agar plates, a significant increase in the CFUs of C. albicans in comparison to its monoculture, which was grown for a similar duration of time, was observed (Figure 2B, the brown and green lines). Moreover, we found a similar increase in the CFUs of C. albicans when the S. aureus culture was exogenously added during the mid-log phase of C. albicans (after 8 h of independent growth). However, unlike in the pure culture, the fungal population in the presence of the S. aureus cell-free culture filtrate did not increase significantly in the monoculture (Figure 2B). In the case of the C. albicans–E. coli dual-culture condition, in contrast to S. aureus, E. coli showed an antagonistic behavior with respect to the fungal yield both in the pure culture as well as the cell-free culture filtrate forms (Figure 2E, the comparison of the green line with the orange and purple lines). A similar impact of E. coli on the mid-log phase culture of C. albicans was also observed. Our data indicated that both the bacterial cultures portrayed opposite roles in C. albicans growth in the coculture setup, and this also suggested that the polymicrobial interaction might be much more complex in the gut and other organs of the hosts, where several bacterial species reside and may have different impacts on fungal growth. Furthermore, to ascertain the differential effects of the S. aureus and E. coli cultures on fungal growth specific to the viable bacterial cells in the cocultures, we treated the cocultures with lethal and sublethal concentrations of CHL or AMP antibiotics, and then the CFUs of C. albicans were estimated. We found that, unlike the untreated cultures, both the bacterial strains, when treated with lethal and sublethal concentrations of antibiotics, had a nonsignificant effect on C. albicans growth (Figure 2C,F) and that the opposing effects of the bacterial strains were nullified. We observed that the methicillin-resistant S. aureus cells showed lethality at an 8 µg/mL CHL concentration, whereas the E. coli cells were abolished entirely by 5 µg/mL of AMP. These results suggested that, while S. aureus promoted fungal growth and hyphal transition of C. albicans, both the live cells and cell-free culture filtrate of E. coli inhibited such phenotypes of C. albicans. Additionally, it also suggested that cell-to-cell contact may not be necessary for E. coli’s influence on C. albicans.
Figure 2.
CFU analyses in mono- and dual-culture conditions. An equal number of cells (OD600nm = 0.5) of C. albicans (Ca), S. aureus (Sa), and E. coli (Ec) were inoculated in YPD media as pure and mixed cultures and were allowed to grow at 37 °C, and their CFUs were monitored at mentioned time points (0–24 h). Bacterial culture filtrates were added as required instead of pure cultures. (A) CFU count of Sa pure culture and coculture with Ca in YPD + Amp B media. (B) CFU count of Ca pure culture and coculture with Sa pure culture added at T = 0 h and Sa culture filtrate added at T = 0 h and T = 8 h in YPD + CHL media. (C) CFU count of Ca pure culture and coculture with Sa culture filtrate and Sa pure culture without or with treatments of 8 µg/mL and 4 µg/mL concentrations of chloramphenicol and further selection in YPD + CHL media. (D) CFU count of Ec pure culture and coculture with Ca in YPD + Amp B media. (E) CFU count of Ca pure culture and coculture with Ec pure culture added at T = 0 h and Ec culture filtrate added at T = 0 h and T = 8 h in YPD + AMP media. (F) CFU count of Ca pure culture and coculture with Ec culture filtrate and Ec pure culture without or with treatments of 5 µg/mL and 2.5 µg/mL concentrations of ampicillin and further selection in YPD + AMP media. Mean values from three independent experiments are shown, and error bars represent the SEM.
2.2. Differential Effect of Bacteria on the Biofilm of C. albicans
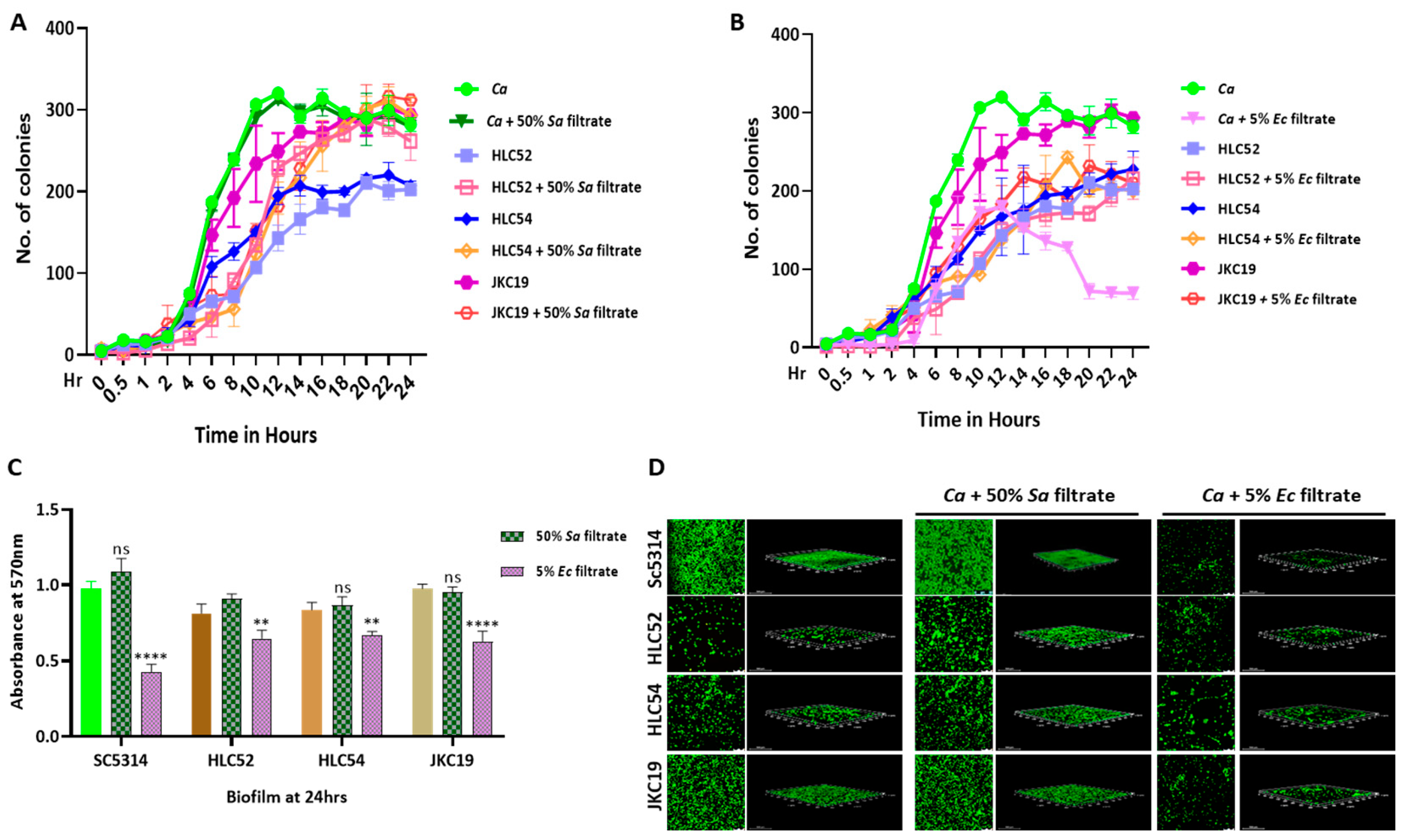
A biofilm is a microbial reservoir by nature, where cell-to-cell communication is very common [24]. Since the microbes in biofilms behave differently than their planktonic cells, we thought to verify the bacterial–fungal interaction in a biofilm setup. The effects of S. aureus and E. coli on the preformed biofilm of C. albicans were determined through a crystal violet staining assay and through confocal laser scanning microscopy (CLSM). Our crystal violet staining suggested enhanced biofilm formation by C. albicans through the exogenous addition of S. aureus cells but not by its cell-free culture filtrate (Figure 3A). However, only after the addition of a higher volume of the S. aureus culture filtrate (50%) we could find a marginal increase in C. albicans biofilm formation (Figure 3B). On the other hand, both the pure culture of E. coli and its cell-free culture filtrate profoundly inhibited C. albicans biofilm formation (Figure 3A,B). A total of 5% of the E. coli culture filtrate was sufficient for inhibiting fungal biofilm on a polystyrene plate. Furthermore, our biofilm assay was validated by microscopic images (CLSM), where the C. albicans cell density increased due to the S. aureus culture filtrate, while the E. coli culture filtrate abolished Candida biofilm formation (Figure 3C). Thus, these results suggested that the bacterium that supported candidal growth also supported biofilm development and vice versa. We also checked the biofilm formation capacity of both the bacterial strains in the presence of the pure culture and the filtrate of the C. albicans culture. We noticed a negligible increase in S. aureus biofilm formation (Figure S1A), but an indistinguishable change was observed in E. coli biofilm formation in the presence of C. albicans cells (Figure S1C). On the other hand, the fungal culture filtrate had no perceptible effect on the biofilm formation of either of the bacterial strains (Figure S1A–F). Interestingly, the bacterial strains failed to cater to any impact on each other’s biofilms (Figure S1A–D). To examine the biofilm composition in the presence and absence of the bacterial culture filtrates, a biofilm detachment assay was carried out by treating the preformed biofilms with sodium metaperiodate (NaIO4), proteinase K, and DNase I, which target the carbohydrate, protein, and nucleic acid components of the matrix, respectively (Figure 3D). As was reported earlier, we detected that proteins were the major components in all three entities, while carbohydrates and nucleic acids were ranked second and third [25,26]. In both the coculture conditions, we found a similar pattern of biofilm composition irrespective of the differential effect of the bacteria on candidal growth and biofilm development.
Figure 3.
Biofilm formation and estimation through Crystal violet staining and CLSM of bacterial-filtrate-treated C. albicans. (A) Preformed biofilm of Ca was treated with 5% of each bacterium pure culture and their cell-free culture filtrates on a 24-well polystyrene plate for 24 h and then was estimated after crystal violet staining at 570 nm. (B) Preformed biofilm of Ca was treated with different percentages (5%, 25%, and 50%) of each bacterial culture filtrate on a 96-well polystyrene plate for 24 h and was then estimated after crystal violet staining at 570 nm. (C) Similarly developed biofilms were stained with 1% acridine orange in an 8-well chambered slide and were analyzed through confocal scanning microscopy. (D) The composition of Ca biofilm matrix was assessed upon treatment with DNase I, proteinase K, and NaIO4 on a 24-well polystyrene plate for 24 h, was developed through crystal violet staining, and had its absorbance measured at 570 nm. Graphs were plotted using GraphPad Prism 8. Mean values from three independent experiments are shown, and error bars represent the SEM. p-values that were * < 0.05, ** < 0.01, *** <0.001, and **** < 0.0001 were significant, and those that were > 0.05 were non-significant (ns).
2.3. Chemical Characterization of the E. coli Filtrate Affecting the Growth and Biofilm of C. albicans
Next, to understand the chemical nature of the bacterial culture filtrate that affected fungal growth and biofilm development, we treated the filtrate with the denaturing agent SDS and the metal chelators EDTA and EGTA and then added it to the preformed C. albicans biofilm. We found that the SDS treated bacterial culture filtrate and SDS alone failed to deliver any significant change to the biofilm level of C. albicans, whereas both the metal chelating agents caused about a 50% reduction in the biofilm biomass irrespective of the presence or absence of the filtrate (Figure 4A). Moreover, EDTA and EGTA had an additive inhibitory effect when the E. coli culture filtrate was added to the Candida biofilm. Thus, we inferred that the E. coli culture filtrate functionally mimicked the metal chelators. To ascertain the chelating ability of the E. coli culture filtrate, a chemical complementation assay was carried out by supplementing it with MgSO4. We found a 1mM concentration of MgSO4 to be inhibitory to the candidal biofilm (Figure 4B). These reagents, SDS, EDTA, EGTA, and MgSO4, by themselves did not develop any coloration upon crystal violet staining. Interestingly, we noticed that MgSO4 rescued the candidal biofilm despite its own inhibitory action in the presence of the E. coli filtrate and EDTA. It suggested that a threshold level of magnesium is only required for fungal growth and that excess magnesium could be cytotoxic. To strengthen our results, growth curve and CFU analyses were carried out without and with the addition of a chelating agent or MgSO4, and, similar to the effect on biofilm formation, the growth as well as the CFUs of C. albicans were inhibited by the addition of 250 μM EDTA or 1 mM MgSO4; however, the inhibitory effect was reverted upon a 1 mM MgSO4 addition to the E. coli culture filtrate and EDTA (Figure 4(Ci,Cii)). These results suggested that the E. coli culture filtrate and/or the divalent metal chelating agents could function as a quorum-sensing molecule that might titrate out essential divalent metals, such as magnesium, to regulate C. albicans growth and biofilm formation.
Figure 4.
Chemical characterization of bacterial filtrate. (A) Preformed Candida biofilm was treated with Ec culture filtrate supplemented with indicated concentrations of reagents (SDS, EDTA, and EGTA) on a 24-well polystyrene plate for 24 h, and their absorbance was measured after staining with crystal violet. (B) Preformed Candida biofilm was treated with Ec culture filtrate supplemented with 250 μM EDTA and/or 1 mM MgSO4 as mentioned for 24 h on a 24-well polystyrene plate, and their absorbance was measured upon crystal violet staining. (C) For the growth curve and CFU assays, Ca culture, in the presence and absence of 5% of Ec culture filtrate, was supplemented with 1 mM MgSO4 and 250 µM EDTA as well as their combinations, and absorbance at OD600nm (i) and CFU/mL (ii) were estimated. Mean values from three independent experiments are shown, and error bars represent the SEM. Graphs were plotted using GraphPad Prism version 8. **** indicates p-value < 0.0001 as significant, and p-value > 0.05 as non-significant (ns).
2.4. Effect of S. aureus and E. coli Bacteria on the Growth and Biofilm of C. albicans in the Triple-Culture Condition
The human gut harbors several bacterial species; therefore, we intended to determine the fungal growth in a polymicrobial situation by involving all three species in a single culture. We argued that, as MgSO4 rescued the loss of metal ions due to chelation by the E. coli culture filtrate, S. aureus could negate the inhibitory effect of the E. coli culture filtrate. To validate this, firstly, we determined the CFUs of C. albicans in a triple-culture condition, and, secondly, we determined the effect on the mature C. albicans biofilm of the mix of both the bacterial filtrates with and without supplementing various divalent metal compounds (Figure 5). The CFU analyses revealed that the addition of 5% of the E. coli filtrate combined with 50% of the S. aureus filtrate drastically reduced the C. albicans colony counts compared to that of the fungal monoculture (Figure 5A). This result suggested that the E. coli culture filtrate dominated the S. aureus filtrate and decreased the C. albicans CFU count, and this may be the case in the human gut as well. We also found a similar trend in C. albicans biofilm formation (Figure 5B). Furthermore, to check the specificity of the divalent metal ions affecting biofilm formation, a range of different divalent metal salts were tested. Since 1 mM MgSO4 was inhibitory to candidal growth, we determined the nontoxic minimal concentration of the compound and selected the 8 μM concentration for the subsequent assays (Figure S2). While the divalent salts, such as CuSO4, MnCl2, ZnCl2, and FeCl2, alone did not affect biofilm maturation, similar to MgSO4 in the Candida monoculture, all of these divalent metals were able to compensate for the loss of cofactors in the triple-culture condition (Figure 5B). Next, we tried to estimate biofilm formation in a random combination of divalent metal ions with the E. coli culture filtrate (Figure 5C). Not only did various metal combinations suppress the inhibitory effect of the E. coli filtrate, many of them, such as FeCl2 + MnCl2, FeCl2 + ZnCl2, and MnCl2 + ZnCl2, also enhanced biomass formation significantly compared to that of the monoculture biofilm. This result suggested that divalent metals play very important roles in C. albicans growth and biofilm formation and that these metals are probably released from bacteria such as S. aureus in certain forms but are titrated out by EDTA-like reagents released from the bacterial cultures, such as that of E. coli, which could inhibit fungal growth and block the commensal-to-pathogenic transition of C. albicans in the host.
Figure 5.
Growth and influence of metal ions on combinational trios of C. albicans, S. aureus, and E. coli. (A) CFU analyses of Ca culture after mixing with both of the bacterial culture filtrates (5% Ec and 50% Sa) on YPD + CHL + AMP media. (B) Preformed Ca biofilm was treated with bacterial culture filtrates containing 8 µM concentrations of divalent metal salts (MgSO4, CuSO4, MnCl2, ZnCl2, and FeCl2) for 24 h on a 48-well polystyrene plate and was further developed through crystal violet staining. (C) Preformed Ca biofilm was treated with Ec filtrate containing 8 µM concentrations of divalent metal salts in various combinations, such as MgSO4 + CuSO4, MgSO4 + FeCl2, MgSO4 + MnCl2, MgSO4 + ZnCl2, CuSO4 + FeCl2, CuSO4 + MnCl2, CuSO4 + ZnCl2, FeCl2 + MnCl2, FeCl2 + ZnCl2, and MnCl2 + ZnCl2, for 24 h and was further developed through crystal violet staining on a 48-well polystyrene plate. Salts without Ca biofilm were also used as controls. Mean values from three independent experiments are shown, and error bars represent the SEM.
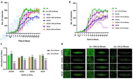
2.5. Effect of Polymicrobial Interaction on the Growth and Biofilm of Filamentation-Defective Strains of C. albicans
To further strengthen our finding that the polymicrobial interaction is a key player in controlling C. albicans growth, we used three available mutant strains of C. albicans that showed different degrees of filamentation defects. While the double deletion of the transcription factors EFG1 and CPH1 (efg1ΔΔ/cph1ΔΔ) renders a complete loss in the morphological transition, their single homozygous deletions are partially or not defective in filamentation [27]. Therefore, we examined the effect of the bacterial culture filtrates on the growth and biofilm development of HLC52 (efg1ΔΔ), HLC54 (efg1ΔΔ/cph1ΔΔ), and JKC19 (cph1ΔΔ) C. albicans cells after verifying their filamentation status in the presence of serum (Figure S3). Surprisingly, the bacterial filtrates had a wide range of effects on the CFUs of these mutant fungal strains. While JKC19 behaved very similarly to the wild-type C. albicans strain and while its growth was suppressed in the presence of the E. coli culture filtrate, the growth of the other two mutants, HLC52 and HLC54, was not affected (Figure 6B). Interestingly, the enhancement of the growth of the HLC52 and HLC54 strains was quite apparent with the addition of 50% of the S. aureus culture filtrate (Figure 6A). However, the biofilm production of these strains did not change much in the presence of the S. aureus filtrate. While the E. coli culture filtrate significantly reduced the biofilm production of JKC19, it had a mild effect on the biofilm production of HLC52 and HLC54 (Figure 6C,D). Moreover, we observed that HLC52 and HLC54 exhibited lower CFU rates and poorer biofilm formation than those of the wild-type and JKC19 C. albicans strains under normal physiological conditions.
Figure 6.
Growth and biofilm formation of filamentation-defective C. albicans strains in coculture conditions. CFU analyses of various C. albicans strains (WT, HLC52, HLC54, and JKC19) in the absence and presence of 50% of Sa (A) and 5% of Ec bacterial culture filtrates (B) in YPD media with selective antibiotics. (C) Preformed biofilms of above-mentioned strains were subjected to bacterial culture filtrates on a 48-well polystyrene plate, and retained biofilm was estimated using crystal violet staining followed by absorbance being recorded at 570 nm. Statistical analysis was performed using one-way ANOVA: ** p-value <0.01 and **** p-value < 0.0001 were significant, and p-value > 0.05 was nonsignificant (ns). (D) Biofilms of defective mutants under the bacterial filtrate treatments were imaged with a confocal scanning microscope.
2.6. E. coli Cell-Free Culture Filtrate Suppressed Virulence Gene Expression of C. albicans and Systemic Candidiasis Development in Mice
The morphological switching of C. albicans is also associated with altered virulence gene expression. When the C. albicans cell switches its morphology from the yeast form to pseudohyphal structures to hyphal structures, the expression of virulence-associated genes increases. Since the E. coli cell-free filtrate affected the growth, biofilm formation, and morphology of C. albicans, we determined whether this polymicrobial interaction also affected the virulence gene expression by using quantitative real-time (qRT) and semiquantitative end-point-PCR analyses (Figure 7A). The total RNA of the 5% E. coli filtrate-treated C. albicans was isolated, and the cDNA expression of the genes involved in morphogenesis (EFG1, CPH1, NRG1, TUP1, and HWP1) and the genes involved in adhesion and penetration (ALS3, ECE1, SAP3, ERG3, and ERG11) was determined [28,29,30]. In the planktonic interaction, the expression of all of these genes was mostly reduced, indicating that E. coli can affect the pathogenesis of C. albicans.

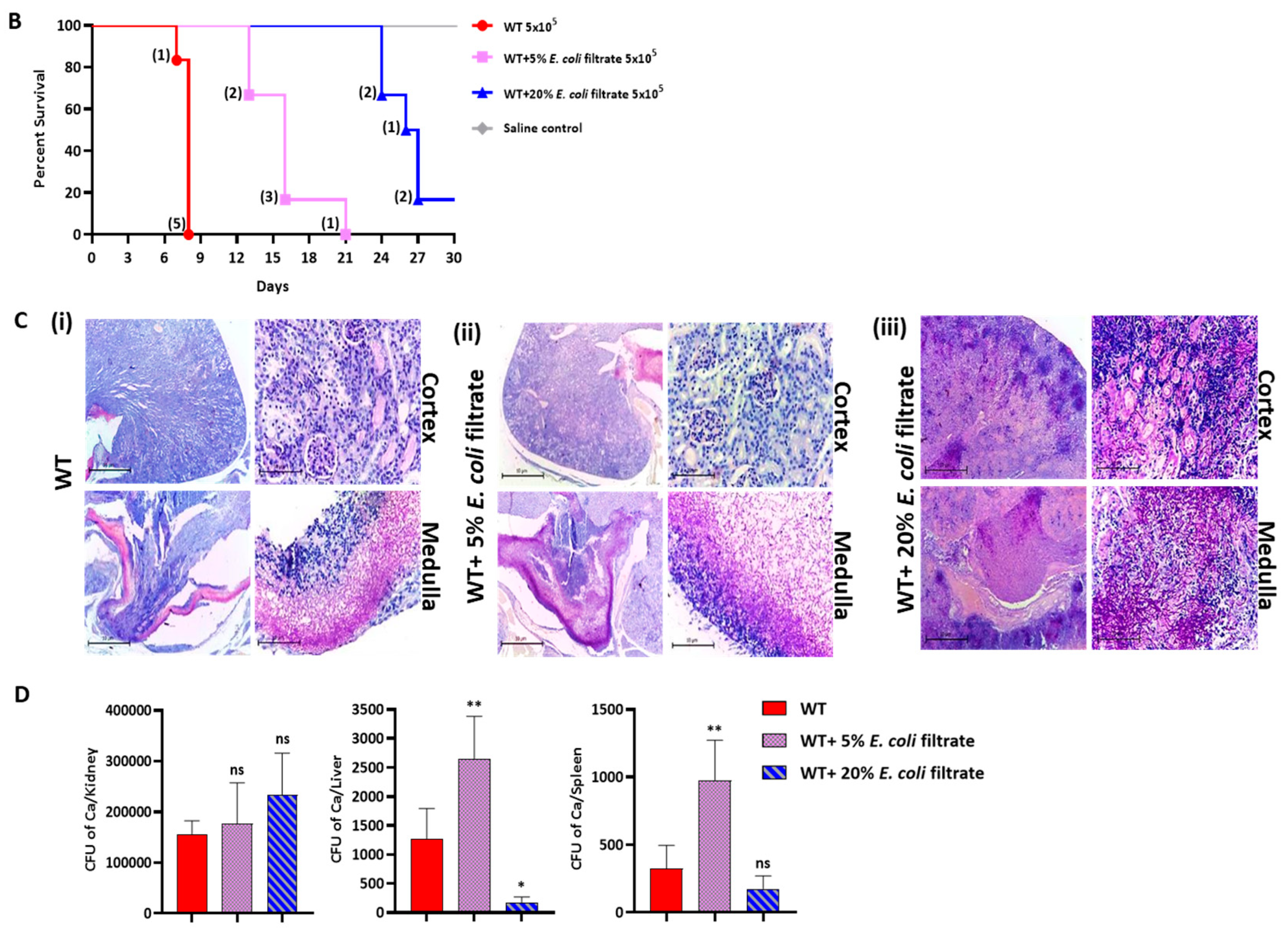
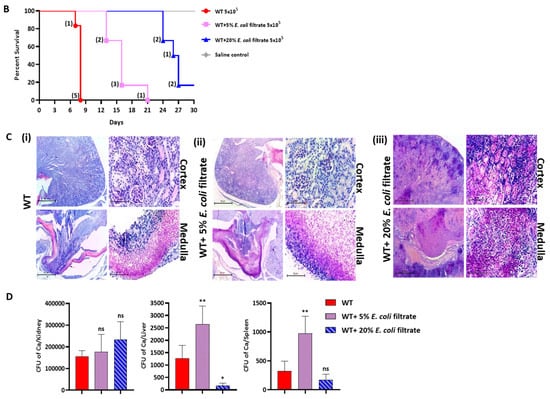
Figure 7.
Virulence gene expression and pathogenesis of C. albicans. (A) Total RNA was isolated from C. albicans cells without and with treatment with 5% Ec culture filtrate for 6 h, and cDNA was synthesized. Expression of virulence genes, such as EFG1, CPH1, NRG1, TUP1, HWP1, ALS3, SAP3, and ECE1, was compared through real-time and semiquantitative PCR. The data are mean values from three independent experiments, and error bars represent the SEM. (B) BALB/c mice (n = 6/category) were injected intravenously with 5 × 105 cells of C. albicans (WT), WT + 5% of Ec filtrates, and WT + 20% of Ec filtrates, and their survivability was monitored. The number of mice that were dead on a particular day was mentioned. (C) PAS-stained kidney sections show the fungal burden in the medulla and cortex. (D) CFU analyses of harvested organs, such as kidney (i), liver (ii), and spleen (iii), are shown. Fungal population determination was carried out on YPD agar plates supplemented with CHL (100 µg/mL). This analysis involved three independent experiments. The survival curve and CFU analyses were plotted using GraphPad Prism Software version 8.0. Statistical analysis was performed using one-way ANOVA: * p-value < 0.05, ** p-value < 0.01, *** p-value < 0.001, and **** p-value < 0.0001 were significant; p-value > 0.05 was nonsignificant (ns).
The intravenous challenge of C. albicans in mice causes systemic candidiasis, and animals succumb due to essential organ failure, a condition that mimics human systemic candidiasis [31]. To determine the pathogenicity, BALB/c mice (n = 6) were injected with untreated and E. coli cell-free-filtrate-treated C. albicans cells. Both treated and untreated C. albicans cells were thoroughly washed and diluted in PBS to prepare the inoculum for the animal study. An inoculum size of 5 × 105 CFUs of C. albicans per mouse (100 μL) was injected via the lateral tail vein, and the longevity of the mice with the fungal challenge was monitored (Figure 7B). Similarly, for the control experiment, an equal volume of PBS was injected. The mice that suffered due to severe candidiasis succumbed or were sacrificed based on the characteristics of humane endpoints. While most of the mice challenged with untreated C. albicans succumbed to the infection within 8 days of inoculation, there was a significant improvement in the survivability of the mice group injected with 5% E. coli culture-filtrate-treated C. albicans, and the survival duration improved to a median of 15 days. Furthermore, to find out the concentration-dependent effect of the E. coli culture filtrate on the fungal pathogenesis, mice were challenged with 20% E. coli culture-filtrate-treated C. albicans cells. Interestingly, 20% of the mice challenged with the higher-dosage E. coli culture-filtrate-treated C. albicans cells did not succumb to infections, while the others died with an improved median survival duration of 25 days. These results suggested that the E. coli culture filtrate attenuates the virulence of C. albicans in a dose-dependent manner (Figure 7B). Irrespective of the type of inoculum, the histopathology of the PAS-stained kidney sections showed the presence of C. albicans cells in the kidneys of the dead mice (Figure 7C). The medulla of the kidney possessed more fungal cells than the cortex. However, the delayed-death mice showed a fungal load in the cortex as well. The CFU analysis of the vital organs, such as the kidney, liver, and spleen, also confirmed the death of the mice being due to the presence of C. albicans cells (Figure 7D). The fungal load in the kidney was very high (~1.5 × 105 cells) in comparison to that in the liver and spleen (~250–2500 cells). More importantly, we observed a higher fungal burden in the CFUs and PAS-stained kidneys of the mice inoculated with the 20% E. coli culture filtrate treated as compared to wild-type and the 5% E. coli filtrate-treated C. albicans. This also suggested that a higher fungal accumulation of the 20% E. coli culture-filtrate-treated C. albicans cells in the kidney is required to cause systemic candidiasis. Altogether, our results suggested that E. coli can attenuate the virulence of C. albicans by suppressing virulence gene expression, growth, biofilm formation, and the morphological transition.
3. Discussion
About 40–70% of healthy individuals carry C. albicans in their guts, where it survives asymptomatically. Since humans are not immune to C. albicans infections, there may be underlying mechanisms in the host that suppress the pathogenic traits of this opportunistic fungus; therefore, the fungus maintains a long-term mutualism with the host [4,6]. One assumption is that, as humans are colonized by a full array of microorganisms irrespective of either being in healthy or diseased states, neighboring microbes could influence the pathogenesis of C. albicans [32,33]. Polymicrobial interactions could have either synergistic or antagonistic impacts on the commensal or pathogenic outcome of C. albicans. Several bacterial species, especially E. coli, P. aeruginosa, Helicobacter pylori, Lactobacillus spp., Mycobacterium tuberculosis, Salmonella spp., Streptococcus spp., Staphylococcus spp., and fungal species mostly from the genus Candida, have been coisolated from various human organs [34,35,36]. Our 16S and 18S rRNA amplicon sequencing of the fecal meta-DNA of mice also suggested the existence of a similar community in animals [4]. Chronic infections are found to be mostly polymicrobial. S. aureus often coinfects with species such as Haemophilus influenza, Enterococcus faecalis, P. aeruginosa, Streptococcus pneumoniae, Corynebacterium spp., Lactobacillus spp., C. albicans, and even the influenza virus. Chronic wounds are a reservoir of several fungal species from the Candida, Curvularia, Aureobasidium, Cladosporium, Ulocladium, Engodontium, Malassezia, and Trichophyton genera, albeit Candida species are predominant [35,37]. Since E. coli and S. aureus survive as natural neighbors of C. albicans both in the healthy and disease states of humans, this study was planned to decipher the impact of polymicrobial interactions on the growth and pathogenesis of C. albicans. Our study revealed that live E. coli, but not S. aureus, cells suppress the growth, filamentation, and biofilm development of C. albicans. Even the cell-free culture filtrate of E. coli had a similar influence. Moreover, the E. coli culture filtrate decreased the virulence gene expression of C. albicans, and the animals infected with E. coli culture-filtrate-treated C. albicans survived longer than the untreated C. albicans infected mice group. This suggested that E. coli plays a very important role in regulating the pathogenic trait of C. albicans and that it could block the commensal-to-pathogenic transition of C. albicans in the host’s gut (Figure 8). Alternatively, another study reported that only β-lactam antibiotics induce a peptidoglycan storm by killing the bacteria causing the hyphal transition and promoting the invasive growth of C. albicans [10]. Interestingly, our triple-culture system further confirmed the dominant role of E. coli. In our study, neither the bacteria nor C. albicans influenced the growth and biofilm of the bacterial species. More importantly, the inhibitory effect of E. coli on the strain of C. albicans that underwent the hyphal transition (WT and JKC19) and of neutrality on the filamentation-defective avirulent strains (HLC52 and HLC54) suggested that E. coli can differentiate among the fungal strains and selectively suppress the growth of only the virulent strain. In an effort to characterize the chemical nature of the E. coli filtrate, this study found that the soluble compound(s) released from the growing E. coli cells functionally mimics the metal chelators. This was further authenticated by the chemical complementation of the divalent metals. We found that the supplementation of compounds such as MgSO4, CuSO4, FeCl2, MnCl2, and ZnCl2 rescued the biofilm formation ability that was inhibited in the presence of E. coli and EDTA. Thus, we concluded that E. coli by releasing soluble factors analogues to EDTA sequesters the essential metals away from the growing environment or that released by bacteria like S. aureus to suppress the pathogenic attributes of C. albicans. Thus, it serves as a checkpoint of pathogenic transition from a commensal state of C. albicans.
Figure 8.
Nutritional immunity with respect to E. coli. A working model depicting the importance of E. coli in suppressing the growth and pathogenesis of C. albicans. Microbial homeostasis and the host’s immunity maintain C. albicans in a commensal state, and E. coli plays a predominant role by helping the host in maintaining nutritional immunity. Due to dysbiosis, E. coli or other such good bacteria populations decrease, causing the sufficient availability of metals and nutrients for promoting C. albicans growth and infections.
This study also demonstrated the importance of divalent metals in the growth and biofilm development of C. albicans. Several reports have already demonstrated the essentiality of metals and various modes of uptake as well as their utilization in fungi, including C. albicans. Metals play a central role in C. albicans infection processes, as they serve as cofactors in several proteins involved directly and indirectly in virulence [38,39,40]. Iron is mostly required for the tricarboxylic acid (TCA) cycle and the electron transport chain via its direct incorporation or by acting as the prosthetic group in the active sites of essential enzymes. Most bacteria and fungi secrete a heterogeneous class of small molecules called siderophores for extracellular ferric iron uptake; however, a few fungi, such as C. albicans, do not secrete siderophores and rather rely on xenosiderophores [41]. SIT1 encodes a dedicated xenosiderophore transporter in C. albicans which is required for the invasion of human epithelial cells in vitro, although its deletion did not result in the attenuation of virulence [42]. In addition, C. albicans can directly or indirectly obtain iron from the host’s hemoglobin, hemin, ferritin, and transferrin [43]. C. albicans takes up ferritin by bindings to Als3, which is also a protein required for cell adhesion and invasion. The C. albicans strain lacking Als3 did not bind ferritin, grew poorly in the presence of ferritin, and was unable to damage epithelial cells [44]. Moreover, our study also found a lowered expression of ALS3 when the fungal cells were treated with the E. coli filtrate. Thus, in addition to metal sequestration, E. coli can suppress the expression of certain metal receptors in C. albicans to affect fungal growth. Similar to iron, zinc is also a structural and catalytic cofactor for several proteins involved in endoplasmic reticulum (ER) functioning, oxidative stress resistance, protein folding, vesicular trafficking, and chromatin modification [45]. SODs, essential enzymes for the detoxification of reactive oxygen species, are copper-, manganese-, and zinc-dependent enzymes [46]. Fungi express zinc importers and uptakers, known as zincophores, to obtain zinc from the host environment [47]. C. albicans employs Zrt1 and Zrt2 as eukaryotic zinc transporters: ZRT-IRT-like proteins (ZIPs) and zinc uptake increase in the early stages of C. albicans infections in mice [48]. A recent study suggested that Sap6, a secreted aspartic proteinase, is also involved in zinc uptake [49]. Copper is another essential trace element required for many biochemical reactions. While the mitochondrial cytochrome C oxidase requires Cu for its function in the electron transport chain, cytoplasmic or cell-wall-associated Cu/Zn- and Mn-SODs can protect fungal cells from externally and internally generated oxidative stress [50]. C. albicans copper transporters are upregulated upon phagocytosis [51]. Manganese is required for the functioning of polymerases, the sugar transferases of the Golgi apparatus, and mitochondrial Mn-SODs [52]. External manganese is taken up by Smf1 and Smf2 transporters; upon internalization, it can then be transported by the Golgi P-type Ca2+/Mn2+ ATPase, Pmr1 [53]. Pmr1 is required for C. albicans virulence [54]. Magnesium is another essential micronutrient involved in cell signaling, ATP synthesis, and nucleic acid metabolism. A recent report suggested that a lack of Mg affects the drug resistance mechanisms and immune evasion of C. albicans [55].
Since divalent metals are also equally essential, to counteract metal uptake by microorganisms, hosts are equipped with a strategy called “nutritional immunity” by which they limit the availability of metals for the invading pathogens [39,40]. For example, the antimicrobial peptides, histatins, in saliva can sabotage zinc and copper ions [56]. Immune cells, such as T cells, macrophages, and dendritic cells, alter the expression of zinc transporters, such as ZIP8, zinc exporters, and zinc importers, to decrease the cellular zinc concentration [57,58]. The host protein calprotectin inhibits fungal growth by chelating most of the transition metals [59,60]. Similarly, the bovine pancreatic trypsin inhibitor (BPTI) and the metal chelator diethylenetriamine pentaacetic acid (DTPA) inhibit the growth of C. albicans by sequestering cellular Mg [61,62]. In this study, we found that the E. coli cell-free culture filtrate alone could reduce the availability of all these metals and could add to the nutritional immunity of the host. Taken altogether, our study found a novel role of E. coli, a neighboring bacteria of C. albicans in most human organs: it functionally mimics a chelating agent to control the fungal pathogenesis. It might also help the host enhance its nutritional immunity. Further study is required to determine the underlying processes behind the E. coli–C. albicans interaction, which could provide critical information for the prevention and treatment of C. albicans infections.
4. Materials and Methods
4.1. Animal Ethical Clearance
Mice and related experimental protocols were approved by the Institutional Animal Ethical Committee, Institute of Life Sciences, Bhubaneswar, India, with permit number ILS/IAEC-133-AH/AUG-18. All the mice experiments were conducted in strict accordance with the guidelines of the institute.
4.2. Animals, Reagents, Strains, and Growth Conditions
BALB/c female mice of 5–7 weeks old were procured from the institute animal house and were maintained in individually ventilated cages under standard ad libitum conditions. Oligonucleotides used in RT-PCR were procured either from Eurofins scientific or Integrated DNA Technologies. Periodic Acid Schiff (PAS) Stain Kit from Abcam, Cambridge, MA, USA, was obtained. C. albicans (SC5314/WT), HLC52 (defective in efg1), HLC54 (defective in both cph1 and efg1), and JKC19 (defective in cph1) strains were cultured in liquid YPD growth media (1% yeast extract, 2% peptone, and 2% glucose in distilled water), whereas the two bacterial strains, S. aureus (ATCC43300) and E. coli (MG1655), were cultured as a monoculture in BHI (7.7 g of calf brain, 9.8 g of beef heart, 10 g of protease peptone, 2 g of dextrose, 5 g of sodium chloride, and 2.5 g of disodium phosphate per liter) and LB (10 g of tryptone, 5 g of yeast extract, and 10 g of NaCl per liter) nutrient media, respectively. For coculture experiments, YPD was used.
4.3. Extraction of Bacterial Filtrate
S. aureus and E. coli precultures were grown in their respective nutrient media at 37 °C for 16 h with orbital shaking at 200 RPM. The cultures were subsequently diluted in fresh YPD to an OD600nm of 0.01 and were allowed to grow to an OD600nm of 0.1 (1 × 107 cells/mL). The obtained culture was centrifuged at 6000 RCF for 15 min. The culture was further filter sterilized using a 0.2-micron syringe filter to obtain a cell-debris-free filtrate. The processes of filtration and storage were collectively carried out in sterile conditions. Freshly prepared culture filtrates were used in each experiment if required.
4.4. Growth Curve and CFU/mL Analysis
For the growth curve and CFU analyses, we used a protocol as described previously [23]. Briefly, for the coculture experiment, equal volumes of C. albicans (OD600nm of 0.5) and the bacterial culture (OD600nm of 0.1) in 20 mL of YPD medium were mixed and allowed to grow at 37 °C with shaking at 200 RPM. The absorbance was measured at various time points to generate growth kinetics. Similarly, monoculture growth curves were also generated. For survival assays, the coculture mix was serially diluted in autoclaved water, and the dilutions (approx. 50 µL) were spread onto the agar plates supplemented with antibiotics. Amphotericin-B-supplemented (100 µg/mL) BHI agar plates were used to quantify S. aureus, and chloramphenicol-containing (100 µg/mL) YPD agar plates were used to detect C. albicans for the C. albicans–S. aureus coculture experiment. Similarly, the serial dilutions of C. albicans–E. coli cocultures were plated on YPD and LB agar plates treated with ampicillin (100 µg/mL) and amphotericin B (100 µg/mL) to quantify C. albicans and E. coli, respectively. C. albicans culture with 5% of bacterial culture filtrates was also assessed in the same way as that of pure cultures. The effect of filtrates was also examined by adding them after C. albicans reached its mid-log phase during the 8th h. In our next CFU assay, S. aureus–C. albicans (1:1 ratio) culture mix was directly treated with 4–8 µg/mL concentrations of chloramphenicol (CHL), and, similarly, 2.5–5 µg/mL concentrations of ampicillin (AMP) were added to E. coli–C. albicans culture mixtures. The CFU/mL was measured for each situation, and a graph of these measurements was plotted against time using GraphPad Prism version 8.0.
4.5. Biofilm Growth and Confocal Laser Scanning Microscopy (CLSM)
Biofilms of C. albicans and bacterial strains were developed by growing diluted overnight culture in YPD broth (OD600nm = 0.5) on a 24-, 48-, or 96-well polystyrene plate, depending upon the number of samples, for 24 h in static conditions as described before [19,21]. Biofilm development of HLC52, HLC54, and JKC19 C. albicans strains was carried out at 30 °C, whereas that of WT C. albicans and bacterial cultures was performed at 37 °C. After 24 h of biofilm formation, about 200–500 μL of microbial pure-culture cells or their cell-free culture filtrates (5, 25, and 50%) were added and incubated again for another 24 h. To characterize the chemical nature of filtrates, biofilms were developed as above and were treated with either 5% of Ec filtrate or 50% of Sa filtrate alone or with mentioned concentrations of SDS/EDTA/EGTA/MgSO4/other metal compounds as well as with compounds alone. After a total of 48 h of incubation, the supernatant was gently removed without disturbing the biofilm, and the wells were washed with 1X PBS twice. The biofilm obtained was treated with 0.1% crystal violet and was left for 20 min to stain at 25 °C. The plate was allowed to air dry, and the bound dye was then resuspended in 33% glacial acetic acid. Then, absorbance was recorded at 570 nm. The experiments were repeated twice with biological triplicates. Similarly, biofilms were formed and treated on 8-well chamber slides; images were obtained after staining with 1% acridine orange using Leica TCS SP8 confocal scanning system, and excitation at 483 nm and emission with 500 to 510 nm band-pass filter were used.
4.6. Biofilm Detachment Assay
Biofilms of C. albicans were developed on 24-well polystyrene plates as described above. The mature biofilms that were cultivated were treated with 500 μL of DNase I (0.5 mg/mL), proteinase K (0.1 mg/mL), and NaIO4 (40 mM) in their assigned wells and were allowed to incubate for 24 h more in static conditions at 37 °C. Following the treatment, the biofilm obtained was assessed using crystal violet staining. The experiment was repeated thrice.
4.7. RNA Isolation, Real-Time PCR, and qRT-PCR
The fungal culture without and with 5% of E. coli cell-free culture filtrate was cultivated in YPD medium after 6 h of growth at 37 °C in 200 RPM shaking conditions. The total RNA was isolated using the MagSure All-RNA Isolation Kit, and cDNA was synthesized from 1000 ng of RNA using a High-Capacity cDNA Synthesis Kit (Thermo Fischer Scientific, Waltham, MA, USA). The cDNA stock was diluted with nuclease-free water (1:29) to prepare the working concentration. The cDNA was used as a template in RT-PCR along with 10 pmoles of primers and 2x SYBR Green reagent (Applied Biosystems™ PowerUp™ SYBR™ Green Master Mix, Thermo Fischer Scientific). The amplification program consisted of the cyclic condition, which comprises 95 °C for 10 min during the holding stage; 95 °C for 15 s and 60 °C for 1 min during the PCR-cyclic stage; and 95 °C for 15 s, 60 °C for 1 min, and 95 °C for 15 s during melting-curve stage, and there was a 4 °C hold per cycle. Semiquantitative RT-PCR assay was preceded with 10X PCR buffer, 10 mM dNTPs, 10 pmoles of primers, and DNA Taq polymerase. Samples were checked on an agarose gel. All the PCR primers and cyclic conditions are mentioned in Table S1.
4.8. Animal Studies
The mice (n = 6) from each category were intravenously injected with 5 × 105 CFU/mL of C. albicans (WT), WT + 5% of E. coli culture filtrate, WT + 20% of E. coli culture filtrate, and saline as a control. The inoculums were prepared from the freshly grown C. albicans culture without or with treatment with mentioned filtrates for 6 h at 37 °C. With the completion of incubation, the cultures were pelleted down at 10,000 RPM for 1 min and were resuspended in 1X PBS. The Candida cells were counted using a Neubauer chamber slide and online hemocytometer software. The survival of mice was monitored for 30 days. The organs (kidney, liver, and spleen) were dissected from the sacrificed mice. Amidst both the kidneys, one kidney was used for CFU determination, and another was used for histology through PAS staining and imaging under a Leica DM500 microscope. The organs were homogenized, and serial dilutions were plated on YPD solid agar plates supplemented with 100 μg of chloramphenicol antibiotic to determine CFU/organ. The CFU/organ and survival curve was plotted using GraphPad Prism 8 software. The in vivo study was repeated thrice.
Supplementary Materials
The following supporting information can be downloaded at: https://www.mdpi.com/article/10.3390/jof9030286/s1, Figure S1: Bacterial biofilm estimation and CLSM, Figure S2: Quantification of Mg2+ ions, Figure S3: Morphology assessment of C. albicans filamentation-defective mutants in the presence of serum, and Table S1: Primers used during RT-PCR and Semi-quantitative analyses.
Author Contributions
N.A. conceptualized, designed, and supervised the study as well as analyzed the data; S.B. generated the materials, conducted the experiments, analyzed the data, and prepared an initial draft of the manuscript; both D.V.S. and T.K.A. shared materials and knowledge; S.B., T.K.A., D.V.S. and N.A. wrote the final draft. N.A. obtained the funding. All authors have read and agreed to the published version of the manuscript.
Funding
This work was supported by the intramural core grant from the ILS, India.
Institutional Review Board Statement
Not applicable.
Informed Consent Statement
Not applicable.
Data Availability Statement
Not applicable.
Acknowledgments
We thank Sitendra Prasad Panda for his technical assistance. Sarita Jena and Biswajit Patro were highly appreciated for nurturing the animals and for technical assistance during the animal study. We thank our other laboratory colleagues for their thoughtful discussion. The ILS animal house and imaging facilities are highly acknowledged.
Conflicts of Interest
The authors declare no competing interests.
Abbreviations
EDTA represents ethylene diamine tetraacetic acid; EGTA represents ethylene glycol-bis (2-amino ethyl ether)-N, N, N′, N′-tetraacetic acid; and SDS represents sodium dodecyl sulfate.
References
- Peterson, J.; Garges, S.; Giovanni, M.; McInnes, P.; Wang, L.; Schloss, J.A.; Bonazzi, V.; McEwen, J.E.; Wetterstrand, K.A.; Deal, C.; et al. The NIH Human Microbiome Project. Genome Res. 2009, 19, 2317–2323. [Google Scholar] [CrossRef]
- Rosenberg, E.; Koren, O.; Reshef, L.; Efrony, R.; Zilber-Rosenberg, I. The role of microorganisms in coral health, disease and evolution. Nat. Rev. Microbiol. 2007, 5, 355–362. [Google Scholar] [CrossRef]
- A Kumamoto, C.; Gresnigt, M.S.; Hube, B. The gut, the bad and the harmless: Candida albicans as a commensal and opportunistic pathogen in the intestine. Curr. Opin. Microbiol. 2020, 56, 7–15. [Google Scholar] [CrossRef]
- Peroumal, D.; Sahu, S.R.; Kumari, P.; Utkalaja, B.G.; Acharya, N. Commensal Fungus Candida albicans Maintains a Long-Term Mutualistic Relationship with the Host To Modulate Gut Microbiota and Metabolism. Microbiol. Spectr. 2022, 10, e0246222. [Google Scholar] [CrossRef]
- Brown, G.D.; Denning, D.W.; Gow, N.A.R.; Levitz, S.M.; Netea, M.G.; White, T.C. Hidden Killers: Human Fungal Infections. Sci. Transl. Med. 2012, 4, 165rv13. [Google Scholar] [CrossRef]
- Sahu, S.R.; Bose, S.; Singh, M.; Kumari, P.; Dutta, A.; Utkalaja, B.G.; Patel, S.K.; Acharya, N. Vaccines against candidiasis: Status, challenges and emerging opportunity. Front. Cell. Infect. Microbiol. 2022, 12, 1002406. [Google Scholar] [CrossRef]
- Lewis, L.E.; Bain, J.M.; Lowes, C.; Gillespie, C.; Rudkin, F.M.; Gow, N.A.R.; Erwig, L.-P. Stage Specific Assessment of Candida albicans Phagocytosis by Macrophages Identifies Cell Wall Composition and Morphogenesis as Key Determinants. PLOS Pathog. 2012, 8, e1002578. [Google Scholar] [CrossRef]
- Witchley, J.N.; Penumetcha, P.; Abon, N.V.; Woolford, C.A.; Mitchell, A.P.; Noble, S.M. Candida albicans Morphogenesis Programs Control the Balance between Gut Commensalism and Invasive Infection. Cell Host Microbe 2019, 25, 432–443.e6. [Google Scholar] [CrossRef]
- Kobayashi-Sakamoto, M.; Tamai, R.; Isogai, E.; Kiyoura, Y. Gastrointestinal colonisation and systemic spread of Candida albicans in mice treated with antibiotics and prednisolone. Microb. Pathog. 2018, 117, 191–199. [Google Scholar] [CrossRef]
- Tan, C.T.; Xu, X.; Qiao, Y.; Wang, Y. A peptidoglycan storm caused by β-lactam antibiotic’s action on host microbiota drives Candida albicans infection. Nat. Commun. 2021, 12, 2560. [Google Scholar] [CrossRef]
- Mason, K.L.; Erb Downward, J.R.; Mason, K.D.; Falkowski, N.R.; Eaton, K.A.; Kao, J.Y.; Young, V.B.; Huffnagle, G.B. Candida albicans and Bacterial Microbiota Interactions in the Cecum during Recolonization following Broad-Spectrum Antibiotic Therapy. Infect. Immun. 2012, 80, 3371–3380. [Google Scholar] [CrossRef]
- Koh, A.Y.; Köhler, J.R.; Coggshall, K.T.; Van Rooijen, N.; Pier, G.B. Mucosal Damage and Neutropenia Are Required for Candida albicans Dissemination. PLOS Pathog. 2008, 4, e35. [Google Scholar] [CrossRef]
- Vautier, S.; Drummond, R.A.; Chen, K.; Murray, G.I.; Kadosh, D.; Brown, A.J.P.; Gow, N.A.R.; MacCallum, D.M.; Kolls, J.K.; Brown, G.D. Candida albicanscolonization and dissemination from the murine gastrointestinal tract: The influence of morphology and Th17 immunity. Cell. Microbiol. 2015, 17, 445–450. [Google Scholar] [CrossRef]
- Shirtliff, M.E.; Peters, B.M.; Jabra-Rizk, M.A. Cross-kingdom interactions:Candida albicansand bacteria. FEMS Microbiol. Lett. 2009, 299, 1–8. [Google Scholar] [CrossRef]
- Little, W.; Black, C.; Smith, A. Clinical Implications of Polymicrobial Synergism Effects on Antimicrobial Susceptibility. Pathogens 2021, 10, 144. [Google Scholar] [CrossRef]
- Todd, O.A.; Peters, B.M. Candida albicans and Staphylococcus aureus Pathogenicity and Polymicrobial Interactions: Lessons beyond Koch’s Postulates. J. Fungi 2019, 5, 81. [Google Scholar] [CrossRef]
- Carolus, H.; Van Dyck, K.; Van Dijck, P. Candida albicans and Staphylococcus Species: A Threatening Twosome. Front. Microbiol. 2019, 10, 2162. [Google Scholar] [CrossRef]
- Luo, Y.; McAuley, D.F.; Fulton, C.R.; Pessoa, J.S.; McMullan, R.; Lundy, F.T. Targeting Candida albicans in dual-species biofilms with antifungal treatment reduces Staphylococcus aureus and MRSA in vitro. PLoS ONE 2021, 16, e0249547. [Google Scholar] [CrossRef]
- Morales, D.K.; Jacobs, N.J.; Rajamani, S.; Krishnamurthy, M.; Cubillos-Ruiz, J.R.; Hogan, D.A. Antifungal mechanisms by which a novel Pseudomonas aeruginosa phenazine toxin kills Candida albicans in biofilms. Mol. Microbiol. 2010, 78, 1379–1392. [Google Scholar] [CrossRef]
- Liang, W.; Guan, G.; Dai, Y.; Cao, C.; Tao, L.; Du, H.; Nobile, C.J.; Zhong, J.; Huang, G. Lactic acid bacteria differentially regulate filamentation in two heritable cell types of the human fungal pathogen Candida albicans. Mol. Microbiol. 2016, 102, 506–519. [Google Scholar] [CrossRef]
- Falsetta, M.L.; Klein, M.I.; Colonne, P.M.; Scott-Anne, K.; Gregoire, S.; Pai, C.-H.; Gonzalez-Begne, M.; Watson, G.; Krysan, D.J.; Bowen, W.H.; et al. Symbiotic Relationship between Streptococcus mutans and Candida albicans Synergizes Virulence of Plaque Biofilms In Vivo. Infect. Immun. 2014, 82, 1968–1981. [Google Scholar] [CrossRef]
- Morales, D.; Hogan, D.A. Candida albicans Interactions with Bacteria in the Context of Human Health and Disease. PLoS Pathog. 2010, 6, e1000886. [Google Scholar] [CrossRef]
- Cabral, D.J.; Penumutchu, S.; Norris, C.; Morones-Ramirez, J.R.; Belenky, P. Microbial competition between Escherichia coli and Candida albicans reveals a soluble fungicidal factor. Microb. Cell 2018, 5, 249–255. [Google Scholar] [CrossRef]
- Chandra, J.; Kuhn, D.M.; Mukherjee, P.K.; Hoyer, L.L.; McCormick, T.; Ghannoum, M.A. Biofilm Formation by the Fungal Pathogen Candida albicans: Development, Architecture, and Drug Resistance. J. Bacteriol. 2001, 183, 5385–5394. [Google Scholar] [CrossRef]
- Pierce, C.G.; Vila, T.; Romo, J.A.; Montelongo-Jauregui, D.; Wall, G.; Ramasubramanian, A.; Lopez-Ribot, J.L. The Candida albicans Biofilm Matrix: Composition, Structure and Function. J. Fungi 2017, 3, 14. [Google Scholar] [CrossRef]
- Cavalheiro, M.; Teixeira, M.C. Candida Biofilms: Threats, Challenges, and Promising Strategies. Front. Med. 2018, 5, 28. [Google Scholar] [CrossRef]
- Lo, H.-J.; Köhler, J.R.; DiDomenico, B.; Loebenberg, D.; Cacciapuoti, A.; Fink, G.R. Nonfilamentous C. albicans Mutants Are Avirulent. Cell 1997, 90, 939–949. [Google Scholar] [CrossRef]
- Walker, L.A.; MacCallum, D.M.; Bertram, G.; Gow, N.A.; Odds, F.C.; Brown, A.J. Genome-wide analysis of Candida albicans gene expression patterns during infection of the mammalian kidney. Fungal Genet. Biol. 2009, 46, 210–219. [Google Scholar] [CrossRef]
- Ihmels, J.; Bergmann, S.; Berman, J.; Barkai, N. Comparative Gene Expression Analysis by a Differential Clustering Approach: Application to the Candida albicans Transcription Program. PLoS Genet. 2005, 1, e39. [Google Scholar] [CrossRef]
- Hube, B. From commensal to pathogen: Stage- and tissue-specific gene expression of Candida albicans. Curr. Opin. Microbiol. 2004, 7, 336–341. [Google Scholar] [CrossRef]
- Peroumal, D.; Manohar, K.; Patel, S.K.; Kumari, P.; Sahu, S.R.; Acharya, N. Virulence and pathogenicity of a Candida albicansmutant with reduced filamentation. Cell. Microbiol. 2019, 21, e13103. [Google Scholar] [CrossRef]
- Baquero, F.; Nombela, C. The microbiome as a human organ. Clin. Microbiol. Infect. 2012, 18 (Suppl. S4), 2–4. [Google Scholar] [CrossRef]
- Brown, J.; de Vos, W.M.; DiStefano, P.S.; Doré, J.; Huttenhower, C.; Knight, R.; Lawley, T.D.; Raes, J.; Turnbaugh, P. Translating the human microbiome. Nat. Biotechnol. 2013, 31, 304–308. [Google Scholar] [CrossRef]
- Peleg, A.Y.; Hogan, D.A.; Mylonakis, E. Medically important bacterial–fungal interactions. Nat. Rev. Genet. 2010, 8, 340–349. [Google Scholar] [CrossRef]
- Peters, B.M.; Jabra-Rizk, M.A.; O’May, G.A.; Costerton, J.W.; Shirtliff, M.E. Polymicrobial Interactions: Impact on Pathogenesis and Human Disease. Clin. Microbiol. Rev. 2012, 25, 193–213. [Google Scholar] [CrossRef]
- Khan, F.; Bamunuarachchi, N.I.; Pham, D.T.N.; Tabassum, N.; Khan, M.S.A.; Kim, Y.-M. Mixed biofilms of pathogenic Candida-bacteria: Regulation mechanisms and treatment strategies. Crit. Rev. Microbiol. 2021, 47, 699–727. [Google Scholar] [CrossRef]
- Peters, B.M.; Noverr, M.C. Candida albicans-Staphylococcus aureus Polymicrobial Peritonitis Modulates Host Innate Immunity. Infect. Immun. 2013, 81, 2178–2189. [Google Scholar] [CrossRef]
- Gerwien, F.; Skrahina, V.; Kasper, L.; Hube, B.; Brunke, S. Metals in fungal virulence. FEMS Microbiol. Rev. 2017, 42, fux050. [Google Scholar] [CrossRef]
- Crawford, A.; Wilson, D. Essential metals at the host-pathogen interface: Nutritional immunity and micronutrient assimilation by human fungal pathogens. FEMS Yeast Res. 2015, 15, fov071. [Google Scholar] [CrossRef]
- E Kehl-Fie, T.; Skaar, E.P. Nutritional immunity beyond iron: A role for manganese and zinc. Curr. Opin. Chem. Biol. 2010, 14, 218–224. [Google Scholar] [CrossRef]
- Haas, H.; Eisendle, M.; Turgeon, B.G. Siderophores in Fungal Physiology and Virulence. Annu. Rev. Phytopathol. 2008, 46, 149–187. [Google Scholar] [CrossRef]
- Heymann, P.; Gerads, M.; Schaller, M.; Dromer, F.; Winkelmann, G.; Ernst, J.F. The Siderophore Iron Transporter of Candida albicans (Sit1p/Arn1p) Mediates Uptake of Ferrichrome-Type Siderophores and Is Required for Epithelial Invasion. Infect. Immun. 2002, 70, 5246–5255. [Google Scholar] [CrossRef]
- Wang, J.; Pantopoulos, K. Regulation of cellular iron metabolism. Biochem. J. 2011, 434, 365–381. [Google Scholar] [CrossRef]
- Almeida, R.S.; Brunke, S.; Albrecht, A.; Thewes, S.; Laue, M.; Edwards, J.E., Jr.; Filler, S.G.; Hube, B. The Hyphal-Associated Adhesin and Invasin Als3 of Candida albicans Mediates Iron Acquisition from Host Ferritin. PLoS Pathog. 2008, 4, e1000217. [Google Scholar] [CrossRef]
- Yamasaki, S.; Sakata-Sogawa, K.; Hasegawa, A.; Suzuki, T.; Kabu, K.; Sato, E.; Kurosaki, T.; Yamashita, S.; Tokunaga, M.; Nishida, K.; et al. Zinc is a novel intracellular second messenger. J. Cell Biol. 2007, 177, 637–645. [Google Scholar] [CrossRef]
- Huang, J.; Canadien, V.; Lam, G.Y.; Steinberg, B.E.; Dinauer, M.C.; Magalhaes, M.A.O.; Glogauer, M.; Grinstein, S.; Brumell, J.H. Activation of antibacterial autophagy by NADPH oxidases. Proc. Natl. Acad. Sci. USA 2009, 106, 6226–6231. [Google Scholar] [CrossRef]
- Citiulo, F.; Jacobsen, I.D.; Miramon, P.; Schild, L.; Brunke, S.; Zipfel, P.; Brock, M.; Hube, B.; Wilson, D. Candida albicans Scavenges Host Zinc via Pra1 during Endothelial Invasion. PLoS Pathog. 2012, 8, e1002777. [Google Scholar] [CrossRef]
- Xu, W.; Solis, N.V.; Ehrlich, R.L.; Woolford, C.A.; Filler, S.G.; Mitchell, A.P. Activation and Alliance of Regulatory Pathways in C. albicans during Mammalian Infection. PLoS Biol. 2015, 13, e1002076. [Google Scholar] [CrossRef]
- Kumar, R.; Breindel, C.; Saraswat, D.; Cullen, P.J.; Edgerton, M. Candida albicans Sap6 amyloid regions function in cellular aggregation and zinc binding, and contribute to zinc acquisition. Sci. Rep. 2017, 7, 2708. [Google Scholar] [CrossRef]
- Lamarre, C.; LeMay, J.-D.; Deslauriers, N.; Bourbonnais, Y. Candida albicans Expresses an Unusual Cytoplasmic Manganese-containing Superoxide Dismutase (SOD3 Gene Product) upon the Entry and during the Stationary Phase. J. Biol. Chem. 2001, 276, 43784–43791. [Google Scholar] [CrossRef]
- Lorenz, M.C.; Bender, J.A.; Fink, G.R. Transcriptional Response of Candida albicans upon Internalization by Macrophages. Eukaryot. Cell 2004, 3, 1076–1087. [Google Scholar] [CrossRef] [PubMed]
- Reddi, A.R.; Jensen, L.T.; Naranuntarat, A.; Rosenfeld, L.; Leung, E.; Shah, R.; Culotta, V.C. The overlapping roles of manganese and Cu/Zn SOD in oxidative stress protection. Free. Radic. Biol. Med. 2009, 46, 154–162. [Google Scholar] [CrossRef]
- Dürr, G.; Strayle, J.; Plemper, R.; Elbs, S.; Klee, S.K.; Catty, P.; Wolf, D.H.; Rudolph, H.K. Themedial-Golgi Ion Pump Pmr1 Supplies the Yeast Secretory Pathway with Ca2+and Mn2+Required for Glycosylation, Sorting, and Endoplasmic Reticulum-Associated Protein Degradation. Mol. Biol. Cell 1998, 9, 1149–1162. [Google Scholar] [CrossRef]
- Bates, S.; MacCallum, D.M.; Bertram, G.; Munro, C.A.; Hughes, H.B.; Buurman, E.T.; Brown, A.J.; Odds, F.C.; Gow, N.A. Candida albicans Pmr1p, a Secretory Pathway P-type Ca2+/Mn2+-ATPase, Is Required for Glycosylation and Virulence. J. Biol. Chem. 2005, 280, 23408–23415. [Google Scholar] [CrossRef]
- Hans, S.; Fatima, Z.; Ahmad, A.; Hameed, S. Magnesium impairs Candida albicans immune evasion by reduced hyphal damage, enhanced β-glucan exposure and altered vacuole homeostasis. PLoS ONE 2022, 17, e0270676. [Google Scholar] [CrossRef]
- Gusman, H.; Grogan, J.; Kagan, H.M.; Troxler, R.F.; Oppenheim, F.G. Salivary histatin 5 is a potent competitive inhibitor of the cysteine proteinase clostripain. FEBS Lett. 2001, 489, 97–100. [Google Scholar] [CrossRef]
- Aydemir, T.B.; Liuzzi, J.P.; McClellan, S.; Cousins, R.J. Zinc transporter ZIP8 (SLC39A8) and zinc influence IFN-γ expression in activated human T cells. J. Leukoc. Biol. 2009, 86, 337–348. [Google Scholar] [CrossRef]
- Kitamura, H.; Morikawa, H.; Kamon, H.; Iguchi, M.; Hojyo, S.; Fukada, T.; Yamashita, S.; Kaisho, T.; Akira, S.; Murakami, M.; et al. Toll-like receptor–mediated regulation of zinc homeostasis influences dendritic cell function. Nat. Immunol. 2006, 7, 971–977. [Google Scholar] [CrossRef] [PubMed]
- Wilson, D.; Citiulo, F.; Hube, B. Zinc Exploitation by Pathogenic Fungi. PLoS Pathog. 2012, 8, e1003034. [Google Scholar] [CrossRef]
- Urban, C.F.; Ermert, D.; Schmid, M.; Abu-Abed, U.; Goosmann, C.; Nacken, W.; Brinkmann, V.; Jungblut, P.R.; Zychlinsky, A. Neutrophil Extracellular Traps Contain Calprotectin, a Cytosolic Protein Complex Involved in Host Defense against Candida albicans. PLoS Pathog. 2009, 5, e1000639. [Google Scholar] [CrossRef] [PubMed]
- Bleackley, M.R.; Hayes, B.M.; Parisi, K.; Saiyed, T.; Traven, A.; Potter, I.D.; van der Weerden, N.L.; Anderson, M.A. Bovine pancreatic trypsin inhibitor is a new antifungal peptide that inhibits cellular magnesium uptake. Mol. Microbiol. 2014, 92, 1188–1197. [Google Scholar] [CrossRef]
- Polvi, E.J.; Averette, A.F.; Lee, S.C.; Kim, T.; Bahn, Y.-S.; Veri, A.O.; Robbins, N.; Heitman, J.; Cowen, L.E. Metal Chelation as a Powerful Strategy to Probe Cellular Circuitry Governing Fungal Drug Resistance and Morphogenesis. PLoS Genet. 2016, 12, e1006350. [Google Scholar] [CrossRef]
Disclaimer/Publisher’s Note: The statements, opinions and data contained in all publications are solely those of the individual author(s) and contributor(s) and not of MDPI and/or the editor(s). MDPI and/or the editor(s) disclaim responsibility for any injury to people or property resulting from any ideas, methods, instructions or products referred to in the content. |
© 2023 by the authors. Licensee MDPI, Basel, Switzerland. This article is an open access article distributed under the terms and conditions of the Creative Commons Attribution (CC BY) license (https://creativecommons.org/licenses/by/4.0/).