Abstract
Metarhizium lepidiotae is an important entomopathogenic fungus with substantial agricultural value. However, prolonged subculturing often leads to phenotypic degeneration, including reduced conidiation and impaired metabolic activity, while the underlying molecular mechanisms remain poorly understood. Elucidating these mechanisms is essential for maintaining strain vitality and ensuring biocontrol efficacy. In this study, we found that M. lepidiotae exhibited a pronounced decline in conidiation during long-term serial subculturing. However, this degenerative phenotype could be effectively reversed by passage through insect hosts, leading to strain rejuvenation. Subsequently, comparative transcriptomic analyses were performed on the original strain (XMC-Y), the degenerated strain (XMC-T), and the rejuvenated strain (XMC-F) at 7 and 18 days of cultivation. Our results revealed that XMC-T initially compensates for defects in basal metabolism and signaling pathways by enhancing translational capacity, but progressively exhibits a profound collapse of RNA-processing systems and the translational machinery at later cultivation stages. Moreover, the significant downregulation of the peroxisome pathway indicates impaired peroxisome biogenesis and compromised reactive oxygen species (ROS) metabolic capacity, suggesting a weakened antioxidant defense and a potential increase in oxidative stress. Collectively, these findings indicate that disruptions in RNA regulatory networks and oxidative homeostasis are strongly associated with M. lepidiotae degeneration. This study provides important theoretical insights for maintaining strain stability during large-scale production and agricultural biocontrol applications.
1. Introduction
The genus Metarhizium belongs to filamentous fungi that are distributed worldwide and exhibit remarkable ecological adaptability. They primarily exist as entomopathogens within soil ecosystems or form complex associations with their hosts [1]. Due to their relatively narrow host range, high environmental compatibility, suitability for industrial-scale production, and significant efficacy in integrated pest management, Metarhizium species have become key subjects for research and application in entomopathogenic fungi. Metarhizium anisopliae was first isolated from a scarab beetle by Metchnikoff in 1879 [2]. Since then, the taxonomic framework of the genus has been continuously expanded to include multiple morphologically similar yet biologically distinct species, such as M. taii, M. pingshaense, and M. guizhouense. In 2009, Bischoff et al. conducted a multi-gene phylogenetic analysis that led to a comprehensive revision of the genus, establishing a taxonomy comprising nine well-defined species, among which M. lepidiotae was formally recognized as a distinct species [3].
M. lepidiotae are well-known entomopathogenic fungi that infect insects primarily through their asexual conidia. Infection is initiated when conidia adhere to the insect cuticle, germinate, and differentiate specialized infection structures that penetrate the host integument via a combination of mechanical pressure and secretion of cuticle-degrading enzymes, including subtilisin-like proteases, chitinases, and lipases [4,5]. After breaching the cuticle, the fungus proliferates within the hemocoel, ultimately leading to host death. Following insect mortality, Metarhizium emerges from the cadaver and produces large quantities of conidia on the host surface. This post-mortem sporulation is a critical step in the pathogenic life cycle, as it ensures dissemination and transmission to new hosts under natural conditions [6]. In addition to facilitating infection and spread, conidia and germinating hyphae can produce secondary metabolites such as destruxins, which suppress host immune responses and disrupt physiological homeostasis, thereby contributing to insect mortality in a host- and strain-dependent manner [7]. Consequently, it has become an important biological control agent in agricultural and forestry systems [8]. However, filamentous fungi often exhibit morphological instability, altered nutrient utilization, and gene expression drift when grown on artificial media, a phenomenon collectively referred to as strain degeneration [9]. With successive subculturing, fungi may undergo significant changes in growth rate, mycelial biomass, sporulation capacity, virulence, and secondary metabolite profiles [10]. Colony sectorization and phenotypic degeneration have long been recognized in entomopathogenic fungi such as Metarhizium anisopliae, where they have been linked to aging during repeated subculturing [11]. Similar phenomena have been observed in multiple model filamentous fungi. Sun et al. reported that degenerated strains of Cordyceps militaris displayed markedly reduced fruiting body formation and impaired mycelial structural integrity compared to the original strains [12]. Hu et al. observed that repeated subculturing of M. robertsii resulted in typical degeneration characteristics, including decreased conidial production, attenuated virulence, and abnormal colony morphology [13]. Since conidiation is central to both virulence and horizontal transmission, reductions in spore production, which are commonly observed during long-term laboratory subculturing, can severely impair the insecticidal efficacy of Metarhizium strains. Therefore, strain degeneration not only compromises fungal growth but also poses a direct threat to the stability of the biopesticide industry.
Strain degeneration is a complex biological process arising from the interplay of genetic, environmental, and cellular homeostatic factors, essentially reflecting an imbalance between microbial genetic stability and environmental adaptability. Previous studies have indicated that multiple factors may contribute to degeneration, including fluctuations in storage and cultivation conditions [14], fungal virus infections [15], environmental stress during selection processes [16], and stochastic genetic mutations [17,18]. Structural alterations in the genetic material and aberrant epigenetic regulation are considered central mechanisms driving degeneration. In Beauveria species, degenerated strains exhibit pronounced mitochondrial genome variations, affecting energy metabolism and virulence development [19]. In Fusarium and Metarhizium, colony sectoring is closely associated with changes in DNA methylation levels, and such epigenetic drift can lead to reduced virulence and developmental abnormalities [20]. Moreover, excessive intracellular ROS accumulation is another critical trigger of filamentous fungal degeneration [21]. Oxidative stress not only disrupts cell wall architecture and membrane stability but also induces mitochondrial damage, metabolic dysregulation, and signaling pathway imbalance, ultimately impairing fungal growth and development [22,23,24]. Although strain degeneration has been recognized for decades, its molecular mechanisms and regulatory networks remain incompletely understood. In particular, systematic molecular studies on degeneration in entomopathogenic fungi are still limited. Given the heritable and amplifiable nature of degeneration, elucidating its molecular basis is essential for maintaining fungal strain stability and improving the quality of biocontrol agents.
In this study, we focused on the molecular mechanisms underlying the degeneration of conidiation in the strain. Therefore, the term “degeneration” hereafter specifically refers to conidiation degeneration. We collected samples from the original strain M. lepidiotae XMC-Y, the degenerated strain XMC-T, and the rejuvenated strain XMC-F on days 7 and 18 of cultivation. Using transcriptome sequencing as the primary approach, we systematically analyzed key molecular events associated with the degeneration process and compared gene expression profiles among the three strains at different time points. This study provides new molecular insights into the mechanisms underlying M. lepidiotae degeneration and offers a valuable theoretical basis for the future improvement of industrial production strains and the optimization of long-term fungal preservation strategies.
2. Materials and Methods
2.1. Fungal Materials
In this study, Metarhizium lepidiotae was originally isolated from soil in Guangdong Province, China. The original strain XMC-Y, the degenerated strain XMC-T, and the rejuvenated strain XMC-F are all maintained in the Plant Pathology Laboratory of the Guangdong Academy of Forestry. All fungal strains used in this study were routinely activated on potato dextrose agar (PDA) plates prior to experimentation.
2.2. Selection of Degenerated Strains and Rejuvenation
Conidia of M. lepidiotae stored at −80 °C were first activated on PDA plates. Degeneration was induced through repeated successive subculturing at 10-day intervals, with each subculture recorded using Roman numerals to indicate generation number. After multiple rounds of subculturing, colonies exhibiting stable degeneration phenotypes, characterized by reduced conidiation and altered colony morphology, were selected. Conidia from these degenerated strains were then harvested and cryopreserved at −80 °C in 30% glycerol to ensure phenotypic stability.
For strain rejuvenation, Heortia vitessoides larvae of uniform age were immersed in 1 mL of M. lepidiotae conidial suspension (1.5 × 108 cfu/mL) for 60 s, then transferred to insect-rearing boxes lined with filter paper. A 0.5% (v/v) Tween-80 aqueous solution was used as a control. All larvae were maintained at 25 °C with 50% relative humidity and were supplied daily with fresh agarwood leaves for feeding. Larval mortality was recorded daily. Dead larvae were incubated at 25 °C under moist conditions to observe mycelial growth and sporulation. Once visible mycelia and conidia developed on the cadavers, single-spore isolation was performed again to obtain rejuvenated strains. Subsequently, serial passaging was performed to screen for strains exhibiting stable rejuvenated phenotypes, which were cryopreserved using the same procedure. All subsequent experiments were initiated from these cryopreserved strains.
2.3. Fungal Degeneration Determination
To investigate the phenotypic manifestations of M. lepidiotae strain degeneration, the vegetative growth and conidial production per unit area were compared among strains XMC-Y, XMC-T, and XMC-F. For vegetative growth assessment, colony diameters and corresponding morphological characteristics were recorded on days 4, 7, 11, and 18 post-inoculation.
Total conidial production was quantified using a hemocytometer, and conidial yield per unit area was calculated to characterize the sporulation capacity of each strain. The calculation was performed using the following formula:
where C represents the conidial yield per unit area, T is the total number of conidia, and S is the colony area.
C = T/S
2.4. Total RNA Extraction
Conidial suspensions of XMC-Y, XMC-T, and XMC-F stored at –80 °C were first activated on PDA plates. After single colonies developed, they were transferred to fresh plates and cultured until days 7 and 18, at which points mycelial samples were collected and immediately flash-frozen in liquid nitrogen for grinding. Total RNA was extracted using the Total RNA Extractor Kit (Sangon, Shanghai, China) according to the manufacturer’s instructions. Three biological replicates were prepared for each time point. RNA concentrations were measured using a NanoDrop 2000 spectrophotometer (Thermo Scientific, Waltham, MA, USA).
2.5. Transcriptome Sequencing
Following assessment of RNA integrity and concentration, sequencing libraries were constructed using the NEBNext Ultra RNA Library Prep Kit for Illumina (NEB, Ipswich, MA, USA). Libraries were sequenced on the Illumina HiSeq platform to generate 150 bp paired-end reads. High-quality reads were aligned to the reference genome using Hisat2 v.2.0.5 [25]. Differential expression analysis was performed using the DESeq2 R package v.1.16.1 [26]. Resulting p-values were adjusted using the Benjamini–Hochberg method to control the false discovery rate (FDR). Genes with an adjusted p-value < 0.05 were considered differentially expressed. Subsequently, Gene Ontology (GO) and Kyoto Encyclopedia of Genes and Genomes (KEGG) enrichment analyses of the differentially expressed genes were performed using the clusterProfiler R package version 4.1.0, with GO terms showing an adjusted p-value < 0.05 considered significantly enriched. For clarity in downstream analyses, samples of XMC-Y, XMC-T, and XMC-F collected on day 7 were designated as Y7, T7, and F7, respectively, and those collected on day 18 were designated as Y18, T18, and F18.
2.6. RT-qPCR Validation of Differentially Expressed Genes
To validate the expression patterns of differentially expressed genes (DEGs) identified from the transcriptome data, twelve genes were selected for RT-qPCR analysis, including genes involved in ribosome biogenesis, the MAPK signaling pathway, and peroxisome-related functions. Primer sequences used in this study are listed in Table S3. RNA was reverse-transcribed into cDNA using the Hifair III 1st Strand cDNA Synthesis SuperMix for qPCR (Yeasen, Shanghai, China). Real-time PCR was performed with the Hieff UNICON Universal Blue qPCR SYBR Green Master Mix (Yeasen, China). Each sample included three biological replicates, and the 18S gene of M. lepidiotae served as the internal reference. Technical replicates were performed for each gene in all qPCR assays.
2.7. Data Analysis
All statistical analyses were performed using SPSS version 26. One-way analysis of variance followed by Duncan’s multiple range test was used to assess significant differences among samples (p < 0.05). All data are presented as means ± standard deviations from three independent biological replicates, each of which included three technical replicates.
3. Results
3.1. Fungal Degeneration Assessment
Vegetative growth and colony characteristics of the three strains were compared on PDA medium. No significant differences in growth rates were observed among the strains throughout the cultivation period (Figure 1B). However, differences in colony morphology began to appear by day 7. Compared with the other two strains, XMC-T exhibited sparse mycelia in the central region and displayed a pale yellow coloration (Figure 1A). By day 11, aerial mycelia of XMC-Y and XMC-F were notably more abundant, producing large quantities of conidia accompanied by pigment deposition. At day 18, XMC-Y and XMC-F developed dense aerial mycelia, forming a compact conidial layer with the colonies appearing dark green overall. In contrast, XMC-T mycelia remained relatively uniform, with little aerial growth and minimal pigment accumulation.
Figure 1.
Phenotypic characterization of the original strain XMC-Y, the degenerated strain XMC-T, and the rejuvenated strain XMC-F. (A) Colony morphology of the three strains grown on PDA at different time points. (B) Quantitative analysis of colony diameters of the three strains on PDA at different time points. (C) Quantitative analysis of conidial yield per unit area for the three strains at different time points. Different lowercases represent a significant difference at p < 0.05.
Conidial production per unit area was quantified at different cultivation times for all three strains (Table 1). In XMC-Y, conidial yield continued to increase after day 7, maintaining a high level overall, indicating stable sporulation capacity (Figure 1C). XMC-T consistently exhibited the lowest conidial production throughout the cultivation period, with minimal increases, reflecting a markedly impaired sporulation ability. In contrast, XMC-F showed conidial production comparable to the original strain from days 4 to 11, followed by a significant increase after day 11, surpassing the other strains and demonstrating restored and even enhanced sporulation capacity.
Table 1.
Conidial production per unit area of the three strains at different cultivation time points. Different lowercases represent a significant difference at p < 0.05.
3.2. Transcriptome Data Analysis
Given that colony phenotypic differences began to appear by day 7 and reached a stable state by day 18, these two time points were chosen for subsequent transcriptomic analysis. A total of 18 samples were collected from XMC-Y, XMC-T, and XMC-F cultivated for 7 and 18 days. Transcriptome sequencing generated 872,328,988 raw reads, corresponding to a total of 130.849 Gb. After removing adapter sequences, reads containing ambiguous bases (N), and low-quality reads, 870,647,626 high-quality clean reads remained, with a total of 126.032 Gb of filtered bases. Alignment to the reference genome yielded mapping rates of 95.23–97.16%, Q30 scores of 94.07–95.82%, and GC content ranging from 51.12% to 53.70%, indicating that the sequencing data were reliable and of high quality (Table S1).
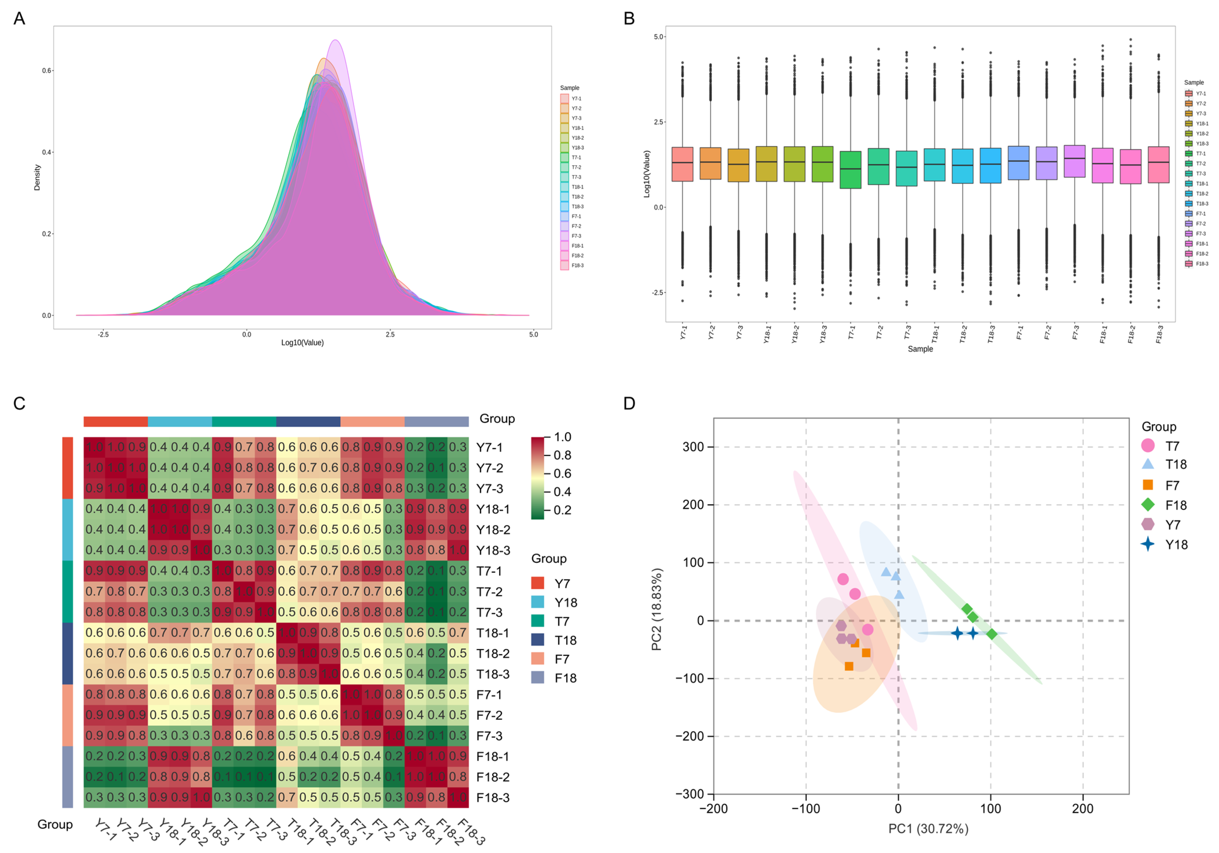
The transcriptome data from all samples showed stable distribution patterns, expression levels, and reproducibility, with no batch effects or outlier samples observed (Figure 2A,B). Heatmaps and principal component analysis (PCA) were generated using Transcripts Per Kilobase of exon model per Million mapped reads (TPM) values for all genes in each sample. Pearson correlation coefficients were calculated within and between experimental groups to assess reproducibility. All within-group Pearson correlation coefficients exceeded 0.8, meeting the minimum standard for biological replicates (Figure 2C). Moreover, PCA revealed clear group separation, with high inter-group variability and tight intra-group clustering, indicating a strong correlation in gene expression patterns among samples within the same group (Figure 2D).
Figure 2.
Quantitative analysis of transcriptomic data from strains at different culture time points. (A) The density of gene expression levels in different samples. (B) The distribution of gene expression levels across different samples. (C) Heatmap of correlation coefficients within and between sample groups. Pearson values were calculated based on CPM values of all genes in each sample and visualized in a heatmap. (D) Principal component analysis of different samples.
3.3. Identification and Annotation of Differentially Expressed Genes
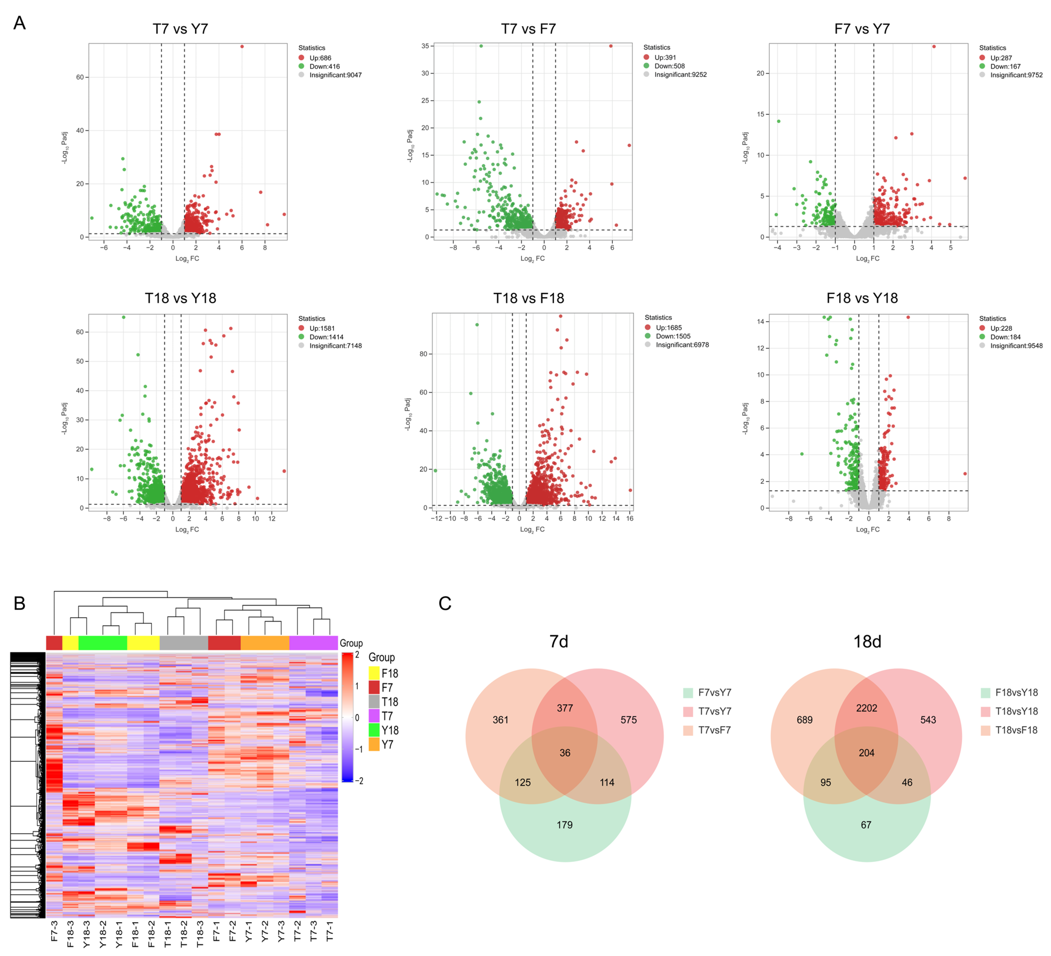
To assess dynamic changes in gene expression, differentially expressed genes (DEGs) were identified based on adjusted p-values (padj) and fold-change values, with thresholds set at padj ≤ 0.05 and |Log2(FoldChange)| ≥ 1. At day 7, compared with Y7, T7 contained 1102 DEGs (686 upregulated and 416 downregulated), and F7 contained 454 DEGs (287 upregulated and 167 downregulated). Compared with F7, T7 exhibited 899 DEGs (391 upregulated and 508 downregulated). At day 18, relative to Y18, T18 had 2995 DEGs (1581 upregulated and 1414 downregulated), while F18 had 412 DEGs (228 upregulated and 184 downregulated). Compared with F18, T18 displayed 3190 DEGs (1685 upregulated and 1505 downregulated). Volcano plots were generated to visualize the distribution of DEGs for each comparison (Figure 3A). Hierarchical clustering heatmaps grouped DEGs into distinct expression patterns (Figure 3B). Venn diagrams revealed overlapping genes across different cultivation days, with the day 18 samples exhibiting a higher number of DEGs, indicating that differences among strains were more pronounced at this stage (Figure 3C).
Figure 3.
Differential gene expression of strains at different culture time points. (A) Volcano plots depicting differential gene expression in different samples. (B) Clustered heatmap of gene expression patterns in different samples. (C) Venn diagrams display the overlap of DEGs among different comparison groups.
3.4. GO Enrichment Analysis of DEGs
To investigate functional changes in genes during M. lepidiotae degeneration, GO enrichment analysis was performed for DEGs in the three strains at different time points. GO terms were classified into three main categories: biological process (BP), cellular component (CC), and molecular function (MF). For each comparison, the top ten significantly enriched terms were highlighted.
In the strain comparison group cultured for 7 days (T7 vs. Y7), upregulated genes were primarily enriched in biological processes related to ribosome biogenesis, ribonucleoprotein complex assembly, and rRNA processing, and were significantly represented in cellular component terms such as nucleolus and preribosome (Figure 4A). This suggests that protein synthesis-related activities may be enhanced at day 7, with XMC-T potentially maintaining basic physiological functions through upregulation of these genes. In T7 vs. F7, upregulated genes were enriched in peptide biosynthetic processes, structural constituents of ribosomes, and ribosome-related functions. Conidiation-associated pathways were significantly enriched in F7 compared with Y7, indicating that sporulation capacity was restored after strain rejuvenation. Conversely, downregulated genes at day 7 were enriched in amino acid metabolism-related processes, including pyridoxal phosphate binding and transferase activity (Figure 4B), which are critical for amino acid biosynthesis and coenzyme metabolism. This implies that the metabolic efficiency of amino acids and coenzymes in degenerated strains is markedly impaired.
Figure 4.
GO enrichment analysis of differentially expressed genes. (A) GO enrichment analysis of upregulated DEGs at day 7. (B) GO enrichment analysis of downregulated DEGs at day 7. (C) GO enrichment analysis of upregulated DEGs at day 18. (D) GO enrichment analysis of downregulated DEGs at day 18.
At day 18, upregulated genes in T18 were mainly associated with plasma membrane components and material transport (Figure 4C). In contrast, fewer enriched terms were observed between F18 and Y18, suggesting that the transcriptional profile of the revitalized strain had largely returned to the original state. Notably, GO terms that were enriched among upregulated genes in T7 became downregulated in T18 (Figure 4D), reflecting that, as cultivation progresses, RNA processing becomes dysregulated and ribosome biogenesis is impaired in the XMC-T.
3.5. KEGG Enrichment Analysis of DEGs
To further explore the metabolic characteristics associated with strain degeneration, KEGG pathway enrichment analysis was performed on the DEGs. At day 7, upregulated DEGs in T7 were primarily enriched in pathways related to ribosome biogenesis in eukaryotes, ribosome, and RNA polymerase (Figure 5A). Downregulated DEGs were significantly enriched in several key metabolic and signaling pathways, including arginine and proline metabolism, tryptophan metabolism, glycerophospholipid metabolism, and the MAPK signaling pathway (Figure 5B), suggesting that cellular growth and proliferation were suppressed and that the cells may have been in a low metabolic state due to limited energy production. By day 18, upregulated DEGs in T18 were significantly enriched in pathways such as metabolism of xenobiotics by cytochrome P450, glutathione metabolism, and galactose metabolism (Figure 5C). Downregulated DEGs were mainly associated with ribosome biogenesis in eukaryotes, peroxisome, and RNA polymerase (Figure 5D).
Figure 5.
KEGG enrichment analysis of differentially expressed genes. (A) KEGG enrichment analysis of upregulated DEGs at day 7. (B) KEGG enrichment analysis of downregulated DEGs at day 7. (C) KEGG enrichment analysis of upregulated DEGs at day 18. (D) KEGG enrichment analysis of downregulated DEGs at day 18.
KEGG analysis indicated that at day 7, XMC-T was characterized by downregulation of signal transduction and amino acid metabolism pathways, whereas biosynthesis-related pathways were upregulated, consistent with the GO enrichment results. In contrast, by day 18, the metabolic features of XMC-T involved energy metabolism and oxidative stress-related functions, including peroxisome participation, suggesting that oxidative stress regulation may be closely associated with the degeneration.
3.6. Oxidative Stress Pathway Analysis
The peroxisome pathway was significantly enriched in both T18 vs. Y18 and T18 vs. F18 comparisons, showing an overall downregulation trend in XMC-T. This suggests that peroxisome function is impaired during strain degeneration, which may disturb intracellular redox homeostasis. To further investigate, a schematic diagram of peroxisome biogenesis and function was constructed, and DEGs associated with this pathway were analyzed (Figure 6). A total of 20 DEGs related to the peroxisome pathway were annotated across the two comparisons, with 17 DEGs consistently downregulated in both groups (Table S2). Specifically, genes encoding proteins involved in matrix protein import, including FUN_000572, FUN_003290, FUN_005728, and FUN_007427, exhibited varying degrees of downregulation, indicating that the peroxisomal protein transport system is suppressed. This may contribute to functional deficits of peroxisomal enzymes, further affecting redox and metabolic processes. Additionally, genes encoding catalase (CAT) were significantly downregulated, suggesting a reduced capacity to decompose hydrogen peroxide, potentially predisposing cells to oxidative imbalance and compromised cellular homeostasis. The gene FUN_005937, which encodes the PXMP4 membrane protein, was also downregulated, potentially hindering ROS metabolism. Overall, these changes reflect a decline in peroxisome biogenesis and metabolic function, leaving cells vulnerable to elevated oxidative stress and metabolic imbalance, which may contribute to strain degeneration.
Figure 6.
Peroxisome pathway and gene expression analysis. The gene expression values were calculated as Log2-transformed TPM.
3.7. RT-qPCR Validation
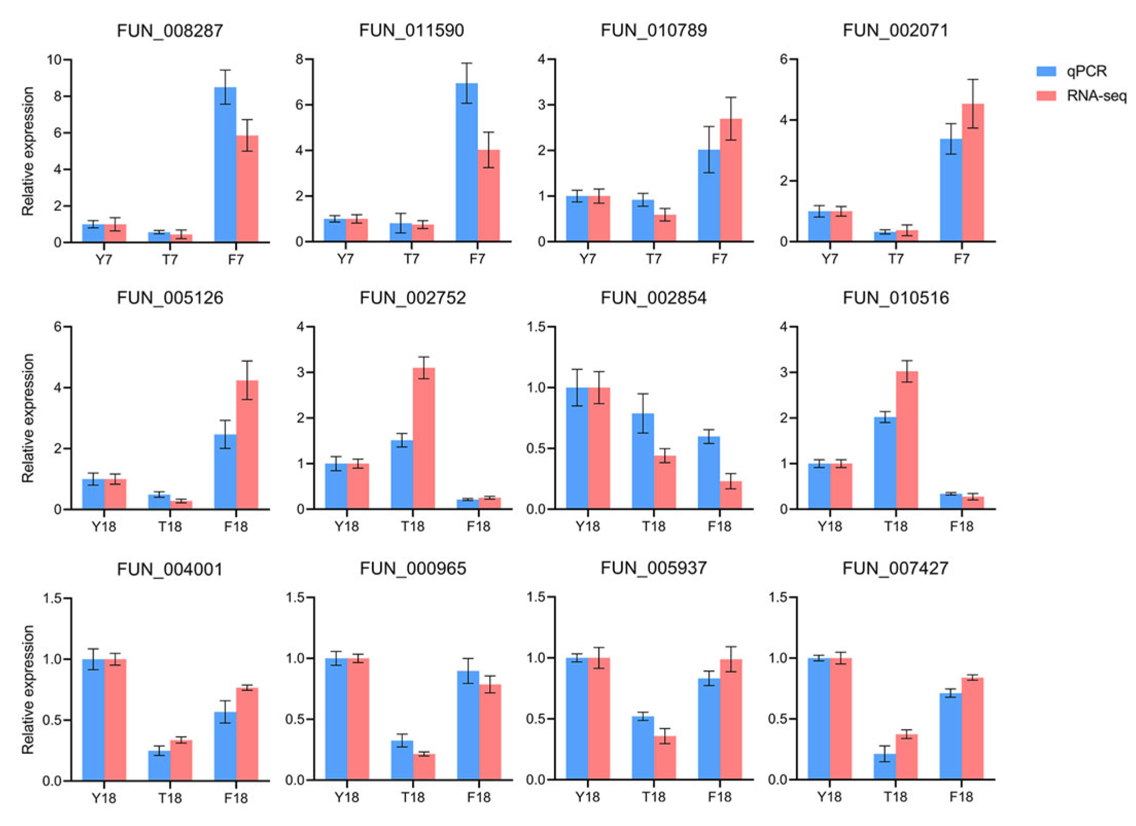
Twelve genes were selected for RT-qPCR analysis to validate the reliability of the transcriptome data. Bar plots comparing the expression differences in these genes as determined by RNA-seq and RT-qPCR are shown in Figure 7. Overall, the expression patterns of these genes were highly consistent with the RNA-seq results, supporting the reliability of the pathway-level conclusions drawn from the transcriptomic data.
Figure 7.
RT-qPCR analysis of the expression levels of twelve selected candidate genes.
4. Discussion
Fungal degeneration is first observed as abnormal phenotypic traits, which are often accompanied by reduced vegetative growth and diminished reproductive capacity. These negative characteristics are particularly pronounced during successive subculturing or long-term storage. Typical manifestations of degeneration include decreased spore production [27], abnormal hyphal morphology [28], reduced secondary metabolite synthesis [29], and an overall decline in biological activity [30]. Such degeneration is widely observed in both natural environments and industrial applications, with Metarhizium degeneration being of particular concern. As an important entomopathogenic fungus, Metarhizium holds great potential for biological control. However, prolonged subculturing and suboptimal cultivation conditions often result in a significant reduction in conidial yield and loss of pathogenicity toward hosts [31]. This degeneration not only diminishes the biocontrol efficacy of Metarhizium but also limits its broader application in agriculture. In recent years, the rapid development of high-throughput sequencing technologies has provided new tools for investigating fungal degeneration. By performing transcriptome sequencing on the three strains at different cultivation durations (7 and 18 days), we systematically analyzed differences in gene expression profiles to elucidate the molecular mechanisms underlying the differences between degenerated and rejuvenated strains.
GO and KEGG enrichment analyses indicate that fungal degeneration is not a simple functional decline, but rather involves an imbalance in multiple physiological processes, including cellular metabolism, signal transduction, and energy production. During day 7, downregulated genes in XMC-T were enriched in pathways related to amino acid metabolism, such as pyridoxal phosphate binding and transaminase activity, suggesting that the degenerated strain has impaired capacity for amino acid and coenzyme biosynthesis, resulting in reduced sporulation [32]. Concurrently, the cAMP and MAPK signaling pathways were significantly suppressed. These pathways are well-known regulators of fungal growth and development, environmental stress tolerance, and adaptive responses [33,34]. Notably, at day 7, upregulated genes in XMC-T were primarily enriched in pathways associated with ribosome biogenesis and rRNA metabolic processes, suggesting that, in response to compromised basal metabolism and key signaling pathways, cells enhance protein synthesis to maintain basic growth and adapt to environmental stress. This early translational compensation mechanism may serve as a short-term adaptive strategy under external stress or nutrient limitation. Rana et al. reported that under stress conditions, Candida glabrata selectively modifies translation initiation factors to prioritize the synthesis of proteins essential for survival [35]. Other studies have shown that microorganisms under various stress conditions engage in translational reprogramming, which allows for rapid protein-level responses and immediate adaptation [36,37]. Furthermore, multiple sporulation-related pathways were upregulated in XMC-F, indicating that conidiation capacity was restored, which is consistent with our phenotypic observations.
As cultivation progressed to 18 days, ribosome biogenesis, nucleolar function, and rRNA processing in XMC-T became broadly downregulated, indicating that the early translational compensation strategy was gradually terminated. This shift is strongly associated with intracellular metabolic imbalance and a decline in energy production capacity. Consistently, downregulated genes in T18 were enriched in the PPAR signaling pathway, the MAPK signaling pathway, and peroxisome pathways. The MAPK cascade is a highly conserved signaling network in fungi and plays pivotal roles in environmental stress adaptation [38], maintenance of cell wall integrity [39], conidiation [40], and the regulation of virulence-related factors [41]. Leng et al. demonstrated that the MAPK pathway components Fus3 and Slt2 profoundly influence conidiation and hyphal growth, respectively [42]. These findings align well with our observations that XMC-T exhibited reduced sporulation and decreased pigment deposition in hyphae, further supporting the notion that MAPK pathway suppression contributes to the degenerative phenotype. In addition, phenotypic degeneration in filamentous fungi has been widely attributed to both genetic and epigenetic alterations. In Metarhizium and Beauveria, changes in DNA methylation have been associated with colony sectoring, reduced conidiation, and loss of virulence, and serial passage through hosts or plants has been shown to partially restore these phenotypes [31]. Genome-wide DNA methylation analyses in Magnaporthe oryzae revealed global reprogramming of methylation patterns during the transition from vegetative growth to reproductive development, suggesting a role for methylation dynamics in cell fate determination and morphogenesis [43]. In industrial strains of Trichoderma reesei, non-high-producing strains exhibit higher levels of DNA methylation, and a reduction in methylation levels can partially restore cellulase production, indicating that DNA methylation may influence strain stability by modulating the expression of key metabolic or production-related genes [44]. Although methylation levels and DNA methyltransferase repertoires vary among species, these modifications are generally associated with fungal growth, development, and responses to environmental stimuli [45,46].
The PPAR (peroxisome proliferator–activated receptor) family comprises key transcription factors in eukaryotes that regulate lipid metabolism, peroxisome-associated genes, and antioxidant responses [47]. Downregulation of the PPAR pathway in XMC-T suggests impaired lipid catabolism and peroxisomal metabolic function, ultimately disrupting fatty acid degradation and contributing to energy imbalance. These results are consistent with previous reports documenting defects in the respiratory chain and diminished ATP production in degenerated fungal strains [48,49]. In addition, enrichment of peroxisome-related pathways highlights the crucial role of oxidative stress in governing fungal degeneration, growth, and development [22]. Several matrix protein-related genes, such as PEX5 and PEX13, together with genes encoding key metabolic enzymes, including catalase (CAT), were significantly repressed. This indicates that both peroxisome biogenesis and functional capacity were compromised. Impairment of the matrix protein import system prevents PTS-bearing enzymes from entering the peroxisomal lumen, weakening essential processes such as fatty acid β-oxidation and ROS detoxification [50]. As the major antioxidant enzyme within peroxisomes, the reduced expression of CAT further limits the cell’s ability to decompose hydrogen peroxide, leading to progressive ROS accumulation. Sustained oxidative pressure can cause extensive damage to proteins, lipids, and nucleic acids, while also disrupting mitochondrial homeostasis, membrane integrity, and overall energy metabolism [51]. As oxidative injury intensifies, cellular vitality, metabolic efficiency, and secondary metabolite biosynthesis progressively decline, accelerating the manifestation of the degenerative phenotype. Under these conditions, antioxidative and detoxification pathways were markedly activated in the degraded strain, as reflected by the upregulation of genes involved in glutathione metabolism, metabolism of xenobiotics by cytochrome P450, and cellular detoxification. Glutathione acts as a major antioxidant that protects cells against diverse oxidative stressors [52]. Sulfur-mediated glutathione biosynthesis has been shown to be indispensable for oxidative stress resistance in Fusarium graminearum [53], highlighting its central role in fungal ROS detoxification. Furthermore, in Cordyceps militaris, overexpression of a glutathione peroxidase gene has been shown to enhance both oxidative stress tolerance and strain stability during serial subculturing [54]. Cytochrome P450 enzymes are also important for the metabolism of endogenous substrates and the detoxification of exogenous toxic compounds in mitochondria [55]. Their induction in XMC-T likely reflects an adaptive response to harmful metabolites accumulated during repeated subculturing. Moreover, because peroxisomes participate in the metabolism of unsaturated fatty acids and phospholipids, downregulation of this pathway may lead to abnormal membrane composition, reduced fluidity, and compromised transmembrane transport efficiency [56]. Collectively, these findings suggest that peroxisomal dysfunction, lipid metabolic disturbance, and altered redox regulation may constitute a central axis driving fungal degeneration in M. lepidiotae.
Based on the transcriptomic findings, we propose that the degeneration in M. lepidiotae is associated with systemic, multilayered physiological dysregulation rather than changes confined to a single pathway. Repeated subculturing induces genetic alterations that progressively reshape gene expression profiles—from an early compensatory upregulation of translation-related pathways to a late-stage systemic collapse of cellular functions. In particular, the coordinated impairment of peroxisomal pathways, ROS metabolic systems, and energy-metabolic networks forms a central physiological basis underlying strain degeneration. Although this study elucidates several key molecular mechanisms involved in M. lepidiotae degeneration, the upstream regulatory factors and intercellular signaling networks remain to be fully deciphered. Future investigations integrating quantitative ROS assays and multi-omics approaches are expected to provide a more comprehensive view of the temporal dynamics of fungal degeneration, thereby offering a theoretical foundation for improving long-term preservation strategies and enhancing industrial applications of entomopathogenic fungi.
5. Conclusions
Our results indicate that strain degeneration is not attributable to impairment of a single cellular function, but is instead associated with coordinated, system-wide physiological dysregulation. By day 7 of cultivation, XMC-T may transiently compensate for impaired basal metabolism and signaling pathways by enhancing protein translation activity. However, by day 18 of cultivation, RNA-processing and translation-related pathways become broadly downregulated, which may impede translational efficiency and affect proper protein function. The downregulation of the MAPK signaling pathway, together with multiple amino acid metabolic routes, may further compromise fungal growth and differentiation. In addition, transcriptomic analyses revealed pronounced disturbances in the energy metabolism network and redox homeostasis of XMC-T, which may represent key contributing factors to strain degeneration. Notably, the transcriptomic profiles of XMC-F and XMC-Y at day 18 were highly similar, suggesting that degeneration is at least partially reversible and that appropriate culture conditions may restore aspects of normal physiological function. Overall, this study reveals the molecular events involved in strain conidiation degeneration and provides an essential theoretical framework for elucidating fungal degeneration mechanisms and developing targeted intervention strategies.
Supplementary Materials
The following supporting information can be downloaded at: https://www.mdpi.com/article/10.3390/jof12020095/s1, Table S1: Quality statistics of transcriptome sequencing of the three strains at different culture durations. The table includes raw reads, clean reads, mapping rates, and GC content for each biological replicate. Table S2: KO annotation of genes related to the peroxisome pathway, including log2 fold changes and adjusted p-values between strains. Table S3: List of primers. These primers were used for RT-qPCR to validate the gene expression patterns.
Author Contributions
Conceptualization, W.G., D.X., L.T. and C.T.; methodology, W.G., D.X. and L.T.; software, W.G., D.X., J.X. and J.F.; validation, W.G., D.X. and J.X.; formal analysis, W.G., D.X., J.X. and J.F.; investigation, W.G. and D.X.; resources, L.T.; data curation, W.G.; writing—original draft preparation, W.G. and D.X.; writing—review and editing, L.T.; visualization, W.G., D.X., J.X. and J.F.; supervision, L.T.; project administration, L.T.; funding acquisition, L.T. All authors have read and agreed to the published version of the manuscript.
Funding
This research was funded by the Forestry Science and Technology Innovation Project of Guangdong Province, grant number 2023KJCX020.
Institutional Review Board Statement
Not applicable.
Informed Consent Statement
Not applicable.
Data Availability Statement
The original data presented in the study are openly available in the National Center for Biotechnology Information BioProject under accession ID PRJNA1404670 (http://www.ncbi.nlm.nih.gov/bioproject/1404670) (accessed on 22 January 2026).
Conflicts of Interest
The authors declare no conflicts of interest.
References
- Yapa, A.T.; Thambugala, K.M.; Samarakoon, M.C.; de Silva, N. Metarhizium species as bioinsecticides: Potential, progress, applications & future perspectives. N. Z. J. Bot. 2025, 63, 439–461. [Google Scholar]
- Lord, J.C. From Metchnikoff to Monsanto and beyond: The path of microbial control. J. Invertebr. Pathol. 2005, 89, 19–29. [Google Scholar] [CrossRef] [PubMed]
- Bischoff, J.F.; Rehner, S.A.; Humber, R.A. A multilocus phylogeny of the Metarhizium anisopliae lineage. Mycologia 2009, 101, 512–530. [Google Scholar] [CrossRef] [PubMed]
- Gao, Q.; Jin, K.; Ying, S.-H.; Zhang, Y.; Xiao, G.; Shang, Y.; Duan, Z.; Hu, X.; Xie, X.-Q.; Zhou, G. Genome sequencing and comparative transcriptomics of the model entomopathogenic fungi Metarhizium anisopliae and M. acridum. PLoS Genet. 2011, 7, e1001264. [Google Scholar] [CrossRef]
- Beys-da-Silva, W.O.; Santi, L.l.; Berger, M.; Calzolari, D.; Passos, D.O.; Guimarães, J.A.; Moresco, J.J.; Yates, J.R. Secretome of the biocontrol agent Metarhizium anisopliae induced by the cuticle of the cotton pest Dysdercus peruvianus reveals new insights into infection. J. Proteome Res. 2014, 13, 2282–2296. [Google Scholar] [CrossRef]
- Aw, K.M.S.; Hue, S.M. Mode of infection of Metarhizium spp. fungus and their potential as biological control agents. J. Fungi 2017, 3, 30. [Google Scholar] [CrossRef]
- Wang, B.; Kang, Q.; Lu, Y.; Bai, L.; Wang, C. Unveiling the biosynthetic puzzle of destruxins in Metarhizium species. Proc. Natl. Acad. Sci. USA 2012, 109, 1287–1292. [Google Scholar] [CrossRef]
- Mesquita, E.; Hu, S.; Lima, T.B.; Golo, P.S.; Bidochka, M.J. Utilization of Metarhizium as an insect biocontrol agent and a plant bioinoculant with special reference to Brazil. Front. Fungal Biol. 2023, 4, 1276287. [Google Scholar] [CrossRef]
- Kim, S.Y.; Kim, K.-H.; Im, C.H.; Ali, A.; Lee, C.Y.; Kong, W.-S.; Ryu, J.-S. Identification of degenerate nuclei and development of a SCAR marker for Flammulina velutipes. PLoS ONE 2014, 9, e107207. [Google Scholar] [CrossRef]
- Zhao, F.; Liu, X.; Chen, C.; Cheng, Z.; Wang, W.; Yun, J. Successive mycelial subculturing decreased lignocellulase activity and increased ROS accumulation in Volvariella volvacea. Front. Microbiol. 2022, 13, 997485. [Google Scholar] [CrossRef]
- Wang, C.; Butt, T.M.; Leger, R.J.S. Colony sectorization of Metarhizium anisopliae is a sign of ageing. Microbiology 2005, 151, 3223–3236. [Google Scholar] [CrossRef] [PubMed]
- Sun, S.-J.; Deng, C.-H.; Zhang, L.-Y.; Hu, K.-H. Molecular analysis and biochemical characteristics of degenerated strains of Cordyceps militaris. Arch. Microbiol. 2017, 199, 939–944. [Google Scholar] [CrossRef] [PubMed]
- Hu, S.; Bidochka, M.J. DNA methyltransferase implicated in the recovery of conidiation, through successive plant passages, in phenotypically degenerated Metarhizium. Appl. Microbiol. Biotechnol. 2020, 104, 5371–5383. [Google Scholar] [CrossRef] [PubMed]
- Al-Bedak, O.A.; Sayed, R.M.; Hassan, S.H. A new low-cost method for long-term preservation of filamentous fungi. Biocatal. Agric. Biotechnol. 2019, 22, 101417. [Google Scholar] [CrossRef]
- Magae, Y.; Hayashi, N. Double-stranded RNA and virus-like particles in the edible basidiomycete Flammulina velutipes (Enokitake). FEMS Microbiol. Lett. 1999, 180, 331–335. [Google Scholar] [CrossRef]
- Posch, A.E.; Herwig, C.; Spadiut, O. Science-based bioprocess design for filamentous fungi. Trends Biotechnol. 2013, 31, 37–44. [Google Scholar] [CrossRef]
- Li MeiNa, L.M.; Wu XieJun, W.X.; Li ChunYan, L.C.; Feng BoSen, F.B.; Li QingWei, L.Q. Molecular analysis of degeneration of artificial planted Cordyceps militaris. Mycosystema 2003, 22, 277–282. [Google Scholar]
- Wang, X.; Hong, S.; Tang, G.; Wang, C. Accumulation of the spontaneous and random mutations is causative of fungal culture degeneration. Fundam. Res. 2026, 6, 260–269. [Google Scholar] [CrossRef]
- Xiao, G.; Ying, S.-H.; Zheng, P.; Wang, Z.-L.; Zhang, S.; Xie, X.-Q.; Shang, Y.; St. Leger, R.J.; Zhao, G.-P.; Wang, C. Genomic perspectives on the evolution of fungal entomopathogenicity in Beauveria bassiana. Sci. Rep. 2012, 2, 483. [Google Scholar] [CrossRef]
- Díaz, C.L.; Gómez-Gil, L.; Pérez-Nadales, E.; Velasco, G.N.; Di Pietro, A. Quantification and isolation of spontaneous colony growth variants. In Fusarium Wilt: Methods and Protocols; Springer: Berlin/Heidelberg, Germany, 2021; pp. 55–62. [Google Scholar]
- Wang, C.; Duan, Z.; St. Leger, R.J. MOS1 osmosensor of Metarhizium anisopliae is required for adaptation to insect host hemolymph. Eukaryot. Cell 2008, 7, 302–309. [Google Scholar] [CrossRef]
- Yaakoub, H.; Mina, S.; Calenda, A.; Bouchara, J.-P.; Papon, N. Oxidative stress response pathways in fungi. Cell. Mol. Life Sci. 2022, 79, 333. [Google Scholar] [CrossRef] [PubMed]
- Jain, R.; Valiante, V.; Remme, N.; Docimo, T.; Heinekamp, T.; Hertweck, C.; Gershenzon, J.; Haas, H.; Brakhage, A.A. The MAP kinase MpkA controls cell wall integrity, oxidative stress response, gliotoxin production and iron adaptation in Aspergillus fumigatus. Mol. Microbiol. 2011, 82, 39–53. [Google Scholar] [CrossRef] [PubMed]
- Dunn, J.D.; Alvarez, L.A.; Zhang, X.; Soldati, T. Reactive oxygen species and mitochondria: A nexus of cellular homeostasis. Redox Biol. 2015, 6, 472–485. [Google Scholar] [CrossRef] [PubMed]
- Kim, D.; Paggi, J.M.; Park, C.; Bennett, C.; Salzberg, S.L. Graph-based genome alignment and genotyping with HISAT2 and HISAT-genotype. Nat. Biotechnol. 2019, 37, 907–915. [Google Scholar] [CrossRef]
- Love, M.I.; Huber, W.; Anders, S. Moderated estimation of fold change and dispersion for RNA-seq data with DESeq2. Genome Biol. 2014, 15, 550. [Google Scholar] [CrossRef]
- Ansari, M.; Butt, T. Effects of successive subculturing on stability, virulence, conidial yield, germination and shelf-life of entomopathogenic fungi. J. Appl. Microbiol. 2011, 110, 1460–1469. [Google Scholar] [CrossRef]
- Danner, C.; Mach, R.L.; Mach-Aigner, A.R. The phenomenon of strain degeneration in biotechnologically relevant fungi. Appl. Microbiol. Biotechnol. 2023, 107, 4745–4758. [Google Scholar] [CrossRef]
- Ryan, M.; Smith, D.; Bridge, P.; Jeffries, P. The relationship between fungal preservation method and secondary metabolite production in Metarhizium anisopliae and Fusarium oxysporum. World J. Microbiol. Biotechnol. 2003, 19, 839–844. [Google Scholar] [CrossRef]
- Hussien, R.H.; Ezzat, S.M.; El Sheikh, A.A.; Taylor, J.W.; Butt, T.M. Comparative study of fungal stability between Metarhizium strains after successive subculture. Egypt. J. Biol. Pest Control 2021, 31, 2. [Google Scholar] [CrossRef]
- Tomilova, O.G.; Kryukov, V.Y.; Kryukova, N.A.; Tolokonnikova, K.P.; Tokarev, Y.S.; Rumiantseva, A.S.; Alekseev, A.A.; Glupov, V.V. Effects of passages through an insect or a plant on virulence and physiological properties of the fungus Metarhizium robertsii. PeerJ 2023, 11, e15726. [Google Scholar] [CrossRef]
- Yang, H.; Qiu, H.-L.; Tian, L.-Y.; Xiao, L.-N.; Ling, S.-Q.; Qin, C.-S.; Xu, J.-Z. Amino acids promote the rejuvenation of degenerated Metarhizium anisopliae. Biol. Control 2024, 198, 105639. [Google Scholar] [CrossRef]
- Sun, Z.-B.; Yu, S.-F.; Wang, C.-L.; Wang, L. cAMP signalling pathway in biocontrol fungi. Curr. Issues Mol. Biol. 2022, 44, 2622–2634. [Google Scholar] [CrossRef] [PubMed]
- Román, E.; Correia, I.; Prieto, D.; Alonso, R.; Pla, J. The HOG MAPK pathway in Candida albicans: More than an osmosensing pathway. Int. Microbiol. 2020, 23, 23–29. [Google Scholar] [CrossRef] [PubMed]
- Rana, A.; Thakur, A. Translation regulation promotes stress adaptation in the human fungal pathogen Candida glabrata. Genetics 2025, 231, iyaf134. [Google Scholar] [CrossRef]
- Han, N.-C.; Kelly, P.; Ibba, M. Translational quality control and reprogramming during stress adaptation. Exp. Cell Res. 2020, 394, 112161. [Google Scholar] [CrossRef]
- Liu, B.; Qian, S.B. Translational reprogramming in cellular stress response. Wiley Interdiscip. Rev. RNA 2014, 5, 301–305. [Google Scholar] [CrossRef]
- Zhao, X.; Mehrabi, R.; Xu, J.-R. Mitogen-activated protein kinase pathways and fungal pathogenesis. Eukaryot. Cell 2007, 6, 1701–1714. [Google Scholar] [CrossRef]
- Dichtl, K.; Samantaray, S.; Wagener, J. Cell wall integrity signalling in human pathogenic fungi. Cell. Microbiol. 2016, 18, 1228–1238. [Google Scholar] [CrossRef]
- Gruber, S.; Zeilinger, S. The transcription factor Ste12 mediates the regulatory role of the Tmk1 MAP kinase in mycoparasitism and vegetative hyphal fusion in the filamentous fungus Trichoderma atroviride. PLoS ONE 2014, 9, e111636. [Google Scholar] [CrossRef]
- Liang, X.; Wei, T.; Cao, M.; Zhang, X.; Liu, W.; Kong, Y.; Zhang, R.; Sun, G. The MAP kinase CfPMK1 is a key regulator of pathogenesis, development, and stress tolerance of Colletotrichum fructicola. Front. Microbiol. 2019, 10, 1070. [Google Scholar] [CrossRef]
- Leng, Y.; Zhong, S. The role of mitogen-activated protein (MAP) kinase signaling components in the fungal development, stress response and virulence of the fungal cereal pathogen Bipolaris sorokiniana. PLoS ONE 2015, 10, e0128291. [Google Scholar] [CrossRef] [PubMed]
- Jeon, J.; Choi, J.; Lee, G.-W.; Park, S.-Y.; Huh, A.; Dean, R.A.; Lee, Y.-H. Genome-wide profiling of DNA methylation provides insights into epigenetic regulation of fungal development in a plant pathogenic fungus, Magnaporthe oryzae. Sci. Rep. 2015, 5, 8567. [Google Scholar] [CrossRef] [PubMed]
- Danner, C.; Mello de Sousa, T.M.; Mach, R.L.; Mach-Aigner, A.R. The Impact of DNA Methylation in Trichoderma reesei on Cellulase Production and Strain Degeneration. Microorganisms 2025, 13, 584. [Google Scholar] [CrossRef] [PubMed]
- He, C.; Zhang, Z.; Li, B.; Tian, S. The pattern and function of DNA methylation in fungal plant pathogens. Microorganisms 2020, 8, 227. [Google Scholar] [CrossRef]
- Nai, Y.-S.; Huang, Y.-C.; Yen, M.-R.; Chen, P.-Y. Diversity of fungal DNA methyltransferases and their association with DNA methylation patterns. Front. Microbiol. 2021, 11, 616922. [Google Scholar] [CrossRef]
- Kersten, S. Integrated physiology and systems biology of PPARα. Mol. Metab. 2014, 3, 354–371. [Google Scholar] [CrossRef]
- Zhao, F.; Wang, Q.; An, X.; Tan, Q.; Yun, J.; Zhang, Y. Oxidative damage from repeated tissue isolation for subculturing causes degeneration in Volvariella volvacea. Front. Microbiol. 2023, 14, 1210496. [Google Scholar] [CrossRef]
- Li, L.; Hu, X.; Xia, Y.; Xiao, G.; Zheng, P.; Wang, C. Linkage of oxidative stress and mitochondrial dysfunctions to spontaneous culture degeneration in Aspergillus nidulans. Mol. Cell. Proteom. 2014, 13, 449–461. [Google Scholar] [CrossRef]
- Khan, B.R.; Zolman, B.K. pex5 Mutants that differentially disrupt PTS1 and PTS2 peroxisomal matrix protein import in Arabidopsis. Plant Physiol. 2010, 154, 1602–1615. [Google Scholar] [CrossRef]
- Guo, C.; Sun, L.; Chen, X.; Zhang, D. Oxidative stress, mitochondrial damage and neurodegenerative diseases. Neural Regen. Res. 2013, 8, 2003–2014. [Google Scholar]
- Wangsanut, T.; Pongpom, M. The role of the glutathione system in stress adaptation, morphogenesis and virulence of pathogenic fungi. Int. J. Mol. Sci. 2022, 23, 10645. [Google Scholar] [CrossRef]
- Park, J.; Han, J.W.; Lee, N.; Kim, S.; Choi, S.; Lee, H.-H.; Kim, J.-E.; Seo, Y.-S.; Choi, G.J.; Lee, Y.-W. Sulfur metabolism-mediated fungal glutathione biosynthesis is essential for oxidative stress resistance and pathogenicity in the plant pathogenic fungus Fusarium graminearum. Mbio 2024, 15, e02401-23. [Google Scholar] [CrossRef]
- Xiong, C.; Xia, Y.; Zheng, P.; Wang, C. Increasing oxidative stress tolerance and subculturing stability of Cordyceps militaris by overexpression of a glutathione peroxidase gene. Appl. Microbiol. Biotechnol. 2013, 97, 2009–2015. [Google Scholar] [CrossRef]
- Lewis, D.F.V. Oxidative stress: The role of cytochromes P450 in oxygen activation. J. Chem. Technol. Biotechnol. 2002, 77, 1095–1100. [Google Scholar] [CrossRef]
- Wang, Y.; Li, C.; Zhang, J.; Xu, X.; Fu, L.; Xu, J.; Zhu, H.; Hu, Y.; Li, C.; Wang, M. Polyunsaturated fatty acids promote the rapid fusion of lipid droplets in Caenorhabditis elegans. J. Biol. Chem. 2022, 298, 102179. [Google Scholar] [CrossRef]
Disclaimer/Publisher’s Note: The statements, opinions and data contained in all publications are solely those of the individual author(s) and contributor(s) and not of MDPI and/or the editor(s). MDPI and/or the editor(s) disclaim responsibility for any injury to people or property resulting from any ideas, methods, instructions or products referred to in the content. |
© 2026 by the authors. Licensee MDPI, Basel, Switzerland. This article is an open access article distributed under the terms and conditions of the Creative Commons Attribution (CC BY) license.






