Abstract
Species within Tetraplosphaeriaceae have been frequently documented in recent years with the extensive investigations of microfungi along a latitudinal gradient from north to south in the Asian/Australian region. Both bamboo substrates and freshwater habitats serve as extensive reservoirs, hosting a rich diversity of fungi that exhibit broad geographical distributions. The most common fungi in these two environments are generally distributed in distinct families. However, our statistics have revealed an intriguingly distinct preference of Tetraplosphaeriaceae species for inhabiting both bamboo substrates and freshwater habitats. The genera Pseudotetraploa (100%) and Triplosphaeria (100%) exhibit a strong preference, followed by Shrungabeeja (71%) and Quadricrura (67%). Our taxonomic and phylogenetic study of microfungi in southern China have identified four additional novel species, viz., Aquatisphaeria bambusae sp. nov., Pseudotetraploa phyllostachydis sp. nov., Pseudotetraploa yangjiangensis sp. nov., and Tetraploa submersa sp. nov. from bamboo substrates and freshwater habitats. In addition, Aquatisphaeria thailandica has previously been documented from freshwater habitats in Thailand; however, we have once again isolated this species from decaying bamboo substrates in Guangdong, China. The new findings substantiate our hypothesis that the preference of Tetraplosphaeriaceae species for colonizing bamboo substrates and freshwater habitats will be more evident through more extensive investigations conducted in such environments.
1. Introduction
Tetraplosphaeriaceae was introduced by Tanaka et al. [1] to accommodate five tetraploa-like genera, viz., Polyplosphaeri, Pseudotetraploa, Quadricrura, Tetraplosphaeria (type), and Triplosphaeria. In a reassessment conducted by Hyde et al. [2], Tetraplosphaeria was treated as a synonym of Tetraploa, which had previously been applied to the asexual state. Therefore, Tetraploa now represents the type of the family. Subsequently, Ariyawansa et al. [3] and Dong et al. [4] incorporated Shrungabeeja and Ernakulamia into their phylogenetic analyses. Based on morphological similarities and molecular characteristics, the inclusion of these two genera in the family is widely accepted [5,6,7,8]. According to the “Outline of Fungi and fungus-like taxa—2021”, a total of nine genera have been listed within the family, viz., Aquatisphaeria, Byssolophis, Ernakulamia, Polyplosphaeria, Pseudotetraploa, Quadricrura, Shrungabeej, Tetraploa, and Triplosphaeria [9]. Recently, Zhang et al. [10] introduced one additional new genus, Pseudopolyplosphaeria, which was collected from karst landscapes of Guizhou Province on dead bamboo culms. Hyde et al. [2] and Dong et al. [4] have provided a taxonomic key for several genera within Tetraplosphaeriaceae. Tetraplosphaeriaceae is characterized by massarina-like sexual morphs with almost hyaline, 1(–3)-septate ascospores and/or tetraploa-like asexual morphs with several setose appendages [1]. The majority of species within the family have been recorded as saprobic, primarily associated with bamboo [1,11,12]. Additionally, some species have also been found to inhabit aquatic environments [4,5,7,8,13].
The type genus Tetraploa was introduced by Berkeley and Broome [14] with T. aristata as the type species. The sexual morph is characterized by immersed to erumpent, globose to subglobose, glabrous ascomata, cylindrical to clavate, short pedicellate asci, and narrowly fusiform, septate ascospores with a narrow mucilaginous appendage-like sheath [1]. The asexual morph is characterized by cylindrical, brown, 4-columned conidia with 4-setose, divergent, short apical appendages [1]. To date, 38 species epithets have been listed in Index Fungorum (http://www.indexfungorum.org/names/names.asp, accessed on 24 February 2024) [15]. Most species, including the type species T. aristata, have been subjected to sequencing and subsequently incorporated into phylogenetic analyses [4,5,6,7]. The genus Pseudotetraploa, typified by P. curviappendiculata, has consistently shown close affinities with Tetraploa in previous studies [16,17]. They can be distinguished by their conidial shape (short cylindrical vs. obpyriform), septation (eusepta vs. pseudosepta), and appendages (long and straight vs. short and curved) [1]. Based on these morphological differences, three species of Tetraploa, viz., T. curviappendiculata, T. javanica, and T. longissima, were transferred to Pseudotetraploa, which was supported by molecular evidence [1]. Among all six species, with the exception of P. yunnanensis which was collected from freshwater habitats [7], the remaining species were obtained from terrestrial habitats [6,17,18]. All species form a monophyletic clade in the family Tetraplosphaeriaceae. Another tetraploa-like genus, Aquatisphaeria, was established for a freshwater species A. thailandica, which was isolated from submerged wood in Thailand [5]. The sexual morph of Aquatisphaeria remains undetermined, while the asexual morph is characterized by macronematous, cylindrical conidiophores, subglobose or turbinate, dictyoseptate, pale olivaceous to dark brown conidia with cylindrical appendages [5].
We are studying the freshwater microfungi along a latitudinal gradient from north to south in the Asian/Australian region [19]. As bamboo grows alongside rivers, the fungi found on both are very much intertwined [20]. In the present study, we investigate the tetraploa-like taxa from decaying bamboo and submerged wood in Southern China, and revise the taxon diversity within Tetraplosphaeriaceae. A total of five specimens were subjected to morphological and phylogenetic analyses, and the preliminary results indicated that they belong in Aquatisphaeria, Pseudotetraploa, and Tetraploa. A phylogenetic analysis was conducted using a combined dataset consisting of large subunit ribosomal RNA (LSU), small subunit ribosomal RNA (SSU), internal transcribed spacer (ITS), beta-tubulin (tub2) and RNA polymerase II largest subunit 2 (rpb2) to infer their phylogenetic relationships.
2. Materials and Methods
2.1. Sampling, Isolation, and Morphological Examination
In 2023, samples of decaying culms of bamboo and submerged wood were collected from the Guangdong and Yunnan provinces in China. The specimens were placed in a zip-lock bag and taken to the laboratory for morphological examination. A stereomicroscope (Chongqing Optec Instrument Co., Ltd., Chongqing, China) was utilized to examine the colonies developed on the natural substrate. The micro fungal structures were photographed through a compound microscope (Nikon Eclipse Ni-U, Tokyo, Japan) fitted with a digital camera (Canon 750D, Tokyo, Japan). The measurement of fungal structures (conidiophores, conidiogenous cells and conidia) was conducted using the TaroSoft (R) Image Frame Work program v. 0.9.0.7. The single spore isolations were made following the method described by Senanayake et al. [21]. Herbarium specimens were deposited at the Mycological Herbarium of Zhongkai University of Agriculture and Engineering, Guangzhou, China (MHZU). The living cultures were deposited into the Zhongkai University of Agriculture and Engineering Culture Collection, Guangzhou, China (ZHKUCC). The novel species were registered in the databases of the Index Fungorum (http://www.indexfungorum.org/names/names.asp, accessed on 24 February 2024) [15] and Facesoffungi (http://www.facesoffungi.org, accessed on 24 February 2024) [22].
2.2. DNA Extraction, PCR Amplification, and Sequencing
The fungal mycelia were cultivated on a potato dextrose agar (PDA) medium at 28 °C for 30 days. A Maglso plant DNA isolation kit (Magen, Guangzhou, China) was employed to extract the genomic DNA following the instructions provided by the manufacture. DNA amplification was conducted using the polymerase chain reaction (PCR) technique, employing a 2720 Thermal Cycler instrument (Applied Biosystems, Foster City, CA, USA). LSU, ITS, SSU, tub2, and rpb2 were amplified using the primer pairs LR0R/LR5 [23], ITS5/ITS4 [24], NS1/NS4 [24], T1/BT2b [25,26], and fRPB2-5f/fRPB2-7cR [27], respectively. The amplifications were carried out in a 25 μL reaction volume containing 9.5 μL of ddH2O, 12.5 μL of 2 × FastTaq PCR Master Mix (Vazyme Co., Nanjing, China), 1 μL of DNA template, and 1 μL of each forward and reverse primer (10 μM). The PCR thermal cycles program for the amplification of LSU, ITS, SSU, and tub2 commenced with an initial denaturation step at 94 °C for 3 min, followed by 35 cycles consisting of denaturation at 94 °C for 30 s, annealing at 53 °C for 30 s, elongation at 72 °C for 60 s, and a final extension step at 72 °C for 10 min. For rpb2 amplification, the annealing temperature was adjusted to 56 °C. PCR products were checked on 1% agarose electrophoresis gels stained with Gel Red. The products with bright bands were transferred to Tianyi Huiyuan Biotechnology Co., Ltd. (Guangzhou, China) for sequencing reactions.
2.3. Phylogenetic Analyses
The quality of the sequences was initially evaluated using SeqMan v. 7.0.0 [28]. To evaluate the sequence similarities between the new collections and other species, the newly generated sequences were subjected to BLASTn searches utilizing the powerful Basic Local Alignment Search Tool (BLAST) (https://www.ncbi.nlm.nih.gov/, accessed on 10 October 2023). The reference sequences were obtained from the GenBank (Table 1) through BLASTn search results and relevant publications [4,7,12,29]. Each dataset of the LSU, ITS, SSU, tub2, and rpb2 was aligned using the online version of MAFFT v. 7.0362 (https://mafft.cbrc.jp/alignment/server/, accessed on 10 October 2023) [30] with default settings, and manually adjusted using BioEdit v. 7.0 [31]. The aligned datasets were merged using Mesquite v. 3.81 [32]. The Alignment Transformation Environment online program (https://sing.ei.uvigo.es/ALTER/, accessed on 10 October 2023) was used to convert the FASTA file to PHYLIP and NEXUS formats for phylogenetic analyses. The phylogenetic analyses were conducted using maximum likelihood (ML) [33] and Bayesian inference (BI) approaches [34].
Table 1.
Taxa used for phylogenetic analyses and their corresponding GenBank accession numbers. Newly generated sequences are indicated in red, ex-type strains are indicated in bold, and missing sequences are indicated with “N/A”.
The ML analysis was conducted using RAxML-HPC2 on XSEDE v. 8.2.8 [33] within the CIPRES Science Gateway platform [35], employing the GTR+I+G model of evolution. For BI analysis, the evolutionary model of nucleotide substitution analysis was selected independently for each locus using MrModeltest v2.3 [36]. The best-fit model for each gene selected by Akaike Information Criterion (AIC) is GTR+I+G. Markov Chain Monte Carlo sampling (MCMC) was used to evaluate Bayesian posterior probabilities (BYPP) [37]. MCMC sampling was run for 1,000,000 generations, and the trees were sampled every 100th generation. The first 25% of the trees that represented the burn-in phase were discarded, and the remaining 75% of the trees were used for calculating the posterior probabilities (PP) for the majority rule consensus tree. The resulting trees were viewed in FigTree v. 1.4.0 (Institute of Evolutionary Biology, University of Edinburgh, Edinburgh, UK) [38], and edited using Microsoft Office Power Point 2007 (Microsoft Corporation, Redmond, WA, USA).
3. Results
We base our new species following the principle of multiple evidence, as in the guidelines of Chethana et al. [39].
3.1. Phylogenetic Analyses
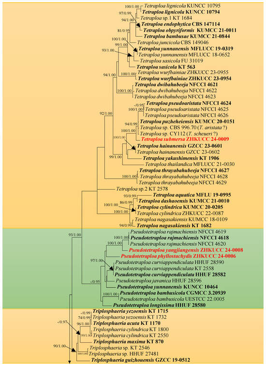
The combined sequence alignments comprised 98 taxa (Table 1) with Amniculicola immersa CBS 123083 and Amniculicola parva CBS 123092 as the outgroup taxa [7]. The dataset comprised 4514 characters including alignment gaps (LSU, ITS, SSU, tub2, and rpb2 sequence data). The RAxML analysis of the combined dataset yielded a best scoring tree with a final ML optimization likelihood value of -26757.620769. The matrix had 1662 distinct alignment patterns, with 50.02% undetermined characters or gaps. The estimated base frequencies were as follows: A = 0.243853, C = 0.250309, G = 0.276052, and T = 0.229786; substitution rates were AC = 2.252767, AG = 4.258052, AT = 1.766702, CG = 1.384778, CT = 8.963127, and GT = 1.000000; the gamma distribution shape parameter was α = 0.549203. Bayesian posterior probabilities from Bayesian inference analysis were assessed with a final average standard deviation of split frequencies = 0.010798. In the phylogenetic tree (Figure 1), our new collections ZHKUCC 24-0005 and ZHKUCC 24-0007 cluster within Aquatisphaeria, while ZHKUCC 24-0006 and ZHKUCC 24-0008 are nested within Pseudotetraploa. In addition, ZHKUCC 24-0009 is grouped within Tetraploa.

Figure 1.
Phylogenetic tree generated from maximum likelihood (ML) analysis based on combined LSU, ITS, SSU, tub2, and rpb2 sequence data. Bootstrap support values for ML equal to greater than 70%, and posterior probabilities equal to greater than 0.95 are given above or below the nodes (ML/BYPP). The tree is rooted to Amniculicola immersa CBS 123083 and Amniculicola parva CBS 123092. Newly generated sequences are highlighted in red, and the type strains are indicated in bold.
3.2. Taxonomy
3.2.1. Identification of the New Collections
Aquatisphaeria thailandica W.L. Li, D.F. Bao & Jian K. Liu, Phytotaxa 513(2): 122 (2021) (Figure 2)
Figure 2.
Aquatisphaeria thailandica (MHZU 24-0005). (a–c) Colonies on natural substratum. (d–f) Conidiophores, conidiogenous cells and conidia. (g–l) Conidia. (m,n) Colonies on PDA (front and reverse). Scale bars: (d–f) = 50 µm, (g–l) = 20 µm.
Index Fungorum number: IF839208; Facesoffungi number: FoF 11751
Saprobic on decaying culms of bamboo. Sexual morph: undetermined. Asexual morph: hyphomycetous. Colonies on natural substratum effuse, scattered, dark brown to black. Conidiophores 42–80 × 4–5 μm ( = 64 × 4.3 μm, n = 15), macronematous, mononematous, erect, cylindrical, mostly straight, curved at base, with rounded or slightly tapering apex, unbranched, asymmetrically 3–6-septate, not constricted at septa, unevenly brown, darker in some cells, smooth-walled, thin-walled. Conidiogenous cells 3–5 × 2–4 μm, holoblastic, monoblastic, integrated, determinate, terminal, subcylindrical, trapezoidal, brown. Conidia 18–38 × 15–25 μm ( = 28 × 19 μm, n = 5), solitary, acrogenous, turbinate, dictyoseptate, muriform, composed of several angular cells, obscured because of dark pigmentation, brown, dark brown to black, occasionally olivaceous when young, smooth-walled, thin-walled, with a wedge-shaped, dark brown basal cell, 4–9 × 3–7 μm ( = 6 × 4 μm, n = 15), with four (occasionally two) apical appendages. Appendages 11–20 × 2.5–4 μm ( = 15 × 3.2 μm, n = 30), almost equal in length, subcylindrical, aseptate, unbranched, upward, brown, occasionally olivaceous, subhyaline at the apex. Conidial secession schizolytic.
Culture characteristics: The colonies on the PDA reach 50 mm in diam. after one month at 25 °C, circular, dark greyish brown in the middle, pale brown at the margin, with a dense aerial mycelium, velvety; from below, grey to dark brown in the middle, milky at the margin, with an entire edge.
Material examined: CHINA, Guangdong Province, Yangjiang City, on decaying culms of bamboo, 9 April 2023, H.J. Zhao, YG010 (MHZU 24-0005); living culture ZHKUCC 24-0005. GenBank numbers: LSU: PP336665, ITS: PP336657, SSU: PP336662, tub2: PP346803, tef1-α: PP346810.
Notes: The new collection ZHKUCC 24-0005 is very similar to Aquatisphaeria thailandica in all morphological characteristics, except for the smaller dimensions of the conidia (18–38 × 15–25 μm vs. 36–50 × 30–47 μm) and the shorter appendages (11–20 × 2.5–4 μm vs. mostly 19–29 × 2–3 μm) [5]. Regarding the DNA sequence data comparison, there is a discrepancy of 0.8% (4 out of 505), 0.1% (1 out of 841) and 0.1% (1 out of 1031) in nucleotide variations within the ITS, LSU, and SSU genes, respectively, between ZHKUCC 24-0005 and A. thailandica MFLUCC 21-0025. No other protein coding genes can be compared. Based on multi-locus phylogenetic analysis and morphological comparison, the new collection ZHKUCC 24-0005 is identified as A. thailandica. This study provides a new geographical record of A. thailandica in China, as well as a new terrestrial habitat record for this species. In addition, this study expands the range of conidial dimensions of A. thailandica to 18–50 × 15–47 μm. The limitations of the specimen materials need to be clarified, as our data are based on a small sample size of only five conidia obtained from the substrate.
Aquatisphaeria bambusae H.J. Zhao, K.D. Hyde & W. Dong, sp. nov. (Figure 3)
Figure 3.
Aquatisphaeria bambusae (MHZU 24-0007, holotype). (a,b) Colonies on natural substratum. (c–e) Conidiophores, conidiogenous cells and conidia. (f–k) Conidia. Scale bars: (c,d) = 50 µm, (e–k) = 20 µm.
Index Fungorum number: IF 901707; Facesoffungi number: FoF 15535
Etymology: refers to the bamboo host of the holotype.
Holotype: MHZU 24-0007
Saprobic on decaying culms of bamboo. Sexual morph: undetermined. Asexual morph: hyphomycetous. Colonies on natural substratum effuse, scattered, dark brown to black. Conidiophores 42–93 × 4–7 μm ( = 73 × 5.5 μm, n = 15), macronematous, mononematous, erect, cylindrical, straight, with a rounded apex, unbranched, 3–7-septate, not constricted at the septa, dark brown to black, smooth-walled, thin-walled. Conidiogenous cells 10.5 × 3 μm, holoblastic, monoblastic, integrated, determinate, terminal, subcylindrical, dark brown to black. Conidia 26–57 × 22–35 μm ( = 36.5 × 29.5 μm, n = 30), solitary, acrogenous, subglobose, turbinate, dictyoseptate, muriform, clearly septate and becoming aseptate, brown when young, dark brown at maturity, rough-walled, verrucose, thin-walled, with a subcylindrical, wedge-shaped, dark brown basal cell, which is 3.5–7.5 × 3–5.5 μm ( = 5.0 × 4.1 μm, n = 15), with two to five (mostly four) appendages. Appendages 15–35 × 2–7 μm ( = 25 × 3.6 μm, n = 30), almost equal in length, cylindrical, aseptate, unbranched, upward, olivaceous brown to dark brown, subhyaline at the apex. Conidial secession schizolytic.
Culture characteristics: The colonies on the PDA reach 22 mm in diam. after two weeks at 25 °C, circular, pale grey, grey at the margin, with a dense aerial mycelium, velvety; from below, pale brown, with a white entire edge.
Material examined: CHINA, Guangdong Province, Yangjiang City, on decaying culms of bamboo, 9 April 2023, H.J. Zhao, YG048 (MHZU 24-0007, holotype); ex-type culture ZHKUCC 24-0007. GenBank numbers: LSU: PP336667, ITS: PP336659, SSU: PP336663, tub2: PP346805, tef1-α: PP346812.
Notes: In our multi-locus phylogenetic analysis, Aquatisphaeria bambusae forms a sister branch with A. thailandica (Figure 1). Morphologically, A. bambusae can be distinguished from A. thailandica by differences in conidial septation and color. Aquatisphaeria thailandica has distinct septa that are prominently pigmented at maturity, whereas the septa of A. bambusae become indiscernible and display a lighter color compared to those of A. thailandica [5]. In addition, A. bambusae has conidia that are thinner (26–57 × 22–35 μm) compared to those of A. thailandica (36–50 × 30–47 μm). Aquatisphaeria bambusae possesses slightly longer appendages (15–35 × 2–7 μm) in comparison to A. thailandica (19–29 × 2–3 μm). Regarding the DNA sequence data comparison, there is a discrepancy of 3% (15 out of 503), 0.7% (6 out of 849), and 0.1% (1 out of 1021) in nucleotide variations within the ITS, LSU, and SSU genes, respectively, between A. bambusae ZHKUCC 24-0007 and A. thailandica MFLUCC 21-0025. Based on multi-locus phylogenetic analysis and morphological comparison [39], A. bambusae is identified as a new species within Aquatisphaeria.
Pseudotetraploa yangjiangensis H.J. Zhao, K.D. Hyde & W. Dong, sp. nov. (Figure 4)
Figure 4.
Pseudotetraploa yangjiangensis (MHZU 24-0008, holotype). (a–c) Colonies on natural substratum. (d–p) Conidia. (q,r) Colonies on PDA (front and reverse). Scale bars: (d–p) = 10 µm.
Index Fungorum number: IF 901708; Facesoffungi number: FoF 11536
Etymology: refers to Yangjiang City, from where the holotype was collected.
Holotype: MHZU 24-0008
Saprobic on decaying culms of Phyllostachys edulis. Sexual morph: undetermined. Asexual morph: hyphomycetous. Colonies on natural substratum effuse, gregarious or scattered, black. Conidiophores reduced to conidiogenous cells. Conidiogenous cells holoblastic, monoblastic, integrated. Conidia 17–50 × 15–32 μm ( = 36 × 20 μm, n = 20), solitary, pyriform, composed of 3–5 columns of brown to dark brown cells, pseudoseptate, rough-walled, verrucose, thin-walled, with 1–5 apical appendages, with the middle two appendages mostly being the longest and straight, the other appendages being short and slightly curved. Appendages 10–95 × 3.3–7.6 μm ( = 42 × 4.7 μm, n = 30), subcylindrical, 1–4(–5)-septate, unbranched, upward, brown, subhyaline at the apex. Conidial secession schizolytic.
Culture characteristics: The colonies on the PDA reach 50 mm in diam. after five weeks at 25 °C, circular, dry, white, with dense mycelium; from below, dark brown in the middle, pale brown at the margin, with an entire edge.
Material examined: CHINA, Guangdong Province, Yangjiang City, on decaying culms of Phyllostachys edulis, 9 April 2023, H.J. Zhao, YG092 (MHZU 24-0008, holotype); ex-type living culture, ZHKUCC 24-0008. GenBank numbers: LSU: PP336668, ITS: PP336660, tub2: PP346806, rpb2: PP346809.
Notes: In our multi-locus phylogenetic analysis, Pseudotetraploa yangjiangensis has close affinities with P. rajmachiensis (Figure 1). Morphologically, P. yangjiangensis can be distinguished from P. rajmachiensis by having 3–5 columnar conidia, whereas P. rajmachiensis possesses only 2–3 columnar conidia [18]. In addition, the conidia of P. yangjiangensis are wider (17–50 × 15–32 μm) compared to those of P. rajmachiensis (27.6–43 × 16–23.5 µm). Pseudotetraploa yangjiangensis possesses slightly longer appendages with fewer septa (10–94 μm, 1–4(–5)-septate) in comparison of P. rajmachiensis (16.5–79 μm, 4–10-septate). Regarding the DNA sequence data comparison, there is a discrepancy of 1.9% (16 out of 861, 1 gap), 1.5% (12 out of 824, 1 gap) and 4.0% (14 out of 354, 1 gap) in nucleotide variations within the LSU, ITS, and tub2 genes, respectively, between P. yangjiangensis ZHKUCC 24-0008 and P. rajmachiensis NFCCI 4618. Based on multi-locus phylogenetic analysis and morphological comparison [39], P. yangjiangensis is identified as a new species within Pseudotetraploa.
Pseudotetraploa phyllostachydis H.J. Zhao, K.D. Hyde & W. Dong, sp. nov. (Figure 5)
Figure 5.
Pseudotetraploa phyllostachydis (MHZU 24-0006, holotype). (a,b) Colonies on natural substratum. (c–i) Conidia. Scale bars: (c–i) = 20 µm.
Index Fungorum number: IF 901709; Facesoffungi number: FoF 15537
Etymology: refers to host name of the holotype.
Holotype: MHZU 24-0006
Saprobic on decaying culms of Phyllostachys edulis. Sexual morph: undetermined. Asexual morph: hyphomycetous. Colonies on natural substratum effuse, scattered or gregarious, black. Conidiophores reduced to conidiogenous cells. Conidiogenous cells holoblastic, monoblastic, integrated. Conidia 17–30 × 10–20 μm ( = 25 × 14.7 μm, n = 30), solitary, ovoid, brown to dark brown, sometimes olivaceous brown in the upper portion, composed of two to four columns of appressed, brown to dark brown cells, pseudoseptate, rough-walled, verrucose, thin-walled, with 1–4 apical appendages, with the middle appendage being the longest and straight, the other appendages being short and distinctly curved. Appendages 9–75 × 2.8–8 μm ( = 35.5 × 4.3 μm, n = 30), subcylindrical, 0–4-septate, unbranched, upward, brown to dark brown, subhyaline at the apex. Conidial secession schizolytic.
Culture characteristics: The colonies on the PDA reach 50 mm in diam. after five weeks at 25 °C, circular, dry, with dense mycelium, off-white; from below, dark brown in the middle, white to pale brown outwards, white at the margin, with a filiform edge.
Material examined: CHINA, Guangdong Province, Yangchun City, on decaying culms of Phyllostachys edulis, 9 April 2023, H.J. Zhao, YG029 (MHZU 24-0006, holotype); ex-type culture ZHKUCC 24-0006. GenBank numbers: LSU: PP336666, ITS: PP336658, tub2: PP346804, rpb2: PP346808, tef1-α: PP346811.
Notes: In our multi-locus phylogenetic analysis, Pseudotetraploa phyllostachydis forms a basal branch to P. rajmachiensis and P. yangjiangensis (Figure 1). Pseudotetraploa phyllostachydis can be easily distinguished from P. rajmachiensis and P. yangjiangensis by the conidia that only possess a single longest middle appendage compared to the predominantly two longest middle appendages found in the latter two species [18]. In addition, P. phyllostachydis exhibits shorter conidia (17–30 × 10–20 μm) compared to P. rajmachiensis (27.6–43 × 16–23.5 µm), and smaller conidia than P. yangjiangensis (17–50 × 15–32 μm). The longest appendages of P. phyllostachydis measure 75 µm, whereas those of P. yangjiangensis measure 94 μm. Regarding the DNA sequence data comparison, there is a discrepancy of 3.8% (33 out of 871, 1 gap), 7.9% (43 out of 541, 12 gaps), and 8.9% (31 out of 350, 4 gaps) in nucleotide variations within the LSU, ITS, and tub2 genes, respectively, between P. phyllostachydis ZHKUCC 24-0006 and P. rajmachiensis NFCCI 4618; there is a discrepancy of 3.1% (27 out of 865), 8.6% (47 out of 543, 10 gaps), and 7.7% (42 out of 547, 9 gaps) in nucleotide variations within the LSU, ITS, and tub2 genes, respectively, between P. phyllostachydis ZHKUCC 24-0006 and P. yangjiangensis ZHKUCC 24-0008. Based on multi-locus phylogenetic analysis and morphological comparison [39], P. phyllostachydis is identified as a new species within Pseudotetraploa.
Tetraploa submersa H.J. Zhao, G.N. Wang, K.D. Hyde & W. Dong, sp. nov. (Figure 6)
Figure 6.
Tetraploa submersa (MHZU 24-0009, holotype). (a,b) Colonies on natural substratum. (c–l) Conidia (arrows indicate the ongoing growth of appendages). (m,n) Colonies on PDA (front and reverse). Scale bars: (c–l) = 20 µm.
Index Fungorum number: IF 901710; Facesoffungi number: FoF 15538
Etymology: refers to submerged habitats of the holotype.
Holotype: MHZU 24-0009
Saprobic on submerged wood in freshwater habitats. Sexual morph: undetermined. Asexual morph: hyphomycetous. Colonies on natural substratum effuse, scattered or gregarious, black. Conidiophores reduced to conidiogenous cells. Conidiogenous cells up to 6 μm long, holoblastic, monoblastic, integrated, subcylindrical, pale brown. Conidia 30–68 × 21–53 μm ( = 38 × 29.5 μm, n = 30), solitary, obovoid, cuneiform, subcylindrical or subspherical, often divergent and digitate, brown to dark brown, composed of 3–5 columns of brown to dark brown cells, 3–5-septate in each column, smooth-walled, thin-walled, with 3–5 apical appendages. Appendages 8–53 μm long ( = 25 μm, n = 30), 2–6 µm wide at the apex, 3–10 µm wide at the base, almost equal in length but with one to two appendages often continuing to grow, forming a subcylindrical, paler cell that is measured as 10–40 (–60) μm long, subcylindrical, slightly wider at the base, 1–3-septate, unbranched, upward, pale brown to brown. Conidial secession schizolytic.
Culture characteristics: The colonies on the PDA reach 52 mm in diam. after five weeks at 25 °C, circular, cottony, flat, pale brown; from below, dark brown, with an undulate, pale brown edge.
Material examined: CHINA, Yunnan Province, Dehong Dai Jingpo Autonomous Prefecture, Mang City, on submerged wood in freshwater habitats, 9 March 2023, G.N. Wang, YN1 (MHZU 24-0009, holotype); ex-type culture ZHKUCC 24-0009. GenBank numbers: LSU: PP336669, ITS: PP336661, SSU: PP336664, tub2: PP346807, tef1-α: PP346813.
Notes: In our multi-locus phylogenetic analysis, Tetraploa submersa clusters with T. pseudoaristata, T. puzheheiensis, and two unnamed strains, CY 112 and CBS 996.70 (Figure 1). Tetraploa submersa can be easily distinguished from T. puzheheiensis in having cuneiform, brown to dark brown, smooth-walled conidia that have conidial arms which often become divergent and digitate at maturity. In contrast, T. puzheheiensis exhibits short cylindrical, almost black, verrucose conidia with closed conidial arms [4]. In addition, the appendages of T. submersa exhibit greater length (8–53 μm), with one to two of them often continuing to grow and forming a subcylindrical, paler cell that measures 10–40(–60) μm in length. Conversely, the appendages of T. puzheheiensis are shorter (3–27 µm) and do not undergo further growth at maturity. Tetraploa pseudoaristata can also be easily distinguished from T. submersa in having short cylindrical, verrucose conidia with almost closed conidial arms and with quite long appendages that measure 23–107.5 μm [18]. The three species can also be distinguished by conidial size, with T. submersa measuring 30–68 × 21–53 μm, T. puzheheiensis measuring 24–35 × 15–24.5 μm, and T. pseudoaristata measuring 22–31 × 15–20 µm [4,18]. The strains CY 112 and CBS 996.70, bearing the name T. scheueri and T. aristata, were identified as doubtful strains in Dong et al. [4], and were provisionally classified as Tetraploa spp. Nevertheless, the comparison of T. scheueri and T. aristata with T. submersa indicate that they are significantly distinct species (morphology see [1,4,40]).
Regarding the DNA sequence data comparison, there is a discrepancy of 0.5% (4 out of 865), 2.4% (13 out of 539, 3 gaps) and 4.8% (20 out of 413) in nucleotide variations within the LSU, ITS, and tub2 genes, respectively, between T. submersa ZHKUCC 24-0009 and T. pseudoaristata NFCCI 4624; there is a discrepancy of 0.5% (4 out of 852, 1 gap) and 2.0% (11 out of 553, 2 gaps) in nucleotide variations within the LSU and ITS genes, respectively, between T. submersa ZHKUCC 24-0009 and T. puzheheiensis KUMCC 20-0151. To the best of our knowledge, T. submersa does not correspond to any known species within the genus. Therefore, it is introduced as a novel species of Tetraploa.
3.2.2. Overview of the Taxa Belonging to Tetraplosphaeriaceae
- A compilation of the Tetraplosphaeriaceae species isolated from bamboo (marked with “*”) or freshwater (marked with “#”) is provided below.
- Aquatisphaeria W.L. Li, N.G. Liu & Jian K. Liu, Phytotaxa 513(2): 122 (2021)
*Aquatisphaeria bambusae H.J. Zhao & W. Dong, J. Fungi 10, 5: 319 (2024)—on decaying culms of an unidentified bamboo: China [this study]
#*Aquatisphaeria thailandica W.L. Li, D.F. Bao & Jian K. Liu, Phytotaxa 513(2): 122 (2021)—on decaying wood submerged in freshwater habitats: Thailand [5]; on decaying culms of bamboo: China [this study]
Notes: Aquatisphaeria was established by Li et al. [5] with A. thailandica as the type species. Within the genus, A. thailandica and A. bambusae have been documented, both of which were isolated from decaying bamboo [5] and this study. In particular, A. thailandica also occurs in freshwater habitats. The proportion of the species within Aquatisphaeria that were isolated from bamboo substrates and/or freshwater habitats is 100% (2/2).
- Byssolophis Clem., Gen. fung., Edn 2 (Minneapolis): 83 (1931)
Notes: Byssolophis ampla, B. byssiseda, and B. sphaerioides have been documented within the genus [15]. No species have been reported to be found from bamboo substrates or freshwater habitats.
- Ernakulamia Subram., Kavaka 22/23: 67 (1996) [1994]
#Ernakulamia cochinensis (Subram.) Subram., Kavaka 22/23: 67 (1996) [1994]—on submerged wood in a stream: Thailand [4]
Notes: Ernakulamia consists of four species, as documented in Species Fungorum (https://www.speciesfungorum.org/, accessed on 15 February 2024). Bambusicolous species remains to be discovered within the genus; however, E. cochinensis has been found from freshwater habitats [4]. The proportion of the species within Ernakulamia that were isolated from bamboo substrates and/or freshwater habitats is 25% (1/4).
- Polyplosphaeria Kaz. Tanaka & K. Hiray., Stud. Mycol. 64: 192 (2009)
*Polyplosphaeria fusca Kaz. Tanaka & K. Hiray., Stud. Mycol. 64: 193 (2009)—on decaying culms of Chimonobambusa marmorea, Phyllostachys bambusoides, Pleioblastus chino, and Sasa kurilensis: Honshu, Japan [1]; on decaying stems of an unidentified bamboo: Yunnan, China [41]; on decaying culms of an unidentified bamboo: Guizhou, China [10]
*Polyplosphaeria thailandica C.G. Lin, Yong Wang bis & K.D. Hyde, Fungal Diversity 78: 55 (2016)—on decaying culms of an unidentified bamboo: Thailand [42]
Notes: Polyplosphaeria was established by Tanaka et al. [1] with P. fusca as the type species. Currently, five species are accepted within the genus. Among them, two species, viz., P. fusca and P. thailandica, were isolated from decaying bamboo [1,42]. No species have been found from freshwater habitats. The proportion of the species within Polyplosphaeria that were isolated from bamboo substrates and/or freshwater habitats is 29% (2/7).
- Pseudopolyplosphaeria J.F. Zhang, Y.Y. Chen & Jian K. Liu, Fungal Divers. 122: 59 (2023)
*Pseudopolyplosphaeria guizhouensis J.F. Zhang, Y.Y. Chen & Jian K. Liu, Fungal Diversity 122: 61 (2023)—on decaying culms of an unidentified bamboo: Guizhou, China [10]
Notes: Pseudopolyplosphaeria was established by Zhang et al. [10] with P. guizhouensis as the type species. Currently, only one species, P. guizhouensis, has been documented within the genus, which was isolated from the decaying culms of an unidentified bamboo. No species have been found from freshwater habitats. The proportion of the species within Pseudopolyplosphaeria that were isolated from bamboo substrates and/or freshwater habitats is 100% (1/1).
- Pseudotetraploa Kaz. Tanaka & K. Hiray., Stud. Mycol. 64: 193 (2009)
*Pseudotetraploa bambusicola X.D. Yu, S.N. Zhang & Jian K. Liu, Journal of Fungi 8 (7, no. 720): 16 (2022)—on decaying stems of Bambusoideae: Sichuan, China [6]
*Pseudotetraploa curviappendiculata (Sat. Hatak., Kaz. Tanaka & Y. Harada) Kaz. Tanaka & K. Hiray., Stud. Mycol. 64: 195 (2009)—on decaying culms of Sasa kurilensis: Honshu, Japan [17]
*Pseudotetraploa javanica (Rifai, Zainuddin & Cholil) Kaz. Tanaka & K. Hiray., Stud. Mycol. 64: 195 (2009)—on decaying culms of Bambusa glaucescens: Jawa (Rifai et al. 1988); on decaying culms of Pleioblastus chino: Japan [1]
*Pseudotetraploa longissima (Sat. Hatak., Kaz. Tanaka & Y. Harada) Kaz. Tanaka & K. Hiray., Stud. Mycol. 64: 195 (2009)—on decaying culms of Pleioblastus chino: Honshu, Japan [1]
*Pseudotetraploa phyllostachydis H.J. Zhao, K.D. Hyde & W. Dong, J. Fungi 10(5): 319 (2024)—on decaying culms of Phyllostachys edulis: Guangdong, China [this study]
*Pseudotetraploa rajmachiensis Rajeshkumar, K.D. Hyde & Wijayaw., Fungal Divers. 100: 116 (2020)—on decaying culms of Dendrocalamus stocksii: Maharashtra, India [18]
*Pseudotetraploa yangjiangensis H.J. Zhao, K.D. Hyde & W. Dong, J. Fungi 10(5): (2024)—on decaying culms of Phyllostachys edulis: Guangdong, China [this study]
#*Pseudotetraploa yunnanensis X. Tang, Jayaward., R. Jeewon & J.C. Kang, MycoKeys 100: 187 (2023)—on submerged bamboo in freshwater habitats: Yunnan, China [7]
Notes: Pseudotetraploa was established by Tanaka et al. [1] with P. curviappendiculata as the type species. All species were isolated from bamboo substrates in previous studies [1,6,7,17,18] and in this study. In particular, P. yunnanensis has also been found in freshwater habitats [7]. The proportion of the species within Pseudotetraploa that were isolated from bamboo substrates and/or freshwater habitats is 100% (8/8).
- Quadricrura Kaz. Tanaka, K. Hiray. & Sat. Hatak., Stud. Mycol. 64: 196 (2009)
*Quadricrura meridionalis Kaz. Tanaka & K. Hiray., Stud. Mycol. 64: 197 (2009)—on culms of an unidentified bamboo: Nansei-Shoto [1]
*Quadricrura septentrionalis Kaz. Tanaka, K. Hiray. & Sat. Hatak., Stud. Mycol. 64: 198 (2009)—on culms of Sasa kurilensis: Honshu, Japan [1]
Notes: Quadricrura was established by Tanaka et al. [1] with Q. septentrionalis as the type species. Three species have been documented, two of which, viz., Q. meridionalis and Q. septentrionalis, were isolated from decaying bamboo [1]. No species have been found from freshwater habitats. The proportion of the species within Quadricrura that were isolated from bamboo substrates and/or freshwater habitats is 67% (2/3).
- Shrungabeeja V.G. Rao & K.A. Reddy, Indian J. Bot. 4(1): 109 (1981)
#Shrungabeeja aquatica W. Dong, G.N. Wang & H. Zhang, Fungal Divers. 105: 498 (2020)—on submerged wood in freshwater habitats: Thailand [4]
#Shrungabeeja fluviatilis J. Yang, Jian K. Liu & K.D. Hyde, Fungal Divers. 119: 74 (2023)—on decaying twigs submerged in freshwater habitats: Guizhou, China [8]
*Shrungabeeja longiappendiculata Sommai, Pinruan, Nuankaew & Suetrong, Fungal Divers. 75: 124 (2015)—on decaying culms of Bambusa: Thailand [3]
*Shrungabeeja piepenbringiana R. Kirschner, Sydowia 69: 155 (2017)—on decaying detached twigs of Chusquea longifolia: Panama [43]
#*Shrungabeeja vadirajensis V.G. Rao & K.A. Reddy, Indian J. Bot. 4(1): 113 (1981)—on decaying stems of Bambusa: Karnataka, India [44]; on submerged wood in a stream: Thailand [4]
Notes: Shrungabeeja consists of seven species, as documented in Species Fungorum (https://www.speciesfungorum.org/, accessed on 15 February 2024). Among them, five species have been documented from decaying bamboo or freshwater habitats. In particular, S. vadirajensis was found both on decaying bamboo and in freshwater habitats [4,44]. The proportion of the species within Shrungabeeja that were isolated from bamboo substrates and/or freshwater habitats is 71% (5/7).
- Tetraploa Berk. & Broome, Ann. Mag. nat. Hist., Ser. 2 5: 459 (1850)
#Tetraploa abortiva Aramb. & Cabello, Mycotaxon 30: 266 (1987)—on submerged wood in freshwater habitats: Argentina [45]
#Tetraploa aquatica W.L. Li & H.Y. Su, in Li, Bao, Bhat & Su, Phytotaxa 459(2): 184 (2020)—on decaying wood submerged in freshwater habitats: Yunnan, China [13]
*Tetraploa bambusae Phookamsak & H.B. Jiang, J. Fungi 8 (no. 630): 25 (2022)—on decaying twigs of Bambusoideae: Yunnan, China [12]
*Tetraploa circinata J. Pratibha & Bhat, Mycotaxon 105: 423 (2008)—on dead, decaying twigs of an unidentified bamboo: Maharashtra, India [12]
*Tetraploa nagasakiensis (Kaz. Tanaka & K. Hiray.) Kaz. Tanaka & K. Hiray., Fungal Divers. 63: 253 (2013)—on culms of an unidentified bamboo: Kyushu, Japan [1]; on decaying branches of an unidentified bamboo: Yunnan, China [46]
*Tetraploa opaca G.Z. Zhao, Nova Hedwigia 88(1-2): 223 (2009)—on decaying culms of an unidentified bamboo [47]
#Tetraploa puzheheiensis W. Dong, H. Yang & H. Zhang, Fungal Divers. 105: 501 (2020)—on submerged wood in freshwater habitats: Yunnan, China [4]
*Tetraploa sasicola (Kaz. Tanaka & K. Hiray.) Kaz. Tanaka & K. Hiray., Fungal Divers. 63: 253 (2013)—on culms of Sasa senanensis: Hokkaido, Japan [1]
#Tetraploa submersa H.J. Zhao, G.N. Wang, K.D. Hyde & W. Dong, J. Fungi 10(5): 319 (2024)—on submerged wood in freshwater habitats: Yunnan, China [this study]
#Tetraploa thailandica D.F. Bao, H.Y. Su, K.D. Hyde & Z.L. Luo, J. Fungi 7 (no. 669): 4 (2021)—on submerged wood in freshwater habitats: Thailand [48]
*Tetraploa yakushimensis (Kaz. Tanaka, K. Hiray. & Hosoya) Kaz. Tanaka & K. Hiray., Fungal Divers. 63: 253 (2013)—on culms of Arundo donax: Kagoshima, Japan [1]
#Tetraploa yunnanensis W. Dong, H. Yang & H. Zhang, Fungal Divers. 105: 502 (2020)—on submerged wood in freshwater habitats: Yunnan, China [4], Thailand [4]
Notes: Tetraploa was established by Berkeley and Broome [14] with T. aristata as the type species. A total of 39 species have been documented, with 11 of them being isolated from bamboo substrates and freshwater habitats. Tetraploa bambusae, T. circinata, T. nagasakiensis, T. opaca, T. sasicola, and T. yakushimensis were exclusively isolated from decaying bamboo (see records under the notes on the species), while T. abortiva, T. aquatica, T. submersa, T. puzheheiensis, T. thailandica, and T. yunnanensis have been exclusively isolated from freshwater habitats (see records under the notes on the species). The proportion of the species within Tetraploa that were isolated from bamboo substrates and/or freshwater habitats is 31% (12/39).
- Triplosphaeria Kaz. Tanaka & K. Hiray., Stud. Mycol. 64: 185 (2009)
#*Triplosphaeria acuta Kaz. Tanaka & K. Hiray., Stud. Mycol. 64: 186 (2009)—on culms of an unidentified bamboo submerged in a stream: Hokkaido, Japan [1]
*Triplosphaeria cylindrica Kaz. Tanaka & K. Hiray., Stud. Mycol. 64: 188 (2009)—on culms of Sasa kurilensis, Japan [1]
#Triplosphaeria guizhouensis L.L. Liu & Z.Y. Liu, Phytotaxa 603(2): 177 (2023)—on decaying wood submerged in a stream: Guizhou, China [49]
*Triplosphaeria maxima Kaz. Tanaka & K. Hiray., Stud. Mycol. 64: 188 (2009)—on culms of Sasa kurilensis: Honshu, Japan [1]
*Triplosphaeria yezoensis (I. Hino & Katum.) Kaz. Tanaka & K. Hiray., Stud. Mycol. 64: 188 (2009)—on decaying culms of Sasa paniculata: Japan [1]
Notes: Triplosphaeria was established by Tanaka et al. [1] with T. maxima as the type species. All species have been isolated from decaying bamboo or freshwater habitats. Among them, T. cylindrica, T. maxima, and T. yezoensis were exclusively isolated from decaying bamboo [1], while T. guizhouensis was exclusively isolated from freshwater habitats [49]. In particular, T. acuta can inhabit both decaying bamboo and submerged wood in freshwater habitats [1]. The proportion of the species within Triplosphaeria that were isolated from bamboo substrates and/or freshwater habitats is 100% (5/5).
4. Discussion
Bambusicolous fungi are a diverse group associated with various bamboo substrates, including leaves, culms, branches, rhizomes, and roots. The extensive research from articles and monographs has confirmed the global distribution and high fungal diversity of bambusicolous fungi [1,7,50,51,52]. Freshwater fungi is another group that partially or completely resides in freshwater habitats, with numerous novel species having been discovered over the past decades [4,8,20,53,54,55,56,57,58,59]. The most common fungi in the two groups are generally clustered into distinct families. Hyde et al. [50] and Dai et al. [51] proposed that the common families of fungi on bamboo are Hypocreaceae, Phyllachoraceae and Xylariaceae, Bambusicolaceae, Tetraplosphaeriaceae, and Roussoellaceae. Dong et al. [4] summarized that freshwater fungi predominantly reside in Aliquandostipitaceae, Dictyosporiaceae, Morosphaeriaceae, Tetraplosphaeriaceae, and Tubeufiaceae. It is likely that the species within Tetraplosphaeriaceae exhibit a preference for inhabiting both bamboo substrates and freshwater habitats. To investigate this assumption, our study presents a compilation of Tetraplosphaeriaceae species that have been isolated from bamboo substrates and freshwater habitats, accompanied by notes for each genus explaining the isolation source for those particular species. Interestingly, we found that the species within the two genera, viz., Pseudotetraploa and Triplosphaeria, exclusively inhabit bamboo substrates and freshwater habitats, indicating their strong preference for these specific environments. The species identified within Aquatisphaeria and Pseudopolyplosphaeria have also been isolated from such environments; however, due to the limited sampling size thus far, it remains difficult to determine their definitive environmental preferences. The taxa within Ernakulamia, Polyplosphaeria, and Tetraploa, on the other hand, exhibit a relatively low percentage of species that inhabit such environments at 25%, 29%, and 31%, respectively. The species within Quadricrura and Shrungabeeja exhibit a moderate percentage at 67% and 71%, respectively. Four species, viz., Aquatisphaeria thailandica, Pseudotetraploa yunnanensis, Shrungabeeja vadirajensis, and Triplosphaeria acuta, are capable of thriving in both environments. In total, Tetraplosphaeriaceae comprises 48% (38/79) of species that have been isolated from bamboo substrates and freshwater habitats. In other words, 41 species in this family were isolated from other substrates or habitats, while 27 of them (66%) belong to the Tetraploa. Tetraploa species are frequently documented from herbaceous plants [1,60,61,62,63]. This prompts us to question whether the majority of species within Tetraploa have experienced migration from bamboo substrates or freshwater habitats to other herbaceous plants in response to significant environmental pressures. Numerous matters are still pending in the field of freshwater fungal biology.
The taxonomic investigations of microfungi have been conducted by various researchers, with an emphasis on their respective habitats, such as marine habitats [64], freshwater habitats [56], or an emphasis on their hosts, such as mangrove fungi [65], teak fungi [66], grass fungi [67], and entomopathogenic fungi [68]. Alternatively, researchers may focus on particular fungal groups, such as annulatascaceae-like taxa [57,69], tubeufia-like taxa [55], pestalotiopsis-like taxa [70,71]. However, the taxonomic studies on fungal groups, simultaneously providing valuable insights into their hosts and habitats, have been rarely investigated. The compilation presented in this study, along with our new findings, have suggested that the Tetraplosphaeriaceae is likely to exhibit a high degree of host and habitat specificity. This can be clearly observed from examples of Aquatisphaeria, Pseudotetraploa, Quadricrura, Shrungabeeja, and Triplosphaeria. The species within Tetraploa have not exhibited a distinct preference for bamboo substrates and freshwater habitats. Due to the rich fungal diversity and wide distribution of species in bamboo substrates and freshwater habitats, we believe that numerous novel species and genera will be discovered within Tetraplosphaeriaceae through extensive investigations into fungi from these specific substrates and habitats. In this study, five new collections were collected from decaying bamboo substrates in terrestrial habitats and submerged wood in freshwater habitats. Morphological and phylogenetic analyses have identified four novel species, viz., Aquatisphaeria bambusae sp. nov., Pseudotetraploa yangchunensis sp. nov., Pseudotetraploa yangjiangensis sp. nov., and Tetraploa submersa sp. nov., as well as a previously documented species Aquatisphaeria thailandica within Tetraplosphaeriaceae. Aquatisphaeria thailandica was initially discovered from a freshwater habitat on submerged wood in Thailand, and we first report finding this species in a terrestrial habitat on decaying bamboo substrate in China.
The phylogenetic relationships between genera in Tetraplosphaeriaceae have been extensively investigated utilizing DNA sequence data [1,5,6,7,10]. However, the classification of several species, such as Polyplosphaeria thailandica, remains uncertain. Polyplosphaeria thailandica was introduced within Polyplosphaeria based on morphological and phylogenetic analysis [42]. However, subsequent phylogeny revealed that P. thailandica does not cluster with other species in the genus Polyplosphaeria but instead shows closer phylogenetic affinities with Aquatisphaeria. The BLASTn searches on P. thailandica using the LSU sequence reveals P. thailandica to have the closest relationships to Aquatisphaeria thailandica (98.44%), followed by Quadricrura bicornis (97.58%), and Triplosphaeria acuta (97.58%). The BLASTn searches of the ITS sequence reveals P. thailandica to have the closest relationships to Hermatomyces sphaericus (94.68%), followed by Aquatisphaeria thailandica (94.13%), and Shrungabeeja fluviatilis (94.09%). The results from both LSU and ITS sequence Blast analyses showed that P. thailandica exhibited phylogenetic affinities with Aquatisphaeria. However, based on its morphology, P. thailandica should be classified under Polyplosphaeria rather than Aquatisphaeria [1,5,42]. Considering the contradiction between the morphology and phylogeny, the identification of P. thailandica is pending, to be resolved with new collections.
Author Contributions
Conceptualization, W.D. and M.D.; methodology, H.-J.Z.; software, H.-J.Z.; validation, H.-J.Z. and W.D.; formal analysis, H.-J.Z. and W.D.; investigation, H.-J.Z. and G.W.; resources, K.D.H. and W.D.; data curation, H.-J.Z.; writing—original draft preparation, H.-J.Z.; writing—review and editing, M.D., A.M., K.D.H. and W.D.; supervision, A.M. and W.D.; funding acquisition, M.D., K.D.H. and W.D. All authors have read and agreed to the published version of the manuscript.
Funding
This research was funded by the National Natural Science Foundation of China (Grant No. 32200015) and the Bureau of Science and Technology of Guangzhou Municipality (Grant No. 2023A04J1425, 2023A04J1426).
Institutional Review Board Statement
Not applicable.
Informed Consent Statement
Not applicable.
Data Availability Statement
All data availability was mentioned in the manuscript. The novel taxa were registered in Index Fungorum (http://www.indexfungorum.org/Names/Names.asp, accessed on 24 February 2024), all taxa were submitted in Facesoffungi (http://www.facesoffungi.org, accessed on 24 February 2024) and the newly generated sequences were deposited into GenBank (https://www.ncbi.nlm.nih.gov/genbank/submit/, accessed 14 February 2024).
Acknowledgments
Kevin D. Hyde acknowledges the Distinguished Scientist Fellowship Programme (DSFP), at King Saud University, Riyadh, Saudi Arabia, the National Research Council of Thailand (NRCT) grant entitled “Total fungal diversity in a given forest area with implications towards species numbers, chemical diversity and biotechnology” (Grant No. N42A650547). This work was supported by the Chinese Research Fund (project no E1644111K1) entitled “Flexible introduction of high-level expert program, Kunming Institute of Botany, Chinese Academy of Sciences”. Hai-Jun Zhao would like to thank Mae Fah Luang University, Thailand for providing a scholarship. We would like to acknowledge Shaun Pennycook, Nomenclature Editor, Mycotaxon for helping with the new species name.
Conflicts of Interest
The authors declare no conflicts of interest.
References
- Tanaka, K.; Hirayama, K.; Yonezawa, H.; Hatakeyama, S.; Harada, Y.; Sano, T.; Shirouzu, T.; Hosoya, T. Molecular taxonomy of bambusicolous fungi: Tetraplosphaeriaceae, a new pleosporalean family with tetraploa-like anamorphs. Stud. Mycol. 2009, 64, 175–209. [Google Scholar] [CrossRef]
- Hyde, K.D.; Jones, E.B.G.; Liu, J.K.; Ariyawansa, H.; Boehm, E.; Boonmee, S.; Braun, U.; Chomnunti, P.; Crous, P.W.; Dai, D.Q.; et al. Families of Dothideomycetes. Fungal Divers. 2013, 63, 1–313. [Google Scholar]
- Ariyawansa, H.A.; Hyde, K.D.; Jayasiri, S.C.; Buyck, B.; Chethana, K.W.T.; Dai, D.Q.; Dai, Y.C.; Daranagama, D.A.; Jayawardena, R.S.; Lücking, R.; et al. Fungal diversity notes 111–252—Taxonomic and phylogenetic contributions to fungal taxa. Fungal Divers. 2015, 75, 27–274. [Google Scholar] [CrossRef]
- Dong, W.; Wang, B.; Hyde, K.D.; McKenzie, E.H.C.; Raja, H.A.; Tanaka, K.; Abdel-Wahab, M.A.; Abdel-Aziz, F.A.; Doilom, M.; Phookamsak, R.; et al. Freshwater Dothideomycetes. Fungal Divers. 2020, 105, 319–575. [Google Scholar] [CrossRef]
- Li, W.L.; Bao, D.F.; Liu, N.G.; Hyde, K.D.; Liu, J.K. Aquatisphaeria thailandica gen. et sp. nov. (Tetraplosphaeriaceae, Pleosporales) from freshwater habitat in Thailand. Phytotaxa 2021, 513, 118–128. [Google Scholar] [CrossRef]
- Yu, X.D.; Zhang, S.N.; Liu, J.K. Morpho-phylogenetic evidence reveals novel pleosporalean taxa from Sichuan Province, China. J. Fungi 2022, 8, 720. [Google Scholar] [CrossRef] [PubMed]
- Tang, X.; Jeewon, R.; Lu, Y.Z.; Alrefaei, A.F.; Jayawardena, R.S.; Xu, R.J.; Ma, J.; Chen, X.M.; Kang, J.C. Morphophylogenetic evidence reveals four new fungal species within Tetraplosphaeriaceae (Pleosporales, Ascomycota) from tropical and subtropical forest in China. MycoKeys 2023, 100, 171–204. [Google Scholar] [CrossRef]
- Yang, J.; Liu, L.L.; Jones, E.B.G.; Hyde, K.D.; Liu, Z.Y.; Bao, D.F.; Liu, N.G.; Li, W.L.; Shen, H.W.; Yu, X.D.; et al. Freshwater fungi from karst landscapes in China and Thailand. Fungal Divers. 2023, 119, 1–212. [Google Scholar] [CrossRef]
- Wijayawardene, N.N.; Hyde, K.D.; Dai, D.Q.; Sánchez-García, M.; Goto, B.T.; Saxena, R.K.; Erdoğdu, M.; Selçuk, F.; Rajeshkumar, K.C.; Aptroot, A.; et al. Outline of Fungi and fungus-like taxa—2021. Mycosphere 2022, 13, 53–453. [Google Scholar] [CrossRef]
- Zhang, J.F.; Liu, J.K.; Hyde, K.D.; Chen, Y.Y.; Ran, H.Y.; Liu, Z.Y. Ascomycetes from karst landscapes of Guizhou Province, China. Fungal Divers. 2023, 122, 1–160. [Google Scholar]
- Pratibha, J.; Bhat, D.J. New and unusual fungi from Mahabaleshwar, India. Mycotaxon 2008, 105, 423–431. [Google Scholar]
- Phookamsak, R.; Jiang, H.; Suwannarach, N.; Lumyong, S.; Xu, J.C.; Xu, S.; Liao, C.F.; Chomnunti, P. Bambusicolous fungi in Pleosporales: Introducing four novel taxa and a new habitat record for Anastomitrabeculia didymospora. J. Fungi 2022, 8, 630. [Google Scholar] [CrossRef] [PubMed]
- Li, W.L.; Bao, D.F.; Bhat, D.J.; Su, H.Y. Tetraploa aquatica (Tetraplosphaeriaceae), a new freshwater fungal species from Yunnan Province, China. Phytotaxa 2020, 459, 181–189. [Google Scholar] [CrossRef]
- Berkeley, M.J.; Broome, C.E. Notices of British fungi (438–501). Ann. Mag. Nat. Hist. 1850, 5, 455–466. [Google Scholar] [CrossRef]
- Index Fungorum. Available online: http://www.indexfungorum.org/names/IndexFungorumRegisterName.asp (accessed on 24 February 2024).
- Rifai, M.A.; Zainuddin, H.; Cholil, A. The Javanese species of Tetraploa. Reinwardtia 1988, 10, 419–423. [Google Scholar]
- Hatakeyama, S.; Tanaka, K.; Harada, Y. Bambusicolous fungi in Japan (5): Three species of Tetraploa. Mycoscience 2005, 46, 196–200. [Google Scholar] [CrossRef]
- Hyde, K.D.; Dong, Y.; Phookamsak, R.; Jeewon, R.; Bhat, D.J.; Jones, E.B.G.; Liu, N.G.; Abeywickrama, P.D.; Mapook, A.; Wei, D.; et al. Fungal diversity notes 1151–1276: Taxonomic and phylogenetic contributions on genera and species of fungal taxa. Fungal Divers. 2020, 100, 5–277. [Google Scholar] [CrossRef]
- Hyde, K.D.; Fryar, S.; Tian, Q.; Bahkali, A.H.; Xu, J.C. Lignicolous freshwater fungi along a north–south latitudinal gradient in the Asian/Australian region; can we predict the impact of global warming on biodiversity and function? Fungal Ecol. 2016, 19, 190–200. [Google Scholar] [CrossRef]
- Cai, L.; Zhang, K.; McKenzie, E.H.C.; Hyde, K.D. Freshwater fungi from bamboo and wood submerged in the Liput River in the Philippines. Fungal Divers. 2003, 13, 1–12. [Google Scholar]
- Senanayake, I.C.; Jeewon, R.; Hyde, K.D.; Bhat, J.D.; Cheewangkoon, R. Taxonomy and phylogeny of Leptosillia cordylinea sp. nov. from China. Phytotaxa 2020, 435, 213–226. [Google Scholar] [CrossRef]
- Jayasiri, S.C.; Hyde, K.D.; Ariyawansa, H.A.; Bhat, J.; Buyck, B.; Cai, L.; Dai, Y.C.; Abd-Elsalam, K.A.; Ertz, D.; Hidayat, I.; et al. The Faces of Fungi database: Fungal names linked with morphology, phylogeny and human impacts. Fungal Divers. 2015, 74, 3–18. [Google Scholar] [CrossRef]
- Vilgalys, R.; Hester, M. Rapid genetic identification and mapping of enzymatically amplified ribosomal DNA from several Cryptococcus species. J. Bacteriol. 1990, 172, 4238–4246. [Google Scholar] [CrossRef]
- White, T.J.; Bruns, T.; Lee, S.; Taylor, J. Amplification and Direct Sequencing of Fungal Ribosomal RNA Genes for Phylogenetics. In PCR Protocols: A Guide to Methods and Applications; Innis, M.A., Gelfand, D.H., Sninsky, J.J., White, T.J., Eds.; Academic Press: San Diego, CA, USA, 1990; pp. 315–322. [Google Scholar]
- Glass, N.L.; Donaldson, G.C. Development of primer sets designed for use with the PCR to amplify conserved genes from filamentous ascomycetes. Appl. Environ. Microbiol. 1995, 61, 1323–1330. [Google Scholar] [CrossRef]
- O’Donnell, K.; Cigelnik, E. Two divergent intragenomic rDNA ITS2 types within a monophyletic lineage of the fungus Fusarium are nonorthologous. Mol. Phylogenet. Evol. 1997, 7, 103–116. [Google Scholar] [CrossRef] [PubMed]
- Liu, Y.J.; Whelen, S.; Hall, B.D. Phylogenetic relationships among ascomycetes: Evidence from an RNA polymerse II subunit. Mol. Biol. Evol. 1999, 16, 1799–1808. [Google Scholar] [CrossRef] [PubMed]
- Swindell, S.R.; Plasterer, T.N. SEQMAN. Methods Mol. Biol. 1997, 70, 75–89. [Google Scholar] [PubMed]
- Li, J.N.; Wang, S.Y.; Xu, R.J.; Xu, K.E.; Ma, C.H.; Zhao, Q.I.; Zhu, Y.A. Tetraploa lignicola, a new freshwater fungal species from Yunnan Province, China. Phytotaxa 2023, 629, 245–254. [Google Scholar] [CrossRef]
- Katoh, K.; Standley, D.M. MAFFT multiple sequence alignment software version 7: Improvements in performance and usability. Mol. Biol. Evol. 2013, 30, 772–780. [Google Scholar] [CrossRef]
- Hall, T.A. BioEdit: A user-friendly biological sequence alignment editor and analysis program for Windows 95/98/NT. Nucleic Acids Symp. Ser. 1999, 41, 95–98. [Google Scholar]
- Slatkin, M.; Maddison, W.P. A cladistic measure of gene flow inferred from the phylogenies of allel. Genetics 1989, 123, 603–613. [Google Scholar] [CrossRef]
- Stamatakis, A. RAxML version 8: A tool for phylogenetic analysis and post-analysis of large phylogenies. Bioinformatics 2014, 30, 1312–1313. [Google Scholar] [CrossRef]
- Huelsenbeck, J.P.; Ronquist, F. MRBAYES: Bayesian inference ofphylogenetic trees. Bioinformatics 2001, 17, 754–755. [Google Scholar] [CrossRef] [PubMed]
- Miller, M.A.; Pfeiffer, W.; Schwartz, T. Creating the cipres science gateway for inference of large phylogenetic trees. In Proceedings of the 2010 Gateway Computing Environments Workshop (GCE), New Orleans, LA, USA, 14 November 2010; IEEE: New Orleans, LA, USA, 2010; pp. 1–8. [Google Scholar]
- Nylander, J.A.; Wilgenbusch, J.C.; Warren, D.L.; Swofford, D.L. AWTY (are we there yet?): A system for graphical exploration of MCMC convergence in Bayesian phylogenetics. Bioinformatics 2008, 24, 581–583. [Google Scholar] [CrossRef]
- Rannala, B.; Yang, Z. Probability Distribution of Molecular Evolutionary Trees: A new method of phylogenetic inference. J. Mol. Evol. 1996, 43, 304–311. [Google Scholar] [CrossRef]
- Rambaut, A. FigTree Version 1.4.0. A Graphical Viewer of Phylogenetic Trees. Available online: http://tree.bio.ed.ac.uk/software/figtree/ (accessed on 1 March 2024).
- Chethana, K.W.T.; Manawasinghe, I.S.; Hurdeal, V.G.; Bhunjun, C.S.; Appadoo, M.A.; Gentekaki, E.; Raspé, O.; Promputtha, I.; Hyde, K.D. What are fungal species and how to delineate them? Fungal Divers. 2021, 109, 1–25. [Google Scholar] [CrossRef]
- Ellis, M.B. Tetraploa. Trans. Br. Mycol. Soc. 1949, 32, 246–251. [Google Scholar] [CrossRef]
- Hyde, K.D.; de Silva, N.I.; Jeewon, R.; Bhat, D.J.; Phookamsak, R.; Doilom, M.; Boonmee, S.; Jayawardena, R.S.; Maharachchikumbura, S.S.N.; Senanayake, I.C.; et al. AJOM new records and collections of fungi: 1–100. Asian J. Mycol. 2020, 3, 22–294. [Google Scholar] [CrossRef]
- Li, G.J.; Hyde, K.D.; Zhao, R.L.; Hongsanan, S.; Abdel-Aziz, F.A.; Abdel-Wahab, M.A.; Alvarado, P.; Alves-Silva, G.; Ammirati, J.F.; Ariyawansa, H.A.; et al. Fungal diversity notes 253–366: Taxonomic and phylogenetic contributions to fungal taxa. Fungal Divers. 2016, 78, 1–237. [Google Scholar] [CrossRef]
- Kirschner, R.; Saucedo, R.V.; Hofmann, T.A. A new species of Shrungabeeja (Tetraplosphaeriaceae) and new records of saprobic dematiaceous hyphomycetes on Poaceae from the high mountains of Panama. Sydowia 2017, 69, 153–160. [Google Scholar]
- Rao, V.G.; Reddy, K.A. Two new Hyphomycetes. Iran. J. Bot. 1981, 4, 108–114. [Google Scholar]
- Arambarri, A.; Cabello, M.; Mengascini, A. New hyphomycetes from Santiago River. II. (Buenos Aires Province, Argentina). Mycotaxon 1987, 30, 263–267. [Google Scholar]
- Hyde, K.D.; Tennakoon, D.S.; Jeewon, R.; Bhat, D.J.; Maharachchikumbura, S.S.N.; Rossi, W.; Leonardi, M.; Lee, H.B.; Mun, H.Y.; Houbraken, J.; et al. Fungal diversity notes 1036–1150: Taxonomic and phylogenetic contributions on genera and species of fungal taxa. Fungal Divers. 2019, 96, 1–242. [Google Scholar] [CrossRef]
- Zhao, G.Z.; Liu, X.Z.; Xie, X.M.; Cao, A.X. Saprobic dematiaceous hyphomycetes from Shennongjia region, China. Nova Hedwig. 2009, 88, 217–227. [Google Scholar] [CrossRef]
- Bao, D.F.; Hyde, K.D.; McKenzie, E.H.C.; Jeewon, R.; Su, H.Y.; Nalumpang, S.; Luo, Z.L. Biodiversity of Lignicolous Freshwater hyphomycetes from China and Thailand and description of sixteen species. J. Fungi 2021, 7, 669. [Google Scholar] [CrossRef]
- Liu, L.L.; Feng, Y.; Wei, Q.Q.; Zhang, M.; Gu, X.F.; Liu, Z.Y.; Gou, J.L. Triplosphaeria guizhouensis sp. nov. (Tetraplosphaeriaceae, Pleosporales), a novel taxon from freshwater habitat in Guizhou Province, China. Phytotaxa 2023, 603, 173–183. [Google Scholar] [CrossRef]
- Hyde, K.D.; Zhou, D.Q.; Dalisay, T. Bambusicolous fungi: A review. Fungal Divers. 2002, 9, 1–14. [Google Scholar]
- Dai, D.Q.; Phookamsak, R.; Wijayawardene, N.N.; Li, W.J.; Bhat, D.J.; Xu, J.C.; Taylor, J.E.; Hyde, K.D.; Chukeatirote, E. Bambusicolous fungi. Fungal Divers. 2017, 82, 1–105. [Google Scholar] [CrossRef]
- Tennakoon, D.S.; de Silva, N.I.; Maharachchikumbura, S.S.N.; Bhat, D.J.; Kumla, J.; Suwannarach, N.; Lumyong, S. Exploring more on Dictyosporiaceae: The species geographical distribution and intriguing novel additions from Plant Litter. Diversity 2023, 15, 410. [Google Scholar] [CrossRef]
- Hyde, K.D. Tropical Australian Freshwater Fungi. I. Some Ascomycetes. Aust. Syst. Bot. 1992, 5, 109–116. [Google Scholar] [CrossRef]
- Boonmee, S.; D’souza, M.J.; Luo, Z.L.; Pinruan, U.; Tanaka, K.; Su, H.Y.; Bhat, D.J.; McKenzie, E.H.C.; Jones, E.B.G.; Taylor, J.E.; et al. Dictyosporiaceae fam. nov. Fungal Divers. 2016, 80, 457–482. [Google Scholar] [CrossRef]
- Lu, Y.Z.; Liu, J.K.; Hyde, K.D.; Jeewon, R.; Kang, J.C.; Fan, C.; Boonmee, S.; Bhat, D.J.; Luo, Z.L.; Lin, C.G.; et al. A taxonomic reassessment of Tubeufiales based on multi-locus phylogeny and morphology. Fungal Divers. 2018, 92, 131–344. [Google Scholar] [CrossRef]
- Luo, Z.L.; Hyde, K.D.; Liu, J.K.; Maharachchikumbura, S.S.N.; Jeewon, R.; Bao, D.F.; Bhat, D.J.; Lin, C.G.; Li, W.L.; Yang, J.; et al. Freshwater Sordariomycetes. Fungal Divers. 2019, 99, 451–660. [Google Scholar] [CrossRef]
- Dong, W.; Hyde, K.D.; Jeewon, R.; Doilom, M.; Yu, X.D.; Wang, G.N.; Liu, N.G.; Hu, D.M.; Nalumpang, S.; Zhang, H. Towards a natural classification of annulatascaceae-like taxa II: Introducing five new genera and eighteen new species from freshwater. Mycosphere 2021, 12, 1–88. [Google Scholar] [CrossRef]
- Bao, D.F.; Hyde, K.D.; Maharachchikumbura, S.S.N.; Perera, R.H.; Thiyagaraja, V.; Hongsanan, S.; Wanasinghe, D.N.; Shen, H.W.; Tian, X.G.; Yang, L.Q.; et al. Taxonomy, phylogeny and evolution of freshwater Hypocreomycetidae (Sordariomycetes). Fungal Divers. 2023, 121, 1–94. [Google Scholar] [CrossRef]
- Shen, H.W.; Bao, D.F.; Boonmee, S.; Su, X.J.; Tian, X.G.; Hyde, K.D.; Luo, Z.L. Lignicolous freshwater fungi from plateau lakes in China (I): Morphological and phylogenetic analyses reveal eight species of Lentitheciaceae, including new genus, new species and new records. J. Fungi 2023, 9, 962. [Google Scholar] [CrossRef]
- Scheuer, C. Massarina tetraploa sp. nov., the teleomorph of Tetraploa aristata. Mycol. Res. 1991, 95, 126–128. [Google Scholar] [CrossRef]
- Jayawardena, R.S.; Hyde, K.D.; Wang, S.; Sun, Y.R.; Suwannarach, N.; Sysouphanthong, P.; Abdel-Wahab, M.A.; Abdel-Aziz, F.A.; Abeywickrama, P.D.; Abreu, V.P.; et al. Fungal diversity notes 1512-1610: Taxonomic and phylogenetic contributions on genera and species of fungal taxa. Fungal Divers. 2022, 117, 1–272. [Google Scholar]
- Liao, C.F.; Dong, W.; Chethana, K.W.T.; Pem, D.; Phookamsak, R.; Suwannarach, N.; Doilom, M. Morphological and phylogenetic evidence reveal Tetraploa cylindrica sp. nov. (Tetraplosphaeriaceae, Pleosporales) from Saccharum arundinaceum (Poaceae) in Yunnan Province, China. Phytotaxa 2022, 554, 189–200. [Google Scholar] [CrossRef]
- Liao, C.F.; Yang, Y.H.; Dong, W.; Tangtrakulwanich, K.; Zhang, Y.X.; Khan, S.; Nadir, S.; Chethana, K.W.T.; Doilom, M. Tetraploa wurfbainiae sp. nov. (Tetraplosphaeriaceae, Pleosporales) isolated from Wurfbainia villosa in Guangdong, China. N. Z. J. Bot. 2024, 1–14. [Google Scholar] [CrossRef]
- Jones, E.B.G.; Devadatha, B.; Abdel-Wahab, M.A.; Dayarathne, M.C.; Zhang, S.N.; Hyde, K.D.; Liu, J.K.; Bahkali, A.H.; Sarma, V.V.; Tibell, S.; et al. Phylogeny of new marine Dothideomycetes and Sordariomycetes from mangroves and deep-sea sediments. Bot. Mar. 2019, 63, 155–181. [Google Scholar] [CrossRef]
- Zhang, S.N.; Hyde, K.D.; Jones, E.B.G.; Cheewangkoon, R.; Liu, J.K. Acuminatispora palmarum gen. et sp. nov. from mangrove habitats. Mycol. Prog. 2018, 17, 1173–1188. [Google Scholar] [CrossRef]
- Doilom, M.; Dissanayake, A.J.; Wanasinghe, D.N.; Boonmee, S.; Liu, J.K.; Bhat, D.J.; Taylor, J.E.; Bahkali, A.H.; McKenzie, E.H.C.; Hyde, K.D. Microfungi on Tectona grandis (teak) in Northern Thailand. Fungal Divers. 2017, 82, 107–182. [Google Scholar] [CrossRef]
- Thambugala, K.M. Mycosphere notes 1-50: Grass (Poaceae) inhabiting Dothideomycetes. Mycosphere 2017, 8, 697–796. [Google Scholar] [CrossRef]
- Wei, D.P.; Gentekaki, E.; Wanasinghe, D.N.; Tang, S.M.; Hyde, K.D. Diversity, molecular dating and ancestral characters state reconstruction of entomopathogenic fungi in Hypocreales. Mycosphere 2022, 13, 281–351. [Google Scholar] [CrossRef]
- Zhang, H.; Dong, W.; Hyde, K.D.; Maharachchikumbura, S.S.N.; Hongsanan, S.; Bhat, D.J.; Al-Sadi, A.M.; Zhang, D. Towards a natural classification of annulatascaceae-like taxa: Introducing Atractosporales ord. nov. and six new families. Fungal Divers. 2017, 85, 75–110. [Google Scholar] [CrossRef]
- Maharachchikumbura, S.S.N.; Guo, L.D.; Chukeatirote, E.; Bahkali, A.H.; Hyde, K.D. Pestalotiopsis—Morphology, phylogeny, biochemistry and diversity. Fungal Divers. 2011, 50, 167–187. [Google Scholar] [CrossRef]
- Maharachchikumbura, S.S.; Hyde, K.D.; Groenewald, J.Z.; Xu, J.; Crous, P.W. Pestalotiopsis revisited. Stud. Mycol. 2014, 79, 121–186. [Google Scholar] [CrossRef]
Disclaimer/Publisher’s Note: The statements, opinions and data contained in all publications are solely those of the individual author(s) and contributor(s) and not of MDPI and/or the editor(s). MDPI and/or the editor(s) disclaim responsibility for any injury to people or property resulting from any ideas, methods, instructions or products referred to in the content. |
© 2024 by the authors. Licensee MDPI, Basel, Switzerland. This article is an open access article distributed under the terms and conditions of the Creative Commons Attribution (CC BY) license (https://creativecommons.org/licenses/by/4.0/).