Krox20 Regulates Endothelial Nitric Oxide Signaling in Aortic Valve Development and Disease
Abstract
1. Introduction
2. Materials and Methods
2.1. Mice
2.2. Real-Time qRT-PCR
2.3. Histological and Immunostaining
2.4. DNA-Binding Assay
2.5. Chromatin Immunoprecipitation (ChIP)
2.6. Luciferase Assay
2.7. Rat Aortic Valve Interstitial Cell Culture and Transfection
3. Results
3.1. Expression of Genes Associated with BAVs
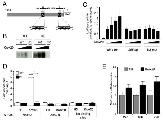
3.2. Krox20 Interacts In Vivo with Nos3
3.3. Krox20 Activates Nos3 Promoter
3.4. Krox20 Is Not Affected in Nos3 Mutant Mice
4. Discussion
5. Conclusions
Supplementary Materials
Author Contributions
Funding
Acknowledgments
Conflicts of Interest
References
- Hoffman, J.I.; Kaplan, S. The incidence of congenital heart disease. J. Am. Coll. Cardiol. 2002, 39, 1890–1900. [Google Scholar] [CrossRef]
- Sievers, H.H.; Schmidtke, C. A classification system for the bicuspid aortic valve from 304 surgical specimens. J. Thorac. Cardiovasc. Surg. 2007, 133, 1226–1233. [Google Scholar] [CrossRef] [PubMed]
- Fernandez, B.; Duran, A.C.; Fernandez-Gallego, T.; Fernandez, M.C.; Such, M.; Arque, J.M.; Sans-Coma, V. Bicuspid aortic valves with different spatial orientations of the leaflets are distinct etiological entities. J. Am. Coll. Cardiol. 2009, 54, 2312–2318. [Google Scholar] [CrossRef] [PubMed]
- Odelin, G.; Faure, E.; Coulpier, F.; Di Bonito, M.; Bajolle, F.; Studer, M.; Avierinos, J.F.; Charnay, P.; Topilko, P.; Zaffran, S. Krox20 defines a subpopulation of cardiac neural crest cells contributing to arterial valves and bicuspid aortic valve. Development 2018, 145, dev151944. [Google Scholar] [CrossRef] [PubMed]
- Person, A.D.; Klewer, S.E.; Runyan, R.B. Cell biology of cardiac cushion development. Int. Rev. Cytol. 2005, 243, 287–335. [Google Scholar] [PubMed]
- Papoutsi, T.; Luna-Zurita, L.; Prados, B.; Zaffran, S.; de la Pompa, J.L. Bmp2 and notch cooperate to pattern the embryonic endocardium. Development 2018, 145, dev163378. [Google Scholar] [CrossRef] [PubMed]
- de Lange, F.J.; Moorman, A.F.; Anderson, R.H.; Manner, J.; Soufan, A.T.; de Gier-de Vries, C.; Schneider, M.D.; Webb, S.; van den Hoff, M.J.; Christoffels, V.M. Lineage and morphogenetic analysis of the cardiac valves. Circ. Res. 2004, 95, 645–654. [Google Scholar] [CrossRef]
- Lincoln, J.; Alfieri, C.M.; Yutzey, K.E. Development of heart valve leaflets and supporting apparatus in chicken and mouse embryos. Dev. Dyn. Off. Publ. Am. Assoc. Anat. 2004, 230, 239–250. [Google Scholar] [CrossRef]
- Hinton, R.B., Jr.; Lincoln, J.; Deutsch, G.H.; Osinska, H.; Manning, P.B.; Benson, D.W.; Yutzey, K.E. Extracellular matrix remodeling and organization in developing and diseased aortic valves. Circ. Res. 2006, 98, 1431–1438. [Google Scholar] [CrossRef]
- Dupuis, L.E.; McCulloch, D.R.; McGarity, J.D.; Bahan, A.; Wessels, A.; Weber, D.; Diminich, A.M.; Nelson, C.M.; Apte, S.S.; Kern, C.B. Altered versican cleavage in adamts5 deficient mice; a novel etiology of myxomatous valve disease. Dev. Biol. 2011, 357, 152–164. [Google Scholar] [CrossRef]
- Dupuis, L.E.; Osinska, H.; Weinstein, M.B.; Hinton, R.B.; Kern, C.B. Insufficient versican cleavage and smad2 phosphorylation results in bicuspid aortic and pulmonary valves. J. Mol. Cell. Cardiol. 2013, 60, 50–59. [Google Scholar] [CrossRef] [PubMed]
- Odelin, G.; Faure, E.; Kober, F.; Maurel-Zaffran, C.; Theron, A.; Coulpier, F.; Guillet, B.; Bernard, M.; Avierinos, J.F.; Charnay, P.; et al. Loss of krox20 results in aortic valve regurgitation and impaired transcriptional activation of fibrillar collagen genes. Cardiovasc. Res. 2014, 104, 443–455. [Google Scholar] [CrossRef] [PubMed]
- Jain, R.; Engleka, K.A.; Rentschler, S.L.; Manderfield, L.J.; Li, L.; Yuan, L.; Epstein, J.A. Cardiac neural crest orchestrates remodeling and functional maturation of mouse semilunar valves. J. Clin. Investig. 2011, 121, 422–430. [Google Scholar] [CrossRef] [PubMed]
- Phillips, H.M.; Mahendran, P.; Singh, E.; Anderson, R.H.; Chaudhry, B.; Henderson, D.J. Neural crest cells are required for correct positioning of the developing outflow cushions and pattern the arterial valve leaflets. Cardiovasc. Res. 2013, 99, 452–460. [Google Scholar] [CrossRef] [PubMed]
- Boo, Y.C.; Jo, H. Flow-dependent regulation of endothelial nitric oxide synthase: Role of protein kinases. Am. J. Physiol. Cell Physiol. 2003, 285, C499–C508. [Google Scholar] [CrossRef]
- Lee, T.C.; Zhao, Y.D.; Courtman, D.W.; Stewart, D.J. Abnormal aortic valve development in mice lacking endothelial nitric oxide synthase. Circulation 2000, 101, 2345–2348. [Google Scholar] [CrossRef]
- Aicher, D.; Urbich, C.; Zeiher, A.; Dimmeler, S.; Schafers, H.J. Endothelial nitric oxide synthase in bicuspid aortic valve disease. Ann. Thorac. Surg. 2007, 83, 1290–1294. [Google Scholar] [CrossRef]
- Eley, L.; Alqahtani, A.M.; MacGrogan, D.; Richardson, R.V.; Murphy, L.; Salguero-Jimenez, A.; San Pedro, M.S.R.; Tiurma, S.; McCutcheon, L.; Gilmore, A.; et al. A novel source of arterial valve cells linked to bicuspid aortic valve without raphe in mice. eLife 2018, 7, e34110. [Google Scholar] [CrossRef]
- Mifflin, J.J.; Dupuis, L.E.; Alcala, N.E.; Russell, L.G.; Kern, C.B. Intercalated cushion cells within the cardiac outflow tract are derived from the myocardial troponin t type 2 (tnnt2) cre lineage. Dev. Dyn. Off. Publ. Am. Assoc. Anat. 2018, 247, 1005–1017. [Google Scholar] [CrossRef]
- Peterson, J.C.; Chughtai, M.; Wisse, L.J.; Gittenberger-de Groot, A.C.; Feng, Q.; Goumans, M.T.H.; VanMunsteren, J.C.; Jongbloed, M.R.M.; DeRuiter, M.C. Bicuspid aortic valve formation: Nos3 mutation leads to abnormal lineage patterning of neural crest cells and the second heart field. Dis. Models Mech. 2018, 11, dmm034637. [Google Scholar] [CrossRef]
- Bosse, K.; Hans, C.P.; Zhao, N.; Koenig, S.N.; Huang, N.; Guggilam, A.; LaHaye, S.; Tao, G.; Lucchesi, P.A.; Lincoln, J.; et al. Endothelial nitric oxide signaling regulates notch1 in aortic valve disease. J. Mol. Cell. Cardiol. 2013, 60, 27–35. [Google Scholar] [CrossRef] [PubMed]
- Theron, A.; Odelin, G.; Faure, E.; Avierinos, J.F.; Zaffran, S. Krox20 heterozygous mice: A model of aortic regurgitation associated with decreased expression of fibrillar collagen genes. Arch. Cardiovasc. Dis. 2016, 109, 188–198. [Google Scholar] [CrossRef] [PubMed]
- Garg, V.; Muth, A.N.; Ransom, J.F.; Schluterman, M.K.; Barnes, R.; King, I.N.; Grossfeld, P.D.; Srivastava, D. Mutations in notch1 cause aortic valve disease. Nature 2005, 437, 270–274. [Google Scholar] [CrossRef] [PubMed]
- Laforest, B.; Andelfinger, G.; Nemer, M. Loss of gata5 in mice leads to bicuspid aortic valve. J. Clin. Investig. 2011, 121, 2876–2887. [Google Scholar] [CrossRef] [PubMed]
- Thomas, P.S.; Sridurongrit, S.; Ruiz-Lozano, P.; Kaartinen, V. Deficient signaling via alk2 (acvr1) leads to bicuspid aortic valve development. PLoS ONE 2012, 7, e35539. [Google Scholar] [CrossRef] [PubMed]
- Mommersteeg, M.T.; Yeh, M.L.; Parnavelas, J.G.; Andrews, W.D. Disrupted slit-robo signalling results in membranous ventricular septum defects and bicuspid aortic valves. Cardiovasc. Res. 2015, 106, 55–66. [Google Scholar] [CrossRef] [PubMed]
- Gould, R.A.; Aziz, H.; Woods, C.E.; Seman-Senderos, M.A.; Sparks, E.; Preuss, C.; Wunnemann, F.; Bedja, D.; Moats, C.R.; McClymont, S.A.; et al. Robo4 variants predispose individuals to bicuspid aortic valve and thoracic aortic aneurysm. Nat. Genet. 2019, 51, 42–50. [Google Scholar] [CrossRef]
- Schneider-Maunoury, S.; Topilko, P.; Seitandou, T.; Levi, G.; Cohen-Tannoudji, M.; Pournin, S.; Babinet, C.; Charnay, P. Disruption of krox-20 results in alteration of rhombomeres 3 and 5 in the developing hindbrain. Cell 1993, 75, 1199–1214. [Google Scholar] [CrossRef]
- Shesely, E.G.; Maeda, N.; Kim, H.S.; Desai, K.M.; Krege, J.H.; Laubach, V.E.; Sherman, P.A.; Sessa, W.C.; Smithies, O. Elevated blood pressures in mice lacking endothelial nitric oxide synthase. Proc. Natl. Acad. Sci. USA 1996, 93, 13176–13181. [Google Scholar] [CrossRef]
- Gould, R.A.; Butcher, J.T. Isolation of valvular endothelial cells. J. Vis. Exp. 2010, 46, e2158. [Google Scholar] [CrossRef]
- Jang, S.W.; LeBlanc, S.E.; Roopra, A.; Wrabetz, L.; Svaren, J. In vivo detection of egr2 binding to target genes during peripheral nerve myelination. J. Neurochem. 2006, 98, 1678–1687. [Google Scholar] [CrossRef] [PubMed]
- Liu, Y.; Lu, X.; Xiang, F.L.; Lu, M.; Feng, Q. Nitric oxide synthase-3 promotes embryonic development of atrioventricular valves. PLoS ONE 2013, 8, e77611. [Google Scholar] [CrossRef] [PubMed]
- Laforest, B.; Nemer, M. Genetic insights into bicuspid aortic valve formation. Cardiol. Res. Pract. 2012, 2012, 180297. [Google Scholar] [CrossRef] [PubMed]
- Fedak, P.W.M.; Barker, A.J. Is concomitant aortopathy unique with bicuspid aortic valve stenosis? J. Am. College Cardiol. 2016, 67, 1797–1799. [Google Scholar] [CrossRef] [PubMed]
- Masri, A.; Svensson, L.G.; Griffin, B.P.; Desai, M.Y. Contemporary natural history of bicuspid aortic valve disease: A systematic review. Heart 2017, 103, 1323–1330. [Google Scholar] [CrossRef]
- Michelena, H.I.; Della Corte, A.; Prakash, S.K.; Milewicz, D.M.; Evangelista, A.; Enriquez-Sarano, M. Bicuspid aortic valve aortopathy in adults: Incidence, etiology, and clinical significance. Int. J. Cardiol. 2015, 201, 400–407. [Google Scholar] [CrossRef]
- Butcher, J.T.; Mahler, G.J.; Hockaday, L.A. Aortic valve disease and treatment: The need for naturally engineered solutions. Adv. Drug Deliv. Rev. 2011, 63, 242–268. [Google Scholar] [CrossRef]
- Butcher, J.T.; Nerem, R.M. Valvular endothelial cells and the mechanoregulation of valvular pathology. Philos. Trans. R. Soc. B Biol. Sci. 2007, 362, 1445–1457. [Google Scholar] [CrossRef]
- Richards, J.; El-Hamamsy, I.; Chen, S.; Sarang, Z.; Sarathchandra, P.; Yacoub, M.H.; Chester, A.H.; Butcher, J.T. Side-specific endothelial-dependent regulation of aortic valve calcification: Interplay of hemodynamics and nitric oxide signaling. Am. J. Pathol. 2013, 182, 1922–1931. [Google Scholar] [CrossRef]
- Gould, S.T.; Matherly, E.E.; Smith, J.N.; Heistad, D.D.; Anseth, K.S. The role of valvular endothelial cell paracrine signaling and matrix elasticity on valvular interstitial cell activation. Biomaterials 2014, 35, 3596–3606. [Google Scholar] [CrossRef]
- Gould, R.A.; Aboulmouna, L.M.; Varner, J.D.; Butcher, J.T. Hierarchical approaches for systems modeling in cardiac development. Wiley Interdiscip. Rev. Syst. Biol. Med. 2013, 5, 289–305. [Google Scholar] [CrossRef] [PubMed]





| Name | Sequence |
|---|---|
| Alk2 | Forward 5′- GAAGATGACGTGTAAGACCCC - 3′ |
| Reverse 5′- ATAAGGCCAACTTCCAGGTG - 3′ | |
| Gata5 | Forward 5′- CTATCTATGCAATGCCTGCG - 3′ |
| Reverse 5′- CAGTATGGCAGTTGGAGCAG - 3′ | |
| NOS3 | Forward 5′- CCTAGAGCACGAGGCACTG - 3′ |
| Reverse 5′- GTTGTACGGGCCTGACATTT - 3′ | |
| Notch1 | Forward 5′- CAAGAGGCTTGAGATGCTCC - 3′ |
| Reverse 5′- AAGGATTGGAGTCCTGGCAT - 3′ | |
| Hey1 | Forward 5′- ATGCTCAGATAACGGGCAAC - 3′ |
| Reverse 5′- CACCTGAAAATGCTGCACAC - 3′ | |
| Hey2 | Forward 5′- TGAAAAACAAGGATCTGCCA - 3′ |
| Reverse 5′- AAGAGCATGGGCATCAAAGT - 3′ | |
| TBP | Forward 5′- CCCCACAACTCTTCCATTCT - 3′ |
| Reverse 5′- GCAGGAGTGATAGGGGTCAT - 3′ | |
| NOS3 (rat) | Forward 5′- GCAGTACCAGCCAGGGGA -3′ |
| Reverse 5′- AGGGCCACCAGGGCTGCCT -3′ | |
| TBP (rat) | Forward 5′- ACCCCACAACTCTTCCATTC -3′ |
| Reverse 5′- GGGTCATAGGAGTCATTGGTG -3′ | |
| NOS – postATG | Forward 5′- CTGGGTTTAGGGCTGTGC - 3′ |
| Reverse 5′- CTGTGGTCTGGTGCTGGTC - 3′ | |
| NOS3-K1 | Forward 5′- CTTCCTGCTCCTTTGTGTCC - 3′ |
| Reverse 5′- TCCTATCTCAGAGTCCTTTGG - 3′ | |
| NOS3-K2 | Forward 5′- TGGGTTCCCACTTATCAGCTC - 3′ |
| Reverse 5′- CTTTTCCTTAGGAAGCAGGGA - 3′ | |
| EMSA | |
| K1 | Wild-type 5′- tGAGTCATGGGGTGTGGGTTCAGGAAATTGAGAT - 3′ |
| Mutated 5′- tGAGTCATGGGGTGagtcTTCAGGAAATTGAGAT - 3′ | |
| K2 | Wild-type 5′- tCCTGTCCCATTGTGTGTGGGACAGGGGCGGGGCGAA – 3′ |
| Mutated 5′- tCCTGTCCCATTGTGTGagtcACAGGGGCGGGGCGAA – 3′ |
© 2019 by the authors. Licensee MDPI, Basel, Switzerland. This article is an open access article distributed under the terms and conditions of the Creative Commons Attribution (CC BY) license (http://creativecommons.org/licenses/by/4.0/).
Share and Cite
Odelin, G.; Faure, E.; Maurel-Zaffran, C.; Zaffran, S. Krox20 Regulates Endothelial Nitric Oxide Signaling in Aortic Valve Development and Disease. J. Cardiovasc. Dev. Dis. 2019, 6, 39. https://doi.org/10.3390/jcdd6040039
Odelin G, Faure E, Maurel-Zaffran C, Zaffran S. Krox20 Regulates Endothelial Nitric Oxide Signaling in Aortic Valve Development and Disease. Journal of Cardiovascular Development and Disease. 2019; 6(4):39. https://doi.org/10.3390/jcdd6040039
Chicago/Turabian StyleOdelin, Gaëlle, Emilie Faure, Corinne Maurel-Zaffran, and Stéphane Zaffran. 2019. "Krox20 Regulates Endothelial Nitric Oxide Signaling in Aortic Valve Development and Disease" Journal of Cardiovascular Development and Disease 6, no. 4: 39. https://doi.org/10.3390/jcdd6040039
APA StyleOdelin, G., Faure, E., Maurel-Zaffran, C., & Zaffran, S. (2019). Krox20 Regulates Endothelial Nitric Oxide Signaling in Aortic Valve Development and Disease. Journal of Cardiovascular Development and Disease, 6(4), 39. https://doi.org/10.3390/jcdd6040039

