Improving Bone Health in Patients with Metastatic Prostate Cancer with the Use of Algorithm-Based Clinical Practice Tool
Abstract
1. Introduction
2. Need of the Study: Barriers to Adhering to Guideline-Based Implementation of Bone Modifying Agents
3. Materials and Methods
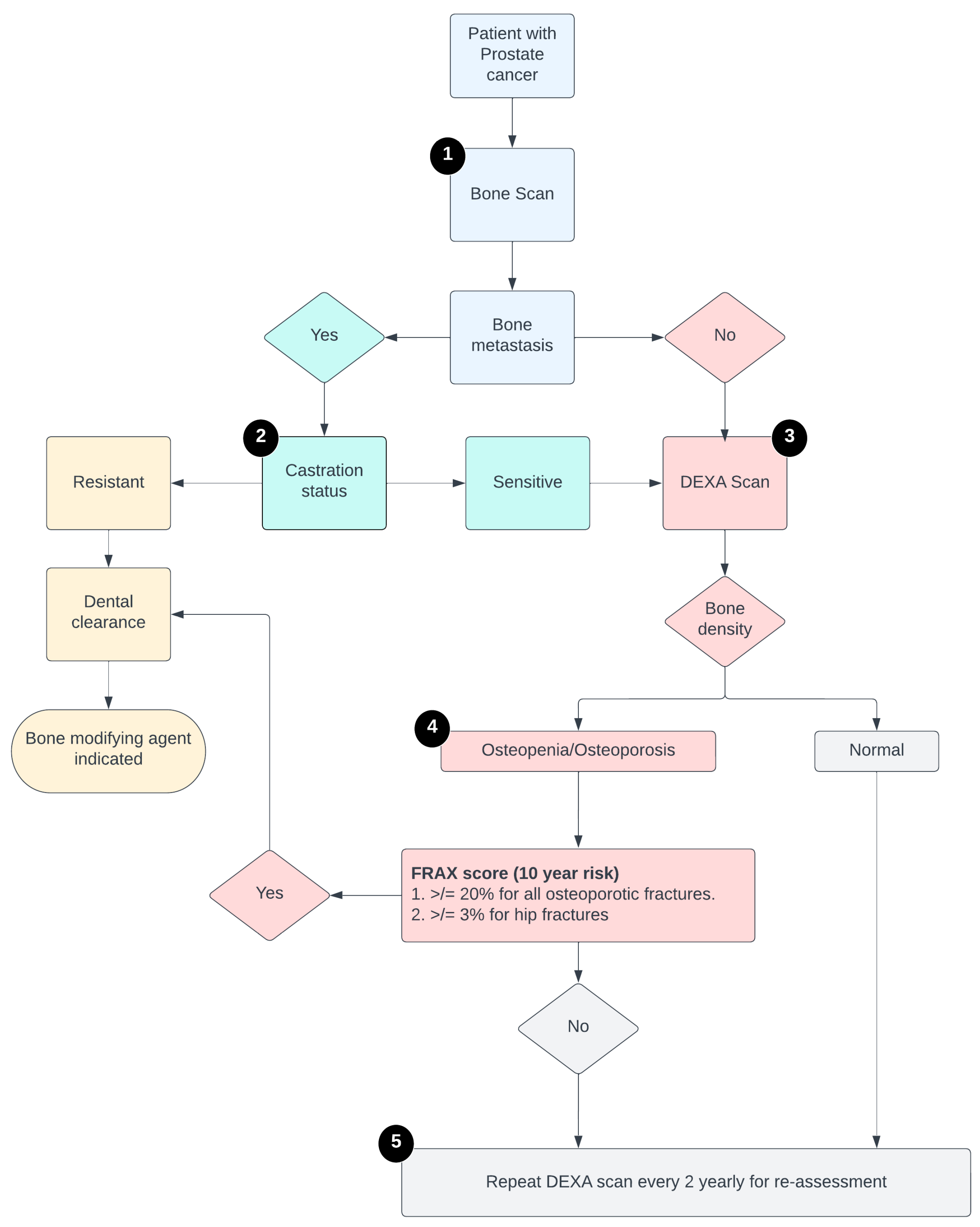
3.1. Developing a Quality Improvement Tool
3.2. Stepwise Details about the Intervention
3.3. Study Design and Patients’ Selection
3.3.1. Pre-Implementation Phase (July 2017–August 2019)
3.3.2. Implementation of Quality Improvement Tool (September 2019)
3.3.3. Post-Implementation Phase (September 2019–April 2022)
4. Review of the Orders for the Appropriateness
4.1. Indications of BMA Use
4.2. Dose of BMA Use
4.2.1. Osteoporosis/Osteopenia
- -
- Zometa 4 mg once every year
- -
- Denosumab 60 mg every 6 months
4.2.2. Bone Metastasis and/or SREs
- -
- Zometa 4 mg every 3 months.
- -
- Denosumab 120 mg monthly
5. Statistical Analysis
6. Results
6.1. Pre-Implementation Phase (July 2017–August 2019)
6.2. Post-Implementation Phase (September 2019–April 2022)
6.3. Comparative Analysis (Outcomes Measured)
7. Discussion
8. Limitation of the Study
9. Conclusions
Supplementary Materials
Author Contributions
Funding
Institutional Review Board Statement
Informed Consent Statement
Data Availability Statement
Conflicts of Interest
References
- Zullig, L.L.; Jackson, G.L.; Dorn, R.A.; Provenzale, D.T.; McNeil, R.; Thomas, C.M.; Kelley, M.J. Cancer Incidence Among Patients of the U.S. Veterans Affairs Health Care System. Mil. Med. 2012, 177, 693–701. [Google Scholar] [CrossRef]
- Desai, M.M.; Cacciamani, G.E.; Gill, K.; Zhang, J.; Liu, L.; Abreu, A.; Gill, I.S. Trends in Incidence of Metastatic Prostate Cancer in the US. JAMA Netw. Open 2022, 5, e222246. [Google Scholar] [CrossRef] [PubMed]
- Xia, C.; Yu, X.Q.; Chen, W. Measuring Population-Level Cure Patterns for Cancer Patients in the United States. Int. J. Cancer 2022. [Google Scholar] [CrossRef] [PubMed]
- Storås, A.H.; Fosså, S.D.; Ursin, G.; Andreassen, B.K. Survival trends for patients with primary metastatic prostate cancer before and after the introduction of new antitumor drugs. Prostate Cancer Prostatic Dis. 2021, 1–6. [Google Scholar] [CrossRef] [PubMed]
- Kristensen, N.; Nymann, C.; Konradsen, H. Implementing research results in clinical practice- the experiences of healthcare pro-fessionals. BMC Health Serv. Res. 2016, 16, 48. [Google Scholar]
- Skolarus, A.T.; Hawley, S.T. Prostate cancer survivorship care in the Veterans Health Administration. Fed. Pract. 2014, 31, 10–17. [Google Scholar]
- Rasper, A.M.; Terlecki, R.P. Prostate cancer survivorship: Implementation of survivorship care plans to meet the mandate and enhance urologic practice through collaborative care. Rev. Urol. 2016, 18, 214–220. [Google Scholar] [CrossRef]
- Skolarus, T.A.; Wolf, A.M.; Erb, N.L.; Brooks, D.D.; Rivers, B.M.; Underwood, W., 3rd; Cowens-Alvarado, R.L. American Cancer Society prostate cancer survivorship care guidelines. CA Cancer J. Clin. 2014, 64, 225–249. [Google Scholar] [CrossRef]
- Resnick, M.J.; Lacchetti, C.; Bergman, J.; Hauke, R.J.; Hoffman, K.E.; Kungel, T.M.; Morgans, A.K.; Penson, D.F. Prostate Cancer Survivorship Care Guideline: American Society of Clinical Oncology Clinical Practice Guideline Endorsement. J. Clin. Oncol. 2015, 33, 1078–1085. [Google Scholar] [CrossRef]
- Coleman, R.; Body, J.J.; Aapro, M.; Hadji, P.; Herrstedt, J.; ESMO Guidelines Working Group. Bone health in cancer patients: ESMO Clinical Practice Guidelines. Ann. Oncol. 2014, 25, iii124–iii137. [Google Scholar] [CrossRef]
- Lustberg, M.B.; Reinbolt, R.E.; Shapiro, C.L. Bone Health in Adult Cancer Survivorship. J. Clin. Oncol. 2012, 30, 3665–3674. [Google Scholar] [CrossRef] [PubMed]
- Dawson, G.A.; Greener, A.; Reyes-Dawson, D.; Malhotra, S.; Weinbrom, S.; Jain, A.; Reddy, S.; Kelly, M.D. Bone health in prostate cancer patients: A survivorship issue requiring intervention. J. Clin. Oncol. 2014, 32, 247. [Google Scholar] [CrossRef]
- Ye, Y.; Zheng, Y.; Miao, Q.; Ruan, H.; Zhang, X. Causes of Death Among Prostate Cancer Patients Aged 40 Years and Older in the United States. Front. Oncol. 2022, 12, 914875. [Google Scholar] [CrossRef] [PubMed]
- Kozyrakis, D.; Paridis, D.; Perikleous, S.; Malizos, K.; Zarkadas, A.; Tsagkalis, A. The Current Role of Osteoclast Inhibitors in Pa-tients with Prostate Cancer. Adv. Urol. 2018, 2018, 1525832. [Google Scholar] [CrossRef] [PubMed]
- Kwon, D.H.; Paciorek, A.; Zhang, L.; Borno, H.T.; Bucknor, M.; Small, E.J.; Aggarwal, R.R. Skeletal-related events after abiraterone or enzalu-tamide in patients with metastatic castration-resistant prostate cancer: A population-based study using the SEER-Medicare linked dataset. Urol. Oncol. 2022, 40, 379.e17–379.e24. [Google Scholar] [CrossRef]
- Broder, M.S.; Gutierrez, B.; Cherepanov, D.; Linhares, Y. Burden of skeletal-related events in prostate cancer: Unmet need in pain improvement. Support. Care Cancer 2015, 23, 237–247. [Google Scholar] [CrossRef]
- Hardtstock, F.; Kocaata, Z.; Wilke, T.; Dittmar, A.; Ghiani, M.; Belozeroff, V.; Tesch, H. Healthcare resource utilization and associated cost of patients with bone metastases from solid tumors who are naïve to bone-targeting agents: A comparative analysis of pa-tients with and without skeletal-related events. Eur. J. Health Econ. 2021, 22, 243–254. [Google Scholar] [CrossRef]
- Saylor, P.J.; Rumble, R.B.; Michalski, J.M. Bone Health and Bone-Targeted Therapies for Prostate Cancer: American Society of Clinical Oncology Endorsement Summary of a Cancer Care Ontario Guideline. JCO Oncol. Pract. 2020, 16, 389–393. [Google Scholar] [CrossRef]
- Johnson, E.D.; Butler, K.; Gupta, S. Bone Health in Patients with Prostate Cancer: An Evidence-Based Algorithm. Fed Pract. 2021, 38, S20–S26. [Google Scholar] [CrossRef]
- Casado, E.; Borque-Fernando, A.; Caamaño, M.; Graña, J.; Muñoz-Rodríguez, J.; Morote, J. Multidisciplinary Consensus on the Pre-vention and Treatment of Osteoporosis and Fragility Fractures in Patients with Prostate Cancer Receiving Androgen-Deprivation Therapy. World J. Mens Health 2022, 40, 74–86. [Google Scholar] [CrossRef]
- Mitchell, A.P.; Meza, A.M.; Panageas, K.S.; Lipitz-Snyderman, A.; Farooki, A.; Morris, M.J. Real-world use of bone modifying agents in metastatic, castration-resistant prostate cancer. Prostate Cancer Prostatic Dis. 2022; Online ahead of print. [Google Scholar] [CrossRef]
- Anton, A.; Wong, S.; Shapiro, J.; Weickhardt, A.; Azad, A.; Kwan, E.M.; Spain, L.; Gunjur, A.; Torres, J.; Parente, P.; et al. Real-world incidence of symptomatic skeletal events and bone-modifying agent use in castration-resistant prostate cancer–an Australian multi-centre observational study. Eur. J. Cancer 2021, 157, 485–492. [Google Scholar] [CrossRef] [PubMed]
- Mitchell, A.P.; Meza, A.M.; Panageas, K.S.; Lipitz-Snyderman, A.; Bach, P.B.; Morris, M.J. Real-World Use of Bone-Modifying Agents in Metastatic Castration-Sensitive Prostate Cancer. JNCI J. Natl. Cancer Inst. 2022, 114, 419–426. [Google Scholar] [CrossRef]
- Corraini, P.; Heide-Jørgensen, U.; Schiødt, M.; Nørholt, S.E.; Acquavella, J.; Sørensen, H.T.; Ehrenstein, V. Osteonecrosis of the jaw and sur-vival of patients with cancer: A nationwide cohort study in Denmark. Cancer Med. 2017, 6, 2271–2277. [Google Scholar] [CrossRef] [PubMed]
- Yarom, N.; Shapiro, C.L.; Peterson, D.E.; Van Poznak, C.H.; Bohlke, K.; Ruggiero, S.L.; Migliorati, C.A.; Khan, A.; Morrison, A.; Anderson, H.; et al. Medication-Related Osteonecrosis of the Jaw: MASCC/ISOO/ASCO Clinical Practice Guideline. J. Clin. Oncol. 2019, 37, 2270–2290. [Google Scholar] [CrossRef] [PubMed]
- Wan, J.T.; Sheeley, D.M.; Somerman, M.J.; Lee, J.S. Mitigating osteonecrosis of the jaw (ONJ) through preventive dental care and understanding of risk factors. Bone Res. 2020, 8, 14. [Google Scholar] [CrossRef]
- Yamori, M.; Tamura, M.; Mikami, M.; Mori, T.; Noi, M.; Machida, Y.; Yamamoto, G. Differences in the Knowledge and Experience of Physi-cians and Dentists About Medication-Related Osteonecrosis of the Jaw in Osteoporotic Patients. Int. Dent. J. 2021, 71, 336–342. [Google Scholar] [CrossRef]
- Taguchi, A.; Shiraki, M.; Sugimoto, T.; Ohta, H.; Soen, S. Lack of cooperation between physicians and dentists during osteoporosis treatment may increase fractures and osteonecrosis of the jaw. Curr. Med. Res. Opin. 2016, 32, 1261–1268. [Google Scholar] [CrossRef]
- Al-Shamsi, H.O.; Lau, A.N.; Malik, K.; Alamri, A.; Ioannidis, G.; Corbett, T.; Adachi, J.D.; Papaioannou, A. The Current Practice of Screening, Prevention, and Treatment of Androgen-Deprivation-Therapy Induced Osteoporosis in Patients with Prostate Cancer. J. Oncol. 2012, 2012, 958596. [Google Scholar] [CrossRef]
- Alibhai, S.M.; Breunis, H.; Mph, N.T.; Hamidi, M.S.; Cheung, A.M.; Tomlinson, G.; Manokumar, T.; Samadi, O.; Sandoval, J.; Durbano, S.; et al. Improving bone health in men with prostate cancer receiving androgen deprivation therapy: Results of a randomized phase 2 trial. Cancer 2018, 124, 1132–1140. [Google Scholar] [CrossRef]
- Ciccarese, C.; Iacovelli, R.; Sternberg, C.N.; Gillessen, S.; Tortora, G.; Fizazi, K. Triplet therapy with androgen deprivation, docetaxel, and androgen receptor signalling inhibitors in metastatic castration-sensitive prostate cancer: A meta-analysis. Eur. J. Cancer 2022, 173, 276–284. [Google Scholar] [CrossRef]
- Marchioni, M.; Marandino, L.; Amparore, D.; Berardinelli, F.; Matteo, F.; Campi, R.; Schips, L.; Mascitti, M. Factors influencing survival in metastatic castration resistant prostate cancer therapy. Expert Rev. Anticancer Ther. 2022, 22, 1061–1079. [Google Scholar] [CrossRef] [PubMed]
- Sweeney, C.J.; Martin, A.J.; Stockler, M.R.; Begbie, S.; Chi, K.N.; Chowdhury, S.; Coskinas, X.; Frydenberg, M.; Hague, W.E.; Horvath, L.G.; et al. Overall Survival of Men with Metachronous Metastatic Hormone-sensitive Prostate Cancer Treated with Enzalutamide and Androgen Deprivation Therapy. Eur. Urol. 2021, 80, 275–279. [Google Scholar] [CrossRef] [PubMed]
- Miller, K.D.; Nogueira, L.; Devasia, T.; Mariotto, A.B.; Yabroff, K.R.; Jemal, A.; Siegel, R.L. Cancer treatment and survivorship statistics, 2022. CA Cancer J. Clin. 2022, 72, 409–436. [Google Scholar] [CrossRef] [PubMed]
- Vignani, F.; Bertaglia, V.; Buttigliero, C.; Tucci, M.; Scagliotti, G.V.; Di Maio, M. Skeletal metastases and impact of anticancer and bone-targeted agents in patients with castration-resistant prostate cancer. Cancer Treat. Rev. 2016, 44, 61–73. [Google Scholar] [CrossRef] [PubMed]
- Alzahrani, M.; Stober, C.; Liu, M.; Awan, A.; Ng, T.L.; Pond, G.; Clemons, M. Symptomatic skeletal-related events in patients receiving long-er term bone-modifying agents for bone metastases from breast and castration resistant prostate cancers. Support Care Cancer 2022, 30, 3977–3984. [Google Scholar] [CrossRef]
- Francini, E.; Montagnani, F.; Nuzzo, P.V.; Gonzalez-Velez, M.; Alimohamed, N.S.; Rosellini, P.; Moreno-Candilejo, I.; Cigliola, A.; Rubio-Perez, J.; Crivelli, F.; et al. Association of Concomitant Bone Resorption Inhibitors with Overall Survival Among Patients with Metastatic Castration-Resistant Prostate Cancer and Bone Metastases Receiving Abiraterone Acetate with Prednisone as First-Line Therapy. JAMA Netw. Open 2021, 4, e2116536. [Google Scholar] [CrossRef]
- Saad, F.; Shore, N.; Van Poppel, H.; Rathkopf, D.E.; Smith, M.R.; de Bono, J.S.; Ryan, C.J. Impact of bone-targeted therapies in chemother-apy-naïve metastatic castration-resistant prostate cancer patients treated with abiraterone acetate: Post hoc analysis of study COU-AA-302. Eur. Urol. 2015, 68, 570–577. [Google Scholar] [CrossRef]
- McGregor, B.; Zhang, L.; Gray, K.P.; Shaw, G.; Evan, C.; Francini, E.; Sweeney, C. Bone targeted therapy and skeletal related events in the era of enzalutamide and abiraterone acetate for castration resistant prostate cancer with bone metastases. Prostate Cancer Prostatic Dis. 2021, 24, 341–348. [Google Scholar] [CrossRef]
- D'Oronzo, S.; Coleman, R.; Brown, J.; Silvestris, F. Metastatic bone disease: Pathogenesis and therapeutic options: Up-date on bone metastasis management. J. Bone Oncol. 2019, 15, 100205. [Google Scholar] [CrossRef]
- Smith, M.R.; Halabi, S.; Ryan, C.J.; Hussain, A.; Vogelzang, N.; Stadler, W.; Hauke, R.J.; Monk, J.P.; Saylor, P.; Bhoopalam, N.; et al. Randomized Controlled Trial of Early Zoledronic Acid in Men with Castration-Sensitive Prostate Cancer and Bone Metastases: Results of CALGB 90202 (Alliance). J. Clin. Oncol. 2014, 32, 1143–1150. [Google Scholar] [CrossRef]
- Macherey, S.; Monsef, I.; Jahn, F.; Jordan, K.; Yuen, K.K.; Heidenreich, A.; Skoetz, N. Bisphosphonates for advanced prostate cancer. Cochrane Database Syst. Rev. 2017, 12, CD006250. [Google Scholar] [CrossRef]
- Srivastava, A.; Gonzalez, G.M.N.; Geng, Y.; Won, A.M.; Myers, J.; Li, Y.; Chambers, M.S. Medication-Related Osteonecrosis of the Jaw in Patients Treated Concurrently with Antiresorptive and Antiangiogenic Agents: Systematic Review and Meta-Analysis. J. Immunother. Precis. Oncol. 2021, 4, 196–207. [Google Scholar] [CrossRef]
- Ottesen, C.; Schiodt, M.; Gotfredsen, K. Efficacy of a high-dose antiresorptive drug holiday to reduce the risk of medication-related osteonecrosis of the jaw (MRONJ): A systematic review. Heliyon 2020, 6, e03795. [Google Scholar] [CrossRef]
- Eisen, A.; Somerfield, M.R.; Accordino, M.K.; Blanchette, P.S.; Clemons, M.J.; Dhesy-Thind, S.; Dillmon, M.S.; D'Oronzo, S.; Fletcher, G.G.; Frank, E.S.; et al. Use of Adjuvant Bisphosphonates and Other Bone-Modifying Agents in Breast Cancer: ASCO-OH (CCO) Guideline Update. J. Clin. Oncol. 2022, 40, 787–800. [Google Scholar] [CrossRef]
- Himelstein, A.L.; Foster, J.C.; Khatcheressian, J.L.; Roberts, J.D.; Seisler, D.K.; Novotny, P.J.; Shapiro, C.L. Effect of Longer-Interval vs Standard Dosing of Zoledronic Acid on Skeletal Events in Patients with Bone Metastases: A Randomized Clinical Trial. JAMA 2017, 317, 48–58. [Google Scholar] [CrossRef]
- Priyadarshini, V.; Ramachandra, S.S.; Ganganna, A. Awareness and Attitude Among Physicians’ About Bisphosphonate-Related Osteonecrosis of the Jaw (BRONJ): A Cross-sectional study. Curr. Drug Saf. 2022; Online ahead of print. [Google Scholar]



Publisher’s Note: MDPI stays neutral with regard to jurisdictional claims in published maps and institutional affiliations. |
© 2022 by the authors. Licensee MDPI, Basel, Switzerland. This article is an open access article distributed under the terms and conditions of the Creative Commons Attribution (CC BY) license (https://creativecommons.org/licenses/by/4.0/).
Share and Cite
Sahu, K.K.; Johnson, E.D.; Butler, K.; Li, H.; Boucher, K.M.; Gupta, S. Improving Bone Health in Patients with Metastatic Prostate Cancer with the Use of Algorithm-Based Clinical Practice Tool. Geriatrics 2022, 7, 133. https://doi.org/10.3390/geriatrics7060133
Sahu KK, Johnson ED, Butler K, Li H, Boucher KM, Gupta S. Improving Bone Health in Patients with Metastatic Prostate Cancer with the Use of Algorithm-Based Clinical Practice Tool. Geriatrics. 2022; 7(6):133. https://doi.org/10.3390/geriatrics7060133
Chicago/Turabian StyleSahu, Kamal Kant, Eric D. Johnson, Katerina Butler, Haoran Li, Kenneth M. Boucher, and Sumati Gupta. 2022. "Improving Bone Health in Patients with Metastatic Prostate Cancer with the Use of Algorithm-Based Clinical Practice Tool" Geriatrics 7, no. 6: 133. https://doi.org/10.3390/geriatrics7060133
APA StyleSahu, K. K., Johnson, E. D., Butler, K., Li, H., Boucher, K. M., & Gupta, S. (2022). Improving Bone Health in Patients with Metastatic Prostate Cancer with the Use of Algorithm-Based Clinical Practice Tool. Geriatrics, 7(6), 133. https://doi.org/10.3390/geriatrics7060133

