Innovation Trajectories for a Society 5.0
Abstract
:1. Introduction
1.1. The Industry 4.0 and Society 5.0 Relationship
1.2. Motivation of the Study
1.3. Research Agenda
- Q#1. What are the factors that can help the transition to the new model of society, identified in Society 5.0?
- Q#2. What are the I4.0 technologies that can facilitate the transition and effectively implement Society 5.0?
- Q#3. How are the factors related and working for the success of Society 5.0?
2. Materials and Methods
2.1. The Decision-Making Team
- Two senior researchers with experience in designing preparedness assessment models and applying the AHP technique;
- Two experts with extensive experience in advanced engineering, digital transformation, smart manufacturing, and knowledge development. They operate in both academic and industrial fields;
- A researcher with experience in the field of sustainability, guided by I4.0 technologies, and ISM methodology.
- Identify factors that can influence the transition through a literature analysis. This process is carried out by researchers with academic and sustainability experience;
- Derive the weights of these factors by performing the pairwise comparisons required by the AHP technique in order to identify which of these factors are most influential for the transition. In this process, senior researchers designed the hierarchy and supported the AHP application, guiding other experts on how to accurately formulate paired judgments;
- Obtain an assessment of the relationship between the factors for designing the influence model. In this process, the experienced ISM researcher involved all the experts guiding them in the judgments.
2.2. Step 1: Literature Review
2.2.1. Research Question
- RQ#1: How interested is the scientific community in knowing the potential I4.0 offers to Society 5.0?
- RQ#2: What is the contribution of the I4.0 Key Enabling Technologies (KETs) to Society 5.0?
- RQ#3: What are the practices that facilitate the transition to Society 5.0?
- RQ#4: How is the I4.0 paradigm used in the applications of the Society 5.0 model?
2.2.2. Database and Exclusion Criteria for Literature Searching
- They were retrieved from references or citations of documents covered by Scopus;
- Scopus was unable to match documents with certainty because of incomplete or incorrect data;
- Lack of content.
- Society 5.0 AND Industry 4.0;
- Industry 5.0 AND Future Development;
- Industry 5.0 AND Business Model;
- Smart City AND Sustainability AND Future Development;
- Smart City AND Sustainability OR Future Development;
- Smart City AND Sustainability OR Society 5.0;
- Society 5.0 AND Sustainability OR Smart City;
- Society 5.0 AND Digitalization.
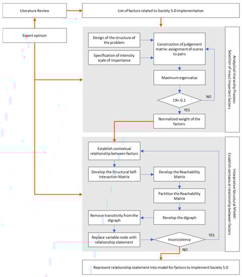
2.3. Step 2: Analytic Hierarchy Process Analysis
- Phase#1. First of all, the decision problem and the objective to be achieved are defined. Then, the criteria that influence them are determined. At the same time, a hierarchical structure of the problem is formed consisting of several levels: purpose, criterion, possible subcriterion levels, and alternatives.
- Phase#2. The AHP determines the importance of the weights of the criteria by binary comparisons. When the binary comparison is performed, the scale created by Saaty [34] is used. The scale goes from 1 to 9, where 1 indicates an equal importance between the elements compared, and 9 indicates the maximum weight of importance of a specific element. The meaning of the other scale values is shown in Table 1.
- Phase#3. The next stage of AHP is the creation of normalized arrays. The normalized matrix is obtained by dividing each column value by its respective column sum. Then, the average of each sequence value is taken, representing the weights of importance for each criterion.
- Phase#4. After obtaining the weights, the consistency of the comparison matrix must be considered. If the comparison matrix is not consistent, the resulting weights cannot be used. Considering A, the comparison matrix, and w, the weight matrix, the maximum eigen value (λmax) is calculated such that Aw = λmaxw. Now it is possible to calculate the consistency index (CI) through the equation CI = (λmax−n)/(n−1), where n corresponds to the order of the pairwise comparison matrices. After calculating the CI value, the random index (RI) is considered. This value is tabulated for different dimensions of the array. The ratio between the CI and the RI determines the consistency ratio (CR). If the CR is less than 0.1 (10%), it means that the application is consistent. If this value is exceeded, then the judgments should be revised again.
2.4. Step 3: Interpretative Structure Model
- Interpretative—The relationships between the elements are based on the judgments of a group of experts in the selected field;
- Structural—the overall structure based on relationships is extracted from the complex set of variables;
- Modeling technique: the result is a diagram model based on the relationships and the extracted structure.
- Phase#1: The factors (also called drivers) that influence the implementation of the Society 5.0 are listed.
- Phase#2: Determine the interrelationships between the factors identified in Phase#1. The interrelationships are chosen in the opinion of the expert group. The interrelationships are used to build a structural interaction matrix (SSIM).
- Phase#3: Develop a reachability matrix from the SSIM and check the matrix for its transitivity. Transitivity states that if a variable, A, is related to B, and B is related to C, then A is necessarily related to C.
- Phase#4: Divide the reachability matrix into different levels.
- Phase#5: Plot a direct graph between the variables based on the relationships presented in the reachability matrix, and then remove the transitive links.
- Phase#6: Convert the resulting digraph to an ISM by replacing the variable nodes with statements.
- Phase#7: Check for the conceptual inconsistency of the ISM model and make any necessary changes.
3. Descriptive Analysis
3.1. Findings of Literature Review Research
- Sustainability Switzerland
- Sustainable Cities and Society
- IEEE Access
- Journal of Cleaner Production
- Energies
- Cities
- International Journal of Information Management
3.2. Conceptual Framework of Literature Review
Classification of Factors Enabling Society 5.0
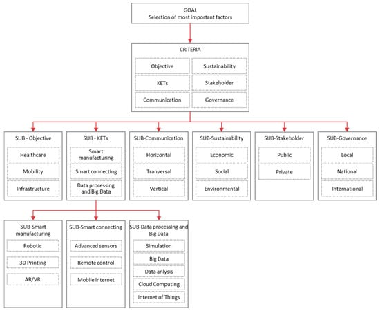
3.3. Factors Identification and Comparison: AHP
- Objective: selection of factors with greater influence;
- Criteria: groups of factors;
- Subcriteria: six subcriteria that collect the factors associated with each group;
- Sub-subcriteria: three sub-subcriteria that collect the factors associated with the sub-criteria of the KETs.
3.4. Factors Interrelation Analysis: ISM
3.4.1. Development of Structural SSIM
- V–Factor: i will assist to achieve factor j;
- A–Factor: j will assist to achieve factor i;
- X–Factors: i and j will assist to achieve each other;
- O–Factors: i and j are unrelated.
3.4.2. Building the Reachability Matrix
- If item (i, j) in the SSIM is V, items (i, j) and (j, i) are set to 1 and 0, respectively.
- If item (i, j) in the SSIM is A, items (i, j) and (j, i) are set to 0 and 1, respectively.
- If item (i, j) in the SSIM is X, items (i, j) and (j, i) are set to 1 and 1, respectively.
- If item (i, j) in the SSIM is O, items (i, j) and (j, i) are set to 0 and 0, respectively.
3.4.3. Partitioning the Reachability Matrix
3.4.4. Development of ISM-Based Model
4. Results
4.1. Domain and Variable of the Study
4.2. Assessment of Application of ISM Technique and MICMAC Analysis
- Autonomous factors placed in Quadrant I: factors that have a weak driving power and a weak dependence;
- Dependent factors placed in Quadrant II: factors that have a weak driving power but a strong dependence power;
- Linkage factors located in Quadrant III: factors that have a strong driving power and a strong dependence;
- Independent factors placed in Quadrant IV: factors that have a strong driving power but a weak addictive power.
5. Discussion
5.1. Factors for the Transition to Society 5.0
5.2. Framework of I4.0 Technologies Implementation in Society 5.0
5.3. Relationship Framework between the Factors for The Success of Society 5.0
6. Conclusions
Author Contributions
Funding
Institutional Review Board Statement
Informed Consent Statement
Data Availability Statement
Conflicts of Interest
References
- Žižek, S.Š.; Mulej, M.; Potočnik, A. The sustainable socially responsible society: Well-being society 6.0. Sustainability 2021, 13, 9186. [Google Scholar] [CrossRef]
- Gurjanov, A.V.; Zakoldaev, D.A.; Shukalov, A.V.; Zharinov, I.O. The smart city technology in the super-intellectual Society 5.0. J. Physics Conf. Ser. 2020, 1679, 032029. [Google Scholar] [CrossRef]
- Haque, A.K.M.B.; Bhushan, B.; Dhiman, G. Conceptualizing smart city applications: Requirements, architecture, security issues, and emerging trends. Expert Syst. 2021, 1, 23. [Google Scholar] [CrossRef]
- Nunes, S.A.; Ferreira, F.A.; Govindan, K.; Pereira, L.F. “Cities go smart!”: A system dynamics-based approach to smart city conceptualization. J. Clean. Prod. 2021, 313, 127683. [Google Scholar] [CrossRef]
- Palumbo, R.; Manesh, M.F.; Pellegrini, M.M.; Caputo, A.; Flamini, G. Organizing a sustainable smart urban ecosystem: Perspectives and insights from a bibliometric analysis and literature review. J. Clean. Prod. 2021, 297, 126622. [Google Scholar] [CrossRef]
- Bibri, S.E.; Krogstie, J. Smart sustainable cities of the future: An extensive interdisciplinary literature review. Sustain. Cities Soc. 2017, 31, 183–212. [Google Scholar] [CrossRef]
- United Nations. Draft outcome document of the United Nations summit for the adoption of the post-2015 development agenda. In Draft Resolution Submitted by the President of the General Assembly, Sixty-Ninth Session, Agenda Items 13(a) and 115, A/69/L.85; United Nations: New York, NY, USA, 2015. [Google Scholar]
- Falanga, R.; Verheij, J.; Bina, O. Green(er) Cities and Their Citizens: Insights from the Participatory Budget of Lisbon. Sustainability 2021, 13, 8243. [Google Scholar] [CrossRef]
- Israilidis, J.; Odusanya, K.; Mazhar, M.U. Exploring knowledge management perspectives in smart city research: A review and future research agenda. Int. J. Inf. Manag. 2019, 56, 101989. [Google Scholar] [CrossRef]
- Yigitcanlar, T.; Kamruzzaman, M.; Foth, M.; Sabatini-Marques, J.; da Costa, E.; Ioppolo, G. Can cities become smart without being sustainable? A systematic review of the literature. Sustain. Cities Soc. 2018, 45, 348–365. [Google Scholar] [CrossRef]
- Yigitcanlar, T.; Corchado, J.; Mehmood, R.; Li, R.; Mossberger, K.; Desouza, K. Responsible Urban Innovation with Local Government Artificial Intelligence (AI): A Conceptual Framework and Research Agenda. J. Open Innov. Technol. Mark. Complex. 2021, 7, 71. [Google Scholar] [CrossRef]
- Yigitcanlar, T.; Cugurullo, F. The Sustainability of Artificial Intelligence: An Urbanistic Viewpoint from the Lens of Smart and Sustainable Cities. Sustainability 2020, 12, 8548. [Google Scholar] [CrossRef]
- Yigitcanlar, T.; DeSouza, K.C.; Butler, L.; Roozkhosh, F. Contributions and Risks of Artificial Intelligence (AI) in Building Smarter Cities: Insights from a Systematic Review of the Literature. Energies 2020, 13, 1473. [Google Scholar] [CrossRef] [Green Version]
- Yigitcanlar, T.; Foth, M. Kamruzzaman Towards Post-Anthropocentric Cities: Reconceptualizing Smart Cities to Evade Urban Ecocide. J. Urban Technol. 2017, 26, 147–152. [Google Scholar] [CrossRef] [Green Version]
- Yigitcanlar, T.; Kamruzzaman, M.; Buys, L.; Ioppolo, G.; Sabatini-Marques, J.; da Costa, E.M.; Yun, J.J. Understanding ‘smart cities’: Intertwining development drivers with desired outcomes in a multidimensional framework. Cities 2018, 81, 145–160. [Google Scholar] [CrossRef]
- Yigitcanlar, T.; Mehmood, R.; Corchado, J.M. Green Artificial Intelligence: Towards an Efficient, Sustainable and Equitable Technology for Smart Cities and Futures. Sustainability 2021, 13, 8952. [Google Scholar] [CrossRef]
- Santos, G.; Sá, J.; Félix, M.; Barreto, L.; Carvalho, F.; Doiro, M.; Zgodavová, K.; Stefanović, M. New Needed Quality Management Skills for Quality Managers 4.0. Sustainability 2021, 13, 6149. [Google Scholar] [CrossRef]
- Aquilani, B.; Piccarozzi, M.; Abbate, T.; Codini, A. The Role of Open Innovation and Value Co-creation in the Challenging Transition from Industry 4.0 to Society 5.0: Toward a Theoretical Framework. Sustainability 2020, 12, 8943. [Google Scholar] [CrossRef]
- Balaji, S.; Nathani, K.; Santhakumar, R. IoT Technology, Applications and Challenges: A Contemporary Survey. Wirel. Pers. Commun. 2019, 108, 363–388. [Google Scholar] [CrossRef]
- Verde, L.; De Pietro, G.; Alrashoud, M.; Ghoneim, A.; Al-Mutib, K.N.; Sannino, G. Leveraging Artificial Intelligence to Improve Voice Disorder Identification Through the Use of a Reliable Mobile App. IEEE Access 2019, 7, 124048–124054. [Google Scholar] [CrossRef]
- Chui, K.T.; Lytras, M.D.; Visvizi, A. Energy Sustainability in Smart Cities: Artificial Intelligence, Smart Monitoring, and Optimization of Energy Consumption. Energies 2018, 11, 2869. [Google Scholar] [CrossRef] [Green Version]
- Pundir, S.; Wazid, M.; Singh, D.P.; Das, A.K.; Rodrigues, J.J.P.C.; Park, Y. Intrusion Detection Protocols in Wireless Sensor Networks Integrated to Internet of Things Deployment: Survey and Future Challenges. IEEE Access 2019, 8, 3343–3363. [Google Scholar] [CrossRef]
- Bibri, S.E. The IoT for smart sustainable cities of the future: An analytical framework for sensor-based big data applications for environmental sustainability. Sustain. Cities Soc. 2018, 38, 230–253. [Google Scholar] [CrossRef]
- Talebkhah, M.; Sali, A.; Marjani, M.; Gordan, M.; Hashim, S.J.; Rokhani, F.Z. IoT and Big Data Applications in Smart Cities: Recent Advances, Challenges, and Critical Issues. IEEE Access 2021, 9, 55465–55484. [Google Scholar] [CrossRef]
- Francisco, A.; Taylor, J.E. Understanding citizen perspectives on open urban energy data through the development and testing of a community energy feedback system. Appl. Energy 2019, 256, 113804. [Google Scholar] [CrossRef]
- Lavalle, A.; Teruel, M.; Maté, A.; Trujillo, J. Improving Sustainability of Smart Cities through Visualization Techniques for Big Data from IoT Devices. Sustainability 2020, 12, 5595. [Google Scholar] [CrossRef]
- Yang, Z.; Jianjun, L.; Faqiri, H.; Shafik, W.; Abdulrahman, A.T.; Yusuf, M.; Sharawy, A. Green Internet of Things and Big Data Application in Smart Cities Development. Complexity 2021, 2021, 4922697. [Google Scholar] [CrossRef]
- Ben Atitallah, S.; Driss, M.; Boulila, W.; Ben Ghézala, H. Leveraging Deep Learning and IoT big data analytics to support the smart cities development: Review and future directions. Comput. Sci. Rev. 2020, 38, 100303. [Google Scholar] [CrossRef]
- Sołtysik-Piorunkiewicz, A.; Zdonek, I. How Society 5.0 and Industry 4.0 Ideas Shape the Open Data Performance Expectancy. Sustainability 2021, 13, 917. [Google Scholar] [CrossRef]
- Dautov, R.; Distefano, S.; Bruneo, D.; Longo, F.; Merlino, G.; Puliafito, A.; Buyya, R. Metropolitan intelligent surveillance systems for urban areas by harnessing IoT and edge computing paradigms. Softw. Pr. Exp. 2018, 48, 1475–1492. [Google Scholar] [CrossRef]
- Kuru, K.; Khan, W. A Framework for the Synergistic Integration of Fully Autonomous Ground Vehicles with Smart City. IEEE Access 2020, 9, 923–948. [Google Scholar] [CrossRef]
- Travaglioni, M.; Ferazzoli, A.; Petrillo, A.; Cioffi, R.; De Felice, F.; Piscitelli, G. Digital manufacturing challenges through open innovation perspective. Procedia Manuf. 2020, 42, 165–172. [Google Scholar] [CrossRef]
- Thyer, B.A. Preparing Research Articles; Oxford University Press: Oxford, UK, 2008. [Google Scholar]
- Saaty, T.L. How to make a decision: The analytic hierarchy process. Eur. J. Oper. Res. 1990, 48, 9–26. [Google Scholar] [CrossRef]
- Songur, N.H. Application of Analytical Hierarchy Process Method in Database Tool Selection. Master’s Thesis, Beykent University, Istanbul, Turkey, 2018. [Google Scholar]
- Mangla, S.K.; Kumar, P.; Barua, M.K. Flexible Decision Approach for Analysing Performance of Sustainable Supply Chains Under Risks/Uncertainty. Glob. J. Flex. Syst. Manag. 2014, 15, 113–130. [Google Scholar] [CrossRef]
- Lim, M.K.; Tseng, M.-L.; Tan, K.H.; Bui, T.D. Knowledge management in sustainable supply chain management: Improving performance through an interpretive structural modelling approach. J. Clean. Prod. 2017, 162, 806–816. [Google Scholar] [CrossRef]
- Diabat, A.; Govindan, K. An analysis of the drivers affecting the implementation of green supply chain management. Resour. Conserv. Recycl. 2011, 55, 659–667. [Google Scholar] [CrossRef]
- Sag, S.; Sezen, B.; Alpkan, L. Determinants of Open Innovation and their Interrelations. Int. J. Innov. Technol. Manag. 2019, 16, 1940001. [Google Scholar] [CrossRef] [Green Version]
- Zhou, F.; Lim, M.K.; He, Y.; Lin, Y.; Chen, S. End-of-life vehicle (ELV) recycling management: Improving performance using an ISM approach. J. Clean. Prod. 2019, 228, 231–243. [Google Scholar] [CrossRef]
- Bibri, S.E. Data-driven smart sustainable urbanism: The intertwined societal factors underlying its materialization, success, expansion, and evolution. GeoJournal 2019, 86, 43–68. [Google Scholar] [CrossRef]
- Kong, L.; Liu, Z.; Wu, J. A systematic review of big data-based urban sustainability research: State-of-the-science and future directions. J. Clean. Prod. 2020, 273, 123142. [Google Scholar] [CrossRef]
- Oliveira, T.A.; Oliver, M.; Ramalhinho, H. Challenges for Connecting Citizens and Smart Cities: ICT, E-Governance and Blockchain. Sustainability 2020, 12, 2926. [Google Scholar] [CrossRef] [Green Version]
- Anttiroiko, A.-V. City-as-a-Platform: The Rise of Participatory Innovation Platforms in Finnish Cities. Sustainability 2016, 8, 922. [Google Scholar] [CrossRef] [Green Version]
- Kumari, A.; Gupta, R.; Tanwar, S. Amalgamation of blockchain and IoT for smart cities underlying 6G communication: A comprehensive review. Comput. Commun. 2021, 172, 102–118. [Google Scholar] [CrossRef]
- Deakin, M.; Reid, A. Smart cities: Under-gridding the sustainability of city-districts as energy efficient-low carbon zones. J. Clean. Prod. 2018, 173, 39–48. [Google Scholar] [CrossRef]
- Wang, L.; Hu, S.; Betis, G.; Ranjan, R. A Computing Perspective on Smart City [Guest Editorial]. IEEE Trans. Comput. 2016, 65, 1337–1338. [Google Scholar] [CrossRef]
- Bouzidi, M.; Dalveren, Y.; Cheikh, F.A.; Derawi, M. Use of the IQRF Technology in Internet-of-Things-Based Smart Cities. IEEE Access 2020, 8, 56615–56629. [Google Scholar] [CrossRef]
- Hsiao, Y.-C.; Wu, M.-H.; Li, S.C. Elevated Performance of the Smart City—A Case Study of the IoT by Innovation Mode. IEEE Trans. Eng. Manag. 2019, 68, 1461–1475. [Google Scholar] [CrossRef]
- Huovila, A.; Bosch, P.; Airaksinen, M. Comparative analysis of standardized indicators for Smart sustainable cities: What indicators and standards to use and when? Cities 2019, 89, 141–153. [Google Scholar] [CrossRef]
- Pérez, F.M.; Martínez, J.B.; Fonseca, I.L. Modelling and Implementing Smart Universities: An IT Conceptual Framework. Sustainability 2021, 13, 3397. [Google Scholar] [CrossRef]
- Bibri, S.E.; Krogstie, J. A Novel Model for Data-Driven Smart Sustainable Cities of the Future: A Strategic Roadmap to Transformational Change in the Era of Big Data. Futur. Cities Environ. 2021, 7, 1–25. [Google Scholar] [CrossRef]
- Mora, H.; Pérez-Delhoyo, R.; Paredes-Pérez, J.F.; Mollá-Sirvent, R.A. Analysis of Social Networking Service Data for Smart Urban Planning. Sustainability 2018, 10, 4732. [Google Scholar] [CrossRef] [Green Version]
- Shamsuzzoha, A.; Nieminen, J.; Piya, S.; Rutledge, K. Smart city for sustainable environment: A comparison of participatory strategies from Helsinki, Singapore and London. Cities 2021, 114, 103194. [Google Scholar] [CrossRef]
- D’Amico, G.; Arbolino, R.; Shi, L.; Yigitcanlar, T.; Ioppolo, G. Digital Technologies for Urban Metabolism Efficiency: Lessons from Urban Agenda Partnership on Circular Economy. Sustainability 2021, 13, 6043. [Google Scholar] [CrossRef]
- Ye, C.; Cao, W.; Chen, S. Security challenges of blockchain in Internet of things: Systematic literature review. Trans. Emerg. Telecommun. Technol. 2020, 32, e4177. [Google Scholar] [CrossRef]
- Aggarwal, S.; Kumar, N.; Tanwar, S. Blockchain-Envisioned UAV Communication Using 6G Networks: Open Issues, Use Cases, and Future Directions. IEEE Internet Things J. 2020, 8, 5416–5441. [Google Scholar] [CrossRef]
- Bhushan, B.; Khamparia, A.; Sagayam, K.M.; Sharma, S.K.; Ahad, M.A.; Debnath, N.C. Blockchain for smart cities: A review of architectures, integration trends and future research directions. Sustain. Cities Soc. 2020, 61, 102360. [Google Scholar] [CrossRef]
- Yu, Z.; Song, L.; Jiang, L.; Sharafi, O.K. Systematic literature review on the security challenges of blockchain in IoT-based smart cities. Kybernetes 2021. Vol. ahead-of-print No. ahead-of-print. [Google Scholar] [CrossRef]
- Kakderi, C.; Oikonomaki, E.; Papadaki, I. Smart and Resilient Urban Futures for Sustainability in the Post COVID-19 Era: A Review of Policy Responses on Urban Mobility. Sustainability 2021, 13, 6486. [Google Scholar] [CrossRef]
- Alhasnawi, B.; Jasim, B.; Esteban, M.; Guerrero, J. A Novel Smart Energy Management as a Service over a Cloud Computing Platform for Nanogrid Appliances. Sustainability 2020, 12, 9686. [Google Scholar] [CrossRef]
- Freudendal-Pedersen, M.; Kesselring, S.; Servou, E. What is Smart for the Future City? Mobilities and Automation. Sustainability 2019, 11, 221. [Google Scholar] [CrossRef] [Green Version]
- Suartika, G.; Cuthbert, A. The Sustainable Imperative—Smart Cities, Technology and Development. Sustainability 2020, 12, 8892. [Google Scholar] [CrossRef]
- Wang, F.; Zhang, M.; Wang, X.; Ma, X.; Liu, J. Deep Learning for Edge Computing Applications: A State-of-the-Art Survey. IEEE Access 2020, 8, 58322–58336. [Google Scholar] [CrossRef]
- Antolín, J.; De Torre, C.; García-Fuentes, M.; Pérez, A.; Tomé, I.; Mirantes, M.L.; Hoyos, E. Development of an Evaluation Framework for Smartness and Sustainability in Cities. Sustainability 2020, 12, 5193. [Google Scholar] [CrossRef]
- Behrendt, F. Cycling the Smart and Sustainable City: Analyzing EC Policy Documents on Internet of Things, Mobility and Transport, and Smart Cities. Sustainability 2019, 11, 763. [Google Scholar] [CrossRef] [Green Version]
- Nižetić, S.; Šolić, P.; González-De-Artaza, D.L.-D.; Patrono, L. Internet of Things (IoT): Opportunities, issues and challenges towards a smart and sustainable future. J. Clean. Prod. 2020, 274, 122877. [Google Scholar] [CrossRef] [PubMed]
- Shmelev, S.E.; Shmeleva, I.A. Global urban sustainability assessment: A multidimensional approach. Sustain. Dev. 2018, 26, 904–920. [Google Scholar] [CrossRef]
- Alotaibi, I.; Abido, M.A.; Khalid, M.; Savkin, A.V. A Comprehensive Review of Recent Advances in Smart Grids: A Sustainable Future with Renewable Energy Resources. Energies 2020, 13, 6269. [Google Scholar] [CrossRef]
- Schraven, D.; Joss, S.; de Jong, M. Past, present, future: Engagement with sustainable urban development through 35 city labels in the scientific literature 1990–2019. J. Clean. Prod. 2021, 292, 125924. [Google Scholar] [CrossRef]
- Bibri, S.E. Data-Driven Smart Sustainable Cities of the Future: New Conceptions of and Approaches to the Spatial Scaling of Urban Form. Futur. Cities Environ. 2021, 7, 4. [Google Scholar] [CrossRef]
- Suliman, A.; Rankin, J.; Robak, A. CSR maturity model for smart city assessment. Can. J. Civ. Eng. 2021, 48, 785–802. [Google Scholar] [CrossRef]
- Deakin, M. The embedded intelligence of smart cities. Intell. Build. Int. 2011, 3, 189–197. [Google Scholar] [CrossRef]
- Jamei, E.; Mortimer, M.; Seyedmahmoudian, M.; Horan, B.; Stojcevski, A. Investigating the Role of Virtual Reality in Planning for Sustainable Smart Cities. Sustainability 2017, 9, 2006. [Google Scholar] [CrossRef] [Green Version]
- Magaia, N.; Fonseca, R.; Muhammad, K.; Segundo, A.H.F.N.; Neto, A.V.L.; de Albuquerque, V.H.C. Industrial Internet-of-Things Security Enhanced with Deep Learning Approaches for Smart Cities. IEEE Internet Things J. 2020, 8, 6393–6405. [Google Scholar] [CrossRef]
- Amini, M.H.; Imteaj, A.; Pardalos, P.M. Interdependent Networks: A Data Science Perspective. Gene Expr. Patterns 2020, 1, 100003. [Google Scholar] [CrossRef]
- Suchita, J.; Sujata, J. Role of Augmented Reality Applications for Smart City Planning. Int. J. Innov. Technol. Explor. Eng. 2019, 8, 41–46. [Google Scholar] [CrossRef]
- Mak, H.W.L.; Lam, Y.F. Comparative assessments and insights of data openness of 50 smart cities in air quality aspects. Sustain. Cities Soc. 2021, 69, 102868. [Google Scholar] [CrossRef]
- Pérez-Delhoyo, R.; Andújar-Montoya, M.; Mora, H.; Gilart-Iglesias, V.; Mollá-Sirvent, R. Participatory Management to Improve Accessibility in Consolidated Urban Environments. Sustainability 2021, 13, 8323. [Google Scholar] [CrossRef]
- Ke, R.; Zhuang, Y.; Pu, Z.; Wang, Y. A Smart, Efficient, and Reliable Parking Surveillance System with Edge Artificial Intelligence on IoT Devices. IEEE Trans. Intell. Transp. Syst. 2020, 22, 4962–4974. [Google Scholar] [CrossRef] [Green Version]
- Robaeyst, B.; Baccarne, B.; Duthoo, W.; Schuurman, D. The City as an Experimental Environment: The Identification, Selection, and Activation of Distributed Knowledge in Regional Open Innovation Ecosystems. Sustainability 2021, 13, 6954. [Google Scholar] [CrossRef]
- Pietruszka-Ortyl, A.; Ćwiek, M. Social Facilitators of Specialist Knowledge Dispersion in the Digital Era. Sustainability 2021, 13, 5759. [Google Scholar] [CrossRef]
- Kubina, M.; Šulyová, D.; Vodák, J. Comparison of Smart City Standards, Implementation and Cluster Models of Cities in North America and Europe. Sustainability 2021, 13, 3120. [Google Scholar] [CrossRef]
- Fletcher, A.L. Smart city visions: Pathways to participatory planning in two American cities. Foresight 2020, 22, 689–702. [Google Scholar] [CrossRef]
- Ortega-Fernández, A.; Martín-Rojas, R.; García-Morales, V. Artificial Intelligence in the Urban Environment: Smart Cities as Models for Developing Innovation and Sustainability. Sustainability 2020, 12, 7860. [Google Scholar] [CrossRef]
- Marsal-Llacuna, M.-L. How to succeed in implementing (smart) sustainable urban Agendas: “keep cities smart, make communities intelligent”. Environ. Dev. Sustain. 2018, 21, 1977–1998. [Google Scholar] [CrossRef]
- Al Nuaimi, E.; Al Neyadi, H.; Mohamed, N.; Al-Jaroodi, J. Applications of big data to smart cities. J. Internet Serv. Appl. 2015, 6, 1–15. [Google Scholar] [CrossRef] [Green Version]
- Zhao, L.; Tang, Z.-Y.; Zou, X. Mapping the Knowledge Domain of Smart-City Research: A Bibliometric and Scientometric Analysis. Sustainability 2019, 11, 6648. [Google Scholar] [CrossRef] [Green Version]
- Chen, D.; Wawrzynski, P.; Lv, Z. Cyber security in smart cities: A review of deep learning-based applications and case studies. Sustain. Cities Soc. 2020, 66, 102655. [Google Scholar] [CrossRef]
- Bibri, S.E. A methodological framework for futures studies: Integrating normative backcasting approaches and descriptive case study design for strategic data-driven smart sustainable city planning. Energy Inform. 2020, 3, 1–42. [Google Scholar] [CrossRef]
- Lytras, M.D.; Visvizi, A.; Chopdar, P.K.; Sarirete, A.; Alhalabi, W. Information Management in Smart Cities: Turning end users’ views into multi-item scale development, validation, and policy-making recommendations. Int. J. Inf. Manag. 2020, 56, 102146. [Google Scholar] [CrossRef]
- Przybyłowski, P.; Przybyłowski, A.; Kałaska, A. Utility Method as an Instrument of the Quality of Life Assessment Using the Examples of Selected European Cities. Energies 2021, 14, 2770. [Google Scholar] [CrossRef]
- MacLachlan, A.; Biggs, E.; Roberts, G.; Boruff, B. Sustainable City Planning: A Data-Driven Approach for Mitigating Urban Heat. Front. Built Environ. 2021, 6, 200. [Google Scholar] [CrossRef]
- Bibri, S.E. A foundational framework for smart sustainable city development: Theoretical, disciplinary, and discursive dimensions and their synergies. Sustain. Cities Soc. 2018, 38, 758–794. [Google Scholar] [CrossRef]
- Kumar, B. The (In) Security o Smart Cities: Vulnerabilities, Risks, Mitigation and Prevention. Int. J. Eng. Adv. Technol. 2019, 8, 464–470. [Google Scholar] [CrossRef]
- Babar, M.; Khattak, A.S.; Jan, M.A.; Tariq, M.U. Energy aware smart city management system using data analytics and Internet of Things. Sustain. Energy Technol. Assessments 2021, 44, 100992. [Google Scholar] [CrossRef]
- Heras, A.; Luque-Sendra, A.; Zamora-Polo, F. Machine Learning Technologies for Sustainability in Smart Cities in the Post-COVID Era. Sustainability 2020, 12, 9320. [Google Scholar] [CrossRef]
- Herraiz-Faixó, F.; Arroyo-Cañada, F.-J. Driving Municipal Recycling by Connecting Digital Value Endpoints in Smart Cities. Sustainability 2020, 12, 6433. [Google Scholar] [CrossRef]
- Biresselioglu, M.E.; Nilsen, M.; Demir, M.H.; Røyrvik, J.; Koksvik, G. Examining the barriers and motivators affecting European decision-makers in the development of smart and green energy technologies. J. Clean. Prod. 2018, 198, 417–429. [Google Scholar] [CrossRef]
- Ismagilova, E.; Hughes, L.; Dwivedi, Y.K.; Raman, K.R. Smart cities: Advances in research—An information systems perspective. Int. J. Inf. Manag. 2019, 47, 88–100. [Google Scholar] [CrossRef]
- Ferraris, A.; Santoro, G.; Papa, A. The cities of the future: Hybrid alliances for open innovation projects. Futures 2018, 103, 51–60. [Google Scholar] [CrossRef]
- Cantuarias-Villessuzanne, C.; Weigel, R.; Blain, J. Clustering of European Smart Cities to Understand the Cities’ Sustainability Strategies. Sustainability 2021, 13, 513. [Google Scholar] [CrossRef]
- von Schönfeld, K.; Ferreira, A. Urban Planning and European Innovation Policy: Achieving Sustainability, Social Inclusion, and Economic Growth? Sustainability 2021, 13, 1137. [Google Scholar] [CrossRef]
- Aceleanu, M.I.; Serban, A.C.; Suciu, M.-C.; Bitoiu, T.I. The Management of Municipal Waste through Circular Economy in the Context of Smart Cities Development. IEEE Access 2019, 7, 133602–133614. [Google Scholar] [CrossRef]
- Mosannenzadeh, F.; Di Nucci, M.R.; Vettorato, D. Identifying and prioritizing barriers to implementation of smart energy city projects in Europe: An empirical approach. Energy Policy 2017, 105, 191–201. [Google Scholar] [CrossRef]
- Bruzzone, M.; Dameri, R.; Demartini, P. Resilience Reporting for Sustainable Development in Cities. Sustainability 2021, 13, 7824. [Google Scholar] [CrossRef]
- Bibri, S.E. Backcasting in futures studies: A synthesized scholarly and planning approach to strategic smart sustainable city development. Eur. J. Futur. Res. 2018, 6, 13. [Google Scholar] [CrossRef]
- Toli, A.M.; Murtagh, N. The Concept of Sustainability in Smart City Definitions. Front. Built Environ. 2020, 6, 77. [Google Scholar] [CrossRef]
- Yin, Q.; Liu, G. Resource Scheduling and Strategic Management of Smart Cities under the Background of Digital Economy. Complexity 2020, 2020, 6624307. [Google Scholar] [CrossRef]
- Mills, D.E.; Izadgoshasb, I.; Pudney, S.G. Smart city collaboration: A review and an agenda for establishing sustainable collaboration. Sustainability 2021, 13, 9189. [Google Scholar] [CrossRef]
- Elsalam, M.F.A. Breaking through the classical determinants in the field of hyper urban planning. Constr. Innov. 2021, 21, 818–836. [Google Scholar] [CrossRef]
- Aurigi, A.; Odendaal, N. From “Smart in the Box” to “Smart in the City”: Rethinking the Socially Sustainable Smart City in Context. J. Urban Technol. 2020, 28, 55–70. [Google Scholar] [CrossRef]
- Haarstad, H.; Wathne, M.W. Are smart city projects catalyzing urban energy sustainability? Energy Policy 2019, 129, 918–925. [Google Scholar] [CrossRef]
- Liu, Q.; Ullah, H.; Wan, W.; Peng, Z.; Hou, L.; Rizvi, S.S.; Haidery, S.A.; Qu, T.; Muzahid, A.A.M. Categorization of Green Spaces for a Sustainable Environment and Smart City Architecture by Utilizing Big Data. Electronics 2020, 9, 1028. [Google Scholar] [CrossRef]
- Martin, C.; Evans, J.; Karvonen, A.; Paskaleva, K.; Yang, D.; Linjordet, T. Smart-sustainability: A new urban fix? Sustain. Cities Soc. 2018, 45, 640–648. [Google Scholar] [CrossRef]
- Carli, R.; Dotoli, M.; Pellegrino, R. Multi-criteria decision-making for sustainable metropolitan cities assessment. J. Environ. Manag. 2018, 226, 46–61. [Google Scholar] [CrossRef] [PubMed]
- Esmaeilian, B.; Wang, B.; Lewis, K.; Duarte, F.; Ratti, C.; Behdad, S. The future of waste management in smart and sustainable cities: A review and concept paper. Waste Manag. 2018, 81, 177–195. [Google Scholar] [CrossRef] [PubMed]
- Preston, S.; Mazhar, M.U.; Bull, R. Citizen Engagement for Co-Creating Low Carbon Smart Cities: Practical Lessons from Nottingham City Council in the UK. Energies 2020, 13, 6615. [Google Scholar] [CrossRef]
- Graziano, T. Smart Technologies, Back-to-the-Village Rhetoric, and Tactical Urbanism. Int. J. E-Plan. Res. 2021, 10, 80–93. [Google Scholar] [CrossRef]
- Hayes, B.; Kamrowska-Zaluska, D.; Petrovski, A.; Jiménez-Pulido, C. State of the Art in Open Platforms for Collaborative Urban Design and Sharing of Resources in Districts and Cities. Sustainability 2021, 13, 4875. [Google Scholar] [CrossRef]
- Suganthi, L.; Suganthi, L. Multi expert and multi criteria evaluation of sectoral investments for sustainable development: An integrated fuzzy AHP, VIKOR/DEA methodology. Sustain. Cities Soc. 2018, 43, 144–156. [Google Scholar] [CrossRef]
- Gil, M.T.N.; Carvalho, L.; Paiva, I. Determining factors in becoming a sustainable smart city: An empirical study in Europe. Econ. Sociol. 2020, 13, 24–39. [Google Scholar] [CrossRef]
- Patias, N.; Rowe, F.; Cavazzi, S.; Arribas-Bel, D. Sustainable urban development indicators in Great Britain from 2001 to 2016. Landsc. Urban Plan. 2021, 214, 104148. [Google Scholar] [CrossRef]










| Rating Scale | Definition | Explanation |
|---|---|---|
| 1 | Equal importance | Two elements contribute equally to the objective |
| 2 | Weak | Between equal and moderate |
| 3 | Moderate importance | Experience and judgment slightly favor one element over another |
| 4 | Moderate plus | Between moderate and strong |
| 5 | Strong importance | Experience and judgment strongly favor one element over another |
| 6 | Strong plus | Between strong and very strong |
| 7 | Very strong or demonstrated importance | An element is favored very strongly over another, its dominance demonstrated in practice |
| 8 | Very, very strong | Between very strong and extreme |
| 9 | Extreme importance | The evidence favoring one element over another is one of the highest possible order or affirmation |
| Group | Subgroup | Factor | Reference |
|---|---|---|---|
| Objective | Healthcare | [20,45,49,58,59,76] | |
| Mobility | [30,31,46,62,77,84] | ||
| Infrastructure | [19,22,28,31,46,56,57,59,62] | ||
| KETs | Smart manufacturing technologies | Robotics | [12,13,20,21,85] |
| 3D printing | [18,19,31] | ||
| AR/VR | [25,74,77] | ||
| Smart connecting technologies | Advanced sensors | [22,23,27,55,59,86] | |
| Remote control | [17,25,31,42,76] | ||
| Mobile Internet | [20,61,87,88] | ||
| Data processing and Big Data | Simulation | [28,41,52,71,72] | |
| Big Data | [6,21,23,24,27,28,30,41,42,49,71,87,89,90,91,92] | ||
| Data analysis | [6,13,23,31,91,93] | ||
| Cloud computing | [22,23,30,91,94,95] | ||
| Internet of Things | [22,23,24,27,28,30,31,48,49,61,67,80,89,95,96,97,98] | ||
| Communication | Horizontal | [55,78,99,100,101,102] | |
| Transversal | [55,78,99,100,101,102] | ||
| Vertical | [55,78,99,100,101,102] | ||
| Sustainability | Economic | [5,41,42,44,46,53,70,97,98,100,103,104,105,106,107,108,109] | |
| Social | [5,22,41,42,46,47,53,55,91,97,98,100,102,103,106,108,110,111,112,113] | ||
| Environmental | [5,20,23,31,41,42,47,53,67,68,92,100,103,106,108,110,114,115,116,117,118] | ||
| Stakeholder | Public | [42,46,53,62,81,82,83,101,103,119] | |
| Private | [42,46,53,62,81,82,83,101,103,119] | ||
| Governance | Local | [1,5,43,54,70,91,99,100,102,119,120,121,122,123] | |
| National | [1,5,43,54,70,91,99,100,102,119,120,121,122,123] | ||
| International | [1,5,43,54,70,91,99,100,102,119,120,121,122,123] | ||
| Communication | Governance | KETs | Objective | Stakeholder | Sustainability | Normalized Weight | |
|---|---|---|---|---|---|---|---|
| Communication | 1 | 3 | 2 | 0.5 | 5 | 0.20 | 0.129 |
| Governance | 0.33 | 1 | 0.33 | 0.17 | 2 | 0.14 | 0.045 |
| KETs | 0.50 | 3.00 | 1 | 0.20 | 4 | 0.20 | 0.088 |
| Objective | 2 | 6 | 5 | 1 | 7 | 0.33 | 0.252 |
| Stakeholder | 0.20 | 0.50 | 0.25 | 0.14 | 1 | 0.13 | 0.031 |
| Sustainability | 5 | 7 | 5 | 3 | 8 | 1 | 0.454 |
| No. | Group | Subgroup | Factor | Factor Weight | Relative Weight |
|---|---|---|---|---|---|
| 1 | Communication | Transversal | 0.682 | 0.085 | |
| 2 | Governance | International | 0.682 | 0.085 | |
| 3 | KETs | Smart manufacturing | Robotics | 0.669 | 0.084 |
| 4 | Objective | Healthcare | 0.667 | 0.083 | |
| 5 | Stakeholder | Public | 0.500 | 0.063 | |
| 6 | Stakeholder | Private | 0.500 | 0.063 | |
| 7 | KETs | Data processing and Big Data | Big Data | 0.476 | 0.060 |
| 8 | Sustainability | Social | 0.429 | 0.054 | |
| 9 | Sustainability | Environmental | 0.429 | 0.054 | |
| 10 | KETs | Smart connecting | Advanced sensors | 0.400 | 0.050 |
| 11 | KETs | Smart connecting | Mobile Internet | 0.400 | 0.050 |
| 12 | KETs | Data processing and Big Data | Data analysis | 0.267 | 0.033 |
| 13 | KETs | Smart manufacturing | AR/VR | 0.243 | 0.030 |
| 14 | Governance | National | 0.236 | 0.030 | |
| 15 | Communication | Vertical | 0.236 | 0.030 | |
| 16 | KETs | Smart connecting | Remote control | 0.200 | 0.025 |
| 17 | Objective | Mobility | 0.167 | 0.021 | |
| 18 | Objective | Infrastructure | 0.167 | 0.021 | |
| 19 | Sustainability | Economic | 0.143 | 0.018 | |
| 20 | KETs | Data processing and Big Data | Internet of things | 0.137 | 0.017 |
| 21 | KETs | Smart manufacturing | 3D printing | 0.088 | 0.011 |
| 22 | Communication | Horizontal | 0.082 | 0.010 | |
| 23 | Governance | Local | 0.082 | 0.010 | |
| 24 | KETs | Data processing and Big Data | Simulation | 0.072 | 0.009 |
| 25 | KETs | Data processing and Big Data | Cloud computing | 0.047 | 0.006 |
| Total | 8 |
| No. | Determinants | 1 | 2 | 3 | 4 | 5 | 6 | 7 | 8 | 9 | 10 | 11 | 12 | 13 |
|---|---|---|---|---|---|---|---|---|---|---|---|---|---|---|
| 1 | Transversal | X | O | O | A | A | A | X | X | O | A | A | O | |
| 2 | International | O | V | X | V | X | V | V | X | X | X | X | ||
| 3 | Robotics | V | X | X | A | X | O | X | X | X | X | |||
| 4 | Healthcare | X | X | A | A | A | A | A | A | A | ||||
| 5 | Public | X | A | V | V | A | A | A | A | |||||
| 6 | Private | A | V | V | A | A | A | A | ||||||
| 7 | Big Data | V | V | X | X | X | X | |||||||
| 8 | Social | X | A | A | A | A | ||||||||
| 9 | Environmental | A | A | A | A | |||||||||
| 10 | Advanced sensors | X | X | X | ||||||||||
| 11 | Mobile internet | X | X | |||||||||||
| 12 | Data analysis | X | ||||||||||||
| 13 | AR/VR |
| No. | Determinants | 1 | 2 | 3 | 4 | 5 | 6 | 7 | 8 | 9 | 10 | 11 | 12 | 13 | Driving Power |
|---|---|---|---|---|---|---|---|---|---|---|---|---|---|---|---|
| 1 | Transversal | 1 | 1 | 0 | 0 | 0 | 0 | 0 | 1 | 1 | 0 | 0 | 0 | 0 | 4 |
| 2 | International | 1 | 1 | 0 | 1 | 1 | 1 | 1 | 1 | 1 | 1 | 1 | 1 | 1 | 12 |
| 3 | Robotics | 0 | 0 | 1 | 1 | 1 | 1 | 0 | 1 | 0 | 1 | 1 | 1 | 1 | 9 |
| 4 | Healthcare | 0 | 0 | 0 | 1 | 0 | 0 | 0 | 0 | 0 | 0 | 0 | 0 | 0 | 1 |
| 5 | Public | 1 | 1 | 1 | 1 | 1 | 1 | 0 | 1 | 1 | 0 | 0 | 0 | 0 | 8 |
| 6 | Private | 1 | 0 | 1 | 1 | 1 | 1 | 0 | 1 | 1 | 0 | 0 | 0 | 0 | 7 |
| 7 | Big Data | 1 | 1 | 1 | 1 | 1 | 1 | 1 | 1 | 1 | 1 | 1 | 1 | 1 | 13 |
| 8 | Social | 1 | 0 | 1 | 1 | 0 | 0 | 0 | 1 | 1 | 0 | 0 | 0 | 0 | 5 |
| 9 | Environmental | 1 | 0 | 0 | 1 | 0 | 0 | 0 | 1 | 1 | 0 | 0 | 0 | 0 | 4 |
| 10 | Advanced sensors | 0 | 1 | 1 | 1 | 1 | 1 | 1 | 1 | 1 | 1 | 1 | 1 | 1 | 12 |
| 11 | Mobile Internet | 1 | 1 | 1 | 1 | 1 | 1 | 1 | 1 | 1 | 1 | 1 | 1 | 1 | 13 |
| 12 | Data analysis | 1 | 1 | 1 | 1 | 1 | 1 | 1 | 1 | 1 | 1 | 1 | 1 | 1 | 13 |
| 13 | AR/VR | 0 | 1 | 1 | 1 | 1 | 1 | 1 | 1 | 1 | 1 | 1 | 1 | 1 | 12 |
| Dependence Power | 9 | 8 | 9 | 12 | 9 | 9 | 6 | 12 | 11 | 7 | 7 | 7 | 7 | ||
| No. | Factors | Reachability Set | Antecedent Set | Intersection Set | Level |
|---|---|---|---|---|---|
| 1 | Transversal | 1, 2, 8, 9 | 1, 2, 5, 6, 7, 8, 9, 11, 12 | 1, 2, 8, 9 | I |
| 2 | International | 1, 2, 4, 5, 6, 7, 8, 9, 10, 11, 12, 13 | 1, 2, 5, 7, 10, 11, 12, 13 | 1, 2, 5, 7, 10, 11, 12, 13 | |
| 3 | Robotics | 3, 4, 5, 6, 8, 10, 11, 12, 13 | 3, 5, 6, 7, 8, 10, 11, 12, 13 | 3, 5, 6, 8, 10, 11, 12, 13 | |
| 4 | Healthcare | 4 | 2, 3, 4, 5, 6, 7, 8, 9, 10, 11, 12, 13 | 4 | I |
| 5 | Public | 1, 2, 3, 4, 5, 6, 8, 9 | 2, 3, 5, 6, 7, 10, 11, 12, 13 | 2, 3, 5 | |
| 6 | Private | 1, 3, 4, 5, 6, 8, 9 | 2, 3, 5, 6, 7, 10, 11, 12, 13 | 3, 5, 6 | |
| 7 | Big Data | 1, 2, 4, 5, 6, 7, 8, 9, 10, 11, 12, 13 | 2, 7, 10, 11, 12, 13 | 2, 7, 10, 11, 12, 13 | |
| 8 | Social | 1, 3, 4, 8, 9 | 1, 2, 3, 5, 6, 7, 8, 9, 10, 11, 12, 13 | 1, 3, 8, 9 | |
| 9 | Environmental | 1, 3, 4, 8, 9 | 1, 2, 5, 6, 7, 8, 9, 10, 11, 12, 13 | 1, 8, 9 | |
| 10 | Advanced sensors | 2, 4, 5, 6, 7, 8, 9, 10, 11, 12, 13 | 2, 3, 7, 10, 11, 12, 13 | 2, 7, 10, 11, 12, 13 | |
| 11 | Mobile Internet | 1, 2, 4, 5, 6, 7, 8, 9, 10, 11, 12, 13 | 2, 3, 7, 10, 11, 12, 13 | 2, 7, 10, 11, 12, 13 | |
| 12 | Data analysis | 1, 2, 4, 5, 6, 7, 8, 9, 10, 11, 12, 13 | 2, 3, 7, 10, 11, 12, 13 | 2, 7, 10, 11, 12, 13 | |
| 13 | AR/VR | 2, 4, 5, 6, 7, 8, 9, 10, 11, 12, 13 | 2, 3, 7, 10, 11, 12, 14 | 2, 7, 10, 11, 12, 13 |
| No. | Factors | Reachability Set | Antecedent Set | Intersection Set | Level |
|---|---|---|---|---|---|
| 2 | International | 1, 3, 4, 5, 6, 7, 8, 9, 10, 11 | 1, 3, 5, 8, 9, 10, 11 | 1, 3, 5, 8, 9, 10, 11 | |
| 3 | Robotics | 2, 3, 4, 6, 8, 9, 10, 11 | 2, 3, 4, 5, 6, 8, 9, 10 11 | 2, 3, 4, 6, 8, 9, 10, 11 | II |
| 5 | Public | 1, 2, 3, 4, 6, 7 | 1, 2, 3, 4, 5, 8, 9, 10, 11 | 1, 2, 3, 4 | |
| 6 | Private | 2, 3, 4, 6, 7 | 1, 2, 3, 4, 5, 8, 9, 10, 11 | 2, 3, 4 | |
| 7 | Big Data | 1, 2, 3, 4, 5, 6, 7, 8, 9, 10, 11 | 1, 5, 8, 9, 10, 11 | 1, 5, 8, 9, 10, 11 | |
| 8 | Social | 1, 6, 7 | 1, 2, 3, 4, 5, 6, 7, 8, 9, 10, 11 | 1, 6, 7 | II |
| 9 | Environmental | 6, 7 | 1, 3, 4, 5, 6, 7, 8, 9, 10, 11 | 6, 7 | II |
| 10 | Advanced sensors | 1, 2, 3, 4, 5, 6, 7, 8, 9, 10, 11 | 1, 2, 5, 8, 9, 10, 11 | 1, 2, 5, 8, 9, 10, 11 | |
| 11 | Mobile Internet | 1, 2, 3, 4, 5, 6, 7, 8, 9, 10, 11 | 1, 2, 5, 8, 9, 10, 11 | 1, 2, 5, 8, 9, 10, 11 | |
| 12 | Data analysis | 1, 2, 3, 4, 5, 6, 7, 8, 9, 10, 11 | 1, 2, 5, 8, 9, 10, 11 | 1, 2, 5, 8, 9, 10, 11 | |
| 13 | AR/VR | 1, 2, 3, 4, 5, 6, 7, 8, 9, 10, 11 | 1, 2, 5, 8, 9, 10, 11 | 1, 2, 5, 8, 9, 10, 11 |
| No. | Factors | Reachability Set | Antecedent Set | Intersection Set | Level |
|---|---|---|---|---|---|
| 2 | International | 1, 2, 3, 4, 5, 6, 7, 8 | 1, 2, 4, 5, 6, 7, 8 | 1, 2, 4, 5, 6, 7, 8 | |
| 5 | Public | 1, 2, 3 | 1, 2, 3, 4, 5, 6, 7, 8 | 1, 2, 3 | III |
| 6 | Private | 2, 3 | 1, 2, 3, 4, 5, 6, 7, 8 | 2, 3 | III |
| 7 | Big Data | 1, 2, 3, 4, 5, 6, 7, 8 | 1, 4, 5, 6, 7, 8 | 1, 4, 5, 6, 7, 8 | |
| 10 | Advanced sensors | 1, 2, 3, 4, 5, 6, 7, 9 | 1, 4, 5, 6, 7, 9 | 1, 4, 5, 6, 7, 9 | |
| 11 | Mobile Internet | 1, 2, 3, 4, 5, 6, 7, 10 | 1, 4, 5, 6, 7, 10 | 1, 4, 5, 6, 7, 10 | |
| 12 | Data analysis | 1, 2, 3, 4, 5, 6, 7, 11 | 1, 4, 5, 6, 7, 11 | 1, 4, 5, 6, 7, 11 | |
| 13 | AR/VR | 1, 2, 3, 4, 5, 6, 7, 12 | 1, 4, 5, 6, 7, 12 | 1, 4, 5, 6, 7, 12 |
| No. | Factors | Reachability Set | Antecedent Set | Intersection Set | Level |
|---|---|---|---|---|---|
| 1 | International | 1, 2, 3, 4, 5, 6 | 1, 2, 3, 4, 5, 6 | 1, 2, 3, 4, 5, 6 | IV |
| 11 | Big Data | 1, 2, 3, 4, 5, 7 | 1, 2, 3, 4, 5, 7 | 1, 2, 3, 4, 5, 7 | IV |
| 12 | Advanced sensors | 1, 2, 3, 4, 5, 8 | 1, 2, 3, 4, 5, 8 | 1, 2, 3, 4, 5, 8 | IV |
| 13 | Mobile Internet | 1, 2, 3, 4, 5, 9 | 1, 2, 3, 4, 5, 9 | 1, 2, 3, 4, 5, 9 | IV |
| No. | Group | Subgroup | Factor | Implication |
|---|---|---|---|---|
| 1 | Communication | Transversal | Involvement of customers; increased quality of life | |
| 2 | Governance | International | Opportunities for economic growth, creating more jobs for citizens. | |
| 3 | KETs | Smart manufacturing | Robotics | Increase in quality of life (citizen independence in the health sector, occupational safety) |
| 4 | Objective | Healthcare | Remote health care, increase in life expectancy | |
| 5 | Stakeholder | Public | Interest in the overall digital path; involves the citizen. | |
| 6 | Stakeholder | Private | ||
| 7 | KETs | Data processing and Big Data | Big Data | Aggregation of a larger amount of data to connect cyberspace with physical space; greater control of goods and services by the citizen. |
| 8 | Sustainability | Social | Community involvement, human resources, physical resources, environmental contributions and contributions by product or service to society and customers. | |
| 9 | Sustainability | Environmental | ||
| 10 | KETs | Smart connecting | Advanced sensors | Aggregation of a larger amount of data to connect cyberspace with physical space; greater control of goods and services by the citizen. |
| 11 | KETs | Smart connecting | Mobile internet | |
| 12 | KETs | Data processing and Big Data | Data analysis | |
| 13 | KETs | Smart manufacturing | AR/VR |
Publisher’s Note: MDPI stays neutral with regard to jurisdictional claims in published maps and institutional affiliations. |
© 2021 by the authors. Licensee MDPI, Basel, Switzerland. This article is an open access article distributed under the terms and conditions of the Creative Commons Attribution (CC BY) license (https://creativecommons.org/licenses/by/4.0/).
Share and Cite
De Felice, F.; Travaglioni, M.; Petrillo, A. Innovation Trajectories for a Society 5.0. Data 2021, 6, 115. https://doi.org/10.3390/data6110115
De Felice F, Travaglioni M, Petrillo A. Innovation Trajectories for a Society 5.0. Data. 2021; 6(11):115. https://doi.org/10.3390/data6110115
Chicago/Turabian StyleDe Felice, Fabio, Marta Travaglioni, and Antonella Petrillo. 2021. "Innovation Trajectories for a Society 5.0" Data 6, no. 11: 115. https://doi.org/10.3390/data6110115
APA StyleDe Felice, F., Travaglioni, M., & Petrillo, A. (2021). Innovation Trajectories for a Society 5.0. Data, 6(11), 115. https://doi.org/10.3390/data6110115

