Precise Delivery of Nitric Oxide Controlled by Bioorthogonal Endocellulase Ameliorates Hindlimb Ischemia
Abstract
1. Introduction
2. Materials and Methods
2.1. Materials
2.2. Expression and Purification of Endocellulases
2.3. Enzymatic Assays
2.4. Synthesis of β-D-Cellobiosyl–Pyrrolidinyl Diazeniumdiolate Prodrug (Cel2-NO)
2.5. Preparation of the Cel5A-h38-Loaded HA Hydrogel
2.6. Characterization of the Cel5A-h38-Loaded HA Hydrogel
2.7. Detection of Nitric Oxide Release In Vitro
2.8. Immunoassay of Cel5A-h38
2.9. NIR Fluorescence Imaging
2.10. Detection of Nitric Oxide Release In Vivo
2.11. Systemic Cardiovascular Effects of the Cel5A-h38-Cel2-NO Pair
2.12. Tissue Compatibility of the Cel2-NO
2.13. Dose of NO Prodrug in Micropigs
2.14. Pig Hindlimb Ischemia Model
2.15. Imaging Analysis
2.16. Histological Analysis
2.17. RNA Extraction and RT—qPCR
2.18. Western Blot Analysis
2.19. Statistical Analysis
3. Results and Discussion
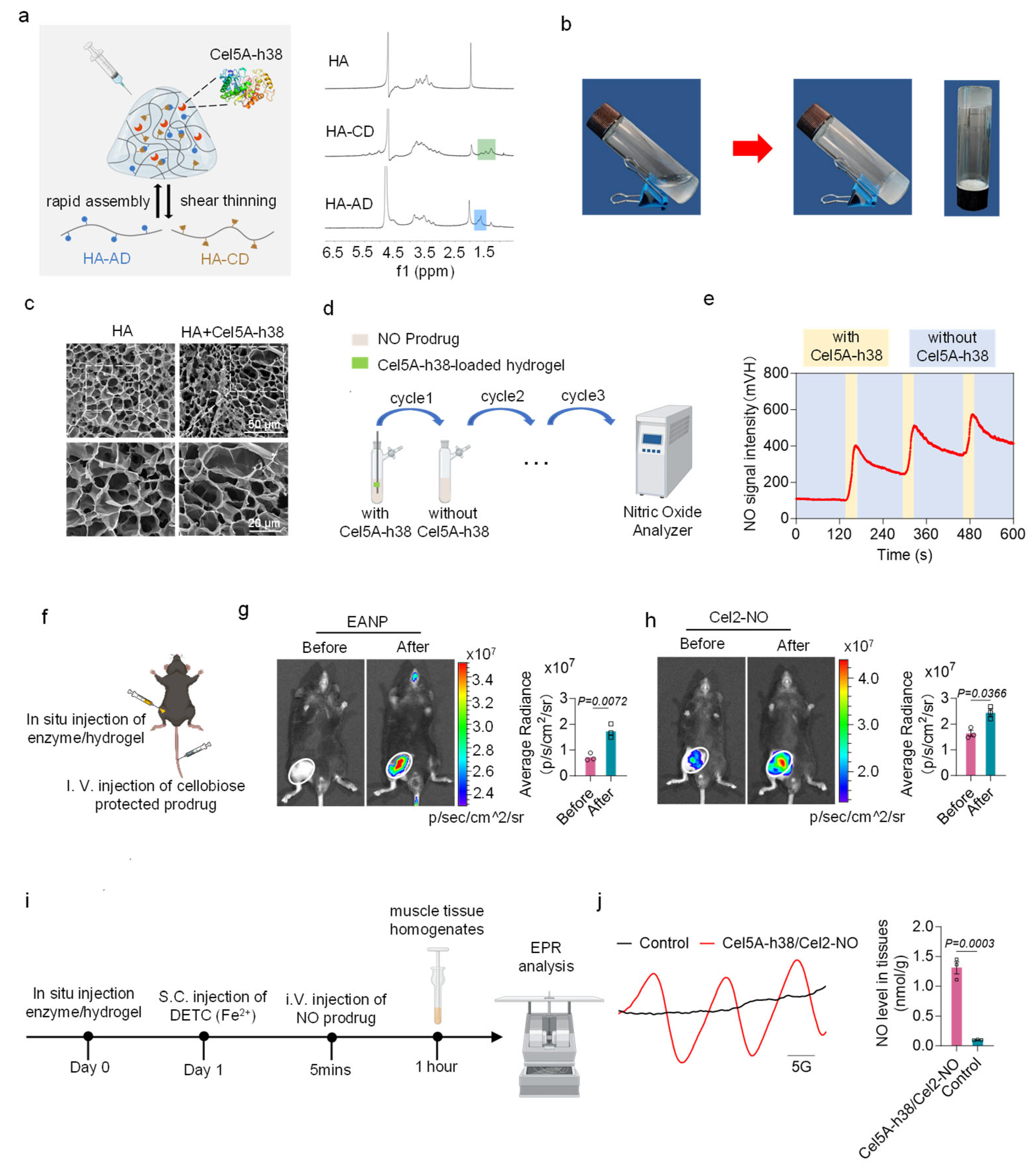
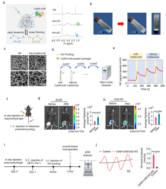
3.1. Construction and Characterization of a Precise Delivery System for Nitric Oxide Using Endocellulase

3.2. Targeted Delivery of Nitric Oxide In Vivo

3.3. Targeted Delivery of Nitric Oxide Ameliorates Hindlimb Ischemia in a Pig Model

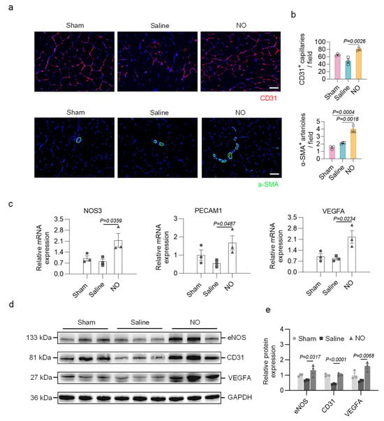
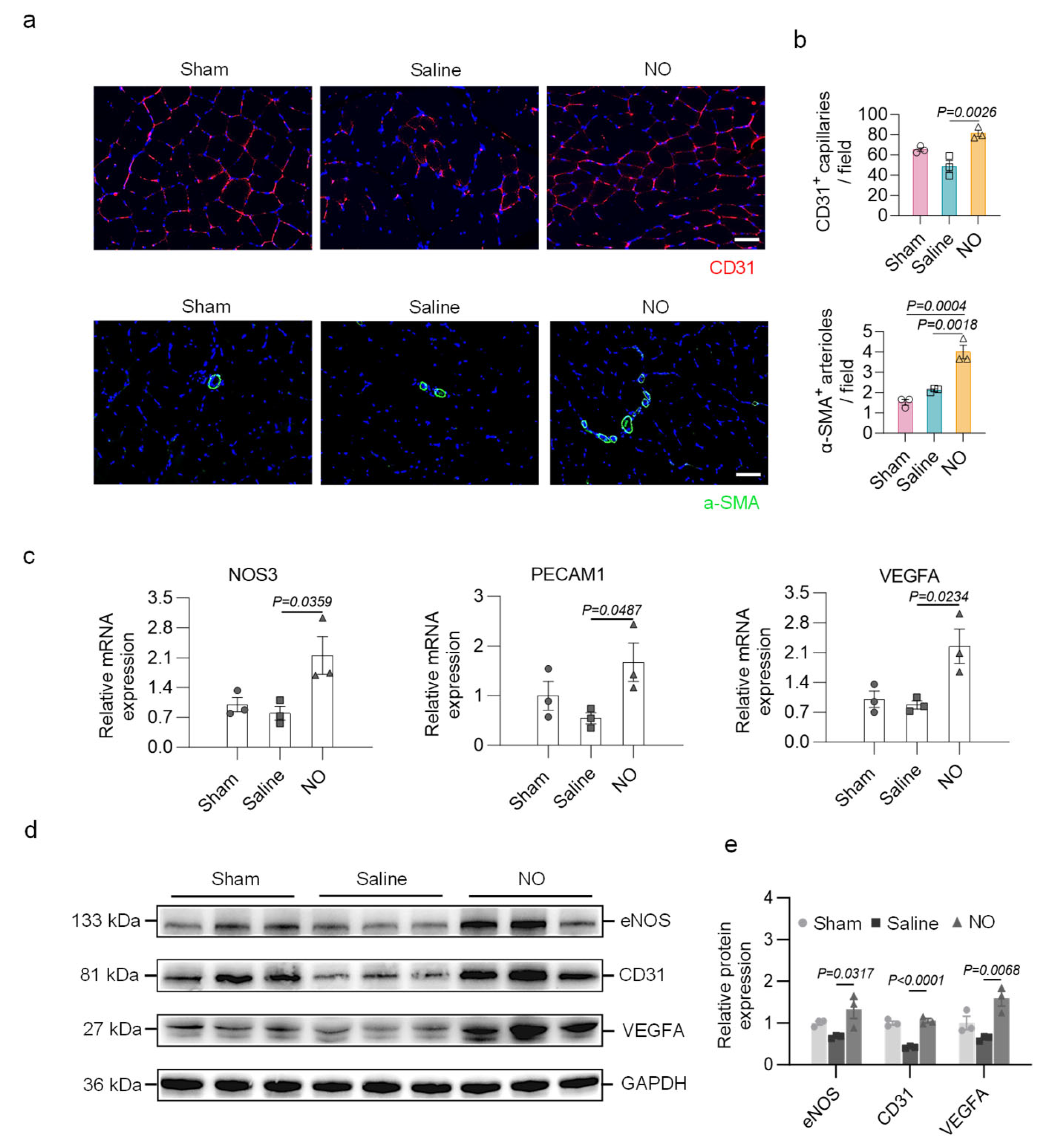
3.4. Targeted Delivery of NO Promotes Neovascularization

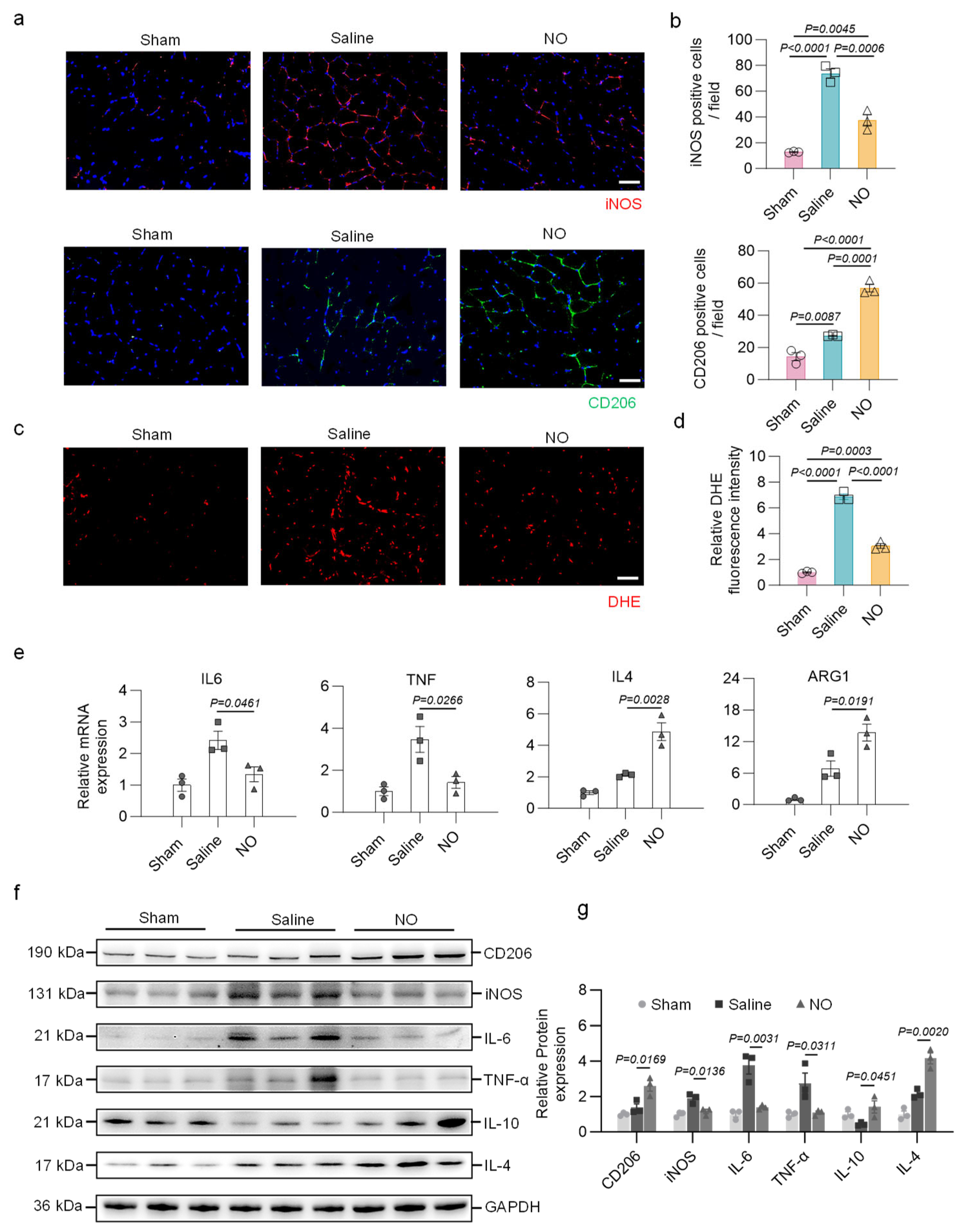
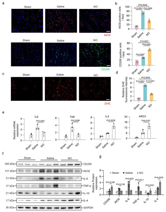
3.5. Targeted Delivery of NO Modulates the Inflammatory Response and Suppresses Oxidative Stress

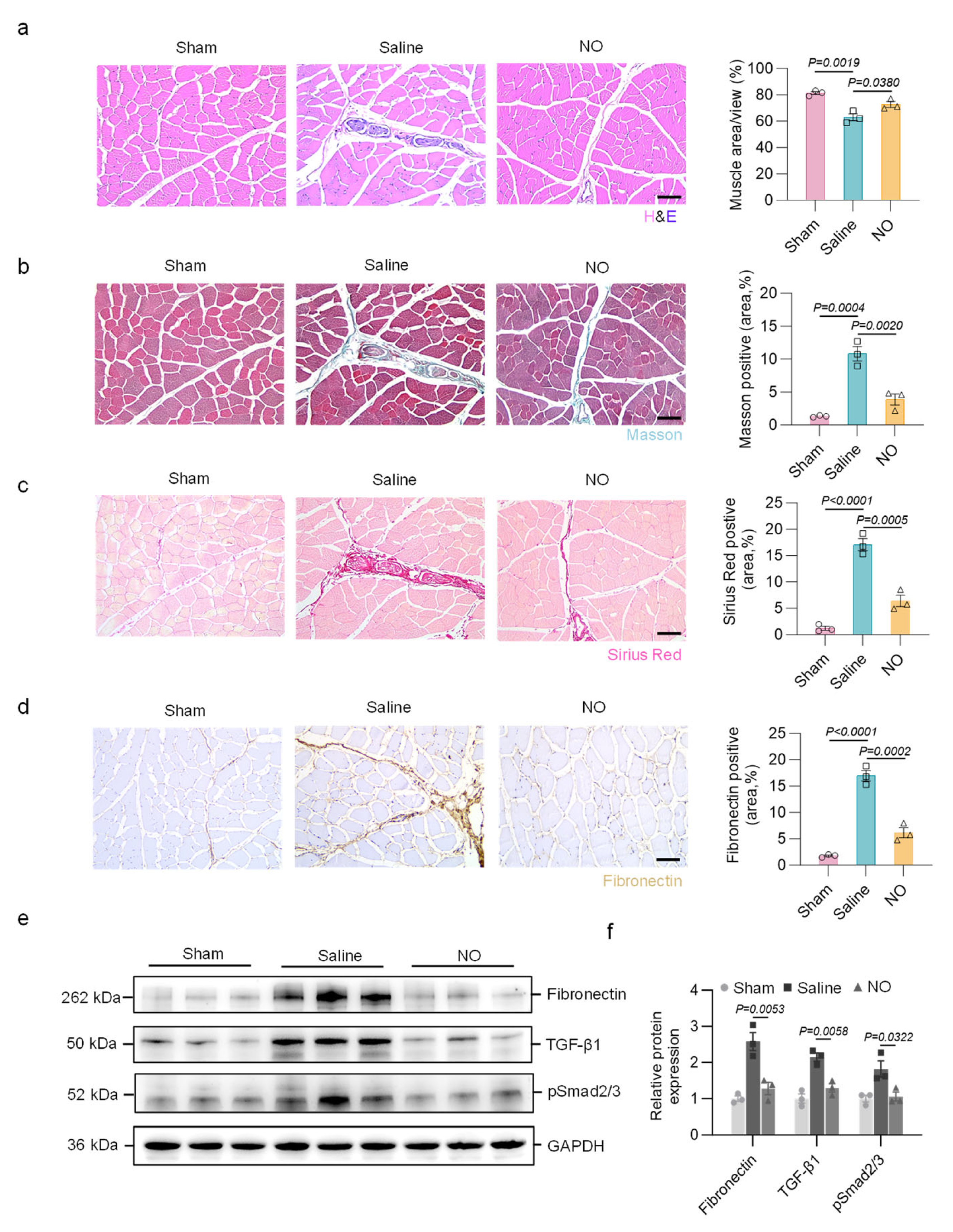
3.6. Targeted Delivery of NO Inhibits Muscle Fibrosis

3.7. Study Limitations
4. Conclusions
Supplementary Materials
Author Contributions
Funding
Institutional Review Board Statement
Informed Consent Statement
Data Availability Statement
Acknowledgments
Conflicts of Interest
References
- Shamaki, G.R.; Markson, F.; Soji-Ayoade, D.; Agwuegbo, C.C.; Bamgbose, M.O.; Tamunoinemi, B.-M. Peripheral artery disease: A comprehensive updated review. Curr. Probl. Cardiol. 2022, 47, 101082. [Google Scholar] [CrossRef] [PubMed]
- Mandaglio-Collados, D.; Marin, F. Rivera-Caravaca, Peripheral artery disease: Update on etiology, pathophysiology, diagnosis and treatment. Med. Clin. 2023, 161, 344–350. [Google Scholar] [CrossRef]
- Hamburg, N.M.; Creager, M.A. Pathophysiology of intermittent claudication in peripheral artery disease. Circ. J. 2017, 81, 281–289. [Google Scholar] [CrossRef] [PubMed]
- Pipinos, I.I.; Judge, A.R.; Selsby, J.T.; Zhu, Z.; Swanson, S.A.; Nella, A.A.; Dodd, S.L. The myopathy of peripheral arterial occlusive disease: Part 1. Functional and histomorphological changes and evidence for mitochondrial dysfunction. Vasc. Endovasc. Surg. 2008, 41, 481–489. [Google Scholar] [CrossRef] [PubMed]
- Deppen, J.N.; Ginn, S.C.; Kim, N.H.; Wang, L.; Voll, R.J.; Liang, S.H.; Goodman, M.M.; Oshinski, J.N.; Levit, R.D. A swine hind limb ischemia model useful for testing peripheral artery disease therapeutics. J. Cardiovasc. Transl. Res. 2021, 14, 1186–1197. [Google Scholar] [CrossRef]
- Suzuki, J.-I.; Shimamura, M.; Suda, H.; Wakayama, K.; Kumagai, H.; Ikeda, Y.; Akazawa, H.; Isobe, M.; Komuro, I.; Morishita, R. Current therapies and investigational drugs for peripheral arterial disease. Hypertens. Res. 2016, 39, 183–191. [Google Scholar] [CrossRef]
- Gerhard-Herman, M.D.; Gornik, H.L.; Barrett, C.; Barshes, N.R.; Corriere, M.A.; Drachman, D.E.; Fleisher, L.A.; Fowkes, F.G.; Hamburg, N.M.; Kinlay, S.; et al. 2016 AHA/ACC guideline on the management of patients with lower extremity peripheral artery disease: Executive summary: A report of the American College of Cardiology/American Heart Association Task Force on Clinical Practice Guidelines. J. Am. Coll. Cardiol. 2017, 69, 1465–1508. [Google Scholar] [CrossRef]
- McDermott, M.M.; Kibbe, M.R. Improving lower extremity functioning in peripheral artery disease: Exercise, endovascular revascularization, or both? JAMA 2017, 317, 689–690. [Google Scholar] [CrossRef]
- McDermott, M.M.; Ferrucci, L.; Gonzalez-Freire, M.; Kosmac, K.; Leeuwenburgh, C.; Peterson, C.A.; Saini, S.; Sufit, R. Skeletal muscle pathology in peripheral artery disease: A brief review. Arterioscler. Thromb. Vasc. Biol. 2020, 40, 2577–2585. [Google Scholar] [CrossRef]
- Jeong, I.H.; Bae, W.Y.; Choi, J.S.; Jeong, J.-W. Ischemia induces autophagy of endothelial cells and stimulates angiogenic effects in a hindlimb ischemia mouse model. Cell Death Dis. 2020, 11, 624. [Google Scholar] [CrossRef]
- SoRelle, R. Nobel prize awarded to scientists for nitric oxide discoveries. Circulation 1998, 98, 2365–2366. [Google Scholar] [CrossRef]
- Förstermann, U.; Sessa, W.C. Nitric oxide synthases: Regulation and function. Eur. Heart J. 2012, 33, 829–837. [Google Scholar] [CrossRef]
- Palmer, R.M.; Ferrige, A.; Moncada, S. Nitric oxide release accounts for the biological activity of endothelium-derived relaxing factor. Nature 1987, 327, 524–526. [Google Scholar] [CrossRef]
- Lundberg, J.O.; Weitzberg, E. Nitric oxide signaling in health and disease. Cell 2022, 185, 2853–2878. [Google Scholar] [CrossRef] [PubMed]
- Farah, C.; Michel, L.Y.; Balligand, J.-L. Nitric oxide signalling in cardiovascular health and disease. Nat. Rev. Cardiol. 2018, 15, 292–316. [Google Scholar] [CrossRef] [PubMed]
- Hao, T.; Ji, G.; Qian, M.; Li, Q.X.; Huang, H.; Deng, S.; Liu, P.; Deng, W.; Wei, Y.; He, J.; et al. Intracellular delivery of nitric oxide enhances the therapeutic efficacy of mesenchymal stem cells for myocardial infarction. Sci. Adv. 2023, 9, eadi9967. [Google Scholar] [CrossRef] [PubMed]
- Wilson, A.M.; Harada, R.; Nair, N.; Balasubramanian, N.; Cooke, J.P. L-arginine supplementation in peripheral arterial disease: No benefit and possible harm. Circulation 2007, 116, 188–195. [Google Scholar]
- Kim, D.J.-K.; Gao, Z.; Luck, J.C.; Brandt, K.; Miller, A.J.; Kim-Shapiro, D.; Basu, S.; Leuenberger, U.; Gardner, A.W.; Muller, M.D.; et al. Effects of short-term dietary nitrate supplementation on exercise and coronary blood flow responses in patients with peripheral artery disease. Front. Nutr. 2024, 11, 1398108. [Google Scholar] [CrossRef]
- Mohler, E.R., III; Hiatt, W.R.; Gornik, H.L.; Kevil, C.G.; Quyyumi, A.; Haynes, W.G.; Annex, B.H. Sodium nitrite in patients with peripheral artery disease and diabetes mellitus: Safety, walking distance and endothelial function. Vasc. Med. 2014, 19, 9–17. [Google Scholar]
- Hou, J.; Pan, Y.; Zhu, D.; Fan, Y.; Feng, G.; Wei, Y.; Wang, H.; Qin, K.; Zhao, T.; Yang, Q.; et al. Targeted delivery of nitric oxide via a ‘bump-and-hole’-based enzyme–prodrug pair. Nat. Chem. Biol. 2019, 15, 151–160. [Google Scholar]
- Gary, Z.Y.; Ramasamy, T.; Fazzari, M.; Chen, X.; Freeman, B.; Pacella, J.J. Lipid nitroalkene nanoparticles for the focal treatment of ischemia reperfusion. Nanotheranostics 2022, 6, 215. [Google Scholar] [CrossRef]
- Öztürk, K.; Ozyurt, H.; Somay, A.; Karaca, C. The effects of nitric oxide donor molsidomine on skeletal muscle damage in a rat hind limb model of ischemia-reperfusion. Eur. Surg. Res. 2009, 42, 71–77. [Google Scholar] [CrossRef] [PubMed]
- He, B.; Zhang, Y.; Liu, H.; Tang, M.; Yang, K.; Cheng, S.; Shen, J.; Wei, Y.; Deng, W.; Zhao, Q.; et al. An Endocellulase-Triggered NO Targeted-Release Enzyme-Prodrug Therapy System and Its Application in Ischemia Injury. Adv. Healthc. Mater. 2024, 13, 2401599. [Google Scholar] [CrossRef] [PubMed]
- Deppen, J.N.; Ginn, S.C.; Tang, E.O.; Wang, L.; Brockman, M.L.; Levit, R.D. Alginate-Encapsulated Mesenchymal Stromal Cells Improve Hind Limb Ischemia in a Translational Swine Model. J. Am. Heart Assoc. 2024, 13, e029880. [Google Scholar] [CrossRef] [PubMed]
- He, B.; Jin, S.; Cao, J.; Mi, L.; Wang, J. Metatranscriptomics of the Hu sheep rumen microbiome reveals novel cellulases. Biotechnol. Biofuels 2019, 12, 153. [Google Scholar] [CrossRef]
- Yang, S.; Jiang, H.; Qian, M.; Ji, G.; Wei, Y.; He, J.; Tian, H.; Zhao, Q. MSC-derived sEV-loaded hyaluronan hydrogel promotes scarless skin healing by immunomodulation in a large skin wound model. Biomed. Mater. 2022, 17, 034104. [Google Scholar] [CrossRef]
- Sasaki, E.; Kojima, H.; Nishimatsu, H.; Urano, Y.; Kikuchi, K.; Hirata, Y.; Nagano, T. Highly sensitive near-infrared fluorescent probes for nitric oxide and their application to isolated organs. J. Am. Chem. Soc. 2005, 127, 3684–3685. [Google Scholar] [CrossRef]
- Janhavi, P.; Divyashree, S.; Sanjailal, K.; Muthukumar, S.P. DoseCal: A virtual calculator for dosage conversion between human and different animal species. Arch. Physiol. Biochem. 2022, 128, 426–430. [Google Scholar] [CrossRef]
- Wang, Z.; Lu, Y.; Qin, K.; Wu, Y.; Tian, Y.; Wang, J.; Zhang, J.; Hou, J.; Cui, Y.; Wang, K.; et al. Enzyme-functionalized vascular grafts catalyze in-situ release of nitric oxide from exogenous NO prodrug. J. Control. Release 2015, 210, 179–188. [Google Scholar] [CrossRef]
- Su, Z.; Gao, J.; Xie, Q.; Wang, Y.; Li, Y. Possible role of β-galactosidase in rheumatoid arthritis. Mod. Rheumatol. 2020, 30, 671–680. [Google Scholar] [CrossRef]
- Wang, F.; Qin, K.; Wang, K.; Wang, H.; Liu, Q.; Qian, M.; Chen, S.; Sun, Y.; Hou, J.; Wei, Y.; et al. Nitric oxide improves regeneration and prevents calcification in bio-hybrid vascular grafts via regulation of vascular stem/progenitor cells. Cell Rep. 2022, 39, 110981. [Google Scholar] [CrossRef]
- Zhu, D.; Hou, J.; Qian, M.; Jin, D.; Hao, T.; Pan, Y.; Wang, H.; Wu, S.; Liu, S.; Wang, F.; et al. Nitrate-functionalized patch confers cardioprotection and improves heart repair after myocardial infarction via local nitric oxide delivery. Nat. Commun. 2021, 12, 4501. [Google Scholar] [CrossRef] [PubMed]
- Wei, Y.; Jiang, H.; Chai, C.; Liu, P.; Qian, M.; Sun, N.; Gao, M.; Zu, H.; Yu, Y.; Ji, G.; et al. Endothelium-mimetic surface modification improves antithrombogenicity and enhances patency of vascular grafts in rats and pigs. Basic Transl. Sci. 2023, 8, 843–861. [Google Scholar] [CrossRef] [PubMed]
- Gao, Y.; Aravind, S.; Patel, N.S.; Fuglestad, M.A.; Ungar, J.S.; Mietus, C.J.; Li, S.; Casale, G.P.; Pipinos, I.I.; Carlson, M.A. Collateral development and arteriogenesis in hindlimbs of swine after ligation of arterial inflow. J. Surg. Res. 2020, 249, 168–179. [Google Scholar] [CrossRef] [PubMed]
- Stacy, M.R.; Yu, D.Y.; Maxfield, M.W.; Jaba, I.M.; Jozwik, B.P.; Zhuang, Z.W.; Lin, B.A.; Hawley, C.L.; Caracciolo, C.M.; Pal, P.; et al. Multimodality imaging approach for serial assessment of regional changes in lower extremity arteriogenesis and tissue perfusion in a porcine model of peripheral arterial disease. Circ. Cardiovasc. Imaging 2014, 7, 92–99. [Google Scholar] [CrossRef]
- Ares, W.J.; Jankowitz, B.T.; Tonetti, D.A.; Gross, B.A.; Grandhi, R. A comparison of digital subtraction angiography and computed tomography angiography for the diagnosis of penetrating cerebrovascular injury. Neurosurg. Focus 2019, 47, E16. [Google Scholar] [CrossRef]
- Gornik, H.L.; Aronow, H.D.; Goodney, P.P.; Arya, S.; Brewster, L.P.; Byrd, L.; Chandra, V.; Drachman, D.E.; Eaves, J.M.; Ehrman, J.K.; et al. 2024 ACC/AHA/AACVPR/APMA/ABC/SCAI/SVM/SVN/SVS/SIR/VESS Guideline for the Management of Lower Extremity Peripheral Artery Disease: A Report of the American College of Cardiology/American Heart Association Joint Committee on Clinical Practice Guidelines. Circulation 2024, 149, e1313–e1410. [Google Scholar] [CrossRef]
- Tarvainen, S.; Wirth, G.; Juusola, G.; Hautero, O.; Kalliokoski, K.; Sjöros, T.; Nikulainen, V.; Taavitsainen, J.; Hytönen, J.; Frimodig, C.; et al. Critical limb-threatening ischaemia and microvascular transformation: Clinical implications. Eur. Heart J. 2024, 45, 255–264. [Google Scholar] [CrossRef]
- Carmeliet, P.; Jain, R.K. Molecular mechanisms and clinical applications of angiogenesis. Nature 2011, 473, 298–307. [Google Scholar] [CrossRef]
- Apte, R.S.; Chen, D.S.; Ferrara, N. VEGF in signaling and disease: Beyond discovery and development. Cell 2019, 176, 1248–1264. [Google Scholar] [CrossRef]
- Richards, M.; Claesson-Welsh, L. Targeting VEGF-induced vascular permeability. Nat. Cardiovasc. Res. 2022, 1, 413–414. [Google Scholar] [CrossRef] [PubMed]
- Kashiwagi, S.; Izumi, Y.; Gohongi, T.; Demou, Z.N.; Xu, L.; Huang, P.L.; Buerk, D.G.; Munn, L.L.; Jain, R.K.; Fukumura, D. NO mediates mural cell recruitment and vessel morphogenesis in murine melanomas and tissue-engineered blood vessels. J. Clin. Investig. 2005, 115, 1816–1827. [Google Scholar] [CrossRef] [PubMed]
- He, H.; Yang, W.; Su, N.; Zhang, C.; Dai, J.; Han, F.; Singhal, M.; Bai, W.; Zhu, X.; Zhu, J.; et al. Activating NO–sGC crosstalk in the mouse vascular niche promotes vascular integrity and mitigates acute lung injury. J. Exp. Med. 2022, 220, e20211422. [Google Scholar] [PubMed]
- Kou, S.; Lu, Z.; Deng, D.; Ye, M.; Sui, Y.; Qin, L.; Feng, T.; Jiang, Z.; Meng, J.; Lin, C.-P.; et al. Activation of imprinted gene PW1 promotes cardiac fibrosis after ischemic injury. Circulation 2025, 151, 623–639. [Google Scholar] [CrossRef]
- Wen, J.-H.; Li, D.-Y.; Liang, S.; Yang, C.; Tang, J.-X.; Liu, H.-F. Macrophage autophagy in macrophage polarization, chronic inflammation and organ fibrosis. Front. Immunol. 2022, 13, 946832. [Google Scholar] [CrossRef]
- Langston, P.K.; Shibata, M.; Horng, T. Metabolism supports macrophage activation. Front. Immunol. 2017, 8, 61. [Google Scholar] [CrossRef]
- Mills, C.D.; Lenz, L.L.; Harris, R.A. A breakthrough: Macrophage-directed cancer immunotherapy. Cancer Res. 2016, 76, 513–516. [Google Scholar] [CrossRef]
- DeNardo, D.G.; Ruffell, B. Macrophages as regulators of tumour immunity and immunotherapy. Nat. Rev. Immunol. 2019, 19, 369–382. [Google Scholar] [CrossRef]
- Annex, B.H.; Cooke, J.P. New directions in therapeutic angiogenesis and arteriogenesis in peripheral arterial disease. Circ. Res. 2021, 128, 1944–1957. [Google Scholar] [CrossRef]
- Beltrán-Camacho, L.; Rojas-Torres, M.; Durán-Ruiz, M.C. Current status of angiogenic cell therapy and related strategies applied in critical limb ischemia. Int. J. Mol. Sci. 2021, 22, 2335. [Google Scholar] [CrossRef]
- Waters, R.E.; Terjung, R.L.; Peters, K.G.; Annex, B.H. Preclinical models of human peripheral arterial occlusive disease: Implications for investigation of therapeutic agents. J. Appl. Physiol. 2004, 97, 773–780. [Google Scholar] [CrossRef]
- Krishna, S.M.; Omer, S.M.; Golledge, J. Evaluation of the clinical relevance and limitations of current pre-clinical models of peripheral artery disease. Clin. Sci. 2016, 130, 127–150. [Google Scholar] [CrossRef]
| Gene Name | Forward Primer (5′ to 3′) | Reverse Primer (5′ to 3′) |
|---|---|---|
| IL6 | GCTGCTTCTGGTGATGGCTACTGCC | TGAAACTCCACAAGACCGGTGGTGA |
| TNF | ATGAGCACTGAGAGCATGATCCG | CCTCGAAGTGCAGTAGGCAGA |
| IL4 | GCGAGAAAGAACTCGTGCATGG | CTCAGGAGGCTCTTCATGCAC |
| ARG1 | AGCCTGTGTCTTTTCTCCTGA | GTCCACGTCTCTCAGGCC |
| VEGFA | GCCCACTGAGGAGTTCAACATC | GGCCTTGGTGAGGTTTGATC |
| NOS3 | GGAAGCTGCAGGTGTTCGAT | CGGTTGGTGGCGTACTTGAT |
| PECAM1 | CCGAGGTCTGGGAACAAAGG | AGCCTTCCGTTCTAGAATATCTGTT |
| GAPDH | TTGTGATGGGCGTGAA | TCTGGGTGGCAGTGAT |
Disclaimer/Publisher’s Note: The statements, opinions and data contained in all publications are solely those of the individual author(s) and contributor(s) and not of MDPI and/or the editor(s). MDPI and/or the editor(s) disclaim responsibility for any injury to people or property resulting from any ideas, methods, instructions or products referred to in the content. |
© 2026 by the authors. Licensee MDPI, Basel, Switzerland. This article is an open access article distributed under the terms and conditions of the Creative Commons Attribution (CC BY) license.
Share and Cite
Zhang, Y.; Qian, M.; Chu, R.; Li, S.; Yuan, J.; Zhao, J.; Xu, Z.; Xing, M.; Jiang, H.; He, B.; et al. Precise Delivery of Nitric Oxide Controlled by Bioorthogonal Endocellulase Ameliorates Hindlimb Ischemia. Bioengineering 2026, 13, 128. https://doi.org/10.3390/bioengineering13020128
Zhang Y, Qian M, Chu R, Li S, Yuan J, Zhao J, Xu Z, Xing M, Jiang H, He B, et al. Precise Delivery of Nitric Oxide Controlled by Bioorthogonal Endocellulase Ameliorates Hindlimb Ischemia. Bioengineering. 2026; 13(2):128. https://doi.org/10.3390/bioengineering13020128
Chicago/Turabian StyleZhang, Yating, Meng Qian, Ruowen Chu, Shengyu Li, Jiawen Yuan, Jian Zhao, Zhixin Xu, Mengmeng Xing, Huan Jiang, Bo He, and et al. 2026. "Precise Delivery of Nitric Oxide Controlled by Bioorthogonal Endocellulase Ameliorates Hindlimb Ischemia" Bioengineering 13, no. 2: 128. https://doi.org/10.3390/bioengineering13020128
APA StyleZhang, Y., Qian, M., Chu, R., Li, S., Yuan, J., Zhao, J., Xu, Z., Xing, M., Jiang, H., He, B., Chai, C., Yang, G., Yang, S., Wei, Y., & Zhao, Q. (2026). Precise Delivery of Nitric Oxide Controlled by Bioorthogonal Endocellulase Ameliorates Hindlimb Ischemia. Bioengineering, 13(2), 128. https://doi.org/10.3390/bioengineering13020128

