The Effect of Conditioned Medium from Angiopoietin-1 Gene-Modified Mesenchymal Stem Cells on Wound Healing in a Diabetic Mouse Model
Abstract
1. Introduction
2. Materials and Methods
2.1. Preparation of the Primary MSCs and Culture
2.2. Lentivirus Production and Preparation of GFP-Labeled MSCs That Overexpressed Ang1
2.3. Preparation of the Conditioned Medium
2.4. Preparation of the Diabetic Mice Wound Model
2.5. Animal Treatment and Wound Area Evaluation
2.6. Immunohistochemistry
2.7. Scratch Assay
2.8. Transwell Migration Assay
2.9. Tube Formation Assay
2.10. Quantitative PCR (q-PCR)
2.11. Western Blot
2.12. Statistical Analysis
3. Results
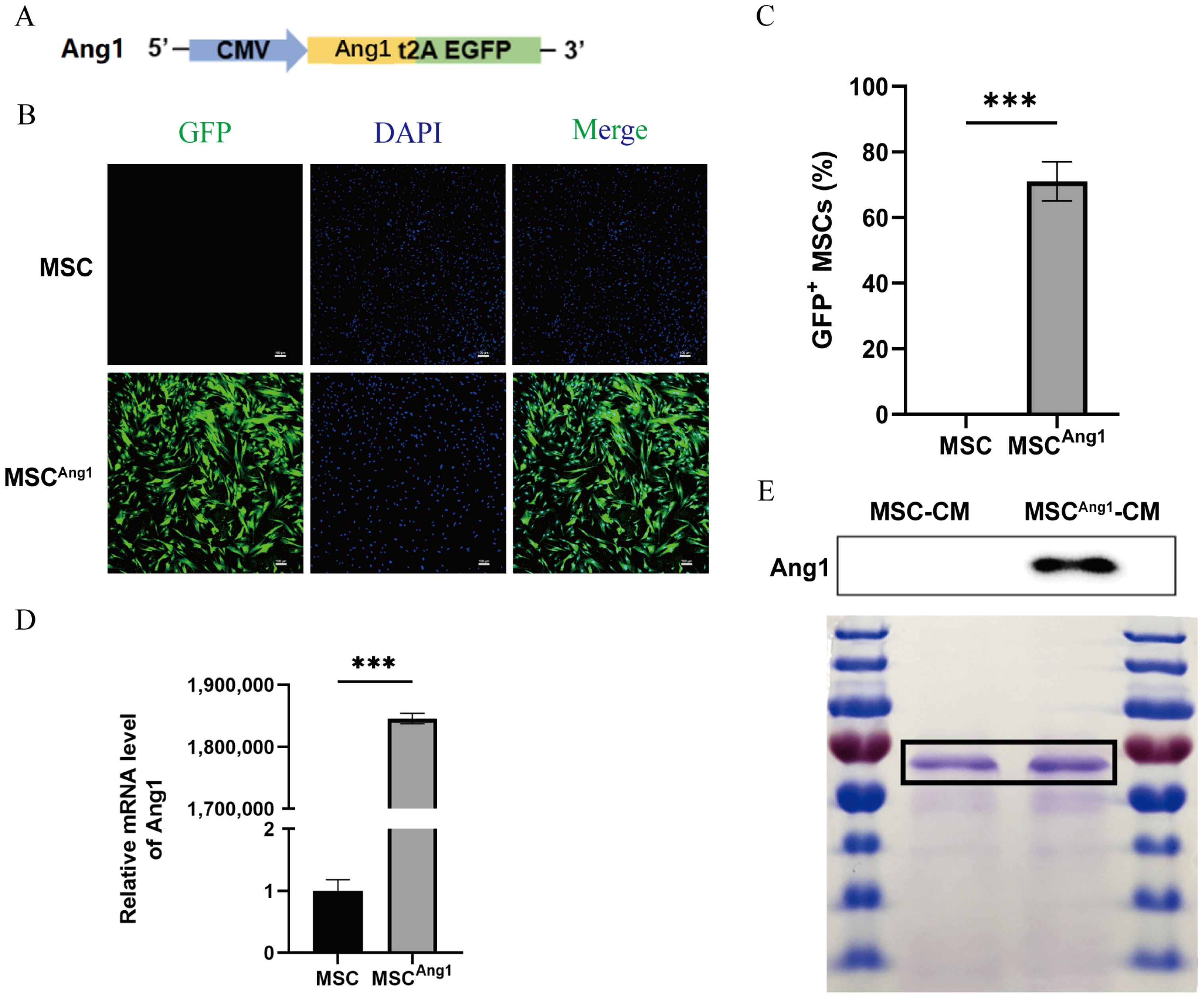
3.1. Construction of Engineered MSCsAng1 and Preparation of Conditioned Medium
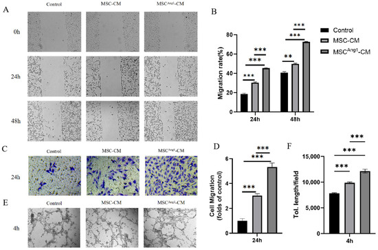
3.2. Engineered MSCAng1-CM Stimulates HUVECs Migration and Tube Formation In Vitro
3.3. Engineered MSCAng1-CM Accelerates Wound Healing in Diabetic Mice
3.4. Engineered MSCAng1-CM Promotes Hair Follicle Regeneration and Angiogenesis in Diabetic Mice Wounds
3.5. Effect of Engineered MSCAng1-CM on Fibrosis in Diabetic Wounds and Vessels
4. Discussion
5. Conclusions
Supplementary Materials
Author Contributions
Funding
Institutional Review Board Statement
Informed Consent Statement
Data Availability Statement
Conflicts of Interest
References
- Federation, I.D. Diabetes Atlas. Available online: https://diabetesatlas.org/atlas/tenth-edition/ (accessed on 1 October 2024).
- McDermott, K.; Fang, M.; Boulton, A.J.M.; Selvin, E.; Hicks, C.W. Etiology, Epidemiology, and Disparities in the Burden of Diabetic Foot Ulcers. Diabetes Care 2023, 46, 209–221. [Google Scholar] [CrossRef] [PubMed]
- Vlassara, H.; Uribarri, J. Advanced glycation end products (AGE) and diabetes: Cause, effect, or both? Curr. Diabetes Rep. 2014, 14, 453. [Google Scholar] [CrossRef]
- Chen, Z.C.; Fu, S.S.; Wu, Z.R.; Chen, J.Y.; Huang, Y.L.; Wang, Y.; Fu, M.X. Relationship between plasma angiogenic growth factors and diabetic foot ulcers. Clin. Chim. Acta. 2018, 482, 95–100. [Google Scholar] [CrossRef]
- Zubair, M.; Ahmad, J. Role of growth factors and cytokines in diabetic foot ulcer healing: A detailed review. Rev. Endocr. Metab. Disord. 2019, 20, 207–217. [Google Scholar] [CrossRef]
- Dinh, T.; Veves, A. Microcirculation of the diabetic foot. Curr. Pharm. Des. 2005, 11, 2301–2309. [Google Scholar] [CrossRef]
- Li, W.; Kandhare, A.D.; Mukherjee, A.A.; Bodhankar, S.L. Hesperidin, a plant flavonoid accelerated the cutaneous wound healing in streptozotocin-induced diabetic rats: Role of TGF-ß/Smads and Ang-1/Tie-2 signaling pathways. Excli. J. 2018, 17, 399–419. [Google Scholar] [CrossRef] [PubMed]
- Pak, C.S.; Heo, C.Y.; Shin, J.; Moon, S.Y.; Cho, S.W.; Kang, H.J. Effects of a Catechol-Functionalized Hyaluronic Acid Patch Combined with Human Adipose-Derived Stem Cells in Diabetic Wound Healing. Int. J. Mol. Sci. 2021, 22, 2632. [Google Scholar] [CrossRef] [PubMed]
- Cho, C.H.; Kammerer, R.A.; Lee, H.J.; Steinmetz, M.O.; Ryu, Y.S.; Lee, S.H.; Yasunaga, K.; Kim, K.T.; Kim, I.; Choi, H.H.; et al. COMP-Ang1: A designed angiopoietin-1 variant with nonleaky angiogenic activity. Proc. Natl. Acad. Sci. USA 2004, 101, 5547–5552. [Google Scholar] [CrossRef]
- Jeansson, M.; Gawlik, A.; Anderson, G.; Li, C.J.; Kerjaschki, D.; Henkelman, M.; Quaggin, S.E. Angiopoietin-1 is essential in mouse vasculature during development and in response to injury. J. Clin. Investig. 2011, 121, 2278–2289. [Google Scholar] [CrossRef]
- Koh, G.Y. Orchestral actions of angiopoietin-1 in vascular regeneration. Trends Mol. Med. 2013, 19, 31–39. [Google Scholar] [CrossRef]
- Balmayor, E.R.; van Griensven, M. Gene therapy for bone engineering. Front. Bioeng. Biotechnol. 2015, 3, 9. [Google Scholar] [CrossRef]
- Sun, B.K.; Siprashvili, Z.; Khavari, P.A. Advances in skin grafting and treatment of cutaneous wounds. Science 2014, 346, 941–945. [Google Scholar] [CrossRef]
- Otero-Viñas, M.; Falanga, V. Mesenchymal Stem Cells in Chronic Wounds: The Spectrum from Basic to Advanced Therapy. Adv. Wound Care 2016, 5, 149–163. [Google Scholar] [CrossRef]
- Procházka, V.; Gumulec, J.; Chmelová, J.; Klement, P.; Klement, G.L.; Jonszta, T.; Czerný, D.; Krajca, J. Autologous bone marrow stem cell transplantation in patients with end-stage chronical critical limb ischemia and diabetic foot. Vnitr. Lek. 2009, 55, 173–178. [Google Scholar]
- Liu, P.; Deng, Z.; Han, S.; Liu, T.; Wen, N.; Lu, W.; Geng, X.; Huang, S.; Jin, Y. Tissue-engineered skin containing mesenchymal stem cells improves burn wounds. Artif. Organs 2008, 32, 925–931. [Google Scholar] [CrossRef]
- Md Fadilah, N.I.; Mohd Abdul Kader Jailani, M.S.; Badrul Hisham, M.A.I.; Sunthar Raj, N.; Shamsuddin, S.A.; Ng, M.H.; Fauzi, M.B.; Maarof, M. Cell secretomes for wound healing and tissue regeneration: Next generation acellular based tissue engineered products. J. Tissue Eng. 2022, 13, 20417314221114273. [Google Scholar] [CrossRef]
- Abbaszadeh, H.; Ghorbani, F.; Derakhshani, M.; Movassaghpour, A.; Yousefi, M. Human umbilical cord mesenchymal stem cell-derived extracellular vesicles: A novel therapeutic paradigm. J. Cell. Physiol. 2020, 235, 706–717. [Google Scholar] [CrossRef]
- Li, Y.; Zheng, L.; Xu, X.; Song, L.; Li, Y.; Li, W.; Zhang, S.; Zhang, F.; Jin, H. Mesenchymal stem cells modified with angiopoietin-1 gene promote wound healing. Stem Cell Res. Ther. 2013, 4, 113. [Google Scholar] [CrossRef]
- Lagos, K.J.; Buzzá, H.H.; Bagnato, V.S.; Romero, M.P. Carbon-Based Materials in Photodynamic and Photothermal Therapies Applied to Tumor Destruction. Int. J. Mol. Sci. 2021, 23, 22. [Google Scholar] [CrossRef] [PubMed]
- Schindelin, J.; Arganda-Carreras, I.; Frise, E.; Kaynig, V.; Longair, M.; Pietzsch, T.; Preibisch, S.; Rueden, C.; Saalfeld, S.; Schmid, B.; et al. Fiji: An open-source platform for biological-image analysis. Nat. Methods 2012, 9, 676–682. [Google Scholar] [CrossRef] [PubMed]
- Hedayatyanfard, K.; Haddadi, N.S.; Ziai, S.A.; Karim, H.; Niazi, F.; Steckelings, U.M.; Habibi, B.; Modarressi, A.; Dehpour, A.R. The renin-angiotensin system in cutaneous hypertrophic scar and keloid formation. Exp. Dermatol. 2020, 29, 902–909. [Google Scholar] [CrossRef]
- Gao, J.; Guo, Z.; Zhang, Y.; Liu, Y.; Xing, F.; Wang, J.; Luo, X.; Kong, Y.; Zhang, G. Age-related changes in the ratio of Type I/III collagen and fibril diameter in mouse skin. Regen. Biomater. 2023, 10, rbac110. [Google Scholar] [CrossRef]
- Weng, T.; Yang, M.; Zhang, W.; Jin, R.; Xia, S.; Zhang, M.; Wu, P.; He, X.; Han, C.; Zhao, X.; et al. Dual gene-activated dermal scaffolds regulate angiogenesis and wound healing by mediating the coexpression of VEGF and angiopoietin-1. Bioeng. Transl. Med. 2023, 8, e10562. [Google Scholar] [CrossRef]
- Bitto, A.; Minutoli, L.; Galeano, M.R.; Altavilla, D.; Polito, F.; Fiumara, T.; Calò, M.; Cascio, P.L.; Zentilin, L.; Giacca, M.; et al. Expression of Concern: Angiopoietin-1 gene transfer improves impaired wound healing in genetically diabetic mice without increasing VEGF expression. Clin. Sci. 2024, 138, 1023. [Google Scholar] [CrossRef]
- Baek, K.; Park, J.; Kim, E.; Miller, R.; Ballance, W.; Seo, Y.; Hong, Y.T.; Jeong, J.; Kong, H. A Reconfigurable Proangiogenic Hydrogel Patch Enabling Minimally Invasive Drug Delivery. ACS Appl. Mater. Interfaces 2024, 16, 46159–46166. [Google Scholar] [CrossRef]
- Vizely, K.; Wagner, K.T.; Mandla, S.; Gustafson, D.; Fish, J.E.; Radisic, M. Angiopoietin-1 derived peptide hydrogel promotes molecular hallmarks of regeneration and wound healing in dermal fibroblasts. iScience 2023, 26, 105984. [Google Scholar] [CrossRef]
- Zhang, Y.; Lin, S.; Liu, J.; Chen, Q.; Kang, J.; Zhong, J.; Hu, M.; Basabrain, M.S.; Liang, Y.; Yuan, C.; et al. Ang1/Tie2/VE-Cadherin Signaling Regulates DPSCs in Vascular Maturation. J. Dent. Res. 2024, 103, 101–110. [Google Scholar] [CrossRef]
- Zhou, H.; Chen, T.; Li, Y.; You, J.; Deng, X.; Chen, N.; Li, T.; Zheng, Y.; Li, R.; Luo, M.; et al. Glycation of Tie-2 Inhibits Angiopoietin-1 Signaling Activation and Angiopoietin-1-Induced Angiogenesis. Int. J. Mol. Sci. 2022, 23, 7137. [Google Scholar] [CrossRef]
- Khamchai, S.; Chumboatong, W.; Hata, J.; Tocharus, C.; Suksamrarn, A.; Tocharus, J. Morin Attenuated Cerebral Ischemia/Reperfusion Injury Through Promoting Angiogenesis Mediated by Angiopoietin-1-Tie-2 Axis and Wnt/beta-Catenin Pathway. Neurotox. Res. 2022, 40, 14–25. [Google Scholar] [CrossRef]
- Barone, L.; Cucchiara, M.; Palano, M.T.; Bassani, B.; Gallazzi, M.; Rossi, F.; Raspanti, M.; Zecca, P.A.; De Antoni, G.; Pagiatakis, C.; et al. Dental pulp mesenchymal stem cell (DPSCs)-derived soluble factors, produced under hypoxic conditions, support angiogenesis via endothelial cell activation and generation of M2-like macrophages. J. Biomed. Sci. 2024, 31, 99. [Google Scholar] [CrossRef] [PubMed]
- Al-Shaibani, M.; Wang, X.N.; Tulah, A.; Crossland, R.E.; Dickinson, A.M.; Lovat, P.E. Role of mesenchymal stem cell conditioned medium on wound healing using a developed 3D skin model. J. Wound Care 2024, 33, clxxxii–cxciii. [Google Scholar] [CrossRef]
- Heydari, M.B.; Ghanbari-Movahed, Z.; Heydari, M.; Farzaei, M.H. In vitro study of the mesenchymal stem cells-conditional media role in skin wound healing process: A systematic review. Int. Wound J. 2022, 19, 2210–2223. [Google Scholar] [CrossRef]
- Smolinska, V.; Bohac, M.; Danisovic, L. Current status of the applications of conditioned media derived from mesenchymal stem cells for regenerative medicine. Physiol. Res. 2023, 72, S233–S245. [Google Scholar] [CrossRef]
- Zhang, W.Y.; Wen, L.; Du, L.; Liu, T.T.; Sun, Y.; Chen, Y.Z.; Lu, Y.X.; Cheng, X.C.; Sun, H.Y.; Xiao, F.J.; et al. S-RBD-modified and miR-486-5p-engineered exosomes derived from mesenchymal stem cells suppress ferroptosis and alleviate radiation-induced lung injury and long-term pulmonary fibrosis. J. Nanobiotechnology 2024, 22, 662. [Google Scholar] [CrossRef]





Disclaimer/Publisher’s Note: The statements, opinions and data contained in all publications are solely those of the individual author(s) and contributor(s) and not of MDPI and/or the editor(s). MDPI and/or the editor(s) disclaim responsibility for any injury to people or property resulting from any ideas, methods, instructions or products referred to in the content. |
© 2024 by the authors. Licensee MDPI, Basel, Switzerland. This article is an open access article distributed under the terms and conditions of the Creative Commons Attribution (CC BY) license (https://creativecommons.org/licenses/by/4.0/).
Share and Cite
Deng, Q.; Pan, S.; Du, F.; Sang, H.; Cai, Z.; Xu, X.; Wei, Q.; Yu, S.; Zhang, J.; Li, C. The Effect of Conditioned Medium from Angiopoietin-1 Gene-Modified Mesenchymal Stem Cells on Wound Healing in a Diabetic Mouse Model. Bioengineering 2024, 11, 1244. https://doi.org/10.3390/bioengineering11121244
Deng Q, Pan S, Du F, Sang H, Cai Z, Xu X, Wei Q, Yu S, Zhang J, Li C. The Effect of Conditioned Medium from Angiopoietin-1 Gene-Modified Mesenchymal Stem Cells on Wound Healing in a Diabetic Mouse Model. Bioengineering. 2024; 11(12):1244. https://doi.org/10.3390/bioengineering11121244
Chicago/Turabian StyleDeng, Qiong, Shenzhen Pan, Fangzhou Du, Hongfei Sang, Zhixin Cai, Xiaoyu Xu, Qian Wei, Shuang Yu, Jingzhong Zhang, and Chenglong Li. 2024. "The Effect of Conditioned Medium from Angiopoietin-1 Gene-Modified Mesenchymal Stem Cells on Wound Healing in a Diabetic Mouse Model" Bioengineering 11, no. 12: 1244. https://doi.org/10.3390/bioengineering11121244
APA StyleDeng, Q., Pan, S., Du, F., Sang, H., Cai, Z., Xu, X., Wei, Q., Yu, S., Zhang, J., & Li, C. (2024). The Effect of Conditioned Medium from Angiopoietin-1 Gene-Modified Mesenchymal Stem Cells on Wound Healing in a Diabetic Mouse Model. Bioengineering, 11(12), 1244. https://doi.org/10.3390/bioengineering11121244

