Next Article in Journal
Jucazinho Dam Streamflow Prediction: A Comparative Analysis of Machine Learning Techniques
Previous Article in Journal
Estimation of Evapotranspiration in South Eastern Afghanistan Using the GCOM-C Algorithm on the Basis of Landsat Satellite Imagery
Previous Article in Special Issue
Land-Use–Land Cover Changes in the Urban River’s Buffer Zone and Variability of Discharge, Water, and Sediment Quality—A Case of Urban Catchment of the Ngerengere River in Tanzania
 
 
Font Type:
Arial Georgia Verdana
Font Size:
Aa Aa Aa
Line Spacing:
Column Width:
Background:
Article

Measurement and Calculation of Sediment Transport on an Ephemeral Stream

by
Loukas Avgeris
1,*,
Konstantinos Kaffas
2 and
Vlassios Hrissanthou
1
1
Department of Civil Engineering, Democritus University of Thrace, 67100 Xanthi, Greece
2
Department of Science, University “Roma Tre”, Viale Guglielmo Marconi 446, 00146 Rome, Italy
*
Author to whom correspondence should be addressed.
Hydrology 2024, 11(7), 96; https://doi.org/10.3390/hydrology11070096
Submission received: 27 May 2024 / Revised: 27 June 2024 / Accepted: 28 June 2024 / Published: 30 June 2024
(This article belongs to the Special Issue Advances in Catchments Hydrology and Sediment Dynamics)

Abstract

Sediment transport remains a significant challenge for researchers due to the intricate nature of the physical processes involved and the diverse characteristics of watercourses worldwide. A type of watercourse that is of particular interest for study is the ephemeral streams, found primarily in semiarid and arid regions. Due to their unique nature, a new measurement algorithm was created and a modified bed load sampler was built. Measurement of the bed load transport rate and calculation of the water discharge were conducted in an ephemeral stream in Northeastern Greece, where the mean calculated streamflow rate ranged from 0.019 to 0.314 m3/s, and the measured sediment load transport rates per unit width varied from 0.00001 to 0.00213 kg/m/s. The sediment concentration was determined through various methods, including nonlinear regression equations and formulas developed by Yang, with the coefficients of these formulas calibrated accordingly. The results demonstrated that the equations derived from Yang’s multiple regression analysis offered a superior fit compared to the original equations. As a result, two modified versions of Yang’s stream sediment transport formulas were developed and are presented to the readership. To assess the accuracy of the modified formulas, a comparison was conducted between the calculated total sediment concentrations and the measured total sediment concentrations based on various statistical criteria. The analysis shows that none of Yang’s original formulas fit the available data well, but after optimization, both modified formulas can be applied to the specific ephemeral stream. The results indicate also that the formulas derived from the nonlinear regression can be successfully used for the determination of the total sediment concentration in the ephemeral stream and have a better fit compared to Yang’s formulas. The correlation from the nonlinear regression equations suggests that total sediment transport is primarily influenced by water discharge and rainfall intensity, with the latter showing a high correlation coefficient of 0.998.

1. Introduction

Rivers can be classified based on their flow pattern as perennial or temporary [1]. Perennial rivers are watercourses that flow continuously throughout the year and maintain a consistent flow, often sustained by groundwater sources. Contrarily to perennial rivers, temporary watercourses flow periodically in response to precipitation events or snowmelt and contain water intermittently throughout the year. The presence and duration of water flow in temporary watercourses are highly dependent on local climatic conditions, land-use patterns, and hydrological factors [2]. Temporary rivers can be further classified into two main categories: intermittent rivers and ephemeral streams [3,4]. Intermittent rivers flow during specific wet seasons when there is an adequate supply of water resources, such as increased precipitation, snowmelt, or runoff, and they exhibit fluctuating flow patterns tied to seasonal variations in water availability. During dry seasons or periods of reduced precipitation, intermittent rivers may cease to flow or have significantly reduced flow, sometimes leading to a complete drying of the river channel. Ephemeral streams flow only in response to specific events, such as heavy rainfall or flash floods, but they may be dry for extended periods, ranging from months to years [5]. They are commonly located in semiarid and arid regions where water availability fluctuates significantly throughout the year [6]. These regions typically experience low and sporadic precipitation, resulting in seasonal or episodic water flow in streams and rivers. During periods of rainfall or snowmelt, ephemeral streams in arid or semi-arid areas may become active, carrying water downstream and temporarily supporting aquatic and riparian ecosystems that eventually end in larger watercourses, either intermittent or perennial [7]. This variability in flow patterns presents challenges in the limited aquatic life that inhabits these environments. Due to the unpredictable nature of temporary watercourses, aquatic life in these habitats tends to be scarce and vulnerable to various threats. Human activities such as water abstraction, land-use changes, sand extraction for infrastructure construction, and infrastructure development can alter natural flow regimes, disrupt habitat connectivity, and degrade water quality, further exacerbating the challenges faced by aquatic life [8]. Climate change also poses significant risks to ephemeral streams by altering precipitation patterns, increasing temperatures, and affecting vegetation and soil moisture [9]. These changes lead to more variable and extreme weather events, altered flow patterns, increased evaporation, and shifts in snowmelt dynamics [10]. Consequently, there is heightened erosion, sedimentation, and changes in water quality, all of which affect stream morphology and aquatic ecosystems [11].
Greece, and the Mediterranean region, has a semiarid climate characterized by sporadic and intense rainfalls. This climate, in combination with the diverse terrain of Greece, has resulted in the creation of various and distinct watercourses. In the plains, watercourses mainly develop a permanent flow and receive the largest volume of water. In semi-mountainous and mountainous areas, water streams are characterized as intermittent and have seasonal water flow, and the mountain streams have ephemeral flow caused by precipitation [12]. While the volume of water carried by the ephemeral watercourses may not be compared to that of intermittent or perennial rivers, their multitude and cumulative total length exceed those of larger rivers [13,14].
River regimes, which describe the seasonal variations in a river’s flow, are closely connected with sediment changes. This relationship is influenced by various factors such as discharge, rainfall patterns, temperature, and human activities [15]. For all those reasons, investigating and understanding sediment-transport mechanisms is of critical importance [16,17]. The majority of sediment transport research has been directed towards perennial rivers, while in ephemeral streams, it remains understudied. However, recent events, such as flash floods, have highlighted their importance and their research value [18]. This is primarily due to the fact that sediment transport on ephemeral streams can pose several challenges, both environmentally and infrastructurally, such as intense and rapid erosion and deposition during flow events and damage to infrastructure due to uncontrolled sediment transport [19,20]. Nevertheless, there are some research efforts on this topic. Bunte et al. (2007) [21] designed a fixed bed load trap to conduct sediment measurements in the Rocky Mountain stream, USA, during snowmelt high flows, and Kaplan et al. (2019) [22] created a dataset by monitoring the ephemeral, intermittent, and perennial streamflow of the Attert catchment in Luxembourg. Stark et al. (2021) [23] constructed a sediment monitoring research facility in a gravel-bed ephemeral channel in New Mexico, USA, to continuously monitor sediment fluxes, revealing a high bed load and suspended sediment transport rates during flash-flood events, indicating hyper-efficiency compared to perennial counterparts.
Ephemeral watercourses can have significant impact not only on the areas through which they flow but also on the larger watercourses into which they drain, through effects on sediment load, flood dynamics, and water quality. These temporary streams can transport large amounts of sediment, contributing to erosion and deposition processes that reshape landscapes and affect downstream sediment loads [24]. During heavy rains, they can cause sudden increases in water levels, influencing flood dynamics and potentially exacerbating flood risks in larger rivers [25]. Additionally, ephemeral watercourses can carry nutrients, pollutants, and contaminants from agricultural and urban areas, impacting the water quality of larger water bodies [26]. Therefore, it is essential to study ephemeral water currents to better understand their impacts and potential risks. This research could lead to improved disaster preparedness and management, as well as a better understanding of the overall water cycle and its intricate dynamics.
Research on sediment transport in ephemeral streams has made significant strides, but several gaps still exist in our understanding of this complex phenomenon. For example, recent research by Fortesa et al. (2021) [27] on sediment transport in two intermittent rivers in the Mediterranean region highlights the ongoing need for more localized studies and advanced modeling techniques to fully comprehend the mechanisms and impacts of sediment transport in ephemeral watercourses. The main key research gaps include the temporal and spatial variability of the ephemeral streams and the modeling of sediment transport processes [28]. Ephemeral streams exhibit highly variable flow regimes, with periods of no flow interspersed with intense, short-duration flow events. There is a need for more research to understand how sediment transport processes vary temporally within these streams, including sediment erosion, transport, and deposition dynamics during different flow regimes. Existing sediment transport models often lack representation of the unique flow and sediment transport processes in ephemeral streams. Hence, there is a need for more research to develop and validate sediment transport models specifically tailored to ephemeral stream environments, accounting for factors such as intermittent flow and nonuniform sediment transport.
Previous studies investigated the implementation of Yang’s 1973 and 1979 sediment transport formulas to perennial [29,30] and intermittent [31,32] rivers and attempted to optimize the coefficients of the formulas using multiple regression. In addition, an attempt was made to establish nonlinear regression equations for the prediction of total sediment load as a function of the flow rate [31,33].
Due to their intense and brief nature, ephemeral streams present challenges for applying classical measurements of sediment transport and water discharge. For this reason, a new measurement algorithm was created and a new apparatus was built to comply with the ephemeral stream’s unique conditions. This research aims to improve the applicability of Yang’s (1973) [34] and Yang’s (1979) [35] sediment transport formulas at an ephemeral stream by adjusting the value of coefficients based on measurements and calculations of the total load sediment concentration conducted. Apart from those measurements, total sediment concentration was expressed as a function of the water discharge and the precipitation characteristics, such as quantity, intensity, and duration.
The objectives of this research are to apply and calibrate Yang’s formula on the data obtained from measurements and analyze the relationship between hydrological factors and sediment transport dynamics at an ephemeral stream.

2. Description of the Study Area

After extensive research at the semi-mountainous area of the Xanthi region in Northeastern Greece, the under-study ephemeral stream was chosen as a model for experimental research due to its local characteristics and accessibility. The selected stream is located on the slope of Mavropaidi Mountain. It starts near the village of Rymi, passes through the settlements of Filia and Grigoro, and ends at the lowland part of the Kosynthos River.
The stream basin is located between approximately 25°00′25.2″ and 25°01′39.5″ east longitude, and between 41°11′03.1″ and 41°06′13.1″ north latitude, covering an area of approximately 1.35 km2. It is rocky with little or no significant vegetation, with a maximum width of 750 m and an altitude ranging from 33 m to 421 m a.s.l. The average slope of the watershed is 27%, the average slope of the stream is 10%, and the maximum slopes of the watershed and the stream are 49% and 37%, respectively. The major land use is rangeland (51%, which includes herbaceous vegetation and shrubland), followed by cropland (22%), and the remaining 14% is forests and low-density urban areas [36].
The basin experiences a classic Mediterranean climate, characterized by hot, arid summers and mild winters with moderate rainfall. The average annual temperature is 14.6 °C, with an annual precipitation of approximately 880 mm. The rainfall patterns in ephemeral streams can be highly irregular, with events being brief and intense. These streams, usually dry for long periods, can quickly overflow from heavy rain, causing flash floods. The sudden surge of water from these high-intensity storms surpasses the streambeds’ capacity to absorb water, resulting in substantial runoff and abrupt flooding [37].
The length of the watercourse is approximately 3.6 km, and the width of the sections varies from 0.50 m in the mountainous sections up to 6 m in the lowlands. The average stream discharge is 1.4 m3 s−1, with a mean sediment transport rate of 0.0166 kg s−1 m−1, and the median particle has a diameter of 0.0009 m. The downstream part of the basin is a lowland plain, and the stream eventually flows into the Kosynthos River (Figure 1).

3. Materials and Methods

A significant amount of experiment setups was conducted over a period of two years during rainfall events, in which the streamflow rate was calculated and the flow depth and total load transport rate were measured. Out of all of the measurements that were conducted, ten measurements were able to be used to calibrate the numerical coefficients of the equations and create new nonlinear equations, while the information collected from the rest measurements was used to optimize the measurements algorithm.
To conduct the measurements in the ephemeral stream, the classification based on particle size, such as bed material load and wash load, was used [38]. This approach was chosen instead of the classification based on the mechanism of transport, which includes bed load and suspended load, commonly practiced in watercourses with permanent flow [39,40]. This classification was used due to the short duration and intense nature of the phenomenon, which does not allow for the development of a steady flow, making it impossible to distinguish between the two types of transport: bed load and suspended load. As a result, the sediment captured by the trap is considered to be the bed material load.
Apart from the measurements, the total sediment concentration was calculated by means of six different ways:
  • Yang’s (1973) [34] formula for total sediment concentration.
  • Yang’s (1973) [34] formula for total sediment concentration with coefficients calibrated through multiple regression based on field measurements.
  • Yang’s (1979) [35] formula for total sediment concentration, excluding critical conditions for incipient motion.
  • Yang’s (1979) [35] formula for total sediment concentration, excluding critical conditions for incipient motion, with coefficients calibrated through multiple regression based on field measurements.
  • Two formulas of nonlinear simple regression relationships for the sediment transport rate per unit width, on the basis of field measurements in the ephemeral stream.
  • Two formulas of linear multiple regression relationships for the sediment transport rate per unit width, on the basis of field measurements in the ephemeral stream.
The effectiveness of the methods was assessed by comparing the calculated total sediment concentrations with those measured at the site.
There are various formulas for calculating the sediment transport for perennial and intermittent rivers, but there are no exclusive formulas for ephemeral rivers [41,42,43,44,45]. Yang’s formulas were chosen as a starting point for the examination since these types have been tested in nearby streams such as the Kimmeria Torrent and Kosynthos River [31]. Additionally, the selected ephemeral stream flows into the Kosynthos River, making it a relevant point of comparison.

3.1. Streamflow Rate Calculations

The prevailing conditions at the ephemeral watercourses generate flow only during rainfall events and due to their intensity, the well-known methods of measuring the average flow velocity, as conducted in other watercourses, cannot be applied. The flood wave is of high velocity and intense magnitude, which makes it precarious for the observer to enter the watercourse to conduct measurements. Since it was not possible to conduct velocity measurements safely, the water discharge was simulated using rainfall data from the nearest meteorological station operated by the Democritus University of Thrace (Figure 1). Τhe data were transferred into the HEC-HMS software (version 4.12), and the flow was calculated for the duration of each rainfall event.

3.2. Sediment Transport Rate Measurements

Τhe total sediment load in streams is classified based on the mechanism of transport into bed load and suspended load, and, based on the particle size, into wash load and bed material load [46], as mentioned above. This paper adopted the latter classification, and bed material load measurements were conducted.
There is a variety of methods measuring sediment transport rates [47,48], the most common of which are direct sampling, bed load traps, bed load transport sensors, Acoustic Dopler Profilers (ADPs), Particle Image Velocimeters (PIVs), tracing materials, and remote sensing. Each of these methods has its strengths and limitations; usually, a combination of techniques is used to obtain comprehensive measurements of sediment transport rates.
Direct sampling is the usual method of conducting bed material load transport rate measurements using bed load samplers, such as the Helley–Smith sampler, in combination with retention paper filters [49,50]. This method is widely preferable because it is not expensive and provides accurate measurements. However, it may be labor-intensive, it requires the observer to enter the stream to acquire instantaneous measurements, and, thus, it is hard to capture short-term fluctuations. The technique of direct sampling cannot be applied to ephemeral streams due to the fact that streamflow is unsteady, and instantaneous measurements cannot represent the overall flow conditions.
Another method of measuring sediment transport rates is placing bed load traps on the streambed to capture sediment transported along the bed. Sediment trapped in the device is periodically collected and weighed to determine sediment transport rates. Bed load traps are relatively simple and can provide continuous measurements of bed load transport. However, this method may be labor-intensive and requires close monitoring of the setup.
There is a variety of modern methods measuring the sediment transport rate of streams using sensors, acoustic pulses, images, and tracers. However, all those methods cannot be easily applied to field measurements, as they require specialized equipment, are sensitive to environmental conditions and hazards, and require a power source.
A new load measurement algorithm, using a modified bed load trap combined with calculations, was developed in order to cope with the particularities of the ephemeral streams and eliminate any danger for the observer.
Based on the designs of Bunte et al. [21], we constructed modified sediment traps suitable for installation in ephemeral streams. The traps consist of a metal ground plate, a metal frame with slots for the rest of the components, two metal stakes, a nylon netting for catching the sediment and bolts, webbing straps, and wires for fixing the apparatus on the streambed (Figure 2).
The rectangular metal frame is 0.30 m wide and 0.20 m high and is mounted onto the metal ground plate in the stream. The ground metal plate is 0.30 by 0.40 m size and is used to prevent local scouring. To stabilize the apparatus, smooth metal rods of 1.20 m are fixed to the ground for half their length (0.60 m). The net has a length of 1 m and a 2 mm mesh opening, and it can store more than 20 kg of load. The whole device is tight together using shaft collars, bolts, and flexible wires. Apart from its stability, the merit of the trap is its large storage capacity (Figure 3).
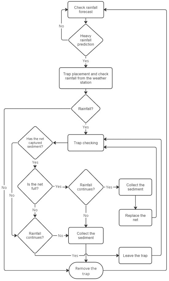
The sediment measurement procedure starts by checking the rainfall forecast. As soon as heavy rainfall, capable of generating streamflow, is predicted, the trap is placed at the preselected installation point before the initiation of the rainfall. The metal ground plate and the metal frame with the net are placed through the rods, and all the parts of the apparatus are fixed using screws and wires. The apparatus remains in place throughout the event, and frequent visits are deemed necessary for checking the trap’s condition and replacing the net if required (Figure 4).
Once the event is over or the net is full of sediments, the material is collected and placed in a drying oven for 48 h at 80 °C [51]. After collecting and drying it out to remove moisture, the sample is sieved using a stack of sieves in order of decreasing opening size. For this study, we used a series of sieves with openings of 31.5 mm, 16 mm, 8 mm, 2.36 mm, 1 mm, 0.5 mm, 0.25 mm, 0.125 mm, and 0.063 mm, as well as the collector, which covers a range of particle sizes from coarse gravel down to very fine silt and clay. The material retained on each sieve was carefully weighed.

3.3. Calculation of Total Sediment Concentration

3.3.1. Yang’s Formulas (1973 and 1979)

Yang’s formulas are based on the unit stream power theory, utilizing easily measurable parameters like flow velocity, bed slope, or flow depth [34,35]. Yang [52] defines unit stream power as the time rate of potential energy expenditure per unit weight of water. Therefore, it is expressed as the product of average water velocity and bed slope.
In 1973, Yang developed a formula for the total sediment transport in rivers and streams by utilizing multiple regression analysis on 463 datasets obtained from laboratory flumes:
l o g c F = 5.435 0.286 l o g w D 50 v 0.457 l o g u w + 1.799 0.409 l o g w D 50 v 0.314 l o g u w l o g u s w u c r s w
where c F represents the total sediment concentration in parts per million by weight (ppm by weight); w stands for the terminal fall velocity of the sediment particles (m s−1); D50 denotes the median particle diameter (m); v is the kinematic viscosity of water (m2 s−1); s represents the energy slope; u indicates the mean flow velocity (m s−1); u c r stands for the critical mean flow velocity (m s−1); and u is the shear velocity (m s−1). The product us is the unit stream power, which, according to Yang’s (1972) definition [38], represents the amount of energy dissipated by a gravitational flow per unit of time and per unit of weight of the fluid [32].
In 1979, Yang, based on 1259 sets of laboratory and field data, concluded that neglecting the critical unit stream power term in Equation (1) would not introduce a significant error if the measured sediment concentration surpassed 20 ppm. As a result, a simplified unit stream power equation was derived:
log c F = 5.165 0.153 log w D 50 v 0.297 log u w + 1.780 0.360 log w D 50 v 0.480 log u w log us w
Due to the intense and transient nature of ephemeral streams, energy losses or gains are negligible compared to the gravitational component of the slope [53]. The flow of the stream can be considered uniform, and the energy slope is replaced by the bed slope.

3.3.2. Hydrologic Nonlinear Regression Relationships

An attempt has been made to establish hydrologic nonlinear and linear regression relationships linking the total load transport rate per unit width with streamflow discharge, rainfall intensity, and median particle diameter, as follows:
  • Total load transport rate per unit width y (kg s−1 m−1) as function of stream discharge Q (m3 s−1) (3).
  • Total load transport rate per unit width y (kg s−1 m−1) as function of rainfall intensity I (mm h−1) (4).
  • Total load transport rate per unit width y (kg s−1 m−1) as function of stream discharge Q (m3 s−1) and median particle size D50 (m) (5).
  • Total load transport rate per unit width y (kg s−1 m−1) as function of rainfall intensity I (mm h−1) and median particle size D50 (m) (6).
Table 1 and Table 2 illustrate the derived equations for the ephemeral stream.
By converting the units of the aforementioned relationships, we managed to compute the total sediment concentration (ppm by weight).

4. Results

4.1. Sediment Size Distribution

The obtained granulometric curves are provided in Figure 5. The horizontal axis represents the particle size on a logarithmic scale, and the vertical axis represents the cumulative percentage finer through a sieve of a specific size. The median particle diameter (D50) is 2.70 mm, which indicates that the main particle classification is coarse and medium sand.

4.2. Revising Yang’s Equations Using Ephemeral Stream Data

To recalibrate the coefficients of Equation (1), a multiple regression analysis was conducted [29]. The logarithm of total sediment concentration, l o g c F , was designated as the dependent variable, while the independent variables x1, x2, x3, x4, and x5 were utilized:
x 1 = l o g ( w D 50 / ν ) x 2 = l o g ( u / w ) x 3 = l o g ( u s / w u c r s / w ) x 4 = l o g u s w u c r s w l o g ( w D 50 / ν ) x 5 = l o g u s w u c r s w l o g ( u / w )
Thus, Yang’s formula can be expressed as a multiple linear regression equation:
l o g c F = 5.435 0.286 x 1 0.457 x 2 + 1.799 x 3 0.409 x 4 0.314 x 5
Similarly, if the following auxiliary variables x1, x2, x3, x4 and x5 are taken into consideration:
x 1 = log w D 50 / ν x 2 = log u / w x 3 = log us / w x 4 = log us / w log w D 50 / ν x 5 = log ( us / w ) log ( u / w )
Equation (2) can be formulated as a multiple linear regression equation:
log c F = 5.165 0.153   x 1 0.297   x 2 + 1.780   x 3 0.360   x 4 0.480   x 5
Based on the data obtained from the ephemeral stream, the arithmetic coefficients of Yang’s original formulas, Equations (1) and (2), are adjusted accordingly:
l o g c F = 4.661 + 2.014 l o g w D 50 v + 0.494 l o g u w 4.681 1.599 l o g w D 50 v 1.729 l o g u w l o g u s w u c r s w
log c F = 14.377 + 5.853 log w D 50 v + 3.030 log u w 23.101 8.495 log w D 50 v 7.437 log u w log us w
In practical terms, the updated arithmetic coefficients of Equations (11) and (12) were established using conventional least-squares regression.
Table 3 displays the calculated streamflow rate (m3 s−1), the measured total sediment concentration (ppm), and the calculated total sediment concentration (ppm), derived from all equations.
Figure 6 illustrates the calculated streamflow hydrograph and the measured precipitation hyetograph at a daily time step from January 2017 to July 2018.

4.3. Hydrologic Relationships for the Ephemeral Stream

The nonlinear and linear formulas were established by correlating the values of total load transport rate per unit width with the values of the stream discharge, rainfall intensity, and median particle size. The total load transport rate per unit width (kg s−1 m−1) was calculated based on the sediment measurements of the ephemeral streams. The water discharge (m3 s−1) was simulated using rainfall data (mm) obtained from a meteorological station near the study area. Rainfall intensity (mm h−1) was calculated as the amount of rainfall that falls within an hour. The median particle size (m) was obtained from granulometric curves.
The calculated and measured variables of the hydrologic nonlinear and linear regression relationships of the ephemeral stream are displayed in Table 4.

4.4. Assessment of Calculated Versus Measured Total Sediment Concentration

The evaluation of the calculated and measured total sediment concentration involves the use of the following statistical criteria [54].

4.4.1. Mean Relative Error (MRE) (%)

M R E = 1 n i = 1 n y i y ^ i y i 100
where y i represents the measured total sediment concentration; y ^ i denotes the calculated total sediment concentration; and n is the amount of data.
The Mean Relative Error (MRE) indicates the proportionate magnitude of the error, serving as a gauge of the accuracy of the approximation between the predicted and measured values relative to the magnitude of the physical quantity.

4.4.2. Nash–Sutcliffe Efficiency (NSE)

N S E = 1 i = 1 n ( y i y ^ i ) 2 i = 1 n ( y i y ¯ ) 2
Here, y ¯ represents the average value of y i .
NSE [55] quantifies the alignment between the measured and calculated data points with the line of equality (1:1 line). The Nash–Sutcliffe Efficiency varies from −∞ to 1, with 1 representing the ideal value.

4.4.3. Linear Correlation Coefficient r

r = i = 1 n ( y i y ¯ ) ( y ^ i y ^ ¯ ) i = 1 n ( y i y ¯ ) 2 i = 1 n ( y ^ i y ^ ¯ ) 2
where y ^ ¯ is the average value of y ^ i .
The coefficient r indicates the extent of the linear relationship between the variables y i and y ^ i , ranging from −1 and +1. A value of r = ±1 represents an ideal scenario where the points representing the pairs of y i and y ^ i , plotted on a Cartesian coordinate system, align with the regression line with either a positive or negative slope, respectively.

4.4.4. Coefficient of Determination R2

The coefficient of determination R2 quantifies the proportion of variation in the calculated values that can be explained by the linear relationship between calculated and measured values. It ranges from 0 to 1, where a value of 0 indicates no correlation and a value of 1 signifies that the variance of the calculated values matches the variance of the measured values [39].

4.4.5. Discrepancy Ratio

The discrepancy ratio indicates the percentage of calculated total sediment concentration values within predetermined margins around the measured ones, determined by the watercourse type and result reliability. In this study, it signifies the percentage of calculated total sediment concentration values falling between four times and one quarter of the measured values.
The total sediment concentration was computed using the four derived formulas, as well as both the original and modified Yang formulas. The statistical criteria values are presented in Table 5.
Figure 7, Figure 8 and Figure 9 depict the results of the discrepancy ratio. Figure 7 and Figure 8 show the discrepancy ratio between measured and calculated values of the total sediment concentration using both the original formulas and the calibrated formulas of Yang. Figure 9 illustrates the discrepancy ratio between measured and calculated values of total sediment concentration using the nonlinear and linear regression equations. It is important to note that both axes in all plots are in a logarithmic scale.

5. Discussion

Sediment transport measurement in ephemeral streams presents several challenges due to their intermittent flow patterns, high flow variability, and their unique local characteristics. To address these challenges, a new measurement algorithm was created, and a new apparatus was built to comply with the ephemeral stream’s characteristics.
The main characteristic of ephemeral streams is the intermittent flow primarily driven by precipitation events and depends on factors such as rainfall intensity, duration, and frequency. Due to the variable nature of these streams and the intense flow during rainfall, the use of traditional channel flow meters for velocity measurements can be precarious. To address this issue, the HEC–HMS model is employed to estimate total water discharge using rainfall data from a nearby meteorological station. This approach allows for the calculation of water discharge based on the rainfall depth, which can be a satisfactory alternative to direct measurements under site-specific conditions. However, because of the complexity and multi-criteria dependency involved in these calculations, it is important to validate the results with actual measurements to ensure their accuracy and reliability. This validation process is necessary to confirm that the calculated values align with real-world conditions and can be considered fully acceptable for practical purposes.
Particle size and bed material load measurements were used to classify the total sediment load in the measuring technique designed for this particular ephemeral stream. A customized bed load trap that could be fixed to the stream bed was built, taking into consideration the unique features of the area and the fierce flow of the water. The bed load trap responded successfully to the intense streamflow conditions. The main drawbacks of the trap are the requirement to be positioned before the precipitation, the inability to move it once the event has begun, and its inability to capture sediments during low-flow and low-intensity rainfall events.
Some commonly used formulas for calculating sediment transport rate in streams are those developed by Yang (1973, 1979), and a framework for calculating sediment transport rates in streams is established. However, it is important to note that they may require adjustments or calibration based on site-specific conditions and empirical data.
The calibration of the original formulas is considered satisfactory, as all their statistical criteria are improved compared to the original ones. Notably, the Mean Relative Error (MRE) exhibits a significant decrease, the Nash–Sutcliffe Efficiency (NSE) shows marked improvement, and the discrepancy ratio tends to approach optimal values. However, the linear correlation coefficient (r) and the determination coefficient (R2) have not been improved.
Apart from well-known formulas for calculating sediment transport rate, there are various empirical formulas and equations that consider factors such as flow velocity, sediment characteristics, and channel geometry. In this paper, an attempt was made to establish empirical hydrologic nonlinear and linear regression relationships between the sediment transport rate per unit width and hydrologic variables for the ephemeral stream.
Table 5 illustrates the third derived formula (Equation (5)), in which the total load transport rate per unit width is expressed as a function of the stream discharge and median particle size, has the best overall application to the under-study watercourse. This is indicated by the value of R2 approaching the optimum value and identical value to the NSE, and discrepancy ratio achieving the best value of 1. Based on the discrepancy ratio plot between measured and calculated values, along with the r and R2, the next best application to available data has Equation (4) and (3), in which total sediment concentration is expressed as a function of total rainfall intensity and discharge, respectively.
On the contrary, the least successful application was associated with the original 1979 and 1973 Yang formulas. Although an improvement of the original Yang formulas has been made by optimizing their arithmetic coefficients, the outcomes of the established nonlinear and linear regression equations describe better the ephemeral stream.
These findings are justified by the nature of ephemeral watercourses, which produce flow exclusively during rain events marked by swift and intense conditions.
The derived formulas demonstrate significant potential for the specific case study, but their broader applicability requires careful consideration of site-specific factors and extensive calibration. The results are primarily applicable to the particular ephemeral stream due to its unique hydrological and sediment characteristics, which limit their generalizability. The variability in flow patterns and sediment transport dynamics, influenced by localized climatic and geographical factors, poses challenges for universal application, requiring specific adjustments and calibrations for each site.
Moreover, the accuracy of the method depends heavily on the availability and quality of field data. In regions where such data is sparse, implementation may be limited, thereby reducing effectiveness. Additionally, certain assumptions inherent in the method may not be universally valid and thus require critical evaluation and adjustment based on site-specific conditions.
Conversely, the new algorithm, including the customized bed load trap and refined sediment transport formulas, demonstrates significant adaptability to the unique hydrological conditions of ephemeral streams and can be adapted to similar environments characterized by intermittent, high-intensity flows. The successful calibration of Yang’s formulas and the development of new relationships with hydrological parameters, as presented in this and previous studies, highlight the potential for improving sediment transport predictions and enhancing reliability across different settings. The integration of extensive field and laboratory measurements with hydrological modeling provides a robust framework for accurate predictions. This study extends the groundwork for future research, providing a practical approach to refining sediment transport formulas that are adaptable to various rivers.

6. Conclusions

Numerous equations and relationships can be employed and further developed for the purpose of computing sediment transport rates, depending on the type of stream and the available measurements at hand.
In this study, the total load transport rate was calculated by means of the 1973 and 1979 Yang formulas. The statistical criteria revealed that none of the original Yang formulas seem to align with the available measurements. Consequently, the arithmetic coefficients of the independent variables in the original Yang formulas were calibrated using the available data. Upon redefining both Yang formulas, there is a notable enhancement in various statistical criteria when compared to the original formulas.
Apart from the calibration of Yang’s formulas, various attempts to create nonlinear and linear regression equations were made based on the data of total load measurements, stream discharge calculations, and rainfall characteristics. As a result of these efforts, four distinct nonlinear and linear regression equations were developed in which the total load transport rate was expressed as a function of stream discharge, rainfall intensity, and median particle size.
Although there is an improvement in the statistical values of the calibrated Yang’s formulas compared to the original, it is not safe to say that those formulas can be successfully used for the specific ephemeral stream. The hydrologically derived equations provide better results compared to the results of the calibrated formulas. This discrepancy arises because Yang’s formulas were originally developed based on instantaneous measurements of flow velocity and sediment transport rate, whereas the calculations of stream discharge and sediment transport rate in this study are conducted for each individual hydrological event, representing average values. This suggests that the hydrologically derived equations might provide more accurate results for ephemeral streams because they account for variations across different hydrological events, whereas Yang’s formulas might not capture these nuances as effectively. It is crucial to consider the specific characteristics and conditions of the stream when selecting the appropriate equations for analysis and prediction.
In summary, the most favorable outcomes were obtained when the sediment transport rate was correlated with the stream discharge, the median particle size (Equation (5)), and the rainfall intensity (Equation (4)). Following in effectiveness is the first formula (Equation (3)), which considers the correlation between sediment transport rate and discharge, and, subsequently, the fourth formula (Equation (6)), with a correlation of the sediment transport rate with the combination of rainfall intensity and the median particle size.
This study showcases a practical approach to refining and establishing sediment transport formulas, demonstrating their adaptability to specific conditions. However, it also underscores the limitation of assuming universal applicability of well-known formulas across different rivers and streams. It is important to emphasize that the derived equations should primarily be restricted to the specific stream studied and potentially to nearby ephemeral streams or to those in similar semiarid climates. This consideration underscores the importance of accounting for the unique characteristics and dynamics of each water body to ensure accurate and reliable predictions.
However, the methodology of this study has broader applicability to various types of rivers. By integrating extensive field and laboratory measurements with advanced hydrological modeling, the study provides a robust framework that can be adapted and calibrated for various hydrological factors. This approach enhances our understanding and management of sediment transport processes in diverse environments and has the potential to improve sediment transport predictions across a wide range of river types.
Overall, this study promotes more accurate and reliable predictions by emphasizing site-specific calibration based on the unique characteristics of each water body.
An extension of this study would involve the expansion of the available data, achieved either by conducting additional measurements or using data-generation techniques. This expansion would facilitate the application and calibration of other well-established sediment transport formulas.

Author Contributions

Conceptualization, V.H. and L.A.; methodology, V.H., L.A. and K.K.; software, L.A. and K.K.; validation, L.A. and K.K.; formal analysis, L.A., K.K. and V.H.; investigation, K.K. and L.A.; resources, V.H. and K.K.; data curation, L.A.; writing—original draft preparation, L.A.; writing—review and editing, V.H., K.K. and L.A.; visualization, K.K. and L.A.; supervision, V.H.; project administration, V.H. All authors have read and agreed to the published version of the manuscript.

Funding

This research received no external funding.

Data Availability Statement

Data are available upon request from the corresponding author.

Conflicts of Interest

The authors declare no conflict of interest.

References

  1. Langbein, W.B.; Iseri, K.T. General Introduction and Hydrologic Definitions. In Manual of Hydrology: Part I. General Surface-Water Techniques; U.S. Government Printing Office: Washington, DC, USA, 1960; p. 28. [Google Scholar]
  2. Skoulikidis, N.T.; Sabater, S.; Datry, T.; Morais, M.M.; Buffagni, A.; Dörflinger, G.; Zogaris, S.; del Mar Sánchez-Montoya, M.; Bonada, N.; Kalogianni, E.; et al. Non-perennial Mediterranean rivers in Europe: Status, pressures, and challenges for research and management. Sci. Total Environ. 2017, 577, 1–18. [Google Scholar] [CrossRef] [PubMed]
  3. Williamson, T.N.; Agouridis, C.T.; Barton, C.D.; Villines, J.A.; Lant, J.G. Classification of Ephemeral, Intermittent, and Perennial Stream Reaches Using a TOPMODEL-Based Approach. J. Am. Water Resour. Assoc. 2015, 51, 1739–1759. [Google Scholar] [CrossRef]
  4. Sefton, C.E.M.M.; Parry, S.; England, J.; Angell, G. Visualising and quantifying the variability of hydrological state in intermittent rivers. Fundam. Appl. Limnol. 2019, 193, 21–38. [Google Scholar] [CrossRef]
  5. Hadley, R.F. Ephemeral streams. In Geomorphology. In Encyclopedia of Earth Science; Springer: Berlin/Heidelberg, Germeny, 1968; pp. 312–314. ISBN 978-3-540-31060-0. [Google Scholar]
  6. Camarasa-Belmonte, A.M.; Soriano, J. Empirical study of extreme rainfall intensity in a semi-arid environment at different time scales. J. Arid. Environ. 2014, 100, 63–71. [Google Scholar] [CrossRef]
  7. Fritz, K.M.; Nadeau, T.-L.; Kelso, J.E.; Beck, W.S.; Mazor, R.D.; Harrington, R.A.; Topping, B.J. Classifying Streamflow Duration: The Scientific Basis and an Operational Framework for Method Development. Water 2020, 12, 2545. [Google Scholar] [CrossRef] [PubMed]
  8. Chiu, M.-C.; Leigh, C.; Mazor, R.; Cid, N.; Resh, V. Chapter 5.1—Anthropogenic Threats to Intermittent Rivers and Ephemeral Streams. In Intermittent Rivers and Ephemeral Streams; Datry, T., Bonada, N., Boulton, A., Eds.; Academic Press: Cambridge, MA, USA, 2017; pp. 433–454. ISBN 978-0-12-803835-2. [Google Scholar]
  9. Mukherjee, S.; Mishra, A.; Trenberth, K.E. Climate Change and Drought: A Perspective on Drought Indices. Curr. Clim. Chang. Rep. 2018, 4, 145–163. [Google Scholar] [CrossRef]
  10. Seebocus, R.H.; Lollchund, M.R.; Bessafi, M. Analysis of Extreme Rainfall and Drought Events Using Statistical and Fractal Methods: A Case Study of Mauritius. S. Afr. J. Sci. 2021, 117, 9–10. [Google Scholar] [CrossRef] [PubMed]
  11. Leathers, K.; Herbst, D.; de Mendoza, G.; Doerschlag, G.; Ruhi, A. Climate change is poised to alter mountain stream ecosystem processes via organismal phenological shifts. Proc. Natl. Acad. Sci. USA 2024, 121, e2310513121. [Google Scholar] [CrossRef]
  12. Stathi, E.; Kastridis, A.; Myronidis, D. Analysis of Hydrometeorological Characteristics and Water Demand in Semi-Arid Mediterranean Catchments under Water Deficit Conditions. Climate 2023, 11, 137. [Google Scholar] [CrossRef]
  13. Fovet, O.; Belemtougri, A.; Boithias, L.; Braud, I.; Charlier, J.B.; Cottet, M.; Daudin, K.; Dramais, G.; Ducharne, A.; Folton, N.; et al. Intermittent rivers and ephemeral streams: Perspectives for critical zone science and research on socio-ecosystems. WIREs Wate. 2021, 8, 1523. [Google Scholar] [CrossRef]
  14. Nabih, S.; Tzoraki, O.; Zanis, P.; Tsikerdekis, T.; Akritidis, D.; Kontogeorgos, I.; Benaabidate, L. Alteration of the ecohydrological status of the intermittent flow rivers and ephemeral streams due to the climate change impact (Case study: Tsiknias river). Hydrology 2021, 8, 43. [Google Scholar] [CrossRef]
  15. Thornes, J.; Woodward, J. Hydrology, River Regimes, and Sediment Yield. Phys. Geogr. Mediterr. 2009, 8, 229. [Google Scholar] [CrossRef]
  16. Kaffas, K.; Hrissanthou, V.; Sevastas, S. Modeling hydromorphological processes in a mountainous basin using a composite mathematical model and ArcSWAT. Catena 2018, 162, 108–129. [Google Scholar] [CrossRef]
  17. Yang, Q.; Gao, H.; Han, Y.; Li, Z.; Lu, K. Evolution of the Relationship between Runoff and Sediment Transport during Flood Event in the Chabagou Watershed of the Loess Plateau. Sustainability 2022, 14, 11573. [Google Scholar] [CrossRef]
  18. Reid, I.; Laronne, J.B.; Powell, D.M. Flash-flood and bedload dynamics of desert gravel-bed streams. Hydrol. Process. 1998, 12, 543–557. [Google Scholar] [CrossRef]
  19. Vázquez-Tarrío, D.; Ruiz-Villanueva, V.; Garrote, J.; Benito, G.; Calle, M.; Lucía, A.; Díez-Herrero, A. Effects of sediment transport on flood hazards: Lessons learned and remaining challenges. Geomorphology 2024, 446, 108976. [Google Scholar] [CrossRef]
  20. Hamidifar, H.; Nones, M.; Rowinski, P.M. Flood modeling and fluvial dynamics: A scoping review on the role of sediment transport. Earth-Science Rev. 2024, 253, 104775. [Google Scholar] [CrossRef]
  21. Bunte, K.; Swingle, K.W.; Abt, S.R. Guidelines for using bedload traps in coarse-bedded mountain streams: Construction, installation, operation, and sample processing. In USDA Forest Service—General Technical Report RMRS-GTR; U.S. Department of Agriculture, Forest Service, Rocky Mountain Research Station: Fort Collins, CO, USA, 2007; pp. 1–91. [Google Scholar]
  22. Kaplan, N.H.; Sohrt, E.; Blume, T.; Weiler, M. Monitoring ephemeral, intermittent and perennial streamflow: A dataset from 182 sites in the Attert catchment, Luxembourg. Earth Syst. Sci. Data 2019, 11, 1363–1374. [Google Scholar] [CrossRef]
  23. Stark, K.; Cadol, D.; Varyu, D.; Laronne, J.B. Direct, continuous measurements of ultra-high sediment fluxes in a sandy gravel-bed ephemeral river. Geomorphology 2021, 382, 107682. [Google Scholar] [CrossRef]
  24. Andrews, E.D. Sediment Transport in the Colorado River Basin. Color. River Ecol. Dam Manag. Proc. 1990, 1, 54–74. [Google Scholar]
  25. Carson, E.C. Ancient Floods, Modern Hazards: Principles and Applications of Paleoflood Hydrology; American Geophysical Union: Washington, DC, USA, 2003; Volume 18, ISBN 0875903541. [Google Scholar]
  26. Alexander, R.B.; Boyer, E.W.; Smith, R.A.; Schwarz, G.E.; Moore, R.B. The role of headwater streams in downstream water quality. J. Am. Water Resour. Assoc. 2007, 43, 41–59. [Google Scholar] [CrossRef] [PubMed]
  27. Fortesa, J.; Ricci, G.F.; García-Comendador, J.; Gentile, F.; Estrany, J.; Sauquet, E.; Datry, T.; De Girolamo, A.M. Analysing hydrological and sediment transport regime in two Mediterranean intermittent rivers. Catena 2021, 196, 104865. [Google Scholar] [CrossRef]
  28. United States Department of Agriculture. Chapter 23: Sediment Transport, In Part 631 Geology National Engineering Handbook; National Resources Conservation Service: Washington, DC, USA, 2023; pp. 631-23.1–631-23.35. [Google Scholar]
  29. Avgeris, L.; Kaffas, K.; Hrissanthou, V. Comparison between Calculation and Measurement of Total Sediment Load: Application to Nestos River. Environ. Sci. Proc. 2020, 2, 19. [Google Scholar] [CrossRef]
  30. Angelis, I.; Metallinos, A.; Hrissanthou, V. Regression analysis between sediment transport rates and stream discharge for the Nestos River, Greece. Glob. Nest J. 2012, 14, 362–370. [Google Scholar]
  31. Avgeris, L.; Kaffas, K.; Hrissanthou, V. Comparison between Calculation and Measurement of Total Sediment Load: Application to Streams of NE Greece. Geosciences 2022, 12, 91. [Google Scholar] [CrossRef]
  32. Kaffas, K.; Hrissanthou, V. Estimate of Continuous Sediment Graphs in a Basin, Using a Composite Mathematical Model. Environ. Process. 2015, 2, 361–378. [Google Scholar] [CrossRef]
  33. Metallinos, A.; Hrissanthou, V. Regression relationships between sediment yield and hydraulic and rainfall characteristics for two basins in northeastern Greece. In Proceedings of the Environmental Hydraulics-6th International Symposium on Environmental Hydraulics, Athens, Greece, 23-25 June 2010; Taylor and Francis - Balkema: London, UK, 2010; Volume 2, pp. 899–904. [Google Scholar]
  34. Yang, C.T. Incipient Motion and Sediment Transport. Proc. ASCE, J. Hydraul. Div. 1973, 99, 1679–1704. [Google Scholar] [CrossRef]
  35. Yang, C.T. Unit stream power equations for total load. J. Hydrol. 1979, 40, 123–138. [Google Scholar] [CrossRef]
  36. CLC 2000—Copernicus Land Monitoring Service. Available online: https://land.copernicus.eu/pan-european/corine-land-cover/clc-2000?tab=metadata (accessed on 16 June 2024).
  37. Serrano-Notivoli, R.; Martínez-Salvador, A.; García-Lorenzo, R.; Espín-Sánchez, D.; Conesa-García, C. Rainfall--runoff relationships at event scale in western Mediterranean ephemeral streams. Hydrol. Earth Syst. Sci. 2022, 26, 1243–1260. [Google Scholar] [CrossRef]
  38. Choi, J.H.; Jun, K.W.; Jang, C.D. Bed-Load collision sound filtering through separation of pipe hydrophone frequency bands. Water 2020, 12, 1875. [Google Scholar] [CrossRef]
  39. Laursen, E.M. The total sediment load of streams. J. Hydraul. Div. 1958, 84, 1–36. [Google Scholar] [CrossRef]
  40. Hrissanthou, V.; Tsakiris, G. Sediment Transport. In Water Resources: I. Engineering Hydrology; Tsakiris, G., Ed.; Symmetria: Athens, Greece, 1995; pp. 537–577. (In Greek) [Google Scholar]
  41. Meyer-Peter, E.; Müller, R. Formulas for bed load transport. In Proceedings of the IAHR 2nd Meeting, Stockholm, Sweden, 7–9 June 1948; pp. 39–64. [Google Scholar]
  42. Einstein, H.A. The Bed-Load Function for Sediment Transportation in Open Channel Flows; U.S. Department of Agriculture: Washington, DC, USA, 1950. [Google Scholar]
  43. van Rijn, L.C. Sediment Transport, Part I: Bed Load Transport. J. Hydraul. Eng. 1984, 110, 1431–1456. [Google Scholar] [CrossRef]
  44. Parker, G. Surface-based bedload transport relation for gravel rivers. J. Hydraul. Res. 1990, 28, 417–436. [Google Scholar] [CrossRef]
  45. Engelund, F.; Hansen, E. A Monograph on Sediment Transport in Alluvial Streams; Teknisk Forlag: Copenhagen, Denmark, 1967. [Google Scholar]
  46. Cooper, R.H.; Peterson, A.W. Discussion of “Coordination in Mobile-Bed Hydraulics”. J. Hydraul. Div. 1970, 96, 2690. [Google Scholar] [CrossRef]
  47. Diplas, P.; Kuhnle, R.; Gray, J.; Glysson, D.; Edwards, T. Sediment Transport Measurements. In Sedimentation Engineering: Processes, Measurements, Modeling & Practice; Garcia, M., Ed.; ASCE: Reston, VA, USA, 2008; pp. 307–353. [Google Scholar] [CrossRef]
  48. Ratton, P.; Bleninger, T.B.; Pereira, R.B.; Gonçalves, F.V. Bedload Sediment Transport Estimation in Sand-Bed Rivers Comparing Traditional Methods and Surrogate Technologies. Appl. Sci. 2023, 13, 5. [Google Scholar] [CrossRef]
  49. Konstantinopoulou-Pesiou, C.; Sfiris, D. Measurements of Stream Discharge and Sediment Discharge of Nestos River. Diploma Thesis, Department of Civil Engineering, Democritus University of Thrace, Xanthi, Greece, 2013. [Google Scholar]
  50. Mpenekos, K.; Kassotakis, E. Measurements of stream discharge and sediment discharge in Nestos River during May and June 2014. Diploma Thesis, Department of Civil Engineering, Democritus University of Thrace, Xanthi, Greece, 2015. [Google Scholar]
  51. O’Kelly, B. Oven-Drying Characteristics of Soils of Different Origins. Dry. Technol. 2005, 23, 1141–1149. [Google Scholar] [CrossRef]
  52. Yang, C.T. Unit stream power and sediment transport. ASCE J. Hydraul. Div. 1972, 98, 1805–1826. [Google Scholar] [CrossRef]
  53. Leopold, I.B.; Miller, J.P. Ephemeral streams-hydraulic factors and their relation to the drainage net. USGS Prof. Pap. 1962, 282, 1–35. [Google Scholar]
  54. Krause, P.; Boyle, D.P.; Bäse, F. Comparison of different efficiency criteria for hydrological model assessment. Adv. Geosci. 2005, 5, 89–97. [Google Scholar] [CrossRef]
  55. Nash, J.E.; Sutcliffe, J.V. River flow forecasting through conceptual models, part I—A discussion of principles. J. Hydrol. 1970, 10, 282–290. [Google Scholar] [CrossRef]
Figure 1. Study area: (a) placement on a map of Greece; (b) placement on Kosynthos basin; (c) ephemeral stream basin.
Figure 1. Study area: (a) placement on a map of Greece; (b) placement on Kosynthos basin; (c) ephemeral stream basin.
Hydrology 11 00096 g001
Figure 2. Parts of the trap: (a) schematic diagram; (b) metal frame, ground plate with inclined front edge, metal stakes, and nylon netting with webbing straps.
Figure 2. Parts of the trap: (a) schematic diagram; (b) metal frame, ground plate with inclined front edge, metal stakes, and nylon netting with webbing straps.
Hydrology 11 00096 g002
Figure 3. The trap installed: (a) before the event; (b) after the event.
Figure 3. The trap installed: (a) before the event; (b) after the event.
Hydrology 11 00096 g003
Figure 4. Flowchart of the measurement’s algorithm.
Figure 4. Flowchart of the measurement’s algorithm.
Hydrology 11 00096 g004
Figure 5. Sediment size distribution curve.
Figure 5. Sediment size distribution curve.
Hydrology 11 00096 g005
Figure 6. Streamflow hydrograph and precipitation hyetograph (January 2017–July 2018).
Figure 6. Streamflow hydrograph and precipitation hyetograph (January 2017–July 2018).
Hydrology 11 00096 g006
Figure 7. Discrepancy ratio plot between measured and calculated values of total sediment concentration in the ephemeral stream by means of the original and the calibrated Yang formula (1973).
Figure 7. Discrepancy ratio plot between measured and calculated values of total sediment concentration in the ephemeral stream by means of the original and the calibrated Yang formula (1973).
Hydrology 11 00096 g007
Figure 8. Discrepancy ratio plot between measured and calculated values of total sediment concentration in the ephemeral stream by means of the original and the calibrated Yang formula (1979).
Figure 8. Discrepancy ratio plot between measured and calculated values of total sediment concentration in the ephemeral stream by means of the original and the calibrated Yang formula (1979).
Hydrology 11 00096 g008
Figure 9. (a) Discrepancy ratio plot between measured and calculated values of total sediment concentration in the ephemeral stream (a) based on the water discharge and rainfall intensity and (b) based on the combination of the water discharge and rainfall intensity with median particle size.
Figure 9. (a) Discrepancy ratio plot between measured and calculated values of total sediment concentration in the ephemeral stream (a) based on the water discharge and rainfall intensity and (b) based on the combination of the water discharge and rainfall intensity with median particle size.
Hydrology 11 00096 g009
Table 1. Hydrologic nonlinear simple regression relationships for the total load transport rate of the ephemeral stream.
Table 1. Hydrologic nonlinear simple regression relationships for the total load transport rate of the ephemeral stream.
Total Load Transport Rate (y)
Based on Stream Discharge (Q)
Total Load Transport Rate (y)
Based on Rainfall Intensity (I)
y = −5.4074 × Q4 + 3.6263 × Q3 − 0.7895 × Q2 + 0.0624 × Q − 0.0009(3)y = −0.0013 × I3 + 0.0035 × I2 − 0.0016 × I + 0.0003(4)
Table 2. Hydrologic linear multiple regression relationships for the total load transport rate of the ephemeral stream.
Table 2. Hydrologic linear multiple regression relationships for the total load transport rate of the ephemeral stream.
Total Load Transport Rate (y) Based on Stream
Discharge (Q) and Median Particle Size (D50)
Total Load Transport Rate (y) Based on Rainfall
Intensity (I) and Median Particle Size (D50)
y = −0.000003 − 0.000056 × Q + 1.004642 × D50(5)y = 0.000119 + 151.187494 × I − 0.010741 × D50(6)
Table 3. Calculated streamflow rate and total sediment concentration—Measured total sediment concentration.
Table 3. Calculated streamflow rate and total sediment concentration—Measured total sediment concentration.
NoMean
Calculated Streamflow Rate (m3 s−1)
Total Load cF (Meas.) (ppm)Total Load cF
Original Yang 1973
(Calc.) (ppm)
Total Load cF
Calibrated Yang 1973
(Calc.) (ppm)
Total Load cF
Original Yang 1979
(Calc.) (ppm)
Total Load cF
Calibrated Yang 1979
(Calc.) (ppm)
10.05824.6104286.3181.92511,443.8202.013
20.0401.5867475.3951.71315,005.4512.045
30.0194.0792382.9746.14910,181.1877.469
40.0392.1112806.4412.5289814.3882.314
50.3141.11219,695.6710.67632,186.4890.864
60.1860.9697773.3343.47813,594.0083.535
70.0801.94026,484.9021.62336,850.5141.610
80.0380.1636313.2660.58114,937.3990.388
90.0209.9783541.3617.63010,096.0387.520
100.1231.8405780.4002.43012,088.4592.065
Table 4. Calculated and measured variables of the hydrologic nonlinear and linear regression formulas.
Table 4. Calculated and measured variables of the hydrologic nonlinear and linear regression formulas.
NoMean
Calculated Streamflow Rate (m3 s−1)
Measured Rainfall
Intensity (mm h−1)
Median Particle Size
(m)
Measured Total
Load Transport Rate
(kg m−1 s−1)
Equation (3) (kg m−1 s−1)Equation (4) (kg m−1 s−1)Equation (5) (kg m−1 s−1)Equation (6) (kg m−1 s−1)
10.0581.0340.0019520.002130.000710.000950.002140.00053
20.0400.5360.0012830.000070.000540.000250.000090.00033
30.0190.3120.0016460.000080.000040.000100.000120.00023
40.0390.4260.0063050.000090.000530.000150.000120.00023
50.3142.0040.0011470.000520.000540.000690.000510.00095
60.1861.1700.0043730.000270.000250.001140.000260.00056
70.0800.5530.0016590.000160.000670.000270.000230.00033
80.0380.4050.0007040.000010.000520.000140.000000.00028
90.0200.3500.0046830.000310.000050.000110.000290.00022
100.1230.7980.0032940.000230.000340.000590.000330.00042
Table 5. Statistical criteria of Yang’s original and calibrated formulas, as well as derived hydrologic formulas for the ephemeral stream.
Table 5. Statistical criteria of Yang’s original and calibrated formulas, as well as derived hydrologic formulas for the ephemeral stream.
MRE (%)NSErR2Discrepancy Ratio
Original 1973−88.3195 × 104−27.1491 × 105−0.29470.08690.00
Calibrated 1973−45.3941−0.05490.18940.03590.90
Original 1979−17.8022 × 105−71.5172 × 105−0.29230.08550.00
Calibrated 1979−38.0284−0.06200.17800.03170.90
Equation (3) −755.73180.14430.38040.14470.60
Equation (4) −232.43950.32040.56950.32430.80
Equation (5) 0.67360.99710.99850.99711.00
Equation (6) −427.64700.12580.36830.13560.70
Disclaimer/Publisher’s Note: The statements, opinions and data contained in all publications are solely those of the individual author(s) and contributor(s) and not of MDPI and/or the editor(s). MDPI and/or the editor(s) disclaim responsibility for any injury to people or property resulting from any ideas, methods, instructions or products referred to in the content.

Share and Cite

MDPI and ACS Style

Avgeris, L.; Kaffas, K.; Hrissanthou, V. Measurement and Calculation of Sediment Transport on an Ephemeral Stream. Hydrology 2024, 11, 96. https://doi.org/10.3390/hydrology11070096

AMA Style

Avgeris L, Kaffas K, Hrissanthou V. Measurement and Calculation of Sediment Transport on an Ephemeral Stream. Hydrology. 2024; 11(7):96. https://doi.org/10.3390/hydrology11070096

Chicago/Turabian Style

Avgeris, Loukas, Konstantinos Kaffas, and Vlassios Hrissanthou. 2024. "Measurement and Calculation of Sediment Transport on an Ephemeral Stream" Hydrology 11, no. 7: 96. https://doi.org/10.3390/hydrology11070096

APA Style

Avgeris, L., Kaffas, K., & Hrissanthou, V. (2024). Measurement and Calculation of Sediment Transport on an Ephemeral Stream. Hydrology, 11(7), 96. https://doi.org/10.3390/hydrology11070096

Note that from the first issue of 2016, this journal uses article numbers instead of page numbers. See further details here.

Article Metrics

Back to TopTop