Next Article in Journal
Integrated Multi-Technology Framework for Algal Wastewater Treatment: A Comprehensive Review of Biofilm Reactors, Nano-Enhancement, AI Optimization, and 3D-Printed Architectures
Previous Article in Journal
Bitumen Extraction from Bituminous Sands by Ultrasonic Irradiation
 
 
Font Type:
Arial Georgia Verdana
Font Size:
Aa Aa Aa
Line Spacing:
Column Width:
Background:
Article

Enhancing Flare Gas Treatment: A Systematic Evaluation of Dual-Stage (Amine, CO2 Supercritical) and Hybrid Approaches Using HYSYS

by
Sulafa Abdalmageed Saadaldeen Mohammed
1,
Khaled Elraies
2,
M. Basheer Alameen
2 and
Mohammed Awad
3,4,*
1
Department of Energy, Faculty of Engineering and Science, Aalborg University, 9000 Aalborg, Denmark
2
Petroleum Engineering Department, Universiti Teknologi Petronas, Seri Iskandar 32610, Perak, Malaysia
3
Department of Chemical Engineering, Toronto Metropolitan University, Toronto, ON M5B 2K3, Canada
4
School of Digital Technologies, American University of Technology, Tashkent 100060, Uzbekistan
*
Author to whom correspondence should be addressed.
ChemEngineering 2025, 9(5), 110; https://doi.org/10.3390/chemengineering9050110
Submission received: 5 June 2025 / Revised: 18 September 2025 / Accepted: 1 October 2025 / Published: 11 October 2025

Abstract

The flaring of associated gas in oil and gas operations contributes significantly to greenhouse gas emissions and represents a loss of valuable hydrocarbon resources. While amine absorption is widely applied for acid gas removal, the use of supercritical carbon dioxide (sc-CO2) for flare gas treatment remains largely unexplored, despite its proven selectivity for hydrocarbons in other industries such as natural product extraction and polymer processing. Conventional flare gas treatment methods face trade-offs: amine absorption achieves high acid gas removal efficiency but offers limited selectivity for heavier hydrocarbons, whereas sc-CO2 extraction enables efficient recovery of higher hydrocarbons but does not fully remove acid gases. This study addresses these gaps by evaluating three two-stage flare gas treatment configurations—dual-stage amine absorption, dual-stage sc-CO2 absorption, and a hybrid of sc-CO2 followed by amine absorption—using Aspen HYSYS V12.1 simulations, with recycling processes considered in each case. The dual-stage sc-CO2 process achieved nearly complete hydrocarbon recovery (100%) and complete H2S removal, but CO2 remained at elevated concentrations in the treated gas. The dual-stage amine process completely removed CO2 and H2S, though with higher energy demand for solvent regeneration. The hybrid configuration combined the advantages of both approaches, achieving complete H2S removal, 100% hexane recovery, 95.02% methane recovery, and a drastic reduction in CO2 concentration (to 0.0012 mole fraction). These results demonstrate that integrating sc-CO2 with amine absorption resolves the trade-off between hydrocarbon selectivity and acid gas removal, establishing a technically viable pathway for flare gas utilization with potential application in gas-to-liquids (GTL) and carbon management strategies

1. Introduction

Flare gas is prevalent across numerous industrial sectors and has immense economic, environmental, and public health implications. The process discharges high levels of greenhouse gases (GHGs), namely carbon dioxide (CO2) and methane (CH4), which are key drivers of climate change. In addition to GHGs, flaring releases nitrogen oxides (NOx) and sulfur oxides (SOx), all of which have been linked to cardiovascular and respiratory disorders and have a detrimental effect on air quality [1,2,3]. From an economic perspective, flaring constitutes a waste of valuable hydrocarbon resources that could otherwise be used for energy generation, chemical feedstock, or other industrial applications [4,5,6].
Flare gas is generated by various processes, including safety devices such as pressure relief valves during accidental over-pressurization of plant equipment. Waste gas normally passes to flare stacks via piping systems and is burned at the stack tip. While flaring ensures safety in an emergency and safeguards against dangerous gas accumulation, frequent flaring aggravates environmental degradation and results in significant economic loss. The oil sector alone consumes approximately 140 billion cubic meters of natural gas annually, contributing to about 400 million tons of CO2 emissions [7]. If recovered, this gas could supply the annual electricity demand for the entire African continent, equivalent to 750 billion kWh [4,8].
In opposition to these challenges, flare gas treatment systems have been developed into key technologies for reducing environmental damage and increasing resource efficiency. Effective treatment starts with the efficient separation of surface gas. Initial phase separation processes are necessary to divide gas components and facilitate further treatment steps. The objective is to create dependable systems that minimize environmental effects and convert waste gas into economically feasible commodities.
Over the past decades, various technologies have been developed to treat and recover flare gas. Amine absorption is widely applied for removing acid gases, particularly hydrogen sulfide (H2S) and CO2. Tertiary amines such as methyl diethanolamine (MDEA) are especially valued for their high selectivity toward H2S and relatively lower energy requirements for regeneration compared to primary or secondary amines [9]. Dual-stage amine absorption systems have been shown to effectively reduce acid gas content while retaining high methane recovery [10]. However, they offer limited selectivity for heavier hydrocarbons and require significant thermal energy for solvent regeneration. In contrast, supercritical carbon dioxide (sc-CO2) extraction—although rarely applied to flare gas—has been widely used in other industries such as natural product extraction, polymer processing, and enhanced oil recovery. Above its critical point (31 °C, 7.38 MPa), CO2 exhibits liquid-like density and gas-like diffusivity, resulting in strong selectivity for non-polar hydrocarbons. This makes sc-CO2 particularly effective for recovering heavier hydrocarbons such as pentane and hexane. Nevertheless, it is less efficient at completely removing acid gases like H2S, typically requiring an additional treatment step.
Other technologies for gas treatment have also been investigated, including membrane separation, cryogenic processing [11], and physical solvent absorption [12]. Membrane systems are compact and can be energy-efficient for CO2 or H2S removal [13], but they are prone to fouling and performance degradation over time. Cryogenic methods achieve high recovery of heavier hydrocarbons by deep cooling yet require substantial refrigeration energy and complex equipment. Physical solvents such as Selexol and Rectisol can effectively remove bulk CO2 without chemical reactions [14], but their efficiency declines for low-concentration contaminants and often involves high solvent circulation rates. Each of these approaches presents trade-offs between selectivity, removal efficiency, and operational complexity, limiting their suitability as standalone solutions for flare gas recovery.
Supercritical CO2 has also been explored in emerging applications such as the Brayton cycle for power generation from flare gases [15], enhanced oil recovery, and foam-entrapped CO2 for mobility control. These studies highlight sc-CO2’s versatility and potential to contribute to both emission reduction and energy recovery. However, direct application of sc-CO2 for flare gas treatment remains limited, with most research focusing on related but distinct uses.
While amine absorption and sc-CO2 extraction can each contribute to flare gas treatment, neither technology alone provides a complete solution. Amine systems are highly effective for acid gas removal but require significant regeneration energy and offer limited hydrocarbon selectivity. In contrast, sc-CO2 is well known in other industries for its ability to selectively recover hydrocarbons, yet its direct application to flare gas treatment has been rarely explored in the literature and remains underdeveloped. Moreover, hybrid configurations that combine amine absorption with sc-CO2 to exploit the strengths of both processes have not been systematically studied, leaving a clear gap in the field. This study addresses these gaps by systematically evaluating three two-stage flare gas treatment configurations—dual-stage amine absorption, dual-stage sc-CO2 absorption, and a hybrid process of sc-CO2 followed by amine absorption using Aspen HYSYS V12.1 simulations (Aspen Technology, Inc., Burlington, MA, USA), with recycling processes included. The performance of each configuration is analyzed in terms of acid gas removal, hydrocarbon recovery, and energy consumption, and the feasibility of integrating the most effective process with GTL technology is investigated.

2. Methodology

This study systematically compared and optimized flare gas treatment configurations using Aspen HYSYS V12.1 simulation software. The primary goal was to identify the efficiency, selectivity, and environmental impact of three treatment configurations:
  • Two-stage CO2 supercritical absorption.
  • Two-stage amine absorption.
  • Hybrid configuration of CO2 supercritical absorption and amine absorption.
The process involved simulating flare gas treatment under controlled conditions, testing different compression, absorption, and product recovery stages to identify the most effective system design.

2.1. Simulation Framework and Process Design

Initially, the flare gas was compressed to prepare it for downstream processing. This step was necessary to raise the pressure to levels suitable for the subsequent absorption stages. Each configuration was simulated using defined operating parameters to approximate real operating conditions. The flare gas feed was maintained at 30 °C, 0.4 bar, and a flow rate of 30 kmol/h, which are typical values for average gas compositions in oil and gas fields. It was subsequently compressed to reach the required column pressure. The detailed composition of the flare gas is presented in Figure 1.
The compressed gas was processed through a series of amine absorption columns using 0.5 M methyl diethanolamine (MDEA) as the solvent in a two-stage absorption setup. The Acid Gas–Chemical Solvents fluid package was applied in the simulation. MDEA was chosen for its high selectivity toward acidic gases such as CO2 and H2S, as well as its relatively low regeneration energy. To ensure accurate process representation, chemical reactions of acidic gases were incorporated into the model.
In the dual-stage configuration for CO2 supercritical absorption, the gas was brought into contact with carbon dioxide under supercritical conditions. These conditions were achieved by maintaining temperature and pressure above 31 °C and 7.4 MPa. The high density and solvation capacity of supercritical CO2 enabled selective extraction of hydrocarbons, particularly the heavier fractions. The simulation also accounted for the phase behavior of CO2 under supercritical conditions, allowing precise modeling of hydrocarbon solubility.
The hybrid configuration combined the advantages of both methods. In this setup, the flare gas first underwent CO2 supercritical absorption to selectively recover hydrocarbons. The partially treated gas was then directed to an amine absorption unit to remove the remaining acidic gases. This configuration was designed to maximize hydrocarbon recovery while ensuring complete removal of H2S and CO2, thereby balancing operational efficiency with environmental compliance.

2.2. Gas-to-Liquids (GTL) Integration

In addition to the treatment simulations, this study explored the potential of applying Gas-to-Liquids (GTL) technology to convert flare gas into valuable liquid hydrocarbons [16]. The GTL process was divided into three main stages:
(a)
Synthesis Gas Production: The natural gas feedstock first underwent pre-treatment and heating, followed by autothermal reforming (ATR). Fischer–Tropsch (FT) synthesis requires synthesis gas with a hydrogen-to-carbon monoxide (H2/CO) ratio of approximately 2.3, which was optimized during the ATR step. The main reactions occurring in ATR included:
CH 4 + 1 2 O 2 CO + 2 H 2
CO + H2O ⇌ CO2 + H2
The load on the FT reactor was reduced by cooling the hot syngas, which also facilitated water removal.
(b)
Fischer-Tropsch Synthesis: The syngas was introduced into an FT reactor operated isothermally at 210 °C [17,18]. Through this highly exothermic polymerization reaction, carbon monoxide and hydrogen were converted into hydrocarbons of varying chain lengths, as represented by the following general reaction:
nCO + 2nH2 ⟶ (-CH2-)n + nH2O
Heat management features were integrated into the reactor design to maintain stable operation and ensure consistent hydrocarbon production.
(c)
Product Upgrading: The FT products were further refined to enhance their economic value, yielding high-quality fuels such as diesel and synthetic crude oil [19]. The FT synthesis generates a wide spectrum of hydrocarbons, primarily long-chain paraffins, along with smaller fractions of olefins and oxygenates. This unrefined product stream, commonly referred to as synthetic crude (syncrude), offers favorable properties such as zero sulfur content and a high cetane number. However, additional refining is required to meet commercial fuel specifications and enhance performance characteristics.
In this study, the product upgrading process is conceptually divided into the following main steps:
  • Hydrocracking and Hydroisomerization
Heavy FT waxes (C20 and above) are cracked into lighter fractions, such as diesel, kerosene, and naphtha. Hydroisomerization improves cold-flow properties by introducing branching into paraffin chains. Both processes are typically carried out over bifunctional catalysts combining a metallic hydrogenation function (e.g., Pt, Ni) and an acidic cracking/isomerization function, under a hydrogen-rich atmosphere.
2.
Distillation
The hydroprocessed products are separated into desired fuel cuts through fractionation:
Naphtha (C5–C10) for petrochemical feedstock or gasoline blending, Kerosene (C10–C14) for jet fuel, and Diesel (C14–C20) for ultra-clean transportation fuel. Residual fractions for lubricant base oils or further cracking.
3.
Hydrotreating
Trace oxygenates are removed, and olefins are saturated to improve stability and combustion quality. Hydrotreating also ensures compliance with stringent environmental regulations by delivering fuels with extremely low sulfur, nitrogen, and aromatic contents.
4.
Product Blending
Final blending adjusts physical properties such as volatility, density, and cold-flow performance. FT-derived fuels can be blended with petroleum-derived fuels or used directly. In many cases, FT diesel and jet fuel can be used neat due to their superior combustion performance and environmental profile.
By integrating product upgrading into the GTL scheme, flare gas can be transformed not only into hydrocarbons but into premium, specification-grade fuels such as ultra-clean diesel and synthetic jet fuel. This step significantly increases the economic value of the process while supporting environmental sustainability by providing low-emission fuel alternatives to conventional petroleum products.

2.3. Evaluation Metrics and Assumptions

The overall process scheme is illustrated in Figure 2, Figure 3, Figure 4 and Figure 5, which present the design and operation of each configuration. Figure 2, Figure 3 and Figure 4 illustrate the major differences among the three flare gas treatment configurations investigated in this study. The complete integrated process, including regeneration and recycling, is presented in Figure 5.
The performance of the configurations was evaluated based on the following key metrics:
  • Acid Gas Removal Efficiency: The percentage of H2S removed from the gas stream.
  • Hydrocarbon Recovery: The quantity of hydrocarbons, particularly hexane, recovered during processing.
  • Energy Consumption: The total energy required for compression, cooling, and solvent regeneration.
The Acid Gas–Chemical Solvents thermodynamic package in Aspen HYSYS was employed to model chemical equilibria and mass transfer processes with high accuracy. The simulations assumed constant feed conditions and ideal mixing within the absorption units [20].
The performance metrics were mathematically defined to enable a quantitative comparison among the evaluated flare gas treatment configurations:
Hydrocarbon Recovery Efficiency (ηhc):
η hc = ( η h c   o u t l e t * η h c   i n l e t * ) × 100 %
where η h c   i n l e t * and η h c   o u t l e t * are the molar flow rates of hydrocarbons at the inlet and outlet of the process, respectively.
H2S Removal Efficiency (ηh2s):
η hc = ( η h 2 s   i n l e t * η h 2 s   o u t l e t * η h 2 s   i n l e t * ) × 100 %
where η h 2 s   i n l e t * and η h 2 s   o u t l e t * are the molar flow rates of H2S at the inlet and outlet of the process, respectively.
CO2 Capture Efficiency (ηCO2):
η CO 2 = ( η C O 2   i n l e t * η C O 2   o u t l e t * η C O 2   i n l e t * ) × 100 %
where η C O 2   i n l e t * and η C O 2   o u t l e t * are the molar flow rates of CO2 at the inlet and outlet of the process, respectively.

2.4. Practical Implementation in Malaysian Oilfields

In Malaysian oilfields, where large volumes of gas are flared annually, the utilization of flare gas was the central focus of this study. The gas composition applied in the simulations was derived from established literature [21,22], ensuring accurate representation of flare gas properties. By integrating GTL technology, the study highlighted the potential to convert waste gas into economically valuable products, thereby reducing the environmental footprint while enhancing resource utilization

3. Results and Discussions

This research aimed to provide practical approaches for flare gas mitigation in Malaysian oilfields, where substantial volumes of gas are flared annually. By applying GTL technology, waste gas can be converted into valuable products while reducing both environmental impact and resource losses. The following discussion evaluates key performance indicators—including efficiency, product yield, and environmental benefits—to identify the most viable solutions for large-scale implementation.

3.1. Performance of Dual-Stage CO2 Supercritical Absorption

The dual-stage CO2 supercritical absorption configuration demonstrated a high capacity for selective hydrocarbon recovery. Each absorber contained ten stages. Operating CO2 in its supercritical state enhanced the solvation of heavier hydrocarbons, such as hexane, which are typically difficult to recover in conventional systems. Under these conditions, a hexane recovery rate of nearly 100% was achieved, making the process particularly suitable for applications that prioritize the extraction of specific hydrocarbons. Theoretically, this observation aligns with phase equilibrium principles, since nonpolar solutes such as hexane exhibit higher solubility in supercritical CO2 due to favorable nonpolar–nonpolar molecular interactions [23,24]. These results validate both literature findings and thermodynamic expectations that supercritical CO2 is particularly effective for heavy hydrocarbon recovery.
The dual-stage sc-CO2 process also demonstrated complete H2S removal, as shown in Table 1. A high concentration of CO2 remains in the sweet gas stream, which is consistent with the physical absorption mechanism: since CO2 is the solvent medium itself, it is not effectively separated from the mixture. This characteristic underscores the process’s suitability for selective hydrocarbon recovery, while indicating that complementary treatment steps may be required when deep CO2 removal is a priority.
These findings suggest that while CO2 supercritical absorption is highly effective for hydrocarbon recovery, it may need to be complemented with additional treatment steps to achieve full gas purification. The “Vapor Phase” mole fractions in Table 1 represent the composition of the outlet gas stream only. Components such as pentane and hexane appear as zero in the vapor phase because, under the simulated operating conditions, they are almost completely absorbed into the dense supercritical CO2 phase. Their contribution is therefore reflected in the overall recovery, even though they are absent from the gaseous outlet.
The effect of the flow ratio between supercritical CO2 and the flare gas feed in the first absorber is illustrated in Figure 6. Across the investigated range (0.5–2.5), the recovery efficiency remained consistently high, close to 100%. This behavior reflects the strong solvating power of dense supercritical CO2 for non-polar hydrocarbons. Once the solvent-to-gas ratio is sufficient to maintain a stable supercritical phase, additional CO2 provides little further benefit, since the heavier hydrocarbons are already almost completely extracted.
The effect of flare gas feed temperature (20–100 °C) on hexane recovery in the first absorber was evaluated while maintaining absorber pressure above the CO2 critical point (7.38 MPa). As shown in Figure 7, recovery remained essentially constant at ~100% across the entire range, confirming that recovery performance is pressure-dominated and only weakly influenced by feed temperature. This demonstrates the robustness of the process to upstream thermal variations.

3.2. Performance of Dual-Stage Amine Absorption

Both absorbers in the system were designed with ten stages. The two-stage amine absorption process effectively removed acid gases, reducing H2S concentrations to zero. This is consistent with literature reports [25] and can be explained by the high reactivity of H2S with MDEA. Theoretically, this efficiency is expected from acid–base equilibrium, where tertiary amines act as proton acceptors, shifting the equilibrium toward complete conversion of H2S to its ionic species (RNH3+, HS). The key reaction can be represented as:
H2S + RNH2 ⟶ RNH+3 + HS
In addition, the system achieved a methane recovery of 99.68%, making it a strong candidate for applications where methane retention is prioritized. The outlet gas composition is provided in Table 2.
The effect of the lean amine–to–flare gas flow ratio on H2S capture efficiency was evaluated (Figure 8). Capture efficiency remained at 100% for ratios ≥ 1.25 but declined when the ratio fell below this threshold, reaching 95.44% at a ratio of 1.05. This indicates that maintaining a ratio above 1.25 is essential for complete H2S removal. The reduction in efficiency at lower ratios is attributed to an insufficient supply of lean amine for optimal absorption. These results demonstrate that a flow ratio of 1.25 represents the optimal operating point, ensuring maximum H2S removal with minimal amine consumption, thereby improving both process stability and efficiency in industrial applications.

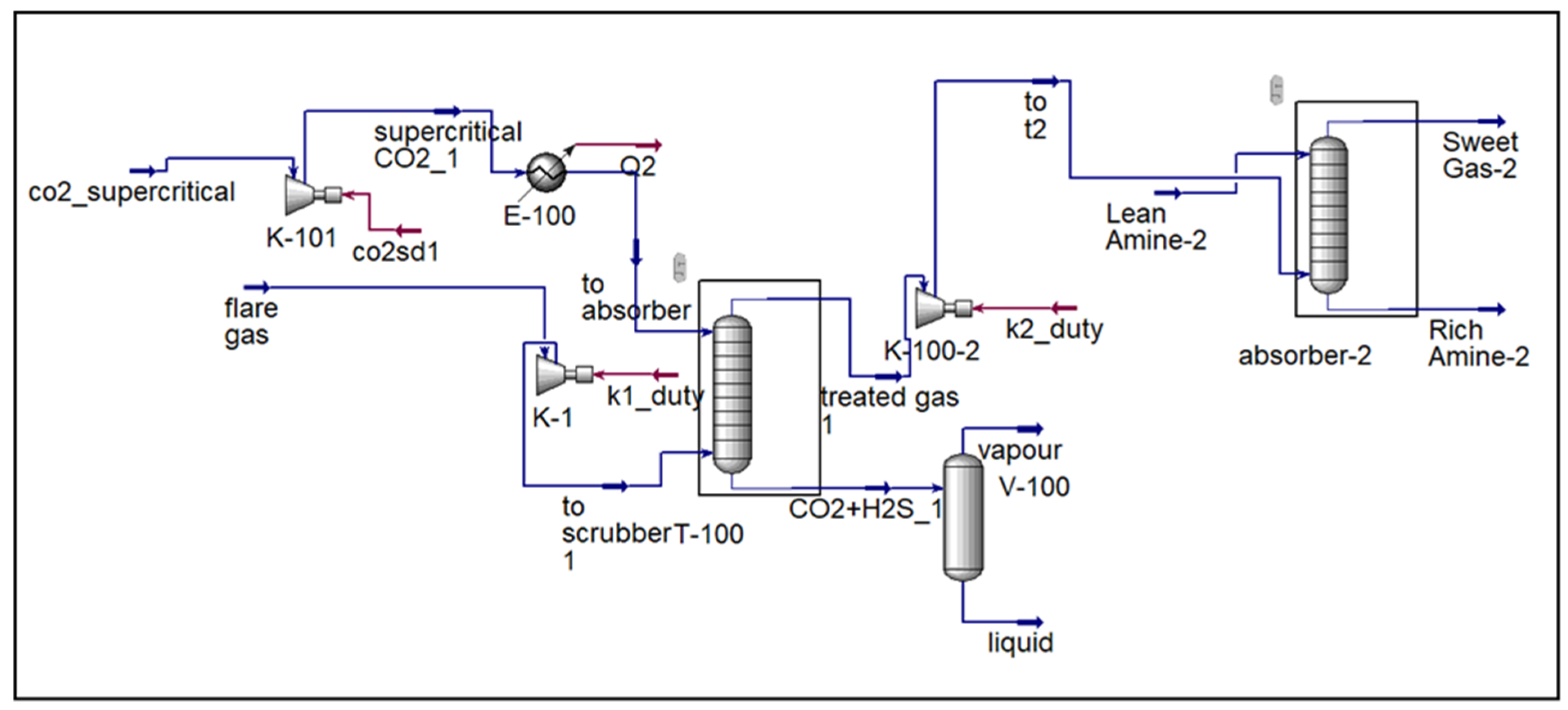
3.3. Hybrid Configuration: CO2 Supercritical Absorption and Amine Absorption

The hybrid system, integrating supercritical CO2 absorption with subsequent amine absorption, demonstrated strong separation performance. Each absorber was modeled with ten stages. The configuration achieved complete H2S removal while maintaining selective hydrocarbon recovery. Hexane recovery reached 100%, and methane recovery was 91.8%, reflecting an optimized balance between selectivity and overall gas purification. A key advantage of the hybrid design is its ability to drastically reduce CO2 in the sweet gas stream, overcoming the limitation of the standalone sc-CO2 process where CO2 remains at high concentrations. The outlet composition for the hybrid configuration is summarized in Table 3.
The influence of feed pressure on hydrocarbon recovery in the hybrid sc-CO2/amine absorption system was evaluated in the range of 1000–8000 kPa (Figure 9). This range was chosen for sensitivity analysis, even though the actual process operates under CO2 supercritical conditions (≥7400 kPa).
Hexane recovery remained essentially constant at ~100% across the entire pressure range, confirming the strong affinity of supercritical CO2 for heavier hydrocarbons and its insensitivity to pressure variation once adequate solvent density is achieved.
Methane recovery exhibited stronger pressure dependence. At 1000 kPa, recovery was limited to 89.4%, but increased sharply as pressure rose, reaching ~95% by 2000 kPa. Beyond this point, methane recovery remained stable, with values between 94.9% and 95.0%. Notably, within the supercritical pressure region of CO2 (≥7400 kPa), methane recovery values were nearly identical (~95.02%), indicating that the hybrid process delivers consistent methane performance once supercritical conditions are reached.

3.4. Gas-to-Liquids (GTL) Integration

The GTL process demonstrates strong feasibility for converting flare gas into valuable liquid hydrocarbons. As shown in the process flow scheme (Figure 5), the sequence begins with autothermal reforming (ATR), which generates high-purity synthesis gas with an optimal H2/CO ratio of approximately 2.3, required for the subsequent Fischer–Tropsch (FT) synthesis step. In the FT reactor, this syngas is efficiently converted under isothermal conditions into long-chain hydrocarbons, yielding high-value products such as synthetic crude oil. Implementation of GTL technology not only reduces environmental impacts associated with gas flaring but also enhances the economic value of flare gas, improving profitability and sustainability of operations.
Figure 10 illustrates the influence of the O2/feed ratio on CO and H2 composition in the ATR step, a critical determinant of GTL process performance. As the O2/feed ratio decreases from 0.47 to 0.23, the CO fraction declines from 0.3459 to 0.2849, while H2 increases from 0.3417 to 0.4892. This trend reflects the shift from partial oxidation at higher O2/feed ratios—favoring CO formation—to enhanced steam reforming at lower ratios, which promotes H2 generation at the expense of CO. Consequently, the H2/CO ratio is strongly affected. At an O2/feed ratio of 0.47, the ratio approaches 1:1, which is suboptimal for FT synthesis. In contrast, an O2/feed ratio of 0.23 yields an H2/CO ratio of 1.72:1, closer to the desired value of ~2:1 for Fischer–Tropsch operation. Thus, an O2/feed ratio of 0.23 is considered optimal for achieving the required syngas composition, balancing CO and H2 production to meet process specifications for efficient GTL conversion.
While the preceding sections detail the technical performance of each configuration, a concise comparative overview is valuable for highlighting their practical implications. Table 4 summarizes the three investigated flare gas treatment processes—dual-stage amine absorption, dual-stage supercritical CO2 absorption, and the hybrid configuration—in terms of capital and operating expenditure (CAPEX and OPEX), acid gas removal efficiency, environmental risk, and greenhouse gas (GHG) mitigation potential. This integrated comparison not only underscores the technical trade-offs but also provides insights into economic and environmental considerations that are critical for real-world implementation.

3.5. Implications for GHG Emissions, Cost Reduction, and Environmental Benefits

This study evaluated the performance Beyond process performance, the broader impact of flare gas treatment lies in its ability to mitigate greenhouse gas (GHG) emissions, reduce operational costs, and deliver environmental benefits. Flaring of untreated gas contributes directly to CO2, CH4, and SOx emissions, which have severe climate and health consequences. The adoption of advanced flare gas recovery systems therefore offers a dual advantage: compliance with emission regulations and improved resource utilization.
  • GHG Emissions Mitigation:
The dual-stage amine system ensures complete removal of H2S and CO2, preventing their direct release into the atmosphere. However, its limited selectivity for heavier hydrocarbons results in partial flaring of higher-value components. In contrast, the sc-CO2 system maximizes recovery of C6+ hydrocarbons, reducing methane slip but leaving residual H2S, which upon combustion forms SO2. The hybrid system resolves both issues by fully eliminating acid gases and recovering significant fractions of methane (97%) and heavier hydrocarbons (96.3%), thereby achieving the greatest net reduction in GHG and acid gas emissions.
  • Cost Reduction Potential:
The economic benefits of flare gas recovery stem from two main factors: (i) reduced energy penalties from flaring and (ii) monetization of recovered hydrocarbons. Amine absorption systems incur high OPEX due to solvent regeneration requirements, while sc-CO2 systems demand high CAPEX for compression but operate at lower OPEX. The hybrid configuration strikes a balance by lowering regeneration energy demand relative to pure amine systems while still enabling recovery of higher hydrocarbons that can be sold or fed into downstream Gas-to-Liquids (GTL) processes. This not only offsets operational costs but can also provide additional revenue streams.
  • Environmental Benefits:
The integration of flare gas treatment with GTL conversion provides a sustainable pathway for transforming waste gas into ultra-clean liquid fuels such as diesel and jet fuel. These fuels have near-zero sulfur content and favorable combustion characteristics, supporting stricter environmental regulations and reducing local air pollution. Among the configurations, the hybrid process offers the most comprehensive environmental advantage: it ensures regulatory compliance (acid gas removal), reduces CO2-equivalent emissions, and contributes to circular resource utilization through hydrocarbon recovery and conversion.
Overall, the hybrid configuration demonstrates the highest potential for simultaneously reducing greenhouse gas emissions, lowering operational costs, and enhancing environmental sustainability, making it the most attractive option for large-scale deployment in oilfield operations.

4. Conclusions

This study evaluated the performance of three flare gas treatment configurations: dual-stage amine absorption, dual-stage CO2 supercritical absorption, and a hybrid system combining CO2 supercritical absorption followed by amine absorption. Aspen HYSYS V12.1 simulations were used to assess efficiency, selectivity, and environmental impact. The results demonstrate clear trade-offs among the configurations, underscoring the importance of selecting a process suited to specific operational objectives.
The dual-stage amine absorption system achieved the most effective removal of acid gases, with complete elimination of CO2 and H2S and high methane recovery (99.7%). However, it exhibited limited selectivity for heavier hydrocarbons such as hexane. In contrast, the dual-stage supercritical CO2 configuration provided nearly complete recovery of hydrocarbons, including 100% hexane, and full H2S removal, but retained CO2 at elevated concentrations in the sweet gas stream. The hybrid configuration proved the most promising, combining the strengths of both methods. It achieved complete H2S removal, reduced CO2 to very low levels (0.0012 mole fraction), maintained full hexane recovery, and secured methane recovery of 95.02%. These results demonstrate that integrating sc-CO2 with amine absorption resolves the trade-off between acid gas removal and hydrocarbon selectivity, establishing a technically viable pathway for flare gas treatment and resource utilization.
Beyond treatment simulations, the study also examined the integration of Gas-to-Liquids (GTL) technology as a sustainable approach to flare gas utilization. The autothermal reformer (ATR) enabled optimal syngas generation with an H2/CO ratio of 2.3, while the Fischer–Tropsch (FT) reactor converted this syngas into high-value long-chain hydrocarbons. This demonstrates that GTL technology not only mitigates environmental impacts of flaring but also enhances the economic value of flare gas, offering a feasible and profitable solution for regions facing severe flaring challenges.

Author Contributions

S.A.S.M.: original draft, Validation, Investigation; K.E.: Writing—review & editing, Supervision, Funding acquisition; M.B.A.: Writing—review & editing, Validation; M.A.: Writing—review & editing, Validation. All authors have read and agreed to the published version of the manuscript.

Funding

This research was funded by YUTP 015 LCO-452 and Universiti Teknologi PETRONAS (UTP), Malaysia.

Data Availability Statement

The data supporting the reported results will be made available upon request to the corresponding author.

Conflicts of Interest

The authors declare no known competing financial interests or personal relationships that could have influenced the work reported in this paper.

References

  1. Izah, S.C.; Ogwu, M.C.; Etim, N.G.; Shahsavani, A.; Namvar, Z. Short-term health effects of air pollution. In Air Pollutants in the Context of One Health: Fundamentals, Sources, and Impacts; Springer: Berlin/Heidelberg, Germany, 2024; pp. 249–278. [Google Scholar]
  2. Singh, P.; Yadav, D. Link between air pollution and global climate change. In Global Climate Change; Elsevier: Amsterdam, The Netherlands, 2021; pp. 79–108. [Google Scholar]
  3. Giridhar, P.; Neeraja, S. Air pollution a major health hazard in future. Asian J. Pharm. Res. Dev. 2020, 8, 118–121. [Google Scholar] [CrossRef]
  4. Emam, E.A. GAS FLARING IN INDUSTRY: AN OVERVIEW. Pet. Coal 2015, 57, 532–555. [Google Scholar]
  5. Mansoor, R.; Tahir, M. Recent developments in natural gas flaring reduction and reformation to energy-efficient fuels: A review. Energy Fuels 2021, 35, 3675–3714. [Google Scholar] [CrossRef]
  6. Hagos, F.Y.; Abd Aziz, A.R.; Zainal, E.Z.; Mofijur, M.; Ahmed, S.F. Recovery of gas waste from the petroleum industry: A review. Environ. Chem. Lett. 2022, 20, 263–281. [Google Scholar] [CrossRef]
  7. Dufour, F. The Costs and Implications of Our Demand for Energy: A Comparative and Comprehensive Analysis of the Available Energy Resources; Scientific Research Publishing: Wuhan, China, 2018. [Google Scholar]
  8. Zaresharif, M.; Vatani, A.; Ghasemian, M. Evaluation of different flare gas recovery alternatives with exergy and exergoeconomic analyses. Arab. J. Sci. Eng. 2022, 47, 5501–5520. [Google Scholar] [CrossRef]
  9. Ahmad, Z.; Kadir, N.N.A.; Bahadori, A.; Zhang, J. Optimization study on the CO2 and H2S removal in natural gas using primary, secondary, tertiary and mixed amine. In AIP Conference Proceedings; AIP Publishing LLC: Melville, NY, USA, 2019. [Google Scholar]
  10. Al Muhsen, A.K. System for Flare Gas Recovery Using Gas Sweetening Process. U.S. Patent 10981104B2, 20 April 2021. [Google Scholar]
  11. Zhao, Y.; Zhang, J.; Qiu, T.; Zhao, J.; Xu, Q. Flare minimization during start-ups of an integrated cryogenic separation system via dynamic simulation. Ind. Eng. Chem. Res. 2014, 53, 1553–1562. [Google Scholar] [CrossRef]
  12. Rahimpour, M.R.; Makarem, M.A.; Meshksar, M. Advances in Natural Gas: Formation, Processing, and Applications. Volume 2: Natural Gas Sweetening; Elsevier: Amsterdam, The Netherlands, 2024. [Google Scholar]
  13. Liu, C.; Lv, L.; Liu, K.; Jin, J.; Mi, J.; Ren, Y.; Xu, S. Extremely Low Energy Penalty for Co-Removal of H2S and CO2 from IGCC Gas. Ind. Eng. Chem. Res. 2025, 64, 11032–11041. [Google Scholar] [CrossRef]
  14. Chaudhary, A.; Upadhyayula, S. Physical and hybrid solvents for carbon capture: Ethers, ammonia, and methanol. In Advances and Technology Development in Greenhouse Gases: Emission, Capture and Conversion; Elsevier: Amsterdam, The Netherlands, 2024; pp. 47–73. [Google Scholar]
  15. Ravi Kumar, K.; Krishna Chaitanya, N. Towards sustainable energy–exploring the supercritical carbon dioxide (S-CO2) Brayton cycle for various applications: A critical review. Int. J. Ambient. Energy 2024, 45, 2378046. [Google Scholar] [CrossRef]
  16. Kabeh, K.Z.; Teimouri, A.; Changizian, S.; Ahmadi, P. Techno-economic assessment of small-scale gas to liquid technology to reduce waste flare gas in a refinery plant. Sustain. Energy Technol. Assess. 2023, 55, 102955. [Google Scholar]
  17. Pondini, M.; Ebert, M. Process Synthesis and Design of Low Temperature Fischer-Tropsch Crude Production from Biomass Derived Syngas. Master’s Thesis, Chalmers University of Technology, Göteborg, Sweden, 2013. [Google Scholar]
  18. Jacobs, G.; Davis, B.H. Reactor approaches for Fischer–Tropsch synthesis. In Multiphase Catalytic Reactors: Theory, Design, Manufacturing, and Applications; John Wiley & Sons, Inc.: Hoboken, NJ, USA, 2016; pp. 269–294. [Google Scholar]
  19. de Klerk, A. Fischer–Tropsch refining: Technology selection to match molecules. Green Chem. 2008, 10, 1249–1279. [Google Scholar] [CrossRef]
  20. Priyanto, R.; Wahid, A. TECHNO-ECONOMIC STUDY OF CO2 UTILIZATION FROM TAIL GAS STEAM REFORMING UNIT INTO METHANOL AT OIL REFINERIES IN INDONESIA. Metr. Ser. Hum. Dan Sains 2024, 5, 66–80. [Google Scholar]
  21. Zadakbar, O.; Vatani, A.; Mokhatab, S. Gas refineries can benefit from installing a flare gas recovery system. Hydrocarb. Process. 2010, 1, 51. [Google Scholar]
  22. Yazdani, E.; Asadi, J.; Dehaghani, Y.H.; Kazempoor, P. Flare gas recovery by liquid ring compressors-system design and simulation. J. Nat. Gas Sci. Eng. 2020, 84, 103627. [Google Scholar] [CrossRef]
  23. Mohammed, S.A.S.; Yahya, W.Z.N.; Bustam, M.A.; Kibria, M.G. Elucidation of the roles of ionic liquid in CO2 electrochemical reduction to value-added chemicals and fuels. Molecules 2021, 26, 6962. [Google Scholar] [CrossRef]
  24. Abbasi, A.; Bustam, M.A.; Yahya, W.Z.N.; SULAFA, A.; Kibria, M.G. Computational study of CO2 solubility in amino acid-based ionic liquids using COSMO-RS. Mater. Res. Found. 2023, 29, 297. [Google Scholar]
  25. Park, J.; Lee, S.Y.; Kim, J.; Um, W.; Lee, I.-B.; Yoo, C. Energy, safety, and absorption efficiency evaluation of a pilot-scale H2S abatement process using MDEA solution in a coke-oven gas. J. Environ. Chem. Eng. 2021, 9, 105037. [Google Scholar] [CrossRef]
Figure 1. Flare gas Composition.
Figure 1. Flare gas Composition.
Chemengineering 09 00110 g001
Figure 2. Dual-stage amine absorption.
Figure 2. Dual-stage amine absorption.
Chemengineering 09 00110 g002
Figure 3. Dual-stage CO2 supercritical absorption.
Figure 3. Dual-stage CO2 supercritical absorption.
Chemengineering 09 00110 g003
Figure 4. A hybrid approach combining CO2 supercritical and amine absorption.
Figure 4. A hybrid approach combining CO2 supercritical and amine absorption.
Chemengineering 09 00110 g004
Figure 5. Flow Diagram of the Gas-to-Liquids (GTL) Process.
Figure 5. Flow Diagram of the Gas-to-Liquids (GTL) Process.
Chemengineering 09 00110 g005
Figure 6. Recovery efficiency as a function of flow ratio (CO2 supercritical/flare gas feed).
Figure 6. Recovery efficiency as a function of flow ratio (CO2 supercritical/flare gas feed).
Chemengineering 09 00110 g006
Figure 7. Hexane recovery efficiency as a function of flare gas feed temperature.
Figure 7. Hexane recovery efficiency as a function of flare gas feed temperature.
Chemengineering 09 00110 g007
Figure 8. H2S Capture Efficiency as a Function of Lean Amine to Flare Gas Flow Ratio.
Figure 8. H2S Capture Efficiency as a Function of Lean Amine to Flare Gas Flow Ratio.
Chemengineering 09 00110 g008
Figure 9. Effect of feed pressure on hydrocarbon recovery.
Figure 9. Effect of feed pressure on hydrocarbon recovery.
Chemengineering 09 00110 g009
Figure 10. CO and H2 Composition as an O2/Feed Ratio Function in Autothermal Reforming.
Figure 10. CO and H2 Composition as an O2/Feed Ratio Function in Autothermal Reforming.
Chemengineering 09 00110 g010
Table 1. Composition of the sweet gas outlet stream for dual-stage CO2 supercritical absorption.
Table 1. Composition of the sweet gas outlet stream for dual-stage CO2 supercritical absorption.
ComponentMole FractionsVapour Phase
Nitrogen0.00280.0028
CO20.84240.8424
H2S0.00000.0000
Methane0.15460.1546
Ethane0.00020.0002
Propane0.00000.0000
i-Butane0.00000.0000
n-Butane0.00000.0000
i-Pentane0.00000.0000
n-Pentane0.00000.0000
n-Hexane0.00000.0000
H2O0.00000.0000
MDEAamine0.00000.0000
Table 2. Sweet gas composition for dual-stage amine absorption.
Table 2. Sweet gas composition for dual-stage amine absorption.
ComponentMole FractionsVapour Phase
MDEAamine0.00000.0000
H2O0.00690.0042
CO20.04440.0445
H2S0.00000.0000
Nitrogen0.01070.0107
Methane0.72770.7279
i-Pentane0.01950.0195
Ethane0.00500.0050
Propane0.00060.0006
i-Butane0.00010.0001
n-Butane0.00010.0001
n-Pentane0.00020.0002
n-Hexane0.18480.1853
Table 3. The sweet gas outlet stream for hybrid configuration.
Table 3. The sweet gas outlet stream for hybrid configuration.
ComponentMole Fractions
CO20.0012
H2O0.0000
Methane0.9820
H2S0.0000
Nitrogen0.0167
i-Pentane0.0000
Ethane0.0002
Propane0.0000
i-Butane0.0000
n-Butane0.0000
n-Pentane0.0000
n-Hexane0.0000
Table 4. Technical, economic, and environmental comparison of the three flare gas treatment processes.
Table 4. Technical, economic, and environmental comparison of the three flare gas treatment processes.
Metric/IndicatorDual-Stage Amine AbsorptionDual-Stage sc-CO2 AbsorptionHybrid (sc-CO2 + Amine)
CAPEX (relative)Moderate (amine absorber + regenerator + reboiler)High (high-pressure compressors + CO2 circulation loop)High–Moderate (combined units, smaller amine regenerator)
OPEX (relative)High (thermal duty for solvent regeneration)Moderate (compression and CO2 recycle)Moderate–Low (reduced amine regeneration energy)
H2S Removal Efficiency (%)100%Incomplete (residual mole fraction ~0.0059)100%
Environmental RiskLow (acid gases fully removed, solvent disposal needed)Medium (acid gas slip remains)Low (balanced removal + recovery)
GHG Mitigation Potential (relative)High (due to complete acid gas removal)Medium (acid gas slip offsets HC recovery benefits)Very High (eliminates acid gases + recovers hydrocarbons)
Disclaimer/Publisher’s Note: The statements, opinions and data contained in all publications are solely those of the individual author(s) and contributor(s) and not of MDPI and/or the editor(s). MDPI and/or the editor(s) disclaim responsibility for any injury to people or property resulting from any ideas, methods, instructions or products referred to in the content.

Share and Cite

MDPI and ACS Style

Mohammed, S.A.S.; Elraies, K.; Alameen, M.B.; Awad, M. Enhancing Flare Gas Treatment: A Systematic Evaluation of Dual-Stage (Amine, CO2 Supercritical) and Hybrid Approaches Using HYSYS. ChemEngineering 2025, 9, 110. https://doi.org/10.3390/chemengineering9050110

AMA Style

Mohammed SAS, Elraies K, Alameen MB, Awad M. Enhancing Flare Gas Treatment: A Systematic Evaluation of Dual-Stage (Amine, CO2 Supercritical) and Hybrid Approaches Using HYSYS. ChemEngineering. 2025; 9(5):110. https://doi.org/10.3390/chemengineering9050110

Chicago/Turabian Style

Mohammed, Sulafa Abdalmageed Saadaldeen, Khaled Elraies, M. Basheer Alameen, and Mohammed Awad. 2025. "Enhancing Flare Gas Treatment: A Systematic Evaluation of Dual-Stage (Amine, CO2 Supercritical) and Hybrid Approaches Using HYSYS" ChemEngineering 9, no. 5: 110. https://doi.org/10.3390/chemengineering9050110

APA Style

Mohammed, S. A. S., Elraies, K., Alameen, M. B., & Awad, M. (2025). Enhancing Flare Gas Treatment: A Systematic Evaluation of Dual-Stage (Amine, CO2 Supercritical) and Hybrid Approaches Using HYSYS. ChemEngineering, 9(5), 110. https://doi.org/10.3390/chemengineering9050110

Article Metrics

Back to TopTop